Sustainable Ship Management Post COVID-19 with In-Ship Positioning Services
Abstract
:1. Introduction
2. Previous Works
3. Ship Environment-Aware Indoor Positioning Algorithms
4. Movement Information Extraction Technology
4.1. OD Data Extraction
4.2. AOI Identification
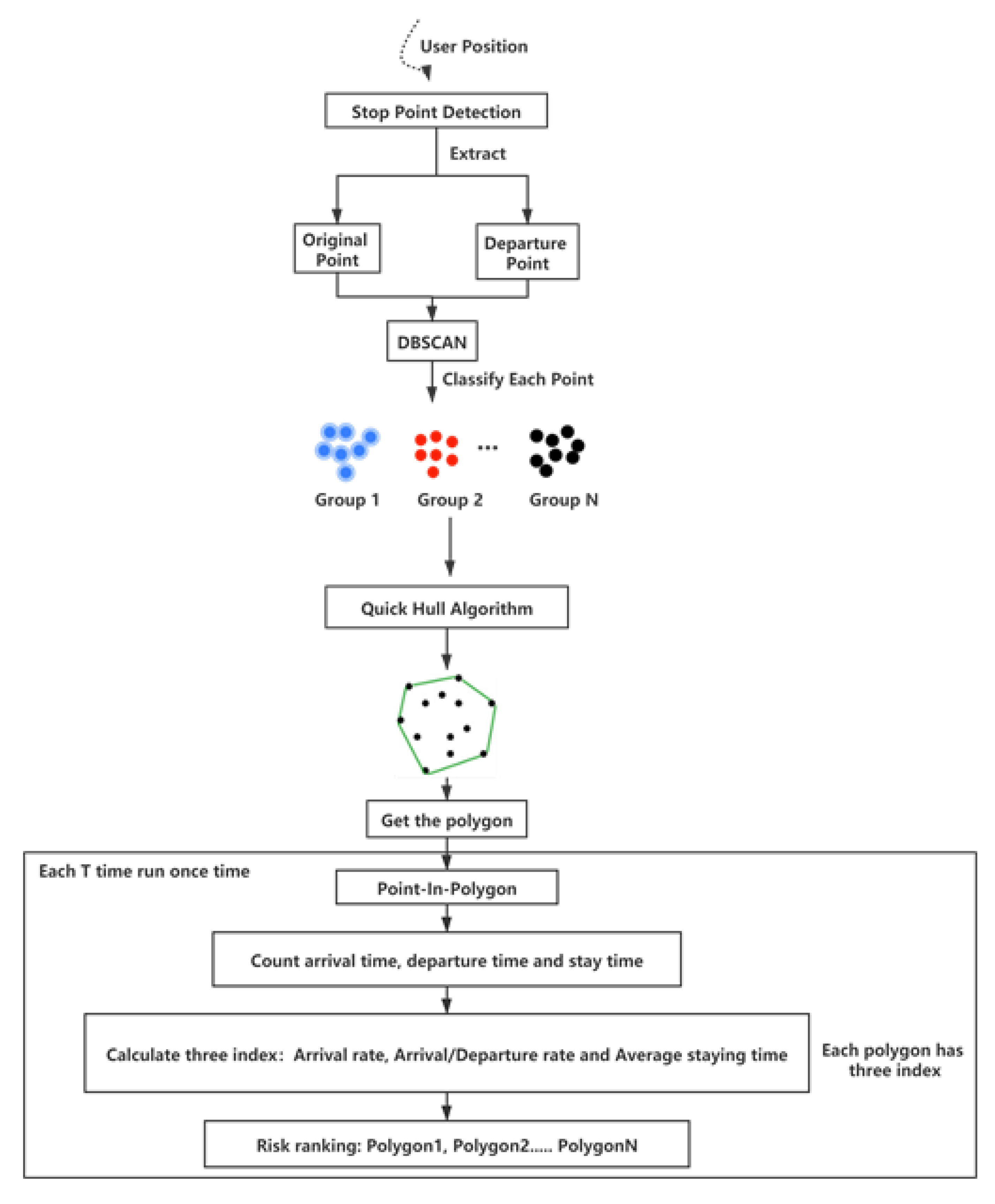
5. Close Contact and Risk Area Identification
5.1. DBSCAN Algorithm
5.2. Close Contact Identification
5.3. Convex Hull Algorithm
5.4. Risk Area Identification
6. Sustainable Ship Management Post COVID-19
6.1. Use of Development Technology: Early Quarantine Measures
6.2. Use of Development Technology: Rapid Action after Discovery of Confirmed Patients
7. Conclusions
Author Contributions
Funding
Institutional Review Board Statement
Informed Consent Statement
Data Availability Statement
Conflicts of Interest
References
- Klein, N. International law perspectives on cruise ships and COVID-19. J. Int. Humanit. Leg. Stud. 2020, 11, 282–294. [Google Scholar] [CrossRef]
- Batista, B.; Dickenson, D.; Gurski, K.; Kebe, M.; Rankin, N. Minimizing disease spread on a quarantined cruise ship: A model of COVID-19 with asymptomatic infections. Math. Biosci. 2020, 329, 108442. [Google Scholar] [CrossRef]
- Fanoy, E.; Ummels, A.E.; Schokkenbroek, V.; Van Dijk, B.; Wiegmans, S.; Veenstra, T.; Van Der Eijk, A.; Sikkema, R.; De Raad, A. Outbreak of COVID-19 on an industrial ship. Int. Marit. Health 2021, 72, 87–92. [Google Scholar] [CrossRef]
- Von Münster, T.; Kleine-Kampmann, S.; Hewelt, E.; Boldt, M.; Schlaich, C.; Strölin, P.; Oldenburg, M.; Dirksen-Fischer, M.; Harth, V. When the ship comes in–COVID-19 Ausbrüche an Bord von Frachtschiffen im Hamburger Hafen. Flugmed. Trop. Reisemedizin-FTR 2021, 28, 13–24. [Google Scholar] [CrossRef]
- Battineni, G.; Sagaro, G.G.; Chintalapudi, N.; Di Canio, M. Assessment of awareness and knowledge on novel coronavirus (COVID-19) pandemic among seafarers. Healthcare 2021, 9, 120. [Google Scholar] [CrossRef]
- Çakır, E. Fatal and serious injuries on board merchant cargo ships. Int. Marit. Health 2019, 70, 113–118. [Google Scholar] [CrossRef]
- Karahalios, H. The contribution of risk management in ship management: The case of ship collision. Saf. Sci. 2014, 63, 104–114. [Google Scholar] [CrossRef]
- Liwång, H.; Ringsberg, J.W.; Norsell, M. Quantitative risk analysis–Ship security analysis for effective risk control options. Saf. Sci. 2013, 58, 98–112. [Google Scholar] [CrossRef] [Green Version]
- Svilicic, B.; Kamahara, J.; Celic, J.; Bolmsten, J. Assessing ship cyber risks: A framework and case study of ECDIS security. WMU J. Marit. Aff. 2019, 18, 509–520. [Google Scholar] [CrossRef]
- Plucinski, M.M.; Wallace, M.; Uehara, A.; Kurbatova, E.V.; Tobolowsky, F.A.; Schneider, Z.D.; Ishizumi, A.; Bozio, C.H. Coronavirus disease 2019 (COVID-19) in Americans aboard the Diamond Princess cruise ship. Clin. Infect. Dis. 2021, 72, 448–457. [Google Scholar] [CrossRef]
- Azimi, P.; Keshavarz, Z.; Laurent, J.G.C. Mechanistic transmission modeling of COVID-19 on the Diamond Princess cruise ship demonstrates the importance of aerosol transmission. Proc. Natl. Acad. Sci. USA 2021, 118, e2015482118. [Google Scholar] [CrossRef]
- Mariscotti, A. Experimental determination of the propagation of wireless signals on board a cruise ship. Measurement 2011, 44, 743–749. [Google Scholar] [CrossRef]
- Liu, K.; Chen, M.; Cai, E. Indoor localization strategy based on fault-tolerant area division for shipboard surveillance. Autom. Constr. 2018, 95, 206–218. [Google Scholar] [CrossRef]
- Lin, Q.; Son, J. A Key Point Algorithm Improving Indoor Positioning Accuracy Based On Beacons. J. Theor. Appl. Inf. Technol. 2020, 98, 3438–3448. [Google Scholar]
- Chen, M.; Liu, K.; Ma, J. MoLoc: Unsupervised fingerprint roaming for device-free indoor localization in a mobile ship environment. IEEE Internet Things J. 2020, 7, 11851–11862. [Google Scholar] [CrossRef]
- Chen, M.; Liu, K.; Ma, J. SWIM: Speed-aware Wi-Fi-based passive indoor localization for mobile ship environment. IEEE Trans. Mob. Comput. 2019, 20, 765–779. [Google Scholar] [CrossRef]
- Ji, M.; Kim, J.; Jeon, J.; Cho, Y. Analysis of positioning accuracy corresponding to the number of BLE beacons in indoor positioning system. In Proceedings of the 2015 17th International Conference on Advanced Communication Technology, Pyeongchang, Korea, 1–3 July 2015. [Google Scholar]
- Duong, N.S.; Trinh, V.T.A.; Dinh, T.T.M. Bluetooth low energy based indoor positioning on ios platform. In Proceedings of the 2018 IEEE 12th International Symposium on Embedded Multicore/Many-core Systems-on-Chip, Hanoi, Vietnam, 12–14 September 2018. [Google Scholar]
- Bielsa, G.; Palacios, J.; Loch, A.; Steinmetzer, D.; Casari, P.; Widmer, J. Indoor localization using commercial off-the-shelf 60 GHz access points. In Proceedings of the IEEE INFOCOM 2018-IEEE Conference on Computer Communications, Honolulu, HI, USA, 16–19 April 2018. [Google Scholar]
- Hoshi, H.; Ishizuka, H.; Kobayashi, A.; Minamikawa, A. An indoor location estimation using BLE beacons considering movable obstructions. In Proceedings of the 2017 Tenth International Conference on Mobile Computing and Ubiquitous Network (ICMU), Toyama, Japan, 3–5 October 2017. [Google Scholar]
- Shin, B.; Lee, J.H.; Lee, T.; Kim, H.S. Enhanced weighted K-nearest neighbor algorithm for indoor Wi-Fi positioning systems. In Proceedings of the 2012 8th International Conference on Computing Technology and Information Management, Seoul, Korea, 24–26 April 2012. [Google Scholar]
- Kisilevich, S.; Mansmann, F.; Keim, D. P-DBSCAN: A density based clustering algorithm for exploration and analysis of attractive areas using collections of geo-tagged photos. In Proceedings of the 1st International Conference and Exhibition on Computing for Geospatial Research & Application, Washington, DC, USA, 21–23 June 2010. [Google Scholar]
- Zhang, L.; Deng, S.; Li, S. Analysis of power consumer behavior based on the complementation of K-means and DBSCAN. In Proceedings of the 2017 IEEE Conference on Energy Internet and Energy System Integration, Beijing, China, 26–28 November 2017. [Google Scholar]
- Lee, S.; Hyeon, D.; Park, G.; Baek, I.J.; Kim, S.W.; Seo, S.W. Directional-DBSCAN: Parking-slot detection using a clustering method in around-view monitoring system. In Proceedings of the 2016 IEEE Intelligent Vehicles Symposium, Los Angeles, CA, USA, 11–14 June 2017. [Google Scholar]
- Calabrese, F.; Di Lorenzo, G.; Liu, L.; Ratti, C. Estimating Origin-Destination flows using opportunistically collected mobile phone location data from one million users in Boston Metropolitan Area. IEEE Pervasive Comput. 2011, 10, 36–44. [Google Scholar] [CrossRef]
- Zhao, F.; Ghorpade, A.; Pereira, F.C.; Zegras, C.; Ben-Akiva, M. Stop detection in smartphone-based travel surveys. Transp. Res. Procedia 2015, 11, 218–226. [Google Scholar] [CrossRef] [Green Version]
- Zhao, L.; Shi, G.; Yang, J. An adaptive hierarchical clustering method for ship trajectory data based on DBSCAN algorithm. In Proceedings of the 2017 IEEE 2nd International Conference on Big Data Analysis, Beijing, China, 10–12 March 2017. [Google Scholar]
- Son, J.; Lin, Q. Precision location tracking and data mining on IoT-based ships for safety and public hygiene of large ship occupants. In The Report of Science & Technology Planning Project; Busan Innovation Institute of Industry: Busan, Korea, 2020; pp. 1–86. [Google Scholar]
- Xu, R.; Wunsch, D. Survey of clustering algorithms. IEEE Trans. Neural Netw. 2005, 16, 645–678. [Google Scholar] [CrossRef] [Green Version]
- Renold, A.P.; Chandrakala, S. Convex Hull-based boundary detection in unattended wireless sensor networks. IEEE Sens. Lett. 2017, 1, 1–4. [Google Scholar] [CrossRef]
- Dickinson, P.; Cielniak, G.; Szymanezyk, O.; Mannion, M. Indoor positioning of shoppers using a network of Bluetooth Low Energy beacons. In Proceedings of the 2016 International Conference on Indoor Positioning and Indoor Navigation, Sapporo, Japan, 18–21 September 2016. [Google Scholar]
- Lee, C.K.M.; Ip, C.M.; Park, T.; Chung, S.Y. A bluetooth location-based indoor positioning system for asset tracking in warehouse. In Proceedings of the 2019 IEEE International Conference on Industrial Engineering and Engineering Management, Macao, China, 15–18 December 2019. [Google Scholar]
- Spachos, P.; Plataniotis, K.N. BLE beacons for indoor positioning at an interactive IoT-based smart museum. IEEE Syst. J. 2020, 14, 3483–3493. [Google Scholar] [CrossRef] [Green Version]


















Publisher’s Note: MDPI stays neutral with regard to jurisdictional claims in published maps and institutional affiliations. |
© 2021 by the authors. Licensee MDPI, Basel, Switzerland. This article is an open access article distributed under the terms and conditions of the Creative Commons Attribution (CC BY) license (https://creativecommons.org/licenses/by/4.0/).
Share and Cite
Lin, Q.; Son, J. Sustainable Ship Management Post COVID-19 with In-Ship Positioning Services. Sustainability 2022, 14, 369. https://doi.org/10.3390/su14010369
Lin Q, Son J. Sustainable Ship Management Post COVID-19 with In-Ship Positioning Services. Sustainability. 2022; 14(1):369. https://doi.org/10.3390/su14010369
Chicago/Turabian StyleLin, Qianfeng, and Jooyoung Son. 2022. "Sustainable Ship Management Post COVID-19 with In-Ship Positioning Services" Sustainability 14, no. 1: 369. https://doi.org/10.3390/su14010369
APA StyleLin, Q., & Son, J. (2022). Sustainable Ship Management Post COVID-19 with In-Ship Positioning Services. Sustainability, 14(1), 369. https://doi.org/10.3390/su14010369

