Abstract
Smart Mobility and the introduction of innovation in the complex and dynamic actor ecosystem of urban transport is faced with the need to manage change in order to secure sustainability and protect against negative externalities. The present contribution provides decision-makers with a tool to assess innovation strategies and monitor change over time. The proposed EcoSystem Innovation Framework (ESIF) is applied to a flagship innovation: Mobility as a Service (MaaS). The application concerns the City of Budapest, a location with highly-utilized resources and low car ownership, in contrast to other locations where MaaS is implemented. The ESIF is constructed through qualitative research (stakeholder workshops, interviews, document collection and analysis) for three (3) points in time: Summer 2018; Summer 2019 and end of 2020 (first year of the COVID-19 pandemic). The ESIF analysis was able to guide decision-makers and highlight potential future trends demonstrating the potential of the ESIF framework. For the City of Budapest, the ESIF highlighted the delicate balance in the promotion of MaaS, as the dichotomy between public and private on-demand mobility may trigger a negative modal shift. The COVID-19 pandemic has enhanced this potential. Despite public sector efforts, market opportunity has surfaced leading to contrasting interests in the ecosystem.
1. Introduction
While some aspects of Smart Mobility are already present, the transition to its full establishment remains a challenge with a pluralism of potential pathways and realization conditions [1]. Promoters highlight its contribution to sustainability, especially for its flagship application of Mobility-as-a-Service (MaaS). MaaS reflects on all four pillars of Smart Transportation Systems, namely: Shared mobility; Automated mobility; Electric Mobility; and Integrated mobility [2]. These are also considered disruptions of the (urban) transport system, as the changes and innovations are introduced by new actors to the sector [2,3] supporting the Smart (Information and Communication Technology) component. Another disruption comes from the institutional, private nature of the actors promoting MaaS, who promise the sustainability not achieved by the public sector.
Obviously, there are many ambiguities related to MaaS, as it is both a new concept and an evolving Smart Mobility application in the domain of the Sharing Economy. Jittrapirom et al. [4] after reviewing configurations established in various cities concluded that MaaS includes a platform that integrates double-sided (demand and supply) access to information as a one-stop-shop for transport services. This is in line with the findings of Muñoz and Cohen [5] concerning the Sharing Economy business models who identified platforms and peer-to-peer interaction as two of the four factors bearing a strong causal relationship to the outcome, the other two being under-utilized resources and the absence of collaborative governance. However, in its rhetoric, MaaS is mostly emphasized for its user-centric character. UNECE [6] (p. 10) proposes “MaaS as a user-centric transportation management system, using intelligent mobility distribution systems and IoT applications, in which all transport modes service operators and infrastructure providers are connected under a single platform, which supplies mobility options to travelers providing real time traffic information, service conditions and operator arrangements, and delivering on-line ticketing and payment options”.
This definition highlights both the value proposed by the MaaS concept and, also, the potential limitations and downsides. For example, including all transport mode operators and infrastructure providers suggests integration, which has been a stated transport policy since the Gothenburg European Council [7], which advocated in favor of the efficient use of resources and, therefore, sustainability. Moreover, MaaS becomes more beneficial as more operators and mobility service providers are included in the platform [8]. However, bringing actors together under an alliance or some form of collaboration is not straightforward, as the wide range of stakeholders forming the MaaS Ecosystem could be driven by diverging or contrasting interests. Shared objectives, limiting risks, trust and public sector support seem important, even though, in current configurations, most are involved in MaaS efforts as a learning process [9]. The same applies for the public sector. For example, according to Audouin and Finger [2], horizontal governance development of the MaaS network may have played a role in the emergence of the solution, but strong visions from public authorities are needed to move forward. In other words, the presence of collaborative governance is important, as also pointed out in Muñoz and Cohen [5]. The question is “where forward to”? [10].
There are concerns that the same notions that make MaaS attractive, such as transport network resilience, flexibility, innovation, and sustainability, are those at stake should technology lock-ins prevail in the urban transport system [1,3]. In other words, there is a danger of severe negative externalities. Simultaneously, MaaS intensifies existing governance issues with the introduction of disruptive actors into the transport system since the boundaries of “what counts as public transport” are not clear and acceptable to all [10]. Notably, many scholars have identified the need to “govern” the transition in the short and long term, when the majority rather than the minority will be relying on MaaS [1,2,3,9,10]. However, what decision-makers are missing are tools to guide them.
The present contribution reverts to Systems’ Innovation to propose a Framework tool to analyze potential strategies and foresee future outcomes within the MaaS Ecosystem. The Systems’ Innovation Approach in studying innovation uptake has its roots in evolutionary theory [11]. Consideration is given to both the “actors” involved—the ecosystem- and the “conditions or institutions or mechanisms”, which define the “rules of the game” or “code of conduct” [12,13]. Different ecosystems and/or different conditions form different “Ecosystems of Innovation”. Within these ecosystems, species-actors compete [14]. An ecosystem is a complex, dynamic system which constantly adapts, producing different outcomes under different conditions [15]. An urban transport ecosystem is even more so, due to the number and variety of stakeholders as well as the influence citizens’ behavior may have on policies.
MaaS configurations have mostly been developed in agglomerations with under-utilized resources (i.e., low public transport ridership, high car-ownership and low usage), which is a factor recognized as causal in the Sharing Economy [5]. The proposed tool is demonstrated for a MaaS application in the city of Budapest with highly utilized resources (high public transport ridership and low car ownership) demonstrating a significant level of integration in the transit system. Notably, there are multiple efforts to initiate and experiment with MaaS in Budapest. However, in a city with all public transport operating under one entity, what are the social benefits to be achieved? The situation is typical of many cities and urban locations where public transport is highly embedded in the transit system.
In this context, the presented research has a dual contribution and objective: First, to demonstrate an innovation uptake framework to be used by decision-makers to analyze strategies within the MaaS and other “Ecosystems of Innovation” and, secondly, through its demonstration to point out the potential outcomes in regions where the common MaaS justification does not apply, as there is, for example, no need for a modal shift to public transport.
2. Materials and Methods
The Systems’ Innovation Approach studies the innovation evolution process within a system. Similar is the background of the commonly referenced multi-level perspective framework [16] focusing on technological transitions. These are defined as “major, long-term technological changes in the way societal functions are fulfilled including user practices, regulation, industrial networks, infrastructure and culture”. However, while MaaS may be considered to reflect the definition of a technological transition, its ecosystem is dynamic with interchangeable roles, especially those of user and provider. Hence, the focus is on the ecosystem, as in the present contribution.
2.1. The Assessment Process
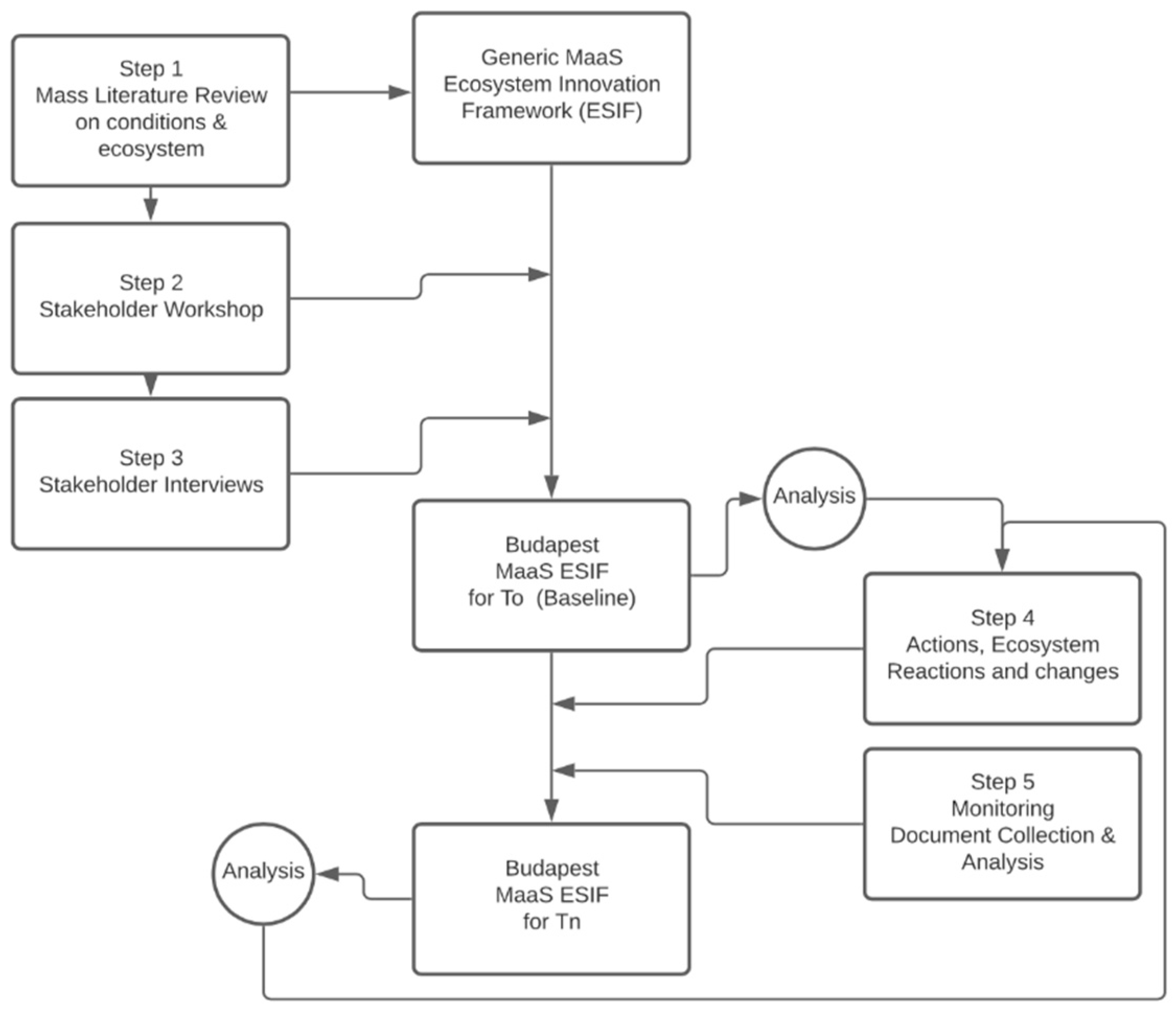
The EcoSystem Innovation Framework (ESIF) combines conditions and actors active in the ecosystem to which the innovation is introduced. Figure 1 presents the overall approach of this paper, illustrating the steps followed to construct and analyze the MaaS ESIF in Budapest. It also depicts the methodology to be followed in any other future assessment of an innovation process.
Figure 1.
Research and EcoSystems Innovation Framework (ESIF) Assessment Process and Methodology.
- Step 1: The proposed ESIF for MaaS is constructed based on reported research and practice findings. Hence, literature review is used to set the background for the MaaS ESIF, as the ESIF could be used as a framework tool for any innovation process. In the present paper, this step has been incorporated in the description of the framework for economy (see Section 2.2).
- Steps 2 and 3: Qualitative data are collected to populate the framework with the conditions and actors for the specific case studied. The Budapest case included observations of the city context (conditions and actors) by the researchers as well as interviews and workshops with selected stakeholders. More specifically, one stakeholder workshop was conducted in Budapest in November 2017, while in-depth interviews with key stakeholders in the study area were conducted in July 2018, to collect stakeholder views and opinions and complete the ESIF for Budapest [17]. The workshop gathered 39 stakeholders representing public and private transport operators (39%), researchers (26%), transport consulting companies (9%), government and local authorities (6%), IT and data companies (6%) and other companies and associations (14%). The participating stakeholders were initially presented with the MaaS concept, while the discussions were later organized in round tables, where the participants were asked to answer and discuss a structured open-ended questionnaire. The workshop covered several business and governance topics regarding MaaS, such the role of the different actors in MaaS, the potential governance and operational models, stakeholders’ motivation to join a MaaS scheme and perceived benefits from MaaS implementation. The in-depth interviews were conducted with two stakeholders in Budapest; the public transport authority and one MaaS provider who, at that time, was willing to trial MaaS in Budapest. The aim was to derive opinions about critical aspects, challenges and opportunities to be faced when developing MaaS following a grounded theory approach and eliciting issues identified in the stakeholder workshops. This information is used to construct the baseline ESIF for MaaS in Budapest as presented in Section 3.1 and illustrated in Table A1 of the Appendix A.
- Step 4. Actions are normally generated by the decision-maker following the analysis, including the “do nothing” strategy option. Reactions and changes are anticipated in the ecosystem.
- Step 5. The impact of decision-maker’s actions as well as other activities, actors’ reactions to changing conditions and the dynamics in the ecosystem are monitored. This information is collected through document analysis. This concerns the systematic reviewing and evaluating of printed and electronic documents, including advertisements; event programs; newspapers articles; press releases; organizational or institutional reports; survey data; and various public records [18].
Steps 4 and 5 are used to update/construct the ESIF for future times (Tn). The analysis of the ESIF in a following point in time may also generate new “actions” by the decision-maker (Step 4), which will, then, also be monitored through step 5.
2.2. The EcoSystems Innovation Framework (ESIF)
Woolthuis et al. [19] considered the importance of the existing conditions in a system and attributed innovation failure to problems related to these conditions (see Section 2.2.1 below). They proposed an innovation failure framework by which to analyze the innovation system and identify causes of potential failure. Roumboutsos et al. [20] added to this framework by introducing: (i) additional conditions, (ii) a time dimension by recognizing that the framework represents a snapshot in time, and (iii) a qualitative assessment [−3, +3] of the relations within the system as depicted in the framework, which could be both positive and negative. Hence, the framework (ESIF) is positioned to predict both barriers and facilitators of the innovation process.
The present contribution to the framework concerns the focus on the innovation ecosystem and the roles required for the innovation to evolve. Both conditions and ecosystem roles and actors are discussed with background stemming from MaaS in the following subsections.
2.2.1. Conditions
Figure 2.
Conditions influencing the Systems of Innovation.
When considering MaaS, Infrastructure corresponds, primarily, to the platform application requiring open application programming interfaces (API) feeds [22] and ticketless travel [23], two factors not always achieved.
The sharing mobility market is very dynamic but regulative reaction (Hard institutions) is slow, posing problems in the development of the concept [10]. This also concerns standardization [24].
The potential of MaaS is based on the ability for cultural (Soft Institutions) change on many levels. Sharing information between operators [24] apart from possible regulatory protection requires trust. The shift from car ownership to usership presents one of the biggest hurdles for the transition to MaaS as it implies a change in choice of lifestyle. There are studies predicting a favorable evolution of younger generations, environmentally sensitive users, and people who choose to live in cities rather than the traditionally suburban areas and combine public transit with the many new transport service provisions that have entered the market, such as bicycle sharing, car sharing and ride sharing [25].
The Union Internationale des Transports Publics’ (UITP), the public transport operator association, position paper 2011 [26] as well as the MaaS Alliance (http://maas-alliance.eu accessed on 10 February 2018) are supportive of the MaaS endeavor. However, associations are, by default, weak networks and cannot oblige their members to abide by a certain strategy. As MaaS gains ground, more public transport operators are expected to buy into the concept (see [27]). Stronger networks are expected amongst operators, taking advantage of gaps in public transportation services. Bike-sharing, car-sharing, car-pooling, parking, on-demand bus rides, ride-hailing, are services with interest in promoting the MaaS concept [22].
MaaS also requires a relevant investment (Capabilities). This is relatively small compared to investments in public transport infrastructure. Hence, public authorities and public transport companies are now considering the use of services of new enterprises and new platforms in order to reduce the need for costly investments in new transport infrastructure, equipment and operation systems [23].
As MaaS builds on existing technologies and business models, lock-in effects are not expected to manifest, albeit by existing third-party travel planning services (see competition below).
Market demand is at the heart of the MaaS potential success. The future of urban mobility has been intensely debated over the past few years and various forms of foresight approaches have emerged in the field. Spickermann et al. [28] argue that the integration of individual and public passenger transport is highly desirable and expected to be essential for future urban mobility. They also found that users expect increasing freedom of choice and continue to require individual locomotion and high autonomy.
This need for autonomy could also trigger negative externalities. Various models of MaaS may prevail. Holmberg et al. [29] and Transport Systems Catapult [30] list potential models. Those combining public transport with more individual transport options such as taxis and car-sharing, might even facilitate the shift from public transport to more flexible journey options.
Finally, while the previously mentioned risk remains, transportation agencies are driven to introduce new modes of travel, such as bike-sharing, or to join up with complementary modes, such as car-sharing in order to respond to demands to extend networks. For transport providers, MaaS can offer new sales channels, access to untapped customer demand, simplified user account and payment management, as well as richer data on travel demand patterns and dynamics [31].
As all components of the MaaS concept exist, third-party aggregators move (Market Push) to address the business opportunity and fill the respective gap [22]. However, this integration is not straightforward and only a handful of applications are currently available.
Advances in technology and changes in personal mobility markets have presented opportunities to new actors such as travel brokers/advisors (Competition). While facing similar problems to those identified above for MaaS, they are also able to adjust their business models to the specific “conditions” encountered. For example, travel brokers have developed smartphone-based apps to integrate available transport modes and to enable seamless multi-modal travel. These apps offer users one-stop access to a wide range of travel services: information on various options and using the same account to pay for the chosen service [23].
2.2.2. Actors and Roles in the Ecosystem
The concept of an innovation ecosystem and its actors has only recently been addressed [8] in the transport literature. Notably, the transport ecosystem is difficult to describe due to its dynamic nature and the fact that it evolves differently in the various locations as different conditions prevail. Moreover, actors interact through micro and macro behaviors, especially concerning cooperation, competition or coopetition [32,33,34] leading to different system equilibrium. The present description of actors and roles within the transport ecosystem borrows from other sectors, prevailing literature and practice observations, especially with respect to the Innovation Champion/Leader.
Valkokari [33] considers that the innovation ecosystem overlaps with the business and knowledge ecosystems, as:
- the business ecosystem includes the main actor who operates a platform sharing resources (or other common resource), assets and benefits or aggregates other actors together in the networked business operations;
- the knowledge ecosystem includes a large number of actors that are grouped around knowledge exchange or a central non-proprietary resource for the benefit of all actors; while, finally,
- the innovation ecosystem includes (geographically) proximate actors interacting around hubs facilitated by intermediating actors.
In the present (urban transport) innovation ecosystem description:
- The main actor is not necessarily the one operating the platform;
- Actors are not limited by geographical proximity, especially since platforms are digital [35]; and finally,
- public sector bodies related to the innovation are included and play an important role as opposed to the common criticism (see [36]) that the term “innovation ecosystems” refers to market actors only.
A number of MaaS schemes have been developed internationally. Some are listed in Table 1 along with the characterization of the MaaS operator as public (PU) or private (PR). The modes included in the service are also noted. While incorporating urban public transport is considered important from a social welfare point of view, not all schemes provide this service. Therefore, various models emerge, based on the MaaS concept, by exploiting business opportunities, user mobility needs and gaps in urban public transport.
Table 1.
Mobility as a Service (MaaS) Schemes (Adjusted from [6]).
For example, the STIB + Cambio Scheme in Brussels extends public transport with car-sharing services. This service attribute of MaaS, i.e., the extension of Public Transport services, was appreciated in the case study amongst residents in the Netherlands [37]. Qixxit, in Germany, is an example of extending a flight booking service. NS-Business Card in the Netherlands focuses on young entrepreneurs and their need for flexible and ad hoc travel. What is noticeable, however, is the inclusion of car-sharing, car rental and parking services. The feasibility of these schemes is also questionable. SHIFT, in Las Vegas, following a promising introduction, which also included the potential of autonomous vehicles closed down, while UBIGO stopped providing services in Gothenburg to move to Stockholm in 2019. Finally, while the incorporation of many (all) urban travel modes is important [23], few MaaS applications include them.
Considering actor roles, the central actor is the MaaS provider, who could be:
- a single entity taking the role of MaaS Champion/Leader and operating as a “broker” as it buys services from the (other) transport operators and resells in MaaS packages, or
- a partnership of members of the MaaS ecosystem, not necessarily all. The partnership can include varying levels of independence. In an “Alliance”, mobility service operators/providers formulate a loose partnership supporting and promoting each others’ services (“bridge”). Each mobility operator/provider remains a fully independent entity and assumes minimum, if any, risk. More complexity is found when the governance model is characterized by a MaaS operator functioning as “coordinator” (“hub”).
These formulations are included in the description of existing cases in Table 1. Notably, the role an actor would be willing or able to undertake within the ecosystem also describes the potential business model to be applied. This is also related to a key challenge of MaaS adoption and concerns the engagement within the MaaS innovation system of operational stakeholders who “have the mandate and discretion to govern MaaS within and beyond their own public/private sector organisations” [38].
Within MaaS, researchers have identified the critical role the Public Authority needs to play [1,2,3,9,10,39]. However, this role is not always a leading one (see Table 1). Hirschhorn et al. [40] drawing from case studies identified six approaches followed: analyzer, architect, convener, experimenter, lawmaker, and provider.
Furthermore, de Vasconcelos Gomes et al. [41] in their review identified three ecosystem strategies: keystone, dominators and niche players. From a functional perspective, an actor could be an “initiator” (platform builder); a “specialist” (adding value to the platform) and/or an “adopter” (developing new products and services). Finally, as in all ecosystems, all actors are both suppliers and “users” representing supply and demand with respect to their market function.
Actor categorisations are summarised in Figure 3 and characterised when applying the ESIF (see Table A1, Table A2 and Table A3 in the Appendix A).
Figure 3.
Summary of Actor Roles in an Innovation Ecosystem.
3. Results and Discussion
The MaaS ESIF for Budapest is constructed for three (3) points in time (snapshots): Summer 2018; Summer 2019 and End of Year 2020. The first snapshot is described in greater detail illustrating the methodology. The latter includes the impact of the COVID-19 pandemic. The dynamic nature of the ecosystem and the influence it exercises on the conditions is highlighted, depicting the evolution over time. The ESIF is constructed from the viewpoint of the observer as part of the MaaS4EU Horizon 2020 EC funded project.
3.1. Budapest MaaS ESIF Summer 2018-Baseline ESIF
3.1.1. Potential MaaS Operators
The mobility market in Budapest comprises several actors. Public transport in Budapest is the ultimate responsibility of the Municipality, while transport policy and operations are affected through two organizations: BKK (Centre for Budapest Transport) and BKV Zrt (Budapest Transport Privately Held Corporation). The first contributes to the enhancement of the integrated public transport management model, while the latter operates Budapest’s extended public transport network including: metro, tramway, bus, suburban rail and trolleybus, as well as the cogwheel railway, the funicular and the boat service as an integrated service, with unified tickets, travel passes of various durations and trip planning application. In addition, under the auspices of BKK, the bike-sharing scheme MOL Bubi is operated with 30 min free riding time. The above reveal that the BKK “dominates” the Budapest urban transport market and has also picked up a number of “niche market” activities such as the trip planner and the bike sharing service (Mol Bubi), while BKV plays a “keystone” role by operating all public transport services.
The transport market of Budapest is also complemented by a number of traditional and innovative mobility services, such as carsharing, carpooling, taxi and car/coach rentals. At the time of data collection, two companies (GreenGo and Mol Limo) were offering car-sharing services in Budapest and one company (BeeRides) was offering car-sharing services to and from the airport. It is worth noting that car-sharing is considered to be on the rise in Budapest. In addition, MOL Bubi is offering bike-sharing services, while carpooling (e.g., Bla Bla Car and Motar) also exists. These are niche market players in the Budapest innovation ecosystem. Completing personalized road transport, numerous taxi companies operate in Budapest, with ordered taxis being less expensive than ones hailed on the street. A dedicated airport taxi service is also available. Private parking lots/companies supplement car travel in Budapest, again as niche market players.
MÁV-START, a subsidiary exclusively owned by MÁV ZRt, concentrates on passenger rail travel and offers e-booking, e-ticketing and scheduling. Furthermore, Volánbusz, a public coach company providing interurban transport services as well as connections to neighbouring country airports, offers on-line booking and e-ticketing. In many ways, both MÁV-START and Volánbusz can be regarded as actors who could carry an “adopter” role in the innovation ecosystem, as they both demonstrate their ability to develop new products and services. Finally, a number of coach rental companies complete the transport operators’ ecosystem of Budapest.
All identified actors are presented in the ESIF of Table A1 (in Appendix A) under their affiliations and are characterized as public (PU), private (PR) or public interest (PUI) companies. End users are identified as key actors in the MaaS ESIF. Finally, in the Budapest innovation ecosystem, the MaaS4EU project team is introduced. The team’s functional role in the ecosystem is that of “initiator”, which also manifests through the MaaS4EU project obligation to develop the MaaS platform and support a pilot application.
However, the issue of concern with respect to the Budapest innovation ecosystem and the MaaS innovation is the fact that amongst the actors already identified there were none that had the required capacity to pick up the role of a Bridge, a Hub or a Broker, in other words “leadership roles”. These roles are important in order to carry forward a business model. Amongst the existing players, BKK could play the role of “Bridge” but this role cannot be inclusive of many actors (see the STIB + Cambio example). On-demand mobility service suppliers could set up broker type business models, which is the predominant business model (see Table 1).
3.1.2. MaaS ESIF Conditions in Budapest
The conditions vis-à-vis the ecosystem actors are assessed in the range [−3, +3] based on their contribution positive, [+1, +3], neutral [0], or negative [−3, −1] to the MaaS innovation realization. The assessment is qualitative based on information collected and carried out by the research team in Steps 1 and 2.
Infrastructure: MaaS is dependent on two infrastructure conditions: Accessibility and openness of API feeds and ticketless travel. In 2018, despite efforts, public transport (BKK and BKV) relied on paper tickets (score [−3] for BKK and BKV). On the contrary, all other transport operators, including public ones (such as the coach and rail service) offer e-booking and e-ticketing services ([+3] for all other operators).
APIs were open regarding journey planning. However, booking, ticketing and pricing data were not open for public transport ([−1] is assigned for BKK and BKV-related services). Regarding the other mobility operators in Budapest, they have developed the required APIs to implement a MaaS scheme, [+1].
Hard Institutions: Pricing for public transport is regulated and thus, MaaS pricing would mean discussions and negotiations between the public authorities and the MaaS operators. In Budapest, a MaaS operator could be able to purchase tickets for its potential customers, but due to the prevailing legal framework, the pass/ticket would be more expensive compared to the one sold to an individual person. This reduces the potential of a MaaS operator to offer competitive prices for its bundled services, [−3]. This does not apply for car sharing, taxis and coach rental services, which are able to offer available capacity, [+1].
In addition, API feeds are not all available in compatible data formats and some level of standardization is required, [−2].
Soft Institutions: Over one billion trips are conducted using public transportation in Budapest. However, the noticeable rise in car-sharing in the city signifies the risk of shifting from public transport to more personalized transportation options. The usage level of public transport is due to low car ownership and high fuel prices [42]. Τhe ESIF assessment is even ([0]) for the users and negative ([−1]) for the policy-maker.
The in-depth interviews and workshop in Budapest indicated a relatively good level of trust between the involved actors. However, most operators in Budapest are under the auspices of BKK or the public sector in general, hence the assessment is positive ([+1]) for public or public arm’s-length operators and negative [−1] for the private ones.
Strong Networks and Weak Networks: Many transport services in Budapest are directly or indirectly related to the public sector and, more specifically, the Municipality of Budapest, which subsidizes operation. The metro, tram, bus, trolleybus, suburban rail, cogwheel railway, the funicular and the boat service are operated by BVK; bike-sharing is under the auspices of BKK, while the coach and rail operator are public sector companies. These relations constitute a strong network and follow on the decision of the leading bodies. Within this network, an integrated service is offered. Willingness to join the MaaS initiative enables the entire endeavor. Reluctance to lead and pick up a leadership role leaves the condition in the balance, [0], for all actors.
Car-sharing companies, car-rentals, taxi companies, and car parking formulate a weak network of competing actors. The endorsement of the MaaS concept could be based on their recognition of potential benefits in cooperating, suggesting the potential of coopetition [43]. The potential provides the basis for a somewhat positive assessment ([+1]), which might also extend to the public operators offering services outside the BKV responsibility.
Capabilities: The implementation of the MaaS concept requires a relevant investment in human resources and financing. Such resources are not always available for small private operators or public entities focused on their core business, although it is acknowledged that MaaS could enhance their market and increase their revenues, [−1]. However, when considering future transport needs, the policy maker might identify the merits of cooperation with alternative travel modes in the city, [0].
Lock-in Effect: Τhe fact that the Budapest public transport already provides integrated services presents a lock-in effect, [−2].
Market Demand: Despite the fact that 45% of trips are realized using public transport in Budapest [42], there are still 35% realized by car, and positive indications related to car-sharing. This suggests the need for more personalized travel. The estimation is supported by the suburban development witnessed in Budapest and other eastern European cities [44]. In addition, even though the economic crisis has hindered car ownership in Hungary and Budapest in particular [42], owning a car remains a symbol for young adults in Budapest [45]. As the economic crisis continues to impact the country, car-sharing/car-pooling schemes might be seen as the closest alternative combined with public transport, [+1].
Market Push: Newly arrived, third party aggregators are present in Budapest, including the MaaS4EU Project team and also the Cities-4-People Team, [+1].
Competition: Each transport operator in the city has developed the respective trip planner and, when available, booking and e-ticketing service. The prominent trip planner is the one related to the public transport system. Hence, the assessment is negative for public transport ([−1]) and even for the other operators ([0]).
3.1.3. Baseline MaaS ESIF Assessment and Actions
The baseline (T0) ESIF identifies a strong dichotomy amongst public transport and the mobility service providers in Budapest which is enhanced by the strong innovation barriers identified related to infrastructure, hard institutions, negative strong networks and even the impact of competitive behavior between actors.
However, the relative potential for MaaS exists between private operators as well as coach and rail public operators. For this group of actors, barriers are less, and prevailing enablers support the key components of MaaS with respect to infrastructure and soft institutions. The hindrance is on whether operators in this group recognize the benefits of cooperation over pure competition, including the number of operators offering similar services (for example taxi companies). However, most importantly, amongst this group of actors with potential positive “conditions”, there were no actors who would assume a “hub” or “broker” role and, therefore, demonstrate willingness to govern MaaS and initiate a respective business model. Ecosystem actors were identified as “niche market players” and “adopters”. Amongst the actors identified with potential to join a MaaS, none present clear advantages. The most promising would seem to be the BKK, who presents “specialist” qualities and could pick up the platform from the initiator (the MaaS4EU project) and include at an arms’-length BKV who plays a keystone role in the urban transport system, albeit restricted by numerous barriers in system conditions.
However, while typically outside their core business, the public transport authorities of Budapest are presented with a unique opportunity to leap-frog the commonly experienced evolution (increase in vehicle ownership to be addressed by road building and then by traffic management measures [46] and avoid any negative impacts. Through MaaS, Budapest authorities can resurface following the economic crisis by promoting and supporting sustainable mobility solutions early enough, through evolutionary policy interventions ensuring sustainability [47]. More specifically, while a MaaS configured among on-demand private service providers is not unique (see examples in Table 1), it presents considerable risk from a social welfare point of view. A MaaS not based on public transport runs the risk of accelerating car usage, potentially leading to the prevalence of car ownership, especially as young adults still view car ownership as a status symbol (see [45]). In the short term, however, there is the opportunity to reduce congestion, as suburban commuters might choose on-demand travel within the city rather than private car use. A third party might identify this gap/business opportunity and enter the market as a pure innovation disruptor. This third party would require bringing into the ESIF capabilities with respect to human resources/knowledge transfer as well as make the respective financing investments. The third party would also provide the necessary market push, taking advantage of the infrastructure readiness amongst the actors manifesting a weak network (car-sharing, rail and coach). This latter characteristic allows the third-party grounds to attract actors to join MaaS. Integration to the public transport system would ultimately be secured through crowdsourcing of information. Such a MaaS configuration could be extended to cover other cities in the country and the wider region and present a direct threat to BKK strategy and policy.
Hence, key limitations for the uptake of MaaS based on the baseline ESIF were: (i) the need to identify the leader (MaaS provider) and (ii) the need for the Public Transport Authority to relax regulation especially with respect to ticket sales, allowing public transport services to be included in the MaaS business. However, the opportunity for a third-party innovation disrupter existed.
More specifically, the ESIF (snapshot Summer 2018) concluded on two scenarios for public authorities:
- The “do nothing” scenario, which provides the opportunity for a third-party disruptor to enter the market with the MaaS innovation and reap the opportunity provided by the rise in alternative city mobility modes (such as car-sharing, car-pooling etc.) related to both suburban commuters and the prevailing car-usage culture amongst young adults.
- The “endorsing MaaS” scenario, which requires significant political interventions and sets MaaS as a policy initiative rather than a commercial innovation.
3.2. Budapest MaaS ESIF Summer 2019 Assessment and Discussion
One year later (Summer 2019), it is clear that the public transport authorities (BKK) seriously considered the ESIF Baseline conclusions, as they recognized that the innovation might bring disruptive changes to urban mobility and they would “need to be managed or orchestrated rather than simply left to market forces” [48]. Highly regulated urban transport systems have the possibility to address this challenge. To this end, BKK actively searched for the “Broker” actor, who was able to also “create” mobility packages at reduced rates giving a serious “push” to MaaS in Budapest and actively introduced this “New Entrant” to the ecosystem (positive for Strong/Weak networks). The “New Entrant” is yet another public arm’s-length company with toll collecting as its core business.
Further changes in the Ecosystem and its conditions were witnessed:
- Electronic tickets/passes were introduced by BKK (positive trend for Infrastructure) despite the failed launch of the electronic ticketing system [49]
- APIs are being aligned for a MaaS pilot under MaaS4EU (positive trend for Infrastructure)
- BKK was able to provide the “New Entrant” public transport tickets at a reduced price (positive trend for Hard Institutions)
- The supply of on-demand mobility services in the city of Budapest has grown with two more car-sharing companies entering the market as well as private bike sharing providers, all with respective web and smartphone applications and variable pickup and return points.
- Based on our observations of the city context and the MaaS4EU demonstration, it was concluded that the introduction of a specialist to act as the MaaS operator increased the trust between the involved actors (positive trends in the assessments of all actors for Soft institutions).
- New third-parties, in addition to MaaS4EU team, enter the market as aggregators moved forward to implement the business opportunity of MaaS in Budapest. These are mostly related to BKK through research implementation projects (positive trend for Market Push).
These changes are reflected in Table A2 of the Appendix A. What is noticeable is the effort of the public transport authorities of Budapest to align with the needs of MaaS. The system governance role to be undertaken by the public authority is still rather unclear as it lies between convener and experimenter [40]: convener as the public authority identifies solutions to proceed with the MaaS pilot (see MaaS4EU); experimenter as it is experimenting through various smart mobility projects. These experiments introduce new ecosystem entrants, who are expected to introduce further dynamics in the direction of smart and on-demand mobility. New entrants also include new car-sharing initiatives, who see the business opportunity in users’ interest [50]. Finally, in this “snapshot” the dichotomy between public transport and on-demand services is blurred.
3.3. Budapest MaaS ESIF End Year 2020 Assessment and Discussion
In the year 2020, the entire transport system, worldwide, experienced the impact and consequences of the COVID-19 pandemic, the lockdowns—especially in major cities—and the social distancing protocols, which ultimately impacted transportation choices and behavior even when lockdowns were relaxed. Budapest experienced a significant modal shift [51]: car usage increase from 43% to 65%; cycling increased, while public transport experienced the greatest decrease. Notably, these figures describe the spring lockdown and are not representative of the entire period. For example, the COVID-19 Community Mobility reports issued by Google [52] show mobility around public transport hubs to have dropped by about 50% during the spring lockdown; increased in the summer 2020 by 120%, and then dropped around 30% in the autumn compared to the baseline. This is also a very negative trend for user soft institutions, [−3].
The pandemic found the Budapest transport ecosystem in a dynamic phase, with MaaS4EU project pilots running (Wave 3), Mobility labs being initiated [53], in addition to many investments in support of public and green mobility by the BKK on their way. Furthermore:
- Improvement of the BKK travel planner with record views [54] (positive trend for Infrastructure for BKK and Soft institutions for users)
- Further support to mobile ticket sales, which were also advertised amongst the COVID-19 protection measures [54] (positive trend for Infrastructure)
- Buses were to get a special anti-COVID-19 coating [55] (positive trend for Soft Institutions for users)
- Testing of new electric buses (Sept. 2020) [54] (new market entrant)
- The introduction of online bookable Telebusz demand-responsive mobility service [54] (new market entrant)
- An addition of 20 km of cycling paths (positive trend in soft institutions).
- Reduction in monthly rates on the public shared mobility plan (positive trend in soft institutions).
- MOL Bubi bike sharing service suspended in Dec 2020 to be relaunched in 2021 (negative trend for the actor)
In addition, a number of anti-COVID-19 measures were employed including frequent cleaning, distribution of face masks, vehicle frequency etc.
Furthermore, while in most regions the COVID-19 pandemic obliged many firms offering on-demand and shared services to scale down, this has not been the case in Budapest, as there are announcements of increases in fleets and collaborations with other service offerings as well as breaking demand targets (see for example [56]).
These changes are illustrated in Table A3 in Appendix A. Studying Table A3, it is evident that conditions are ripe but there is no strong tendency to collaborate, even though 2020 has been a year with a need to secure capacity in order to address demands for social distancing. On the contrary, what has been witnessed is an increase in personalized transportation and stand-alone operations. In this snapshot, no specific governance role could be identified for the public authority. Typically, the public authority continues to play a convener or experimenter role, but in a year of turmoil the emphasis has been on securing social distancing conditions, also expressed by securing maximum availability through greater frequency in schedules. Simultaneously, on-demand mobility operators move to take advantage of the modal shift to personalized mobility. Notably, the increase in the number of ecosystem actors, along with the arising market opportunities, surface the conflicting interests of stakeholders, thus leading to a reluctancy to cooperate towards integrated (public transport and private on-demand mobility) and socially desirable solutions.
4. Conclusions
Globalization of activities and digitization are factors supporting the need for co-innovation in the transport sector [57]. In practice, it requires the study of the evolution of the innovation ecosystem.
The present research introduces an innovation assessment tool, the EcoSystem Innovation Framework (ESIF), and demonstrates its applicability to the MaaS adoption problem in the city of Budapest. The ESIF is an enhancement of the Systems of Innovation Framework [19] with emphasis placed on the actor characteristics and their roles in the innovation ecosystem. The ESIF was generated for MaaS, which is a technological innovation requiring cultural, operational and managerial change; and is expected to cross localities, city boundaries and country borders as its preprocessors have (e.g., Uber). MaaS is addressed as an innovation introduced to an ecosystem. The key factors influencing the “rules of the game” (conditions) were identified through the review of reported research and practice findings. Actors and their potential role in the ecosystem were also considered. The MaaS ESIF was constructed based on data collected from desk research and stakeholder workshops and interviews conducted within the MaaS4EU H2020 project for the city of Budapest and followed by document analysis to construct the ESIF in consequent points in time i.e., Summer 2018 (Baseline), Summer 2019 and End of Year 2020. Thus, it succeeds in presenting a timeline of the evolution of the mobility ecosystem dynamics in Budapest.
The baseline ESIF highlighted barriers and enablers and the absence of important actors in the ecosystem leading to a potentially less than favorable outcome for the city. A dichotomy could be witnessed between public and on-demand transport. Based on this information, the Public Transport Authority was able to act and address the ecosystem limitations and infuse it with a “Broker” (New Entrant) while addressing limitations in hard institutions, ultimately managing the innovation process.
An extremely rich and dynamic ecosystem was evolving (Summer 2019) within which the Budapest public authority was taking a role of convener or experimenter. Its collaboration in various mobility research and implementation projects introduced yet new aggregators in the mobility ecosystem. A push for new mobility modes is evident and the dichotomy identified the year before is blurred.
At the end of 2020, the year with lockdowns and social distancing imposed by the COVID-19 pandemic was a difficult year for public transport. Ridership decreased and a modal shift to personalized transport was witnessed. Car-sharing and on-demand services are favored. Hence, issues identified in the baseline ESIF resurface. The public authority does not pick up a specific role. The emphasis is on promoting its own services.
In addressing the issue of MaaS in a city where public transport is highly embedded, the analysis showed that there is high probability of having a modal shift to more personalized modes of transport including car usage through MaaS. This tendency has been intensified due to the need for social distancing exercised in the pandemic, but on-demand operators (e.g., car-sharing service providers) are more interested in exploiting the market opportunity. While this provides relief in the short term, in the long term it could have negative ramifications. These are lessons to be considered by other locations with similar characteristics: highly utilized resources, positive car ownership status models, and great concentrations of niche market mobility operators.
The ESIF application, as presented herein, may be applied to any other system innovation. In addition, it should be noted that the qualitative nature of assessments should be cautiously interpreted, since they are not comparable as absolute ratings figures, especially when made by different teams. However, as the assessment needs to be carried out by a team in a workshop or similar setting in order to avoid bias, the process by default brings together a wide range of stakeholders and sets the grounds for their collaboration.
Author Contributions
Conceptualization, A.R., I.P., A.T. and A.P.; methodology, A.R., I.P.; validation, A.T., and A.P.; formal analysis, A.R.; data curation, A.R., I.P., A.T. and A.P.; writing—original draft preparation, A.R.; writing—review and editing, A.R., I.P., A.T. and A.P. All authors have read and agreed to the published version of the manuscript.
Funding
This research is part of the Project “MaaS4EU” (End-to-End Approach for Mobility-as-a-Service tools, business models, enabling framework and evidence for European seamless mobility). This project has received funding from the European Union’s Horizon 2020 research and innovation programme under grant agreement No 723176. This publication only reflects the authors’ view and the European Union is not liable for any use that may be made of the information contained therein.
Institutional Review Board Statement
Not applicable.
Informed Consent Statement
Not applicable.
Data Availability Statement
No new data were created or analyzed in this study. Data sharing is not applicable to this article.
Conflicts of Interest
The authors declare no conflict of interest.
Appendix A
Table A1.
Budapest MaaS EcoSystem of Innovation Framework Snapshot—Summer 2018.
Table A1.
Budapest MaaS EcoSystem of Innovation Framework Snapshot—Summer 2018.
| Actors | BKK | BKK | BKV | Volán-Busz (Coach) | MÁV-Start (Rail) | Car-Sharing | Taxis | Coach Rental | Users | MaaS4EU | ||
|---|---|---|---|---|---|---|---|---|---|---|---|---|
| Conditions | Centre for Budapest Transport—Policy Maker | Trip Planner | Mol Bubi (Bike-Sharing) | Bus, Metro, Tram, Trolleybus, Suburban Rail, Cogwheel Railway, the Funicular, Boat Service | Mol-Limo GoGreen Bee Rides | Many | ||||||
| Actor Institutional Type | PU | PU | PU | PUI | PU | PU | PR | PR | PR | |||
| Ecosystem Strategy Role | DM | NM | NM | KS | NM | NM | NM | |||||
| Actor Governance Role | BG? | |||||||||||
| Functional Role | SP | ADP | ADP | INI | ||||||||
| Infrastructure | ||||||||||||
| Open API feeds | −3 | −3 | −3 | +1 | +1 | +1 | +1 | +1 | ||||
| E-tickets | −3 | −1 | −3 | +3 | +3 | +3 | +3 | |||||
| Hard Institutions | ||||||||||||
| Integrated fares | 0 | 3 | 0 | 0 | 0 | 0 | 0 | |||||
| Regulated transport fares | −3 | −3 | −3 | −3 | −3 | 0 | 0 | 0 | ||||
| Standardized APIs | −2 | −2 | −2 | −2 | −2 | −2 | −2 | −2 | ||||
| Soft Institutions | ||||||||||||
| Car ownership culture | −1 | +1 | ||||||||||
| Virtual service use | +2 | |||||||||||
| Trust between operators | +1 | +1 | +1 | +1 | +1 | +1 | −1 | −1 | −1 | |||
| Strong Networks | 0 | 0 | 0 | 0 | 0 | 0 | ||||||
| Weak Networks | +1 | +1 | +1 | +1 | +1 | |||||||
| Lock-in effects | −2 | −2 | −2 | −2 | ||||||||
| Capabilities | ||||||||||||
| Need for public transport investments | 0 | −1 | −1 | −1 | ||||||||
| Market Demand | ||||||||||||
| Need for more mobility | +1 | |||||||||||
| Need to extend public transport services | +1 | |||||||||||
| Market Push | 0 | 0 | 0 | 0 | 0 | 0 | 0 | 0 | 0 | +1 | ||
| Competition | −1 | −1 | −1 | −1 | 0 | 0 | 0 | 0 | 0 | |||
Legend: PR = Private; PU = Public; PUI = Public Interest Company; BG = Bridge; DM = Dominator; NM = Niche Market; KS = Keystone; SP = Specialist; ADP = Adopter; INI = Initiator; dark line = Dichotomous.
Table A2.
Budapest MaaS EcoSystem of Innovation Framework Snapshot—Summer 2019.
Table A2.
Budapest MaaS EcoSystem of Innovation Framework Snapshot—Summer 2019.
| Actors | BKK | BKK | BKV | Volán-Busz (Coach) | MÁV-Start (Rail) | Car-Sharing | Taxis | Coach Rental | Users | MaaS4EU + New Entrants (e.g., SMACKER project, Cities-4-People Project) | New Entrant (Toll Service) | ||
|---|---|---|---|---|---|---|---|---|---|---|---|---|---|
| Conditions | Centre for Budapest Transport—Policy Maker | Trip Planner | Mol Bubi (Bike-Sharing) | Bus, Metro, Tram, Trolleybus, Suburban Rail, Cogwheel Railway, the Funicular, Boat Service | Mol-Limo GoGreen Bee Rides + New Entrants | Many | |||||||
| Actor Institutional Type | PU | PU | PU | PUI | PU | PU | PR | PR | PR | PR | |||
| Ecosystem Strategy Role | DM | NM | NM | KS | NM | NM | NM | ||||||
| Actor Governance Role | CN/EXP | BR | |||||||||||
| Functional Role | SP | ADP | ADP | INI | SP | ||||||||
| Infrastructure | |||||||||||||
| Open API feeds | 0 | 0 | 0 | +3 | +3 | +3 | +3 | +3 | +3 | ||||
| E-tickets | +2 | +2 | +2 | +3 | +3 | +3 | +3 | +3 | +3 | ||||
| Hard Institutions | |||||||||||||
| Integrated fares | 0 | 3 | 0 | 0 | 0 | 0 | 0 | +3 | |||||
| Regulated transport fares | −1 | −1 | −1 | −3 | −3 | 0 | 0 | 0 | +3 | ||||
| Standardized APIs | 0 | 0 | 0 | 0 | 0 | −2 | −2 | −2 | +3 | ||||
| Soft Institutions | |||||||||||||
| Car ownership culture | −1 | +1 | |||||||||||
| Virtual service use | +2 | +3 | |||||||||||
| Trust between operators | +2 | +2 | +2 | +2 | +2 | +2 | +1 | +1 | +1 | +3 | |||
| Strong Networks | +3 | +3 | +3 | +3 | +3 | +3 | +3 | ||||||
| Weak Networks | +2 | +2 | +2 | +2 | +2 | ||||||||
| Lock-in effects | −2 | −2 | −2 | −2 | −1 | ||||||||
| Capabilities | +3 | ||||||||||||
| Need for public transport investments | 0 | −1 | −1 | −1 | |||||||||
| Market Demand | |||||||||||||
| Need for more mobility | +1 | ||||||||||||
| Need to extend public transport services | +1 | ||||||||||||
| Market Push | 0 | 0 | 0 | 0 | 0 | 0 | 0 | 0 | 0 | +3 | |||
| Competition | −1 | −1 | −1 | −1 | 0 | 0 | 0 | 0 | 0 | ||||
Legend: PR = Private; PU = Public; PUI = Public Interest Company; BG = Bridge; DM = Dominator; NM = Niche Market; KS = Keystone; SP = Specialist; ADP = Adopter; INI = Initiator; CN/EXP = Convener/Experimenter; Blue Cells: New assessment values (Summer 2019).
Table A3.
Budapest MaaS EcoSystem of Innovation Framework Snapshot—End Year 2020.
Table A3.
Budapest MaaS EcoSystem of Innovation Framework Snapshot—End Year 2020.
| Actors | BKK | BKK | BKV | Volán-Busz (Coach) | MÁV-Start (Rail) | Car-Sharing | Taxis | Coach Rental | Users | MaaS4EU + New Entrants (e.g., SMACKER project, Cities-4-People Project) | New Entrant (Toll Service) | |||
|---|---|---|---|---|---|---|---|---|---|---|---|---|---|---|
| Conditions | Centre for Budapest Transport—Policy Maker | Trip Planner | Mol Bubi (Bike-Sharing) | Bus, Metro, Tram, Trolleybus, Suburban Rail, Cogwheel Railway, the Funicular, Boat Service | Tele-Busz | Mol-Limo GoGreen Bee Rides + New Entrants | Many | |||||||
| Actor Institutional Type | PU | PU | PU | PUI | PUI | PU | PU | PR | PR | PR | PR | |||
| Ecosystem Strategy Role | DM | NM | NM | KS | NM | NM | NM | NM | ||||||
| Actor Governance Role | BR | |||||||||||||
| Functional Role | SP | ADP | ADP | ADP | INI | SP | ||||||||
| Infrastructure | ||||||||||||||
| Open API feeds | 0 | 0 | 0 | 0 | +3 | +3 | +3 | +3 | +3 | +3 | ||||
| E-tickets | +2 | +2 | +2 | +3 | +3 | +3 | +3 | +3 | +3 | +3 | ||||
| Hard Institutions | ||||||||||||||
| Integrated fares | 0 | 3 | 0 | 0 | 0 | 0 | 0 | 0 | +3 | |||||
| Regulated transport fares | −1 | −1 | −1 | −1 | −3 | −3 | 0 | 0 | 0 | +3 | ||||
| Standardized APIs | −0 | −0 | 0 | 0 | 0 | −2 | −2 | −2 | +3 | |||||
| Soft Institutions | ||||||||||||||
| User centric | 3 | +3 | 3 | 3 | 3 | |||||||||
| Car ownership culture | −1 | −3 | ||||||||||||
| Virtual service use | +2 | +3 | ||||||||||||
| Trust between operators | +2 | +2 | +2 | +2 | +2 | +2 | +2 | +1 | +1 | +1 | +2 | +3 | ||
| Strong Networks | +3 | +3 | +3 | +3 | +3 | +3 | +3 | |||||||
| Weak Networks | +2 | +2 | +2 | +2 | +2 | |||||||||
| Lock-in effects | −2 | −2 | −2 | −2 | −1 | |||||||||
| Capabilities | +3 | |||||||||||||
| Need for public transport investments | 0 | −1 | −1 | −1 | ||||||||||
| Market Demand | ||||||||||||||
| Need for more mobility | 1 | +1 | ||||||||||||
| Need to extend public transport services | 2 | +1 | ||||||||||||
| Market Push | 0 | 0 | 0 | 0 | 0 | 0 | 0 | 0 | 0 | 0 | 0 | +3 | ||
| Competition | −1 | −1 | −1 | 0 | 0 | 0 | 0 | 0 | 0 | 0 | ||||
Legend: PR = Private; PU = Public; PUI = Public Interest Company; BG = Bridge; DM = Dominator; NM = Niche Market; KS = Keystone; SP = Specialist; ADP = Adopter; INI = Initiator; CN/EXP = Convener/Experimenter; Blue Cells: New assessment values (Summer 2019); Yellow Cells: New assessment values (End 2020).
References
- Docherty, I.; Marsden, G.; Anable, J. The governance of smart mobility. Transp. Res. Part A Policy Pract. 2018, 115, 114–125. [Google Scholar] [CrossRef]
- Audouin, M.; Finger, M. The development of Mobility-as-a-Service in the Helsinki metropolitan area: A multi-level governance analysis. Res. Transp. Bus. Manag. 2018, 27, 24–35. [Google Scholar] [CrossRef]
- Pangbourne, K.; Stead, D.; MladenoviĆ, M.; Milakis, D. The Case of Mobility as a Service: A Critical Reflection on Challenges for Urban Transport and Mobility Governance. In Governance of the Smart Mobility Transition; Emerald: Bingley, UK, 2018; pp. 33–48. ISBN 978-1-78754-320-1. [Google Scholar] [CrossRef]
- Jittrapirom, P.; Caiati, V.; Feneri, A.-M.; Ebrahimigharehbaghi, S.; González, M.J.A.; Narayan, J. Mobility as a Service: A Critical Review of Definitions, Assessments of Schemes, and Key Challenges. Urban Plan. 2017, 2, 13–25. [Google Scholar] [CrossRef]
- Muñoz, P.; Cohen, B. Mapping out the sharing economy: A configurational approach to sharing business modeling. Technol. Forecast. Soc. Chang. 2017, 125, 21–37. [Google Scholar] [CrossRef]
- UNECE. Transport Trends and Economics 2018–2019-Mobility as a Service 2020. Available online: https://unece.org/transport/publications/transport-trends-and-economics-2018-2019-mobility-service (accessed on 28 October 2020).
- COM/2001/0264 Final Gothenburg European Council (2001). Communication from the Commission A Sustainable Europe for a Better World: A European Union Strategy for Sustainable Development (Commission’s proposal to the Gothenburg European Council). Available online: https://eur-lex.europa.eu/legal-content/EN/ALL/?uri=celex%3A52001DC0264 (accessed on 20 February 2019).
- Kamargianni, M.; Matyas, M. The Business Ecosystem of Mobility-as-a-Service. Presented at the 96th Transportation Research Board (TRB) Annual Meeting, Washington, DC, USA, 8–12 January 2017. [Google Scholar]
- Meurs, H.; Sharmeen, F.; Marchau, V.; Van Der Heijden, R. Organizing integrated services in mobility-as-a-service systems: Principles of alliance formation applied to a MaaS-pilot in The Netherlands. Transp. Res. Part A Policy Pract. 2020, 131, 178–195. [Google Scholar] [CrossRef]
- Akyelken, N.; Banister, D.; Givoni, M. The Sustainability of Shared Mobility in London: The Dilemma for Governance. Sustainability 2018, 10, 420. [Google Scholar] [CrossRef]
- Nelson, R.; Winter, S. An Evolutionary Theory of Economic Change; Harvard University Press: Cambridge, MA, USA, 1982. [Google Scholar]
- Smith, K. Innovation as a Systemic Phenomenon: Rethinking the Role of Policy. Enterp. Innov. Manag. Stud. 2000, 1, 73–102. [Google Scholar] [CrossRef]
- Lundvall, B.A.; Johnson, B.; Andersen, E.S.; Dalum, B. National systems of production, innovation and competence building. Res. Policy 2002, 31, 213–231. [Google Scholar] [CrossRef]
- Moore, J.F. Predators and Prey: A New Ecology of Competition. Harv. Bus. Rev. 1993, 71, 75–86. Available online: https://hbr.org/1993/05/predators-and-prey-a-new-ecology-of-competition (accessed on 15 September 2019).
- Gobble, M.M. Charting the Innovation Ecosystem. Res. Technol. Manag. 2014, 57, 55–59. [Google Scholar]
- Geels, F.W. Technological transitions as evolutionary reconfiguration processes: A multi-level perspective and a case-study. Res. Policy 2002, 31, 1257–1274. [Google Scholar] [CrossRef]
- Polydoropoulou, A.; Pagoni, I.; Tsirimpa, A. Ready for Mobility as a Service? Insights from Stakeholders and End-users. J. Travel Behav. Soc. 2020, 21, 295–306. [Google Scholar] [CrossRef]
- Bowen, G.A. Document Analysis as a Qualitative Research Method. Qual. Res. J. 2009, 9, 27–40. [Google Scholar] [CrossRef]
- Woolthuis, R.K.; Lankhuizen, M.; Gilsing, V. A system failure framework for innovation policy design. Technovation 2005, 25, 609–619. [Google Scholar] [CrossRef]
- Roumboutsos, A.; Kapros, S.; Vanelslander, T. Green city logistics: Systems of Innovation to assess the potential of E-vehicles. Res. Transp. Bus. Manag. 2014, 11, 43–52. [Google Scholar] [CrossRef]
- Edquist, C.; Chaminade, C. Industrial policy from a systems-of-innovation perspective. Eur. Investig. Bank Pap. 2009, 11, 108–132. [Google Scholar]
- Goodall, W.; Dovey, T.; Bornstein, J.; Bonthron, B. The rise of mobility as a service. Deloitte Rev. 2017, 20, 112–129. [Google Scholar]
- Li, Y.; Voege, T. Mobility as a Service (MaaS): Challenges of Implementation and Policy Required. J. Transp. Technol. 2017, 7, 95–106. [Google Scholar] [CrossRef]
- Melis, A.; Prandini, M.; Giallorenzo, S.; Callegati, F. Insider Threats in Emerging Mobility-as-a-Service Scenarios. In Proceedings of the 50th Hawaii International Conference on System Sciences, Hawaii, USA, 4–7 January 2017. [Google Scholar]
- Gao, P.; Kaas, H.-W.; Moh, D.; Wee, D. Disruptive Trends That Will Transform the Auto Industry; McKinsey Report; McKinsey & Company: New York, NY, USA, January 2016. [Google Scholar]
- UITP. Becoming a Real Mobility Provider Combined Mobility: Public Transport in Synergy with Other Modes Like Car-Sharing, Taxi and Cycling; UITP Position Paper. Available online: https://pr.euractiv.com/pr/public-transport-becomes-real-mobility-provider-91318 (accessed on 15 February 2018).
- Google. Google Transit APIs. Available online: https://developers.google.com/transit/ (accessed on 10 February 2020).
- Spickermann, A.; Grienitz, V.; von der Gracht, H.A. Heading towards a multimodal city of the future? Multi-stakeholder scenarios for urban mobility. Technol. Forecast. Soc. Chang. 2014, 89, 201–221. [Google Scholar] [CrossRef]
- Holmberg, P.-E.; Collado, M.; Sarasini, S.; Williander, M. Mobility as a Service-Describing the Framework; RI.SE. Project Report; VINNOVA: Gothenburg, Sweden, 2016. [Google Scholar]
- Transport Systems Catapult. Exploring the Opportunity for Mobility as a Service in the UK; Transport Systems Catapult: Milton Keynes, UK, 2016. [Google Scholar]
- Mulley, C. Mobility as a Services (MaaS)-does it have critical mass? Transp. Rev. 2017, 37, 247–251. [Google Scholar] [CrossRef]
- Zahra, S.A.; Nambisan, S. Entrepreneurship and strategic thinking in business ecosystems. Bus. Horiz. 2012, 55, 219–229. [Google Scholar] [CrossRef]
- Valkokari, K. Business, Innovation, and Knowledge Ecosystems: How They Differ and How to Survive and Thrive within Them. Technol. Innov. Manag. Rev. 2015, 5, 17–24. [Google Scholar] [CrossRef]
- Ritala, P.; Almpanopoulou, A. In defense of ‘eco’ in innovation ecosystem. Technovation 2017, 60–61, 39–42. [Google Scholar] [CrossRef]
- Valkokari, K.; Seppanen, M.; Mantyla, M.; Jylha-Ollila, S. Orchestrating Innovation Ecosystems: A Qualitative Analysis of Ecosystem Positioning Strategies. Technol. Innov. Manag. Rev. 2017, 7, 12–24. [Google Scholar] [CrossRef]
- Oh, D.-S.; Phillips, F.; Park, S.; Lee, E. Innovation ecosystems: A critical examination. Technovation 2016, 54, 1–6. [Google Scholar] [CrossRef]
- Fioreze, T.; De Gruijter, M.; Geurs, K. On the likelihood of using Mobility-as-a-Service: A case study on innovative mobility services among residents in the Netherlands. Case Stud. Transp. Policy 2019, 7, 790–801. [Google Scholar] [CrossRef]
- Smith, G.; Sochor, J.; Sarasini, S. Mobility as a service: Comparing developments in Sweden and Finland. Res. Transp. Bus. Manag. 2018, 27, 36–45. [Google Scholar] [CrossRef]
- Polydoropoulou, A.; Pagoni, I.; Tsirimpa, A.; Roumboutsos, A.; Kamargianni, M.; Tsouros, I. Prototype business models for Mobility-as-a-Service. Transp. Res. Part A Policy Pract. 2020, 131, 149–162. [Google Scholar] [CrossRef]
- Hirschhorn, F.; Paulsson, A.; Sørensen, C.H.; Veeneman, W. Public transport regimes and mobility as a service: Governance approaches in Amsterdam, Birmingham, and Helsinki. Transp. Res. Part A Policy Pract. 2019, 130, 178–191. [Google Scholar] [CrossRef]
- de Vasconcelos Gomes, L.A.; Facin, A.L.F.; Salerno, M.S.; Ikenami, R.K. Unpacking the innovation ecosystem construct: Evolution, gaps and trends. Technol. Forecast. Soc. Chang. 2018, 136, 30–48. [Google Scholar] [CrossRef]
- Juhász, M.; Mátrai, T.; Kerényi, L.S. Changes in Travel Demand in Budapest During the Last 10 Years. Transp. Res. Procedia 2014, 1, 154–164. [Google Scholar] [CrossRef]
- Ritala, P.; Kraus, S.; Bouncken, R.B. Introduction to coopetition and innovation: Contemporary topics and future research opportunities. Int. J. Technol. Manag. 2016, 71, 1–9. [Google Scholar] [CrossRef]
- Brade, I.; Smigiel, C.; Kovács, Z. Suburban Residential Development in Post-socialist Urban Regions: The Case of Moscow, Sofia, and Budapest. In German Annual of Spatial Research and Policy 2009; Kilper, H., Ed.; Springer: Berlin/Heidelberg, Germany, 2009. [Google Scholar]
- Puhe, M.; Schippl, J. User Perceptions and Attitudes on Sustainable Urban Transport among Young Adults: Findings from Copenhagen, Budapest and Karlsruhe. J. Environ. Policy Plan. 2014, 16, 337–357. [Google Scholar] [CrossRef]
- Jones, P. The evolution of urban mobility: The interplay of academic and policy perspectives. IATSS Res. 2014, 38, 7–13. [Google Scholar] [CrossRef]
- Cohen, B.; Kietzmann, J. Ride On! Mobility Business Models for the Sharing Economy. Organ. Environ. 2014, 27, 279–296. [Google Scholar] [CrossRef]
- Wells, P.; Nieuwenhuis, P. Transition failure: Understanding continuity in the automotive industry. Technol. Forecast. Soc. Chang. 2012, 79, 1681–1692. [Google Scholar] [CrossRef]
- Karácsony: Failed Launch of E-ticket System Causes Loss of Billions for Budapest; MTI-Hungary Today 7 August 2020. Available online: https://hungarytoday.hu/budapest-e-ticket-public-transport-loss/ (accessed on 10 January 2021).
- Czakó, K.; Szabó, K.; Tóth, M.; Fekete, D. Differences, Constraints and Key Elements of Providing Local Sharing Economy Services in Different-Sized Cities: A Hungarian Case. Resources 2019, 8, 147. [Google Scholar] [CrossRef]
- Bucsky, P. Modal share changes due to COVID-19: The case of Budapest. Transp. Res. Interdiscip. Perspect. 2020, 8, 100141. [Google Scholar] [CrossRef]
- Google LLC. Google COVID-19 Community Mobility Reports [WWW Document]. Available online: https://www.google.com/covid19/mobility/ (accessed on 15 January 2021).
- Opening Ceremony for the Mobility Point Network in Budapest. July 2020. Available online: https://cities4people.eu/el/2020/07/17/opening-ceremony-for-the-mobility-point-network-in-budapest/ (accessed on 15 January 2021).
- BKK News. Available online: https://bkk.hu/en/news/ (accessed on 15 January 2021).
- Budapest Buses to Get Special Anti-Covid-19 Coating. November 2020. Available online: https://www.intelligenttransport.com/transport-news/111226/budapest-buses-to-get-special-anti-covid-19-coating/ (accessed on 15 January 2021).
- Budapest Business Journal, 2 June 2020, SHARE NOW Registers More Than 3 mln Minutes Driven by Clients. Available online: https://bbj.hu/budapest/culture/museums/share-now-registers-more-than-3-mln-minutes-driven-by-clients (accessed on 15 January 2021).
- Carlan, V.; Sys, C.; Vanelslander, T.; Roumboutsos, A. Digital innovation in the port sector. Competition Regul. Netw. Ind. 2017, 18, 71–93. [Google Scholar] [CrossRef]
Publisher’s Note: MDPI stays neutral with regard to jurisdictional claims in published maps and institutional affiliations. |
© 2021 by the authors. Licensee MDPI, Basel, Switzerland. This article is an open access article distributed under the terms and conditions of the Creative Commons Attribution (CC BY) license (http://creativecommons.org/licenses/by/4.0/).


