The Unsustainable Use of Sand: Reporting on a Global Problem
Abstract
Highlights
- The world is facing a global sand crisis
- Negative environmental impacts of excessive sand exploitation are multiple
- Uncontrolled expansion of illegal sand mining: causes and consequences
1. Sand: A Valuable Natural Resource

| Country | Production in 2019 (in 1000 Metric Ton) |
|---|---|
| China | 190.000 |
| United States | 110.000 |
| Netherlands | 54.000 |
| Spain | 36.000 |
| Turkey | 14.000 |
| India | 12.000 |
| Malaysia | 10.000 |
| Germany | 7.500 |
| United Kingdom | 4.000 |
| Australia | 3.000 |
2. Methodology
- (a)
- The current degree of sand usage and exploitation across a sample of countries. This analysis was performed in order to obtain an overview of sand consumption across a set of countries, including the amount of sand being explored for future development and use.
- (b)
- The environmental impacts of sand mining and use. The analysis focused on anticipated and potential impacts of sand use, especially on the physical environment.
- (c)
- The degree to which illegal activities are associated with sand exploitation, including the causes, consequences, and measures needed to combat this phenomenon.
3. Results and Discussion
3.1. Overview of Sand Mining Activities
3.2. Causes and Consequences of Illegal Sand Mining
- -
- motivation for financial profit,
- -
- increasing global sand demand,
- -
- lack of monitoring and control systems,
- -
- relaxed policies and procedures that allow individuals and businesses to acquire mining titles for sand mining exploration, to self-monitor production, and to displace community members from mining areas,
- -
- lack of monitoring of sand extraction volume,
- -
- mining taxes and royalties are paid by the mine owner/operator based on the extracted sand volume, and acts of evasion of payment may occur in tandem with illegal activities,
- -
- poverty, low level of education, and lack of information about negative consequences of illegal mining,
- -
- deficiencies in fulfilment of technical specifications for sand extraction.
- -
- governments must develop, adopt, and promote effective strategies for poverty and unemployment reduction;
- -
- develop, adopt, and implement unified strategies to address various aspects of sustainable development and environment protection, including creating mechanisms to evaluate the possibility of ecological disasters resulting from excessive illegal sand exploitation, as well as educating the public;
- -
- impose efficient and fair taxes/royalties for sand mining license holders in order to stimulate legal activities and to discourage illegal mining;
- -
- enact and enforce laws at the local, regional, and national levels to regulate the mining sector, including consequences for non-compliance (e.g., meaningful sanctions and penalties).
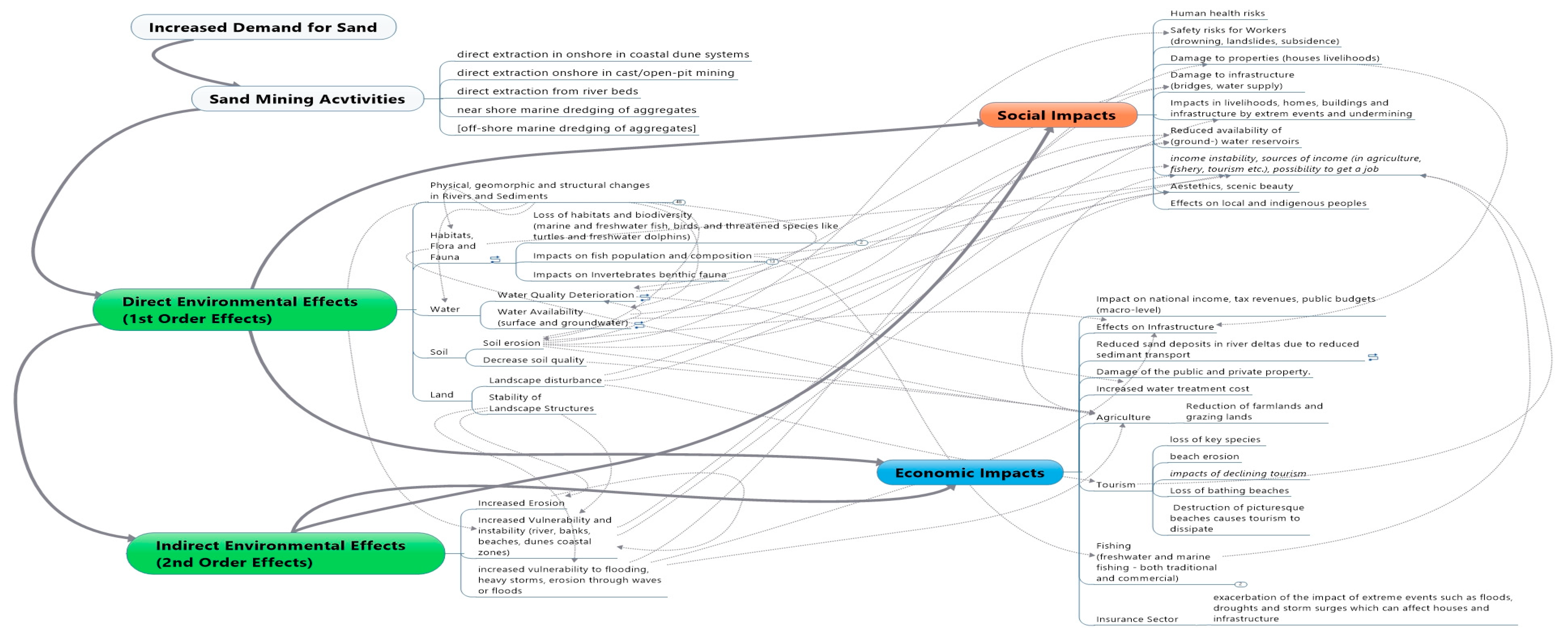
3.3. Environmental Impacts of Sand Mining
4. Conclusions and Future Prospects
- informing the general public about the negative effects of sand mining in order to raise awareness of associated environmental issues,
- engaging governments, agencies, and community members in monitoring and surveillance actions in order to identify potential threats to the environment due to sand mining activities,
- providing an efficient legal framework for regulating sand mining activities and reducing or preventing illicit mining activities,
- reducing sand usage by replacing natural sand with substitution material in different industries,
Author Contributions
Funding
Institutional Review Board Statement
Informed Consent Statement
Data Availability Statement
Conflicts of Interest
References
- Gavriletea, M.D. Environmental Impacts of Sand Exploitation. Analysis of Sand Market. Sustain. J. Rec. 2017, 9, 1118. [Google Scholar] [CrossRef]
- Torres, A.; Brandt, J.; Lear, K.; Liu, J. A looming tragedy of the sand commons. Science 2017, 357, 970–971. [Google Scholar] [CrossRef]
- USGS, U.S. Geological Survey. Sand and Gravel (Industrial), Silica Statistics and Information. 2011. Available online: http://minerals.usgs.gov/minerals/pubs/commodity/silica/mcs-2010-sandi.pdf (accessed on 3 May 2020).
- UN Environment. The Search for Sustainable Sand Extraction Is Beginning. 2019. Available online: https://www.unenvironment.org/news-and-stories/story/search-sustainable-sand-extraction-beginning (accessed on 3 May 2020).
- UNEP-GEAS. Sand, Rarer than One Thinks. 2014. Available online: https://na.unep.net/geas/archive/pdfs/GEAS_Mar2014_Sand_Mining.pdf (accessed on 17 April 2020).
- Dinh, C. Asia’s Hunger for Sand Is Harmful to Farming and the Environment. 2020. Available online: https://www.economist.com/asia/2020/01/18/asias-hunger-for-sand-is-harmful-to-farming-and-the-environment (accessed on 3 May 2020).
- Atlas of Economic Complexity. Who Imported Natural Sands in 2018? Available online: https://atlas.cid.harvard.edu/explore/geo?year=2018&country=undefined&tradeDirection=import&productClass=HS&product=855&target=Product&partner=undefined&startYear=1995 (accessed on 3 May 2020).
- The Observatory of Economic Complexity (OEC). 2018. Available online: https://oec.world/en/profile/hs92/52505/ (accessed on 3 May 2020).
- Garside, M. Major Countries in Industrial Sand and Gravel Production Worldwide i2018 and 2019. 2020. Available online: https://www.statista.com/statistics/376665/industrial-sand-and-gravel-production-bytopcountries/ (accessed on 27 June 2020).
- Huang, B.; Zhao, F.; Fishman, T.; Chen, W.-Q.; Heeren, N.; Hertwich, E.G. Building Material Use and Associated Environmental Impacts in China 2000–2015. Environ. Sci. Technol. 2018, 52, 14006–14014. [Google Scholar] [CrossRef]
- Lakshmi, K.; Ashwini Manjunath, B.T.; Karthick, T.R.; Manjunath, M.S. Partial replacement of sea sand and desert sand in place of river sand for mortar in construction. Glob. Res. Dev. J. Eng. 2017, 2, 81–85. [Google Scholar]
- Barman, B.; Kumar, B.; Sarma, A.K. Impact of sand mining on alluvial channel flow characteristics. Ecol. Eng. 2019, 135, 36–44. [Google Scholar] [CrossRef]
- Bendixen, M.; Best, J.; Hackney, C.; Iversen, L.L. Time is running out for sand. Nat. Cell Biol. 2019, 571, 29–31. [Google Scholar] [CrossRef]
- Burgin, S. Sand mining on North Stradbroke Island: An Islander view of the rehabilitation of the lands. Int. J. Environ. Stud. 2020, 77, 954–968. [Google Scholar] [CrossRef]
- Duan, H.; Cao, Z.; Shen, M.; Liu, D.; Xiao, Q. Detection of illicit sand mining and the associated environmental effects in China’s fourth largest freshwater lake using daytime and nighttime satellite images. Sci. Total Environ. 2019, 647, 606–618. [Google Scholar] [CrossRef]
- Gondo, T.; Mathada, H.; Amponsah-Dacosta, F. Regulatory and policy implications of sand mining along shallow waters of Njelele River in South Africa. Jàmbá J. Disaster Risk Stud. 2019, 11, 727. [Google Scholar] [CrossRef] [PubMed]
- Hackney, C.R.; Darby, S.E.; Parsons, D.R.; Leyland, J.; Best, J.L.; Aalto, R.; Nicholas, A.P.; Houseago, R.C. River bank instability from unsustainable sand mining in the lower Mekong River. Nat. Sustain. 2020, 3, 217–225. [Google Scholar] [CrossRef]
- Kim, J.-H.; Yoo, S.-H. Public perspective on the environmental impacts of sea sand mining: Evidence from a choice experiment in South Korea. Resour. Policy 2020, 69, 101811. [Google Scholar] [CrossRef]
- Koehnken, L.; Rintoul, M.S.; Goichot, M.; Tickner, D.; Loftus, A.-C.; Acreman, M.C. Impacts of riverine sand mining on freshwater ecosystems: A review of the scientific evidence and guidance for future research. River Res. Appl. 2020, 36, 362–370. [Google Scholar] [CrossRef]
- Lalèyè, R.K.; Agadjihouèdé, H.; Chikou, A.; Adjagbo, H.; Assogba, C.; Lédéroun, D.; Lalèyè, P.A. Inventory of Estuarine and Lagoonal Ecosystems Subjected to Sand-Mining Activities in Southern Benin (West Africa). J. Environ. Prot. 2019, 10, 473–487. [Google Scholar] [CrossRef]
- Prabhakar, R.; Kumari, A.; Neetu, R.K.S. Impact of Sand Mining on Zooplankton of River Ganga in and Around Patna, Bihar, India. Environ. Ecol. 2019, 37, 1301–1308. [Google Scholar]
- Globaltrade, Wave of Global Sand Trade May Be Depleting Beaches. 2019. Available online: https://www.globaltrademag.com/wave-of-global-sand-trade-may-be-depleting-beaches/ (accessed on 3 May 2020).
- OEC. Which Countries Import Sand? 2017. Available online: https://oec.world/en/visualize/tree_map/hs92/import/show/all/2505/2017/ (accessed on 3 May 2020).
- Mining Technology. Can Sand Mining ever Be Green? 2017. Available online: https://www.mining-technology.com/features/featurecan-sand-mining-ever-be-green-5842185/ (accessed on 3 May 2020).
- Padmalal, D.; Maya, K. Impacts of river sand mining. In Sand Mining—Environmental Impacts and Selected Case Studies; Padmalal, D., Maya, K., Eds.; Springer: Dordrecht, The Netherlands, 2014; pp. 31–56. [Google Scholar]
- Brown, O.; Peduzzi, P. Driven to Extraction: Can Sand Mining Be Sustainable? Hoffmann Centre for Sustainable Resource Economy. 2019. Available online: https://hoffmanncentre.chathamhouse.org/article/driven-to-extraction-can-sand-mining-be-sustainable/#footnote-6 (accessed on 4 May 2020).
- Salopek, P. Inside the Deadly World of India’s Sand Mining Mafia, National Geographic. 2019. Available online: https://www.nationalgeographic.com/environment/2019/06/inside-india-sand-mining-mafia/ (accessed on 3 May 2020).
- Chevallier, R. Illegal Sand Mining in South Africa. Governance of Africa’s Resources Programme Policy Briefing. Available online: https://www.africaportal.org/publications/illegal-sand-mining-in-south-africa/ (accessed on 3 May 2020).
- Garbin, M.L.; Misaki, F.; Ferreira, P.F.; Guidoni-Martins, K.G.; Soares, R.B.; Mariotte, P.; Sansevero, J.B.B.; Rocha, P.G.; Silva, A.G. Long-term regeneration of a tropical plant community after sand mining. Ecol. Evol. 2018, 8, 5712–5723. [Google Scholar] [CrossRef]
- Santo, E.; Sánchez, L. GIS applied to determine environmental impact indicators made by sand mining in a floodplain in southeastern Brazil. Environ. Geol. 2002, 41, 628–637. [Google Scholar] [CrossRef]
- Da Silva, E.F.; Bento, D.F.; Mendes, A.C.; Da Mota, F.G.; Mota, L.C.S.; Fonseca, A.I.T.; Almeida, R.M.; Santos, L.D.O. Environmental impacts of sand mining in the city of Santarém, Amazon region, Northern Brazil. Environ. Dev. Sustain. 2018, 22, 47–60. [Google Scholar] [CrossRef]
- Różkowski, J.; Rahmonov, O.; Szymczyk, A. Environmental Transformations in the Area of the Kuźnica Warężyńska Sand Mine, Southern Poland. Land 2020, 9, 116. [Google Scholar] [CrossRef]
- de Leeuw, J.; Shankman, D.; Wu, G.; de Boer, W.F.; Burnham, J.; He, Q.; Yesou, H.; Xiao, J. Strategic assessment of the magnitude and impacts of sand mining in Poyang Lake, China. Reg. Environ. Chang. 2010, 10, 95–102. [Google Scholar] [CrossRef]
- Lai, X.; Shankman, D.; Huber, C.; Yesou, H.; Huang, Q.; Jiang, J. Sand mining and increasing Poyang Lake’s discharge ability: A reassessment of causes for lake decline in China. J. Hydrol. 2014, 519, 1698–1706. [Google Scholar] [CrossRef]
- Qin, Y.; Chen, Z.; Ding, B.; Li, Z. Impact of sand minig on the carbon sequestration and nitrogen removal ability of soil in the riparian area of Lijiang River, China. Environ. Pollut. 2020, 261, 114220. [Google Scholar] [CrossRef] [PubMed]
- Sayami, M.; Tamrakar, N.K. Status of sand mining and quality in northern Kathmandu, Central Nepal. Bull. Dep. Geol. 2007, 10, 89–98. [Google Scholar] [CrossRef]
- Mahadevan, P. Sand Mafias in India. Disorganized Crime in a Growing Economy. 2019. Available online: https://globalinitiative.net/wp-content/uploads/2019/07/Sand-Mining-in-India-Report-17Jul1045-Web.pdf (accessed on 3 May 2020).
- IREL. Indian Rare Earths Ltd.a. OSCOM, 2020a. Available online: http://www.irel.co.in/oscom. (accessed on 24 July 2020).
- The New Indian Express. Residents Stall Dredging, Orissa Sands Complex Files Complaint. Available online: https://www.newindianexpress.com/states/odisha/2018/sep/23/residents-stalldredging-orissa-sands-complex-files-complaint-1876021.html (accessed on 28 June 2020).
- IREL. Indian Rare Earths Ltd.a. Chavara Mineral Division, 2020b. Available online: http://www.irel.co.in/chavara-mineral-division. (accessed on 24 July 2020).
- Department of Atomic Energy (DEA). Indian Rare Earths—Its Genesis and Growth. 2001. Available online: http://www.dae.gov.in/node/266. (accessed on 7 September 2020).
- IREL. Indian Rare Earths Ltd.a. Manavalakurichi Mineral Division, 2020c. Available online: http://www.irel.co.in/manavalakurichi-mineral-division. (accessed on 24 July 2020).
- Nuclear Threat Initiative. Mineral Separation Plant. Available online: https://www.nti.org/learn/facilities/877/ (accessed on 28 June 2020).
- Piyadasa, R. River sand mining and associated environmental problems in Sri Lanka. In Sediment Problems and Sediment Management in Asian River Basins; IAHS: Hyderabad, India, 2011. [Google Scholar]
- Thornton, E.B.; Sallenger, A.; Sesto, J.C.; Egley, L.; McGee, T.; Parsons, R. Sand mining impacts on long-term dune erosion in southern Monterey Bay. Mar. Geol. 2006, 229, 45–58. [Google Scholar] [CrossRef]
- Mossa, J.; McLean, M. Channel planform and land cover changes on a mined river floodplain. Appl. Geogr. 1997, 17, 43–54. [Google Scholar] [CrossRef]
- Harmon, B.; Hammons, H.; Jacobson, T.; Nguyen, N.; Peterson, E.; Shah, T.; Stich, X.; Wright, A. The Hungry River: Designing a Future for the Amite River’s Former Sand and Gravel Mines. 2020. Available online: https://baharmon.github.io/blog/amite-sand-mine (accessed on 3 May 2020). [CrossRef]
- Borges, P.; Andrade, C.; Freitas, M.C. Dune, Bluff and Beach Erosion due to Exhaustive Sand Mining—The Case of Santa Barbara Beach, São Miguel (Azores, Portugal). J. Coast. Res. 2002, 36, 89–95. [Google Scholar] [CrossRef]
- Mensah, J.V. Causes and Effects of Coastal Sand Mining in Ghana. Singap. J. Trop. Geogr. 1997, 18, 69–88. [Google Scholar] [CrossRef]
- Apaydın, A. Dual impact on the groundwater aquifer in the Kazan Plain (Ankara, Turkey): Sand-gravel mining and over-abstraction. Environ. Earth Sci. 2012, 65, 241–255. [Google Scholar] [CrossRef]
- Mingist, M.; Gebremedhin, S. Could sand mining be a major threat for the declining endemicLabeobarbusspecies of Lake Tana, Ethiopia? Singap. J. Trop. Geogr. 2016, 37, 195–208. [Google Scholar] [CrossRef]
- Doloksaribu, D.C.N.; Barus, T.A.; Sebayang, K. The impact of marine sand mining on sea water quality in Pantai Labu, Deli Serdang Regency, Indonesia. IOP Conf. Ser. Earth Environ. Sci. 2020, 454, 012086. [Google Scholar] [CrossRef]
- UN Environment (UNEP). Rising Demand for Sand Calls for Resource Governance, 2019a. Available online: https://www.unenvironment.org/news-and-stories/press-release/rising-demand-sand-calls-resource-governance (accessed on 3 May 2020).
- Kuttipuran, M. RIVERS: Physical Modifications; Donnelley: Singapore, 2006. [Google Scholar]
- Bagchi, P. Unregulated Sand Mining Threatens Indian Rivers. J. India Together 2010, 21, 7–9. [Google Scholar]
- Saviour, N.M. Environmental impacts of Soil and Sand Mining: A Review. Int. J. Sci. Environ. Technol. 2012, 1, 125–134. [Google Scholar]
- Pereira, K. Sand Mining—The Unexamined Threat to Water Security. 2013. Available online: http://ismenvis.nic.in/Database/Illegal_sand-mining_India_3457.aspx (accessed on 3 May 2020).
- Rege, A. Not biting the dust: Using a tripartite model of organized crime to examine India’s Sand Mafia. Int. J. Comp. Appl. Crim. Justice 2016, 40, 101–121. [Google Scholar] [CrossRef]
- Elavenil, S.; Jenila Livingston, L.M.; Parameswari, K. Case study on illegal sand mining in Tamil Nadu: Alternate solution by replacing natural sand by M-sand. Int. J. Mech. Prod. Eng. Res. Dev. 2017, 7, 279–284. [Google Scholar] [CrossRef]
- Lange, V. Illegal Sand Mining Leaves Zimbabwe Potholed. 2011. Available online: https://www.dw.com/en/illegal-sand-mining-leaves-zimbabwe-potholed/a-14879433 (accessed on 3 May 2020).
- Rochayati, N.; Herianto, A.; Johari, H.I. Community understanding and attitude levels on the implementation of illegal sand mining on the Induk Beach, West Lombok. IOP Conf. Ser. Earth Environ. Sci. 2020, 413, 012035. [Google Scholar] [CrossRef]
- Madyise, T. Case Studies of Environmental Impacts of Sand Mining and Gravel Extraction for Urban Development in Gaborone. Master’s Thesis, University of South Africa, Pretoria, South Africa, 2013. [Google Scholar]
- Adu-Gyamfi, F. The Environmental Degradation Resulting from Illegal Sand Mining in Port St. Johns East. Cape. The Portfolio -Research Proposal (HMENV80 –773080). 2016. Available online: https://www.researchgate.net/publication/291335557_ENVIRONMENTAL_DEGRADATION_RESULTING_FROM_ILLEGAL_SAND_MINING (accessed on 3 May 2020).
- Bravard, J.P.; Goichot, M.; Gaillot, S. Geography of sand and gravel mining in the Lower Mekong River: First survey and assessment. EchoGéo 2013, 26, 2–18. [Google Scholar] [CrossRef]
- Podimata, M.V.; Yannopoulos, P.C. A conceptual approach to model sand–gravel extraction from rivers based on a game theory perspective. J. Environ. Plan. Manag. 2015, 59, 120–141. [Google Scholar] [CrossRef]
- Muthomi, S.; Okoth, P.; Were, E.; Vundi, S. An Examination of the Nature of Sand Harvesting Conflicts and Their In-fluence on Poverty Alleviation Initiatives in Makueni County, Kenya. J. Educ. Pract. 2015, 6, 28–36. [Google Scholar]
- EJAtlas. Sand Mining and Related Violence in Makueni County, Kenya. 2018. Available online: https://ejatlas.org/conflict/sand-mining-and-the-sand-related-violence-in-makueni-county-kenya (accessed on 3 May 2020).
- UN Environment (UNEP). Sand and Sustainability: Finding New Solutions for Environmental Governance of Global Sand Resources, GRID-Geneva, United Nations Environment Programme, Geneva, Switzerland, 2019b. Available online: https://wedocs.unep.org/bitstream/handle/20.500.11822/28163/SandSust.pdf?sequence=1&isAllowed= (accessed on 4 May 2020).
- Pearce, F. The Hidden Environmental Toll of Mining the World’s Sand, Yale Environment 360. 2019. Available online: https://e360.yale.edu/features/the-hidden-environmental-toll-of-mining-the-worlds-sand (accessed on 3 May 2020).
- WWF. Uncovering Sand Mining’s Impacts on the World’s Rivers. 2018. Available online: https://wwf.panda.org/our_work/water/freshwater_news/?333451/Uncovering-sand-minings-impacts-on-the-worlds-rivers (accessed on 3 May 2020).
- Young, R.; Griffith, A. Documenting the Global Impacts of Beach Sand Mining. Geophysical Research Abstracts, v. 11, GU 2009-11593, EGU General Assembly. 2009. Available online: https://ui.adsabs.harvard.edu/abs/2009EGUGA..1111593Y/abstract (accessed on 3 May 2020).
- Ambak, M.A.; Isa, M.M.; Zakaria, M.Z.; Ghaffar, M.A. Fishes of Malaysia; Universiti Malaysia Terengganu: Kuala Terengganu, Malaysia, 2010. [Google Scholar]
- Yen, T.P.; Rohasliney, H. Status of Water Quality Subject to Sand Mining in the Kelantan River, Kelantan. Trop. Life Sci. Res. 2013, 24, 19–34. [Google Scholar]
- Dugan, P.J.; Barlow, C.; Agostinho, A.A.; Baran, E.; Cada, G.F.; Chen, D.; Cowx, I.G.; Ferguson, J.W.; Jutagate, T.; Mallen-Cooper, M.; et al. Fish Migration, Dams, and Loss of Ecosystem Services in the Mekong Basin. Ambio 2010, 39, 344–348. [Google Scholar] [CrossRef] [PubMed]
- Haghnazar, H.; Saneie, M. Impacts of pit distance and location on river sand mining management. Model. Earth Syst. Environ. 2019, 5, 1463–1472. [Google Scholar] [CrossRef]
- Freedman, J.A.; Carline, R.F.; Stauffer, J.R., Jr. Gravel dredging alters diversity and structure of riverine fish assemblages. Freshwater Biol. 2013, 58, 261–274. [Google Scholar] [CrossRef]
- Paukert, C.; Schloesser, J.; Fischer, J.; Eitzmann, J.; Pitts, K.; Thornbrugh, D.; Bouska, K. Effect of Instream Sand Dredging on Fish Communities in the Kansas River USA: Current and Historical Perspectives. J. Freshw. Ecol. 2008, 23, 623–633. [Google Scholar] [CrossRef]
- Koehnken, L.; Rintoul, M. Impacts of Sand Mining on Ecosystem Structure, Process and Biodiversity in Rivers, WWF Review. 2018. Available online: https://d2ouvy59p0dg6k.cloudfront.net/downloads/sand_mining_impacts_on_world_rivers__final_.pdf (accessed on 20 June 2020).
- Kondolf, G.M. Geomorphic and environmental effects of instream gravel mining. Landsc. Urban Plan. 1994, 28, 225–243. [Google Scholar] [CrossRef]
- Harvey, B.C.; Lisle, T.E. Effects of Suction Dredging on Streams: A Review and an Evaluation Strategy. Fish. Habitat 1998, 23, 8–17. [Google Scholar] [CrossRef]
- Kanehl, P.; Lyons, J. Research Report 155: Impacts of In-Stream Sand and Gravel Mining on Stream Habitat and Fish Communities, Including a Survey on the Big Rib River; Wisconsin Department of Natural Resources: Madison, WI, USA, 1992. [Google Scholar]
- Boers, M. Effects of a Deep Sand Extraction Pit. Final Report of the PUTMOR Measurements at the Lowered Dump Site, Rijkswater-staat. 2005. Available online: https://repository.tudelft.nl/islandora/object/uuid%3A3e60f497-ced3-4dab-8d90-8f8c549e11e1 (accessed on 3 May 2020).
- Pitchaiah, P.S. Impacts of Sand Mining on Environment—A Review. SSRG Int. J. Geoinform. Geol. Sci. 2017, 4, 1–5. [Google Scholar]
- Kondolf, G.M.; Piégay, H.; Landon, N. Changes in the riparian zone of the lower Eygues River, France, since 1830. Landsc. Ecol. 2007, 22, 367–384. [Google Scholar] [CrossRef]
- Galay, V.J. Causes of river bed degradation. Water Resour. Res. 1983, 19, 1057–1090. [Google Scholar] [CrossRef]
- Jia, L.; Luo, Z.; Yang, Q.; Ou, S.; Lei, Y. Impacts of the large amount of sand mining on riverbed morphology and tidal dynamics in lower reaches and delta of the Dongjiang River. J. Geogr. Sci. 2007, 17, 197–211. [Google Scholar] [CrossRef]
- Jordan, C.; Tiede, J.; Lojek, O.; Visscher, J.; Apel, H.; Nguyen, H.Q.; Quang, C.N.X.; Schlurmann, T. Sand mining in the Mekong Delta revisited—Current scales of local sediment deficits. Sci. Rep. 2019, 9, 1–14. [Google Scholar] [CrossRef]
- Hossein, F.; Shadi, B. Modeling the assessment of socio-economical and environmental impacts of sand mining on local communities: A case study of Villages Tatao River Bank in North-western part of Iran. Resour. Policy 2018, 55, 87–95. [Google Scholar]
- Brown, A.V.; Lyttle, M.M.; Brown, K.B. Impacts of Gravel Mining on Gravel Bed Streams. Trans. Am. Fish. Soc. 1998, 127, 979–994. [Google Scholar] [CrossRef]
- Khaleghi, S.; Surian, N. Channel Adjustments in Iranian Rivers: A Review. Water 2019, 11, 672. [Google Scholar] [CrossRef]
- Kondolf, G. PROFILE: Hungry Water: Effects of Dams and Gravel Mining on River Channels. Environ. Manag. 1997, 21, 533–551. [Google Scholar] [CrossRef]
- Isik, S.; Dogan, E.; Kalin, L.; Sasal, M.; Agiralioglu, N. Effects of antrhopogenic activities on the Lower Sakarya River. Catena 2008, 75, 172–181. [Google Scholar] [CrossRef]
- Lusiagustin, V.; Kusratmoko, E. Impact of Sand Mining Activities on the Environmental Condition of the Komering River, South Sumatera. Int. Symp. Curr. Prog. Math. Sci. 2016, 1862, 30–198. [Google Scholar]
- Ashraf, M.A.; Maah, M.J.; Yusoff, I.; Wajid, A.; Mahmood, K. Sand mining effects, causes and concerns: A case study from Bestari Jaya, Selangor, Peninsular Malaysia. Sci. Res. Essays 2011, 6, 1216–1231. [Google Scholar]
- Padmalal, D.; Maya, K.; Sreebha, S.; Sreeja, R. Environmental effects of river sand mining: A case from the river catchments of Vembanad lake, Southwest coast of India. Environ. Earth Sci. 2008, 54, 879–889. [Google Scholar] [CrossRef]
- Ghose, M.; Majee, S. Sources of air pollution due to coal mining and their impacts in Jharia coalfield. Environ. Int. 2000, 26, 81–85. [Google Scholar] [CrossRef]
- Mkpuma, R.O.; Okeke, O.C.; Abraham, W.M. Environmental Problems of Surface and Underground Mining: A review. Int. J. Eng. Sci. 2015, 4, 12–20. [Google Scholar]
- Montoya, J.M.; Pimm, S.L.; Solé, R.V. Ecological networks and their fragility. Nat. Cell Biol. 2006, 442, 259–264. [Google Scholar] [CrossRef] [PubMed]
- Levrel, H.; Pioch, S.; Spieler, R. Compensatory mitigation in marine ecosystems: Which indicators for assessing the “no net loss” goal of ecosystem services and ecological functions? Mar. Policy 2012, 36, 1202–1210. [Google Scholar] [CrossRef]
- Polasky, S. What’s Nature Done for You Lately: Measuring the Value of Ecosystem Services. Choices 2008, 23, 42–46. [Google Scholar]
- Silvertown, J. Have Ecosystem Services Been Oversold? Trends Ecol. Evol. 2015, 30, 641–648. [Google Scholar] [CrossRef]
- IPCC. The 5th Assessment Report; IPC: Geneva, Switzerland, 2014. [Google Scholar]
- Robbie, A. Global CO2 Emissions from Cement Production. Earth Syst. Sci. Data Discuss. 2017, 1–52. Available online: https://www.earth-syst-sci-data.net/10/195/2018/ (accessed on 3 May 2020).
- Sankh, A.; Biradar, P.; Naghathan, S.; Ishwargol, M. Recent Trends in Replacement of Natural Sand with Different Alter-Natives. 2014. Available online: https://pdfs.semanticscholar.org/8d30/26acf58f84fbcaa69794ee3ba87f097616c0.pdf?_ga=2.266035143.995349164.1588623249-1177513750.1574152845 (accessed on 4 May 2020).
- LaFarge Sand Alternatives for Sustainable Construction. 2019. Available online: https://lafargeholcim.co.tz/sand-alternatives-for-sustainable-construction/ (accessed on 21 June 2019).
- UNESCO. COVID-19 Disruptions in Ocean Observations Could Threaten Weather Forecast and Climate Change Predictions. 2020. Available online: https://en.unesco.org/news/covid-19-disruptions-ocean-observations-could-threaten-weather-forecast-and-climate-change (accessed on 9 June 2020).



| Paper/Title | Focus | Authors |
|---|---|---|
| Impact of sand mining on alluvial channel flow characteristics | Physical impacts of sand mining | [12] |
| Time is running out for sand | General impacts of sand exploitation | [13] |
| Sand mining on North Stradbroke Island: an Islander view of the rehabilitation of the lands | Views on sand mining from indigenous people from Queensland/Australia | [14] |
| Detection of illicit sand mining and the associated environmental effects in China's fourth largest freshwater lake using daytime and nighttime satellite images | Aquatic environmental effects of illegal sand dredging Lake Hongze/China | [15] |
| Regulatory and policy implications of sand mining along shallow waters of Njelele River in South Africa | Exploration of regulatory and policy implications of sand mining operations in Njelele River (South Africa) | [16] |
| River bank instability from unsustainable sand mining in the lower Mekong River | Analysis of current sand extraction rates versus annual sediment load in Mekong River | [17] |
| Public perspective on the environmental impacts of sea sand mining: Evidence from a choice experiment in South Korea | Interviews and quantitative analysis regarding environmental impacts of the sea sand mining project in South Korean EEZ | [18] |
| Impacts of riverine sand mining on freshwater ecosystems: A review of the scientific evidence and guidance for future research | Literature review on ecological impacts | [19] |
| Inventory of Estuarine and Lagoonal Ecosystems Subjected to Sand-Mining Activities in Southern Benin (West Africa) | Inventory of ecosystems and of potentially affected sites | [20] |
| Impact of Sand Mining on Zooplankton of River Ganga in and Around Patna, Bihar, India | Effects of sand mining on the reduction of species diversity and abundance of zooplankton In Ganga River (India) | [21] |
| Mine or Region Name | Location Country | Situation | Main Exporting Country | Operation Status | Operation Start Date | Operation End Date | Description of the Mine with Quotes from the Literature (See Column “References)” to Facilitate a Greater Understanding | References |
|---|---|---|---|---|---|---|---|---|
| KwaZulu-Natal | South Africa | Illegal | Sold privately to local sand companies and individuals | Operational | n/a. | Open | Extract sand directly from main river channels and adjacent sandbanks. | [28] |
| Guarapari | Brazil | Legal | Use in Brazil only | Closed | 1890 | 1994 | Large sand-mined area covering about 1.2 ha (maximum 3.25 m depth). Previously exploited sand-mined areas differed from the undisturbed site in terms of plant species composition patterns. | [29] |
| Paraíba do Sul River | Brazil | Legal | Use in Brazil only | Operational | 1940 | Open | Sand extraction exceeds 15 million tons per year causing relevant environmental problems. In Brazil, the Vale do Paraíba is the most important sand production area. | [30] |
| Serra do Índio—Santarém | Brazil | Legal and Illegal | Exports are inexpressive and consumption is local | Operational | 1970 | Open | Between 2002 and 2014, around 14,059 m3 of sand were extracted. | [31] |
| Kuznica Warezynska | Poland | Legal | Use in Poland only | Closed (Recreational area) | 1967 | 2002 | The operation occurred in four layers within the 12.713 km2 area of the mine. After periodic activity of sand mine, a water reservoir was created in 2003–2005. | [32] |
| Poyang Lake | China | Legal | Supply sand for the construction industry in China | Operational | 2001 | Open | Dredging began in 2001 after sand mining in the Yangtze River had been banned. The lake’s discharge ability dramatically increased after the initiation of extensive sand mining, which accelerated lake drainage and lowered water levels. | [33,34] |
| Lijiang River | China | Illegal | Use in China only | Operational | 2012 | Open | Sand mining activities have been extending toward the riparian forestlands. The effect of sand mining is more serious than that of converting forestland into farmland, playing a vital role in the degeneration of ecosystems. | [35] |
| Kathmandu Valley | Nepal | Legal and Illegal | Use in Nepal only | Operational | 1991 | Open | About 1865 m3 sand from the river and 1238 m3 from terraces are excavated per day in which 45% of the excavations were found to be illegal. Unsystematic mining has caused erosion and instability of the riverbanks and pollution of rivers. | [36] |
| Tamil Nadu | India | Illegal | North America and Europe | Operational | n/a | Open | Large-scale extraction of beach sand has been reported. Along a 50-km stretch of the Tamil Nadu coastline, industrial-scale extraction of beach sand has led to the destruction of fisheries, and flooding is a growing risk. | [37] |
| Orissa Sands Complex (OSCOM) | India | Legal | USA, UK, France, Germany, Norway, Japan | Operational | 1980s | Open | Beach sand mining and mineral separation activity are carried out over the mining lease area of 2464 hectares. | [38,39] |
| Chavara | India | Legal | USA, UK, France, Germany, Norway, Japan | Operational | 1922 | Open | The adjacent area has one of the best mineral sand deposits in the country. The mines contain as high as 40% heavy minerals, extending over a stretch of 23 km in the coastal belt of Neendakara and Kayamkulam. | [40,41] |
| Manavalakurichi unit (MK) | India | Legal | USA, UK, France, Germany, Norway, Japan | Operational | 1910 | Open | The annual production capacity of the mineral separation plant is 91,200 t per annum (tpa) of Ilmenite and other associated minerals such as Rutile, Zircon, and Garnet. | [42,43] |
| Nilwala River | Sri Lanka | Illegal | Use mostly in Sri Lanka | Operational | n/a | Open | Over-extraction of sand has led to salinization of the drinking water supply, collapse of river banks, and loss of valuable riparian land. It is estimated that the mining of sand has increased three-fold when compared to 1997. | [44] |
| Monterey Bay– California | United States | Legal | Use in the US | Closed | 1906 | 1990 | Substantial amounts of sand were mined directly from the shoreline until it was hypothesized that sand mining was a significant contributor to shoreline erosion. An estimated 6.3 million cubic meters of sand were mined before it ceased in 1990. | [45] |
| Amite River–Louisiana | United States | Legal | Use in the US | Operational | 1930 | Open | At the disturbed floodplain and channel, the combined gravel and sand extraction has exceeded 10 million tons per year. Large disturbances on the Amite River have become much more common due to a steady increase in mining activity in this area. Production reached a peak in the early to mid-1980s. | [46,47] |
| Azores—Santa Bárbara, São Miguel | Portugal | Legal | Use in Portugal | Closed | 1960 | 1995 | The main source of sand for industrial purposes in the early 1960s resulted in volumetric depletion of the dune cover and lowering of the surface of the berm, triggering cliff erosion. In total, some 950,000 m3 of sand have been removed, the dunes making up half of this figure. | [48] |
| New Amanful, Funkoe and Adjuah—Ahanta West District | Ghana | Legal | Use in Ghana | Open | 1950 | Open | The process of sand mining has accelerated coastal environmental degradation to an alarming rate in many areas. The main effects of uncontrolled sand mining include loss of land (19.2%), destruction of the beach (18.2%), destruction of the road (16.5%), land conflict (13.7%), loss of vegetation (12.2%), destruction of property (11.8%), and use of child labor (8.4%). | [49] |
| Kazan Plain | Turkey | Legal | Use in Turkey | Closed | 1980 | 2006 | Because of the large and deep excavations by the sand–gravel pits, the aquifer has thinned and has been removed entirely in some places. There are serious unfavorable impacts on the groundwater system caused by the sand–gravel pits that operate generally below the water table with excessive extraction | [50] |
| Lake Tana | Ethiopia | Legal | Use in Ethiopia | Operational | 1992 | Open | The ecology of the mined rivers was seriously affected by sand mining, which interfered with migratory routes of fishes and resulted in the loss of their spawning grounds. | [51] |
| Pantai Labu | Indonesia | Legal | Mostly used in Indonesia | Operational | 2008 | Open | The impact of marine sand mining results in environmental damage (degradation) of the coast, such as abrasion and decreased productivity of marine fisheries due to declining water quality. The declines in seawater quality are especially in TSS (Total Suspended Solid) parameters. | [52] |
| Negative Consequences | References | Country/Region |
|---|---|---|
| Environmental damages | [54,55,56,57,58,59] | India |
| [60] | Zimbabwe | |
| [61] | Indonesia | |
| [62] | Botswana | |
| [63] | South Africa | |
| [64] | Lower Mekong River | |
| [65] | Greece | |
| Taxes/royalties losses | [27,37] | India |
| [65] | Greece | |
| Illegal work | [60] | Zimbabwe |
| [37] | India | |
| [62] | Botswana | |
| Conflict driver | [27,37,58] | India |
| [66,67] | Kenya | |
| [62] | Botswana | |
| Losses in tourism industry | [61] | Indonesia |
| [68] | Morocco |
| Adverse Environmental Impact | Reference | |
|---|---|---|
| Fauna | Habitat destruction for different species | [56,71] |
| Depletion of fish populations | [72,73] | |
| Hindrance of fish migration | [74,75] | |
| Replacement of lotic species by lentic species | [76,77,78] | |
| Extinction of certain local species, Invasive species | [72,73,76] | |
| Reduced fish reproduction | [51,79,80] | |
| Impacts in food web structure | [76,81] | |
| Oxygen depletion | [82] | |
| Flora | Loss of benthic organisms | [73] |
| Vegetation removal | [83] | |
| Destruction of riparian habitat | [79,84] | |
| [82] | ||
| Land/Soil | Bed degradation | [73,85,86] |
| Flattening of the longitudinal riverbed gradient | [86] | |
| Bank erosion | [87] | |
| Lowering the average of riverbed elevation | [86] | |
| Beach erosion | [83] | |
| Reduced integrity of coastlines with lower capacity to handle stormy weather | [88] | |
| Changes to landscape | [56,83] | |
| Water | Channel incision | [19,87,89,90] |
| Channel widening | [19,91,92,93] | |
| Channel erosion and instability | [5,93,94] | |
| Waterway siltation | [73] | |
| Increased water turbidity | [73] | |
| Change of river flow pattern | [95] | |
| Deterioration of water quality (including groundwater) | [56,73,93] | |
| Deepening of the water depths | [86] | |
| Saltwater movement upstream | [64,86] | |
| Changes in tidal level, range, and duration | [86] | |
| Air | Dust pollution | [56,83,96,97] |
| Noise and vibration | [83,96,97] |
Publisher’s Note: MDPI stays neutral with regard to jurisdictional claims in published maps and institutional affiliations. |
© 2021 by the authors. Licensee MDPI, Basel, Switzerland. This article is an open access article distributed under the terms and conditions of the Creative Commons Attribution (CC BY) license (http://creativecommons.org/licenses/by/4.0/).
Share and Cite
Leal Filho, W.; Hunt, J.; Lingos, A.; Platje, J.; Vieira, L.W.; Will, M.; Gavriletea, M.D. The Unsustainable Use of Sand: Reporting on a Global Problem. Sustainability 2021, 13, 3356. https://doi.org/10.3390/su13063356
Leal Filho W, Hunt J, Lingos A, Platje J, Vieira LW, Will M, Gavriletea MD. The Unsustainable Use of Sand: Reporting on a Global Problem. Sustainability. 2021; 13(6):3356. https://doi.org/10.3390/su13063356
Chicago/Turabian StyleLeal Filho, Walter, Julian Hunt, Alexandros Lingos, Johannes Platje, Lara Werncke Vieira, Markus Will, and Marius Dan Gavriletea. 2021. "The Unsustainable Use of Sand: Reporting on a Global Problem" Sustainability 13, no. 6: 3356. https://doi.org/10.3390/su13063356
APA StyleLeal Filho, W., Hunt, J., Lingos, A., Platje, J., Vieira, L. W., Will, M., & Gavriletea, M. D. (2021). The Unsustainable Use of Sand: Reporting on a Global Problem. Sustainability, 13(6), 3356. https://doi.org/10.3390/su13063356

