GIS-Based Multi-Criteria Approach for Flood Vulnerability Assessment and Mapping in District Shangla: Khyber Pakhtunkhwa, Pakistan
Abstract
1. Introduction
1.1. GIS-Based MCDA
1.2. Objectives of the Study
- To access detailed flood vulnerability in District Shangla by incorporating the physical, socioeconomic vulnerabilities, and coping capacity using a GIS-based multi-criteria approach.
- To define the most influential factors affecting vulnerability in the District Shangla, a local administrative region of KP, Pakistan.
1.3. Description of the Study Site
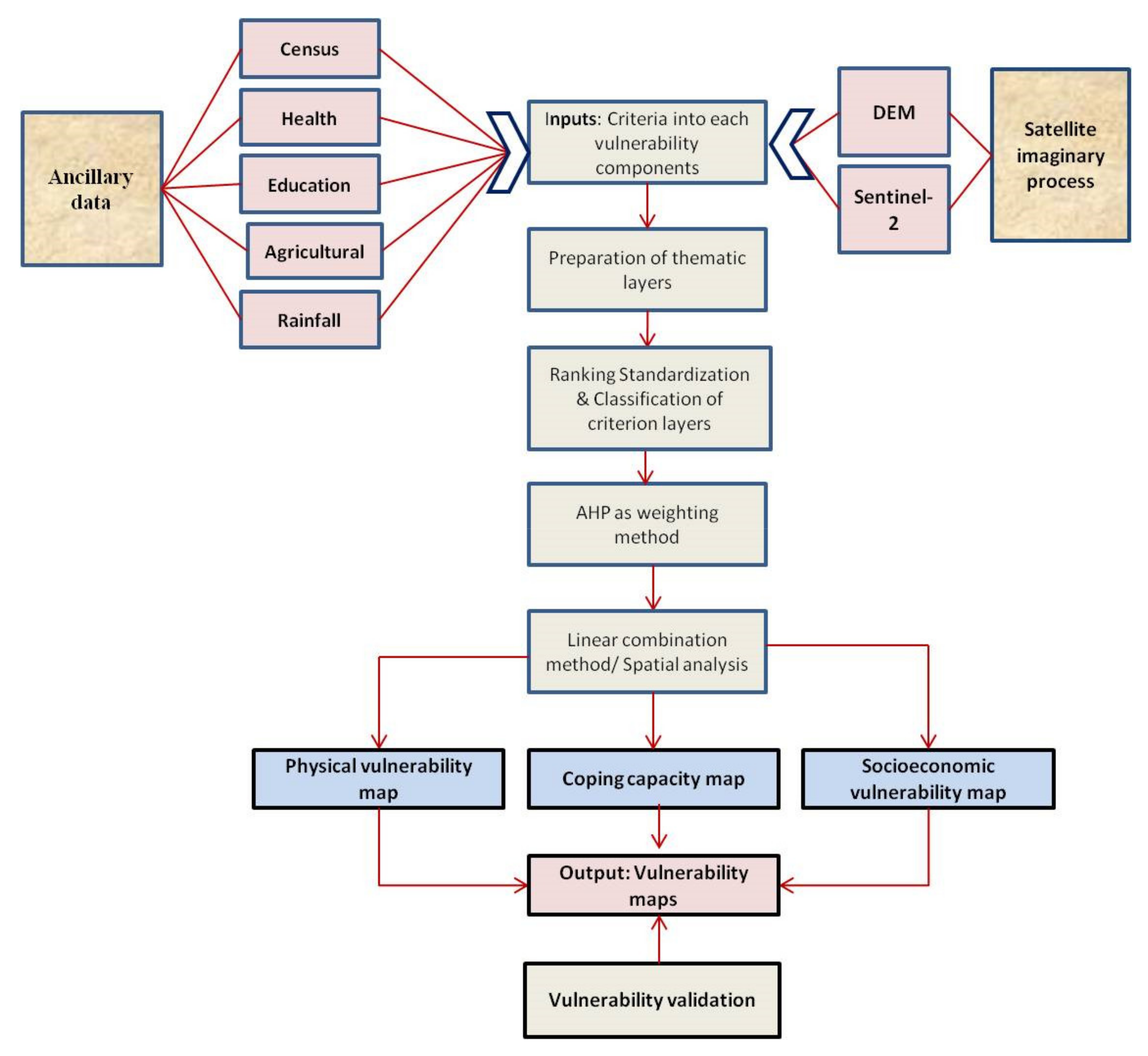
2. Materials and Methods
2.1. Method Overview

2.2. Data Description and Their Sources
2.3. Selection of the Criteria, Alternatives, and Their Processing
2.3.1. Criteria for Physical Vulnerability Mapping
2.3.2. Criteria for Coping Capacity Mapping
2.3.3. Criteria for Socioeconomic Vulnerability Mapping
2.3.4. Alternative Ranking, Standardization, and Classification of Criterion Layer
2.3.5. Weighting the Criteria Using AHP
Measuring the Consistency
2.3.6. Linear Weighted Combination Method
2.4. Vulnerability Evaluation
3. Results and Discussion
3.1. Physical Vulnerability Mapping
3.2. Coping Capacity Mapping
3.3. Socioeconomic Vulnerability Mapping
3.4. Vulnerability without Incorporated Coping Capacity
3.5. Vulnerability with Integrated Coping Capacity
3.6. Validation of Vulnerability Evaluation
4. Conclusions and Policy Implications
Supplementary Materials
Author Contributions
Funding
Institutional Review Board Statement
Informed Consent Statement
Data Availability Statement
Acknowledgments
Conflicts of Interest
References
- Hoque, M.A.A.; Tasfia, S.; Ahmed, N.; Pradhan, B. Assessing Spatial Flood Vulnerability at Kalapara Upazila in Bangladesh Using an Analytic Hierarchy Process. Sensors 2019, 19, 1302. [Google Scholar] [CrossRef]
- Wilhelm, B.; Ballesteros-Canovas, J.A.; Macdonald, N.; Wilhelm, B.; Toonen, W.H.J.; Baker, V.; Barriendos, M.; Brauer, A.; Corella, J.P.; Denniston, R.; et al. Interpreting Historical, Botanical, and Geological Evidence to Aid Preparations for Future Floods. Wiley Interdiscip. Rev. Water 2018, 6, e1318. [Google Scholar] [CrossRef]
- Wahlstrom, M.; Guha-Sapir, D. The Human Cost of Weather-Related Disasters 1995–2015; Center for Research on the Epidemiology of Disasters Cred: Geneva, Switzerland, 2015. [Google Scholar]
- Busico, G.; Giuditta, E.; Kazakis, N. A Hybrid GIS and AHP Approach for Modelling Actual and Future Forest Fire Risk Under Climate Change. Sustainability 2019, 11, 7166. [Google Scholar] [CrossRef]
- Atta-ur-Rahman; Khan, A.N. Analysis of 2010-Flood Causes, Nature and Magnitude in the Khyber Pakhtunkhwa, Pakistan. Nat. Hazards 2013, 66, 887–904. [Google Scholar] [CrossRef]
- Aldous, A.; Fitzsimons, J.; Richter, B.; Bach, L. Droughts, Floods and Freshwater Ecosystems: Evaluating Climate Change Impacts and Developing Adaptation Strategies. Mar. Freshw. Res. 2011, 62, 223–231. [Google Scholar] [CrossRef]
- Mahapatra, M.; Ramakrishnan, R.; Rajawat, A.S. Coastal Vulnerability Assessment Using Analytical Hierarchical Process for South Gujarat Coast, India. Nat. Hazards 2015, 76, 139–159. [Google Scholar] [CrossRef]
- Shah, A.A.; Ye, J.; Abid, M.; Khan, J.; Amir, S.M. Flood Hazards: Household Vulnerability and Resilience in Disaster-Prone Districts of Khyber Pakhtunkhwa Province, Pakistan. Nat. Hazards 2018, 93, 147–165. [Google Scholar] [CrossRef]
- Shah, A.A.; Ye, J.; Shaw, R.; Ullah, R.; Ali, M. Factors Affecting Flood-Induced Household Vulnerability and Health Risks in Pakistan: The Case of Khyber Pakhtunkhwa (KP) Province. Int. J. Disaster Risk Reduct. 2020, 42, 101341. [Google Scholar] [CrossRef]
- Shah, A.A.; Ye, J.; Pan, L.; Ullah, R.; Shah, S.I.A.; Fahad, S.; Naz, S. Schools’ Flood Emergency Preparedness in Khyber Pakhtunkhwa Province, Pakistan. Int. J. Disaster Risk Sci. 2018, 9, 181–194. [Google Scholar] [CrossRef]
- Shah, A.A.; Ye, J.; Abid, M.; Ullah, R. Determinants of Flood Risk Mitigation Strategies at Household Level: A Case of Khyber Pakhtunkhwa (KP) Province, Pakistan. Nat. Hazards 2017, 1, 415–430. [Google Scholar] [CrossRef]
- Bodoque, J.M.; Ballesteros-Cánovas, J.A.; Stoffel, M. An Application-Oriented Protocol for Flood Frequency Analysis Based on Botanical Evidence. J. Hydrol. 2020, 590, 125242. [Google Scholar] [CrossRef]
- Ballesteros-Canovas, J.A.; Koul, T.; Bashir, A.; Maria, J. Recent Flood Hazards in Kashmir Put into Context with Millennium-Long Historical and Tree-Ring Records. Sci. Total Environ. 2020, 722, 137875. [Google Scholar] [CrossRef]
- Ballesteros-Canovas, J.A.; Quesada-Román, A.; Granados-Bolaños, S. Dendrogeomorphic Reconstruction of Floods in a Dynamic Tropical River. Geomorphology 2020, 359, 107133. [Google Scholar] [CrossRef]
- Allen, S.K.; Ballesteros-Canovas, J.; Randhaw, S.S.; Singha, A.K.; Huggel, C.; Stoffel, M. Translating the concept of climate risk into an assessment framework to inform adaptation Planning: Insights from a pilot study of flood risk in Himachal Pradesh, Northern India. Environ. Sci. Policy 2018, 87, 1–10. [Google Scholar] [CrossRef]
- Rica, C.; Quesada-Román, A.; Villalobos-Chacón, A. Flash Flood Impacts of Hurricane Otto and Hydrometeorological Risk Mapping Flash Flood Impacts of Hurricane Otto and Hydrometeorological Risk Mapping in Costa Rica. Geogr. Tidsskr. Dan. J. Geogr. 2020. [Google Scholar] [CrossRef]
- Miranda, F.N.; Ferreira, T.M. A Simplified Approach for Flood Vulnerability Assessment of Historic Sites. Nat. Hazards 2019, 96, 713–730. [Google Scholar] [CrossRef]
- Jhan, H.; Ballinger, R.; Jaleel, A.; Ting, K. Development and Application of a Socioeconomic Vulnerability Indicator Framework (SVIF) for Local Climate Change Adaptation in Taiwan. Sustainability 2020, 12, 1585. [Google Scholar] [CrossRef]
- Birkmann, J. Measuring Vulnerability to Natural Hazards; Alexander, D., Handmer, J., McBean, G., Eds.; United Nation University Press: Tokyo, Japan, 2013; pp. 9–699. ISBN 9789280812022. [Google Scholar]
- Bronkhorst, V.B.; Dani, S.; Forni, M.; Ghesquiere, F.; Kahandawa, S.; Kazi, S.; Khan, H.; Pokhrel, A.; Singh, D.; Tshering, D.; et al. Disaster Risk Management in South Asia: A Regional Overview; World Bank: Washington, DC, USA, 2012. [Google Scholar]
- Rana, I.A.; Routray, J.K. Multidimensional Model for Vulnerability Assessment of Urban Flooding: An Empirical Study in Pakistan. Int. J. Disaster Risk Sci. 2018, 9, 359–375. [Google Scholar] [CrossRef]
- Fernandez, P.; Mourato, S.; Moreira, M. Social Vulnerability Assessment of Flood Risk Using GIS-Based Multicriteria Decision Analysis. A Case Study of Vila Nova de Gaia. Geomat. Nat. Hazards Risk 2016, 7, 1367–1389. [Google Scholar] [CrossRef]
- Etkin, D. Disaster Theory: Hazard, Vulnerability, and Resilience; Scott, S., LaFleur, M., Purushothaman, V., Eds.; Butterworth-Heinemann (Elsevier): Kidlington, UK; Oxford, UK, 2016; ISBN 9780128002278. [Google Scholar]
- Roy, D.C.; Blaschke, T. Spatial Vulnerability Assessment of Floods in the Coastal Regions of Bangladesh. Geomat. Nat. Hazards Risk 2015, 6, 21–44. [Google Scholar] [CrossRef]
- Jamshed, A.; Rana, I.A.; Birkmann, J.; Nadeem, O. Changes in Vulnerability and Response Capacities of Rural Communities After Extreme Events: Case of Major Floods of 2010 and 2014 in Pakistan. J. Extrem. Events 2017, 4, 1750013. [Google Scholar] [CrossRef]
- de Andrade, M.M.N.; Szlafsztein, C.F. Vulnerability Assessment Including Tangible and Intangible Components in the Index Composition: An Amazon Case Study of Flooding and Flash Flooding. Sci. Total Environ. 2018, 630, 903–912. [Google Scholar] [CrossRef]
- Lummen, N.S.; Yamada, F. Implementation of an Integrated Vulnerability and Risk Assessment Model. Nat. Hazards 2014, 73, 1085–1117. [Google Scholar] [CrossRef]
- Menoni, S.; Molinari, D.; Parker, D.; Ballio, F.; Tapsell, S. Assessing Multifaceted Vulnerability and Resilience in Order to Design Risk-Mitigation Strategies. Nat. Hazards 2012, 64, 2057–2082. [Google Scholar] [CrossRef]
- Rimba, A.; Setiawati, M.; Sambah, A.; Miura, F. Physical Flood Vulnerability Mapping Applying Geospatial Techniques in Okazaki City, Aichi Prefecture, Japan. Urban Sci. 2017, 1, 7. [Google Scholar] [CrossRef]
- Vojtek, M.; Vojteková, J. Flood Susceptibility Mapping on a National Scale in Slovakia Using the Analytical Hierarchy Process. Water 2019, 11, 364. [Google Scholar] [CrossRef]
- Shivaprasad Sharma, S.V.; Roy, P.S.; Chakravarthi, V.; Srinivasa Rao, G. Flood Risk Assessment Using Multi-Criteria Analysis: A Case Study from Kopili River Basin, Assam, India. Geomat. Nat. Hazards Risk 2018, 9, 79–93. [Google Scholar] [CrossRef]
- Scheuer, S.; Haase, D.; Meyer, V. Exploring Multicriteria Flood Vulnerability by Integrating Economic, Social and Ecological Dimensions of Flood Risk and Coping Capacity: From a Starting Point View towards an End Point View of Vulnerability. Nat. Hazards 2011, 58, 731–751. [Google Scholar] [CrossRef]
- Wang, Y.; Li, Z.; Tang, Z.; Zeng, G. A GIS-Based Spatial Multi-Criteria Approach for Flood Risk Assessment in the Dongting Lake Region, Hunan, Central China. Water Resour. Manag. 2011, 25, 3465–3484. [Google Scholar] [CrossRef]
- Xiong, J.; Li, J.; Cheng, W.; Wang, N.; Guo, L. A GIS-Based Support Vector Machine Model for Flash Flood Vulnerability Assessment and Mapping in China. ISPRS Int. J. Geo-Inf. 2019, 8, 297. [Google Scholar] [CrossRef]
- Nazeer, M.; Bork, H.R. Flood Vulnerability Assessment through Different Methodological Approaches in the Context of North-West Khyber Pakhtunkhwa, Pakistan. Sustainability 2019, 11, 6695. [Google Scholar] [CrossRef]
- Chakraborty, A.; Joshi, P.K. Mapping Disaster Vulnerability in India Using Analytical Hierarchy Process. Geomat. Nat. Hazards Risk 2016, 5705, 308–325. [Google Scholar] [CrossRef]
- Aroca-Jimenez, E.; Bodoque, J.M.; Antonio Garcia, J.; Diez-Herrero, A. Construction of an Integrated Social Vulnerability Index in Urban Areas Prone to Flash Flooding. Nat. Hazards Earth Syst. Sci. 2017, 17, 1541–1557. [Google Scholar] [CrossRef]
- Fekete, A.; Damm, M.; Birkmann, J. Scales as a Challenge for Vulnerability Assessment. Nat. Hazards 2010, 55, 729–747. [Google Scholar] [CrossRef]
- Zeleňáková, M.; Gaňová, L.; Purcz, P.; Satrapa, L. Methodology of Flood Risk Assessment from Flash Floods Based on Hazard and Vulnerability of the River Basin. Nat. Hazards 2015, 79, 2055–2071. [Google Scholar] [CrossRef]
- UNDRR. Global Assessment Report on Disaster Risk Reduction; UNDRR: Geneva, Switzerland, 2019. [Google Scholar]
- Cutter, S.L.; Barnes, L.; Berry, M.; Burton, C.; Evans, E.; Tate, E.; Webb, J. A Place-Based Model for Understanding Community Resilience to Natural Disasters. Glob. Environ. Chang. 2008, 18, 598–606. [Google Scholar] [CrossRef]
- UNISDR. UNISDR Terminology on Disaster Risk Reduction; UNISDR: Geneva, Switzerland, 2009. [Google Scholar]
- Radhakrishnan, M.; Nguyen, H.Q.; Gersonius, B.; Pathirana, A.; Vinh, K.Q.; Ashley, R.M.; Zevenbergen, C. Coping Capacities for Improving Adaptation Pathways for Flood Protection in Can Tho, Vietnam. Clim. Chang. 2018, 149, 29–41. [Google Scholar] [CrossRef]
- Rana, I.A.; Routray, J.K. Integrated Methodology for Flood Risk Assessment and Application in Urban Communities of Pakistan. Nat. Hazards 2018, 91, 239–266. [Google Scholar] [CrossRef]
- GOP. Government of Pakistan Ministry of Water Resources: Annual Flood Report 2017; GOP: Islamabad, Pakistan, 2017.
- Ullah, F.; Saqib, S.E.; Ahmad, M.; Ali, M. Flood Risk Perception and Its Determinants among Rural Households in Two Communities in Khyber Pakhtunkhwa, Pakistan. Nat. Hazards 2020. [Google Scholar] [CrossRef]
- Atta-ur-Rahman; Khan, A.N. Analysis of Flood Causes and Associated Socio-Economic Damages in the Hindukush Region. Nat. Hazards 2011, 59, 1239–1260. [Google Scholar] [CrossRef]
- PDMA. Monsoon Contingency Plan; Government of Khyber Pakhtunkhwa: Peshawar, Pakistan, 2014. Available online: https://www.pdma.gov.pk (accessed on 23 October 2020).
- Gaurav, K.; Sinha, R.; Panda, P.K. The Indus Flood of 2010 in Pakistan: A Perspective Analysis Using Remote Sensing Data. Nat. Hazards 2011, 59, 1815–1826. [Google Scholar] [CrossRef]
- Moazzam, M.F.U.; Vansarochana, A.; Rahman, A.U. Analysis of Flood Susceptibility and Zonation for Risk Management Using Frequency Ratio Model in District Charsadda, Pakistan. Int. J. Environ. Geoinform. 2018, 5, 140–153. [Google Scholar] [CrossRef]
- Jamshed, A.; Rana, I.A.; Mirza, U.M.; Birkmann, J. Assessing Relationship between Vulnerability and Capacity: An Empirical Study on Rural Flooding in Pakistan. Int. J. Disaster Risk Reduct. 2019, 36, 101109. [Google Scholar] [CrossRef]
- Malczewski, J. GIS-Based Multicriteria Decision Analysis: A Survey of the Literature. Int. J. Geogr. Inf. Sci. 2006, 20, 703–726. [Google Scholar] [CrossRef]
- García-Soriano, D.; Quesada-Román, A.; Zamorano-Orozco, J.J. Geomorphological Hazards Susceptibility in High-Density Urban Areas: A Case Study of Mexico City. J. S. Am. Earth Sci. 2020, 102, 102667. [Google Scholar] [CrossRef]
- Ouma, Y.O.; Tateishi, R. Urban Flood Vulnerability and Risk Mapping Using Integrated Multi-Parametric AHP and GIS: Methodological Overview and Case Study Assessment. Water 2014, 6, 1515–1545. [Google Scholar] [CrossRef]
- Abdelkarim, A.; Al-Alola, S.S.; Alogayell, H.M.; Mohamed, S.A.; Alkadi, I.I.; Ismail, I.Y. Integration of GIS-Based Multicriteria Decision Analysis and Analytic Hierarchy Process to Assess Flood Hazard on the Al-Shamal Train Pathway in Al-Qurayyat Region, Kingdom of Saudi Arabia. Water 2020, 12, 1702. [Google Scholar] [CrossRef]
- Samanta, S.; Koloa, C.; Pal, D.K.; Palsamanta, B. Flood Risk Analysis in Lower Part of Markham River Based on Multi-Criteria Decision Approach (MCDA). Hydrology 2016, 3, 29. [Google Scholar] [CrossRef]
- Wu, Y.; Zhong, P.; Zhang, Y.; Xu, B.; Ma, B.; Yan, K. Integrated Flood Risk Assessment and Zonation Method: A Case Study in Huaihe River Basin, China. Nat. Hazards 2015, 78, 635–651. [Google Scholar] [CrossRef]
- Bisht, S.; Chaudhry, S.; Sharma, S.; Soni, S. Remote Sensing Applications: Society and Environment Assessment of Flash Flood Vulnerability Zonation through Geospatial Technique in High Altitude Himalayan Watershed, Himachal Pradesh India. Remote Sens. Appl. Soc. Environ. 2018, 12, 35–47. [Google Scholar] [CrossRef]
- Ahmad, S.; Israr, M.; Ahmad, R.; Bilal, H.; Hayat, W. Assessment of River Shahpur for Flood Risk in Northern Pakistan. Civ. Environ. Res. 2015, 7, 20–27. [Google Scholar]
- Rahman, G.; Rahman, A.; Ullah, S.; Miandad, M.; Collins, A.E. Spatial Analysis of Landslide Susceptibility Using Failure Rate Approach in the Hindu Kush Region, Pakistan. J. Earth Syst. Sci. 2019, 128, 1–16. [Google Scholar] [CrossRef]
- Rahman, G.; Collins, A.E. Geospatial Analysis of Landslide Susceptibility and Zonation in Shahpur Valley, Eastern Hindu Kush Using Frequency Ratio Model. Pak. Acad. Sci. 2017, 54, 149–163. [Google Scholar]
- ERRA. Report of Earthquake Reconstruction & Rehabilitation Authority Government of Pakistan Provincial Earthquake Reconstruction & Rehabilitation Agency Government of NWFP; ERRA: Islamabad, Pakistan, 2007. Available online: http://www.erra.gov.pk (accessed on 25 October 2020).
- Khan, N.; Shah, S.J.; Rauf, T.; Zada, M.; Yukun, C.; Harbi, J. Socioeconomic Impacts of the Billion Trees Afforestation Program in Khyber Pakhtunkhwa Province (KPK), Pakistan. Forests 2019, 10, 703. [Google Scholar] [CrossRef]
- UNDP. District Disaster Risk Management Plan; UNDP: Islamabad, Pakistan, 2007. Available online: http://www.undp.org.pk (accessed on 7 November 2020).
- Khan, F.A.; Salman, A. A Simple Human Vulnerability Index to Climate Change Hazards for Pakistan. Int. J. Disaster Risk Sci. 2012, 3, 163–176. [Google Scholar] [CrossRef]
- Chaudhry, Q.U.Z. Climate Change Profile of Pakistan; Asian Development Bank: Mandaluyong City, Philippines, 2017. [Google Scholar]
- Rincón, D.; Khan, U.T.; Armenakis, C. Flood Risk Mapping Using GIS and Multi-Criteria Analysis: A Greater Toronto Area Case Study. Geosciences 2018, 8, 275. [Google Scholar] [CrossRef]
- Mojaddadi, H.; Pradhan, B.; Nampak, H.; Ahmad, N.; Ghazali, A.H. Ensemble Machine-Learning-Based Geospatial Approach for Flood Risk Assessment Using Multi-Sensor Remote-Sensing Data and GIS. Geomat. Nat. Hazards Risk 2017, 8, 1080–1102. [Google Scholar] [CrossRef]
- Dewan, A.M. Floods in a Megacity: Geospatial Techniques in Assessing Hazards, Risk and Vulnerability; Springer: Dordrecht, The Netherlands, 2013; ISBN 9789400758742. [Google Scholar]
- Papathoma-Köhle, M.; Kappes, M.; Keiler, M.; Glade, T. Physical Vulnerability Assessment for Alpine Hazards: State of the Art and Future Needs. Nat. Hazards 2011, 58, 645–680. [Google Scholar] [CrossRef]
- Ullah, K.; Zhang, J. GIS-Based Flood Hazard Mapping Using Relative Frequency Ratio Method: A Case Study of Panjkora River Basin, Eastern Hindu Kush. PLoS ONE 2020, 15, e0229153. [Google Scholar] [CrossRef]
- Kourgialas, N.N.; Karatzas, G.P.; Kourgialas, N.N.; Karatzas, G.P. Flood Management and a GIS Modelling Method to Assess Flood-Hazard Areas—A Case Study Flood Management and a GIS Modelling Method to Assess Flood-Hazard Areas—A Case Study. Hydrol. Sci. J. 2011, 6667, 212–225. [Google Scholar] [CrossRef]
- Yang, W.; Xu, K.; Lian, J.; Ma, C.; Bin, L. Integrated Flood Vulnerability Assessment Approach Based on TOPSIS and Shannon Entropy Methods. Ecol. Indic. 2018, 89, 269–280. [Google Scholar] [CrossRef]
- Ullah, S.; Farooq, M.; Shafique, M.; Siyab, M.A.; Kareem, F.; Dees, M. Spatial Assessment of Forest Cover and Land-Use Changes in the Hindu-Kush Mountain Ranges of Northern Pakistan. J. Mt. Sci. 2016, 13, 1229–1237. [Google Scholar] [CrossRef]
- Ryu, S.; Song, J.J.; Kim, Y.; Jung, S.H.; Do, Y.; Lee, G.W. Spatial Interpolation of Gauge Measured Rainfall Using Compressed Sensing. Asia-Pac. J. Atmos. Sci. 2020. [Google Scholar] [CrossRef]
- Manandhar, R.; Odeh, I.O.; Ancev, T. Improving the Accuracy of Land Use and Land Cover Classification of Landsat Data Using Post-Classification Enhancement. Remote Sens. 2009, 10, 330–344. [Google Scholar] [CrossRef]
- Ghebrezgabher, M.G.; Yang, T.; Yang, X.; Wang, X.; Khan, M. Extracting and Analyzing Forest and Woodland Cover Change in Eritrea Based on Landsat Data Using Supervised Classification. Egypt. J. Remote Sens. Space Sci. 2016, 19, 37–47. [Google Scholar] [CrossRef]
- Kumar, P.; Rani, M.; Pandey, P.C.; Majumdar, A.; Nathawat, M.S. Monitoring of Deforestation and Forest Degradation Using Remote Sensing and GIS: A Case Study of Ranchi in Jharkhand (India). Rep. Opin. 2010, 2, 14–20. [Google Scholar]
- Masuya, A.; Dewan, A.; Corner, R.J. Population Evacuation: Evaluating Spatial Distribution of Flood Shelters and Vulnerable Residential Units in Dhaka with Geographic Information Systems. Nat. Hazards 2015, 78, 1859–1882. [Google Scholar] [CrossRef]
- Mizen, A.; Fry, R.; Rodgers, S. GIS-Modelled Built-Environment Exposures Reflecting Daily Mobility for Applications in Child Health Research. Int. J. Health Geogr. 2020, 19, 1–13. [Google Scholar] [CrossRef] [PubMed]
- Zakour, M.J.; Gillespie, D.F. Community Disaster Vulnerability; Springer: New York, NY, USA, 2013; ISBN 9781461457367. [Google Scholar]
- FAO International Workshop on Policy Options for Socioeconomic Vulnerability Analysis: Conflict Analysis and Long-Term Development Programmes and Strategies. 2003. Available online: http://www.fao.org.3/a-ae517e.pdf (accessed on 20 November 2020).
- Kienberger, S.; Blaschke, T.; Zaidi, R.Z. A Framework for Spatio-Temporal Scales and Concepts from Different Disciplines: The ‘Vulnerability Cube’. Nat. Hazards 2013, 68, 1343–1369. [Google Scholar] [CrossRef]
- Sun, R.; An, D.; Lu, W.; Shi, Y.; Wang, L.; Zhang, C.; Zhang, P. Impacts of a Flash Flood on Drinking Water Quality: Case Study of Areas Most Affected by the 2012 Beijing Flood. Heliyon 2016. [Google Scholar] [CrossRef] [PubMed]
- Neumayer, E.; Plümper, T. The Gendered Nature of Natural Disasters: The Impact of Catastrophic Events on the Gender Gap in Life Expectancy, 1981–2002. Ann. Assoc. Am. Geogr. 2007, 97, 551–566. [Google Scholar] [CrossRef]
- Annas, S.; Rais, Z. K-Means and GIS for Mapping Natural Disaster Prone Areas in Indonesia. In Proceedings of the The 7th Mathematics, Science, and Computer Science Education International Seminar (MSCEIS), Bandung, Indonesia, 30 December 2020; pp. 1–7. [Google Scholar]
- Feloni, E. Flood Vulnerability Assessment Using a GIS-Based Multi-Criteria Approach—The Case of Attica Region. J. Flood Risk Manag. 2020, 13, e12563. [Google Scholar] [CrossRef]
- SAATY, R.W. The Anslytic Hierarchy Process—What and How It Is Used. Math. Model. 1987, 9, 161–176. [Google Scholar] [CrossRef]
- Kazuva, E.; Zhang, J.; Tong, Z.; Si, A.; Na, L. The DPSIR Model for Environmental Risk Assessment of Municipal Solid Waste in Dar Es Salaam City, Tanzania. Int. J. Environ. Res. Public Health 2018, 15, 1692. [Google Scholar] [CrossRef] [PubMed]
- Le Cozannet, G.; Garcin, M.; Bulteau, T.; Mirgon, C.; Yates, M.L.; Méndez, M.; Baills, A.; Idier, D.; Oliveros, C. An AHP-Derived Method for Mapping the Physical Vulnerability of Coastal Areas at Regional Scales. Nat. Hazards Earth Syst. Sci. 2013, 13, 1209–1227. [Google Scholar] [CrossRef]
- Chen, W.; Han, H.; Huang, B.; Huang, Q.; Fu, X. Variable-Weighted Linear Combination Model for Landslide Susceptibility Mapping: Case Study in the Shennongjia Forestry District, China. ISPRS Int. J. Geo-Inf. 2017, 6, 347. [Google Scholar] [CrossRef]
- Al-Hanbali, A.; Alsaaideh, B.; Kondoh, A. Using GIS-Based Weighted Linear Combination Analysis and Remote Sensing Techniques to Select Optimum Solid Waste Disposal Sites within Mafraq City, Jordan. J. Geogr. Inf. Syst. 2011, 3, 267–278. [Google Scholar] [CrossRef]
- Debortoli, N.S.; Camarinha, P.I.M.; Marengo, J.A.; Rodrigues, R.R. An Index of Brazil’s Vulnerability to Expected Increases in Natural Flash Flooding and Landslide Disasters in the Context of Climate Change. Nat. Hazards 2017, 86, 557–582. [Google Scholar] [CrossRef]










| S.No | Data Type | Source and Type | Period | Mapping Output |
|---|---|---|---|---|
| 1 | Sentinel 2 | https://earthexplorer.usgs.gov/ accessed on 15 October 2019 USGS (10 m) | 2019 | Land use and cover |
| 2 | DEM (SRTM) | https://www.usgs.gov/centers/eros/science/usgs-eros-archive-sentinel-2 accessed on 17 October 2019 USGS (30 m) | 2019 | Slope, elevation, distance from active channel |
| 3 | Rainfall | NASA https://power.larc.nasa.gov/data-access-viewer/ accessed on 10 November 2019. | 2019 | Precipitation Map |
| 4 | Census | Pakistan Bureau of Statistics http://www.pbs.gov.pk/ accessed on 19 August 2020 (Point and statistics) | 2017 | Population density, dependent population, independent population, Types of houses, water sources, literacy rate |
| 5 | Agricultural and forest data | KP Bureau of Statistics (www.kpbos.gov.pk) accessed on 25 August 2020 (Point and statistics) | 2017 | Cultivated, uncultivated, irrigated un irrigated areas |
| 6 | Health and education complex | Field visits | 2020 | Education and health facilities |
| Component | Criteria | Vulnerability Ranking | ||||
|---|---|---|---|---|---|---|
| Very High (5) | High (4) | Moderate (3) | Low (2) | Very Low | ||
| Slope (degree) | <8 | 9–22 | 23–34 | 35–62 | >63 | |
| Elevation (meter) | <1108 | 1109–1659 | 1660–2219 | 2220–3074 | >3075 | |
| Physical vulnerability | Distance from active channel (meter) | <2000 | 2000–3000 | 5000–6000 | 6000–7000 | >10,000 |
| LULC | Settlement | Cropland–Grassland | Bare land | Forest | Snow cover-water bodies | |
| Precipitation (mm) | >171 | 141–170 | 94–140 | 57–93 | <56 | |
| Population density (km2) | >1100 | 860–1100 | 640–860 | 410–630 | <400 | |
| Dependent population (%) | >49 | 48–49 | 47–48 | 46–47 | <46 | |
| Socioeconomic vulnerability | Independent population (%) | >53 | 51–52 | 49–50 | 47–48 | <46 |
| Cultivated area (km2) | >2.2 | 1.9–2.1 | 1.5–1.8 | 1.3–1.4 | <1.1 | |
| Uncultivated area (km2) | <3.1 | 3.2–5.1 | 5.2–7.2 | 7.3–9.2 | >9.3 | |
| Irrigated area (km2) | >86 | 54–70 | 38–53 | 21–37 | <20 | |
| Un irrigated area (km2) | <20 | 21–37 | 38–53 | 54–70 | >86 | |
| Kacha houses (%) | >89 | 80–88 | 70–79 | 61–69 | <60 | |
| Pacca houses (%) | >90 | 80–88 | 70–79 | 61–69 | <60 | |
| Fresh Water facilities (%) | >39 | 25–31 | 18–24 | 9–17 | <9 | |
| Literacy rate (%) | <46 | 46–47 | 47–48 | 48–49 | >49 | |
| Coping capacity | Distance from education facilities (km) | >42 | 30–36 | 24–29 | 17–23 | <10 |
| Distance form health complex (km) | >8 | 6–8 | 4–6 | 2–4 | <2 | |
| Intensity of Importance | Definition | Explanation |
|---|---|---|
| 1 | Equal importance | Two elements provide a similar influence to the objective |
| 3 | moderate importance | Knowledge and decision somewhat favor one factor over another |
| 5 | Strong importance | Knowledge and decision strongly favor one factor over another |
| 7 | Very strong importance | One factor is preferred very strongly and is measured greater than another; its dominance is demonstrated in practice |
| 9 | Extreme importance | Capability and finding toughly help one factor over another |
| 2, 4, 6, 8 | The same importance | When compromised is needed |
| Components of Vulnerability | Criteria | Weight | Priority % |
|---|---|---|---|
| Elevation | 0.29 | 29% | |
| Slope | 0.07 | 7% | |
| LULC | 0.08 | 8% | |
| Physical vulnerability | Precipitation | 0.19 | 19% |
| Distance from the active channel | 0.41 | 41% | |
| CR | 0.05 | ||
| Un-cultivated area | 0.049 | 4.90% | |
| cultivated area | 0.051 | 5.10% | |
| Forest | 0.031 | 3.20% | |
| population density | 0.18 | 18% | |
| Socioeconomic vulnerability | Dependent population | 0.128 | 12.80% |
| Independent population | 0.142 | 14.20% | |
| Irrigated area | 0.081 | 8.10% | |
| Un-irrigated area | 0.056 | 5.60% | |
| Kacha houses | 0.95 | 9.50% | |
| Water facilities | 0.045 | 4.50% | |
| Pacca houses | 0.12 | 12% | |
| CR | 0.09 | ||
| Literacy rate | 0.07 | 7.30% | |
| Coping capacity | Distance from education facilities | 0.58 | 58% |
| Distance from health complex | 0.34 | 34.95% | |
| CR | 0.02 |
| Vulnerability Level | Area in sq.km | Area % | Direction |
|---|---|---|---|
| Very low | 207.76 | 13.02 | Northern |
| Low | 440.07 | 27.60 | Northern-western |
| Moderate | 457.63 | 28.71 | Central |
| High | 326.11 | 20.46 | Central-southern |
| Very high | 162.95 | 10.22 | Southern-eastern |
| Coping Capacity | Area in km2 | Area % | Direction |
|---|---|---|---|
| Very low | 12.01 | 0.76 | Central |
| Low | 713.40 | 44.75 | Central-western-eastern |
| Moderate | 563.69 | 35.36 | Central-western |
| High | 301.07 | 18.89 | Southern-northern |
| Very high | 4.34 | 0.28 | Southern |
| Vulnerability Level | Area in km2 | Area % | Direction |
|---|---|---|---|
| Very low | 216.64 | 13.60 | Central-eastern |
| Low | 381.70 | 23.95 | Central |
| Moderate | 599.76 | 37.63 | Western-southern |
| High | 246.80 | 15.49 | Northern-western |
| Very high | 149.18 | 9.36 | Northern-western |
| Vulnerability Level | Area in km2 | Area % | Direction |
|---|---|---|---|
| Very low | 447.45 | 28.06 | Eastern-central |
| Low | 351.27 | 22.03 | Central |
| Moderate | 399.44 | 25.05 | Central |
| High | 192.28 | 12.06 | Western-central |
| Very high | 204.49 | 12.83 | Northern |
| Total | 1594.48 | 100 |
| Vulnerability Level | Area in km2 | Area % | Directions |
|---|---|---|---|
| Very low | 787.29 | 49.37 | Central-northern |
| Low | 542.52 | 34.02 | Central-southern |
| Moderate | 162.34 | 10.18 | Southern-eastern |
| High | 98.04 | 6.15 | Western-southern |
| Very high | 4.54 | 0.29 | Western |
| Total | 1594.48 | 100 |
| Type of Respondents | Total Number of Respondents | Respondents Comments | ||
|---|---|---|---|---|
| Highly Assured | Assured | Not Assured | ||
| Specialists | 3 | 2 | 0 | 1 |
| Officials | 2 | 1 | 1 | 0 |
| Local people | 45 | 26 | 11 | 8 |
| Total | 50 (100%) | 29 (58%) | 12 (24%) | 9 (18%) |
Publisher’s Note: MDPI stays neutral with regard to jurisdictional claims in published maps and institutional affiliations. |
© 2021 by the authors. Licensee MDPI, Basel, Switzerland. This article is an open access article distributed under the terms and conditions of the Creative Commons Attribution (CC BY) license (http://creativecommons.org/licenses/by/4.0/).
Share and Cite
Hussain, M.; Tayyab, M.; Zhang, J.; Shah, A.A.; Ullah, K.; Mehmood, U.; Al-Shaibah, B. GIS-Based Multi-Criteria Approach for Flood Vulnerability Assessment and Mapping in District Shangla: Khyber Pakhtunkhwa, Pakistan. Sustainability 2021, 13, 3126. https://doi.org/10.3390/su13063126
Hussain M, Tayyab M, Zhang J, Shah AA, Ullah K, Mehmood U, Al-Shaibah B. GIS-Based Multi-Criteria Approach for Flood Vulnerability Assessment and Mapping in District Shangla: Khyber Pakhtunkhwa, Pakistan. Sustainability. 2021; 13(6):3126. https://doi.org/10.3390/su13063126
Chicago/Turabian StyleHussain, Muhammad, Muhammad Tayyab, Jiquan Zhang, Ashfaq Ahmad Shah, Kashif Ullah, Ummer Mehmood, and Bazel Al-Shaibah. 2021. "GIS-Based Multi-Criteria Approach for Flood Vulnerability Assessment and Mapping in District Shangla: Khyber Pakhtunkhwa, Pakistan" Sustainability 13, no. 6: 3126. https://doi.org/10.3390/su13063126
APA StyleHussain, M., Tayyab, M., Zhang, J., Shah, A. A., Ullah, K., Mehmood, U., & Al-Shaibah, B. (2021). GIS-Based Multi-Criteria Approach for Flood Vulnerability Assessment and Mapping in District Shangla: Khyber Pakhtunkhwa, Pakistan. Sustainability, 13(6), 3126. https://doi.org/10.3390/su13063126

