A New Regulatory Approach for PV-Based Self-Supply, Validated by a Techno-Economic Assessment: A Case Study for Slovenia
Abstract
1. Introduction
- This is the first attempt by using techno-economic potential estimation based on LiDAR data that is targeted toward self-supply. The predicted PV energy production is hence limited by the total power supply of the considered households, in order to reach self-supply.
- The proposed paper provides simple yet effective improvements to the self-supply policy of Slovenia and validates the proposed changes with quantitative state-of-the-art techno-economic assessment. The proposed PV potential estimation method is generally applicable and can be easily adjusted to the local regulatory framework in other locations.
- It is the first analysis performed of the self-supply policy framework focusing on the legal and policy framework, where Slovenia is used as a case study. Thus, the paper has interdisciplinary merit and is a novelty both regarding policy sciences as well as the field of energy law and regulation in Slovenia.
2. Materials and Methods
3. Results
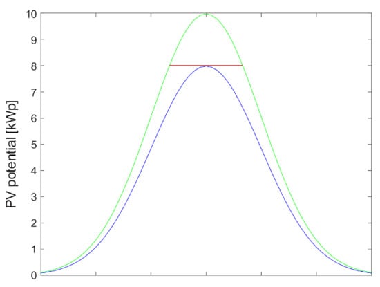
3.1. Photovoltaic Potential Assessment
3.2. Self-Supply Regulatory Framework of Slovenia
- Relieving the network with contractually agreed users;
- Relieving the network according to the instructions for monitoring and taking action in the event of disruptions or disintegration of the electric power system;
- Disabling certain parts of the distribution network for the time that is strictly necessary to eliminate the danger [34].
3.3. Proposed Improvement
3.4. Discussion and Policy Proposal
‘DSO may perform necessary manipulations to ensure limitation of self-supply PV devices to 0.8 of the installed power during the peak production hours, if this is required to assure proper operation of distribution network.’
4. Conclusions
Author Contributions
Funding
Data Availability Statement
Conflicts of Interest
Nomenclature
| Symbol | Unit | Description |
| / | 2.5 grid | |
| / | 3D point | |
| / | 2.5 grid cell | |
| / | Slope angle | |
| / | Aspect angle | |
| kWh | PV potential | |
| W | PV system output power | |
| / | Shadowing coefficient | |
| / | Angle of incidence | |
| / | Zenith angle | |
| W / m2 | Diffuse irradiance | |
| W / m2 | Direct irradiance | |
| / | Non-linear efficiency characteristics function for PV module X. | |
| / | Non-linear efficiency characteristics function for PV inverter. | |
| / | Regression coefficients for | |
| m2 | PV module area | |
| Ω | / | Hour angle |
| / | Solar declination angle | |
| H | / | Hour |
| n | / | Day |
| B | / | Normalization coefficient used in |
| / | Geographical latitude | |
| / | Sun’s light directional vector | |
| Net present value | ||
| Feed-in-tarrif | ||
| Initial investment | ||
| % | Discount rate | |
| % | PV degradation coefficient |
References
- Hancher, L.; Winters, B.M. Briefing Paper: The EU Winter Package. Available online: https://fsr.eui.eu/wp-content/uploads/The-EU-Winter-Package.pdf (accessed on 18 June 2019).
- European Commission. Winter Package 2016. Available online: https://ec.europa.eu/energy/en/content/energy-efficiency-directive-winter-package-2016 (accessed on 25 December 2019).
- European Commission. Clean Energy for All Europeans. Available online: https://op.europa.eu/en/publication-detail/-/publication/b4e46873-7528-11e9-9f05-01aa75ed71a1/language-en?WT.mc_id=Searchresult&WT.ria_c=null&WT.ria_f=3608&WT.ria_ev=search (accessed on 20 November 2019).
- Government of the Republic of Slovenia. Proposal for the Act of Changes and Amendments of the Energy Act; Proposal EVA 2018-2430-0100; 21 January 2019. Available online: https://e-uprava.gov.si/.download/edemokracija/datotekaVsebina/375829?disposition=inline (accessed on 23 January 2021).
- Biljecki, F.; Heuvelink, G.; Ledoux, H.; Stoter, J. The effect of acquisition error and level of detail on the accuracy of spatial analyses. Cartogr. Geogr. Inf. Sci. 2018, 45, 156–176. [Google Scholar] [CrossRef]
- Tooke, T.R.; Coops, N.C.; Christen, A.; Gurtuna, O.; Prévot, A. Integrated irradiance modelling in the urban environment based on remotely sensed data. Sol. Energy 2012, 86, 2923–2934. [Google Scholar] [CrossRef]
- Brito, M.; Gomes, N.; Santos, T.; Tened’orio, J. Photovoltaic potential in a Lisbon suburb using LiDAR data. Sol. Energy 2012, 86, 283–288. [Google Scholar] [CrossRef]
- Lukač, N.; Špelič, D.; Štumberger, G.; Žalik, B. Optimisation for large-scale photovoltaic arrays’ placement based on Light Detection and Ranging data. Appl. Energy 2020, 263, 114592. [Google Scholar] [CrossRef]
- Jakubiec, J.A.; Reinhart, C.F. A method for predicting city-wide electricity gains from photovoltaic panels based on LiDAR and GIS data combined with hourly Daysim simulations. Sol. Energy 2013, 93, 127–143. [Google Scholar] [CrossRef]
- Lingfors, D.; Killinger, S.; Engerer, N.A.; Widena, J.; Bright, J.M. Identification of PV system shading using a LiDAR-based solar resource assessment model: An evaluation and cross-validation. Sol. Energy 2018, 159, 157–172. [Google Scholar] [CrossRef]
- Assouline, D.; Mohajeri, N.; Scartezzini, J.-L. Quantifying rooftop photovoltaic solar energy potential: A machine learning approach. Sol. Energy 2017, 141, 278–296. [Google Scholar] [CrossRef]
- Assouline, D.; Mohajeri, N.; Scartezzini, J.-L. Large-scale rooftop solar photovoltaic technical potential estimation using Random Forests. Appl. Energy 2018, 217, 189–211. [Google Scholar] [CrossRef]
- Bizjak, M.; Žalik, B.; Štumberger, G.; Lukač, N. Large-scale estimation of buildings’ thermal load using LiDAR data. Energy Build. 2020, 231, 110626. [Google Scholar] [CrossRef]
- Oozeki, T.; Yamada, T.; Otani, K.; Takashima, T.; Kato, K. Performance trends in grid-connected photovoltaic systems for public and industrial use in Japan. Prog. Photovolt. Res. Appl. 2010, 8, 596–602. [Google Scholar] [CrossRef]
- Nikolovski, S.; Baghaee, H.R.; Mlakić, D. ANFIS-based Peak Power Shaving/Curtailment in Microgrids Including PV Units and BESS-s. Energies 2018, 11, 2953. [Google Scholar] [CrossRef]
- Prenc, R.; Škrlec, D.; Komen, V. Optimal PV system placement in a distribution network on the basis of daily power consumption and production fluctuation. In Proceedings of the Eurocon, Zagreb, Croatia, 1–4 July 2013; pp. 777–783. [Google Scholar]
- Prata, R.; Carvallho, P.M.S. Self-supply and regulated tariffs: Dynamic equilibria between photovoltaic market evolution and rate structures to ensure network sustainability. Util. Policy 2018, 50, 111–123. [Google Scholar] [CrossRef]
- Davies, L.L.; Carley, S. Emerging shadows in national solar policy? Nevada’s net metering transition in context. Electr. J. 2017, 1, 33–42. [Google Scholar] [CrossRef]
- Mongus, D.; Lukač, N.; Žalik, B. Ground and building extraction from LiDAR data based on differential morphological profiles and locally fitted surfaces. Isprs J. Photogramm. Remote Sens. 2014, 9, 145–156. [Google Scholar] [CrossRef]
- Hall, I.J.; Prairie, R.R.; Anderson, H.E.; Boes, E.C. Generation of a Typical Meteorological Year; Sandia Labs: Albuquerque, NM, USA, 1978. [Google Scholar]
- Duffie, J.A.; Beckman, W.A. Solar Engineering of Thermal Processes; Wiley-Interscience: Hoboken, NJ, USA, 2006. [Google Scholar]
- Spencer, J.W. Fourier Series Representation of the position of the Sun. Search 1971, 2, 172. [Google Scholar]
- Perez, R.; Seals, R.; Ineichen, P.; Stewart, R.; Menicucci, D. A new simplified version of the Perez diuse irradiance model for tilted surfaces. Sol. Energy 1987, 39, 221–231. [Google Scholar] [CrossRef]
- Reda, I.; Andreas, A. Solar position algorithm for solar radiation applications. Sol. Energy 2004, 76, 577–589. [Google Scholar]
- Slovenian Mapping Authority. Available online: https://www.gov.si/en/state-authorities/bodies-within-ministries/surveying-and-mapping-authority/ (accessed on 25 December 2019).
- Slovenian Meteorological Agency. Available online: http://www.arso.gov.si/en/ (accessed on 25 December 2019).
- Burrows, J. Legislation: Primary, Secondary and Tertiary. Univ. Wellingt. Law Rev. 2011, 42, 65–82. [Google Scholar] [CrossRef]
- Official Gazette of the Republic of Slovenia. Energy Act—EZ-1. Uradni list RS. No 60/19, 65/20 in 158/20—ZURE; Articles 1, 144, 314 and 315. Available online: http://www.pisrs.si/Pis.web/pregledPredpisa?id=ZAKO6665 (accessed on 23 January 2021).
- Official Gazette of the Republic of Slovenia. Decree on the Self-Supply of Electricity from Renewable Energy Sources. Uradni list RS. No. 97/15, 32/18; Articles 1, 2 and 3. Available online: https://www.uradni-list.si/glasilo-uradni-list-rs/vsebina/124314#!/Uredba-o-samooskrbi-z-elektricno-energijo-iz-obnovljivih-virov-energije (accessed on 23 January 2021).
- Official Gazette of the Republic of Slovenia. Decree on the Self-Supply of Electricity from Renewable Energy Sources. Uradni list RS. No. 17/19, 197/20; Articles 4 and 7. Available online: http://www.pisrs.si/Pis.web/pregledPredpisa?id=URED7867 (accessed on 23 January 2021).
- Tomažič, L.M.; Brandner, H. Issues regarding (small) business customers with several consumption points. In Prekrškovno Pravo Energetike; Bratina, B., Šepec, M., Tomažič, L.M., Stajnko, J., Eds.; Univerzitetna Založba Univerze v Mariboru: Maribor, Slovenia, 2020; pp. 277–288. [Google Scholar]
- Ministry of Infrastructure. Proposal for the Decree on the Self-Supply of Electricity from Renewable Energy Sources; Proposal EVA 2018-2430-0110; 21 December 2018. Available online: https://e-uprava.gov.si/.download/edemokracija/datotekaVsebina/382518?disposition=inline (accessed on 23 January 2021).
- Official Gazette of the Republic of Slovenia. Rules on the System Operation of Electricity Distribution Network—SONDO. Uradni list RS. No. 41/11; Articles 17, 18, 67, 68, 70 and 125. Available online: http://www.pisrs.si/Pis.web/pregledPredpisa?id=NAVO1023 (accessed on 23 January 2021).
- Official Gazette of the Republic of Slovenia. Decree on General Conditions for the Supply and Consumption of Electricity. Uradni list RS. No. 117/02, 21/03; Article 47. Available online: http://www.pisrs.si/Pis.web/pregledPredpisa?id=URED2654 (accessed on 23 January 2021).
- Hoppe, T.; Butenko, A.; Heldeweg, M. Innovation in the European Energy Sector and Regulatory Responses to It: Guest Editorial Note. Sustainability 2018, 10, 416. [Google Scholar] [CrossRef]
- Regulation (EU) 2016/679 of the European Parliament and of the Council of 27 April 2016 on the Protection of natural persons with Regard to the Processing of Personal Data and on the Free Movement of Such Data, and Repealing Directive 95/46/EC (General Data Protection Regulation), General Data Protection Regulation (GDPR). Available online: https://eur-lex.europa.eu/eli/reg/2016/679/oj (accessed on 25 December 2019).
- Kulovesi, K.; Morgera, E.; Munoz, M. Environmental integration and multi-faceted international dimensions of EU law: Unpacking the EU’s 2009 climate and energy package. Common Mark. Law Rev. 2011, 48, 829–891. [Google Scholar]
- Official Gazette of the Republic of Slovenia. Decree on the Method of Provision of an Electricity DSO Service of General Economic Interest and a Service of General Economic Interest of Electricity Supply to Tariff. Uradni list RS. No. 117/04, 23/07. Available online: http://www.pisrs.si/Pis.web/pregledPredpisa?id=URED3449 (accessed on 23 January 2021).
- Kingdom, J.W. Agendas, Alternatives, and Public Policies; Little Brown: Boston, MA, USA, 1984. [Google Scholar]






Publisher’s Note: MDPI stays neutral with regard to jurisdictional claims in published maps and institutional affiliations. |
© 2021 by the authors. Licensee MDPI, Basel, Switzerland. This article is an open access article distributed under the terms and conditions of the Creative Commons Attribution (CC BY) license (http://creativecommons.org/licenses/by/4.0/).
Share and Cite
Tomažič, L.M.; Lukač, N.; Štumberger, G. A New Regulatory Approach for PV-Based Self-Supply, Validated by a Techno-Economic Assessment: A Case Study for Slovenia. Sustainability 2021, 13, 1290. https://doi.org/10.3390/su13031290
Tomažič LM, Lukač N, Štumberger G. A New Regulatory Approach for PV-Based Self-Supply, Validated by a Techno-Economic Assessment: A Case Study for Slovenia. Sustainability. 2021; 13(3):1290. https://doi.org/10.3390/su13031290
Chicago/Turabian StyleTomažič, Luka Martin, Niko Lukač, and Gorazd Štumberger. 2021. "A New Regulatory Approach for PV-Based Self-Supply, Validated by a Techno-Economic Assessment: A Case Study for Slovenia" Sustainability 13, no. 3: 1290. https://doi.org/10.3390/su13031290
APA StyleTomažič, L. M., Lukač, N., & Štumberger, G. (2021). A New Regulatory Approach for PV-Based Self-Supply, Validated by a Techno-Economic Assessment: A Case Study for Slovenia. Sustainability, 13(3), 1290. https://doi.org/10.3390/su13031290

