Next Article in Journal
Analysis of Drought Characteristics and Its Effects on Crop Yield in Xinjiang in Recent 60 Years
Previous Article in Journal
Does Shade Impact Coffee Yield, Tree Trunk, and Soil Moisture on Coffea canephora Plantations in Mondulkiri, Cambodia?
 
 
Font Type:
Arial Georgia Verdana
Font Size:
Aa Aa Aa
Line Spacing:
Column Width:
Background:
Article

University Students Intention to Continue Using Online Learning Tools and Technologies: An International Comparison

by
Karla Soria-Barreto
1,*,
Sofia Ruiz-Campo
2,
Ahmad Samed Al-Adwan
3 and
Sergio Zuniga-Jara
1
1
Escuela de Ciencias Empresariales, Universidad Catolica del Norte, Coquimbo 1781421, Chile
2
Department of Economics, Accounting and Finance, EAE Business School, 28002 Madrid, Spain
3
Electronic Business and Commerce Department, Business School, Al Ahliyya Amman University, Amman 19328, Jordan
*
Author to whom correspondence should be addressed.
Sustainability 2021, 13(24), 13813; https://doi.org/10.3390/su132413813
Submission received: 12 October 2021 / Revised: 23 November 2021 / Accepted: 7 December 2021 / Published: 14 December 2021

Abstract

:
In recent years, universities have put enormous efforts to promote the use of online learning among students and lecturers. Despite this, little is known about the intention of students to use online learning. The objective of this research is to study the continuance intention of online learning in the post-COVID-19 period in higher education. The research focuses on online learning tools and technologies by applying a modified Expectation-Confirmation Model (ECM) developed from earlier theoretical models, including three new constructs: the self-management of learning, computer anxiety, and habit. The international research compares three countries—Spain (Europe), Chile (Latin America), and Jordan (Asia)—which differ economically and culturally. The Partial Least Squares approach (PLS-SEM) was used to test the research model. As a conclusion of the study, the relationships of the proposed model’s constructs vary among the three countries, given their socioeconomic, technological, and cultural differences. Interestingly, self-management learning is a key factor that has a significant positive influence on continuance intention for the three countries, especially in Jordan. This study makes an interesting contribution to existing research in education and discusses how learning can be made more sustainable in complex settings.

1. Introduction

In recent years, technological advances, such as tablets, chrome books, student response systems (clickers), and smartphones, have been progressively incorporated into education, gaining relevance and importance in the learning process [1]. Universities have made enormous efforts to promote the use of online learning among students and lecturers. According to Lee [2], it is known that the initial incorporation of online learning by students is important in achieving success. Likewise, the continuity in the use of online learning environments by students is necessary to achieve learning in these environments [3]. There exist studies on the acceptance, adoption, and use of these technologies as an innovation, and they analyze their use and adoption in a very short term. However, none of the theories or models of the acceptance and adoption literature has predicted the intention to continuity in the use of various learning settings. One of the theories most used to measure the continuance in the use of technologies is based on the Expectation-Confirmation Model (ECM) by Bhattacherjee [4].
Some studies have found that the extent to which users perceive some technology to be useful positively affects their Continuance Intention (CINT) [4,5,6,7,8]. ECM is also widely used to explain and predict the CINT of learners [9] and is used with the incorporation of different educational factors, such as the inclusion of tutors [10,11,12], learning materials [13], learning processes [12,14], massive open online courses (MOOCs) [15], and task technology fit [9].
In general, studies on the use of online learning tools and technologies have been performed under a voluntary scheme by university students [16]. However, the COVID-19 pandemic has become a global issue with a broad impact, especially in educational settings [17,18], adding enormous pressure to higher education [19]. That situation has forced higher education institutions to reevaluate existing processes and organizations to adapt their activities [20]. Face-to-face teaching and learning processes have had to be transformed into an online learning context using online education technology, including Google Classroom, WhatsApp groups, Moodle platforms, and Zoom meetings [21]. Chen et al. [22] show that students had a poor attendance rate and continuous intention and found an important influence of performance expectancy, social influence, and effort expectancy. Wang et al. [9] included in their ECM model the technical support (task-technology fit) and showed that when university students verified that online learning was useful to them, they were more interested in continuing with this learning modality.
The year 2020 has witnessed a radical change in higher education around the world [19], including in countries such as Chile, Jordan, and Spain. One reason is that online learning activities were implemented rapidly and will probably continue in the future, even after the COVID-19 crisis. Therefore, in light of today’s complex scenarios, this study extends the ECM model to explain the CINT of usage of online learning tools and technologies by university students. In line with Daghan and Akkoyunlu [3], it is believed that determining variables that affect the continued use of online learning tools and technologies will contribute to more effective online learning success. This study is interested in analyzing the perceptions of university students in three countries—Chile, Jordan, and Spain—to visualize this phenomenon in different geographical areas that are culturally different. The COVID-19 context was one of mandatory online education, and the proposed model in this study will analyze three variables that have been studied before, but in a voluntary context: Self-Management of Learning (SML) [23], Anxiety (ANX) [24], and Habit (HAB) [25].
This study makes three main contributions, which correspond to the three central objectives of this research. First, it contextualizes the ECM to online learning by including three new context-specific factors, namely, SML, ANX, and HAB. It is expected that this would lead to a better understanding of the main factors that influence the university student’s intention to continue using online learning tools and technologies. Second, most of the studies have been conducted in North America, Europe, and East Asia; to date, to the best of our knowledge, few studies have been conducted in Africa [26] or Latin America [27]. Furthermore, there is a low number of comparative online learning-related studies that include three different countries that are culturally different. This study offers empirical evidence comparing three countries from three different global regions: Latin America (Chile), Asia (Jordan), and Europe (Spain). Third, this study makes a practical contribution, offering useful implications for policymakers in higher education institutions for the successfully continuous use of online learning. Furthermore, our results can improve the teaching–learning process in online mode by considering the factors that influence the CINT of online courses in a higher education environment.
The article is structured as follows. After the introduction, the next section presents the theoretical review and hypotheses development. The third section describes the methodology and the fourth section presents the results, followed by the discussion. It finishes with the conclusions, the implications of our findings, and further research guidelines.

2. Literature Review

Many scholars have proposed psychological models to explain and predict the behavior of users towards the adoption of new technologies at the individual level [28]. In recent years, the number of studies about CINT using technologies has grown tremendously and now covers several subjects such as CINT in mobile banking services, mobile payment, e-learning, social networking, health applications, e-government, and mobile commerce, among others [27]. The most popular theoretical models used to predict the intention of adoption and continuity of technology are discussed in [4,29]. They were based on the theory of reasoned action [30], a theory of behavioral intention that has been widely used for decades. This theory focuses on the initial acceptance of technologies, considers that their use is directly determined by the intention to perform the behavior and, in turn, is motivated by the attitude of the user towards the use of the technology. The theory of planned behavior (TPB) of Ajzen [31] incorporated perceived control into the analysis. In contrast, the ECM seeks to understand users’ CINT to use technologies and explain the enablers of its usage continuity once there is already experience with its use. The theoretical foundation of this study is based on the ECM model.

2.1. Expectation-Confirmation Model (ECM)

ECM has three key constructs that explain CINT: Satisfaction (SA), Perceived Usefulness (PU), and Confirmation (CO).
  • Satisfaction (SA) refers to an individual’s post-consumption evaluation of a specific transaction [32]. Lee and Chung [33] found that SA was the strongest predictor for driving users’ CINT.
  • Perceived Usefulness (PU) was adopted from TAM. This construct is a cognitive belief that it is important to use technologies [27] and considers the definition of expectation. At the initial point of using the technologies, there is low PU, and such PU might be modified based on the outcomes of the CO [34].
  • Finally, CO could be used to adjust the technologies’ PU, especially when doubt and uncertainty about what to expect from technologies usage overshadow the consumers’ initial PU [4]. More specifically, CO increases the degree of PU and vice versa [35].
According to ECM, when using any technology, users evaluate performance perception with their initial expectation and then decide the level of CO [36]. Following users’ usage experience and CO of expectations level, users develop a post-acceptance (usefulness perception). Such perceptions of usefulness may be different from or aligned with their initial prospects. Then, CO of expectations and PU result in developing SA. Finally, satisfied users form a CINT.

2.2. ECM Extensions to Online Learning

Several studies have related the CINT of online learning using the ECM model. Table 1 shows some of them, with different extensions of the ECM basis. Lee [2] affirms that adult learners being satisfied with the Information Systems (IS) use play a vital role in forming the continuance intent of online learning. Ho [37] demonstrated that PU, user SA, and attitudes could significantly predict users’ online learning CINT. Wang et al. [38] found that computer self-efficacy and enjoyment significantly predict CINT to use cloud e-learning applications, while PU, perceived ease of use and user perception were not significant. Huang [39] obtained that PU positively affects students’ continuous usage intention of online learning platforms. Almahamid and Rub [40] showed that to increase users’ SA with an online learning system, the university has to maintain a high level of system quality, service quality, and perceived internet self-efficacy, among others, in order to ensure continuous intention to use it. Roca et al. [41] found that PU has the most significant effect on continuous intention and that some demographic variables existed. In brief, these studies have validated the relevance of some constructs of the ECM in this context.

3. Research Model and Hypotheses

Next, we explain the research model and hypotheses, the data, the instrument and measurement scale, and the estimation and statistical validation.

3.1. The Research Model and Hypotheses

As mentioned in the introduction, one of the contributions of this research refers to conducting an empirical study on the extension of the ECM. Higher education students who have had to change their in-person courses to an online format have considered continuing the use of digital learning platforms for the next few months.
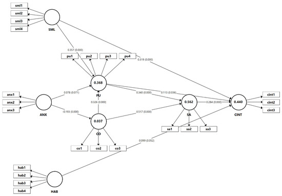
Figure 1 shows all the hypotheses in the proposed model of this study to explain the university student’s intention to continue using online learning tools and technologies.
The first group of hypotheses intends to verify whether the variables of the ECM model explain the intention of university students to continue using technology. Considering that the results are quite controversial in general, even though the ECM has shown considerable consistency, the following hypotheses are proposed for each of the three countries in the study:
Hypothesis 1a (H1a)
. Satisfaction (SA) has a positive influence on Continuance Intention (CINT) towards online courses.
Hypothesis 1b (H1b)
. Perceived Usefulness (PU) has a positive influence on Satisfaction (SA) with online courses.
Hypothesis 1c (H1c)
. Perceived Usefulness (PU) has a positive influence on Continuance Intention (CINT) towards online courses.
Hypothesis 1d (H1d)
. Confirmation (CO) has a positive influence on the Perceived Usefulness (PU) of online courses.
Hypothesis 1e (H1e)
. Confirmation (CO) has a positive influence on Satisfaction (SA) with online courses.
Many researchers regard that the explanation of users’ continued intention only from ECM and PU is insufficient [42]. Thus, three new constructs have been added to consider the unique features focused on online learning tools and technologies that university students use. These constructs include, namely: SML, ANX and HAB. SML is seen as a core competency that students need to master in an online learning environment. In addition, computer anxiety is deemed a key issue that hinders the usage of e-learning systems as it has a diverse effect on user interaction with technology such as e-learning systems. The use of habit in this study signifies the importance of students’ beliefs that they need to use the system frequently and automatically during their online learning.

3.1.1. Self-Management of Learning (SML)

According to Smith et al. ([43], p.60), SML is defined as “the degree to which an individual perceives self-discipline and can engage in autonomous learning”. SML reflects the extent to which students consider themselves self-disciplined and are capable of being involved in a highly autonomous learning environment [44]. In online settings, students are physically separated from their instructors and classmates, which entails them managing and controlling their own learning activities independently [45]. Self-management, an important element of online learning, is recognized as one of the critical factors in the educational environment due to its key role in allowing affirmative learning performance. It acts as a major determinant of learning outcomes and achievement [46,47]. It has been suggested that SML boosts self-directed, autonomous, and independent learning [48,49]. Al-Adwad et al. [50] point out that self-regulated students are those who are behaviorally and cognitively active contributors to their own education and learning processes without being reliant on others (e.g., instructors). Self-directed learning necessitates that students acquire systematic behaviors and cognitions to attain learning goals [51]. The skills of SML are positively associated with educational outcomes and lead to positive beliefs towards online learning and perceptions of the usefulness of the collaborative activities of online learning [23]. In an online learning environment, students are away from their peers and instructors and are therefore required to possess effective self-regulated learning strategies to manage and succeed in their own learning [44,46]. Thus, compared to students’ low autonomous learning abilities, students with a high-level self-management of learning are inclined to continue using online learning systems as they have autonomous learning abilities that enable them to effectively manage their own learning. Furthermore, it has been noted that students with high levels of self-regulated abilities realize the usefulness of e-learning systems [50]. On the other hand, students who lack self-management learning are inclined to recognize the e-learning system as not useful.
Hence, based on this argument, the following hypotheses are proposed for university students for each of the countries in the study. A direct and positive relation between SML and PU and CINT is expected.
Hypothesis 2a (H2a)
. Self-Management of Learning (SML) has a positive influence on the Perceived Usefulness (PU) of online courses.
Hypothesis 2b (H2b)
. Self-Management of Learning (SML) has a positive influence on Continuance Intention (CINT) towards online courses.

3.1.2. Anxiety (ANX)

Anxiety can also be considered a part of normal human reactions to stressful situations [52]. Nevid et al. [53] define ANX as “an emotional state that is characterized by unpleasant feelings of tension and is related to negative events that may come”. According to Lazar et al. [54], the concept of technology anxiety suggests that it is shaped as a reply to perceived threats from technology that may be too hard to use, with the performance benefits of usage outweighed by their effort.
ANX plays a crucial role in the adoption of technology. Individuals who are anxious or disturbed about using technology are more likely to be reluctant to use technologies. Additionally, ANX negatively affects the intention of long-term use of complex technology [55]. Past research has shown that computer ANX is negatively related to PU [24]. Other studies have found no effect of technology or computer ANX on PU [56]. Chou et al. [55] found that the individual factors that affect behavior in the use of IS include beliefs (usefulness), positive affect (enjoyment from the use of technology), or negative affect (ANX). Bai et al. [57] found that ANX negatively and directly influences teachers’ CINT towards the adoption of information and communication technology in their teaching practices. Although ANX has been studied extensively to explain behavior related to technology, there is little research on the direct effect of technology ANX on the CINT of online course adoption in higher education. In online learning, students are mainly required to interact with the e-learning system to learn and perform their tasks. High levels of computer anxiety can lead to a decrease in students’ perception of the e-learning system’s ease of use, and consequently its usefulness. When students are anxious using the e-learning systems, they are prevented from benefiting from many important features of the system, which, in turn, affect their learning. Accordingly, computer nervousness is viewed as a major inhibitor of e-learning systems adoption.
Based on the above arguments, we propose the following hypothesis for a negative influence between ANX and PU. Likewise, a negative influence between ANX and CO is anticipated.
Hypothesis 3a (H3a)
. Anxiety (ANX) has a negative influence on the Perceived Usefulness (PU) of online courses.
Hypothesis 3b (H3b)
. Anxiety (ANX) has a negative influence on the Confirmation (CO) of online courses.

3.1.3. Habit (HAB)

To gain a better understanding of factors influencing students’ continued usage of learning technology, there is strong support that HAB is an influential factor that impacts the relationship between intentions and continued behavior [25]. Venkatesh et al. [58] extended the Unified Theory of Acceptance and Use of Technology (UTAUT2), incorporating three factors: HAB, hedonic motivation, and price value. Venkatesh et al. [59] added the impact of HAB on behavioral intention and technology use. They also indicate that this new relationship opens an opportunity for future research.
In their study on the continuance usage of internet-based learning technologies, Limayem and Cheung [7] integrated the HAB variable into the TCM model and tested this extended theory using a sample of 303 university students. The study concluded that HAB, CINT, SA, and prior behavior could affect the continuance usage of internet-based learning technologies. Interpersonal behavior habit strength has been measured using the number of times the act has already been performed by the person [60]. Most scholars consider past experience (or usage) to be a good predictor of future behavior because, with repeated performance, the behavior becomes routine and executes with minimal conscious control [61]. When learning behaviors become habit-oriented, people do not consider their behavior too much, i.e., it becomes natural [62]. Mahasneh [63] mentioned that habits need to be learned and are a reaction based on individual past experiences. According to Lai et al. [64], habit is an important factor that influences a user’s CINT. Venkatesh et al. [58] examined the effects of habit on user behavior and found that it has a significant effect on consumer behavior regarding the use of technology.
As a result, the following hypothesis is proposed to measure the positive effect of HAB on the CINT of university students towards using online learning tools and technologies.
Hypothesis 4 (H4)
. Habit (HAB) has a positive effect on Continuance Intention (CINT) behavior for online courses.

3.1.4. The International Comparison

Various studies have investigated, using different models and factors, the CINT to use online learning. However, in the literature, there are few studies that compare differences among countries with different cultures, economics, and background ([40] only for Jordan and [18] only for Spain). Therefore, this study aims to analyze not only CINT, but also the differences among the three countries included (Chile, Jordan, and Spain), with different traditions, economies, and social environments. Chile is a developing country in Latin America, in position 61 (USD 14,772) in GDP per capita (nominal), with a population of almost 19 million, and a mobile cellular subscription (per 100 people) of 132.8. Jordan is an Asian developing country, at position 85 (USD 7661), with a population of almost 6.7 million, and a mobile cellular subscription of 61.8 per 100 people. Finally, Spain is a developed European country in position 32 (USD 29,993), with a population of 47 million, and a mobile cellular subscription of 118.3 per 100 people.
Considering these three countries, this study seeks various insights regarding university students in the COVID-19 crisis. Analyzing the factors that affect the intention of university students to continue taking their courses online may result in differences across countries. Based on the above arguments, the following hypothesis is proposed:
Hypothesis 5 (H5)
. There are significant differences between the proposed paths based on the responses from Chile, Spain, and Jordan.

3.2. Data

The sample was 969 university students of administrative sciences and related subjects, who are currently studying in undergraduate universities from three countries: Chile, Jordan, and Spain. In the case of Chile, the students were from the Universidad Catolica del Norte, the main university in the north of Chile, from campuses of Coquimbo and Antofagasta. For Spain, the surveys were collected mainly from the Universidad Complutense de Madrid and the Universidad Autonoma de Madrid, which are the main public universities of Spain. In Jordan, the sample was obtained from students from the Al Ahliyya Amman University, which is the first private university in Jordan, located in Amman city. An online questionnaire hosted by Google was used to collect the data between June and December 2020.
The sampling method was non-random, with questionnaires distributed to students by e-mail (Google forms). Table 2 shows that the proportions of male and female students in the sample are quite similar in Chile and Spain, while in Jordan, the vast majority are men (70%). Regarding the areas of study, those who study business predominate, although, in Chile, most of the participants are engineering students. Regarding whether they shared their computer with other family members during the first months of the COVID-19 crisis, Spain stands out, since almost 71% of students have never had to share their computer, from which it can be inferred that it is mainly a device for their personal use. This is probably due to Spain’s higher level of income. In the case of Chile and Jordan, this is not so clear, since the proportion of those who shared it ‘sometimes’ is similar to the proportion of ‘never’ having shared their computer. Finally, regarding the quality of the internet connection, the great difference was reflected in the opinions of Chilean students, who mostly indicated that the quality was very bad, bad, or regular. In contrast, in Spain and Jordan, the students reported mostly good or very good internet quality.

3.3. Instrument and Measurement Scale

The items of this study’s questionnaire are borrowed from previous research (see Table 3. A five-level Likert-type scale is used to measure the seven constructs, where 1 corresponds to Strongly Disagree, 2 to Disagree, 3 to Neither Disagree nor Agree, 4 to Agree, and 5 to Strongly Agree.

3.4. Estimation and Statistical Validation

The partial least squares approach (PLS-SEM or path model) was used to test the research model [66]. This includes a two-steps analysis, namely: (1) the structural or inner model, which describes the relationships between the latent variables; and (2) the measurement models, which describe the relationships between the latent variables and their measures (indicators). Data analysis was performed using SmartPLS software [67], which is a second-generation technique in multivariate methods. Furthermore, Stata software [68] was used for descriptive statistics.
Reliability was analyzed by evaluating whether the scales exhibit internal consistency through Cronbach’s alpha and the composite reliability. Values greater than 0.7 were considered acceptable [66].
For convergent validity, the factor loadings were verified to be greater than 0.708, and the Average Variance Extracted (AVE) was calculated for every latent construct (acceptable threshold is ≥ 0.5). For discriminant validity, according to the Fornell–Larcker criterion, the square root of the AVE of the dimensions should be greater than the correlations with other dimensions in the model, thereby confirming the independence of the latent variables [66].
Regarding the structural model, the presence of collinearity among the predictor constructs was examined by evaluating the Variance Inflation Factor (VIF) by bootstrapping for each independent variable, which should be <5 [69]. To evaluate the structural model, we use two criteria: the analysis of the path coefficient and the coefficient determination (R2).
Finally, multi-Group Analysis (MGA) was employed to test if the predefined three data groups (the three countries) had significant differences in their group-specific parameter estimates [69,70]. For this, the outer weights, outer loadings, and path coefficients using bootstrapping results from estimations for every country were used.

4. Results

Next, we show the results of the measurement model assessment, the structural model assessment, and summary of results by hypothesis.

4.1. Measurement Model Assessment

Table 4 reports the main outputs from the estimations. Regarding the test performed to assess the validity and reliability of the reflective indicators, all the values meet the requirements, except for HAB (Chile: α = 0.682) and CO (Spain: α = 0.662). The composite reliability indicators are all over 0.8, indicating that almost all constructs have adequate reliability. Furthermore, the values obtained for loadings exceed the minimum required (0.708) for all the items (indicator variables, Table 3) except Habit2 and Sml4 (Chile and Spain, respectively). The confidence level for each construct’s AVE surpasses the acceptable value of 0.5. This result confirmed convergent validity for the dataset. Table 4 shows the results for the three countries.
As Table 5 shows, the Fornell–Larcker test confirms the presence of discriminant validity.
To confirm the discriminant validity obtained in Table 5, the heterotrait–monotrait ratio test was performed. In Table 6, all values were ≤0.85 for all samples with only four exceptions (CO-SA for the three countries and PU-HAB for Jordan); thus, the results discriminant validity were confirmed. The bootstrapping procedure showed that none of the confidence intervals included the value 1, with the only exception of Spain for SA-CO (0.840, 1.026). Some relationships that seemed invalid, with values HTMT > 0.85, now yielded acceptable confidence intervals, as the case of Chile for SA-CO (0.813, 0.932), and Jordan for SA-CO (0.800, 0.942) and PU-HAB (0.894, 0.984). In summary, all measures of the three samples demonstrated satisfactory validity and reliability.
Additionally, it is important to analyze whether there is collinearity between the independent variables. High correlations may cause many problems in the interpretation of the results and in the model fit indices. Table 7 shows that this is confirmed, as the VIFs for all the constructs for the three different models are below the cut-off value of 5.

4.2. Structural Model Assessment

A path analysis was performed to examine the proposed hypotheses for each country separately.

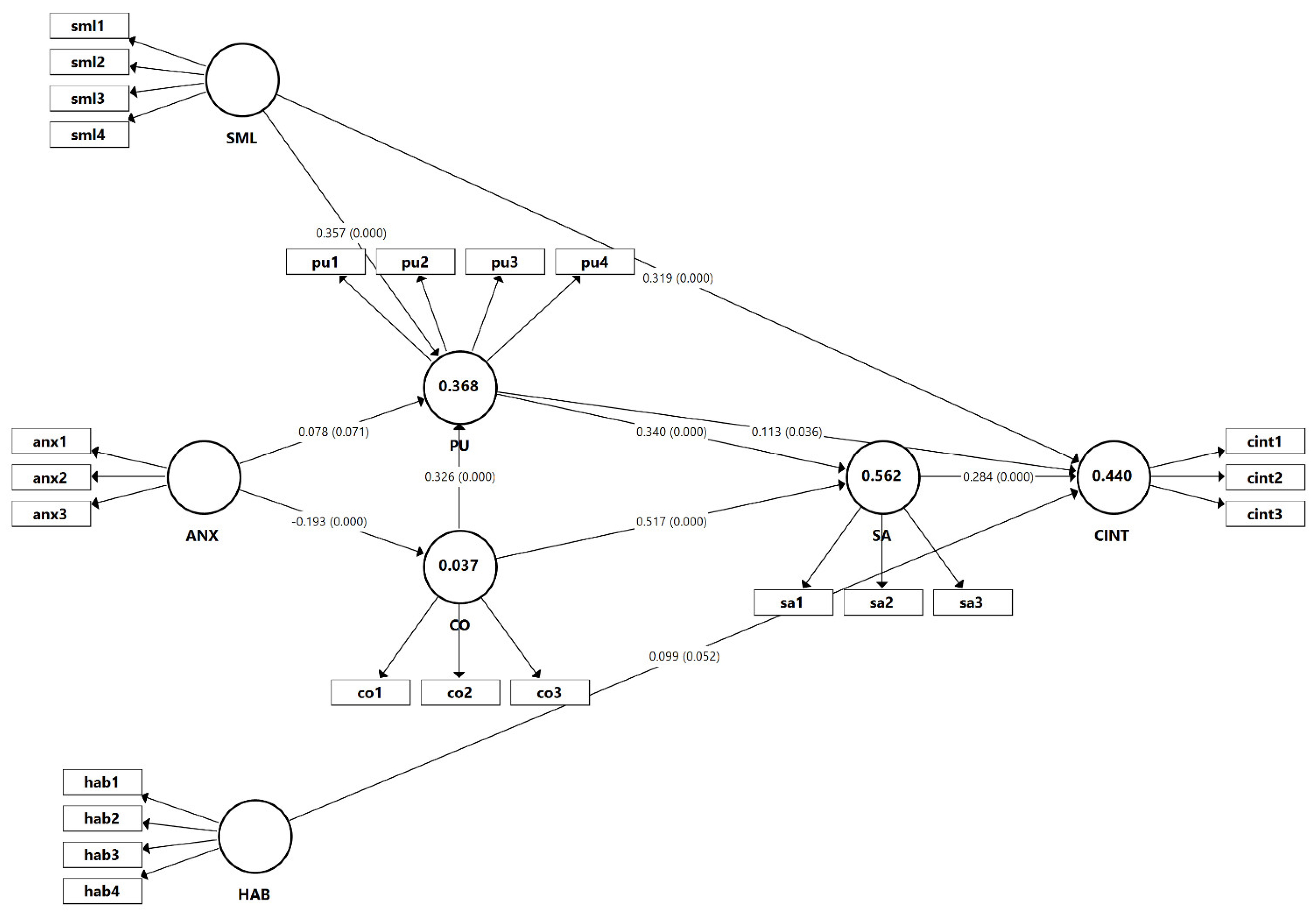
4.2.1. Chile

Figure 2 presents the results for the estimation of the research model for Chile. The results are somewhat like those for Spain. While the effect of ANX on PU is insignificant (β = −0.078, p-value = 0.077), ANX has a negative and significant effect on CO (β = −0.193, p-value = 0.000). CO is reported to have positive significant effects on PU (β = 0.326, p-value = 0.000) and SA (β = 0.517, p-value = 0.000). PU is found to be a significant enabler of SA (β = 0.340, p-value = 0.000) and CINT (β = 0.113, p-value = 0.03), as it has a significant positive effect on both. In addition, SA was found to be a key determinant of CINT (β = 0.284, p-value = 0.000). Similar to the results of Jordan and Spain, SML in Chile is found to have positive significant effects on CINT (β = 0.319, p-value = 0.000) and PU (β = 0.357, p-value = 0.000). With respect to HAB, like the results from Jordan, but in contrast to those from Spain, HAB is found to have an insignificant effect on CINT in Chile (β = 0.099, p-value = 0.055). ANX explained only a total variance of 3.7% (R2 = 0.037) in CO. The total variance explained in PU was 36.8% (R2 = 0.368) and was generated from the effects of SML, ANX and CO. PU and CO explained a total variance of 56.2% (R2 = 0.562) in SA. Finally, Self-Learning of Management, HAB, PU, and SA explained a total variance of 44% (R2 = 0.44).

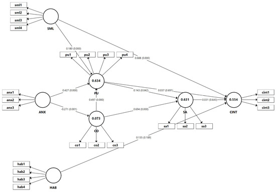
4.2.2. Jordan

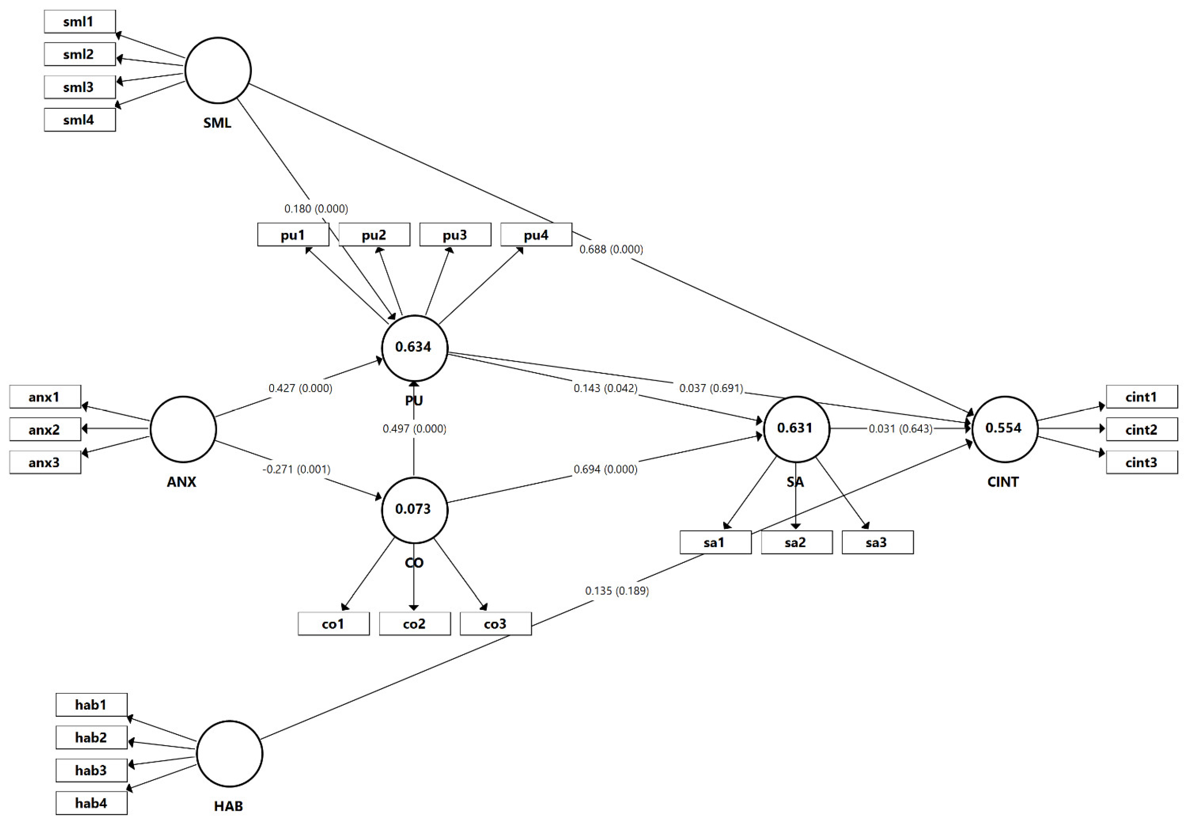
The results for Jordan are shown in Figure 3. They indicate that ANX has significant effects on both PU (β = −0.427, p-value = 0.000) and CO (β = −0.271, p-value = 0.001). CO shows strong significant positive effects on PU (β = 0.497, p-value = 0.000) and SA (β = 0.694, p-value = 0.000). While PU has a positive significant effect on SA (β = 0.143, p-value = 0.039), surprisingly, its effect on CINT is found to be insignificant (β = −0.037, p-value = 0.696). SML has positive significant effects on PU (β = 0.180, p-value = 0.000) and CINT (β = 0.688, p-value = 0.000). Unexpectedly, the effect of SA on CINT is found to be insignificant (β = 0.031, p-value = 0.640). Similarly, HAB has an insignificant effect on CINT (β = 0.135, p-value = 0.203). The percentage of total variance explained (R2) in PU by ANX, CO, and SML is 63.4% (0.634). ANX explains a total variance of 7.3% (R2 = 0.073) in CO. Both PU and CO explain a total variance of 63.1% (R2 = 0.631) in SA. Collectively, HAB, SML, PU, and SA explain 55.4% (R2 = 0.554) of the variance in CINT.

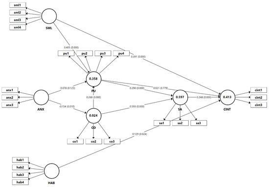
4.2.3. Spain

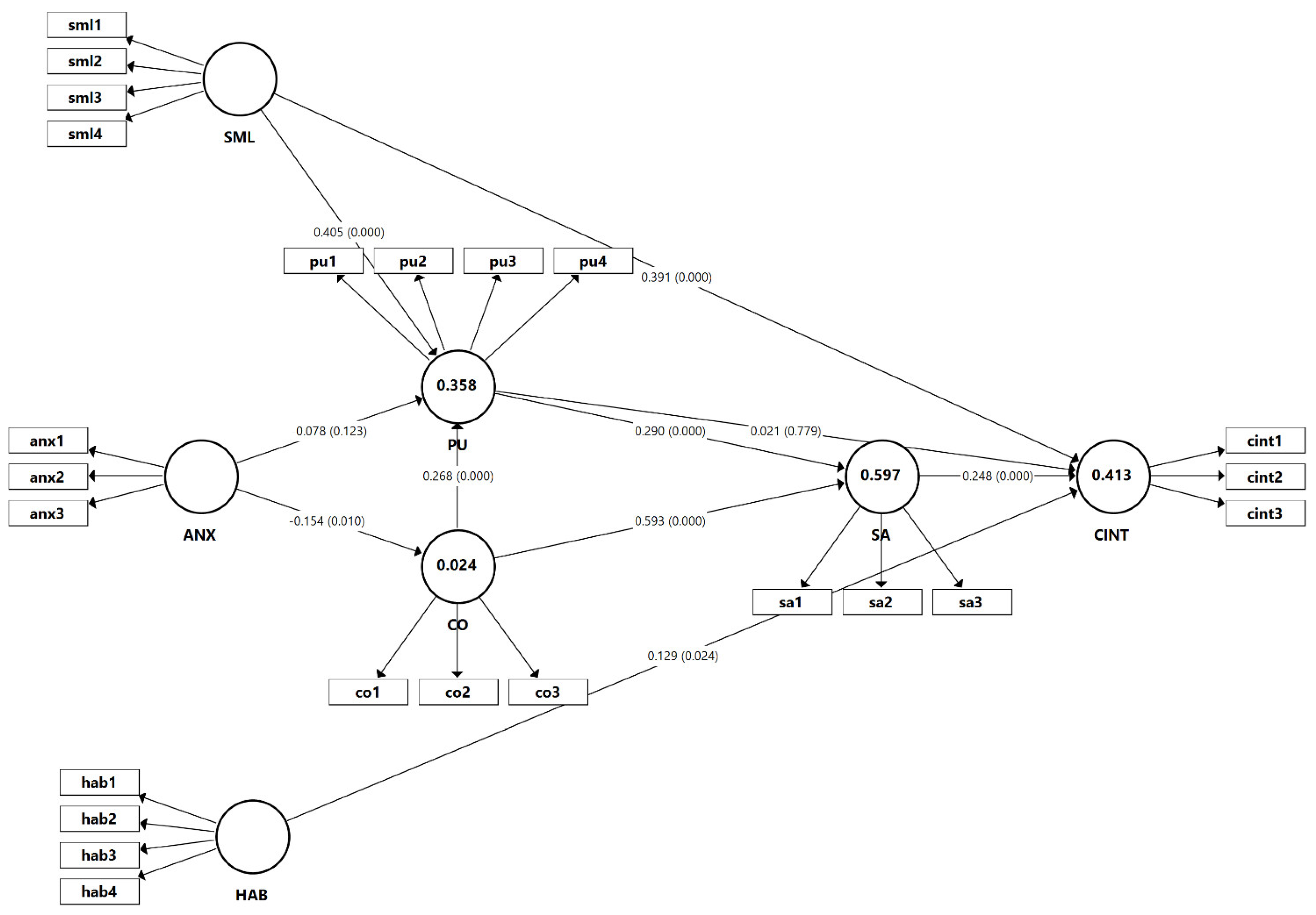
The results for Spain are presented in Figure 4. They demonstrate that while the effect of ANX has a negative and significant effect on CO (β = −0.154, p-value = 0.010), its effect on PU is insignificant (β = −0.078, p-value = 0.118). CO has positive significant effects on PU (β = 0.268, p-value = 0.000) and SA (β = 0.593, p-value = 0.000). Furthermore, the results show that PU has a significant positive effect on SA (β = 0.290, p-value = 0.000) and an insignificant effect on CINT (β = 0.021, p-value = 0.778). Additionally, SA has a significant positive influence on CINT (β = 0.248, p-value = 0.000). As anticipated, SML is found to have a positive significant effect on CINT (β = 0.391, p-value = 0.000) and PU (β = 0.405, p-value = 0.000). HAB is seen as an enabler of CINT with a positive significant effect (β = 0.129, p-value = 0.019). The total variance explained (R2) in PU by ANX, CO, and Self-Learning of Management is 35.8% (R2 = 0.358). ANX explains only 2.4% (R2 = 0.024) of the variance in CO. Both PU and CO jointly explain a total variance of 59.7% (R2 = 0.597) in SA. The total variance explained in CINT is 41.3% (R2 = 0.413); this percentage is generated from the participation of PU, CO, HAB, and SML.
Table 8 presents a summary of the results of evaluating the path coefficients and their corresponding p-value and percentile confidence intervals for each sample.
Furthermore, the procedure of PLS prediction was performed to evaluate the predictive power for each country. Most of the endogenous factors had a lower prediction error for the research model than LM. Such results are associated with the positive Q2 values for all these indicators except for CO_1 for Spain, demonstrating that the research model possesses medium to high predictive power. (See Appendix A).

4.2.4. Multigroup Analysis

Table 9 presents the results of the multigroup analysis and demonstrates that the differences are insignificant for any of the proposed paths based on the responses from Chile and Spain. However, the results show significant differences among some path coefficients based on responses from Jordan and Chile (p-values <0.05). Specifically, ANX has a much stronger and more significant effect on PU in Jordan than in Chile. Furthermore, PU is deemed to be more important in forming SA in Chile than in Jordan, regarding the sign of the coefficient. Similarly, respondents from Chile place more value on the role of SA in developing CINT beliefs than in Jordan. SML plays a more critical role in determining PU in Jordan than in Chile. Two significant differences are found between respondents from Jordan and Spain: CO is viewed as being more important in Jordan than in Spain in terms of building PU; and SML has a more significant influence on CINT in Jordan than in Spain. In brief, H5 is partially fulfilled.

4.3. Summary of Results by Hypothesis

Table 10 shows the results associated with the other ten hypotheses: six were accepted for the three countries, three were not accepted for at least two countries (H1c, H3a, and H4), and only one hypothesis was not accepted for Jordan while being accepted for the other two countries (H1a). Hypothesis H1a is not supported for Jordan, and hypothesis H1c is not supported for Jordan and Spain. Hypothesis 3a is not accepted for Chile and Spain; finally, hypothesis 4 is not fulfilled for Chile and Jordan. According to the results, Chile is the country in which the traditional ECM theoretical model is fully met (H1a, H1b, H1c, H1d, and H1e), followed by Spain and then Jordan.

5. Discussion

In the case of Chilean students, the ECM of [4] fits completely. The three variables (PU, CO, and SA) show the relationships as significant at more than 99% to explain the CINT of university students in taking their regular courses online. These results are coincident with those obtained by [71] and [36]. The empirical correlation between PU and SA could be accredited to the fact that when an m-learning system enhances students’ performance, they generally exhibit high levels of SA [72]. This result agrees with the outcomes observed in previous studies [9,73,74].
For Chile, there is sufficient research reported in other countries that CINT is significantly influenced by PU [74] and SA [74,75]. In the case of Jordan, the findings in this study suggest that these two factors are not predictors of CINT. These findings were strange but coincident with those of [72], who studied the CINT of using mobile learning by postgraduate students from the United Arab Emirates. This discrepancy between the countries in this study and those reported in previous studies might be due to the students’ preferences and cultural differences. Further research is highly encouraged to examine this phenomenon in Asia.
Regarding the variables included as an extension of the model, the most relevant is SML. The effect on PU and CINT is significant at more than 99%, even the β that is achieved between SML and PU is the second-highest among all those analyzed (0.357, 0.405, and 0.180 for Chile, Jordan, and Spain, respectively). These results coincide with [23] but are contrary to the results obtained by [47], who found a negative influence of SML on PU for massive open online courses (MOOCs). This implies that the lower the level of students’ SML, the less they will recognize the usefulness and functionality of MOOCs.
Likewise, SML has one of the greatest effects on our variable to explain CINT, with β = 0.319, β = 0.688, and β = 0.391 for Chile, Jordan, and Spain, respectively. These results coincide with those of the study carried out by [76] for MOOCs. However, these results are contrary to the results obtained by [44] and [47]. They found a direct and negative relation between SML and behavioral intention for MOOCs. Our results indicate that students with high learning skills will facilitate CINT for online classes. This requires students to be willing to engage with a highly autonomous learning environment and places much responsibility for controlling the learning process onto the students [47].
For the case of ANX, the results show an important effect towards CO for the three groups of students. The relationship is negative, which implies that in the case of Chilean, Jordanian, and Spanish students, ANX makes CO difficult. These results are in line with what was found by [77], who revealed that both social anxieties (general and online) are negatively associated with CINT to sustain participation in the social network of Facebook. The ANX of all analyzed students acts as a disincentive regarding the positive expectations, experience, and service level associated with taking university courses in an online system.
In relation to the effects of ANX on PU for Chilean and Spanish students, they are similar to those reported by [56], who found that, of seven studies, only two show that ANX has a negative and significant effect on PU. The results for Jordanian students are coincident with those found by [24], who demonstrated that computer ANX has a significant negative effect on PU. This implies that the greater the level of ANX, the lower the level of PU towards behavioral intention to use online learning systems (portal for banking). They also are similar to the results of Lazar et al. [54] and Tick [78], who found that computer ANX has a direct and negative effect on PU but not an indirect and negative effect on CINT towards digital tools for undergraduate students of psychology. This new online learning environment can make Jordanian students feel more uncomfortable due to the learning tradition that embraces face-to-face lecture and teacher-centered learning, and the prior preparation to use educational technology for learning purposes.
The findings of the direct and significant effect of HAB on CINT for Spanish students are in line with [64]. They analyzed CINT using a meta-analysis with a structural equation model and concluded that HAB had a significant positive effect on CINT. Amoroso and Lim [79] incorporate it in their study of consumer CINT, highlighting that consumers can enhance their level of SA by developing a HAB, which is a stronger predictor of consumer intention than SA. Moghavvemi et al. [80] also considered HAB as a direct determinant of behavior, concluding that HAB and facilitating conditions all positively affected students’ use of online learning via Facebook. Wu and Perng [81] also reached the same conclusions: study habits reveal remarkably positive correlations with continuous learning. In general, this variable adds value to the models, since when a person practices repetitive behavior after the adoption of technology, reflective cognitive processing diminishes over time, leading to non-reflective and routinised behavior [82]. Corresponding to Cheung and Limayen [25], system designers and instructors should exhibit the usefulness of online learning by facilitating the learning process. Therefore, when students gain more experience with the system, there is a shift to habitual behavior. Thus, instructors should try to get students into the HAB of using technology.
The results concerning the students from Chile and Jordan show an insignificant relationship between HAB and CINT. These findings are more related to those of [73], who conclude that, among other variables, HAB is a determinant of the intention to change to online methodology, although negatively. If one has already experienced in-person classroom settings, there is an inertia that negatively influences switching to online learning. In other words, when users develop inertia [83], they have less intention to switch behavior to the online channel. This result corresponds with those of past studies [84,85]. Most likely, the obligatory change in the study routine has opened the minds of Spanish students to new methodologies. In other words, it seems that in Spain, students accepted new habits more easily than in Jordan and Chile. HAB for Chilean students significantly affects CINT. These results coincide with those obtained by [65], who analyze CINT using a meta-analysis with a structural equation model, concluding that HAB had a significant positive effect on CINT.

6. Conclusions

Given the current environment of the coronavirus pandemic, it is critical to study students’ CINT to use online learning. As a summary of the results, it is confirmed that PU, CO, and SA are positively related to CINT in the three countries under study. Therefore, online practitioners should focus on maximizing students’ CO of expectations, as well as their PU to increase their SA. However, there are estimates from our model that were statistically different for each region, suggesting that there is evidence that each country has its own particularities that explain the intention of university students to continue using online learning.
The proposed extension of the original ECM presented in this study suggests three context-specific variables that contribute to determining the Continuous Intention of online learning, namely, ANX, SML, and HAB. The proposed model is empirically tested and validated by university students in Spain, Jordan, and Chile. The results show that the relationships of the proposed model’s constructs vary among the three countries, given their socioeconomic, technological, and cultural differences. SML was found to be a key factor that has a significant positive influence on CINT for the three countries, especially Jordan. Furthermore, while ANX is found to have a negative influence on CO for all contexts, it has a negative influence on PU only in the Jordanian context. The effect of the construct HAB on CINT is found to be significant only for Spanish students. Surprisingly, the effect of PU on CINT is found to be insignificant in both the Jordanian and Spanish contexts.

6.1. Theoretical and Practical Implications

From the perspective of university management, the online learning environment under emergency circumstances has been a good turning point in promoting the development of online learning [9]. The pandemic has changed learning modes, focused on teaching materials and improved learning tasks. Therefore, the CINT of students using online learning in the future can also be increased.
The various contexts of technology have different context-specific factors that influence the CINT to use it. This study extends the ECM to online learning by incorporating a set of context-specific factors that influence students’ CINT to use online learning. The extension of the ECM model is validated, given the impact of incorporating SML, HAB, and ANX. Furthermore, this study investigates the differences in patterns of CINT behavior between three countries. This would lead us to identify the impact of cultural differences on CINT.
Considering our findings, acquiring proper technical skills, allocating adequate technical support, and possessing higher self-efficacy favors continuity in the use of online learning by students. It can be inferred that it is advisable to strengthen the teaching and employment of technology before and during university education. This can open doors not only to the use of new teaching methodologies but also to better preparation for professional careers. The relevance of the SML suggests that universities should encourage instructors in Spain, Chile, and Jordan to promote autonomous development that favors and facilitates learning in online environments. In the Jordanian context, it is important to increase students’ technical skills and encourage instructors to support students to increase their confidence regarding the use of information technology for their learning. Such actions would reduce ANX and enhance the recognition of IT as a useful learning tool. Finally, the results also suggest that the use of technology for academic purposes must be enhanced both in Jordan and Chile to make it an essential part of the learning experience. This would also diminish the degree of ANX when using online learning systems. Chen et al. [23] suggest that in order to improve the learners’ expectations and the perception of course quality, some auxiliary learning tools (that enhance learners’ willingness to continuous use) are indispensable. Thus, instructors and institutions must pay attention to the ease of use of learning tools, to the interaction and communication between students (social capital) and the participation in teamwork. Instructors should implement pedagogical interventions in online learning to improve learning outcomes [86].
Based on our findings, the relevance of SML suggests that universities may encourage teachers to promote autonomous development that favors and facilitates learning in online environments. University professors and university authorities can improve the learning process of students by assigning adequate technical support. Having greater self-efficacy favors the continuity in the use of online learning. This would decrease the degree of ANX of the students when using online learning systems. In addition, this virtual reality can open doors not only to the use of new teaching methodologies but also to better prepare the future professional performance of students in this increasingly virtual world. Researchers may use different theories related to exploring students’ CINT after more than a year of the pandemic. Understanding the factors that may affect the usage of technology could increase the motivation for its use and the students’ learning and teaching process.

6.2. Limitations and Future Research

This study had a few limitations. The moderating effects of demographics (i.e., age and gender) and culture-related factors (i.e., uncertainty avoidance) were not examined in this study. Future research can consider the moderating effect of demographic and cultural factors. Likewise, this study examines the CINT of online learning systems from the students’ perspective in three countries. A similar study could be conducted on the perceptions of instructors. It would be beneficial to explore the main factors influencing instructors’ perceptions to continue the use of online learning systems.
Future research can consider the moderating effect of demographic and cultural factors. Additionally, a mixed method using quantitative and qualitative perspectives could be employed. In-depth interviews or focus groups could be applied to validate quantitative results or explore new variables that have not been discovered or analyzed yet for CINT of online learning.

Author Contributions

Conceptualization, K.S.-B., S.R.-C. and A.S.A.-A.; methodology and data analysis, S.Z.-J. All authors contributed equally to writing, reviewing, and editing all versions of the manuscript. All authors have read and agreed to the published version of the manuscript.

Funding

This research received no external funding.

Institutional Review Board Statement

Not applicable.

Informed Consent Statement

Informed consent was obtained from all subjects involved in the study.

Data Availability Statement

Not applicable.

Conflicts of Interest

The authors declare no conflict of interest.

Appendix A

Table A1. Predict assessment.
Table A1. Predict assessment.
ConstructItemRMSEPLSQ²_predictPLSRMSELMRMSEPLS < RMSELMPredictive
Power
Chile
Continuance
Intention
(CINT)
CINT_11.0450.2841.206YES
CINT_21.1590.1981.280YESHigh
CINT_31.2620.1501.347YES
Confirmation
(CO)
CO_10.9210.0120.904NO
CO_21.0200.0380.998NOLow
CO_31.0330.0120.990NO
Perceived
Usefulness
(PU)
PU_10.9940.1811.061YES
PU_21.0280.1561.095YESHigh
PU_30.9480.2161.047YES
PU_40.9440.2041.023YES
Satisfaction
(SA)
SA_10.9360.1180.970YES
SA_20.9230.1140.926YESHigh
SA_30.8900.0730.892YES
Jordan
Continuance
Intention
(CINT)
CINT_10.8690.5011.197YES
CINT_20.9800.4481.317YESHigh
CINT_31.0840.3251.310YES
Confirmation
(CO)
CO_11.0630.0540.943NO
CO_21.1420.0371.057NOLow
CO_31.1390.0501.068NO
Perceived
Usefulness
(PU)
PU_11.0310.2951.134YES
PU_21.0710.2701.065NOMedium
PU_30.9110.3651.036YES
PU_40.9940.3251.111YES
Satisfaction
(SA)
SA_11.1170.0591.078NO
SA_21.0390.1121.016NOLow
SA_31.0690.0961.025NO
Spain
Continuance
Intention
(CINT)
CINT_10.9660.3461.139YES
CINT_21.1750.1981.294YESHigh
CINT_31.2700.0961.316YES
Confirmation
(CO)
CO_10.979-0.0080.971NO
CO_21.0910.0261.039NOLow
CO_31.1060.0021.057NO
Perceived
Usefulness
(PU)
PU_10.9410.2331.005YES
PU_21.0470.1911.105YESHigh
PU_30.9780.1951.040YES
PU_40.9750.2211.055YES
Satisfaction
(SA)
SA_11.0060.0861.021YES
SA_20.9400.1380.936NOMedium
SA_30.9010.0850.890NO

References

  1. Hu-Au, E.; Lee, J.J. Virtual reality in education: A tool for learning in the experience age. Int. J. Innov. Educ. 2017, 4, 215–226. [Google Scholar] [CrossRef] [Green Version]
  2. Lee, M.C. Explaining and predicting users´ continuance intention toward e-learning: An extension of the expectation-confirmation model. Comput. Educ. 2010, 542, 506–516. [Google Scholar] [CrossRef]
  3. Daghan, G.; Akkoyunlu, B. Modeling the continuance usage intention of online learning environments. Comput. Hum. Behav. 2016, 60, 198–211. [Google Scholar] [CrossRef]
  4. Bhattacherjee, A. Understanding information systems continuance: An expectation-confirmation model. MIS Q. 2001, 31, 351–370. [Google Scholar] [CrossRef]
  5. Lin, C.S.; Wu, S.; Tsai, R.J. Integrating perceived playfulness into expectation-confirmation model for web portal context. Inf. Manag. 2005, 42, 683–693. [Google Scholar] [CrossRef]
  6. Limayem, M.; Hirt, S.G.; Cheung, C.M.K. How habit limits the predictive power of intention: The case of information systems continuance. MIS Q. 2007, 31, 705–737. [Google Scholar] [CrossRef] [Green Version]
  7. Limayem, M.; Cheung, C.M.K. Understanding information systems continuance: The case of Internet based learning technologies. Inf. Manag. 2008, 45, 227–232. [Google Scholar] [CrossRef]
  8. Hoehle, H.; Sid Huff, S.; Goode, S. The role of continuous trust in information systems continuance. J. Comput. Inf. Syst. 2011, 52, 1–9. [Google Scholar] [CrossRef]
  9. Wang, T.; Lin, C.L.; Su, Y.S. Continuance Intention of University Students and Online Learning during the COVID-19 Pandemic: A Modified Expectation Confirmation Model Perspective. Sustainability 2021, 13, 4586. [Google Scholar] [CrossRef]
  10. Johnson, R.D.; Hornik, S.; Salas, E. An empirical examination of factors contributing to the creation of successful e-learning environments. Int. J. Hum-Comput. St. 2008, 66, 356–369. [Google Scholar] [CrossRef]
  11. Paechter, M.; Maier, B.; Macher, D. Students’ expectations of, and experiences in e-learning: Their relation to learning achievements and course satisfaction. Comput. Educ. 2010, 54, 222–229. [Google Scholar] [CrossRef]
  12. Chow, W.S.; Shi, S. Investigating students’ satisfaction and continuance intention toward e-learning: An Extension of the expectation–confirmation model. Procedia Soc. Behav. Sci. 2014, 141, 1145–1149. [Google Scholar] [CrossRef] [Green Version]
  13. Brophy, J. Teaching; Educational Practices Series; International Academy of Education; International Bureau of Education; UNESCO: Paris, France, 2000; Volume 1. [Google Scholar]
  14. Tiyar, F.R.; Khoshsima, H. Understanding students’ satisfaction and continuance intention of e-learning: Application of expectation confirmation model. World J. Educ. Technol. 2015, 7, 157–166. [Google Scholar] [CrossRef]
  15. Hai Min Dai, T.T.; Rappa, N.A.; Huang, F. Explaining Chinese university students’ continuance learning intention in the MOOC setting: A modified expectation confirmation model perspective. Comput. Educ. 2020, 150, 103850. [Google Scholar] [CrossRef]
  16. Hoskins, S.; Van Hooff, J.C. Motivation and Ability: Which Students Use Online Learning and What Influence Does it have on their Achievement? Brit. J. Educ. Technol. 2005, 36, 177–192. [Google Scholar] [CrossRef] [Green Version]
  17. Arribathi, A.H.; Suwarto; Rosyad, A.M.; Budiarto, M.; Supriyanti, D.; Mulyati. An Analysis of Student Learning Anxiety During the COVID-19 Pandemic: A Study in Higher Education. J. Contin. High. Educ. 2021, 69, 192–205. [Google Scholar] [CrossRef]
  18. Casanoves-Boix, J.; Pinazo-Dallenbach, P.; Flores-Pérez, J.R. The perception of educational brand capital in the Spanish context: A proposal for measurement with internal stakeholders. Harv. Deusto Bus. Res. 2020, 9, 40–52. [Google Scholar] [CrossRef]
  19. De Boer, H. COVID-19 in Dutch higher education. Stud. High. Educ. 2021, 46, 96–106. [Google Scholar] [CrossRef]
  20. Stambough, J.B.; Curtin, B.M.; Gililland, J.M.; Guild, G.N., III; Kain, M.S.; Karas, V.; Keeney, J.A.; Plancher, K.D.; Moskal, J.T. The past, present, and future of orthopedic education: Lessons learned from the COVID-19 pandemic. J. Arthroplast. 2020, 35, S60–S64. [Google Scholar] [CrossRef] [PubMed]
  21. Wu, Z.; McGoogan, J.M. Characteristics of and important lessons from the coronavirus disease 2019 (COVID-19) outbreak in China: Summary of a report of 72 314 cases from the Chinese Center for Disease Control and Prevention. JAMA 2020, 323, 1239. [Google Scholar] [CrossRef]
  22. Chen, M.; Wang, X.; Wang, J.; Zuo, C.; Tian, J.; Cui, Y. Factors Affecting College Students’ Continuous Intention to Use Online Course Platform. SN Comput. Sci. 2021, 2, 114. [Google Scholar] [CrossRef]
  23. Landrum, B. Examining Students’ Confidence to Learn Online, Self-Regulation Skills and Perceptions of Satisfaction and Usefulness of Online Classes. Online Learn. 2020, 24, 128–146. [Google Scholar] [CrossRef]
  24. Purnomo, S.H.; Lee, Y. E-learning adoption in the banking workplace in Indonesia: An empirical study. Inf. Dev. 2013, 29, 138–153. [Google Scholar] [CrossRef]
  25. Cheung, C.; Limayem, M. Drivers of University Students, Continued Use of Advanced Internet-Based Learning Technologies. In Proceedings of the 18th Bled eConference: EIntegration in Action, Bled, Slovenia, 6–8 June 2005; p. 20. [Google Scholar]
  26. Cranfield, D.J.; Tick, A.; Venter, I.M.; Blignaut, R.J.; Renaud, K. Higher Education Students’ Perceptions of Online Learning during COVID-19—A Comparative Study. Educ. Sci. 2021, 11, 403. [Google Scholar] [CrossRef]
  27. Bivar-Franque, F.; Oliveira, T.; Tam, C.; de Oliveira Santini, F. A meta-analysis of the quantitative studies in continuance intention to use an information system. Internet Res. 2020, 31, 123–158. [Google Scholar] [CrossRef]
  28. Gallego Gómez, C.; de Pablos Heredero, C. El impacto de un nuevo paradigma tecnológico-social: El internet de las cosas y la capacidad de innovación. Harv. Deusto Bus. Res. 2016, 5, 149–161. [Google Scholar] [CrossRef]
  29. Davis, F.D. Perceived usefulness, perceived ease of use, and user acceptance of information technology. MIS Q. 1989, 13, 319–340. [Google Scholar] [CrossRef] [Green Version]
  30. Fishbein, M.; Ajzen, I. Belief, Attitude, Intention, and Behavior: An Introduction to Theory and Research; Addison-Wesle: Reading, MA, USA, 1975. [Google Scholar]
  31. Ajzen, I. The theory of planned behavior. Organ. Behav. Hum. Dec. 1991, 50, 179–211. [Google Scholar] [CrossRef]
  32. Bolton, R.; Drew, J. A Multi-Stage Model of Customers’ Assessments of Service Quality and Value. J. Consum. Res. 1991, 17, 375–384. [Google Scholar] [CrossRef]
  33. Lee, K.C.; Chung, N. Understanding factors affecting trust in and satisfaction with mobile banking in Korea: A modified DeLone and McLean’s model perspective. Interact. Comput. 2009, 21, 385–392. [Google Scholar] [CrossRef]
  34. Hossain, M.N.; Talukder, M.S.; Khayer, A.; Bao, Y. Investigating the factors driving adult learners’ continuous intention to use M-learning application: A fuzzy-set analysis. J. Res. Innov. Teach. Learn. 2020, 14, 245–270. [Google Scholar] [CrossRef]
  35. Ghazal, M.; Akmal, M.; Iyanna, S.; Ghoudi, K. Smart plugs: Perceived usefulness and satisfaction: Evidence from United Arab Emirates. Renew. Sustain. Energy Rev. 2016, 55, 1248–1259. [Google Scholar] [CrossRef] [Green Version]
  36. Wang, M.M.; Wang, J.J. Understanding Solvers’ Continuance Intention in Crowdsourcing Contest Platform: An Extension of Expectation-Confirmation Model. J. Theor. Appl. Electron. Commer. Res. 2019, 14, 17–33. [Google Scholar] [CrossRef] [Green Version]
  37. Ho, C.H. Continuance intention of e-learning platform: Toward an integrated model. Int. J. Electron. Bus. Manag. 2010, 8, 206–215. [Google Scholar]
  38. Wang, L.Y.K.; Lew, S.L.; Lau, S.H.; Leow, M.C. Usability factors predicting continuance of intention to use cloud e-learning application. Heliyon 2019, 5, e01788. [Google Scholar] [CrossRef] [PubMed] [Green Version]
  39. Huang, C.H. Exploring the Continuous Usage Intention of Online Learning Platforms from the Perspective of Social Capital. Informatio. 2021, 12, 141. [Google Scholar] [CrossRef]
  40. Almahamid, S.; Rub, F.A. Factors that determine continuance intention to use e-learning system: An empirical investigation. Int. Conf. Telecommun. Tech. Appl. Proc. CSIT 2011, 5, 242–246. [Google Scholar]
  41. Roca, J.C.; Gagné, M. Understanding e-learning continuance intention in the workplace: A self-determination theory perspective. Comput. Hum. Behav. 2008, 24, 1585–1604. [Google Scholar] [CrossRef]
  42. Yumei, L.; Qiongwei, Y.; Luoyan, M. An Empirical Research on Influence Factor of College Students’ Continued Intentions of Online Self-Regulated Learning Based on the Model of ECM and TAM. In Proceedings of the ICSSHE—3rd International Conference on Social Science and Higher Education, Sanya, China, 28–30 September 2017. [Google Scholar] [CrossRef] [Green Version]
  43. Smith, J.; Murphy, K.; Manhoney, S. Towards identifying factors underlying readiness for online learning: An exploratory study. Distance Educ. 2003, 24, 57–67. [Google Scholar] [CrossRef] [Green Version]
  44. Al-Adwan, A.S.; Al-Adwan, A.; Berger, H. Solving the mystery of mobile learning adoption in higher education. Int. J. Mob. Commun. 2018, 16, 24–49. [Google Scholar] [CrossRef]
  45. Yang, S. Understanding undergraduate students’ adoption of mobile learning model: A perspective of extended UTAUT2. J. Converg. Inf. Technol. 2013, 8, 969–979. [Google Scholar]
  46. Al-Adwan, A.S.; Al-Madadha, A.; Zvirzdinaite, Z. Modeling students’ readiness to adopt mobile learning in higher education: An empirical study. Int. Rev. Res. Open Dis. 2018, 19, 212–241. [Google Scholar] [CrossRef] [Green Version]
  47. Al-Adwan, A.S.; Khdour, N. Exploring Student Readiness to MOOCs in Jordan: A Structural Equation Modelling Approach. J. Inf. Technol. Educ. 2020, 19, 223–242. [Google Scholar] [CrossRef] [Green Version]
  48. Alonso-Mencía, M.E.; Alario-Hoyos, C.; Maldonado-Mahauad, J.; Estévez-Ayres, J.; Pérez-Sanagustín, M.; Delgado-Kloos, C. Self-regulated learning in MOOCs: Lessons learned from a literature review. Educ. Rev. 2020, 72, 319–345. [Google Scholar] [CrossRef]
  49. Wang, S.; Wu, C.; Wang, Y. Investigating the determinants and age and gender differences in the acceptance of mobile learning. Brit. J. Educ. Technol. 2009, 40, 92–118. [Google Scholar] [CrossRef]
  50. Al-Adwan, A.; Albelbisi, N.; Hujran, O.; Al-Rahmi, W.; Alkhalifah, A. Developing a Holistic Success Model for Sustainable E-Learning: A Structural Equation Modeling Approach. Sustanability 2021, 13, 9453. [Google Scholar] [CrossRef]
  51. Abar, B.; Loken, E. Self-regulated learning and self-directed study in a pre-college sample. Learn. Individ. Differ. 2010, 20, 25–29. [Google Scholar] [CrossRef] [PubMed] [Green Version]
  52. Fenton, N.E.; Neil, M.; Osman, M.; McLachlan, S. COVID-19 infection and death rates: The need to incorporate causal explanations for the data and avoid bias in testing. J. Risk Res. 2020, 23, 862–865. [Google Scholar] [CrossRef]
  53. Nevid, J.S.; Spencer, A.; Rathus, B.G. Abnormal Psychology in a Changing World, 5th ed.; Pearson Prentice Hall: Upper Saddle River, NJ, USA, 2005. [Google Scholar]
  54. Lazar, I.M.; Panisoara, G.; Panisoara, I.O. Digital technology adoption scale in the blended learning context in higher education: Development, validation and testing of a specific tool. PLoS ONE 2020, 15, e0235957. [Google Scholar] [CrossRef]
  55. Chou, S.W.; Chang, Y.C.; Hsieh, P.H. Understanding the Extended Use of Erp Based on Individual Differences and Expectation-Confirmation Theory. In Proceedings of the Pacific Asia Conference on Information Systems (PACIS), Ho Chi Minh City, Vietnam, 11–15 July 2012; Available online: https://aisel.aisnet.org/pacis2012/11 (accessed on 29 October 2020).
  56. Chang, C.T.; Hajiyev, J.; Su, C.R. Examining the students’ behavioral intention to use e-learning in Azerbaijan? The general extended technology acceptance model for e-learning approach. Comput. Educ. 2017, 111, 128–143. [Google Scholar] [CrossRef]
  57. Bai, B.; Wang, J.; Chai, C. Understanding Hong Kong primary school English teachers’ continuance intention to teach with ICT. Comput. Assist. Lang. Learn. 2019, 34, 528–551. [Google Scholar] [CrossRef]
  58. Venkatesh, V.; Thong, J.; Xu, X. Consumer Acceptance and Use of Information Technology: Extending the Unified Theory of Acceptance and Use of Technology. MIS Q. 2012, 36, 157–178. [Google Scholar] [CrossRef] [Green Version]
  59. Venkatesh, V.; Thong, J.; Xu, X. Unified Theory of Acceptance and Use of Technology: A Synthesis and the Road Ahead. J. Assoc. Inf. Syst. 2016, 17, 328–376. [Google Scholar] [CrossRef]
  60. Triandis, H.C. Interpersonal Behavior; Brooks/Cole: Monterey, CA, USA, 1977. [Google Scholar]
  61. Schneider, W.; Shiffrin, R.M. Controlled and automatic human information processing: I. Detection, search, and attention. Psychol. Rev. 1977, 84, 1–66. [Google Scholar] [CrossRef]
  62. Braisby, N.; Gellatly, A. Cognitive Psychology; Oxford University Press: Oxford, UK, 2012. [Google Scholar]
  63. Mahasneh, M.A. Learning Style as a Predictor of Emotional Intelligence among Sample of Jordanian University Students. Eur. J. Soc. Sci. 2013, 2, 46–55. [Google Scholar]
  64. Lai, H.; Chen, C.; Chang, Y. Expectation-Confirmation Model of Information System Continuance: A Meta-Analysis. Int. J. Educ. Pedagog. Sci. 2016, 10, 2325–2330. [Google Scholar] [CrossRef]
  65. Venkatesh, V.; Morris, M.G.; Davis, G.B.; Davis, F.D. User Acceptance of Information Technology: Toward a Unified View. MIS Q. 2003, 27, 425–478. [Google Scholar] [CrossRef] [Green Version]
  66. Hair, J.F.; Hult, G.T.M.; Ringle, C.M.; Sarstedt, M. A Primer on Partial Least Squares Structural Equation Modeling (PLS-SEM), 2nd ed.; Sage: Thousand Oaks, CA, USA, 2017. [Google Scholar]
  67. Ringle, C.M.; Wende, S.; Becker, J.M. SmartPLS 3; SmartPLS GmbH: Boenningstedt, Germany, 2015. [Google Scholar]
  68. StataCorp. Stata Statistical Software, Release 17; StataCorp LLC: College Station, TX, USA, 2021. [Google Scholar]
  69. Sarstedt, M.; Henseler, J.; Ringle, C.M. Multi-Group Analysis in Partial Least Squares (PLS) Path Modeling: Alternative Methods and Empirical Results. Adv. Int. Mar. 2011, 22, 195–218. [Google Scholar] [CrossRef]
  70. Hair, J.F.; Sarstedt, M.; Ringle, C.M.; Gudergan, S.P. Advanced Issues in Partial Least Squares Structural Equation Modeling (PLS-SEM); Sage: Thousand Oaks, CA, USA, 2018. [Google Scholar]
  71. Ashraf, M.; Ahmad, J.; Hamyon, A.A.; Sheikh, M.R.; Sharif, W. Effects of post-adoption beliefs on customers’ online product recommendation continuous usage: An extended expectation-confirmation model. Cogent Bus. Manag. 2020, 7, 1735693. [Google Scholar] [CrossRef]
  72. Al-Emran, M.; Arpaci, I.; Salloum, S. An empirical examination of continuous intention to use m-learning: An integrated model. Educ. Inf. Technol. 2020, 25, 2899–2918. [Google Scholar] [CrossRef]
  73. Chen, Y.H.; Keng, C.J. Utilizing the Push-Pull-Mooring-Habit framework to explore users’ intention to switch from offline to online real-person English learning platform. Internet Res. 2019, 29, 167–193. [Google Scholar] [CrossRef]
  74. Joo, Y.J.; Kim, N.; Kim, N.H. Factors predicting online university students’ use of a mobile learning management system (m-LMS). Educ. Technol. Res. Dev. 2016, 64, 611–630. [Google Scholar] [CrossRef]
  75. Oghuma, A.P.; Chang, Y.; Libaque-Saenz, C.F.; Park, M.-C.; Rho, J.J. Benefit-confirmation model for post-adoption behavior of mobile instant messaging applications: A comparative analysis of KakaoTalk and Joyn in Korea. Telecommun. Policy 2015, 39, 658–677. [Google Scholar] [CrossRef]
  76. Ma, L.; Lee, C.S. Investigating the adoption of MOOCs: A technology–user–environment perspective. J. Comput. Assist. Learn. 2018, 35, 89–98. [Google Scholar] [CrossRef] [Green Version]
  77. Hong, J.C.; Hwang, M.Y.; Hsu, C.H.; Tai, K.H.; Kuo, Y.C. Belief in dangerous virtual communities as a predictor of continuance intention mediated by general and online social anxiety: The Facebook perspective. Comput. Hum. Behav. 2015, 48, 663–670. [Google Scholar] [CrossRef]
  78. Tick, A. An Extended TAM Model, for Evaluating eLearning Acceptance, Digital Learning and Smart Tool Usage. Acta Polytech. Hung. 2019, 16, 213–233. [Google Scholar]
  79. Amoroso, D.; Lim, R. The mediating effects of habit on continuance intention. Int. J. Inform. Manag. 2017, 37, 693–702. [Google Scholar] [CrossRef]
  80. Moghavvemi, S.; Paramanathan, T.; Rahin, N.M.; Manal Sharabati, M. Student’s perceptions towards using e-learning via Facebook. Behav. Inf. Technol. 2017, 36, 1081–1100. [Google Scholar] [CrossRef]
  81. Wu, W.C.; Perng, Y.H. Research on the Correlations among Mobile Learning Perception, Study Habit, and Continuous Learning. Eurasia J. Math. Sci. Technol. Educ. 2016, 12, 1665–1673. [Google Scholar] [CrossRef]
  82. Ouellette, J.A.; Wood, W. Habit and Intention in Everyday Life: The Multiple Processes by which Past Behavior Predicts Future Behavior. Psychol. Bull. 1998, 124, 54–74. [Google Scholar] [CrossRef]
  83. Gounaris, S.; Stathakopoulos, V. Antecedents and consequences of brand loyalty: An empirical study. J. Brand Manag. 2004, 11, 283–306. [Google Scholar] [CrossRef]
  84. Lai, J.Y.; Wang, J. Switching attitudes of Taiwanese middle-aged and elderly patients toward cloud healthcare services: An exploratory study. Technol. Forecast. Soc. Chang. 2015, 92, 155–167. [Google Scholar] [CrossRef]
  85. Sun, Y.; Liu, D.; Chen, S.; Wu, X.; Shen, X.L.; Zhang, X. Understanding users’ switching behavior of mobile instant messaging applications: An empirical study from the perspective of Push-Pull-Mooring framework. Comput. Hum. Behav. 2017, 75, 727–738. [Google Scholar] [CrossRef]
  86. Panigrahi, R.; Srivastava, P.R.; Sharma, D. Online learning: Adoption, continuance, and learning outcome—A review of literature. Int. J. Inf. Manag. 2018, 43, 1–14. [Google Scholar] [CrossRef]
Figure 1. Research model.
Figure 1. Research model.
Sustainability 13 13813 g001
Figure 2. Estimation of the structural model: Chile. Path coefficient and p-value in parentheses.
Figure 2. Estimation of the structural model: Chile. Path coefficient and p-value in parentheses.
Sustainability 13 13813 g002
Figure 3. Estimation of the structural model: Jordan. Path coefficient and p-value in parentheses.
Figure 3. Estimation of the structural model: Jordan. Path coefficient and p-value in parentheses.
Sustainability 13 13813 g003
Figure 4. Estimation of the structural model: Spain. Path coefficient and p-value in parentheses.
Figure 4. Estimation of the structural model: Spain. Path coefficient and p-value in parentheses.
Sustainability 13 13813 g004
Table 1. Main research on continuance intention (CINT) of online learning tools and technologies.
Table 1. Main research on continuance intention (CINT) of online learning tools and technologies.
AuthorsResearch ContextsConstructsFundamental Theories
Cheung and Limayen [25]Continued Use of Advanced Internet-Based Learning Technologies Confirmation, perceived usefulness, satisfaction, continuance intention and habits.ECM
Ho [37]Continuance intention of e-learning platformConfirmation, perceived usefulness, satisfaction, perceived ease of use, attitude, autonomy, competence, relatedness, and continuance intention.ECM-TAM-COGM
Lee [2]Continuance intention of e-learningConfirmation, perceived usefulness, satisfaction, perceived ease of use, attitude, subjective norms, perceived behaviour control, perceived enjoyment, concentration and continuance intention.ECM-TAM-TPB
Daghan and Akkoyunlu [3]Continuance usage intention of online learning environmentsConfirmation, satisfaction, information quality, system quality, service quality, perceived value, utilitarian value, perceived usability, outcome expectations and continuance intention.ECM-ISSM
Yimei et al. [42]Continued intention of online self-regulated learningConfirmation, perceived usefulness, satisfaction, perceived ease of use, attitude, and continuance intention.ECM-TAM
Wang et al. [38]Continuance of intention to use cloud e-learning applicationComputer self-efficacy, enjoyment, perceived ease of use, perceived usefulness, user perception and continuance intentionECM-TAM-MT
Huang [39]Continuous usage intention of online learning platformsPerceived usefulness, perceived easy, social interaction ties, shared language, shared vision, trust, norms of reciprocity, identification and continuance intention.ECM-SCT-TAM
Wang et al. [9]Online learning during COVID-19 pandemicConfirmation, perceived usefulness, satisfaction, task-technology fit and continuance intention.ECM
COGM, cognitive model; ECM, Expectation-Confirmation Model; ISSM, information system success model; MT, motivation theory; SCT, social capital theory; TAM, technology acceptance model; TPB, theory of planned behavior.
Table 2. Characteristics of the sample of undergraduate students by country.
Table 2. Characteristics of the sample of undergraduate students by country.
ChileSpainJordanTotal
GenderFemale244 (53.98%)163 (52.24%)59 (29.5%)466 (48.34%)
Male206 (45.58%)147 (47.12%)140 (70%)493 (51.14%)
Prefer not to indicate2 (0.44%)2 (0.64%)1 (0.5%)5 (0.52%)
Total452 (100%)312 (100%)200 (100%)964 (100%)
Area of studyAccounting18 (32.73%)4 (7.27%)33 (60%)55 (100%)
Business137 (27.4%)255 (51%)108 (21.6%)500 (100%)
Economics67 (58.77%)26 (22.81%)21 (18.42%)114 (100%)
Engineering230 (89.49%)27 (10.51%)0 (0%)257 (100%)
Tourism0 (0%)0 (0%)38 (100%)38 (100%)
Total452 (46.89%)312 (32.37%)200 (20.75%)964 (100%)
Share PCNever190 (37.92%)221 (44.11%)90 (17.96%)501 (100%)
Sometimes185 (56.23%)63 (19.15%)81 (24.62%)329 (100%)
Always77 (57.46%)28 (20.9%)29 (21.64%)134 (100%)
Total452 (46.89%)312 (32.37%)200 (20.75%)964 (100%)
Internet Connection QualityBad or very bad73 (60.33%)21 (17.36%)27 (22.31%)121 (100%)
Regular225 (61.98%)85 (23.42%)53 (14.6%)363 (100%)
Good or very good154 (32.08%)206 (42.92%)120 (25%)480 (100%)
Total452 (46.89%)312 (32.37%)200 (20.75%)964 (100%)
Table 3. Questionnaire items.
Table 3. Questionnaire items.
ConstructAbbrev.ItemsReference
Anxiety
(ANX)
ANX_1I am apprehensive about taking online courses.
ANX_2I hesitate with online courses for fear of making mistakes that I cannot correct.Venkatesh et al. [65]
ANX_3Online courses are somewhat intimidating for me
Confirmation
(CO)
CO_1Overall, most of my expectations of taking my regular university courses online were confirmed
CO_2My experience taking my regular university courses online was better than what I expectedBhattaherjee [4]
CO_3The service level provided taking my regular university courses online was better than what I expected
Continuance Intention
(CINT)
CINT_1I intend to continue taking regular university courses online instead of discontinuing it.
CINT_2My intentions are to continue taking my regular university courses online instead of any alternative meansBhattaherjee [4]
CINT_3If I could, I would like to discontinue taking my regular university courses online
HAB_1Using online courses has become a habit for me.
HabitHAB_2I am addicted to online courses.Venkatesh et al. [58]
(HAB)HAB_3I must take online courses.
HAB_4Using online courses has become second nature to me.
Perceived
Usefulness
(PU)
PU_1Taking my regular university courses online improves my learning performance.
PU_2Taking my regular university courses online increases my learning productivity.Bhattaherjee [4]
PU_3Taking my regular university courses online enhances my learning process.
PU_4Overall, taking my regular university courses online is useful to my learning process
Satisfaction
(SA)
SA_1In my overall experience, taking my regular university courses online, I feel very pleased.
SA_2In my overall experience, taking regular university courses online, I feel very satisfied.Bhattaherjee [4]
SA_3In my overall experience, taking regular university courses online, I feel absolutely delighted.
Self Management Learning (SML)SML_1I have high expectations for doing well in my studies.
SML_2I set up my learning goals and study plan independently.Al-Adwan and Khdour [47]
SML_3I manage my studies according to my study plan.
SML_4I am independent in seeking resources and completing my learning tasks.
Table 4. Reliability and validity evaluation.
Table 4. Reliability and validity evaluation.
ANXCOCINTHABPUSASML
ChileCronbach’s Alpha0.8720.7660.710.6820.880.7940.771
Composite Reliability0.9210.8650.8370.8090.9180.880.839
ρA0.9030.7690.7220.760.8890.8150.856
AVE0.7960.6810.6320.5320.7370.710.568
JordanCronbach’s Alpha0.8280.8860.8790.8760.9180.9030.864
Composite Reliability0.8970.9290.9250.9130.9420.9390.907
ρA0.8410.8880.8840.9090.920.9070.874
AVE0.7430.8140.8050.7250.8040.8380.71
SpainCronbach’s Alpha0.8040.6620.7330.730.8940.8120.763
Composite Reliability0.880.8130.8460.8330.9270.8890.84
ρA0.8680.7810.7770.7190.8990.8360.85
AVE0.7120.6060.6480.5580.7620.7280.569
Table 5. Tests of discriminant validity: Fornell and Larcker criterion.
Table 5. Tests of discriminant validity: Fornell and Larcker criterion.
ANXCOCINTHABPUSASML
Chile
Anxiety (ANX)0.892
Confirmation (CO)−0.1930.825
Continuance Intention (CINT)−0.2250.4330.795
Habit (HAB)−0.0850.4400.4610.729
Perceived Usefulness (PU)−0.2000.5090.5130.6250.859
Satisfaction (SA)−0.2380.6900.5580.5230.6030.842
Self-Management Learning (SML)−0.1660.4700.5600.4490.5230.4840.754
Jordan
Anxiety (ANX)0.862
Confirmation (CO)−0.2710.902
Continuance Intention (CINT)−0.1750.2150.897
Habit (HAB)−0.6540.6470.3890.852
Perceived Usefulness (PU)−0.5910.6450.3300.8450.897
Satisfaction (SA)−0.3380.7870.2590.6690.5910.915
Self-Management Learning (SML)−0.1650.1810.7350.3840.3400.2320.842
Spain
Anxiety (ANX)0.844
Confirmation (CO)−0.1540.778
Continuance Intention (CINT)−0.1410.3930.805
Habit (HAB)−0.0930.3440.4070.747
Perceived Usefulness (PU)−0.1700.4710.4540.6170.873
Satisfaction (SA)−0.2700.7290.4960.3550.5690.853
Self-Management Learning (SML)−0.1250.4740.5820.4530.5410.4860.754
Table 6. The Heterotrait–Monotrait ratio of correlations (HTMT test).
Table 6. The Heterotrait–Monotrait ratio of correlations (HTMT test).
ANXCOCINTHABPUSASML
Chile
Anxiety (ANX)
Confirmation (CO)0.232
Continuance Intention (CINT)0.2900.584
Habit (HAB)0.1420.6020.643
Perceived Usefulness (PU)0.2260.6180.6450.799
Satisfaction (SA)0.2940.8740.7420.6980.712
Self-Management Learning (SML)0.1560.5310.6540.5390.5420.510
Jordan
Anxiety (ANX)
Confirmation (CO)0.314
Continuance Intention (CINT)0.2060.240
Habit (HAB)0.7580.7380.420
Perceived Usefulness (PU)0.6710.7150.3600.943
Satisfaction (SA)0.3870.8760.2860.7510.648
Self-Management Learning (SML)0.1930.2010.8280.4210.3670.254
Spain
Anxiety (ANX)
Confirmation (CO)0.218
Continuance Intention (CINT)0.1750.555
Habit (HAB)0.2570.4910.523
Perceived Usefulness (PU)0.1900.5960.5500.765
Satisfaction (SA)0.3310.9300.6310.4530.662
Self-Management Learning (SML)0.1400.5600.6590.5780.5900.501
Table 7. Collinearity test: Variance Inflation Factor (VIF).
Table 7. Collinearity test: Variance Inflation Factor (VIF).
Dependent VariableIndependent VariableChileJordanSpain
Continuance Intention (CINT)Habit (HAB)1.7684.2871.672
Perceived Usefulness (PU)2.1133.5132.206
Satisfaction (SA)1.7441.8201.587
Self-Management Learning (SML)1.4931.1761.568
Confirmation (CO)Anxiety (ANX)1.0001.0001.000
Perceived Usefulness (PU)Anxiety (ANX)1.0461.0961.028
Confirmation (CO)1.3071.1021.305
Self-Management Learning (SML)1.2941.0501.294
Satisfaction (SA)Confirmation (CO)1.3491.7141.286
Perceived Usefulness (PU)1.3491.7141.286
Table 8. Path coefficient, p-value, and confidence intervals.
Table 8. Path coefficient, p-value, and confidence intervals.
ChileJordanSpain
RelationshipPath
Coeff.
p-ValueLow
2.5%
Upp
97.5%
Path
Coeff.
p-ValueLow
2.5%
Upp
97.5%
Path
coeff.
p-ValueLow
2.5%
Upp
97.5%
SA -> CI0.2840.0000.1890.3780.0310.640−0.0980.1610.2480.0000.1390.362
PU -> SA0.3400.0000.2580.4200.1430.0440.0280.3040.2900.0000.1980.382
PU -> CINT0.1130.0310.0150.222−0.0370.693−0.2110.1600.0210.779−0.1250.174
CO -> PU0.3260.0000.2230.4210.4970.0000.3700.6110.2680.0000.1630.374
CO -> SA0.5170.0000.4340.5900.6940.0000.5300.8150.5930.0000.4920.669
SML -> PU0.3570.0000.2680.4380.1800.0000.0790.2810.4050.0000.3030.488
SML -> CI0.3190.0000.2320.3980.6880.0000.5870.7740.3910.0000.2690.495
ANX -> PU−0.0780.077−0.1580.009−0.4270.000−0.554−0.300−0.0780.123−0.1680.034
ANX -> CO−0.1930.000−0.291−0.091−0.2710.001−0.422−0.111−0.1540.009−0.256−0.027
HAB -> CINT0.0990.053−0.0070.1910.1350.191−0.0860.3300.1290.0190.0120.232
Table 9. Results for multigroup analysis.
Table 9. Results for multigroup analysis.
Chile vs. JordanChile vs. SpainJordan vs. Spain
PathPath
Coeff.
Diff
p-ValueP-v.
Param.
Test
P-v.
Welch-
Satt.
Path
Coeff.
Diff
p-ValueP-v.
Param.
Test
P-v.
Welch-
Satt.
Path
Coeff.
Diff
p-ValueP-v.
Param.
Test
P-v.
Welch-
Satt.
ANX -> CO0.0780.2040.3910.406−0.0380.6870.6210.623−0.1170.8780.2410.248
ANX -> PU0.3490.0000.0000.0000.0000.4960.9980.998−0.3491.0000.0000.000
CO -> PU−0.1710.9840.0460.0320.0580.2160.4340.4260.2290.0030.0060.005
CO -> SA−0.1780.9770.0240.032−0.0760.8930.2230.2180.1020.1170.2110.235
HAB-> CINT−0.0360.6180.7280.757−0.0300.6570.6970.6920.0060.4850.9590.963
PU -> CINT0.1490.0800.1360.1620.0920.1610.3020.320−0.0580.6830.6330.632
PU -> SA0.1970.0130.0120.0160.0510.2100.4300.424−0.1460.9510.0740.086
SA -> CINT0.2530.0010.0030.0020.0360.3160.6370.636−0.2170.9940.0150.013
SML -> CINT−0.3691.0000.0000.000−0.0730.8460.2980.3100.2970.0000.0000.000
SML -> PU0.1770.0040.0150.008−0.0480.7700.4610.454−0.2250.9990.0020.001
Table 10. Results by hypothesis and path analysis.
Table 10. Results by hypothesis and path analysis.
ChileJordanSpain
HypothesisRelationshipPath
Coefficient
p-ValueRemarksPath
Coefficient
p-ValueRemarksPath
Coefficient
p-ValueRemarks
H1aSA -> CINT0.2840.000Supported0.0310.640Not
Supported
0.2480.000Supported
H1bPU -> SA0.3400.000Supported0.1430.044Supported0.2900.000Supported
H1cPU -> CINT0.1130.031Supported−0.0370.693Not
Supported
0.0210.779Not
Supported
H1dCO -> PU0.3260.000Supported0.4970.000Supported0.2680.000Supported
H1eCO -> SA0.5170.000Supported0.6940.000Supported0.5930.000Supported
H2aSML -> PU0.3570.000Supported0.1800.000Supported0.4050.000Supported
H2bSML -> CINT0.3190.000Supported0.6880.000Supported0.3910.000Supported
H3aANX -> PU−0.0780.077Not
Supported
−0.4270.000Supported−0.0780.123Not
Supported
H3bANX -> CO−0.1930.000Supported−0.2710.001Supported−0.1540.009Supported
H4HAB -> CINT0.0990.053Not
Supported
0.1350.191Not
Supported
0.1290.019Supported
Publisher’s Note: MDPI stays neutral with regard to jurisdictional claims in published maps and institutional affiliations.

Share and Cite

MDPI and ACS Style

Soria-Barreto, K.; Ruiz-Campo, S.; Al-Adwan, A.S.; Zuniga-Jara, S. University Students Intention to Continue Using Online Learning Tools and Technologies: An International Comparison. Sustainability 2021, 13, 13813. https://doi.org/10.3390/su132413813

AMA Style

Soria-Barreto K, Ruiz-Campo S, Al-Adwan AS, Zuniga-Jara S. University Students Intention to Continue Using Online Learning Tools and Technologies: An International Comparison. Sustainability. 2021; 13(24):13813. https://doi.org/10.3390/su132413813

Chicago/Turabian Style

Soria-Barreto, Karla, Sofia Ruiz-Campo, Ahmad Samed Al-Adwan, and Sergio Zuniga-Jara. 2021. "University Students Intention to Continue Using Online Learning Tools and Technologies: An International Comparison" Sustainability 13, no. 24: 13813. https://doi.org/10.3390/su132413813

APA Style

Soria-Barreto, K., Ruiz-Campo, S., Al-Adwan, A. S., & Zuniga-Jara, S. (2021). University Students Intention to Continue Using Online Learning Tools and Technologies: An International Comparison. Sustainability, 13(24), 13813. https://doi.org/10.3390/su132413813

Note that from the first issue of 2016, this journal uses article numbers instead of page numbers. See further details here.

Article Metrics

Back to TopTop