Regional Features and Spatial Distribution of Fifty-Eight Ethnic Groups in Southwest China
Abstract
:1. Introduction
2. Data and Methods
2.1. Study Area
2.2. Data Source
2.3. Research Methods
3. Results
3.1. Spatial Cluster Analysis
- Category I consisted of northern minorities, such as Salar, Dongxiang, Bonan, Kazak and so on, which were mostly distributed in the Qinghai–Tibet Plateau. Obviously, movement distance of population gravity centres of Category I was large from 1990 to 2010 as they were looking for appropriate settlements. Due to their regional features, the average altitudes of distribution areas of the members in Category I were all higher than 3000 m, which was generally the highest among the six categories. Meanwhile, their water form ratios were low, indicating that these northern minorities in migration tended to live near river-like waters.
- Category II was mainly located around the southwest border of Yunnan, consisting of nine southern minorities, namely, Achang, Jingpo, De’ang, Dai, Va, Blang, Lahu, Jino and Hani. The average altitudes of their distribution areas were about 1400 m, and the average slopes were at the range of 16° to 21°. It was worth mentioning that the water coverages of distribution areas of the members in Category II were less than 0.3%, which was the smallest among the six categories.
- Lhoba, Menba and Tibetan in southeast Tibet, and Qiang in northern Sichuan, as well as the Derung, Nu, Naxi, Primi, Lisu and Bai in Hengduan Mountains constituted Category III. The average altitudes of their distribution areas were mostly at the range of 2000 m to 3000 m, while that of Tibetan was more than 4000 m, being the highest among the fifty-eight ethnic groups. Meanwhile, the average slopes of distribution areas of these southern minorities made Category III the largest among the six categories, and that of Nu was even up to 31°. In addition, their water coverages were also apparently lower than the geographic average value (1.3%) in southwest China. The results of regional features of Category II and III demonstrated sufficient adaptation of native southern minorities to high altitudes and mountainous topography, along with their efficient usage of water resources.
- Members of Category IV were northern minorities gathered at the junction of Sichuan, Guizhou and Yunnan, primarily consisting of Russ, Tatar, Kirgiz, Hezhen, Hui, Chaoxian, Man, Mongol, Uygur, Xibe, Ewenki and Daur. The average altitudes of distribution areas of the members in Category IV were about 900 m, and their average slopes made the category the smallest among the six categories, less than 10°. Besides, their water coverages and water form ratios were relatively high, manifesting that the immigrated northern minorities preferred to relocate in the region with lower altitude, gentler slope, rich water resources and lake-like waters nearby.
- Category V included Mulam, Yao, Zhuang and Gin, which were the main southern minorities scattered in the territory of Guangxi. They all distributed in the plain area with average altitudes less than 500 m, and their water form ratios were very low, indicating that these southern minorities settled in the region with plentiful river network.
- Bouyei, Sui, Li, Miao, Tujia, Dong, Gelao, Gaoshan, She and others constituted Category VI spreading over the territory of Guizhou. The average altitudes of their distribution areas were about 1100 m, and their average slopes were slightly lower than the geographic average value (15.93°) in southwest China. In terms of the water resources, their water coverages were low, while their water form ratios were high. The results of regional features of Category V and VI showed the diversity in spatial distribution of southern minorities.
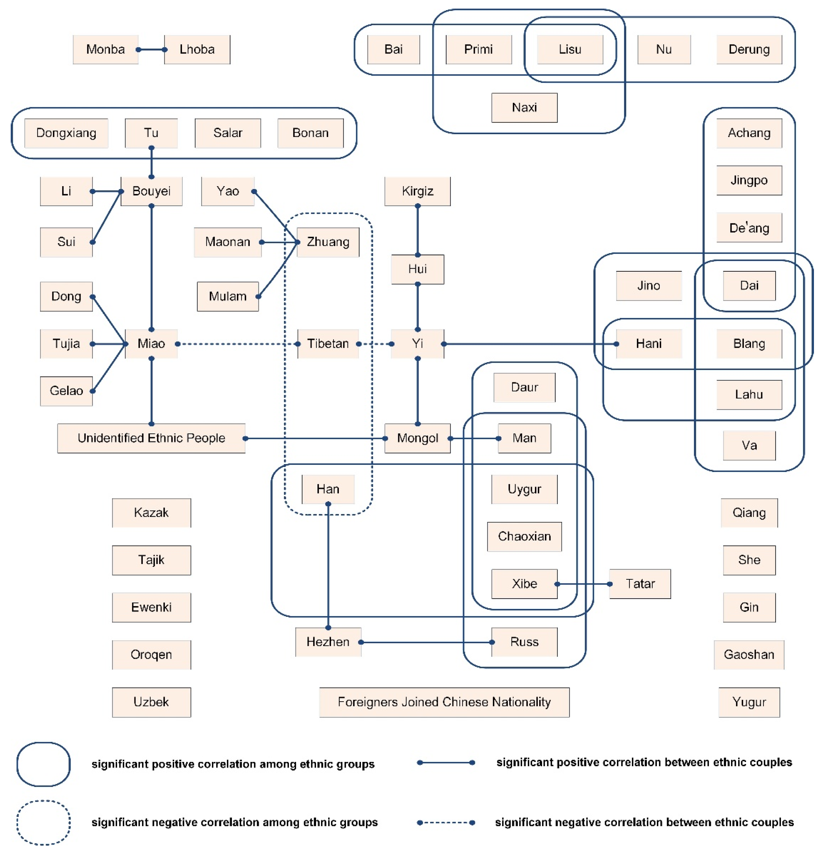
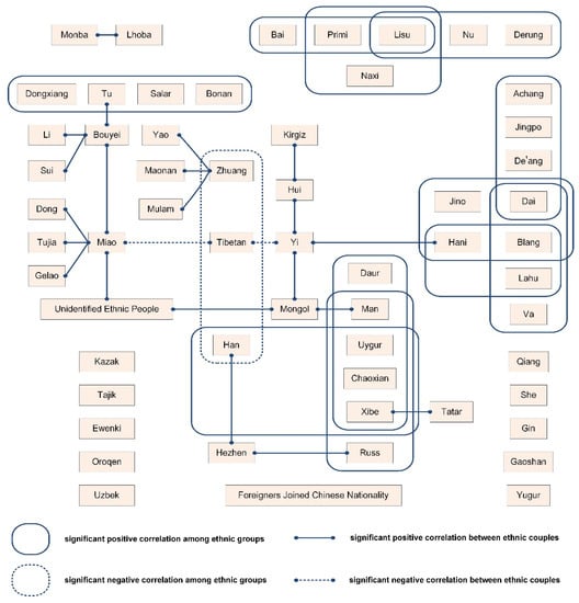
3.2. Population Correlation Analysis
4. Discussion
4.1. Eco-Environmental Adaptability of Ethnic Groups
4.2. Sustainbale Livelihoods of Ethnic Region
5. Conclusions
Supplementary Materials
Author Contributions
Funding
Conflicts of Interest
References
- Falck, O.; Heblich, S.; Lameli, A.; Südekum, J. Dialects, cultural identity, and economic exchange. J. Urban Econ. 2012, 72, 225–239. [Google Scholar] [CrossRef] [Green Version]
- Pei, Q.; Zhang, D.D.; Lee, H.F. Contextualizing human migration in different agro-ecological zones in ancient China. Quat. Int. 2016, 426, 65–74. [Google Scholar] [CrossRef]
- Castaldi, C.; Los, B. Geographical patterns in US inventive activity 1977–1998: The “regional inversion” was underestimated. Res. Policy 2017, 46, 1187–1197. [Google Scholar] [CrossRef]
- Zhong, Z.; He, L.; Wang, Z. Geographic sources and the structural decomposition of emissions embodied in trade by Chinese megacities: The case of Beijing, Tianjin, Shanghai, and Chongqing. J. Clean. Prod. 2017, 158, 59–72. [Google Scholar] [CrossRef]
- Adenle, A.A.; Azadi, H.; Arbiol, J. Global assessment of technological innovation for climate change adaptation and mitigation in developing world. J. Environ. Manag. 2015, 161, 261–275. [Google Scholar] [CrossRef] [PubMed]
- Schattman, R.E.; Méndez, V.E.; Merrill, S.C.; Zia, A. Mixed methods approach to understanding farmer and agricultural advisor perceptions of climate change and adaptation in Vermont, United States. Agroecol. Sustain. Food Syst. 2018, 42, 121–148. [Google Scholar] [CrossRef]
- Paik, C.; Shawa, T.W. Altitude and adaptation: A study of geography and ethnic division. Appl. Geogr. 2013, 40, 212–221. [Google Scholar] [CrossRef]
- Maharjan, A.; de Campos, R.S.; Singh, C.; Das, S.; Srinivas, A.; Bhuiyan, M.R.A.; Ishaq, S.; Umar, M.A.; Dilshad, T.; Shrestha, K.; et al. Migration and household adaptation in climate-sensitive hotspots in South Asia. Curr. Clim. Chang. Rep. 2020, 6, 1–16. [Google Scholar] [CrossRef] [Green Version]
- Mitchell, B. Geography and Resource Analysis, 2nd ed.; Longman Scientific and Technical: Harlow, UK, 1989. [Google Scholar]
- Jia, X.; Lee, H.F.; Cui, M.; Liu, C.; Zeng, L.; Yue, R.P.H.; Zhao, Y.; Lu, H. Habitat variability and ethnic diversity in northern Tibetan Plateau. Sci. Rep. 2017, 7, 918. [Google Scholar] [CrossRef] [Green Version]
- Fum, R.M.; Hodler, R. Natural resources and income inequality: The role of ethnic divisions. Econ. Lett. 2010, 107, 360–363. [Google Scholar] [CrossRef]
- Wang, E.; Hu, Z.; Liu, Y.; Zhou, S.; Hao, W. Chinese Cultural Geography; Science Press: Beijing, China, 2014. [Google Scholar]
- Guo, R. China Ethnic Statistical Yearbook 2020; Springer Nature: Gewerbestrasse, Switzerland, 2020. [Google Scholar]
- Skoggard, I.; Ember, C.R.; Pitek, E.; Jackson, J.C.; Carolus, C. Resource stress predicts changes in religious belief and increases in sharing behavior. Hum. Nat. 2020, 31, 249–271. [Google Scholar] [CrossRef]
- Shen, Y. Study on the Spatiotemporal Pattern of Cultural Diversity and Countermeasures of Regional Sustainable Development in Southwest China. Ph.D. Thesis, University of Chinese Academy of Sciences, Beijing, China, 1 June 2018. [Google Scholar]
- Sow, P.; Adaawen, S.; Scheffran, J. Migration, social demands and environmental change amongst the Frafra of northern Ghana and the Biali in northern Benin. Sustainability 2014, 6, 375–398. [Google Scholar] [CrossRef] [Green Version]
- Hua, X.; Greenhill, S.J.; Cardillo, M.; Schneemann, H.; Bromham, L. The ecological drivers of variation in global language diversity. Nat. Commun. 2019, 10, 2047. [Google Scholar] [CrossRef] [PubMed] [Green Version]
- Li, X.C. Regional Historical Geography of China; Peking University Press: Beijing, China, 2004. [Google Scholar]
- Demographic Division of National Bureau of Statistics; Economic Division of State Ethnic Affairs Commission. Chinese Ethnic Population Data (Census in 1990); Chinese Statistics Press: Beijing, China, 1994. [Google Scholar]
- Demographic and Social Statistics Division of National Bureau of Statistics; Economic Development Division of State Ethnic Affairs Commission. Chinese Ethnic Population Data of Census in 2000; The Ethnic Publishing House: Beijing, China, 2003; Volume 2. [Google Scholar]
- Census Office of the State Council; Population and Employment Statistics Division of National Bureau of Statistics. Chinese Ethnic Population Data of Census in 2010; The Ethnic Publishing House: Beijing, China, 2013; Volume 2. [Google Scholar]
- Yang, S.M.; Ding, H. The Ethnography of China; Minzu University of China Press: Beijing, China, 2003. [Google Scholar]
- Editorial Board of Encyclopedia of China; Editorial Board of the Volume Nation. Encyclopedia of China: Nation, 1st ed.; Encyclopedia of China Publishing House: Beijing, China, 1998. [Google Scholar]
- Fu, X.; Shen, Y.; Dong, R.; Deng, H.; Wu, G. Analysis of urbanization based on center-of-gravity movement and characteristics in Songhua River Basin of China and its southern source sub-basin between 1990 and 2010. Chin. Geogr. Sci. 2016, 26, 117–128. [Google Scholar] [CrossRef] [Green Version]
- Kozlov, B.И. Ordinary Ethnology Research; Science Press: Moscow, Russia, 1979. [Google Scholar]
- Julian, C.G.; Moore, L.G. Human genetic adaptation to high altitude: Evidence from the Andes. Genes 2019, 10, 150. [Google Scholar] [CrossRef] [PubMed] [Green Version]
- Storz, J.F.; Scott, G.R. Life ascending: Mechanism and process in physiological adaptation to high-altitude hypoxia. Annu. Rev. Ecol. Evol. Syst. 2019, 50, 503–526. [Google Scholar] [CrossRef] [Green Version]
- Chen, W.Y.; Yang, T.; Yang, J.; Qiu, Z.C.; Ding, X.Y.; Wang, Y.H.; Wang, Y.H. Wild plants used by the Lhoba people in Douyu Village, characterized by high mountains and valleys, in southeastern Tibet, China. J. Ethnobiol. Ethnomed. 2021, 17, 46. [Google Scholar] [CrossRef] [PubMed]
- Shi, S. Ethnic flows in the Tibetan-Yi corridor throughout history. Int. J. Anthropol. Ethnol. 2018, 2, 2. [Google Scholar] [CrossRef]
- Xu, Q.; Wang, J. Recognition of values of traditional villages in southwest China for sustainable development: A case study of Liufang Village. Sustainability 2021, 13, 7569. [Google Scholar] [CrossRef]
- Devkota, K.P.; Pasuquin, E.; Elmido-Mabilangan, A.; Dikitanana, R.; Singletona, G.R.; Stuarta, A.M.; Vithoonjitb, D.; Vidiyangkurac, L.; Pustikad, A.B.; Afrianid, R.; et al. Economic and environmental indicators of sustainable rice cultivation: A comparison across intensive irrigated rice cropping systems in six Asian countries. Ecol. Indic. 2019, 105, 199–214. [Google Scholar] [CrossRef]
- Wang, H.; Wang, Y. Factors influencing indigenous rice protection in the Yuanyang terraced rice fields of China. J. Resour. Ecol. 2017, 8, 287–295. [Google Scholar]
- Wang, H.; Chiou, S. Study on the sustainable development of human settlement space environment in traditional villages. Sustainability 2019, 11, 4186. [Google Scholar] [CrossRef] [Green Version]
- Alonso, P.; Blondin, L.; Gladieux, P.; Mahé, F.; Sanguin, H.; Ferdinand, R.; Filloux, D.; Desmarais, E.; Cerqueira, F.; Jin, B.; et al. Heterogeneity of the rice microbial community of the Chinese centuries-old Honghe Hani rice terraces system. Environ. Microbiol. 2020, 22, 3429–3445. [Google Scholar] [CrossRef] [PubMed]
- Feng, J.; He, H.; Gao, D.; Li, C. Diversity centers of rice cultivar in Yunnan and their correlation with ecological and cultural factors. J. Resour. Ecol. 2011, 2, 162–167. [Google Scholar]
- Song, X.; Li, G.; Vernooy, R.; Song, Y. Community seed banks in China: Achievements, challenges and prospects. Front. Sustain. Food Syst. 2021, 5, 108. [Google Scholar] [CrossRef]
- Ellis, E.C.; Gauthier, N.; Goldewijk, K.K.; Bird, R.B.; Boivin, N.; Díaz, S.; Fuller, D.Q.; Gill, J.L.; Kaplan, J.O.; Kingston, N.; et al. People have shaped most of terrestrial nature for at least 12000 years. Proc. Natl. Acad. Sci. USA 2021, 118, e2023483118. [Google Scholar] [CrossRef] [PubMed]
- Nalau, J.; Becken, S.; Schliephack, J.; Parsons, M.; Brown, C.; Mackey, B. The role of indigenous and traditional knowledge in ecosystem-based adaptation: A review of the literature and case studies from the Pacific Islands. Weather. Clim. Soc. 2018, 10, 851–865. [Google Scholar] [CrossRef]
- Paul, S.; Das, T.K.; Pharung, R.; Ray, S.; Mridha, N.; Kalita, N.; Ralte, V.; Borthakur, S.; Burman, R.R.; Tripathi, A.K.; et al. Development of an indicator based composite measure to assess livelihood sustainability of shifting cultivation dependent ethnic minorities in the disadvantageous Northeastern region of India. Ecol. Indic. 2020, 110, 105934. [Google Scholar] [CrossRef]
- Luo, B.; Liu, B.; Zhang, H.; Zhang, H.; Li, X.; Ma, L.; Wang, Y.; Bai, Y.; Zhang, X.; Li, J.; et al. Wild edible plants collected by Hani from terraced rice paddy agroecosystem in Honghe Prefecture, Yunnan, China. J. Ethnobiol. Ethnomed. 2019, 15, 56. [Google Scholar] [CrossRef]
- Mao, S.; Qiu, S.; Li, T.; Tang, M. Rural households’ livelihood strategy choice and livelihood diversity of main ethnic minorities in Chongqing, China. Sustainability 2020, 12, 8166. [Google Scholar] [CrossRef]
- Li, Y.; Yu, H.; Chen, T.; Cui, H. Livelihood changes and evolution of upland ethnic communities driven by tourism: A case study in Guizhou Province, southwest China. J. Mt. Sci. 2016, 13, 1313–1332. [Google Scholar] [CrossRef]



Publisher’s Note: MDPI stays neutral with regard to jurisdictional claims in published maps and institutional affiliations. |
© 2021 by the authors. Licensee MDPI, Basel, Switzerland. This article is an open access article distributed under the terms and conditions of the Creative Commons Attribution (CC BY) license (https://creativecommons.org/licenses/by/4.0/).
Share and Cite
Shen, Y.; Wang, D.; Wu, J.; Yu, T.; Li, T.; Li, S. Regional Features and Spatial Distribution of Fifty-Eight Ethnic Groups in Southwest China. Sustainability 2021, 13, 13570. https://doi.org/10.3390/su132413570
Shen Y, Wang D, Wu J, Yu T, Li T, Li S. Regional Features and Spatial Distribution of Fifty-Eight Ethnic Groups in Southwest China. Sustainability. 2021; 13(24):13570. https://doi.org/10.3390/su132413570
Chicago/Turabian StyleShen, Yuan, Danyin Wang, Jiahui Wu, Tianshu Yu, Tao Li, and Siyuan Li. 2021. "Regional Features and Spatial Distribution of Fifty-Eight Ethnic Groups in Southwest China" Sustainability 13, no. 24: 13570. https://doi.org/10.3390/su132413570
APA StyleShen, Y., Wang, D., Wu, J., Yu, T., Li, T., & Li, S. (2021). Regional Features and Spatial Distribution of Fifty-Eight Ethnic Groups in Southwest China. Sustainability, 13(24), 13570. https://doi.org/10.3390/su132413570

