Tropical Forests Classification Based on Weighted Separation Index from Multi-Temporal Sentinel-2 Images in Hainan Island
Abstract
:1. Introduction
2. Study Area and Data
2.1. Jianfengling Research Area, Hainan Island
2.2. Data
2.2.1. Sentinel-2 Data
2.2.2. Auxiliary Data
- Land Use Classification Map of Hainan Province. This paper obtains the remote sensing monitoring data of China’s land use in Hainan Province in 2018 through the website of the Institute of Geographical Sciences and the Institute of Natural Resources Research, Chinese Academy of Sciences, with a resolution of 1 km . The land use types in Hainan Province mainly include 6 first-level types and 25 s-level types of cultivated land, forest land, water area, and residential land. In this paper, the obtained classification file is imported into GEE and filtered by codes to obtain the distribution map of the main forest land in Hainan, which makes it easier to acquire the experimental area boundary.
- Digital Elevation Model (DEM) data in Hainan. In order to facilitate subsequent sample selection and result verification, this paper obtained SRTM (The Shuttle Radar Topography Mission) elevation data from the GEE database. Our observation showed that the Jianfengling forest area has an obvious elevation from the coastal area (average altitude of 50 m) to the forest hinterland, and the elevation of the eastern area is significantly higher than that of the west.
2.2.3. Fieldwork Data
- Typical tropical rainforest: Vegetation is flourishing, with rich tree species diversity and basically no human influence. The spatial structure is obvious, generally stratified into 5–7 layers, including herb, shrub, young tree, general tree, and tall arbor layers.
- Evergreen broad-leaved forest: It has serious human impact and non-defined stratification, with generally only 1–2 layers, i.e., a shrub and an arbor layer. The deciduous tree species are eucalyptus, maple, Hainan bean, and others.
- Tropical monsoon forest: It is affected by humans to a certain extent. Its stratification has 3–4 layers. The forest presents some seasonality, such as deciduous leaf and the color change of leaves. The main tree species are rose apple and eucalyptus.
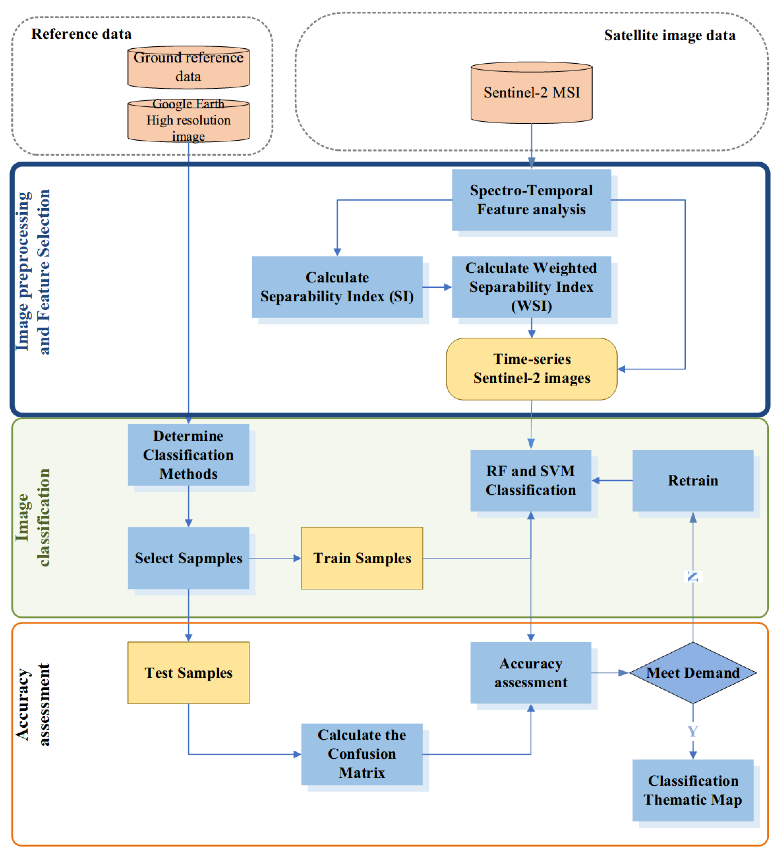
3. Method
3.1. Pre-Processing
3.1.1. Cloud Mask
3.1.2. Spectral Indices Calculation
3.2. Spectro-Temporal Feature Selection Method Based on the Weighted Separation Index
3.3. Classifier
3.3.1. Random Forest Classifier
3.3.2. Support Vector Machine
3.4. Accuracy Assessment
4. Results
4.1. Spectro-Temporal Feature Analyses of Three Tropical Forests
4.2. Spectro-Temporal Feature Selection (STFS) Result
4.3. Tropical Forests Map in Jianfengling
4.4. Comparison with the VSURF Method
5. Discussion
5.1. Performance of WSI-Based STFS Method
5.2. The Impact of Bands Heterogeneity in Classification
5.3. Tropical Natural Forest Distribution in Hainsn Island
6. Conclusions
Author Contributions
Funding
Institutional Review Board Statement
Informed Consent Statement
Data Availability Statement
Acknowledgments
Conflicts of Interest
References
- Aguilar, R.; Zurita-Milla, R.; Izquierdo-Verdiguier, E.; A De By, R. A cloud-based multi-temporal ensemble classifier to map smallholder farming systems. Remote Sens. 2018, 10, 729. [Google Scholar] [CrossRef] [Green Version]
- Finer, M.; Babbitt, B.; Novoa, S.; Ferrarese, F.; Pappalardo, S.E.; De Marchi, M.; Saucedo, M.; Kumar, A. Future of oil and gas development in the western Amazon. Environ. Res. Lett. 2015, 10, 024003. [Google Scholar] [CrossRef]
- Bonan, G.B. Forests and climate change: Forcings, feedbacks, and the climate benefits of forests. Science 2008, 320, 1444–1449. [Google Scholar] [CrossRef] [PubMed] [Green Version]
- Baccini, A.; Goetz, S.; Walker, W.; Laporte, N.; Sun, M.; Sulla-Menashe, D.; Hackler, J.; Beck, P.; Dubayah, R.; Friedl, M.; et al. Estimated carbon dioxide emissions from tropical deforestation improved by carbon-density maps. Nat. Clim. Chang. 2012, 2, 182–185. [Google Scholar] [CrossRef]
- Houghton, R.; Hall, F.; Goetz, S.J. Importance of biomass in the global carbon cycle. J. Geophys. Res. Biogeosci. 2009, 114. [Google Scholar] [CrossRef]
- Pan, Y.; Birdsey, R.A.; Fang, J.; Houghton, R.; Kauppi, P.E.; Kurz, W.A.; Phillips, O.L.; Shvidenko, A.; Lewis, S.L.; Canadell, J.G.; et al. A large and persistent carbon sink in the world’s forests. Science 2011, 333, 988–993. [Google Scholar] [CrossRef] [PubMed] [Green Version]
- Saha, N. Tropical Forest and Sustainability: An Overview; The Prince’s Charities’ International Sustainability Unit, Clarence House: London, UK, 2019. [Google Scholar]
- Braatz, S. Sustainable Management of Forests and REDD+: Negotiations Need Clear Terminology; FAO: Rome, Italy, 2009. [Google Scholar]
- Lawrence, D.; Vandecar, K. Effects of tropical deforestation on climate and agriculture. Nat. Clim. Chang. 2015, 5, 27–36. [Google Scholar] [CrossRef]
- Kalamandeen, M.; Gloor, E.; Mitchard, E.; Quincey, D.; Ziv, G.; Spracklen, D.; Spracklen, B.; Adami, M.; Aragão, L.E.; Galbraith, D. Pervasive rise of small-scale deforestation in Amazonia. Sci. Rep. 2018, 8, 1–10. [Google Scholar] [CrossRef] [PubMed] [Green Version]
- Potapov, P.; Dempewolf, J.; Talero, Y.; Hansen, M.; Stehman, S.; Vargas, C.; Rojas, E.; Castillo, D.; Mendoza, E.; Calderón, A.; et al. National satellite-based humid tropical forest change assessment in Peru in support of REDD+ implementation. Environ. Res. Lett. 2014, 9, 124012. [Google Scholar] [CrossRef]
- Hansen, M.C.; Potapov, P.V.; Moore, R.; Hancher, M.; Turubanova, S.A.; Tyukavina, A.; Thau, D.; Stehman, S.; Goetz, S.J.; Loveland, T.R.; et al. High-resolution global maps of 21st-century forest cover change. Science 2013, 342, 850–853. [Google Scholar] [CrossRef] [Green Version]
- Hansen, M.C.; Potapov, P.V.; Goetz, S.J.; Turubanova, S.; Tyukavina, A.; Krylov, A.; Kommareddy, A.; Egorov, A. Mapping tree height distributions in Sub-Saharan Africa using Landsat 7 and 8 data. Remote Sens. Environ. 2016, 185, 221–232. [Google Scholar] [CrossRef] [Green Version]
- Huang, C.; Goward, S.N.; Masek, J.G.; Thomas, N.; Zhu, Z.; Vogelmann, J.E. An automated approach for reconstructing recent forest disturbance history using dense Landsat time series stacks. Remote Sens. Environ. 2010, 114, 183–198. [Google Scholar] [CrossRef]
- Shimabukuro, Y.E.; dos Santos, J.R.; Formaggio, A.R.; Duarte, V.; Rudorff, B.F.T. The Brazilian Amazon monitoring program: PRODES and DETER projects. In Global Forest Monitoring from Earth Observation; Achard, F., Hansen, M.C., Eds.; CRC Press, Taylor & Francis Group: Boca Raton, FL, USA, 2012; pp. 153–169. [Google Scholar]
- Hu, L.; Xu, N.; Liang, J.; Li, Z.; Chen, L.; Zhao, F. Advancing the mapping of mangrove forests at national-scale using Sentinel-1 and Sentinel-2 time-series data with Google Earth Engine: A case study in China. Remote Sens. 2020, 12, 3120. [Google Scholar] [CrossRef]
- Hunt, M.L.; Blackburn, G.A.; Carrasco, L.; Redhead, J.W.; Rowland, C.S. High resolution wheat yield mapping using Sentinel-2. Remote Sens. Environ. 2019, 233, 111410. [Google Scholar] [CrossRef]
- Genuer, R.; Poggi, J.M.; Tuleau-Malot, C. VSURF: An R package for variable selection using random forests. R J. 2015, 7, 19–33. [Google Scholar] [CrossRef] [Green Version]
- Georganos, S.; Grippa, T.; Vanhuysse, S.; Lennert, M.; Shimoni, M.; Kalogirou, S.; Wolff, E. Less is more: Optimizing classification performance through feature selection in a very-high-resolution remote sensing object-based urban application. GISci. Remote Sens. 2018, 55, 221–242. [Google Scholar] [CrossRef]
- Guyon, I.; Elisseeff, A. An introduction to variable and feature selection. J. Mach. Learn. Res. 2003, 3, 1157–1182. [Google Scholar]
- Pal, M. Random forest classifier for remote sensing classification. Int. J. Remote Sens. 2005, 26, 217–222. [Google Scholar] [CrossRef]
- Ghimire, B.; Rogan, J.; Galiano, V.R.; Panday, P.; Neeti, N. An evaluation of bagging, boosting, and random forests for land-cover classification in Cape Cod, Massachusetts, USA. GISci. Remote Sens. 2012, 49, 623–643. [Google Scholar] [CrossRef]
- Gumus, E.; Kirci, P. Selection of spectral features for land cover type classification. Expert Syst. Appl. 2018, 102, 27–35. [Google Scholar] [CrossRef]
- Somers, B.; Asner, G.P. Multi-temporal hyperspectral mixture analysis and feature selection for invasive species mapping in rainforests. Remote Sens. Environ. 2013, 136, 14–27. [Google Scholar] [CrossRef]
- Xiao, D.; Long, Y.; Wang, S.; Fang, L.; Xu, D.; Wang, G.; Li, L.; Cao, W.; Yan, Y. Spatiotemporal distribution of malaria and the association between its epidemic and climate factors in Hainan, China. Malar. J. 2010, 9, 1–11. [Google Scholar] [CrossRef] [Green Version]
- Drusch, M.; Del Bello, U.; Carlier, S.; Colin, O.; Fernandez, V.; Gascon, F.; Hoersch, B.; Isola, C.; Laberinti, P.; Martimort, P.; et al. Sentinel-2: ESA’s optical high-resolution mission for GMES operational services. Remote Sens. Environ. 2012, 120, 25–36. [Google Scholar] [CrossRef]
- Xu, F.; Li, Z.; Zhang, S.; Huang, N.; Quan, Z.; Zhang, W.; Liu, X.; Jiang, X.; Pan, J.; Prishchepov, A.V. Mapping winter wheat with combinations of temporally aggregated Sentinel-2 and Landsat-8 data in Shandong Province, China. Remote Sens. 2020, 12, 2065. [Google Scholar] [CrossRef]
- Song, Y.C.; Yan, E.R.; Song, K. An update of the vegetation classification in China. Chin. J. Plant Ecol. 2017, 41, 269. [Google Scholar]
- Zhang, L.; Wan, X.; Sun, B. Tropical Natural Forest Classification Using Time-Series Sentinel-1 and Landsat-8 Images in Hainan Island. In Proceedings of the IGARSS 2019—2019 IEEE International Geoscience and Remote Sensing Symposium, Yokohama, Japan, 28 July–2 August 2019; pp. 6732–6735. [Google Scholar]
- Yin, L.; You, N.; Zhang, G.; Huang, J.; Dong, J. Optimizing feature selection of individual crop types for improved crop mapping. Remote Sens. 2020, 12, 162. [Google Scholar] [CrossRef] [Green Version]
- Hu, Q.; Wu, W.; Song, Q.; Yu, Q.; Lu, M.; Yang, P.; Tang, H.; Long, Y. Extending the pairwise separability index for multicrop identification using time-series modis images. IEEE Trans. Geosci. Remote Sens. 2016, 54, 6349–6361. [Google Scholar] [CrossRef]
- Zhang, J.; Rivard, B.; Sánchez-Azofeifa, A.; Castro-Esau, K. Intra-and inter-class spectral variability of tropical tree species at La Selva, Costa Rica: Implications for species identification using HYDICE imagery. Remote Sens. Environ. 2006, 105, 129–141. [Google Scholar] [CrossRef]
- Jin, Z.; Azzari, G.; You, C.; Di Tommaso, S.; Aston, S.; Burke, M.; Lobell, D.B. Smallholder maize area and yield mapping at national scales with Google Earth Engine. Remote Sens. Environ. 2019, 228, 115–128. [Google Scholar] [CrossRef]
- Zurqani, H.A.; Post, C.J.; Mikhailova, E.A.; Schlautman, M.A.; Sharp, J.L. Geospatial analysis of land use change in the Savannah River Basin using Google Earth Engine. Int. J. Appl. Earth Obs. Geoinf. 2018, 69, 175–185. [Google Scholar] [CrossRef]
- Rodriguez-Galiano, V.F.; Ghimire, B.; Rogan, J.; Chica-Olmo, M.; Rigol-Sanchez, J.P. An assessment of the effectiveness of a random forest classifier for land-cover classification. ISPRS J. Photogramm. Remote Sens. 2012, 67, 93–104. [Google Scholar] [CrossRef]
- Zhong, L.; Gong, P.; Biging, G.S. Efficient corn and soybean mapping with temporal extendability: A multi-year experiment using Landsat imagery. Remote Sens. Environ. 2014, 140, 1–13. [Google Scholar] [CrossRef]
- Hu, L.; Li, W.; Xu, B. Monitoring mangrove forest change in China from 1990 to 2015 using Landsat-derived spectral-temporal variability metrics. Int. J. Appl. Earth Obs. Geoinf. 2018, 73, 88–98. [Google Scholar] [CrossRef]
- Noble, W.S. What is a support vector machine? Nat. Biotechnol. 2006, 24, 1565–1567. [Google Scholar] [CrossRef]
- Mountrakis, G.; Im, J.; Ogole, C. Support vector machines in remote sensing: A review. ISPRS J. Photogramm. Remote Sens. 2011, 66, 247–259. [Google Scholar] [CrossRef]
- Congalton, R.G. A review of assessing the accuracy of classifications of remotely sensed data. Remote Sens. Environ. 1991, 37, 35–46. [Google Scholar] [CrossRef]
- Hurskainen, P.; Adhikari, H.; Siljander, M.; Pellikka, P.; Hemp, A. Auxiliary datasets improve accuracy of object-based land use/land cover classification in heterogeneous savanna landscapes. Remote Sens. Environ. 2019, 233, 111354. [Google Scholar] [CrossRef]
- Miao, N.; Xu, H.; Moermond, T.C.; Li, Y.; Liu, S. Density-dependent and distance-dependent effects in a 60-ha tropical mountain rain forest in the Jianfengling Mountains, Hainan Island, China: Spatial pattern analysis. For. Ecol. Manag. 2018, 429, 226–232. [Google Scholar] [CrossRef]









| Bands | Wave-Length (nm) | Resolution (m) |
|---|---|---|
| Band2—Blue | 490 | 10 |
| Band3—Green | 560 | 10 |
| Band4—Red | 665 | 10 |
| Band5—Red edge 1 | 705 | 20 |
| Band6—Red edge 2 | 740 | 20 |
| Band7—Red edge 3 | 783 | 20 |
| Band8—NIR | 842 | 10 |
| Band11—SWIR | 1610 | 20 |
| Band12—SWIR | 2190 | 20 |
| Vegetation Indices | Equations |
|---|---|
| NDVI | |
| EVI | |
| NDTI | |
| LSWI | |
| SAVI |
| Classification | RF | TMF | EBF | F1 | |
|---|---|---|---|---|---|
| Rain forest (RF) | 1844 | 87 | 35 | 93.79% | 0.92 |
| Tropical monsoon forest (TMF) | 154 | 81 | 1553 | 84.86% | 0.88 |
| Evergreen broadleaved forest (EBF) | 5 | 35 | 2363 | 98.31% | 0.96 |
| 92.06% | 91.52% | 95.24% |
Publisher’s Note: MDPI stays neutral with regard to jurisdictional claims in published maps and institutional affiliations. |
© 2021 by the authors. Licensee MDPI, Basel, Switzerland. This article is an open access article distributed under the terms and conditions of the Creative Commons Attribution (CC BY) license (https://creativecommons.org/licenses/by/4.0/).
Share and Cite
Zhu, Q.; Guo, H.; Zhang, L.; Liang, D.; Liu, X.; Wan, X.; Liu, J. Tropical Forests Classification Based on Weighted Separation Index from Multi-Temporal Sentinel-2 Images in Hainan Island. Sustainability 2021, 13, 13348. https://doi.org/10.3390/su132313348
Zhu Q, Guo H, Zhang L, Liang D, Liu X, Wan X, Liu J. Tropical Forests Classification Based on Weighted Separation Index from Multi-Temporal Sentinel-2 Images in Hainan Island. Sustainability. 2021; 13(23):13348. https://doi.org/10.3390/su132313348
Chicago/Turabian StyleZhu, Qi, Huadong Guo, Lu Zhang, Dong Liang, Xvting Liu, Xiangxing Wan, and Jinlong Liu. 2021. "Tropical Forests Classification Based on Weighted Separation Index from Multi-Temporal Sentinel-2 Images in Hainan Island" Sustainability 13, no. 23: 13348. https://doi.org/10.3390/su132313348
APA StyleZhu, Q., Guo, H., Zhang, L., Liang, D., Liu, X., Wan, X., & Liu, J. (2021). Tropical Forests Classification Based on Weighted Separation Index from Multi-Temporal Sentinel-2 Images in Hainan Island. Sustainability, 13(23), 13348. https://doi.org/10.3390/su132313348

