Abstract
This study was conducted to define detailed factors by combining the factors of SNS (social network services) information attributes and dual processing process theory and to investigate the relationship between customer satisfaction, brand attitude, and sustainable use intention. An empirical analysis was conducted using data collected from 361 participants who have experience in SNSs for searching for restaurant information. The major results are as follows: First, two intuitive SNS information attributes (reliability and liveliness) and two analytical attributes (usefulness and conciseness) have a significant positive influence on customer satisfaction to use an SNS. In particular, the reliability was the most significant antecedent of the SNS information attributes in this study. In addition, the current study verified the significant relationships among customer satisfaction, brand attitude, and sustainable use intention. Based on these research results, it was verified that SNS information characteristics are important attributes in eliciting customer satisfaction, attitude toward the brand, and sustainable use intention from customers. This study will contribute to providing various practical implications to establish valuable marketing strategies.
1. Introduction
With the development of SNS, human lifestyles and consumption behaviors have also brought about great changes, and this is directly affecting the PR and marketing strategies of corporate management. Currently, most companies do not use SNSs simply to promote their products and services, but to communicate with customers and utilize customer characteristics through SNSs. In particular, these approaches can develop customer trust and increase purchase intention through customer relationship management, along with analyzing their products and services [,].In the food service industry, SNSs create several channels and generate revenue through service functions that connect customers and restaurant companies, and most of the consumers who have purchased or used food services through SNS information are affected by the SNS [,,] (Cho an Shin, 2020; Chun, Lee, and Park, 2020; Kim and Lee, 2017). According to the Korea Rural Economic Research Institute (2019), online food purchases are rapidly increasing, and the online sales of fresh foods (concentrated and marine products) also increased steadily from KRW 315.7 billion in the first quarter of 2014 to KRW 518.7 billion in the fourth quarter of 2017.
Currently, research related to SNS is being actively reported in previous studies related to the food service industry. Ji, Hu, and Byun (2013) [] analyzed the influence relationships among the efficiency of promotion, user satisfaction, and impulse purchases of the SNS information characteristics of catering companies, and the study verified the positive relationship between SNS information characteristics and customer satisfaction. Joung and Kim (2015) [] classified the characteristics of SNS information into playfulness, neutrality, and reliability of information and verified that the site characteristics of SNSs directly affect the intention to visit a restaurant. In addition, Kim, Hwang, and Park (2018) [] identified the structural relationship between word-of-mouth information characteristics (consensuality, vividness, neutrality, timeliness), trust, purchase intention, and word-of-mouth intention of restaurant consumers on SNSs, and the results confirmed that when the perceived benefits of dining-out products on SNSs are high, word-of-mouth or recommending information about dining products to others was increased.
Dual processing theory is actively used in various fields from cognitive psychology to behavioral economics to consumer studies by understanding how individuals process information according to the characteristics of thought processing and the decision-making process through analysis of these processes []. In particular, the dual processing theory understands the consumer from the perspective of two types of human thought processing: the intuitive part and the analytical part [,]. Previous studies applying this dual processing theory mainly explain the decision-making process that pursues persuasion communication and information effectiveness, so it is useful to explain the information processing process through recommended online information and persuasion in the information system field. Therefore, dual-processing theory is a theoretical foundation for the better understanding of consumers because the foodservice business can make decisions based on various information provided online through SNSs and directly affect sustainable purchase intentions.
The theoretical contribution of this study lies in its examination of six elements of restaurant SNS information attributes that sustainably influence customer satisfaction, brand attributes, and intention to use services. First, the present study draws lessons from the dual processing theory model, and it focus on the information characteristics of individual SNS users. In addition, the present research considers the impact of the SNS information based on the intuitive and analytical concept of the dual processing theory, and this study applied the theory to restaurant consumers. Second, this study considered the customer satisfaction and brand attitude responding to sustainable use intention. There are enough studies related to use intention in foodservice, while there are only a few studies combining the sustainable use intention of restaurants through attributes of information on SNSs, satisfaction, and brand attitude. In addition, in previous studies, research related to SNS has been actively conducted, but most of the research has focused on the information characteristics and quality of SNSs without theoretical support. Recently, as the proportion of dining out has increased due to the influence of COVID-19, consumers’ interest in dining-out information on SNSs such as Instagram, Facebook, and blogs is increasing, and it is considered to be important to prepare a differentiation strategy to build and develop a marketing strategy using a blog or SNS app. Therefore, this study proposed to define the detailed factors by combining the factors of SNS information characteristics based on the dual processing process theory and to investigate the relationships between brand attitudes, customer satisfaction, and sustainable purchase intention by using empirical analysis. It has academic originality in that it understands the sustainable behavior of restaurant consumers through SNS information attributes based on logical theory. Furthermore, this study has academic originality in that it predicts the future behavior of restaurant consumers through various SNS information provided by restaurant companies.
2. Literature Review
2.1. Theoretical Framework
The Ministry of Agriculture, Food, and Rural Affairs and the Korea Agro-Fisheries and Food Trade Corporation selected “Multi-streaming Consumption” as the key word for the restaurant trend in 2020. This trend is a major phenomenon that stimulates the emotions of dining out, and it is actively promoted through SNSs such as YouTube, Facebook, and Instagram. Even in the current COVID-19 situation, in particular, the food and dining economy reported that the restaurant market has expanded from offline (stores) to online after COVID-19. In addition, the concept of physical space is disappearing, and e-commerce, home shopping, distribution companies (convenience stores, marts), and shared kitchens are establishing themselves as new dining trends. In a situation where the flow of consumption through the Internetis changing as such, the increase in sales using online spaces such as SNSs continues, and the importance of online marketing is emerging in an age of continuous dining out.
Chaiken’s (1980) [] heuristic systematic model (HSM) is the most widely used in dual process theory. HSM explains the information processing process by dividing it into heuristic information processing and systematic information processing. In particular, the peripheral-systematic model is a suitable theory for explaining the personal information processing process through the Internet community, SNSs, etc., and is used as a theory specialized in online information technology []. Specifically, systematic information processing is a process similar to the central route concept asserted in the elaboration and possibility model and refers to the process in which the user analytically processes a large amount of information. On the other hand, the heuristic information processing process is considered to be similar to the peripheral route of the elaboration possibility model, and it is information processing that puts weight on the peripheral information related to itself rather than the quality of the information []. In other words, in the case of online information exchange, trust in the person delivering the information is required, and source credibility is an important factor in the process of peripheral information processing since it is not a face-to-face process []. In addition, the consumer accepts the information after judging the usefulness of the information based on the trust, and it is effective in individual decision-making and problem solving because it influences behavior by acquiring knowledge [].
Previous studies applying the dual processing theory to SNSs are as follows. First, Hu, Ji, and Byun (2012) [] said that the dual processing theory is the result of the continuous development of a change in attitude as a kind of information processing through a traditional attitude. Ji, Hu, and Byun (2013) [] extended the existing research and verified the dual process theory as a theory that specialized in information reliability pursuit, persuasion communication, and online information technology. Seok (2020) [] applies the dual process theory to consumer product purchase decision making, which occurs when a consumer purchases a product according to two ways of thinking: intuitive and analytical. The previous studies employed a dual processing theory that has focused on the psychological aspect so far, but this study expands and applies the theory to the consumer’s psychology through the SNS information characteristics of the restaurant business. Hence, the current study intends to classify SNS information characteristics as detailed factors based on the heuristic and systematic viewpoint of the dual processing theory.
2.2. SNS Information Attributes
SNS is an abbreviation for social network service, and an SNS has a unique characteristic in that users form a social network and disclose it to others, rather than simply providing a connection with people []. An SNS is an online system that forms and strengthens social relationships through free communication, information sharing, delivery, and expansion of personal connections between users []. Information attributes of SNSs are classified into various factors. Choi and Kim (2012) [] found that consumers generally search online information to reduce decision-making time and make better purchase decisions, and the SNS information characteristics were divided into broadness, storability, accessibility, anonymity, transcendence of space and time, and rapid dissemination. Hong (2011) [] classified SNS information characteristics into interactivity, accessibility, information provision, reliability, and up-to-dateness, and Kwok (2013) [] classified the SNS characteristics of catering companies into informational, up-to-date, lively, concise, and playful for a study on the effect of SNS characteristics on technology acceptance attitudes and behavioral intentions. In addition, Bae, Yang, and Park (2018) [] classified the information characteristics of SNS into information provision, reliability, liveliness, and interactivity and studied consumers’ attitudes toward snack products, word of mouth, and purchase intentions. Therefore, this study intends to classify SNS information characteristics that consumers can recognize through food service companies based on previous studies into consent, reliability, liveliness, up-to-dateness, usefulness, and conciseness. First, according to Kelly’s (1973) [] attribution theory, people become convinced when experiencing the same effect for the same entity, and information with such consent has a greater and stronger communication effect than information without consent. Accordingly, consent can be defined as the degree to which two or more individuals agree on the performance of a product and a plurality of information recipients agree on the performance of the product []. Second, reliability can be defined as information perceived by the recipient that the source will provide unbiased opinions and objective information with knowledge, skills, and experience related to the subject of communication []. Third, the vitality of information is easily remembered and exerts a relatively greater influence than other factors, and detailed information, personal experiences, and advice or aphorisms to others play a very effective role in the diffusion of information []. Fourth, up-to-dateness is the degree to which various contents used by users are generated and provided in time []. Fifth, usability can be defined as the usefulness and usable value, and generally refers to the degree to which the usefulness of information satisfies a need for information that users can use and obtain [].Last, conciseness means that the content the user is looking for should be provided in an appropriate amount at the right time and place, and although it may be considered that it does not contain a sufficient amount of information, it is rather an attribute that excludes unnecessary content and facilitates intensive understanding [].
2.3. Customer Satisfaction
Satisfaction has been considered as an important variable for predicting behavioral attitudes in the marketing field, because it is possible to evaluate customer needs or expectations and predict the evaluation after use []. Hoffman and Bateson (1997) [] defined satisfaction as a customer’s perceived response that satisfies or exceeds customer expectations through a service provider. Satisfaction on SNSs is an important factor in the evaluation process. It refers to the emotional state that users feel when the provided product or service meets their expectations and is also defined as the degree of satisfaction experienced by using an SNS []. Im (2012) [] reported that enhancing a customer relationship through customer satisfaction and customer loyalty can increase the reuse of products and services. This study found that the SNS activity of a restaurant company had a significant effect on customer value as well as customer satisfaction and behavioral intention. Jo (2017) [] divided the SNS quality of travel companies into information quality, interface quality, and system quality and demonstrated that service quality directly affects customer satisfaction and purchase intention. In addition, Ahn and Go (2017) [] analyzed the correlation between customer satisfaction and purchase intention in the SNS characteristics of restaurant companies and verified that the most important key factor in predicting and understanding customer behavior is SNS information along with satisfaction. Hence, previous studies confirmed that the characteristics of various information provided by SNSs and customer satisfaction can be closely linked in the restaurant business. Therefore, in this study, the variable of customer satisfaction is considered as a factor that plays a mediating role with the outcome variables such as SNS information characteristics and continuous use intention.
2.4. Brand Attitude
Attitude is a consistent reaction and psychological response that appears favorably or unfavorably to an object through learning and experience, and this attitude can be determined according to the importance of major attributes of an object []. Fishbein (1963) [] stated that brand attitude refers to emotions such as positive or negative and favorable or unfavorable, which are specific individual feelings toward a brand. In addition, Keller (1993) [] reported that a brand attitude is an individual’s consistently favorable or unfavorable response to a specific brand and that it is the highest level of an abstract and powerful form of association. Similarly, Grace and O’Cass (2005) [] identified that brand attitude is the sum of the positive or negative tendencies that appear as a result of perception and satisfaction with the experience of service brand elements in the past. In previous studies, brand attitude was set as an important outcome variable or a parameter between key factors such as customer satisfaction and loyalty. For example, Kwon (2016) [] studied the correlation between blog immersion and such brand attitudes and intentions to visit and verified that they have a significant positive (+) influence relationship with each other. Jo (2017) [] verified how a hotel company’s SNS characteristics affect brand attitudes and purchase intentions. The study defined the brand attitude as the positive or negative attitude of consumers toward the brand and the position in which the attitude appears. Due to its characteristic of being stable and consistent, it can be said that brand attitude is an important variable for understanding and predicting consumer behavior [,,]. In addition, Byun, Kim, and Lee (2013) [] studied the causal relationship between brand information and consumer attitudes targeting family restaurant users. As a result of the study, it was verified that positive or negative information about the brand of a family restaurant directly affects the brand image, brand attitude, and purchase intention. Based on previous studies, therefore, the present study considered that various SNS information attributes of restaurants have a causal relationship directly or indirectly on the brand attitude.
2.5. Sustainable Use Intention
The intention of continuous use online can be interpreted in more various forms than offline, and it is characterized by being very free of time and place restrictions []. In previous studies, continuous use intention has been defined as a concept explaining a consumer’s plan to continue to use a service or product []. A prior study found that consumers who are satisfied about a specific service or product have driven the continuous use of branded content and reuse intention []. In recent years, the issue related to sustainable consumption of a branded product has been reported by only a few studies [,,]. For instance, Hong (2018) [] performed a study to identify the predictors of the sustainable intention to use Facebook in Korea and showed that the attitude factor has a direct influence on the behavioral intention to use an SNS. In addition, Kim and Lee (2021) [] conducted a study to verify how motivation affects sustainable use intention for webtoon brands. More specifically, the study demonstrated that the attitude towards the webtoon brand was a critical antecedent of sustainable use intention, and the attitude was influenced by motivation factors.
Therefore, in the context of the foodservice business, understanding the concept of sustainable use intention through various elements that can influence the sustainable use intention from consumers is a major point. However, very little research has sought to examine the concept of sustainable use intention along with satisfaction and brand attitude in the context of the foodservice sector.
2.6. Hypothesis Development
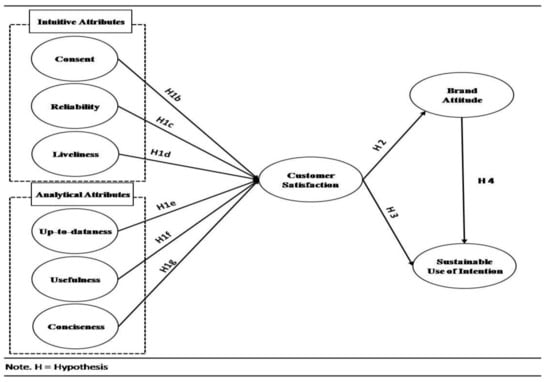
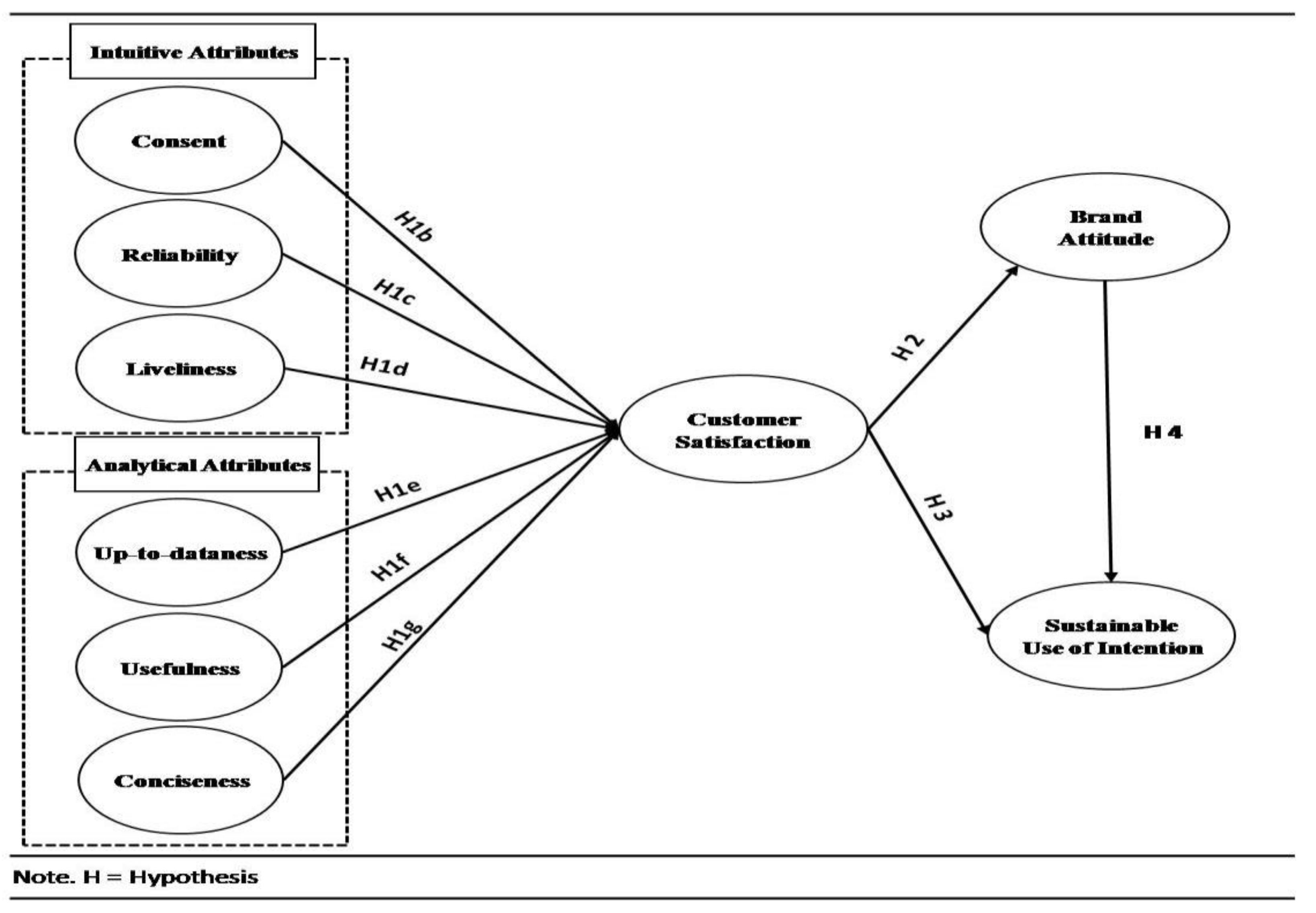
2.6.1. Relationships between SNS Information Attributes and Customer Satisfaction
Satisfaction is used as a variable to measure performance or efficiency after users actually use the system in the field of information systems []. The satisfaction that consumers feel after using online services such as SNSs can be a major variable to explain the influence of online services, and the properties of information systems can be used as important measurement variables to evaluate satisfaction. Ahn and Ko (2017) [] classified the characteristics of SNS into interactivity, information availability, and convenience of access and verified the significant relationships among the SNS characteristics of catering companies, customer satisfaction, and purchase intention. In addition, Sung, Ko, and Kim (2012) [] demonstrated that that users’ satisfaction with SNS information had a positive effect on their continued use intention and recommendation intention in retrieving dining-out information. Therefore, this study divided SNS information characteristics into intuitive elements (synonymy, reliability, and liveliness) and analytical elements (up-to-dateness, usefulness, and conciseness) based on the dual-processing process theory and assumed that the characteristics of SNS information would have a positive effect on user satisfaction in terms of the following hypotheses.
Hypothesis 1a (H1a).
SNS information attributes will have a positive effect on customer satisfaction.
Hypothesis 1b (H1b).
Consent will have a positive effect on customer satisfaction.
Hypothesis 1c (H1c).
Reliability will have a positive effect on customer satisfaction.
Hypothesis 1d (H1d).
Liveliness will have a positive effect on customer satisfaction.
Hypothesis 1e (H1e).
Up-to-dateness will have a positive effect on customer satisfaction.
Hypothesis 1f (H1f).
Usefulness will have a positive effect on customer satisfaction.
Hypothesis 1g (H1g).
Conciseness will have a positive effect on customer satisfaction.
2.6.2. Relationships between Customer Satisfaction, Brand Attitude, and Sustainable Use Intention
Brand attitude is a stable and continuous characteristic for predicting and understanding consumer behavior such as choosing a brand or motivating purchase behavior. Previous studies verified that customer satisfaction can directly influence brand attitude as well as purchase intention. For example, Byun, Kim, and Lee (2013) [] verified the significant relationship between information factors and brand attitude from family restaurant consumers. Taylor and Hunter (2014) [] identified the direct relationship between e-satisfaction and loyalty from consumers, and the e-satisfaction loyalty relationship appears to be mediated by brand attitudes in this study. In addition, Hwang, Choe, Kim, and Kim (2021) [] investigated the antecedents and consequences of satisfaction as perceived by customers who used a coffee shop operated by robot baristas and customers who used a coffee shop operated by human baristas. The study demonstrated that consumer satisfaction has a significant impact on bran attitude as well as loyalty.As such, studies on the relationship between customer satisfaction and brand attitude by applying SNSs were insufficient, but several previous studies assumed that customer satisfaction could have a direct effect on brand attitude. Therefore, the current study established the following hypothesis.
Hypothesis 2 (H2).
Customer satisfaction will have a positive effect on brand attitude.
In previous studies, a significant causal relationship between customer satisfaction and continuous use intention was verified in various fields. For example, Hossain and Kim (2018) [] verified the relationship between satisfaction and sustainable use intention as perceived by Facebook users. Therefore, the present study established the following hypothesis. In addition, previous studies confirmed the important about the SNS factor as a predictor of behavioral intention [,]. For example, Suh, Won, and Hong (2010) [] empirically investigated the effects of six SNS website quality factors (interface quality, system quality, information quality, service quality, emotion quality, and authoring environment quality) on user satisfaction and the intention of continuous use as well as word-of-mouth. Their study found that the system quality, emotion quality, and authoring environment quality were critical antecedents of customer satisfaction, and the customer satisfaction influenced the intention of continuous use as well as word-of-mouth.
Hypothesis 3 (H3).
Customer satisfaction will have a positive effect on sustainable use intention.
Prior studies have verified the significant relationships between brand attitude and loyalty or behavioral intention in various sectors. For example, Kim and Lee (2021) [] identified that the attitude towards a webtoon brand can directly influence sustainable use intention. Similarly, Hossain and Kim (2018) [] found that consumers who are satisfied with Facebook’s website have sustainable use intention about the site. In addition, Hwang, Choe, Kim, and Kim (2021) [] verified that brand attitude has a significant influence on brand loyalty from coffee shop visitors. Therefore, this study developed the following hypothesis based on the previous research.
Hypothesis 4 (H4).
Brand attitude will have a positive effect on sustainable use intention.
Based on above hypotheses we suggested the following research model on Figure 1.

Figure 1.
Research frame.
3. Methodology
3.1. Measurement of Variables and Survey Method
In order to conduct this study, a preliminary survey was conducted with50 customers who used a restaurant service through an SNS in 2020. Reliability verification and validity verification of the questionnaire items were performed through a preliminary survey, and the items with low reliability were corrected and supplemented with relevant professors and graduate students to create the final questionnaire. After modifications from the pilot test, the developed survey was conducted in February 2021 through the online survey method. The online survey was conducted for consumers who searched for and used SNS-based dining-out information, and it was commissioned by a consumer panel survey expert company (MicromillEmbrain). A self-administrated questionnaire was designed, and the questionnaire comprised three sections. The first part included six constructs related to SNS information attributes: synonymy, conciseness, up-to-dateness, reliability, usefulness, and liveness. The second part included customer satisfaction, brand attitude, and sustainable use intention. All questions from the sections included three to four items using a 7-point Likert-type scale (1: strongly disagree to 7: strongly agree) for the following: “Please indicate your level of agreement with the following statement”. The final section of the questionnaire included participants’ personal information, such as age, gender, education level, frequency of visiting the SNS for choosing a restaurant, and so on. To measure the attributes of SNS information on restaurant businesses, our study adopted 20 items from Bae et al. (2018) [] and Lim (2019) []. The four items for customer satisfaction were based on earlier research by Ahn and Go (2017) [], Hellier, et al (2003) [], Oliver (1980) [] and Kim et al (2009) []. Brand attitude was measured using four items that were modified from Fishbein (1963) []. In addition, the sustainable use intention was measured using four items that were identified by Hossainand Kim (2018) []. The final section of the questionnaire included respondents’ relevant personal information, such as age, gender, household income, and dining motivation.
3.2. Data Collection and Statistical Analyses
Distribution of the questionnaire encompassed 500 restaurant customers who were using SNSs for searching for a restaurant. From these samples, 450consumers participated in the survey (90% response rate). There were 35 questionnaires with missing values, and 29 disqualifications were due to the last visit on any SNS site for finding information about a restaurant being more than one month earlier. In addition, multivariate and univariate outliers found 33 outliers, which were also excluded. After all checks for sample validity, 361 responses from participants remained for hypotheses testing. Statistical analysis used SPSS25.0 and AMOS 23.0 programs. Specifically, this study performed the data analysis method by Anderson and Gerbing (1988) []. First, a confirmatory factor analysis (CFA) tested whether or not the observed variables reflected the hypothesized latent constructs using a covariance matrix, and composite reliability confirmed the measurement reliability. Second, validity tests (convergent and discriminate) were conducted using factor loading and average variance extracted (AVE). After verifying the measurement model, structural equation modeling (SEM) examined the overall fit of the proposed model along with assessing the hypotheses.
4. Results
4.1. Demographic Chatacteristics
Table 1 shows the participants’ characteristics. Among the 361 valid questionnaires, 165 were male (45.7%) and 196 were female (54.3%). The occupations of respondents were office worker (34.1%), student (33.0%), professional worker (10.5%), personal business (10.2%), government officer (7.5%), and others (4.7%). The result of the age group shows that 20~29 was the highest (32.4%), followed by 40~49(24.1%), 30–39(22.7%), and over 50(20.8%). The results of education level found that university and graduate school graduates accounted for more than 70% of the respondents. Last, the results of the frequency of SNS use for dining out indicated that 3~4 times per week was the highest (47.1%), followed by everyday (17.2%), 5~6 times per week (16.1%), and 1~2 times per week (13.0%).

Table 1.
Results of respondent characteristics.
4.2. Reliability Verification of Variables
In this study, the attributes of SNS information characteristics were measured with a total of six variables (synonymy, conciseness, up-to-dateness, reliability, usefulness, liveness) based on previous studies. The measurement items for each factor consisted of a total of 20 items: three items of synonymy, conciseness, reliability, and liveliness, and four items of up-to-dateness and usefulness. Customer satisfaction consisted of three items, and brand attitude and sustainable use of intention consisted of four items each. Using Cronbach’s alpha value, it was verified whether the measurement factors consisted of homogeneous variables. According to previous studies, a Cronbach’s alpha value of 0.6 or higher for exploratory research and of 0.7 or higher for confirmatory research is considered appropriate. All of Cronbach’s alpha values for six variables related to SNS information attributes exceeded the standard value of 0.6 (synonymy: 0.799; conciseness: 0.860; up-to-dateness: 0.875; reliability: 0.860; usefulness: 0.907; liveness: 0.875), so the reliability of information characteristic factors could be verified. In addition, the Cronbach’s alpha value of customer satisfaction was 0.860, brand attitude was 0.898, and sustainable use of intention was 0.942. Therefore, the reliability of all variables was verified (Table 2).

Table 2.
Results of demographic characteristic.
4.3. Confirmatory Factor Analysis
In this study, structural equation modeling (SEM) was employed to more specifically verify the causal relationship and direction between measurement variables. Structural equations can be analyzed in consideration of measurement errors of independent and dependent variables, and parameters can be measured at the same time as setting a system of equations, so more complex and step-by-step theoretical structural analysis can be effectively performed [,]. In this study, the overall fit of the model was measured and verified using both the absolute fit index and the incremental fit index [,]. The results of the confirmatory factor analysis for the validation of the validity and fit of the measurement variables and the validation of the relationship between the constructs were presented in more detail. First, the x2 value was 815.448, the degree of freedom (df) was 394, the CMIN/DF was 2.07(p = 0.000), the GFI was 0.877, the AGFI was 0.845, the RMR value was 0.046, and the RMSEA value was 0.055. Based on these results, this study verified that the degree of absolute fit was acceptable [,]. Next, the NFI value was 0.916, the IFI value was 0.955, the TLI value was 0.946, and the CFI value was 0.954 to verify the intermediate fit [,]. Checking factor loading and average variance extracted assessed convergent validity in this study. Composite reliability for all elements was calculated for assessing the instrument’s reliability. As shown in Table 3, all constructs represented desirable levels of CR (composite reliability), ranging from 0.800 to 0.937, so the current study satisfies convergent validity []. In addition, AVE values of all measurement factors exceeded the reference values of 0.7 and 0.5, except for five relationships (up-to-dateness and usefulness, up-to-dateness and brand attitude, satisfaction and brand attitude, satisfaction and sustainable use intention, brand attitude and sustainable use intention) [,]. To identify the discriminant validity, therefore, the variables combined and compared the constrained model and unconstrained model using the x2 differences. The results show thatall paired comparisons of the constructs have significant x2 differences between the measurement model and alternative model (up-to-dateness and usefulness: Δχ2 = 126.316, Δdf = 8; up-to-dateness and brand attitude: Δχ2 = 133.291, Δdf = 8; satisfaction and brand attitude: Δχ2 = 69.922, Δdf = 8; brand attitude and sustainable use intention:Δχ2 = 221.255, Δdf = 8).Therefore, the discriminant validity of the designed research model was also verified [,] (see Table 3 and Table 4).

Table 3.
Confirmatory factor analysis for the measurement model.

Table 4.
Comparison of AVE and squared correlations of paired constructs.
4.4. Result of Structural Equation Model
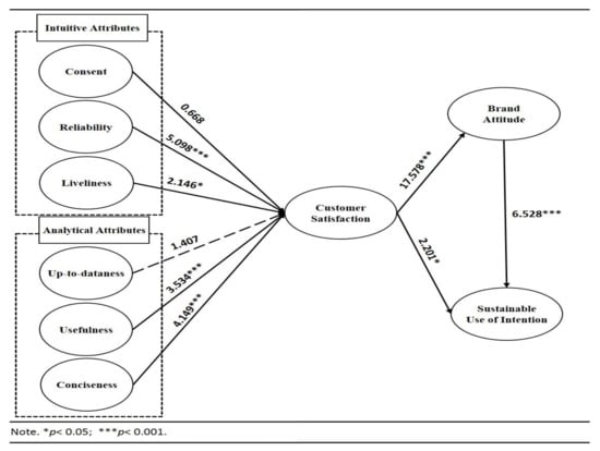
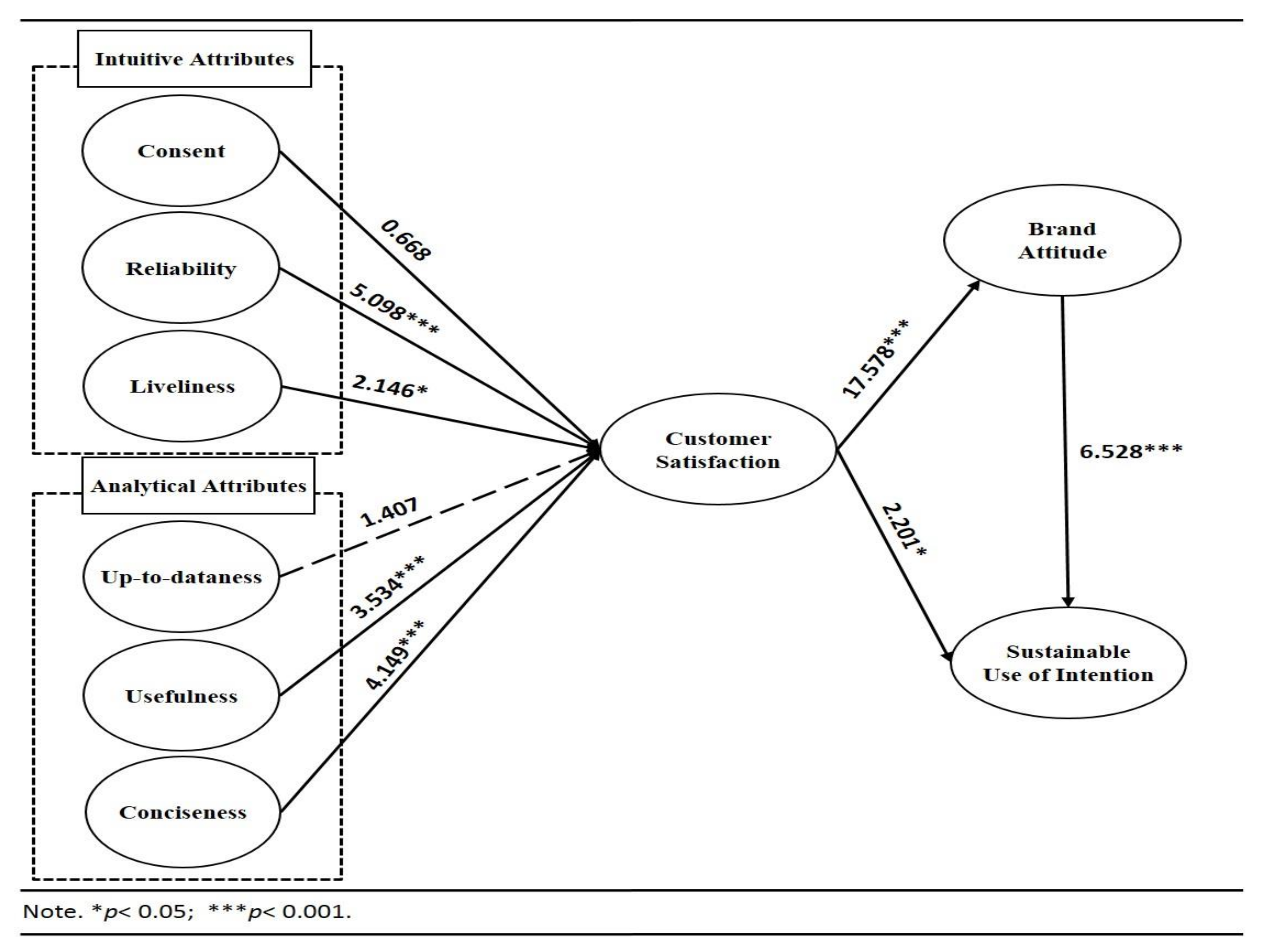
Measuring the fit of the designed model was confirmed before the validation of the causal relationship for hypothesis testing. Results show that the x2 was 863.618, the degree of freedom (df) was 405, p = 0.000, and the GFI was 0.871. The AGFI was 0.842, the sRMR value was 0.035, and the RMSEA value was 0.056, confirming the absolute fit of the measurement factors. In addition, the NFI value was 0.911, the IFI value was 0.951, the TLI value was 0.943, and the CFI value was 0.951, so the intermediate fit of the research model for hypothesis testing was also verified. All but two of the path coefficients in the model were positive and significant. Therefore, empirical support accrues to all the hypotheses except for Hypotheses 1-1 and 1-4, which referred to the path from synonymy to customer satisfaction and up-to-dateness to customer satisfaction. In other words, four elements of SNS information attributes (conciseness, reliability, usefulness, and liveliness) have significantly influenced customer satisfaction. Furthermore, the relationships between customer satisfaction, brand attribute, and sustainable use intention were statistically significant. The more specific hypothesis test results are as follows. The results confirm the proposed effects of intuitive SNS information attributes on customer satisfaction, reliability (Hypothesis 1–2: β = 0.28; t = 5.098 ***), and liveliness (Hypothesis 1–3: β = 0.12; t = 2.146 *). In addition, usefulness (Hypothesis 1–5: β = 0.26; t = 3.534 ***) and conciseness (Hypothesis 1–6: β = 0.22; t = 4.149 ***) among the analytical attributes of SNS information positively influenced customer satisfaction. Among all the predictors of SNS information attributes, reliability (t = 5.098 ***) has the strongest effect on customer satisfaction followed by conciseness (t = 4.149 ***), usefulness (t = 3.534 ***), and liveliness (t = 2.146 *). In addition, customer satisfaction was a very critical antecedent of the brand attitude (Hypothesis 2: β = 0.95; t = 17.578 ***), and the customer satisfaction (Hypothesis 3: β = 0.26; t = 2.201 *) and brand attribute (Hypothesis 4: β = 0.77; t = 6.528 ***) have a direct effect on sustainable use intention. Overall, the study produces significant support for the notion that SNS information attributes of foodservice businesses, as perceived by customers during their consumption experience in a restaurant after finding information about food, positively affects their perceptions of satisfaction and, in turn, has a positive effect on the brand attitude and sustainable use intention with regard to that restaurant (see Table 5, Figure 2).

Table 5.
Results of structural parameter estimates.

Figure 2.
Result of hypothesis test.
5. Conclusions and Limitations
5.1. Conclusions
This study was conducted to verify the influence relationship between SNS information attributes perceived by restaurant SNS users, customer satisfaction, brand attitude, and sustainable use intention. Through this hypothesis test, we intend to present various practical marketing implications not only for academia but also for the food service industry, which is facing many difficulties due to the COVID-19 crisis. More specific academic and practical implications are as follows.
First, this study applied the attribute of SNS information characteristics to the dual processing theory that verified the causal relationship between satisfaction, brand attitude, and sustainable use intention through the SNS information perceived by restaurant visitors. In particular, previous studies that used dual processing theory mainly applied the concept to identify the effectiveness of SNS information in the engineering field [,] or in studies on psychological aspects to understand the psychology of consumers []. Therefore, this study identifies the important elements of SNS information attributes as an important marketing promotion strategy by considering various intuitive (consent, reliability, liveliness) attributes and analytical (up-to-dateness, usefulness, conciseness) attributes that consumers can recognize through SNSs in the restaurant.
Second, this study verified the influence relationship between SNS information characteristics and customer satisfaction, and it was verified that reliability, liveliness, usefulness, and conciseness, among the six attributes, had a direct effect on customer satisfaction. According to the results of previous studies that employed the SNS information attributes as a major variable, it was confirmed once again that the influence relationship between perceived SNS information characteristics and customer satisfaction may depend on the research subject or research field.
Third, the present study found that reliability is the most significant factor that can influence customer satisfaction among restaurant SNS information attributes. In addition, conciseness, usefulness, and liveliness also had a directly positive (+) effect on customer satisfaction. Therefore, foodservice companies or restaurants should deliver concise information, including meaningful information that is provided on SNSs, and provide reliable information based on their expertise in the provided information. In addition, the information provider needs to provide well-organized and accurate information, including store name, location, menu, and price, to improve the usefulness of SNS information. For example, restaurant-related companies are promoting information on their SNS accounts based on consumers’ visiting experiences by using experience groups on Instagram or blogs.
Fourth, it was verified that conciseness and usefulness among the analytical attributes of SNS information characteristics had a significant effect on customer satisfaction. Therefore, in order to increase customer satisfaction and further increase positive sustainable use intention, the concise and essential content-oriented information provided will have a positive effect on the consumers who view the information. Therefore, food service companies should accurately deliver the store name, location, menu, and price to search-based services.
Last, this study verified that consumers who were satisfied with the information provided by SNSs also increased their positive attitude toward the brand and sustainable use intention. This result re-verified that there is a significant causal relationship between satisfaction, attitude, and continuous use intention, and this can be applied to the food service industry from previous studies [,,,].
Recently, the proportion of dining out has increased due to the influence of COVID-19 [,], and consumers’ interest in dining-out information on SNSs such as Instagram, Facebook, and blogs has also increased. Therefore, this study is considered to prepare a differentiated strategy to improve and develop a marketing strategy using the SNS information attributes by considering other critical elements such as satisfaction, brand attitude, and sustainable use intention. These findings are expected to help establish marketing strategies for restaurant business and develop academic grounds.
5.2. Limitations
This research conducted a meaningful study based on the information characteristics of SNSs (Instagram, Facebook, etc.) that, recently, consumers mainly visit to find information on dining out, but the following limitations were not overcome. First, the residence of the survey respondents was not investigated in this study, and data were collected in South Korea only. Therefore, the SNS information can be different based on the size of the city, country, or area of residence. Therefore, it is difficult to generalize the research results. Thus, it is necessary to overcome the limitations of the study subject by considering or comparing various areas.
Second, this study was conducted only focusing on a general SNS setting, such as Instagram, Facebook users, and blog users, among various dining-related SNS websites. However, this study did not distinguish the type of SNS setting, and the results can be different based on the SNS setting. In future research, therefore, a broader investigation of more diverse SNS websites is needed to overcome these limitations.
Third, this study requested a single response rather than multiple responses, for the main purpose of using SNSs to search for information on dining out. This was a single inquiry to check which reason is the most important in searching for dining-out information through SNSs. Therefore, it will be meaningful to inquire with multiple responses in future studies.
Author Contributions
Conceptualization, S.L.; methodology, H.K.; software, G.B.; validation, G.B.; formal analysis, S.L.; investigation and resources, H.K.; data curation, G.B.; writing—original draft preparation, S.L.; writing—review and editing, G.B.; visualization, H.K.; supervision, S.L. All authors have read and agreed to the published version of the manuscript.
Funding
This research received no external funding.
Institutional Review Board Statement
Not applicable.
Informed Consent Statement
Not applicable.
Data Availability Statement
Not applicable.
Conflicts of Interest
The authors declare no conflict of interest.
References
- Kim, H.S.; Choi, Y.S.; Shin, C.S. Relationship among restaurant owner’s SNS marketing, trust, purchase intention, and word of mouth intention. J. Distrib. Sci. 2019, 17, 27–38. [Google Scholar]
- Wang, H.; Ko, E.; Woodside, A.; Yu, J. SNS marketing activities as a sustainable competitive advantage and traditional market equity. J. Bus. Res. 2021, 130, 378–383. [Google Scholar] [CrossRef]
- Cho, B.K.; Shin, H.S. Effects of SNS Characteristics on SNS Engagement and Consumer Brand Engagement. Korean J. Franch. Manag. 2020, 11, 23–39. [Google Scholar] [CrossRef]
- Chun, T.Y.; Lee, D.K.; Park, N.H. The Effect of Marketing Activities on the Brand Recognition, Brand Familiarity, and Purchase Intention on the SNS of Franchise Companies. J. Asian Financ. Econ. Bus. 2020, 7, 955–966. [Google Scholar] [CrossRef]
- Kim, H.J.; Lee, H.C. Effect of food service corporate SNS marketing activity on brand awareness, consumer satisfaction, and purchase intention. Int. J. Tour. Hosp. Res. 2017, 31, 195–209. [Google Scholar]
- Ji, Y.H.; Hu, K.S.; Byun, J.W. A Study of the Structural Relationship between the Information of SNS and the Impulsive Buying. Korean J. Hosp. Tourism. 2013, 22, 119–134. [Google Scholar]
- Joung, S.M.; Kim, Y.H. A Study on the Effects of SNS Information Characteristics and SNS Site Characteristics on the Intention to Visit a Restaurant. Culin. Sci. Hosp. Res. 2015, 21, 159–173. [Google Scholar]
- Kim, H.S.; Hwang, K.S.; Park, D.S. A Study on the Effects of SNS-WOM Characteristics in Restaurant Food on Trust, Perceived Risk and Purchase Intention: Focused on the Moderating Role of SNS Receivers Characteristics. J. Foodserv. Manag. 2016, 19, 255–282. [Google Scholar]
- Eagly, A.H.; Chaiken, S. The Psychology of Attitudes; Harcourt Brace Jovanovich College Publishers: San Diego, CA, USA, 1993. [Google Scholar]
- Wen, T.J. Congruity between mood and brand involvement enhances the effectiveness of message appeals: Dual processing model perspective. J. Mark. Commun. 2021, 27, 651–669. [Google Scholar] [CrossRef]
- Chaiken, S. Heuristic versus systematic information processing and the use of source versus message cues in persuasion. J. Personal. Soc. Psychol. 1980, 39, 752–766. [Google Scholar] [CrossRef]
- Zhang, W.; Watts, S. Online communities as communities of practice: A case study. J. Knowl. Manag. 2008, 12, 55–71. [Google Scholar] [CrossRef] [Green Version]
- Zhang, K.Z.; Lee, M.K.; Zhao, S.J. Understanding the Informational Social Influence of Online Review Platforms. ICIS2010, Proceedings. 26 November 2010. Available online: https://aisel.aisnet.org/icis2010_submissions/71 (accessed on 12 October 2021).
- Sussman, S.W.; Siegal, W.S. Informational influence in organizations: An integrated approach to knowledge adoption. Inf. Syst. Res. 2003, 14, 47–65. [Google Scholar] [CrossRef] [Green Version]
- Hu, K.S.; Ji, Y.H.; Byun, J.W. Effect of Information of SNS on the Brand Attitude and Behavioral Intention: Application of the Dual Process Theory. Korean J. Tour. Res. 2012, 7, 619–636. [Google Scholar]
- Seok, J.H. Consumer Purchase Experience and Consumption Happiness Based on Dual Process. Theory. Ph.D. Thesis, Sungkyunkwan University, Seoul, Korea, 2020. [Google Scholar]
- Boyd, D.M.; Ellison, N.B. Social network sites: Definition, history, and scholarship. J. Comput. Mediat. Commun. 2007, 13, 210–230. [Google Scholar] [CrossRef] [Green Version]
- Blackshaw, P. User-generated content in context. J. Advert. Res. 2011, 51, 108–111. [Google Scholar]
- Choi, H.Y.; Kim, J.K. A Study of Word-of-mouth Marketing using restaurant review Blog as Online Related Community. J. Korean Inst. Nest Gener. Comput. 2012, 8, 37–48. [Google Scholar]
- Hong, D.W. The Impact of SNS Characteristics on Attitudes, Purchase Intention, and Recommending Behavior. Master’s Thesis, Yeonsae University, Seoul, Korea, 2012. [Google Scholar]
- Kwok, B.S. The Influence of SNS Properties on Involvement, Reliability, and Behavior Intention in Restaurants. Northeast Asia Tour. Res. 2013, 9, 103–123. [Google Scholar]
- Bae, J.H.; Yang, I.S.; Park, M.K. Relationships among the SNS characteristics, consumer attitudes, retransmission of online Word-of-Mouth(WOM) and purchase intention of snacks. J. Table Food Coord. 2018, 13, 83–96. [Google Scholar] [CrossRef]
- Kelly, H.H. The Preocess of Casual Attribution. Am. Psychologist. 1973, 28, 107–128. [Google Scholar] [CrossRef]
- Chiou, J.S.; Cheng, C. Should a company have message boards on its web sites? J. Interact. Mark. 2003, 17, 50–61. [Google Scholar] [CrossRef]
- Pan, X.; Ratchford, B.T.; Shankar, V. Can price dispersion in online markets be explained by differences in e-tailer service quality? J. Acad. Mark. Sci. 2002, 30, 433–445. [Google Scholar] [CrossRef]
- Herr, P.M.; Kardes, F.R.; Kim, J. Effects of word-of-mouth and product-attribute information on persuasion: An accessibility-diagnosticity perspective. J. Consum. Res. 1991, 17, 454–462. [Google Scholar] [CrossRef]
- Zhu, Y.; Hinds, W.C.; Kim, S.; Sioutas, C. Concentration and size distribution of ultrafine particles near a major highway. J. Air Waste Manag. Assoc. 2002, 52, 1032–1042. [Google Scholar] [CrossRef] [PubMed]
- Wang, G. Information utility as a predictor of newspaper readership. J. Q. 1977, 54, 791–794. [Google Scholar] [CrossRef]
- Grinter, R.E.; Palen, L.; Eldridge, M. Chatting with teenagers: Considering the place of chat technologies in teen life. ACM Trans. Comput. -Hum. Interation(TOCHI) 2006, 13, 423–447. [Google Scholar] [CrossRef]
- Oliver, R.L. Cognitive, affective, and attribute bases of the satisfaction response. J. Consum. Res. 1993, 20, 418–430. [Google Scholar] [CrossRef]
- Hoffman, K.D.; Bateson, J.E.G. Essentials of Services Marketing; The Dryden Press: Hinsdale, IL, USA, 1997. [Google Scholar]
- Kim, B.G.; Yoon, I.K. Factors Affecting the Quality of Social Network Service on User Satisfaction and Continuance Usage Intention. J. Inf. Technol. Appl. Manag. 2014, 21, 35–51. [Google Scholar]
- Im, Y.H. The Effects of SNS Activity in Foodservice Industry on Customer Value, Customer Satisfaction and Behavioral Intention. Ph.D. Thesis, Kyonggi University, Seoul, Korea, 2012. [Google Scholar]
- Jo, Y.H. SNS Characteristics of Hotel Corporation Influencing Brand Attitude and Purchase Intention. Matser’s Thesis, Sejong University, Seoul, Korea, 2017. [Google Scholar]
- Aaker, J.L. Dimensions of brand personality. J. Mark. Res. 1997, 34, 347–356. [Google Scholar] [CrossRef]
- Fishbein, M. An investigation of the relationships between beliefs about an object and the attitude toward that object. Hum. Relat. 1963, 16, 233–239. [Google Scholar] [CrossRef]
- Keller, K.L. Conceptualizing, measuring, and managing customer-based brand equity. J. Mark. 1993, 57, 1–22. [Google Scholar] [CrossRef]
- Grace, D.; O’cass, A. Examining the effects of service brand communications on brand evaluation. J. Prod. Brand Manag. 2005, 12, 125–139. [Google Scholar] [CrossRef]
- Kwon, G.T. The Effect of Blog Commitment to Bland Attitude and Visit Intention in Food Service Industry. Northeast. Asia Tourism Research. 2016, 12, 237–257. [Google Scholar]
- Luarn, P.; Huang, P.; Chiu, Y.P.; Chen, I.J. Motivations to engage in word-of-mouth behavior on social network sites. Inf. Dev. 2016, 32, 1253–1265. [Google Scholar] [CrossRef]
- Lee, J.Y.; Park, J.H.; Jun, J.W. Brand webtoon as sustainable advertising in Korean consumers: A focus on hierarchical relationships. Sustainability 2019, 11, 1364. [Google Scholar] [CrossRef] [Green Version]
- Hossain, M.; Kim, M. Does Multidimensional Service Quality Generate Sustainable Use Intention for Facebook? Sustainability 2018, 10, 2283. [Google Scholar] [CrossRef] [Green Version]
- Hong, I.B. Social and personal dimensions as predictors of sustainable intention to use Facebook in Korea: An empirical analysis. Sustainability 2018, 10, 2856. [Google Scholar] [CrossRef] [Green Version]
- Kim, Y.; Lee, H. Motivation and Reuse: How Does Motivation Affect Sustainable Use Intention for Brand Webtoons? Sustainability 2021, 13, 1620. [Google Scholar] [CrossRef]
- Wang, H.; Lee, K. Getting in the flow together: The role of social presence, perceived enjoyment and concentration on sustainable use intention of mobile social network game. Sustainability 2020, 12, 6853. [Google Scholar] [CrossRef]
- DeLone, W.H.; McLean, E.R. Information systems success: The quest for the dependent variable. Inf. Syst. Res. 1992, 3, 60–95. [Google Scholar] [CrossRef] [Green Version]
- Sung, H.J.; Ko, J.Y.; Kim, Y.K. The Study of the Effects of Individual Characteristics on Customer Satisfaction and Intention of the Use, Intention of Site Recommendation Focused on the On-Line Social Network Service. J. Foodserv. Manag. 2012, 15, 81–101. [Google Scholar]
- Ahn, S.H.; Go, J.Y. The Effect of SNS Characteristics on Food Service Enterprise related to the Customer Satisfaction and Purchasing Intention. e-Bus. Stud. 2017, 18, 91–106. [Google Scholar] [CrossRef]
- Byun, K.I.; Kim, D.J.; Lee, S.K. Positive and Negative Information on Family Restaurant Brands and Consumer Attitude—Using a Scenario Technique. J. Foodserv. Manag. 2013, 16, 119–137. [Google Scholar]
- Taylor, S.A.; Hunter, G. An Exploratory Investigation into the Antecedents of Satisfaction, Brand Attitude, and Loyalty within the (B2B) eCRM Industry. J. Consum. Satisf. Dissatisfaction Complain. Behav. 2014, 27, 24–42. [Google Scholar]
- Hwang, J.; Choe, J.Y.; Kim, H.M.; Kim, J.J. Human baristas and robot baristas: How does brand experience affect brand satisfaction, brand attitude, brand attachment, and brand loyalty? Int. J. Hosp. Manag. 2021, 99, 103050. [Google Scholar] [CrossRef]
- Suh, W.J.; Won, W.Y.; Hong, J.W. An Empirical Study on the Effects of SNS Website Quality Factors on the User Satisfaction, Intention of Continuous Use, and Intention of Words-of-Mouth. Ind. Innov. Res. 2010, 26, 99–132. [Google Scholar]
- Lee., E.Y.; Lee, T.M. The Effects of Information Characteristics on Word of Mouth Performance in Online Environment: Focused on the Moderating Effect of Consumer Knowledge. Korean J. Advert. 2005, 16, 71–145. [Google Scholar]
- Lim, S.Y. Effects of Instagam eating-out information characteristics on satisfaction and intention to use. J. Korea Hotel Resort Assoc. 2019, 18, 241–261. [Google Scholar]
- Hellier, P.K.; Geursen, G.M.; Carr, R.A.; Rickard, J.A. Customer repurchase intention: A general structural equation model. Eur. J. Mark. 2003, 37, 1762–1800. [Google Scholar] [CrossRef] [Green Version]
- Oliver, R.L. A cognitive model of the antecedents and consequences of satisfaction decisions. J. Mark. Res. 1980, 17, 460–469. [Google Scholar] [CrossRef]
- Kim, K.M.; Kim, K.H.; Wang, J.K. Consumer Confidence, Identification, and a Brand Attitude according to the On-line Brand Community Type. Int. J. Contents. 2009, 9, 241–249. [Google Scholar]
- Anderson, J.C.; Gerbing, D.W. Structural equation modeling in practice: A review and recommended two-step approach. Psychol. Bull. 1988, 103, 411–424. [Google Scholar] [CrossRef]
- Fornell, C.; Larcker, D.F. Evaluating structural equation models with unobservable variables and measurement error. J. Mark. Res. 1981, 18, 39–50. [Google Scholar] [CrossRef]
- Rigdon, E.E. CFI versus RMSEA: A comparison of two fit indexes for structural equation modeling. Structural Equation Modeling. Multidiscip. J. 1996, 3, 369–379. [Google Scholar]
- Bagozzi, R.P.; Yi, Y. On the evaluation of structural equation models. J. Acad. Mark. Sci. 1988, 16, 74–94. [Google Scholar] [CrossRef]
- Kline, R.B. Principles and Practice of Structural Equation Modeling; Guilford Publications: New York, NY, USA, 2015. [Google Scholar]
- Kim, J.; Han, H.; Ariza-Montes, A. The impact of hotel attributes, well-being perception, and attitudes on brand loyalty: Examining the moderating role of COVID-19 pandemic. J. of Ret. Con. Serv. 2021, 62, 1–10. [Google Scholar] [CrossRef]
- Radic, A.; Koo, B.; Cordero, E.G.; Cabrera, J.P.; Han, H. Intention to take COVID-19 vaccine as precondition for international travel: Application of extended norm-activation model. Int. J. Env. Res. Pub Hea. 2021, 18, 3104. [Google Scholar] [CrossRef]
Publisher’s Note: MDPI stays neutral with regard to jurisdictional claims in published maps and institutional affiliations. |
© 2021 by the authors. Licensee MDPI, Basel, Switzerland. This article is an open access article distributed under the terms and conditions of the Creative Commons Attribution (CC BY) license (https://creativecommons.org/licenses/by/4.0/).