Abstract
The tourism industry has been gravely affected by the COVID-19 pandemic. In this context, the purpose of this study was to explore residents’ support for sustainable tourism development in an integrative model that considered well-established factors and the impact of the COVID-19 pandemic. Addressing various research gaps caused by the pandemic, this study aimed to examine a model based on eight hypotheses. Using the premises of a cross-sectional study, data was gathered from residents from Sibiu. Data analysis implied various steps to provide an accurate understanding of the hypotheses and the model was developed based on structural equation modeling. Considering the results of hypothesis testing, our study reconfirmed the applicability of social exchange theory in describing residents’ attitudes toward tourism development and positioned quality of life as an important predictor for this construct. Also, the outcomes highlighted a negative relationship between the host community’s perceptions of the coronavirus pandemic and their subsequent support for sustainable tourism development. Overall, the results focused on offering contributions for a better understanding of residents’ behavior and the influence of the COVID-19 outbreak on their support for sustainable tourism development. The conceptual and practical ramifications of the study were addressed in the article’s conclusion.
1. Introduction
Residents’ hospitality is regarded as an essential component in the development of sustainable tourism [1]. As a standalone concept, sustainable tourism development is defined as a “pathway that cultivates the tourism industry as economic viability without damaging and harming residents’ society and their environment” [2]. In this context, monitoring the attitudes and perceptions of residents is of crucial importance, especially for tourism planners, destination management organizations, hospitality businesses, tourism practitioners, and local authorities. By understanding the perspectives of the host population, local authorities and destination management organizations are better equipped to promote the advantages of tourism, such as economic and social opportunities [3,4,5,6]. Vargas-Sánchez et al. [7] note that “residents tend to support tourism as a development strategy for their community”. Studies showed that the impacts of tourism perceived by the host population community are connected to residents’ quality of life and their subsequent advocacy for sustainable tourism [8]. This evaluation from the residents’ point of view has been widely associated with the theoretical framework of social exchanges [9]. Thus, social exchange theory (SET) indicates that the host population may encourage tourism development depending on their assessments of the positive/favorable and negative/unfavorable aspects associated with tourism activities [4,5]. Residents are willing to participate in an exchange if they consider that the benefits of their involvement outweigh the costs of that activity. As a result, a community is more inclined to embrace tourism if the perceived benefits supersede the perceived negative aspects. SET’s adequacy in studies related to residents’ support for sustainable tourism development has been validated in multiple theoretical and empirical investigations [4,5,9,10]. This theory provides the background for the model proposed in this paper.
Considering the wide array of studies, researching residents’ attitudes, perceptions, and behaviors in relation to tourism have been prevalent topics throughout the years. Many authors have focused their research on different study areas on comprehending the premises of support for sustainable tourism development at a local level. For instance, Kim et al. [11] explored the region of Gamcheon Culture Village, South Korea in their residents’ study; Bajrami et al. [8] based their study on ‘residents living in rural areas of the Republic of Serbia’; Yu et al. [12,13] explored tourism development in rural midwestern communities from USA; Moraru et al. [14] investigated residents’ attitude toward tourism in Constanta, Romania; Akis et al. [15] examined the case of Cyprus; Andriotis and Vaughan [16] focused their study in Crete, Greece; Stylidis [17] explored the perceptions of residents from Kavala, Greece in relation to place attachment and tourism support; Liang and Hui [18] selected the Shenzhen OCT community of China as the location for their residents’ study; Zhuang et al. [19] based their study in India, more specifically in two cities associated with pilgrimage tourism (Puri and Varanasi); whereas Gannon et al. [20] explored perceptions of residents from Tabriz and Kashan (Iran). Considering the findings of these studies, the viability of tourism is contingent on the proactive participation and support of locals [21], without which the survival of the tourism industry in that particular area is imperiled [4]. Thus, residents represent a key stakeholder in tourism and the local community should be considered and involved in the tourism decision-making process.
Fostering residents’ support of tourism is essential for the expansion of this industry at a local level [6]. However, local citizens’ support for tourism activities has been in jeopardy due to the COVID-19 pandemic. The COVID-19 outbreak is regarded as one of the most serious health issues in world history [22]. Besides the tremendous loss of human lives, the negative effects of COVID-19 extend to short-term and long-term consequences from “social, economic, and political” perspectives [23].
Due to COVID-19’s easy transmission through respiratory droplets or physical contact, during the pandemic, cities were in lockdown and the hospitality industry was either closed or partially closed. Following six decades of continuous growth [23], the tourism industry has been gravely affected by the COVID-19 pandemic. Considering a 98% decrease of international tourists in May 2020 compared to the previous year [24], COVID-19 continues to have a significant negative impact on tourism and the hospitality industry’s operational viability [22]. Joo et al. [24] anticipate that international tourism numbers are unlikely to return to pre-COVID-19 levels in the next two to five years, citing the dependency of tourism’s recovery on immunization rates and tourists’ safety perceptions. Moreover, overcoming this difficult circumstance is compromised due to potential new restrictions associated with novel virus mutations.
Studies on the impact of COVID-19 in tourism are still under development. In view of this pandemic, recent examinations on this topic have focused on employees’ safety [22,25]; tourists’ anxiety to travel [26]; employee satisfaction with corporate COVID-19 responses [27]; and residents’ perceived risk during the pandemic [24]. Anticipating a global crisis due to the pandemic, León-Gómez et al. [23] recommended the investigation of measures that supported the development of sustainable tourism to address opportunities for economic improvements in various countries. In this context, it is important to examine residents’ support for sustainable tourism under the threat of the current pandemic.
Notwithstanding the expanding collection of research on the topic, two main research gaps emerge. The first research gap is associated with certain inconsistencies regarding the factors influencing residents’ support for tourism development. While most examinations are based in developed countries [4,28,29], various authors have issued calls for papers in diverse tourism destinations to examine the influencing factors of residents’ perceptions and attitudes due to contradictory results reported in published studies [12,13,21]. Therefore, this study aims to expand the body of knowledge regarding the predictors of residents’ attitudes toward sustainable tourism development at a local level.
The second research gap is related to the examination of residents’ support for sustainable tourism under the threat of the current pandemic. Because the COVID-19 pandemic is still evolving [30], empirical research focused on its influence on tourism is still being developed. Thus, there is a limited number of studies addressing the perceptions of the host population in relation to tourism activities, during or after a pandemic. In this paper, we seek to tackle this research gap by incorporating in our study a new construct, i.e., the impact of COVID-19 on residents’ perception of tourism. This construct was developed by expanding certain scale items established and validated by Zenker et al. [26] (initially proposed from a tourist perspective) and adapting them to a resident perspective.
Based on these observed research gaps, this study aims to examine the perceptions of Sibiu residents regarding sustainable tourism development in the context of the COVID-19 pandemic. More specifically, this study seeks to propose and validate a model focused on the interrelationships between key tourism dimensions (community attachment, perceived benefits and costs of tourism, and quality of life) that influence the support of sustainable tourism development, along with the effect of COVID-19 on their subsequent support of tourism.
This study is divided into six sections. Following Section 1, we establish a literature assessment on residents’ attitudes toward tourism development according to elements extracted from social exchange theory. Considering the premises of existing studies, a series of hypotheses are explained. Further, Section 3 outlines the research methodology with a particular emphasis on data collection and survey instruments. In Section 4, we develop the data analysis techniques that aim to validate the proposed hypotheses and the overall model. In Section 5, we discuss the results and compare them to existing studies. Finally, in Section 6, we address the theoretical contributions, practical implications for destination management organizations, study limitations, and prospects for future research.
2. Theoretical Perspectives and Research Hypotheses
2.1. Explaining Residents’ Perceptions and Attitudes Using Social Exchange Theory (SET)
Homans’ [31] Social Exchange Theory (SET) has been widely applied to determine residents’ assessments of tourism. More precisely, SET is used to explain perceived costs and benefits associated with tourism development in a particular destination [1,9]. Social Exchange Theory is well-known in sociology and social psychology studies and authors regard SET as one of the earliest theories of social behavior [32]. Ap [33] described SET as “a general sociological theory concerned with understanding the exchange of resources between individuals and groups in an interaction situation”. According to SET, social conduct reflects the consequence of an exchange process. The main goal of this exchange process is to amplify advantages and to reduce to a minimum the associated costs. This theory posits that people partake in exchanges that produce appreciated rewards and benefits, provided that the perceived costs of that exchange do not outweigh the perceived gains [13,34]. Thus, SET focuses on perceptions of the advantages and costs associated with an economically rational behavior [4,5].
In tourism, studies on residents’ attitudes toward support for sustainable tourism highlighted the relationships between different concepts associated with this theory, i.e., perceived benefits, perceived costs, and support for tourism [1,13,34]. More specifically, residents who have gained opportunities from tourism tend to exhibit support for tourism development [18].
Authors previously used the theory of social exchange to illustrate inhabitants’ and residents’ reactions to non-financial benefits and costs of tourism, and these non-financial dimensions focused to a large extent on the social and cultural aspects affecting residents’ lives [35,36]. In addition, a substantial body of research on tourism support has used the social exchange theory, establishing it as the standard theoretical framework for understanding how citizens perceive and react in connection to tourism [24,37]. In sustainable tourism contexts, studies found that “the higher the residents feel beneficial due to tourism impacts, the higher they support sustainable tourism in their community” [2]. Based on this theoretical assessment, social exchange theory is used as the foundation of this study and in the following sections, the hypotheses are explained.
2.2. Community Attachment and Its Influence on Perceived Benefits and Perceived Costs of Tourism
Community attachment and tourism impacts have been considered pivotal in resident studies. In this paper, we explored positive and negative tourism impacts in the form of perceived benefits of tourism and perceived costs associated with tourism, showcasing a similar approach developed in previous studies [21,38,39,40]. As proposed by Jurowski and Gursoy [34], “favorable impacts have been described as ‘benefits’ while unfavorable impacts are considered ‘costs’”. Overall, tourism has been recognized as a driving force for economic prosperity in a particular area, considering its role in generating new jobs and providing substantial sources of income for residents and the overall destination [2]. Moreover, tourism has encouraged participation in a variety of cultural activities for residents and tourists, alike, and generates a sense of community pride for residents [41]. However, tourism development has also been acknowledged in the context of negative associations, such as “higher prices for goods and/or land/houses” [17]. Otherwise, tourism activities have also been explored in the context of their negative effect on the environment as a result of pollution, noise, and traffic congestion [4,38]. Even though certain authors chose to focus on community satisfaction in relation to tourism impacts [36,42,43], this research investigated community attachment.
The perceptions of residents regarding tourism benefits and costs have been frequently examined in the context of community attachment. Community attachment measures host citizens’ feelings about their communities. As a concept based on attachment theory [1,44,45], the concept of ‘community attachment’ has been defined as “people’s strong positive feeling, rootedness, and sense of belonging toward a community” [2]. Extending this idea, Lee [38] proposed the investigation of this concept in the context of “community identity, community dependence, social bonding within a community, and affective responses to feelings regarding a community”. Community attachment reflects an “affective bond or emotional link” between an individual and a particular community and has a close association with an individual’s social participation and integration into community life [45].
In other words, considering these conceptualizations, community attachment has the foundation in two main perspectives: (a) the scope of social integration and participation in the community, and (b) the feelings that people have for their community [2]. Thus, the concept of community attachment reflects an individual’s connection to a certain location or place. Recent studies explored a similar concept, i.e., ‘place attachment’ [17,46,47,48], described as “any positive or negative association an individual has with a particular location/place” [1]. As a result, locals who have a more favorable image of their community and/or are emotionally tied to it will be more supportive of tourist expansion [17].
Despite its popularity in tourism research, existing studies showcased different approaches in investigating the effect of community attachment on tourism impacts. Certain authors examined tourism impacts under one single latent construct and assumed a positive connection between community attachment and residents’ overall appreciation of tourism influences [17,38,49]. However, most authors distinguished between ‘positive tourism impacts’ (or perceived benefits associated with tourism) and ‘negative tourism impacts’ (or perceived costs associated with tourism) [1,4,11,21,43,50].
Due to this conceptual distinction, the proposed relationships were also different, as such, the authors considered (a) a direct and positive connection between community attachment and perceived benefits/advantages associated with tourism, and (b) a negative connection between community attachment and perceived costs associated with tourism. In this paper, we focused on the differentiation of positive and negative impacts of tourism. The rationale of this association was that people who feel more connected to their community would present a higher awareness level of the advantages and disadvantages of tourist inflow and subsequent tourism development.
Moreover, existing literature on this relationship presented inconsistent results. On the one hand, several studies discovered a strong connection between community attachment and the benefits and costs associated with tourism. For instance, Eslami et al. [2] examined the impact of community attachment on three tourism impacts (more specifically: “perceived environmental impacts, perceived economic impacts, and perceived sociocultural impacts”) and found all three hypotheses significant in the context of their Langkawi Island study (Malaysia). Furthermore, Lee [38] detected a significant and impactful interaction between residents’ community attachment and the perceived advantages of tourism in Cigu (Taiwan).
On the other hand, Gursoy and Rutherford [21], Chen and Chen [50], and Kim et al. [11] discovered that community attachment had no effect on the perceived costs of tourism, even though all studies presented a negative association between these two concepts.
Additionally, Hateftabar and Chapuis [1] revealed insignificant associations between residents’ attachment to a particular place and their views on tourism impacts (positive and negative). Similarly, Stylidis [17] concluded that place attachment did not have a substantial impact on residents’ evaluation of tourism impacts. Despite the contradictory findings of previous studies, we propose the following hypotheses that are meant to provide additional empirical evidence and address these inconsistent results:
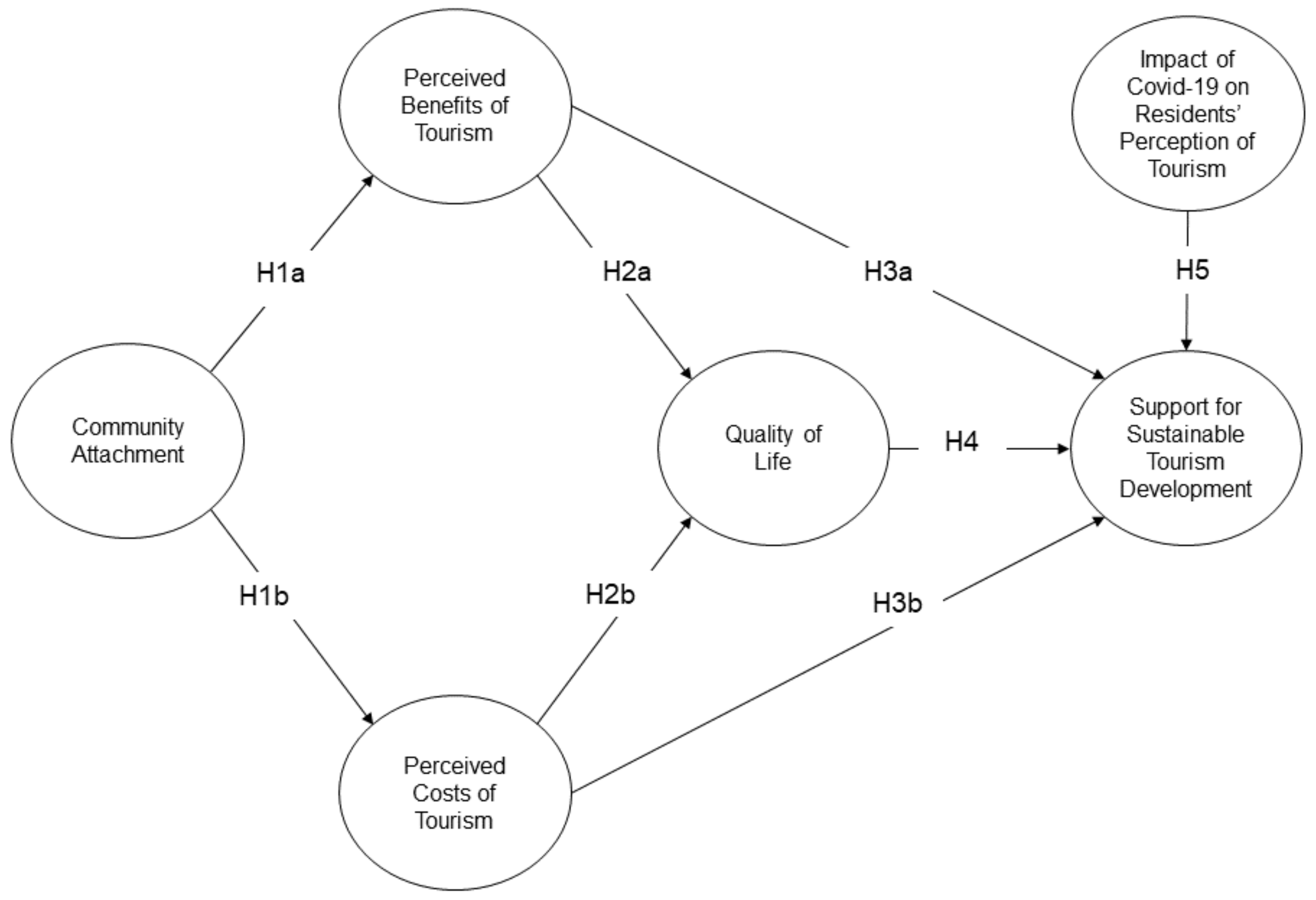
Hypothesis 1a (H1a).
Community attachment reflects a positive effect on residents’ perceptions of tourism benefits.
Hypothesis 1b (H1b).
Community attachment reflects a negative effect on residents’ perceptions of tourism benefits.
2.3. The Influence of Tourism Impacts on Residents’ Quality of Life
Previous research asserted the influence of tourism on the life of residents. Over the last few years, the expansion of tourism all over the world has led researchers to study different construct interactions to better understand the perceptions of residents. A particular interaction that has received a lot of attention in different studies focused on the impacts of tourism and the quality of life of inhabitants from various tourism destinations [2,49,51,52].
As a standalone concept, Meeberg [53] defined quality of life as “a feeling of overall life satisfaction, as determined by the mentally alert individual whose life is being evaluated”. Similarly, Andereck and Nyaupane [54] described this concept as “one’s satisfaction with life and feelings of contentment or fulfillment with one’s experience in the world.” With more than 100 definitions of quality of life, multiple authors considered that this multidimensional concept covered a wide range of characteristics of people’s lives and surroundings [49,54].
In tourism studies highlighting residents’ perceptions of tourism, the concept of ‘quality of life’ has also been examined as a concept of life satisfaction [49] pertaining to satisfaction with community, neighborhood, and personal circumstances [54]. Residents’ perceived benefits from different tourism experiences (i.e., festivals, cultural events, and other leisure opportunities) led to an improvement of their overall quality of life.
Moreover, tourism benefits communities economically, notably through improved job possibilities and tax revenues. Enhanced quality of life was also reflected in “an improved standard of living and new job opportunities,” further leading to “higher satisfaction with the quality of life” [8]. Thus, there is an important connection between the perceived benefits of tourism and local inhabitants’ life quality. In this context, it is important to address residents’ perceived benefits associated with tourism, but also the costs of tourism development in relation to their quality of life. Prior studies showed that tourism provided both benefits and costs to a particular community [8,54]. Qiu et al. [55] noted that tourism had a significant influence on people living in a particular community, and in addition to its good and beneficial impacts, it might wreak havoc on inhabitants’ social and economic well-being in tourist locations.
By focusing on the benefits of rural tourism, Bajrami et al. [8] found a positive and substantial association between this concept and the quality of residents’ life. Additionally, in their paper, Yu et al. [13] noticed that “positive tourism impacts improve resident quality of life, whereas negative tourism consequences degrade their living experiences”. Moreover, Ko and Stewart [42] revealed that tourism impacts affect residents’ satisfaction with their life in a particular community. More specifically, their study noted that “personal benefits (associated with tourism), including personal and family job opportunity, were closely linked to satisfaction in that community” [42].
In examining tourism impacts in Nicaragua and Costa Rica, Croes [56] discovered a positive connection between the impacts of tourism and the quality of life of residents from these areas. According to Jeon et al. [52], perceived economic advantages of tourism had a favorable impact on residents’ quality of life; however, perceived social costs had an adverse connection with residents’ quality of life. Yu et al. [12] detected conflicting results: their study showed a representative connection between “environmental sustainability and economic benefits of tourism and people’s quality of life, while the link between social costs and residents’ quality of life was not significant” [12]. Correspondingly, Yu et al. [13] noticed results that were not significant in terms of evaluating negative impacts (more precisely, “economic, sociocultural, and environmental impacts”) and quality of life. Based on these inconsistent assessments of previous studies, we propose the following hypotheses:
Hypothesis 2a (H2a).
Residents’ perceived benefits of tourism are positively associated with their quality of life.
Hypothesis 2b (H2b).
Residents’ perceived costs of tourism are negatively associated with their quality of life.
2.4. Residents’ Support for Sustainable Tourism Development and Tourism Impacts
Authors have focused their have research efforts on the implications of sustainability in the tourism industry [23] as it is seen as a paradigm that defines the sector’s future. In this context, the Social Exchange Theory (SET) paradigm has been frequently used to investigate residents’ views regarding sustainable tourism development [17]. As a connection to this theory, academics hypothesized that favorable views on tourism might lead residents to support sustainable tourism in their community [4,38,42,43]. Eslami et al. [2] defined ‘sustainable tourism development’ “as fulfilling the requirements of existing tourists and taking all the necessary actions in protection of the host regions and improving opportunities for the future”. Moreover, Joo et al. [24] described sustainable tourism as “individuals’ positive attitudinal or behavioral responses to tourism”. Considering a systematic review of relevant studies, the way inhabitants assessed tourism benefits in relation to tourism-related costs was influenced by several variables. Jurowski and Gursoy [34] suggested that residents tended to support tourist expansion if the advantages outweigh the drawbacks and if they made reasonable, knowledgeable, and sensible evaluations of tourism activities.
In other words, residents who believed that sustainable tourism development would harm the environment expressed opposition to tourism in their community. Nonetheless, those who perceived tourism as an encouragement to conserve and safeguard the natural environment were in favor of supporting sustainable tourism practices [34].
In their empirical study, authors Hateftabar and Chapuis [1] explored the hypothesis between tourism impacts and support for sustainable tourism in Isfahan community. Instead of perceived costs and benefits associated with tourism, their study analyzed “positive impacts and negative impacts” [1]. Nonetheless, the rationale of the hypotheses was identical. As proposed by Lee [38], Hateftabar and Chapuis [1], and Stylidis [17], the favorable and unfavorable perceptions of tourism impacts influenced residents’ commitment to help and encourage the development of sustainable tourism. Individuals living in a particular community who reflected more benefits or positive impacts had a higher predisposition to support the growth of tourism. However, residents who reflected more costs or negative connotations associated with tourism were less inclined to support tourism in their community [1,17,38].
In analyzing the connection between tourism impacts and sustainable tourism support, various studies [7,50] found that residents’ perceptions of tourism impacts (both positive and negative) influenced the attitude of the host population toward supporting tourism development in that particular area. In a comparable study, Gursoy and Rutherford [21] discovered that “perceptions of cost and/or benefits […] directly affected the support for tourism development”. Additionally, based on a strong impact of tourism impacts on support for tourism, Stylidis [17] observed that the residents who had a positive outlook on the economic and socio-cultural prospects of tourism showed more enthusiasm for tourism development. Therefore, it is important to note tourism’s significance in boosting the local economic environment. Similarly, Lee [38] concluded that “perceived benefits and costs of sustainable tourism affected support for sustainable tourism development, and the behavioral model of the host residents reflected international and multicultural perspectives on community-based sustainable tourism development”. Thus, the tourism industry’s sustainability and growth restrictions are a continuing source of concern [23].
Residents are especially sensitive to cost perceptions. Local communities may withdraw their support for sustainable tourism development if they understand that the expenses of tourism may exceed the benefits [57]. Previous studies [1,4,8,11,13,17,42,47] confirmed the interrelationships between residents’ perceived benefits and costs of tourism and their support for sustainable tourism activities. Thus, the more positively and favorably the benefits of tourism were viewed by the local people, the greater their support for tourism development; conversely, the less favorable the impacts of tourism, the less supportive the host population were in terms of enhancing tourism in a particular area. However, in a recent study, Wang et al. [57] detected insignificant results of their assigned relationships representing paths from perceived benefits and perceived costs to tourism development. Similarly, Gursoy and Rutherford [21] discovered insignificant effects of social costs, cultural costs, and social benefits on support for tourism. Nonetheless, based on a wide range of studies, we aim to examine the following hypotheses:
Hypothesis 3a (H3a).
There is a positive effect of perceived benefits of tourism on support for sustainable tourism development.
Hypothesis 3b (H3b).
There is a negative effect of perceived costs of tourism on support for sustainable tourism development.
2.5. Examining the Effect of Quality of Life on Residents’ Support for Sustainable Tourism Development
As an indicator of a person’s sense of well-being, quality of life has been considered an important concept in examining residents’ attitudes toward sustainable tourism development. While certain prior studies considered the quality of life as the primary outcome variable [54], most studies examined residents’ quality of life influence on their support for tourism in a particular place [8,45,49]. Thus, Yu et al. [12] assert that the main goal of tourism development should be to improve local inhabitants’ quality of life, and many communities seek tourism development in their area to achieve this important objective. It is important to address the examination of residents’ quality of life in a community from two perspectives: (1) external perspective that highlights economic measures; and (2) subjective perspective that expresses one’s own emotions, feelings, and views [12,13].
The findings from Woo et al.’s study [49] showed empirical support for the positive and significant relationship that examined the quality of life and support for tourism development. In a similar study, Yu et al. [13] found a significant relationship between community quality of life and tourism support, demonstrating that “resident perceptions of community quality of life resulting from tourism can serve as a valuable concept for evaluating resident support for tourism” [18]. Furthermore, Bajrami et al. [8] confirmed this association between quality of life and tourism development because tourism may lead to several disruptions in residents’ life. Thus, this relationship requires exploration in additional empirical studies.
Moreover, Eslami et al. [2] proposed the following idea in relation to the development of sustainable tourism: “communities that strengthen their economy through using tourism need to develop sustainable tourism to fulfill their residents’ needs”. As an underlying assumption, the economic context of a community is enhanced due to sustainable tourism development. Therefore, when residents reflected contentment with the economic situation in their community, they had a higher predisposition to reflect more positively on their life’s quality and to support tourism activities. Multiple studies [2,49,58] explored the hypothesis between quality of life and sustainable tourism development, as such, we extend current research frameworks with the following proposition:
Hypothesis 4 (H4).
Residents’ quality of life has a positive impact on support for sustainable tourism development.
2.6. Impact of the COVID-19 Pandemic on Residents’ Support for Sustainable Tourism Development
Tourism has long been an important factor that stimulates growth in an economy. However, the COVID-19 pandemic has been one of the most prominent events of the century, causing massive disruptions in the global tourism industry [26,30]. Considering that the COVID-19 depends significantly on human-to-human contact to spread, international migration could be a major factor in the outbreak’s size and scope. For instance, in 2019, the international tourist arrivals reached 1466 million people, however in 2020, due to the Coronavirus pandemic, this number decreased to 399 million people [59]. The UNWTO established 2020 as the “worst year on record for international tourism” [60,61]. Worldwide, the COVID-19 pandemic has gravely affected the tourism industry. A UNCTAD [62] study, co-presented with UNWTO, reported that the COVID-19 pandemic might bring economic damages of more than “$4 trillion in 2020 and 2021”. In this pandemic context, COVID-19 has led tourism-dependent countries and communities to experience slower recovery rates [23]. In some cases, governments have even stimulated domestic travel to deal with the negative effects of the pandemic in their tourism sector [24].
In tourism, there is a vast potential for research on the topic of COVID-19 and its impact on the industry at large, on the behavior of tourists, and on the perceptions of residents in this difficult pandemic context. Certainly, these research prospects are under development. In a recently published paper related to the tourists’ behavior during the pandemic, Eichelberger et al. [63] established a qualitative study with potential tourists to assess their prospect of travelling during the pandemic and found that their responses showcased an “adaptation of travel habits, destination choices, travel patterns, and tourist awareness”. In another paper addressing residents’ insights, Joo et al. [24] explored the perceived risks of residents in supporting tourism during the pandemic through indirect effects. Their study showed a negative and significant relationship between perceived risk associated with tourism and support for tourism [24]. Similarly, research developed by Qui et al. [55] reflected residents’ views of the hazards and risks presented by tourism activities, as well as their willingness to pay to mitigate such risks on public health. As Ramkissoon [41] argued: “residents can help contribute to recovery from the COVID-19 crisis through engagement in healthy behaviors to protect their place.” Thus, there is a notable gap in research frameworks that should address the changes in residents’ attitudes toward tourism during and after this pandemic.
In this context, it is important to investigate the impact of the pandemic in academic research. The outbreak COVID-19 pandemic has provoked serious ramifications for worldwide tourism, with accompanying implications on the economic growth of multiple countries [64]. A pandemic might impose high societal costs on locations [55,64] and a large inflow of visitors might magnify these effects far more [24]. Moreover, it is imperative to assess the effect of COVID-19 on residents’ lives and their tourism support in their communities. While studies that explore the impact of the COVID-19 pandemic on tourism are still underdeveloped, this paper aimed to explore this influence from the perspective of the host population. At the time of developing this research, there were no scale items fully validated to explore residents’ perceptions of COVID-19’s impact on tourism. Thus, as a starting point for this study, we used the scale proposed by Zenker et al. [26] titled ‘Pandemic (COVID-19) Anxiety Travel Scale’ and tailored its items to reflect residents’ perceptions on COVID-19 impact on their life and tourism in their community. Thus, we propose:
Hypothesis 5 (H5).
Residents’ perceptions of the COVID-19 pandemic reflect a negative effect on their support for sustainable tourism development.
The main hypotheses of the conceptual model proposed in this research are visually presented in Figure 1.
Figure 1.
Proposed conceptual model.
In an attempt to extend the study and to gain a better understanding of the influence of COVID-19 on residents’ attitudes and behaviors in tourism, this research suggested the evaluation of female and male residents’ perceptions regarding their support for tourism development. A similar approach was developed by Zhuang et al. [19] in examining the perceptions of residents from two different cities. Additionally, Joo et al. [24] suggested further development of resident studies related to the pandemic. In the context of this study, we intended to expand the research by addressing the COVID-19 pandemic from the perspective of different groups of residents. As such, we propose the following hypothesis (which serves as an extension of Hypothesis 5):
Hypothesis 6 (H6).
Male residents’ perceptions of COVID-19 reflect a stronger negative effect on support for sustainable tourism development than female residents’ perceptions.
Based on the structure of the hypotheses extracted from relevant studies, the theoretical framework presented in Figure 1 denotes ‘Quality of life’ as a mediator in two path sequences. Previous studies aimed to extend their proposed models to offer additional insights on the interrelationships between residents’ perceptions [2,47,65]. As such, we aim to examine the following hypotheses related to mediation:
Hypothesis 7 (H7).
Quality of life partially mediates the relationship between residents’ perceived benefits of tourism and their support for sustainable tourism development.
Hypothesis 8 (H8).
Quality of life partially mediates the relationship between residents’ perceived costs of tourism and their support for sustainable tourism development.
3. Methodology
This study examines residents’ support for sustainable tourism development based on a cross-sectional online survey, using a sample of respondents from Sibiu. In the following subsections, we discuss the study context, the measurement items, data collection process, and characteristics of the sample, as well as the data analysis techniques that will be explored in Section 4.
3.1. Study Area
Sibiu County is located in the center of Romania, in the southern part of Transylvania and has an area of 5432 km2 (2.3% of the country’s surface). Sibiu County consists of 2 municipalities (Sibiu and Mediaș), 9 cities (Agnita, Avrig, Cisnădie, Copșa Mică, Dumbrăveni, Miercurea Sibiului, Ocna Sibiului, Săliște and Tălmaciu), 53 communes, and 162 villages [66]. The county seat is Sibiu, a city also known as Hermannstadt, due to its status as the most important center of the German minority in Transylvania. Enclosing southern Transylvania as a fortress, Sibiu’s rich history was the basis for the formation of a true cultural and architectural heritage [67]. This background represented the engine for Sibiu’s tourism expansion. A map of Sibiu County is provided in Figure 2.
Figure 2.
Study area map of Sibiu County. Source: © OpenStreetMap contributors [70]. Note: Produced Work by the OpenStreetMap Foundation using OpenStreetMap data under the Open Database License (CC BY-SA 2.0 license).
Sibiu is a city that attracts large numbers of tourists due to its many accolades. In 2007, Sibiu became the European Capital of Culture (along with Luxembourg), and this important recognition had a significant social, cultural, and economic impact on this community. Culture is a strategic positioning element for attracting tourists in Sibiu. For both tourists and residents, this emphasis on culture has led the community forward through the renovation of the historical center and many tourist attractions, opportunities for inclusion and social cohesion, superior capitalization of cultural heritage, and creation of the right framework for investments in tourism and related fields.
Along with several museums and historical monuments, Sibiu’s cultural legacy and tradition are complemented by numerous festivals, including Sibiu Jazz Festival, International Theater Festival (FITS), Astra Film Festival (AFF), Transylvania International Film Festival (TIFF), Transylvanian Fortresses Medieval Festival, Pottering Fair, National Folklore Festival, Meeting of European Traveling Journeymen, Popular Creators Fair [67,68].
In 2019, Sibiu acquired another important title, namely ‘European Gastronomic Region’, a distinction that the city has shared with three islands from Greece, namely Santorini, Mykonos, and Rhodes [67]. The inclusion of specific products and ingredients in the menus of local restaurants provided the opportunity to raise the awareness of various events associated with the “European Gastronomic Region Sibiu 2019” agenda and support local businesses [67]. Moreover, this aspect contributed to the socio-economic development of local communities and provided the basis for sustainable tourism.
Thus, over time, Sibiu has managed to stand out among the top destinations in Romania, both for Romanian tourists and visitors from other countries. This status was offered, among others, by the international recognition of Sibiu as a cultural capital and gastronomic region, by the popularity of the main attractions among the public, but also by the leading position occupied in the Romanian tourist landscape. In terms of formal accommodation capacity for tourism, the urban area of Sibiu County consisted of 7387 accommodation places in 2020, out of which 5123 were in the city of Sibiu [69].
Nonetheless, as the pandemic spread throughout the world, COVID-19 influenced the tourism industry in Sibiu. The restrictions imposed by the COVID-19 pandemic, such as lockdowns, social distancing, and travel restrictions, determined a decrease of 59.23% in the number of tourists registered in Sibiu in 2020, compared to the previous year. In 2020, there were 169,518 tourists in Sibiu (compared to 415,836 in 2019) [69]. Thus, the impact of the pandemic at a local level was notable.
3.2. Data Collection
Considering this study’s purpose, our target group for this research comprised of residents who live in the city of Sibiu and are 18 years old or older. For data collection, we used an online self-administered survey. This data collection approach has been widely used in similar studies that explored residents’ perceptions, attitudes, and behaviors regarding tourism activities [45,57].
For the data collection process, we focused on two main sampling techniques, namely convenience sampling and quota sampling [71]. First, the participants were invited to take part in this research based on convenience sampling [71] among friends and acquaintances from Sibiu.
Second, we used quota sampling to control the characteristics of the population [71]. More specifically, recruited participants had to correspond to a quota associated with the gender parameter of adult residents from Sibiu. In total, Sibiu County has a population of 401,301 people [69], however in the city of Sibiu there are 167,124 people, and residents who are 18 years old or older account for 139,643 individuals (or adult residents) [72]. As such, Sibiu’s population of adult residents is composed of 54.2% female residents and 45.8% male residents [72]. This sampling technique that also uses quotas from census information has been previously adopted in multiple similar analyses [1,73,74].
Considering these data collection methods, we focused on determining the required sample size for our study. Further, for this study, we determined the sample size based on Cochran’s [75] formula due to its wide use in resident studies [1,49]:
where Z represents the level of confidence expressed in standard errors, E reflects the acceptable amount of sampling error, and P represents the proportion of Sibiu residents who are 18 years old or older [76]. For this research, we considered a confidence level of 95% and a precision of ±6%, with an expected variability of 50%. Based on this formula, the sample we needed to account for was 267.
At first, 457 response entries were collected. Upon data inspection, several observations were removed from the dataset. More specifically, the final set was developed after eliminating responses that were inconsistent with the survey’s scope of examining residents who live in the city of Sibiu and are 18 years or older (41 responses were excluded from the dataset) and removing shallow answers (72 responses were deleted). The final valid dataset consisted of 344 observations, reflecting an accurate completion rate of 75.27%. The data was collected over a two-month period (May 2021 to June 2021), and the survey was conducted on a voluntary and confidential basis.
Further, we aimed to examine the adequacy of the sample size consisting of 344 observations. According to the requirement of implementing a structural equation model, Hair et al. [77] proposed using a sample size between 200 and 400 participants to aid with the possibility of replicating the model in similar settings. Thus, a sample size of 344 reflects this requirement. Another course of action to assess the adequacy of the sample number was proposed by Moghavvemi et al. [45]. Based on their recommendation, the final set of observations should reflect five times the number of indicators [45]. In our study, we had 24 scale items that explored the latent variables (Annex A), according to the proposed hypotheses. Therefore, the final sample size of 344 adheres to this recommendation.
Additionally, the final dataset of 344 is consistent with practices from prior studies; for instance, Kim et al. [11] examined 189 residents; Moghavvemi et al. [45] investigated a sample of 333 residents; Wang et al. [57] validated their model based on 294 respondents; Yu et al. [13] based their model on 322 respondents; Jeon et al. [52] evaluated the proposed model based on a sample of 347 respondents; Chen and Chen [50] examined 239 respondents; Huong and Lee [39] analyzed 267 responses; Zhang et al. [40] considered a sample of 297 respondents.
3.3. Measurement Items
The research instrument for this quantitative research was developed based on a detailed assessment of relevant research. The research instrument was divided into three main parts, which reflected the following aspects: (1) control question to determine the residence location of the respondents (as the study focused solely on Sibiu residents); (2) demographic questions; (3) scale items associated with the model’s hypotheses. To examine the proposed model of support for sustainable tourism in Sibiu, scale items were extracted from existing literature to provide additional relevancy and accuracy for the research instrument. The scales were translated in Romanian and slightly adjusted to reflect the study’s scope. The scales for ‘Perceived Benefits of Tourism’ (seven scales) were extracted from Su et al. [78], whereas scales for ‘Perceived Costs of Tourism’ (five scales) were adapted from Lee [38] and Nunkoo and Ramkissoon [4]. Additionally, the three items for ‘Support for Sustainable Tourism Development’ were adapted from Lee [38], Woo et al. [49], Eslami et al. [2], and Nunkoo and Ramkissoon [4]. In relation to ‘Community Attachment’, three scales were extracted from Eslami et al. [2] and Kim et al. [11]. For the measurement of residents’ ‘Quality of Life’, we used three scale items proposed by Bajrami et al. [8] and Woo et al. [49]. As a novel concept, this study aimed to explore the ‘Impact of Covid-19 on Residents’ Perception of Tourism’ based on scale items extracted and adapted from Zenker et al.’s study [26]. The scale items are presented in Appendix A.
3.4. Sample Characteristics
The final sample for the analysis consisted of 344 adult respondents (18 years old or older) who reside in Sibiu (a Transylvanian city in the center of Romania). The respondents were required to mention various sociodemographic aspects, such as: gender, personal monthly income, and employment level, and year of birth. In the questionnaire, the respondents were asked to state their year of birth. As a result, we observed that the average age of the respondents was 22.54 years old, with ages ranging from 19 and 48 years old (standard deviation of 4.93). Based on the year of birth, we were able to determine the generation cohort and noted that the majority of our respondents fell into the Generation Z group. More specifically, out of 344 respondents, 296 participants were members of this generational cohort. In the data collection phase, we considered it important to focus on gathering insights from a younger generation. Young residents tend to be more open-minded and reflect the potential to support sustainable tourism activities in the future. The majority of survey respondents were female (53.8% or 185 respondents out of 344). A crosscheck of the respondents’ gender profile showed similar characteristics to the census data (explained in the data collection Section 3.2). In the database of 344 respondents, 85.2% of the respondents (or 293 respondents) mentioned a personal monthly income lower than 900 Euro/month. Most participants of this study identified themselves as students (59.9%). Additional information on respondents’ profiles is presented in Table 1.
Table 1.
Respondents’ profile (N = 344).
3.5. Analyses
Data screening was conducted before the application of more complex statistical methods in order to detect possible breaches of the normality assumption. To examine the data distribution, the Skewness and Kurtosis were calculated. Skewness values in the range of −2 to +2 were deemed to be within a reasonable range of variance and for our dataset, this condition was met. Furthermore, the admissible Kurtosis range was less than ±6. These premises for assessing Skewness and Kurtosis were previously established in similar studies [40,45]. After the initial examination of the dataset, three main analyses were developed in IBM SPSS and AMOS, namely exploratory factor analysis (EFA), confirmatory factor analysis (CFA) and structural equation modeling (SEM). In data analysis, the EFA aids in the examination of the data. Further, the CFA assists in the validation of the measurement theory. Finally, SEM facilitates the testing of the newly proposed model.
This research strategy was congruent with numerous scientific works that have applied the ‘structural equation modeling (SEM)’ technique to examine the antecedents of support for sustainable tourism growth in a particular area [2,37,39,45,47,74]. To enhance the current study, data analysis also included a multi-group analysis and a mediation test. These analyses are detailed in their respective sections.
4. Data Analysis
4.1. Exploratory Factor Analysis
The data analysis started with an exploratory factor analysis (henceforth EFA) to assess the structure of the latent variables. For this empirical study, the EFA was developed in IBM SPSS (version 25). Considering the further development of a structural equation model in AMOS, different authors [71,77,79,80] recommended the application of EFA based on a Maximum likelihood extraction method and the Promax rotation technique because “these methods allow for evaluations of model fit and cross-validation with CFAs and SEMs” [80]. Furthermore, we assessed the implementation of the EFA based on the correlation matrix (based on Bartlett’s test of sphericity), KMO statistic, eigenvalues higher than 1, and percentage of extracted variance.
Initially, the first implementation of the EFA involved the following number of scale items from the questionnaire: five items for perceived costs, seven items for perceived benefits, three items for each of the following dimensions: community attachment, quality of life, sustainable tourism support, COVID-19 impact. However, upon inspection, the first implementation of the EFA failed to meet the requirements of factor loadings that exceeded the 0.6 threshold [77,80]. More specifically, two items for perceived costs of tourism showcased factor loadings of 0.415 for PC4 (“Tourism must improve the environment for future generations” extracted from Su et al. [78]) and 0.410 for PC5 (“Tourism development should strengthen environmental conservation efforts” extracted from Su et al. [78]). Therefore, even though the structure of the factors met the criteria of this study, those two scale items were eliminated from the EFA, and we proceeded with the implementation of a second EFA without these elements.
For the second EFA, the correlation matrix of the newly developed and retained factors was not arbitrary. The results showed the Bartlett’s test of sphericity of Approximate Chi-Square (231) of 5147.247, p < 0.001. Additionally, the Kaiser–Meyer–Olkin (KMO) statistic of 0.902 was considerably above the minimal requirement (0.7) for assessing a relevant EFA [77,79,80]. As a result, we found that the correlation matrix was suitable for the EFA. To establish the number of factors to be retained and to “identify a latent factor structure” [79], we used the criterion of Eigenvalues greater than 1 [73,80]. In the case of our results, we retained six factors with Eigenvalues higher than 1 that helped determine the structure of the latent variables (Table 2).
Table 2.
Results for the Exploratory Factor Analysis.
Moreover, the six factors explained 77.949% of the variance. Thus, the 70% threshold of the variance explained was met according to recommendations from Hair et al. [77]. Additionally, all the factor loadings were higher than the proposed level of 0.6 [77], as the lowest value was 0.672 (Table 2). Therefore, the exploratory factor analysis is considered relevant based on recommendations from previous studies on this topic [77,80,81].
4.2. Confirmatory Factor Analysis
For this empirical analysis, we used confirmatory factor analysis (henceforth CFA) to validate the measurement model and examine latent variables’ structure. The CFA was investigated based on model fit, convergent validity, and discriminant validity.
The first step was to evaluate the goodness-of-fit indicators. Hu and Bentler [82] recommended the following cut-off values: Chi-square ratio degrees of freedom < 3.0, comparative fit index (CFI) ≥ 0.9, goodness-of-fit index (GFI) ≥ 0.9, normed-fit index (NFI) ≥ 0.9, Tucker–Lewis coefficient (TLI) ≥ 0.9, root mean square error of approximation (RMSEA) < 0.08. For the applied CFA model, the following test results are considered relevant: 311.328 (p < 0.001), = 1.622, CFI = 0.976, GFI = 0.924, NFI = 0.941, TLI = 0.972, RMSEA = 0.043. Thus, the goodness-of-fit indicators of this CFA met the threshold requirements.
For the CFA investigation, the second step implied the assessment of the convergent validity based on Cronbach’s alpha (α), item loadings, average variance extracted (AVE), and composite reliability (CR). First, as presented in Table 3 the values recorded for Cronbach’s alpha surpassed the 0.7 level proposed by various authors [1,83,84], as the lowest value (0.830) was recorded for ‘Perceived Costs of Tourism’ and the highest value (0.936) was recorded for ‘Perceived Benefits of Tourism’. Second, all standardized item loadings adhered to the recommendations proposed by Hair et al. [77], as all estimates were statistically significant and were above the generally accepted threshold of 0.7 (as displayed in Table 3, the lowest standardized loading was recorded for QL2 = 0.731). Thus, no item required removal from the analysis (although this step was required during the EFA). Third, the AVE values for the latent constructs were computed and the results (Table 3) showed a range between 0.622 (for ‘Perceived Costs of Tourism’) and 0.781 (for ‘Impact of Covid-19 on Residents’ Perception of Tourism’). Consequently, the calculated AVE values complied with the generally accepted threshold of 0.7 [85]. Fourth, composite reliability values of 0.70 or above are generally considered appropriate [85]. As displayed in the table, this condition was met because CR values varied from 0.831 (for ‘Perceived Costs of Tourism’) to 0.936 (for ‘Perceived Benefits of Tourism’). Therefore, all the conditions for convergent validity were met [77,83,84,85]. Additionally, Table 3 presents descriptive statistics on the scale items included in this empirical study.
Table 3.
Confirmatory Factor Analysis Results and Analysis of Convergent Validity.
The third and final step in examining the CFA involved exploring the premises of discriminant validity based on pairwise correlations. Considering the recommendation mentioned by Bagozzi and Yi [84], pairwise correlations between factors should not surpass the 0.85 level. This discriminant validity condition was met, considering the results presented in Table 4. Moreover, to explore discriminant validity in greater detail, we calculated the square root of AVE for each latent variable. To adhere to the discriminant validity condition, AVE’s square root for any latent construct should reflect a higher level than the pairwise correlations [85]. The findings displayed in Table 4 demonstrated the fact that the CFA reconciles these conditions for discriminant validity.
Table 4.
Discriminant Validity of CFA.
To provide an appropriate assessment of the proposed model, we also addressed the issue of common method bias [86,87]. A priori approaches were created to reduce the impact of biases on the accuracy of outcomes. Particularly during the data collection process, the common method bias was addressed by creating various sections in the online survey (that helped with the survey completion) and randomizing the items to minimize subjective responses on similar components. Additionally, we aimed to evaluate the possibility of common method bias based on three tests.
First, we implemented Harman’s one-factor test in SPSS, based on the premises of an EFA [86]. According to the findings, an individual extracted factor explained only 34.88 percent of the variance based on the extraction sums of squared loadings, an amount that does not exceed the suggested threshold of 50 percent [86]. In conclusion, this result indicated that one single factor could not account for the largest amount of variance on its own. Second, common method bias was assessed in a CFA, based on a single factor (common latent factor) which linked to all the scale items available in our dataset [71]. Compared to the previously developed CFA, the results of the new model demonstrated a poor fit: = 13.934 (>3); CFI = 0.461 (<0.9), NFI = 0.445 (<0.9), TLI = 0.407 (<0.9), RMSEA = 0.194 (>0.08). Therefore, the model lacked relevancy. Lastly, we aimed to extend the common method bias analysis through a collinearity evaluation. Hair et al. [77] recommended VIF values lower than 10. In our analysis, VIF values were congruent with this condition since they ranged from 1.915 to 2.975. Accordingly, common method bias did not reflect a fundamental issue in this model and to this dataset.
4.3. Structural Equation Model
Based on the previous validations, we proceeded to test the hypotheses of the proposed model (Figure 1). The proposed structural equation model involved six latent variables with 22 indicators. First, SEM was examined based on model fit. For this model, the goodness-of-fit indices included: (196) = 497.065 (p < 0.001) = 2.536, CFI = 0.940, NFI = 0.906, TLI = 0.930, RMSEA = 0.067. Therefore, comparing the resulting indices with the cut-off criteria proposed by Hu and Bentler [82], we established that the SEM model fit was adequate for this dataset. Second, the proposed hypotheses’ findings were used to evaluate the SEM model. Table 5 and Figure 3 present the results of the confirmed and rejected hypotheses in our model.
Table 5.
Estimates’ results for the research model.
Figure 3.
Results for the research model.
Initially, the proposed model reflected five main hypotheses (based on eight relationships, as illustrated in Table 5). Hypothesis H1a presented a significant and positive result between the latent variable that measured ‘community attachment’ and residents’ perceived benefits of tourism (β = 0.364, p < 0.001). Hypothesis H1b highlighted a negative and significant effect of community attachment on residents’ perceived costs of tourism (β = −0.183, p < 0.001). The following hypotheses, namely H2a and H2b, examined tourism impacts’ relationships with residents’ expressed perceptions of their life quality. A significant and positive relationship was observed between perceived benefits of tourism and quality of life (β = 0.384, p < 0.001), thus this result offered support for H2a. However, the outcomes of the model showed an insignificant connection between perceived costs associated with tourism and the host population’s perceptions of their life’s quality in this community (β = 0.054, p = 0.363).
We observed similar findings for hypotheses H3a and H3b. The findings revealed that locals’ support for sustainable tourism development is influenced by their perceived benefits associated with tourism, reflecting a positive and substantial relationship (β = 0.386, p < 0.001, validating H3a). Meanwhile, the variable ‘perceived costs of tourism’ uncovered an insignificant impact (β = 0.081, p = 0.107) on sustainable tourism development (rejecting H3b). Nonetheless, Hypothesis 4 was accepted because the findings showed that quality of life reflected a significant effect on support for sustainable tourism development (β = 0.351, p < 0.001).
Finally, in this model, we aimed to address the impact of COVID-19 pandemic on residents’ support for tourism development. As a result, this final hypothesis was confirmed due to a statistically significant relationship (β = −0.190, p < 0.001). Based on the results (Table 5), the explained variances of perceived benefits of tourism, perceived costs of tourism, quality of life, and support for sustainable tourism development were R2 = 0.132, R2 = 0.034, R2 = 0.147, and R2 = 0.415, respectively. The result of the explained variance of the main latent variable in this model, namely ‘support for sustainable tourism development’, reflected similarities to the result obtained by Bajrami et al. [8]. Further discussion of these results is provided in Section 5.
4.4. Multi-Group Analysis
As an extension of the model, we sought to develop an invariance test based on multi-group analysis of female and male respondents. The invariance test involved the comparison of the chi-square difference test and provided the opportunity to assess contrasts in relationships across groups [20,88]. Our initial hypothesis (H6) intended to evaluate the influence of male and female residents’ perceptions of COVID-19’s on their subsequent support for sustainable tourism activities in their community. In a multi-group analysis in AMOS, we proceeded to analyze the difference between the groups (female and male respondents), by constraining the multi-group analysis on the connection between ‘perceptions of COVID-19’s impact’ and ‘residents’ support for sustainable tourism development’.
A chi-square test of 7.169 (1 df) and a p-value of 0.007 indicated a notable contrast between the female and male respondents’ perceptions related to COVID-19 and their support for tourism development. As presented in Table 6, the results reflected a significant and strong negative estimate for male residents (−0.345, p < 0.001) and an inconsequential estimate for female residents (−0.115, p = 0.091). Thus, Hypothesis 6 was confirmed. Our findings demonstrated that male respondents perceived COVID-19 as a critical component when considering their support for tourism development and related activities.
Table 6.
Multi-group analysis for Hypothesis 6.
4.5. Mediation Analysis
In another attempt to amplify the analysis of this model, we resorted to a mediation analysis similar to previous studies focused on residents’ support for sustainable tourism [2,20,25,47]. From the initial proposal of our model, we noted that ‘Quality of life’ is a mediator in two path sequences. More specifically, this construct mediated the relationship between ‘Perceived Benefits of Tourism’ and ‘Support for Sustainable Tourism Development’ (reflecting Hypothesis 7) and the relationship between ‘Perceived Costs of Tourism’ and ‘Support for Sustainable Tourism Development’ (associated with Hypothesis 8). Upon examination of the structural model’s results (Table 5), the analysis of mediation was not possible in both cases. The premises of mediation require significant relationships between the variables included in an analysis [88,89]. More specifically, “the path between the independent variable X and the mediator M needs to be significant” [88]. Therefore, we will not be able to assess the mediator role for ‘Quality of Life’ in this context because this construct highlighted a non-significant relationship when it was examined as an effect of ‘Perceived Costs of Tourism’. Additionally, in our analysis, an insignificant coefficient was determined for the relationship between ‘Perceived Costs of Tourism’ and ‘Support for Sustainable Tourism Development’. Considering these aspects, Hypothesis 8 is rejected; however, Hypothesis 7 can be evaluated in the mediation analysis.
To investigate indirect effects, this study employed a bootstrapping analysis on 5000 samples and a 95% confidence level. The indirect effect value of ‘Perceived Benefits of Tourism’ on ‘Support for Sustainable Tourism Development’ via ‘Quality of Life’ was 0.099 with a significant level of p < 0.001. As a key finding, in our model, we observed a significant indirect effect. Due to significant results for all three relationships included in this mediation analysis [89], we can state that locals’ quality of life partially mediates the connection between perceived benefits associated with tourism and their support for sustainable tourism expansion. Results for the indirect effects are presented in Table 7.
Table 7.
Mediation Results.
Additionally, we calculated the values for VAF (Variance Accounted For), which were determined using the following formula: ‘VAF stands for indirect effects/total effects’ [90]. Considering the result for the total effect of 0.377, the VAF value was 0.263 (26.3%) (Table 7). According to Hair et al. [91] and Sung et al. [90], partial mediation occurs when the VAF is between 20% and 80%. Thus, this aspect consolidated our previous result of partial mediation, confirming our initial Hypothesis 7.
5. Discussion of Results
Based on the premises of social exchange theory, the purpose of this study was to explore residents’ encouragement for sustainable tourism activities based on a proposed model that included well-known factors (community attachment, perceived benefits and costs of tourism, quality of life) and the impact of COVID-19 on residents’ perception of tourism. For this integrative model with six latent variables, we proposed eight main hypotheses that were explored in a structural equation model. Further, we discuss the implications of these relationships within a broader theoretical framework.
The first two hypotheses focused on community attachment as an essential aspect in studies that examined the expansion of tourism in a particular destination. Tourism researchers have utilized this concept to investigate it in the context of its influence on tourism impacts. This empirical research discovered a direct and substantial influence of community attachment on the perceived benefits of tourism (confirming H1a). Thus, this research revealed that studying people’s sentiments about the areas where they reside might have an impact on their views and attitudes regarding tourism, a finding that resembles results obtained in prior academic papers [11,21,47,48,50]. Moreover, this outcome implies that those who are highly attached to their community are more likely to recognize tourism’s advantages, more specifically the positive economic, cultural, and social implications in their lives.
In existing literature, the impact of community attachment on residents’ perceived costs of tourism seems to lack consistency in its examination and obtained results. This paper demonstrated coherence with previous academic papers that proposed a negative relationship between community attachment and perceived costs of tourism [47]. Based on the results obtained in this research, we have confirmed Hypothesis H1b. In prior studies, this relationship generated negative results (according to the initial hypothesis); however, the authors were not able to confirm the hypothesis due to a lack of significance level [1,11,21,50]. According to Harrill [92], the residents who displayed a pronounced bond to their community were inclined to respond more acutely to local tourism activity when they had negative views and perceptions. Our results show that residents who are attached to their community might harbor negative perceptions regarding the impact of tourism, such as higher prices, traffic congestions, higher costs of living [11,50].
The interaction between perceived benefits of tourism activities and locals’ quality of life has also been widely addressed in tourism research [8,12,13,42,52]. Thus, initially, we hypothesized (according to H2a) that residents’ evaluations of tourism’s advantages would favorably affect their evaluations of their life. This hypothesis was validated in the context of this study, and this result showed consistency with prior research [13,52]. Bajrami et al. [8] noted that positive appreciations of tourism advanced the quality of life of residents. Pertaining to these outcomes, residents from Sibiu perceived multiple benefits associated with tourism, such as economic advantages to the overall community, new job possibilities for locals, new revenue streams for the community, support of local companies, additional investment options, prospects of participating in cultural events and activities, and improvement of residents’ overall economic conditions.
Further, the present research aimed to assess the association between residents’ perceptions of tourism costs and their quality of life. The proposed hypothesis focused on a negative relationship offering a similar perspective to existing studies [42,52]. However, the results of our study led us to reject this hypothesis (H2b) due to a lack of significance of this analyzed interrelationship. This invalidation of the hypothesis contradicted the negative and significant relationship established by Jeon et al. [52]. Nonetheless, our non-significant finding was consistent with empirical analysis established by Yu et al. [12,13], when examining perceived negative tourism impacts and quality of life. Thus, these contrasting results need to be explored further in supplementary studies.
In addition, this paper examined the foundation of social exchange theory (SET). According to the reasoning underpinning SET and several previous research [1,50,93], residents’ perceptions of tourism impacts (benefits and costs) affect their desire to encourage tourism growth. Our results validated the hypothesis that examined residents’ perceived benefits of tourism in relation to their subsequent support for sustainable tourism (H3a). Our results highlighted a direct and positive relationship between these two concepts. Therefore, a key component associated with SET was confirmed in this study. This outcome was compatible with prior empirical studies [1,4,8,11,13,38,39,42,47,50,58]. Therefore, this paper adds to the existing body of knowledge that explored this relationship. We conclude that the views of residents in a particular community could be used as a significant resource for ensuring the sustainability of tourism and engaging participation from the host population in different strategies and planning associated with tourism initiatives.
In terms of investigating the influence of perceived costs on residents’ support for sustainable tourism development, H3b was not supported in the current research framework. This result was inconsistent with our initial proposal of a negative relationship between these two constructs. Therefore, this result was not in line with earlier empirical studies [1,4,8,11,13,38,47,50]. However, our finding resonated with the studies of Gursoy and Rutherford [21] and Wang et al. [57]. The economic situation of the community analyzed in this research may indicate a lack of substantial relationship between tourism-associated costs perceived by residents and their support. Our findings suggest that in economically distressed places, residents tend to be inclined to see tourism as a way to improve their economic state while discounting the potential costs of tourism [21]. Therefore, it can be stated that the residents from Sibiu would be willing to overlook the potential costs of tourism, especially in the current difficult situation caused by the coronavirus pandemic.
Further, Hypothesis 4 focused on exploring the impact of residents’ quality of life within the model. Our results confirmed our initial expectations. Thus, in this study based in Sibiu, quality of life had a direct, positive, and substantial impact on support for sustainable tourism. Previously, other authors provided support for this relationship [8,13,49]. Consequently, sustainable tourism can have an impact on many aspects of community members’ lives, including their financial situation, interactions with family and friends, overall wellness, and reassurance of safety in their communities. Considering this evaluation, these factors influenced residents’ perspective on their quality of life and, consequently, their willingness to support sustainable tourism activities.
As an original contribution of this proposed model, this paper introduced residents’ perceptions on the effect of the COVID-19 pandemic. To examine this research objective, Hypothesis 5 tested a negative association that explored residents’ perceptions of coronavirus and their support for tourism. This Hypothesis (H5) was confirmed, and the associated result was comparable to a resembling study of residents’ perceived risk of COVID-19 and further support of tourism activity [24]. Considering this finding, we can assert that residents’ support for tourism might be constrained by their perception of visitors who they perceive as a source of danger. Incoming tourists might increase the level of COVID-19 transmission in a community and might result in local governmental restrictions that would hinder their lives. Even if these findings are consistent with COVID-19 related studies [24,55], this hypothesis requires additional investigations in future resident-related studies due to its novelty. Moreover, Hypothesis 6 extended the premises of the original model. Additionally, this study discovered that male respondents perceived COVID-19 as an important factor when considering their support for tourism development. Nonetheless, further studies are therefore necessary to determine this relationship in different study areas.
Finally, our data analysis concluded with a mediation test. The findings confirmed Hypothesis 7. More specifically, in our model, quality of life partially mediated the relationship between residents’ perceived benefits of tourism and their support for sustainable tourism development. This important outcome extends previous research on mediation relationships in resident tourism studies [21]. However, Hypothesis 8 was rejected due to an insignificant result between ‘perceived costs of tourism’ and ‘quality of life’.
6. Conclusions
6.1. Theoretical Contributions
This study examined the locals’ support for sustainable tourism in Sibiu, a Transylvanian city from Romania. This research focused on assessing residents’ willingness to support sustainable tourism development in a model that integrated various constructs (community attachment, perceived benefits and costs of tourism, quality of life, and Covid-19’s impact on residents’ perception of tourism). The proposed model used the premises of social exchange theory to examine a total of eight hypotheses. The current paper offers various academic and managerial contributions to the existing body of knowledge.
In this paper, the background of the proposed model was based on the social exchange theory (SET). According to this theory, residents assess exchanges based on a “subjective cost–benefit analysis and alternative evaluations” [93]. Due to the confirmation of hypotheses pertaining to the premises of this theory, the current study extends the literature related to SET regarding residents’ support for sustainable tourism. Derived from this study’s outcomes, we can state that residents recognize the benefits and positive aspects associated with tourism in their community and are knowledgeable of the possibilities provided by tourism development to advance their quality of life.
Further, this study adds to the existing of tourism literature focused on residents’ quality of life. Quality of life was explored as an effect of tourism impacts and as an antecedent of support for sustainable tourism development. In general, tourism development is frequently viewed as a potential source of economic advantages for cities and communities, leading to an overall improvement of residents’ quality of life. Our results showed that most residents acknowledged tourism as a substantial indirect benefit to their quality of life. Residents gain from the “indirect and induced spending from tourism” [73] on account of a high number of incoming tourists. Tourism development has positive outcomes in a community by creating job opportunities and generating extra tax revenues. Thus, the host population’s perceptions of tourism are essential in prompting continued participation in supporting local tourism activities.
Moreover, our research showcased community attachment as an effective predictor, influencing the perceived benefits and costs of tourism in distinct ways. Examining the level of community attachment on tourism impacts reaffirms and leads to a deeper understanding of this relationship within a model focused on support for sustainable tourism.
Reflecting an additional theoretical contribution, this research is novel in its consideration of the current pandemic. This is among the earliest investigations to measure the effects of COVID-19 on locals’ perceptions toward tourism and their willingness to support it. The COVID-19 pandemic has uncovered the need to examine residents’ perceptions in supporting tourism in a particular area. By using an adjusted version of the scale proposed by Zenker et al. [26], this research represents one of the first studies to investigate host populations’ perceptions of COVID-19 and support for sustainable tourism development. Initially, this study proposed a negative relationship between these two concepts. As such, unfavorable perceptions of the coronavirus pandemic would lead to a negative effect on locals’ support for tourism advancement. The pandemic is associated with the spread of a deadly disease and a surge in the proportion of incoming tourists would lead to impaired support of tourism.
Leon-Gomez et al. [23] regard tourism as “a transcendental tool to promote a development proposal according to sustainability criteria”. However, this tool has been under threat due to the current COVID-19 pandemic that took over the world, leaving tourism-dependent countries in strenuous economic situations. In this difficult circumstance, Eichelberger et al. [63] argue that COVID-19 might provide the opportunity “to rethink travel behavior and thus incorporate more sustainability” in this industry. This pandemic and the international crisis have highlighted the important role of residents as key stakeholders in tourism [41,73]. Our research conveyed this gap in studies pertaining to residents’ perceptions of tourism in the COVID-19 context. With bleak prospects for the tourism industry [30], additional studies that build on our model are necessary to address the influence of the pandemic on residents’ willingness to support tourism.
Another theoretical contribution of this study is attested in the extensions of this study based on a multi-group analysis and a mediation test. The findings outlined in this empirical research also add to the knowledge of the perceptions and feelings of the male and female residents in terms of supporting tourism activities in the context of a pandemic.
6.2. Destination Management and Practical Implications
The results of this study provide multiple practical implications for tourism planners, policymakers, and destination management organizations. In general, policymakers and destination management organizations (DMO) have the responsibility to create the premises of support of tourism from the people living in a particular community [6]. To this effect, local organizations and destination management organizations should constantly develop “research on community residents’ perceptions of tourism within the destination” [6] and then use the insights for residents’ participation in activities that support sustainable tourism development. The assessment of residents’ perceptions, attitudes, and behaviors should contribute to the tourism planning process in a particular community to ensure their quality of life and overall satisfaction with their living situation.
Derived from the findings of this empirical study, we have identified quality of life as a key driver of locals’ advocacy for sustainable tourism advancement in the examined community. Residents’ interaction with tourists and their willingness to socialize with visitors are important components in the decision-making process of tourism planners. To generate higher levels of participation from residents, local authorities and tourism planners have the responsibility to inform residents on the economic contributions of tourism. As proposed by Morrison [6]: “Local community residents must support tourism and fully comprehend tourism’s economic contributions”. Given that the residents’ perceived benefits of tourism are higher than their perceived costs, there is a compelling argument for policymakers and destinations management organizations to encourage residents’ involvement in sustainable tourism activities in Sibiu. Gursoy et al. [94] asserted that “involvement of locals in the planning and operational stages can ensure that development will be socially and environmentally responsible and that resulting impacts will be perceived as appropriate by the host community”.
Thus, tourism planners should develop initiatives that are meant to increase residents’ involvement and participation in tourism-related activities, such as promoting residents’ involvement in festival events and the planning of the Cultural agenda; developing local initiatives that promote local pride among residents; establishing local events (online or offline) that showcase the economic benefits of tourism.
In examining the impact of COVID-19 in the context of tourism, this study further emphasizes the need for policymakers to focus on initiatives that encourage efficient communication with residents. This study showed that residents tend to experience negative perceptions with regard to COVID-19, thus affecting their involvement in displaying support for tourism development. Gössling et al. [64] and Joo et al. [24] discussed the opportunities for local policymakers based on the “striking lessons” of this pandemic. During and after the COVID-19 pandemic, it is critical for policymakers and destination management organizations to reduce residents’ negative emotions and promote ideas related to unity in order to sustain their support for tourism activities.
6.3. Study Limitations and Additional Avenues for Future Research
Even though this study offers numerous significant contributions, certain limitations should be addressed as they allow the opportunity for further research.
First, the findings may not be applicable to residents’ perceptions and attitudes in other locations, due to the limiting study context analyzed in this research. As the study focused solely on a particular city, namely Sibiu (a city in the center of Romania), this aspect represents a limitation in the context of this research. Tourist destinations may have distinct traits, such as various types of tourism available in a particular city, diverse cultural contexts, and distinctive geographical specifics. Therefore, additional studies are encouraged to highlight residents’ support for sustainable tourism development in the rural area of Sibiu County. Second, a related limitation of this study is reflected in the small sample. This study validated the model based on perceptions and attitudes of residents from Sibiu and used a small sample size (based on a cross-sectional study) that demands caution in results’ generalization. Additional studies are required to verify these hypotheses in different study areas and contexts. Third, the proposed conceptual model incorporated only community attachment as an antecedent of tourism impacts (perceived benefits and costs of tourism in Sibiu). Moreover, to explain the variance in support for sustainable tourism development, we considered four predictors: perceived benefits of tourism, perceived costs of tourism, quality of life, and residents’ perceptions of COVID-19. Thus, derived from the findings, additional constructs should be incorporated in the model to account for higher levels of the variance in the effect constructs. Lastly, this research only focused on assessing residents’ perceptions of benefits and costs associated with tourism; however, other authors proposed the examination of tourism impacts (both positive and negative) based on “economic, environmental, and social perceptions” [8,21].
Despite these limitations, the study could be expanded in complementary directions. A notable area of expanding the current research could address the residents’ feelings toward tourists [95]. As highlighted by Woosnam [74], residents’ personal feelings may have an impact on their degree of tourism support. Thus, additional studies could benefit from including other variables, such as ‘welcoming nature’ and ‘sympathetic understanding’ [] or the ‘quality of interaction between residents and tourists’ [96]. Moreover, to expand the research methodology, future research should undertake in-depth semi-structured interviews with residents to discover more about why they support or oppose tourist growth on a deeper level while addressing their personal feelings with regard to incoming tourists. Additionally, this research could be extended to focus on longitudinal data. Thus, longitudinal research could offer new insights on residents’ perceptions of tourism development during and after the pandemic. Furthermore, by focusing on residents’ quality of life, supplementary studies could explore the effect of participation in leisure tourism activities on residents’ life satisfaction [97].
An essential element of this study was the exploration of residents’ support for sustainable tourism activities. Future studies could extend the current framework by examining factors that would anticipate residents’ pro-environmental behavior proving further support for sustainable practices in this industry at a local level [98,99,100].
In examining the impact of COVID-19 in the context of tourism, this research adds to a growing number of studies that explore the impact of the pandemic on the tourism industry. As the UNCTAD report [62] notes: “The number of international tourist arrivals declined by 74 per cent in 2020 compared with the previous year. In many developing countries, arrivals were down by 80–90 per cent.” In this difficult circumstance, it is paramount for tourism researchers to develop comparative empirical studies that evaluate the effect of the pandemic on residents’ perceptions and their attitudes toward sustainable tourism development.
Author Contributions
Conceptualization, S.V. and A.O.; methodology, S.V. and A.O.; validation, S.V. and A.O.; formal analysis, S.V. and A.O.; investigation, S.V., A.O., C.T. and R.E.P.; data curation, S.V. and A.O.; writing—original draft preparation, S.V., A.O., C.T. and R.E.P.; writing—review and editing, S.V., A.O., C.T. and R.E.P.; visualization, A.O., C.T. and R.E.P.; supervision, S.V.; project administration, S.V.; funding acquisition, S.V. All authors have read and agreed to the published version of the manuscript.
Funding
Project financed by Lucian Blaga University of Sibiu & Hasso Plattner Foundation research grants LBUS-IRG-2020-06. This work was co-supported by the Project ‘CULTSENSE—Sensitizing young tourists for local cultures’, number 2020-1-NL01-KA203-064791, funded by Erasmus+ programme.
Institutional Review Board Statement
Not applicable.
Informed Consent Statement
Informed consent was obtained from all subjects involved in the study.
Data Availability Statement
Not applicable.
Acknowledgments
Project financed by Lucian Blaga University of Sibiu & Hasso Plattner Foundation research grants LBUS-IRG-2020-06.
Conflicts of Interest
The authors declare no conflict of interest.
Disclosure
The European Commission’s support for the production of this publication does not constitute an endorsement of the contents, which reflect the views only of the authors, and the Commission cannot be held responsible for any use, which may be made of the information contained therein.
Appendix A
Table A1.
Final set of scale items.
Table A1.
Final set of scale items.
| Construct/Item | References for Scale Items | |
|---|---|---|
| Community Attachment | ||
| ComAtt1 | “I am satisfied with living in this community” | Eslami et al. [2]; Kim et al. [11] |
| ComAtt2 | “This community is special to me” | |
| ComAtt3 | “I have close relationships with people in my community” | |
| Perceived Benefits of Tourism | ||
| P_Benefits1 | “Tourism generates substantial income for my city | Su et al. [78] |
| P_Benefits2 | “The number of jobs in my city has increased due to the development of tourism” | |
| P_Benefits3 | “As a resident of this city, I believe that personal income has increased due to the development of tourism” | |
| P_Benefits4 | “Tourism development improves the quality of local services” | |
| P_Benefits5 | “Tourism encourages a variety of cultural activities for residents, including theatre shows, music events, ...” | |
| P_Benefits6 | “Those who live in this community understand different cultures and people, due to the tourism in this area” | |
| P_Benefits7 | “In my local community there are a variety of shopping options” | |
| Quality of Life | ||
| QL1 | “I am satisfied with the conditions of my life” | Woo et al. [49]; Bajrami et al. [8] |
| QL2 | “I have all things I wanted in my life” | |
| QL3 | “In general, I am satisfied with my life” | |
| Support for Sustainable Tourism Development | ||
| SSTD1 | “I support the development of community-based sustainable tourism initiatives” | Eslami et al. [2]; Nunkoo and Ramkissoon [4]; Lee [38]; Woo et al. [49]; |
| SSTD2 | “I participate in cultural exchanges between residents and visitors” | |
| SSTD3 | “I am proud that tourists are coming in my community” | |
| Perceived Costs of Tourism | ||
| P_Costs1 * | “Tourism leads to an increase in environmental pollution” | Nunkoo and Ramkissoon [4]; Lee [38] |
| P_Costs2 * | “Tourism leads to an increase in prices of good and services” | |
| P_Costs3 * | “Tourism leads to an increase in the price of land and property” | |
| Impact of Covid-19 on Residents’ Perception of Tourism | ||
| P_Covid_Impact1 * | “When watching news about COVID-19, I become nervous or anxious in regards to tourists in my community” | Zenker et al. [26] |
| P_Covid_Impact2 * | “I do not feel safe around tourists due to COVID-19” | |
| P_Covid_Impact3 * | “It makes me uncomfortable to think about COVID-19 and its impact on tourism in my city” | |
Note: * item presents reverse coding.
References
- Hateftabar, F.; Chapuis, J.M. How resident perception of economic crisis influences their perception of tourism. J. Hosp. Tour. Manag. 2020, 43, 157–168. [Google Scholar] [CrossRef]
- Eslami, S.; Khalifah, Z.; Mardani, A.; Streimikiene, D.; Han, H. Community attachment, tourism impacts, quality of life and residents’ support for sustainable tourism development. J. Travel Tour. Mark. 2019, 36, 1061–1079. [Google Scholar] [CrossRef]
- N’Drower, F.; Moscardo, G.; Murphy, L. Tourism brings good things: Tourism and community development in rural Papua New Guinea. Tour. Rev. Int. 2021, 25, 229–245. [Google Scholar] [CrossRef]
- Nunkoo, R.; Ramkissoon, H. Developing a community support model for tourism. Ann. Tour. Res. 2011, 38, 964–988. [Google Scholar] [CrossRef]
- Nunkoo, R.; Gursoy, D. Residents support for tourism: An identity perspective. Ann. Tour. Res. 2012, 39, 243–268. [Google Scholar] [CrossRef]
- Morrison, A.M. Marketing and Managing Tourism Destinations, 2nd ed.; Routledge: New York, NY, USA, 2019. [Google Scholar]
- Vargas-Sánchez, A.; de los Ángeles Plaza-Mejía, M.; Porras-Bueno, N. Understanding Residents’ Attitudes toward the Development of Industrial Tourism in a Former Mining Community. J. Travel Res. 2008, 47, 373–387. [Google Scholar] [CrossRef]
- Bajrami, D.; Radosavac, A.; Cimbaljević, M.; Tretiakova, T.N.; Syromiatnikova, Y.A. Determinants of Residents’ Support for Sustainable Tourism Development: Implications for Rural Communities. Sustainability 2020, 12, 9438. [Google Scholar] [CrossRef]
- Chang, K.C. The affecting tourism development attitudes based on the social exchange theory and the social network theory. Asia Pac. J. Tour. Res. 2021, 26, 167–182. [Google Scholar] [CrossRef]
- Lee, C.; Kang, S.K.; Long, P.; Reisinger, Y. Residents’ perceptions of casino impacts: A comparative study. Tour. Manag. 2010, 31, 189–201. [Google Scholar] [CrossRef]
- Kim, S.; Kang, Y.; Park, J.H.; Kang, S.-E. The Impact of Residents’ Participation on Their Support for Tourism Development at a Community Level Destination. Sustainability 2021, 13, 4789. [Google Scholar] [CrossRef]
- Yu, C.-P.S.; Chancellor, H.C.; Cole, S.T. Examining the effects of tourism impacts on resident quality of life. Int. J. Tour. Sci. 2011, 11, 161–186. [Google Scholar] [CrossRef]
- Yu, C.-P.; Cole, S.; Chancellor, C. Resident support for tourism development in rural midwestern (USA) communities: Perceived tourism impacts and community quality of life perspective. Sustainability 2018, 10, 802. [Google Scholar] [CrossRef] [Green Version]
- Moraru, A.-D.; Duhnea, C.; Barbulescu, A.; Juganaru, M.; Juganaru, I.-D. Residents’ Attitude toward Tourism—Do the Benefits Outweigh the Downsides? The Case of Constanta, Romania. Sustainability 2021, 13, 882. [Google Scholar] [CrossRef]
- Akis, S.; Peristianis, N.; Warner, J. Residents’ attitudes to tourism development: The case of Cyprus. Tour. Manag. 1996, 17, 481–494. [Google Scholar] [CrossRef]
- Andriotis, K.; Vaughan, R.D. Urban residents’ attitudes toward tourism development: The case of Crete. J. Travel Res. 2003, 42, 172–185. [Google Scholar] [CrossRef] [Green Version]
- Stylidis, D. Place attachment, perception of place and residents’ support for tourism development. Tour. Plan. Dev. 2017, 15, 1–27. [Google Scholar] [CrossRef]
- Liang, Z.-X.; Hui, T.-K. Residents’ quality of life and attitudes toward tourism development in China. Tour. Manag. 2016, 57, 56–67. [Google Scholar] [CrossRef] [Green Version]
- Zhuang, X.; Lin, L.; Li, J. Puri vs. Varanasi destinations: Local residents’ perceptions, overall community satisfaction and support for tourism development. J. Asia Pac. Econ. 2019, 24, 127–142. [Google Scholar] [CrossRef]
- Gannon, M.; Rasoolimanesh, S.M.; Taheri, B. Assessing the Mediating Role of Residents’ Perceptions toward Tourism Development. J. Travel. Res. 2020, 60, 149–171. [Google Scholar] [CrossRef]
- Gursoy, D.; Rutherford, D.G. Host attitudes toward tourism. Ann. Tour. Res. 2004, 31, 495–516. [Google Scholar] [CrossRef]
- Zhang, J.; Xie, C.; Morrison, A.M.; Coca-Stefaniak, J.A. Responding to a major global crisis: The effects of hotel safety leadership on employee safety behavior during COVID-19. Int. J. Contemp. Hosp. Manag. 2020, 32, 3365–3389. [Google Scholar] [CrossRef]
- León-Gómez, A.; Ruiz-Palomo, D.; Fernández-Gámez, M.A.; García-Revilla, M.R. Sustainable Tourism Development and Economic Growth: Bibliometric Review and Analysis. Sustainability 2021, 13, 2270. [Google Scholar] [CrossRef]
- Joo, D.; Xu, W.; Lee, J.; Lee, C.-K.; Woosnam, K.M. Residents’ perceived risk, emotional solidarity, and support for tourism amidst the COVID-19 pandemic. J. Destin Mark. Manag. 2021, 19, 100553. [Google Scholar] [CrossRef]
- Zhang, J.; Xie, C.; Morrison, A.M. The effect of corporate social responsibility on hotel employee safety behavior during COVID-19: The moderation of belief restoration and negative emotions. J. Hosp. Tour. Manag. 2021, 46, 233–243. [Google Scholar] [CrossRef]
- Zenker, S.; Braun, E.; Gyimothy, S. Too afraid to Travel? Development of a Pandemic (COVID-19) Anxiety Travel Scale (PATS). Tour. Manag. 2021, 84, 104286. [Google Scholar] [CrossRef]
- Mao, Y.; He, J.; Morrison, A.M.; Coca-Stefaniak, J.A. Effects of tourism CSR on employee psychological capital in the COVID-19 crisis: From the perspective of conservation of resources theory. Curr. Issues Tour. 2020. [Google Scholar] [CrossRef]
- Byrd, E.T.; Bosley, H.E.; Dronberger, M.G. Comparisons of stakeholder perceptions of tourism impacts in rural eastern North Carolina. Tour. Manag. 2009, 30, 693–703. [Google Scholar] [CrossRef]
- Oviedo-Garcia, M.; Castellanos-Verdugo, M.; Martin-Ruiz, D. Gaining residents’ support for tourism and planning. Int. J. Tour. Res. 2008, 10, 95–109. [Google Scholar] [CrossRef]
- Filimonau, V.; Derqui, B.; Matute, J. The COVID-19 pandemic and organisational commitment of senior hotel managers. Int. J. Hosp. Manag. 2020, 91, 102659. [Google Scholar] [CrossRef]
- Homans, G.C. Social behavior as exchange. Am. J. Sociol. 1958, 63, 597–606. [Google Scholar] [CrossRef]
- Nunkoo, R. Toward a more comprehensive use of social exchange theory to study residents’ attitudes to tourism. Procedia Econ. Finance 2016, 39, 588–596. [Google Scholar] [CrossRef] [Green Version]
- Ap, J. Residents’ perceptions on tourism impacts. Ann. Tour. Res. 1992, 19, 665–690. [Google Scholar] [CrossRef]
- Jurowski, C.; Gursoy, D. Distance Effects on Residents’ Attitudes Toward Tourism. Ann. Tour. Res. 2004, 31, 296–312. [Google Scholar] [CrossRef]
- Andereck, K.L.; Valentine, K.M.; Knopf, R.C.; Vogt, C.A. Residents’ perceptions of community tourism impacts. Ann. Tour. Res. 2005, 32, 1056–1076. [Google Scholar] [CrossRef]
- Perdue, R.R.; Long, P.T.; Allen, L. Resident support for tourism development. Ann. Tour. Res. 1990, 17, 586–599. [Google Scholar] [CrossRef]
- Ward, C.; Berno, T. Beyond social exchange theory: Attitudes toward tourists. Ann. Tour. Res. 2011, 38, 1556–1569. [Google Scholar] [CrossRef]
- Lee, T.H. Influence analysis of community resident support for sustainable tourism development. Tour. Manag. 2013, 34, 37–46. [Google Scholar] [CrossRef]
- Huong, P.M.; Lee, J.-H. Finding important factors affecting local residents’ support for tourism development in Ba Be National Park, Vietnam. For. Sci. Technol. 2017, 13, 126–132. [Google Scholar] [CrossRef]
- Zhang, Y.; Chan, J.H.; Ji, Z.; Sun, L.; Lane, B.; Qi, X. The influence of community factors on local entrepreneurs’ support for tourism. Curr. Issues Tour. 2019, 23, 1758–1772. [Google Scholar] [CrossRef]
- Ramkissoon, H. Perceived social impacts of tourism and quality-of-life: A new conceptual model. J. Sustain. Tour. 2020. [Google Scholar] [CrossRef]
- Ko, D.W.; Stewart, W.P. A structural equation model of residents’ attitudes for tourism development. Tour. Manag. 2002, 23, 521–530. [Google Scholar] [CrossRef]
- Nunkoo, R.; Ramkissoon, H. Modeling community support for a proposed integrated resort project. J. Sustain. Tour. 2010, 18, 257–277. [Google Scholar] [CrossRef]
- Bowlby, J. Attachment and Loss: Attachment; Basic Books: New York, NY, USA, 1969. [Google Scholar]
- Moghavvemi, S.; Woosnam, K.M.; Hamzah, A.; Hassani, A. Considering Residents’ Personality and Community Factors in Explaining Satisfaction with Tourism and Support for Tourism Development. Tour. Plan. Dev. 2020, 18, 267–293. [Google Scholar] [CrossRef]
- Ganji, S.F.G.; Johnson, L.W.; Sadeghian, S. The effect of place image and place attachment on residents’ perceived value and support for tourism development. Curr. Issues Tour. 2020, 46, 1304–1318. [Google Scholar] [CrossRef]
- Eusebio, C.; Vieira, L.A.; Lima, S. Place attachment, host–tourist interactions, and residents’ attitudes towards tourism development: The case of Boa Vista Island in Cape Verde. J. Sustain. Tour. 2018, 26, 890–909. [Google Scholar] [CrossRef]
- Hidalgo, M.C.; Hernandez, B. Place attachment: Conceptual and empirical questions. J. Environ. Psychol. 2001, 21, 273–281. [Google Scholar] [CrossRef]
- Woo, E.; Kim, H.; Uysal, M. Life Satisfaction and Support for Tourism Development. Ann. Tour. Res. 2015, 50, 84–97. [Google Scholar] [CrossRef]
- Chen, C.-F.; Chen, P.-C. Resident attitudes toward heritage tourism development. Tour. Geogr. 2010, 14, 525–545. [Google Scholar] [CrossRef]
- Kim, K.; Uysal, M.; Sirgy, J. How Does Tourism in a Community Impact the Quality of Life of Community Residents? Tour. Manag. 2013, 36, 527–540. [Google Scholar] [CrossRef]
- Jeon, M.M.; Kang, M.; Desmarais, E. Residents’ Perceived Quality of Life in a Cultural-Heritage Tourism Destination. Appl. Res. Qual. Life 2014, 11, 105–123. [Google Scholar] [CrossRef]
- Meeberg, G.A. Quality of life: A concept analysis. J. Adv. Nurs. 1993, 18, 32–38. [Google Scholar] [CrossRef]
- Andereck, K.L.; Nyaupane, G.P. Exploring the Nature of Tourism and Quality of Life Perceptions among Residents. J. Travel Res. 2011, 50, 248–260. [Google Scholar] [CrossRef]
- Qui, R.T.R.; Park, J.; Li, S.; Song, H. Social costs of tourism during the COVID-19 pandemic. Ann. Tour. Res. 2020, 84, 102994. [Google Scholar] [CrossRef]
- Croes, R. Assessing tourism development from Sen’s capability approach. J. Travel. Res. 2012, 51, 542–554. [Google Scholar] [CrossRef] [Green Version]
- Wang, Y.; Shen, H.; Ye, S.; Zhou, L. Being rational and emotional: An integrated model of residents’ support of ethnic tourism development. J. Hosp. Tour. Manag. 2020, 44, 112–121. [Google Scholar] [CrossRef]
- Stylidis, D.; Biran, A.; Sit, J.; Szivas, E.M. Residents’ support for tourism development: The role of residents’ place image and perceived tourism impacts. Tour. Manag. 2014, 45, 260–274. [Google Scholar] [CrossRef]
- Statista.com. Number of International Tourist Arrivals Worldwide from 1950 to 2020. 2021. Available online: https://www.statista.com/statistics/262750/number-of-international-tourist-arrivals-worldwide/ (accessed on 3 July 2021).
- UNWTO. UNWTO World Tourism Barometer—July 2021. 2021a. Available online: https://www.unwto.org/unwto-world-tourism-barometer-data (accessed on 11 August 2021).
- UNWTO. UN Tourism News #27. 2021b. Available online: https://www.unwto.org/un-tourism-news-27 (accessed on 11 August 2021).
- UNCTAD (United Nations Conference on Trade and Development). COVID-19 and Tourism—An Update. 2021. Available online: https://unctad.org/system/files/official-document/ditcinf2021d3_en_0.pdf (accessed on 11 August 2021).
- Eichelberger, S.; Heigl, M.; Peters, M.; Pikkemaat, B. Exploring the Role of Tourists: Responsible Behavior Triggered by the COVID-19 Pandemic. Sustainability 2021, 13, 5774. [Google Scholar] [CrossRef]
- Gössling, S.; Scott, D.; Hall, M.C. Pandemics, tourism and global change: A rapid assessment of COVID-19. J. Sustain. Tour. 2021, 29, 1–20. [Google Scholar] [CrossRef]
- Gursoy, D.; Jurowski, C.; Uysal, M. Resident Attitudes: A Structural Modeling Approach. Ann. Tour. Res. 2002, 29, 79–105. [Google Scholar] [CrossRef]
- Sibiu County Council. 2021. Available online: https://www.cjsibiu.ro/ (accessed on 23 May 2021).
- Nicula, V.; Popsa, R.E. Involvement of rural tourism operators in the project “Sibiu European Gastronomic Region”. Amfiteatru Econ. 2018, 20, 951–966. [Google Scholar] [CrossRef]
- Sibiu Cultural Agenda. Cultural Agenda. 2021. Available online: https://cultura.sibiu.ro/evenimente/month# (accessed on 9 August 2021).
- National Institute of Statistics. 2021. Available online: http://statistici.insse.ro:8077/tempo-online/#/pages/tables/insse-table (accessed on 15 April 2021).
- OpenStreetMap Contributors. 2021. Available online: https://www.openstreetmap.org/#map=10/45.7896/23.9090 https://www.openstreetmap.org/copyright (accessed on 10 November 2021).
- Malhotra, N. Marketing Research: An Applied Orientation, 7th ed.; Pearson Education: Harlow, UK, 2020. [Google Scholar]
- Permanent Electoral Authority of Romania. 2020. Available online: https://www.roaep.ro/management-electoral/geografie-electorala/registrul-sectiilor-de-votare/ (accessed on 11 April 2021).
- Aleshinloye, K.; Woosnam, K.; Tasci, A.; Ramkissoon, H. Antecedents and outcomes of resident empowerment through tourism. J. Travel Res. 2021, 1–18. [Google Scholar] [CrossRef]
- Woosnam, K.M. Using Emotional Solidarity to Explain Residents’ Attitudes about Tourism and Tourism Development. J. Travel. Res. 2012, 51, 315–327. [Google Scholar] [CrossRef]
- Cochran, W.G. Sampling Techniques, 3rd ed.; Wiley: New York, NY, USA, 1977. [Google Scholar]
- Burns, A.C.; Veeck, A. Marketing Research, 9th ed.; Pearson Education: New York, NY, USA, 2020. [Google Scholar]
- Hair, J.F.; Black, W.C.; Babin, B.J.; Anderson, R.E.; Tatham, R.L. Multivariate Data Analysis, 7th ed.; Prentice Hall: Upper Saddle River, NJ, USA, 2010. [Google Scholar]
- Su, L.; Swanson, S.R.; He, X. A scale to measure residents perceptions of destination social responsibility. J. Sustain. Tour. 2019, 873–897. [Google Scholar] [CrossRef]
- Watkins, M.W. Exploratory factor analysis: A guide to best practice. J. Black Psychol. 2018, 44, 219–246. [Google Scholar] [CrossRef]
- Field, A. Discovering Statistics Using IBM SPSS Statistics, 4th ed.; SAGE Publications: London, UK, 2013. [Google Scholar]
- Goretzko, D.; Pham, T.T.H.; Bühner, M. Exploratory factor analysis: Current use, methodological developments, and recommendations for good practice. Cur. Psychol. 2021, 40, 3510–3521. [Google Scholar] [CrossRef]
- Hu, L.; Bentler, P. Cutoff criteria for fit indexes in covariance structure analysis: Conventional criteria versus new alternatives. Struct. Equ. Modeling 1999, 6, 1–55. [Google Scholar] [CrossRef]
- Cronbach, L.J. Essentials of Psychological Testing; Harper and Row: New York, NY, USA, 1970. [Google Scholar]
- Bagozzi, R.; Yi, Y. On the evaluation of structural equation models. J. Acad. Mark. Sci. 1988, 16, 74–94. [Google Scholar] [CrossRef]
- Fornell, C.; Larcker, D.F. Evaluating structural equations with unobservable variables and measurement error. J. Mark. Res. 1981, 18, 39–50. [Google Scholar] [CrossRef]
- Podsakoff, P.M.; Mackenzie, S.B.; Lee, J.Y.; Podsakoff, N.P. Common method biases in behavioral research: A critical review of the literature and recommended remedies. J. Appl. Psychol. 2003, 88, 879–903. [Google Scholar] [CrossRef]
- MacKenzie, S.B.; Podsakoff, P.M. Common Method Bias in Marketing: Causes, Mechanisms, and Procedural Remedies. J. Retail. 2012, 88, 542–555. [Google Scholar] [CrossRef]
- Collier, J.E. Applied Structural Equation Modeling Using AMOS; Routledge: London, UK, 2020. [Google Scholar]
- Baron, R.M.; Kenny, D.A. The moderator-mediator variable distinction in social psychological research: Conceptual, strategic, and statistical considerations. J. Pers. Soc. Psychol. 1986, 51, 1173–1182. [Google Scholar] [CrossRef]
- Sung, P.L.; Hsiao, T.Y.; Huang, L.; Morrison, A.M. The influence of green trust on travel agency intentions to promote low-carbon tours for the purpose of sustainable development. Corp. Soc. Responsib. Environ. Manag. 2021, 28, 1185–1199. [Google Scholar] [CrossRef]
- Hair, J.F.; Hult, G.T.M.; Ringle, C.M.; Sarstedt, M. A Primer on Partial Least Squares Structural Equation Modeling (PLS-SEM), 2nd ed.; Sage: Los Angeles, CA, USA, 2017. [Google Scholar]
- Harrill, R. Residents’ attitudes toward tourism development: A literature review with implications for tourism planning. J. Plan. Lit. 2004, 18, 251–266. [Google Scholar] [CrossRef]
- Emerson, R.M. Social exchange theory. Annu. Rev. Sociol. 1976, 2, 335–362. [Google Scholar] [CrossRef]
- Gursoy, D.; Chi, C.; Dyer, P. Locals’ Attitudes toward Mass and Alternative Tourism: The Case of Sunshine Coast, Australia. J. Travel Res. 2010, 49, 381–394. [Google Scholar] [CrossRef]
- Kim, G.; Duffy, L.N.; Moore, D. Tourist attractiveness: Measuring residents’ perception of tourists. J. Sustain. Tour. 2020, 28, 898–916. [Google Scholar] [CrossRef]
- Stylidis, D.; Woosnam, K.M.; Tasci, A.D.A. The effect of resident-tourist interaction quality on destination image and loyalty. J. Sustain. Tour. 2021, 1–21. [Google Scholar] [CrossRef]
- Yoon, H.; Lee, W.S.; Kim, K.-B.; Moon, J. Effects of Leisure Participation on Life Satisfaction in Older Korean Adults: A Panel Analysis. Int. J. Environ. Res. Public Health 2020, 17, 4402. [Google Scholar] [CrossRef]
- Zhang, J.; Xie, C.; Morrison, A.M.; Zhang, K. Fostering Resident Pro-Environmental Behavior: The Roles of Destination Image and Confucian Culture. Sustainability 2020, 12, 597. [Google Scholar] [CrossRef] [Green Version]
- Steg, L.; Vlek, C. Encouraging pro-environmental behavior: An integrative review and research agenda. J. Environ. Psychol. 2009, 29, 309–317. [Google Scholar] [CrossRef]
- Lee, W.; Jeong, C. Effects of pro-environmental destination image and leisure sports mania on motivation and pro-environmental behavior of visitors to Korea’s national parks. J. Destin. Mark. Manag. 2018, 10, 25–35. [Google Scholar] [CrossRef]
Publisher’s Note: MDPI stays neutral with regard to jurisdictional claims in published maps and institutional affiliations. |
© 2021 by the authors. Licensee MDPI, Basel, Switzerland. This article is an open access article distributed under the terms and conditions of the Creative Commons Attribution (CC BY) license (https://creativecommons.org/licenses/by/4.0/).


