Abstract
At present, in the field of building an innovative intelligence system in the company, considerable attention is paid especially to the technological side of this system and the description of its basic elements. The aim of the research is to provide a comprehensive view of building an innovative intelligence system in the company from managerial, information and organizational support. The research consists of questionnaire research and interviews conducted in Slovak companies with the intention to find out the current status of innovative intelligence systems in Slovakia by the content, organization, personnel and information aspects. The authors offer a summary of theoretical knowledge in the field of management—innovative intelligence systems. Summarizing these findings enriches the theoretical basis of management, especially in the field of innovation management. A detailed description of the individual processes, activities and actors of the innovative intelligence system model can serve for a better knowledge of the issue and its successful management. The proposed model of the innovative intelligence system includes the identification of individual actors, their tasks and the decomposition of its main process. The formulated recommendations are a valuable tool for company managers. Adherence to them will ensure the successful implementation and operation of an innovative intelligence system in the company.
1. Introduction
In today’s open economy, the entry of new competitors on the market is almost unlimited. Companies need to do much more to keep existing customers and get new ones, as consumers are becoming more and more challenging. One of the tools to achieve this is innovation. However, discovery of innovative opportunities and the implementation of innovation is a challenging process.
Today, the concept of Responsible Research and Innovation (RRI) is more and more discussed topic [1,2]. It is the successful implementation of responsible innovation and business that creates common value by providing sustainable solutions to customers, increasing the competitiveness of companies and having a positive impact on society [3]. Innovations are distinguished according to degrees of novelty into absolute and imitative. Absolute innovations represent new products and processes on a global scale. Imitative innovations are new products and processes within the scope of the country or market in which the companies operate, or new products and processes only for a given companies, but are already implemented in other companies, areas of activity or countries [4]. The success of innovation depends on innovative people, their skills and their knowledge [4]. In this context, it is necessary to mention Innovative Expertise [5]. It involves the development of talent and people, creative thinking, which is manifested particularly in generating innovative ideas. Dvořák et al. [6] focuses on the usage of creative thinking as a key factor in generating innovative ideas. In the field of talent and people development the company have to develop key skills, innovative skills, knowledge and already mentioned creative thinking [7].
A well-formulated and implemented innovation strategy is a basic precondition for the creation and use of innovations in a company [8]. The innovation strategy helps companies decide in a cumulative and sustainable way on the type of innovation that best meet the requirements and the company’s goals. It guides decisions on how resources should be used to meet a firm’s innovation objectives, thereby bringing value and building a competitive advantage [9]. Intelligent systems are used as a support tool in companies in the decision-making process. Intelligent systems are very useful in this modern world and important for business as an aid to improve the business processes strength as well as reduce weaknesses to become a leader in the industry [10].
The success and competitiveness of companies in the field of innovation depends on their ability to identify innovation opportunities and transform their innovations. This is where the problem arises, because companies do not approach to innovations systematically—they are unable to reveal the many innovative opportunities that the market offers them and have problems in their implementation (organizational, information, financial, etc.). As part of the solution to this problem, space is created for the design of a model of an innovative intelligence system, which would ensure not only work with innovative sources but also the discovery of innovative possibilities of the company and would also serve for the actual implementation of innovations.
The issue of innovative intelligence systems is an important and current topic. The issue of identifying innovation opportunities and effectively delivering innovation through IIS concerns all companies that are involved in innovation and are experiencing problems in this area.
The paper describes the innovative intelligence system that was developed on the basis of theoretical knowledge in the field of innovation and intelligence systems and research. The innovative intelligence system is designed to help the companies discover their innovative opportunities and realize them in order to maintain and gain market space. It is a tool to ensure the sustainability and subsequent prosperity of the company.
The first and the second part of the paper describes the basic state of solving the problem. At the same time, it provides a comprehensive view of the theoretical basis, identifies key parts of the innovation process and elements of intelligence systems. The third part focuses on goal setting and methodology. The fourth part of the paper is focused on the research of innovative intelligence systems in Slovakia. Subsequently, there is empirical research carried out by the authors with managers of Slovak companies. The results of the research together with the theoretical basis form the basis for the design of an innovative intelligence system, which can be found in the fifth part of the paper. This part also contains a more detailed specification of this system (actors and their tasks, the main process…) as well as the identification of problem areas and the formulation of recommendations. In this part of the paper, the benefits for academic literature and practice are highlighted.
2. Literature Review
Based on the essence of the phrase “innovative intelligence system”, the basic element is innovation and their provision through an intelligence system. The main task is to increase the competitiveness of companies [11].
The word innovation was first used by Joseph Alois Schumpeter, who is considered to be the founder of the theory of innovation. He created it in 1911 and formulated combinations of evolutionary changes. Schumpeter understands innovation as a positive change to the system or process [12]. Cooper [13] also agrees with Schumpeter and adds that innovation includes the use of knowledge to create and practical application of a new benefit-bearing idea.
Innovation can significantly affect business success. In addition, it affects productivity and the number of jobs available and drives economic success and growth [14].
Kotler [15] defined innovation as the idea, service, product or technology developed and offered to customers who perceive it as new or original. According to Franková [16], creativity is a source of new and useful ideas and suggestions for changes, and innovations are the process of realizing these thoughts, ideas, and changes.
Innovations are one of the main drivers of long-term sustainability and development of the company on the market. The creation and management of innovation in the company is a complicated and complex process. A key input in this process are information obtained for this purpose from various data sources. The continuing development in the field of information and communications technology results in the generation of more and more diverse data. Currently, the data are a major input into decision-making processes of the company. By processing of these data is possible to obtain information that supports decision making across the company, for example, also in the area of the creation and the development of innovation and the innovation process [17].
Messages are creating from data or indication. These are not deeper in themselves and are merely facts, symbols that exist independently of human consciousness. As a message can be consider symbol, if the symbol is also assigned a content (deeper meaning). Information comes from messages that are associated with content, context, purpose, a sense is assigned to the message. At the same time, information reduces uncertainty and risk to the recipient. If information is merged with the creative thinking of human, it is knowledge. Based on it is possible stated that intelligence can be defined as a set of data that needs further work [18].
In world literature, the intelligence systems are often associated with the word strategic. The strategic intelligence system is used for the management and planning of innovation strategies in the regions. It can be consider as a tool that applies strategic approach. It takes into account the nature of the regional innovation system and the learning process, the willingness to experiment, technological developments in the field of research and development. At the same time, the strategic intelligence system uses various tools—technical foresight, forecasting and social impact assessment of technology development. The strategic intelligence system then evaluates and predicts the impact of the proposed innovation policy on technological development, science, research, innovation and regional development [19].
The main role of intelligence systems is to plan, retrieve, sort and analyse data and messages. Further, their evaluation continues. Data and messages can come from both internal and external environments. The intelligence systems are designed to help managers manage and solve everyday tasks.
Stair, Reynolds [20] claim that the output of intelligence systems is information that can be defined as a set of facts/data organized in such a way that it contains added value in addition to the facts/data itself. The value of information depends on its characteristics (availability, accuracy, completeness, economy, flexibility, relevance, reliability, safety, simplicity, verifiability and timeliness) and, of course, quality.
Table 1 clearly shows the author’s approaches and the emphasis they place on the intelligence systems. These outputs form the basis for the proposed baseline model.
Table 1.
The list of emphasis placed by individual authors.
Contemporary intelligent systems are penetrating into all aspects of future emerging technologies [3,25]. Intelligent systems include transdisciplinary approaches to ensure interaction and flow of behavior between hardware and software components [3,25].
Sabadka [26] perceives the innovative intelligence system as a comprehensive information system such as Competitor Intelligence, which transforms disaggregated data of competitors and other entities into strategically useful knowledge for business management. Its aim is to identify the drivers of innovation and the existence of new innovation opportunities.
Managing innovation and innovative ideas is a complex activity, consisting of extensive collection, analysis, data and information processing. The information from the innovative intelligence system is used for decision-making and it is therefore necessary that it is available in the right and appropriate quality, form and time in the right place to the company’s managers responsible for innovation.
Information processing is a key part of business innovation. A central activity in innovation management is the decision-making process, which requires the processing of information by managers involved in the innovation process [27]. The role of management in information processing is to decide on inputs to the process in terms of data, knowledge and other information. These are then collected and analyzed. After processing the information, the management is responsible for making decisions [28].
“AI solutions” can be used to support managers’ decisions in the winemaking process [25,29,30]. However, these solutions are not easy and involving “AI” in the innovation process can be challenging [27]. Any system based on artificial intelligence that seeks to support management in their decision-making must be able to overcome the same barriers that human managers face in the vineyard process [31]. On the other hand, managers should be able to use the “AI” winemaking process to develop more innovative solutions and recognize more creative opportunities [32,33].
Based on a detailed analysis of scientific documents and studies, it can be stated that a lot of authors pay attention to innovation and innovation processes. Different authors emphasize different parts and elements of the innovation process (Table 2). If the author emphasizes an individual element, it is marked with *.
Table 2.
The summary of the emphasis placed in the innovation process according to individual authors.
Based on the summarized facts, it can be stated that elements such as the production of ideas, their collection, implementation and commercialization, business analysis, science and research form the basis of innovation processes. And it is the innovation process that is an part of the innovative intelligence system. Other components of the intelligence system resulting from the analysis are people, information security processes, interconnection with other systems and processes in the company and, of course, the openness of the entire system.
In the current technological environment, it is essential to support innovative systems. A key characteristic of innovation systems are system resources—structures, standards, support programs, expectations or test facilities that can be used by all stakeholders. System resources may appear in an uncoordinated manner or are the result of strategic actions [41].
It can be argued that innovative systems in technology are partially evolving without strategic coordination, for example as a consequence of an increasing number of participants and models [42]. Systems and system resources can be intentionally created by innovative actors [43]. Such the creation of strategic systems can provide benefits and coordination effects for a wide range of actors, ultimately supporting the development of technologies. Systems building is an emerging and central theme in the literature on systems of technological innovation and entrepreneurship [43,44,45].
Scholars pointed to visionaries (e.g., Edison) who created whole systems [46] and developed innovation networks [47,48] and also created a market [49]. All approaches emphasize strategic interventions and coordinated collective action in the innovation community [50].
In the literature on technological innovation, it is necessary to better understand the creation of the structure of innovative systems in technology and the role of strategy actors. [51,52]. Some studies examine the building of strategic systems and describe the basic processes [44,53,54]. However, the possibilities that the individual actors of the system have in solving the problems and the conditions under which different strategies of building the system can be applied are absent.
Building this system is challenging and requires the incorporation of certain conditions. In terms of strategy, the system depends on the constellation of resources at a given time. These findings are based on research in the field of stationary fuel cells in Germany and identify three general ways of building it. It is about:
- a single regime in which the system builder uses its own organizational resources to create a system resource,
- a partnership regime in which the system builder joins forces with partners to jointly create system resources,
- an intermediary regime, in which the creator of the system cooperates with other actors to establish an intermediary organization and subsequently to create system resources [41].
These regimes were characterized according to the resources that were originally available and how they were distributed in the innovation system [41].
Furthermore, Sadriev [55] claims that companies are increasingly creating systems to support innovation potential. These systems are becoming the biggest competitive advantage and a tool for growth. The achieved level of innovation potential is characterized by the number of obtained patents, which are proof of the effectiveness of innovation processes in a given company. The more efficient the system and the processes in it, the more patents a company can claim. However, in order to support such highly innovative activity and to ensure its constant growth, it requires a qualitative increase in the efficiency of the operation of the company’s innovative infrastructure—the innovation system.
In the past (1980s), it has been known that, under certain conditions, a group of people can generate many more ideas than the poorest person in the group. Translating this phenomenon into the business sphere has always been difficult. In 1984, Kodak’s innovative consultants Rosenfeld and Jenny Servo stated that the failure of large companies to use innovative ideas was not primarily due to the reduced creative activity of their employees, but to the lack of an internal communication system [55].
Due to the shortcomings of individual innovation systems, the Kaizen proposal, a proposal for improvement, is currently popular. All of them are focused primarily on finding ways to optimize production and organizational processes, the lack of efficiency in many companies makes sense for the integration of such systems. At present, one average offers up to 20–30 rationalization proposals per year, while for Russian companies this number is still much smaller—only 1.5 proposals [56].
The high activity of employees of Japanese companies is explained by the common use of thought management systems, in which the main focus is not individual creativity, but collective work within teams of continuous development [55].
Systems to support and develop innovation are becoming a necessity for business competitiveness. Several authors agree that the innovative success of companies does not depend on the creativity of employees, but on the system of internal communication. An innovative system is needed to harmonize and coordinate this communication. Creating such a system is challenging and there are three ways to build—a unified, partnership and mediation regime. An important element is also the external environment and communication of the company with it (leading users).
An innovative intelligence system can be defined as an information system used to manage and control work with innovative ideas and innovations. Within its operation, individual actors who have their roles perform. This is where there is room for further elaboration:
- identification of individual actors and their tasks in the innovative intelligence system (functional specifications),
- implementation of the decomposition of the main process of the innovative intelligence system,
- use of basic managerial functions (planning, organizing, leading people, controlling).
3. Objective and Methodology
The aim of the paper is to develop a comprehensive innovative intelligence system applied in Slovak companies, to determine its structure, elements, content and relationships. The given issue of innovation can be considered very topical at present and is addressed by a number of authors, but also managers in business practice. However, current business practice in Slovakia points to many shortcomings that companies are struggling with—especially the volume of information, inability to identify innovation opportunities and bring innovation for various reasons (lack of resources—not only financial, but especially capacity, process, human, information and more).
The objective of this article is also to gain new knowledge in the field of innovative intelligence systems based on theoretical knowledge. At the same time, through the research carried out, we point out the current status of innovative intelligence systems by the content, organization, personnel and information aspects. The research consists of questionnaire research and interviews conducted in Slovak companies. Proposed innovative intelligence system is intended to serve as a tool for discovering innovative opportunities and integrating the concept of sustainability into corporate strategy. To verify the established hypotheses, a test of agreement of the proportions of the two basic sets and Pareto analysis was used. The Z-test is a statistical test in which, assuming a null hypothesis, the test statistic has a normal distribution with a known standard deviation.
Research questions, the main goal of the research, the process of determining the sample, the methods of interrogation used are described in more detail in Section 4 devoted to the results of empirical research.
In order to clarify the issue of innovative intelligence systems, methods of acquisition and collecting information such as document analysis method (theoretical knowledge), interpretation method, questionnaire method, structured and semi-structured interviewing method (used in consultation with individual selected companies and finding out their approach to innovation, information provision of innovations and intelligence systems in business practice) and observation (used in monitoring and obtaining information from the real state of operation of the innovative intelligence system in companies) have been used.
Further, methods of information processing were used, such as modelling (used to better understand the individual contexts and connections in the field of innovative intelligence systems using a graphical representation of the system), quantitative evaluation methods, statistical and analytical data processing methods, and database methods (used to work with the results of the questionnaire research). And the methods used to solve the problem include the method of induction (used in the design of recommendations for business managers), deduction (used in the design of solutions based on general conclusions and knowledge), synthesis, abstraction and modelling (used in the graphical representation of the design of the innovative intelligence system and its key parts).
Several theories can be found in the scientific literature, which look at the innovation process from different angles, while the search and creation of innovative ideas can be considered a key element. At present, less attention is paid to the issue of information provision of innovation processes. In most cases, only the basic framework of activities is defined.
Effective innovation management requires a clear definition of the information system, its tools, functions, individual actors together with their roles and responsibilities. The prerequisite is the successful identification of information flows, information and their sources. Here arises the need to define the innovative intelligence system, its role in the company, structure, content and links to innovation management. In practice, there are problems with the volume of information, evaluation of its usefulness, archiving, distribution and thus there is no discovery of innovative opportunities in companies. In the area of research, insufficient targeting of the crucial phases of the innovation process can be observed without addressing the main issue of the need for IT in innovation management. In practice, there are problems with the amount of information, evaluation of its usefulness, archiving, distribution and thus there is no discovery of innovative opportunities in companies.
Here is a space for the design of a comprehensive model of an innovative intelligence system with a clear definition of individual actors together with their roles and responsibilities. Implement the decomposition of the main IIS process mapping the work with information on innovative ideas, innovation opportunities and implemented innovations, supported by recommendations for business managers on how to proceed in the event of problems.
4. Results
The authors carried out empirical research. It focused on companies in the Slovak Republic and its respondents were managers of these companies. The main purpose of the research was to determine the level of innovative intelligence systems and work with information in securing the innovation process. The framework of the sample consists of companies operating in all sectors of the national economy and simultaneously operating in the Slovak Republic. The final respondents were managers who are responsible for innovation in the company. The method of sampling was by random sampling. The sample size was determined on the basis of a base set (219,466 economic operators [57]) and a confidence interval of 95%. 214 respondents were involved in the empirical research and the permissible error reached the level of 6.7%.
The research was carried out in two forms. Data collection and retrieval took place by electronic inquiry via an online questionnaire and by conducting semi-structured interviews. The information obtained forms the basis for creating a model of an innovative intelligence system. The electronic questionnaire was chosen on the basis of the simplicity of disseminating and obtaining answers. The questionnaire contained 11 questions in its main part and 4 questions concerning the basic characteristics. Personal inquiries through semi-structured interviews took place at company headquarters with managers who were responsible for innovation in the company. The basic areas of research in which the individual questions were formulated were innovative intelligence system, innovation processes, information provision of innovation processes, organizational support of innovation processes, management and its relation to innovation, the position of employees in the innovation process.
Methods of qualitative and quantitative evaluation, comparative method, statistical methods, modeling method and database creation were used to process data obtained from empirical research. The comparative method was used to confront the current state and the optimal state when deploying an innovative intelligence system. Also for comparing data from the analysis of documents and the data obtained from the research. The modeling method is used to better understand the various contexts and interconnections in the field of innovative intelligence systems. At the same time, it was used to graphically display the design of an innovative intelligence system
The research defined the problem as the absence of innovative intelligence systems in Slovak companies, which has a negative impact on companies—untapped innovation opportunities due to weak information support for the innovation process.
The defined problem serves as a starting point for specifying the main goal of the research, which is to map the current state of innovative intelligence systems in terms of content, organization, personnel and information. Based on the defined main goal, it is necessary to determine subgoals. It is about:
- identifying the approach of Slovak companies to innovation,
- identifying management’s approach to innovation,
- defining the current state of solution of innovation processes and systems in Slovak companies,
- identification of key processes in the innovative intelligence system—key elements of the innovation process,
- identification of key modules in the innovative intelligence system and their impact on the innovative performance of the company,
- identification of organizational support of innovation processes,
- identification of problem areas when working with innovations,
- finding out the degree of use of information systems when working with innovations.
The formulation of research questions contributes to the fulfillment of the main goal and sub-goals of the research. It is about:
- What approach does top management have to innovation?
- Does the company have a defined innovation process?
- Which modules in the innovative intelligence system are most important for the company?
- What are the key factors in working with innovative ideas?
- What is the state of organizational support for innovation processes?
- What are the main problems hindering working with innovation?
- What is the state of information security of innovation processes?
- Is there a relationship between the current state of innovative intelligence systems and the size of companies?
Based on the answers to the research questions, it is possible to understand the defined problem and meet the set goals. At the same time, research questions serve as a basis for formulating research hypotheses.
Hypothesis 1 (H1).
If a company works with innovative ideas, then more than 50% of top managers of Slovak companies consider the support of management, resources (human, material, financial) and the quality of sources of innovative ideas as a key factors.
Hypothesis 2 (H2).
If a company works with innovative ideas, then the most common reasons for failure are other company priorities, lack of finances and insufficient motivation of employees.
Hypothesis 3 (H3).
The current state of IIS application in micro and small enterprises can be considered as identical.
Hypothesis 4 (H4).
The current state of IIS application in medium and large enterprises can be considered as identical.
Hypothesis 5 (H5).
The current state of IIS application in small and medium enterprises can be considered as identical.
The first hypothesis focused on the identification of the most important factors in working with innovative ideas and their information security. Top managers of Slovak companies assigned the degree of importance of individual factors: management support, resources (human, material, financial), interconnection of information systems, quality of sources of innovative ideas, optimal position of employees (job position), defined processes (innovative).
Pareto analysis was used to evaluate Hypothesis 1, which was subsequently confirmed. Key factors (management support, resources, quality of sources of innovative ideas) are applied at the level of 54.12%.
In Hypothesis 2, the variables work with innovative ideas and subsequent reasons for failure such as other company priorities, financial reasons and insufficient motivation of employees were analyzed. Top managers of Slovak companies mentioned the most common problems they feel when working with innovative ideas: financial (low budget for innovation), organizational (inappropriately chosen organizational structure), insufficient motivation of employees, insufficient educational level of employees, incorrectly defined structures and links in the company, absence of innovation processes, the absence of a responsible function or department for innovation, absence of information security of innovation processes, the absence of metrics for evaluating the company’s innovative activities, inefficient work with innovative ideas, inefficiently set information flows, other company priorities, I do not feel significant problems. Pareto analysis was used to evaluate Hypothesis 2, which was subsequently confirmed. The most common reasons for failure are financial (low budget for innovation), insufficient motivation of employees, other priorities of the company. At the same time, this group includes inefficient work with innovative ideas.
In Hypothesis 3, variables such as company size and IIS application status were analyzed. For verification, a test on the agreement of the proportions of the two basic sets was used, the so-called z-test, where the null hypothesis and the alternative hypothesis have the following form:
H0: π1 = π2
H1: π1 ≠ π2
The number of units in the research is bigger as 30, so it is possible to use the z-test. It is a statistical test in which the tested statistics have a normal distribution with a known standard deviation, assuming a null hypothesis. Searched variable z has the form:
where the numerator is the difference between the proportions p1 and p2 in both samples examined. The denominator is the standard error in both samples calculated according to the relation:
where
z = (p1 − p2)/(sp1 − sp2)
sp1 − sp2 = √(p.(1 − p)·(1/n1 + 1/n2))
p = (u1·p1 − u2·p2)/(u1 + u2)
The significance level was α = 0.05. The critical value of the tested statistic is 1.96 and since the calculated variable z (1.05) does not exceed the critical value, the null hypothesis was confirmed. This means that Hypothesis 3 has been confirmed and the current state of IIS application in micro and small companies can be considered as identical.
In the same way, the z-test was applied to verify Hypotheses 4 and 5.
To verify Hypothesis 4, a test on the agreement of the proportions of the two basic sets was also used, the so-called z-test. The critical value of the tested statistics is 1.96 and since the calculated variable z is in this case 2.19, i.e., exceeds the critical value, the hypothesis is rejected. This means that the current state of the IIS application in medium and large enterprises cannot be considered as identical.
Also in the case of verification of hypothesis 5, a test of agreement of the proportions of the two basic sets was used. The critical value of the tested statistics is 1.96 and since the calculated variable z is in this case 0.39, i.e., does not exceed a critical value, the hypothesis is accepted. This means that the current state of IIS application in small and medium-sized companies can be considered as identical.
Other areas have been explored in empirical research. In terms of information provision of work with innovative ideas, it was found that 42.06% of companies do not record innovative ideas—these are mainly micro and small companies. An important fact is that only 6, 64% of companies have built an information system for innovation. Almost 43% of companies record innovative ideas and use them if necessary, and only 14.02% analyse them in (innovation) teams. And the most used modules of the innovative intelligence system include the organizational module, the information flow module and for the management of innovative ideas.
Based on the carried out analysis of empirical research, it can be stated that more than 80% of companies do not have an innovative intelligence system. The most important factors in working with innovative ideas and their information security include: resources (human, material, financial…), management support, quality of innovation resources and optimal placement of employees.
5. Discussion
Based on the conducted research, it can be argued that companies have a positive approach to innovation, but there is no targeted search for innovation opportunities, their use and a comprehensive structure and processes for their implementation.
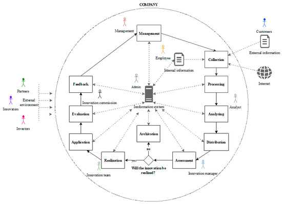
Based on the analysis carried out through the study of domestic and world literature and the implemented orientation analysis and empirical research, a model of the innovative intelligence system was proposed, shown in Figure 1.
Figure 1.
The proposal of model of innovative intelligence system. Source: own elaboration [18,58].
The proposed model contains information, conceptual and implementation resources needed to build innovative intelligence systems. By applying the proposed model it is possible to achieve:
- effective decision-making in the innovation process,
- effective innovation management,
- increasing the number of innovative ideas and opportunities,
- increasing the competitiveness of the company,
- increasing flexibility in an ever-changing market environment,
- efficient work with information,
- increasing the innovative performance of companies,
- sustainability and prosperity of companies.
The model of an innovative intelligence system is designed for large companies. However, it can also be used in other types of companies (it is necessary to make changes—certain organizational adjustments), which meet the following requirements:
- the company has information support of processes (presence of information system),
- the company works with innovative ideas,
- the company has defined organizational units for innovation.
The innovative intelligence system is based on an innovative process. The innovation process highlights the sequence of activities concentrated on recognizing and exploiting innovative opportunities, the subsequent implementation of innovation and its evaluation. The innovation process includes several important elements, collection of data and innovative ideas, as presented Adair [34].
The process is constantly recurring. An important element is also the feedback and evaluation in intelligence systems, as reported by Gregor and Mičieta [37] and Fuld [23]. Roffe [35], based on Roberts (1988) [59], in his innovation process appealed to the creation of a prototype of innovation, while stressing the realization of the research in the field. This is happening in the process of review. Chesbrough [60] emphasized the need to open up an innovation process (degree of openness). This is another important element that allows the flow of information from the inside of the enterprise, but also its surroundings (internal and external information).
At the same time, a study of intelligence systems shows that another important element is management—managing the whole innovation process [9]. At the same time Sabadka [21] emphasized the need for internal and external data and information (just like Chesbrough in the innovation process [21]). In the incipient innovative intelligence system, information systems that are linked to each and every part of the process can be seen [61]. Kotler [10], Pellerin [62] and Vejlupek [24] also emphasized the need for information in their models. At the same time, Vejlupek [24] emphasized the need for the methodology of the whole system. One of the last and at the same time the most important elements in the system are people [63,64]. Each part of the proposed system and process requires human resources and a clear definition of roles, competencies, rights and obligations. Increasingly, the issue of creating innovation in organizations is being considered, taking into account the importance of intangible assets, such as human capital, thanks to the appropriate innovative climate [45,65].
The proposed innovative intelligence system can be applied to companies of various sizes. For its effective functioning, it is necessary to ensure three key areas in the company:
- management of innovative ideas,
- flow of information,
- organization security.
In the innovative intelligence system, stakeholders play an important role. These are the individual actors of the whole system who are involved in the innovation process. Stakeholders can be divided by environment. The internal stakeholders involved in the IIS include following actors. Innovation manager is a person responsible to meet defined innovation goals and strategies, at the same time evaluates individual innovation ideas and leads an innovative team in innovation realization (i.e., ensures individual innovation management tasks). Innovation commission is mostly a permanent group of specialists, whose main task is to evaluate innovative ideas (if the evaluation is not carried out by an innovation manager) according to predefined criteria. Innovation team its main role is to support the emergence of innovative ideas and the fulfillment of set innovation goals, while also contributing to the transformation of innovative ideas into innovations. Management its role is to define innovation objectives so that they are consistent with the overall business objectives and defining an innovation strategy. Employee are a key element of the entire innovative intelligence system, because in most cases the employees come with innovative ideas, and at the same time every part of the innovation process need a human resources component. Analyst is an important actor in the analysis of reports and information, its role is to evaluate the credibility of the source of information, assign value to information, and so on. Admin is an important element in working with the innovative intelligence system because he is responsible for the flawless operation of the system, modulation of system modularity, adding actors to the system.
External stakeholders include following actors. Customers form the basis of an external environment because they provide information about their needs, feedback on products or services and mainly have free funds. Partners play an important role in providing know-how, make technologies and assets available. Investors have mainly the free funds that are necessary for the realization of innovation. Innovators can also come from external environment of the business, and provide know-how, ideas and time.
Individual actors may be represented in the company in a smaller or larger number. It depends on the size, structure and character of the business.
5.1. Functional Specification of Individual IIS Actors
The developed model of innovative intelligence system should take into account the requirements of individual stakeholders. The following tables list the potential requirements of the individual stakeholders. Table 3 lists the potential requirements for an innovation manager.
Table 3.
Functional specification of the actor—innovation manager.
The following Table 4 lists the potential requirements for innovation commission.
Table 4.
Functional specification of the actor—innovation commission.
Table 5 stated the potential requirements for an innovation team.
Table 5.
Functional specification of the actor—innovation team.
Table 6 lists potential requirements for the actor–employee.
Table 6.
Functional specification of the actor—employee.
The following Table 7 lists potential requirements for the actor–management.
Table 7.
Functional specification of the actor—management.
Table 8 lists potential requirements for the actor–analyst.
Table 8.
Functional specification of the actor—analyst.
Table 9 lists potential requirements for the actor–admin.
Table 9.
Functional specification of the actor—admin.
Table 10 lists potential requirements for the actor–customers.
Table 10.
Functional specification of the actor—customers.
The following Table 11 lists potential requirements for the actor–partners.
Table 11.
Functional specification of the actor—partners.
Table 12 lists potential requirements for the actor–investors.
Table 12.
Functional specification of the actor—investors.
Table 13 stated the potential requirements for the actor–innovators.
Table 13.
Functional specification of the actor—innovators.
5.2. Decomposition of the Main Process within the Innovative Intelligence System
The first activity is management, in which the four main actors are involved. Table 14 shows the management activity, which was created on the basis of theoretical knowledge and supplemented by the results of research. As part of this activity, it is necessary to set innovation goals that the company wants to achieve. These must be in line with business goals. Based on them, an innovation strategy is defined, which supports the management of innovation processes, and subsequently the means (financial, personnel, time a) and the ways to achieve them are determined. Investors are involved in this activity, who provide the financial resources necessary for the implementation of innovative ideas [57]. The role of management is also the application of a suitable organizational structure that will support the development of innovative ideas and their subsequent implementation. Subsequently, it is necessary to choose a suitable management style, as creativity, freedom and two-way communication are essential during the creating innovative ideas. Employees should be sufficiently motivated to come up with innovative ideas and participate in their implementation. The personnel and information provision of processes and systems also play an important role [18]. Emphasis must also be placed on monitoring the fulfillment of innovation objectives according to predetermined criteria (determined by KPIs).
Table 14.
Activity diagram for activity—management.
Another activity is collection and processing, in which internal and external actors act (Table 15). Their main task is to present innovative ideas. Individual innovative ideas are collected on an ongoing basis and are recorded in an innovative intelligence system. At the same time, customers provide feedback on a product or service. The company’s partners provide and share the know-how and assets that are essential for the implementation of innovation. Subsequently, all data is collected in an innovative intelligence system. The role of the analyst is to work with data and the role of the innovation manager is to work with innovative ideas [57]. This is where the initial preview and evaluation takes place. During the processing operation, data is automatically sorted and stored.
Table 15.
Activity diagram for the activity—collection and processing.
The analysing in the innovative intelligence system focuses on the qualitative distinction of intelligence from monitoring (Table 16). The main task of the analysis is to understand the meaning of the collected data and information. The main goal is to create usable news standards that will serve for management and help them to decide on the area of innovation. The analysis is followed by the distribution of information. Its main task is to choose the appropriate form of information distribution.
Table 16.
Activity diagram—analysing and distribution.
The main task of the assessment activity is to analyze an innovative idea or opportunity based on setting KPIs for their assessment (Table 17). Depending on the innovative idea, individual methods are selected and applied (e.g., forecasting method, gap analysis method, innovation graphs). The assessment takes into account the areas of use (market potential), the complexity of the overall implementation, possible risks, added value, expected benefits and profitability, feasibility, return on investment, etc. Archivation occurs when an innovative idea is not realized. The company has thus created a database of innovative ideas, from which it can later draw. It is up to the company what rules it sets and how often it will approach and re-evaluate innovative ideas [57].
Table 17.
Activity diagram—assessment and archivation.
The realization represents another activity in the innovative intelligence system (Table 18). Here, an innovative idea is selected for implementation if the analyzes show that the company has sufficient resources and resources for its implementation and at the same time the innovative idea has potential in the market. This is followed by setting up an innovation team, creating a work plan and schedule, dividing tasks over time and completing them.
Table 18.
Activity diagram—realization.
Implemented innovative idea—innovation must be sold, offered, applied in the market or in the company (Table 19). The individual activities depend on the type and type of innovation. Another activity in the innovative intelligence system is the evaluation of the innovative performance of the project and the company. Based on the evaluation of innovation projects and performance, the innovation team is rewarded. Finally, there is feedback and design of measures, for example in the form of recommendations, which can cover the entire innovative management system.
Table 19.
Activity diagram—application, evaluation and feedback.
The proposed model of the innovative intelligence system is currently in the process of implementation in several IT companies operating in Slovakia. The model has been adapted to their conditions and its impacts are currently being evaluated mainly on the basis of the following indicators: [18]
- increasing the number of innovation opportunities,
- increase in the number of implemented innovations,
- improving the quality of information,
- increase market share.
There can be several reasons for the failure to build an innovative intelligence system in a company and they have different characters. Based on the realized empirical research and on the basis of experience with the implementation of this system in selected IT Slovak companies, the basic problems that may arise in the following areas were identified: [57]
- strategic management,
- organizational support of processes,
- information security of processes,
- implementation of an innovative intelligence system.
It is important for the company to identify these problems in time and be able to eliminate them. The following tables suggest recommendations for the identified problems to eliminate them, which represent a valuable tool for managers in building an innovative intelligence system in their company. Table 20 lists recommendations for eliminating problems in the field of strategic management.
Table 20.
Recommendations for eliminating problems in the field of strategic management.
Table 21 lists recommendations for eliminating problems in the field of organizational process security.
Table 21.
Recommendations for eliminating problems in the field of organizational process security.
The following Table 22 lists recommendations for eliminating problems in the field of information security processes.
Table 22.
Recommendations for eliminating problems in the field of information security processes.
Table 23 lists recommendations for eliminating problems with the implementation of IIS.
Table 23.
Recommendations for eliminating problems with the implementation of IIS.
5.3. Comparison of Existing IIS Models with the Created Model
Before the development of the model of the innovative intelligence system, the variants of IIS model creation were analyzed, the current state of development of various IIS models was developed, analysis was performed, based on which it was possible to assume basic elements of IIS models or implementation process levels.
Various authors present many variants of building an innovative intelligence system in the company. The analyzed models of building IIS in the company represent relatively basic models expressing the main benefits and activities of IIS. They do not provide a comprehensive view of building an innovative intelligence system in the company from the managerial point of view. Current IIS development models do not discuss in detail the individual elements of the model in relation to the actors that provide them. Attention is paid to the more technological side of this system. The models also differ quite in their understanding of the very essence of the innovative intelligence system, with each author attaching importance to other elements. There is a lack of a detailed analysis of the links between the individual elements and the actors. They do not contain factors that can fundamentally affect the success, respectively failure to build IIS in the companies.
Before solving and developing the model of the innovative intelligence system, the procedures applied by companies operating on the Slovak market were analyzed. The performed analysis pointed out significant differences between theoretical models and procedures in practice. The procedures used by managers are basic steps without in-depth analysis. They do not contain recommendations and are very brief (insufficiently developed). As a result, business managers may misunderstand and subsequently misinterpret and apply them. The procedures are rather focused on indicating the basic steps that the manager will follow. They are mainly focused on fulfilling the tasks of a manager in the area of delivering a reliable IT system. They do not sufficiently address the role and importance of the company and its management in the process of implementing an innovative intelligence system in the company.
As part of the creation of the model, its structural elements were appropriately chosen so as to indicate that it is a system, and at the same time guarantee its implementation. Eleven key activities have been identified that form the core of the model. The identified elements of the model need to be analyzed and links made between them. Each element of the model is elaborated and explained in order to avoid its incorrect interpretation.
The formulated recommendations are a valuable tool for company managers. Adherence to them will ensure the successful implementation and operation of an innovative intelligence system in the company. This will prevent the company’s managers from creating several problems that could jeopardize the process of its implementation.
A more detailed overview of the comparison of the existing IIS models and the created model is given in Table 24. Based on this overview, it is possible to see the differences between the existing (current) IIS models and the created model.
Table 24.
Comparison of existing IIS models with the created model.
5.4. Managerial and Academic Implications
The innovative intelligence system is designed to help companies not only capture ideas but also discover innovative opportunities and implement innovative ideas and ensure its sustainability and prosperity.
The paper presents a comprehensive picture of the current state of innovative intelligence systems in companies in the world and in Slovakia. Very important is the link between innovative intelligence systems and management as a necessary element for innovation. The paper emphasizes the facts necessary for building an innovative intelligence system as a tool for discovering innovation opportunities.
The authors offer a summary of theoretical knowledge in the field of management—innovative intelligence systems. Summarizing these findings enriches the theoretical basis of management, especially in the field of innovation management. This knowledge can further serve as a basis for further processing. The creation of a model of an innovative intelligence system represents an enrichment of the model apparatus in the theory of management. Diagnosing the level of innovative intelligence systems in Slovak companies forms the basis for the presentation of the current state in the researched issue. A detailed description of the individual processes, activities and actors of the innovative intelligence system model can serve for a better knowledge of the issue and its successful management.
6. Conclusions
If the company is able to innovate it is for it the advantage that makes today the difference between competing and aspiring companies to lead, excel and reach global performance. Innovation can be characterized as making meaningful changes to improve products, services, processes, operations, and business models to create new value for stakeholders [66].
In today’s businesses environment is need that companies be able to respond quickly to market demands while coming up with new products and services because customers become more demanding. It is essential for companies to look for new opportunities and be able to predict future market behaviour, competition and customer needs. With these challenges should the innovative intelligence system help.
Based on the performed analyses and empirical research, the facts were found that form the basis for the creation of the proposed model of the innovative intelligence system. At the same time, these facts also pointed to problem areas that cannot be overlooked. The collected approaches and starting points together with empirical research revealed the absence of a comprehensive model of innovation an intelligence system that would help managers not only identify innovative opportunities but also with the implementation itself and ensure the sustainability and prosperity of the company.
Research has shown that companies have a positive approach to innovation (they are open to them) but almost half of companies do not record innovative ideas. The level of innovative intelligence systems is at an average level. The most common problems when working with innovative ideas include insufficient funds, lack of employees motivation, other business priorities, and inefficient work with innovative ideas. An interesting finding is that the state of application of innovative intelligence systems is identical in micro, small and medium enterprises.
Based on the analysis conducted by the study of domestic and world literature and conducted research, a model of an innovative intelligence system was designed. The basis of the model of the innovative intelligence system is an innovation process that takes into account the emphasized areas of individual authors. These are mainly individual elements of the innovation process and its openness. At the same time, findings from empirical research are incorporated into the model. It also emphasizes the need for management, data and information, information and organizational security of processes. The model also emphasizes stakeholders. In order to successfully create and build an innovative intelligence system in the company, it is necessary that the following elements are represented in the company and links are established between them.
Another area of research will be to explore the possibilities of applying an innovative intelligence system to other industries. Interviews are currently underway with representatives of some Slovak manufacturing companies regarding the implementation of the proposed IIS model in their conditions.
The performed functional specification of individual actors will enable detailed elaboration in the form of UseCase diagrams. Also, the decomposition of the main process in the form of a diagram of activities will allow the elaboration into Activity diagrams. These can be a valuable basis for creating your own IT solution tailored to the company.
An important area for further research is the area of evaluating the success of the established innovative intelligence system. Selection of suitable metrics and determination of the dependence of the achieved results in the field of innovation with the introduction of an innovative intelligence system.
Author Contributions
Conceptualization, L.L.; methodology, M.Š.; software, D.Š.; validation, V.L., D.Š.; formal analysis, D.Š., M.Š.; investigation, D.Š.; resources, V.L., L.L., D.Š.; data curation, D.Š.; writing—original draft preparation, V.L., D.Š.; writing—review and editing, L.L., M.Š.; visualization, M.Š.; supervision, V.L.; project administration, V.L.; funding acquisition, V.L. All authors have read and agreed to the published version of the manuscript.
Funding
This research received no external funding.
Institutional Review Board Statement
Not applicable.
Informed Consent Statement
Not applicable.
Data Availability Statement
The study did not report any data. There are only primary data.
Conflicts of Interest
The authors declare no conflict of interest.
References
- Von Schomberg, R.A. Vision of Responsible Research and Innovation. In Responsible Innovation; Owen, R., Bessant, J., Heintz, M., Eds.; Wiley: Oxford, UK, 2013; pp. 51–74. [Google Scholar]
- European Commission. Options for Strengthening Responsible Research and Innovation. 2013. Available online: https://op.europa.eu/en/publication-detail/-/publication/1e6ada76-a9f7-48f0-aa86-4fb9b16dd10c (accessed on 30 July 2021).
- Leikas, J.; Koivisto, R.; Gotcheva, N. Ethical Framework for Designing Autonomous Intelligent Systems. J. Open Innov. Technol. Mark. Complex. 2019, 5, 18. [Google Scholar]
- Borowski, P.F. Innovation strategy on the example of companies using bamboo. J. Innov. Entrep. 2021, 10, 1–17. [Google Scholar]
- Hamel, G. Leading the Revolution; Plume: New York, NY, USA, 2002; ISBN 0-452-28324-8. [Google Scholar]
- Dvořák, J. Management Inovací. Praha. Vysoká Škola Manažerské Informatiky a Ekonomiky, a.s.; Vysoká Škola Manažerské INFORMATIKY a Ekonomiky: Prague, Czech Republic, 2006; ISBN 80-86847-18-7. [Google Scholar]
- Lendel, V.; Hittmár, Š.; Siantová, E. Providing of innovative expertise in the company. In Knowledge for Market Use 2015: Women in Business in the Past and Present; Masaryk University: Olomouc, Czech Republic, 2015; pp. 530–538. ISBN 978-80-87533-12-3. [Google Scholar]
- Lendel, V.; Varmus, M. Creation and implementation of the innovation strategy in the enterprise. Econ. Manag. Ekon. Ir Vadyba. 2011, 16, 819–825. [Google Scholar]
- Dodgson, M.; Gann, D.; Salter, A. The Management of Technological Innovation: Strategy and Practice, 2nd ed.; Oxford University Press: Oxford, UK, 2008. [Google Scholar]
- Susanto, H.; Leu, F.-Y.; Caesarendra, W.; Ibrahim, F.; Haghi, P.K.; Khusni, U.; Glowacz, A. Managing Cloud Intelligent Systems over Digital Ecosystems: Revealing Emerging App Technology in the Time of the COVID19 Pandemic. Appl. Syst. Innov. 2020, 3, 37. [Google Scholar] [CrossRef]
- Al Suwaidi, F.; Alshurideh, M.; Al Kurdi, B.; Salloum, S.A. The impact of innovation management in SMEs performance: A systematic review. In Proceedings of the International Conference on Advanced Intelligent Systems and Informatics, Cairo, Egypt, 19–21 October 2020; Springer: Cham, Switzerland, 2020; pp. 720–730. [Google Scholar]
- Schumpeter, J.A. The Theory of Economic Development; Transaction Publishers: Piscataway, NJ, USA, 1982; 244p, ISBN 0878556982. [Google Scholar]
- Cooper, R.G. Winning at New Products: Accelerating the Process from Idea to Launch; Perseus Books Addison-Wesley: Reading, MA, USA, 1993; ISBN 9780201563818. [Google Scholar]
- Abuhashesh, M.; Al-Dmour, R.; Masa’deh, R. Factors that affect employees job satisfaction and performance to increase customers’ satisfactions. J. Hum. Resour. Manag. Res. 2019, 2019, 1–23. [Google Scholar]
- Kotler, P. Moderní Marketing, 4th ed.; Grada Publishing: Praha, Czech Republic, 2005; 1041p, ISBN 978-80-247-1545-2. [Google Scholar]
- Franková, E. Kreativita a Inovace v Organizaci; Grada Publishing: Praha, Czech Republic, 2011; 254p, ISBN 978-80-247-3317-3. [Google Scholar]
- Koman, G.; Kubina, M.; Holubčík, M.; Soviar, J. Possibilities of application a Big Data in the company innovation process. In Proceedings of the International Conference on Knowledge Management in Organizations, Žilina, Slovakia, 6–10 August 2018; Springer: Cham, Switzerland, 2018; pp. 646–657, ISBN 978-3-319-95203-1. [Google Scholar]
- Špaleková, D.; Lendel, V. The Intelligence Systems Use in Innovative Process. In CER Comparative European Research; Sciemcee Publishing: London, UK, 2018; pp. 22–24. ISBN 978-0-9935191-9-2. [Google Scholar]
- Hudec, O.; Urbančíková, N.; Džupka, P.; Šebová, M.; Klimovský, D.; Suhányi, L.; Želinský, T. Podoby Regionálneho a Miestneho Rozvoja. Košice; Technical University of Košice: Košice, Slovakia, 2009; ISBN 978-80-553-0117-4. [Google Scholar]
- Stair, R.M.; Reynolds, G.W. Principles of Information Systems; Course Technology: Boston, MA, USA, 2010; ISBN 978-0-32-66528-4. [Google Scholar]
- Sabadka, D. Systém inovačného spravodajstva. Transf. Inovácií 2014, 7, 27–30. [Google Scholar]
- Kotler, P. Marketing Podle Kotlera; Management Press: Praha, Czech Republic, 2000; 260p, ISBN 80-7261-010-4. [Google Scholar]
- Fuld, L. Risk and Reward with Intelligence Technology. 2007. Available online: http://quoniam.univ-tln.fr/pdf/lecture/fuldcompany.pdf (accessed on 10 July 2019).
- Vejlupek, T. Zpravodajská Analýza Informacií z Komerčních Informačních Zdroju. 2002. Available online: http://www.inforum.cz/archiv/inforum2002/prednaska6.htm (accessed on 11 June 2020).
- Sharma, N.; Chakrabarti, A.; Balas, V.E. Data management, analytics and innovation. In Proceedings of the ICDMAI, Kuala Lumpur, Malaysia, 18–20 January 2019. [Google Scholar]
- Sabadka, D. Innovation potential metrics. Ann. Fac. Eng. Hunedoara Int. J. Eng. 2012, 10, 452–454. [Google Scholar]
- McNally, R.C.; Schmidt, J.B. From the special issue editors: An introduction to the special issue on decision making in new product development and innovation. J. Prod. Innov. Manag. 2011, 28, 619–622. [Google Scholar]
- Haefner, N.; Wincent, J.; Parida, V.; Gassmann, O. Artifical intelligence and innovation management: A review, framework and research agenda. Technol. Forecast. Soc. Chang. 2021, 162, 120392. [Google Scholar]
- Jardim-Gonçalves, R.; Sgurev, V.; Jotsov, V.; Kacprzyk, J. Intelligent Systems: Theory, Research and Innovation in Applications; Springer Nature: Basingstoke, UK, 2020; p. 864. [Google Scholar]
- Vocke, C.; Constantinescu, C.; Popescu, D. Application potential of artificial intelligence for the design of innovation processes. In Proceedings of the 29th CIRP Design, Póvoa de Varzim, Portugal, 8–10 May 2019; pp. 810–813. [Google Scholar]
- Posen, H.E.; Keil, T.; Kim, S.; Meissner, F.D. Renewing research on problemistic search—A review and research agenda. Acad. Manag. Ann. 2018, 12, 208–251. [Google Scholar]
- Amabile, T.M. Creativity, artificial Intelligence, and a world of surprises. Acad. Manag. Discov Amd. 2020, 6, 351–354. [Google Scholar]
- von Krogh, G. Artificial intelligence in organizations: New opportunities for phenomenon-based theorizing. Acad. Manag. Discov. 2018, 4, 404–409. [Google Scholar]
- Adair, J. Efektivní Inovace; Alfa Publishing: Praha, Czech Republic, 2004; 233p, ISBN 80-86851-04-4. [Google Scholar]
- Roffe, I. Innovation and creativity in organisations: A review of the implications for training and development. J. Eur. Ind. Train. 1999, 23, 224–241. [Google Scholar]
- Zaušková, A.; Loučanová, E. Inovačný Manažment; Technical University of Zvolen: Zvolen, Slovakia, 2008; p. 30. ISBN 978-80-228-1953-4. [Google Scholar]
- Gregor, M.; Mičieta, B. Produktivita a Inovácie; Slovenské Centrum Produktity: Žilina, Slovakia, 2010; 320p, ISBN 978-80-89-16-5. [Google Scholar]
- Tidd, J.; Bessant, J.; Pavitt, K. Řízení Inovací; Computer Press: Brno, Czech Republic, 2007; 549p, ISBN 80-247-0053-00. [Google Scholar]
- Skokan, K. Konkurenceschopnost, Inovace a Klastry v Regionálnim Rozvoji. 1. Vyd; Repronis: Ostrava, Czech Republic, 2004; 160p, ISBN 80-7329-059-6. [Google Scholar]
- Vlček, R. Strategie Hodnotových Inovací; Professional Publishing: Příbram, Czech Republic, 2011; ISBN 978-80-7431-048-5. [Google Scholar]
- Musiolik, J.; Markard, J.; Hekkert, M.; Furrer, B. Creating innovation systems: How resource constellations affect the strategies of system builders. Technol. Forecast. Soc. Chang. 2020, 153, 119209. [Google Scholar]
- Bergek, A.; Jacobsson, S.; Carlsson, B.; Lindmark, S.; Rickne, A. Analyzing the functional dynamics of technological innovation systems: A scheme of analysis. Res. Policy 2008, 37, 407–429. [Google Scholar]
- Musiolik, J.; Markard, J. Creating and shaping innovation systems: Formal networks in the innovation system for stationary fuel cells in Germany. Energy Policy 2011, 39, 1909–1922. [Google Scholar]
- Hellsmark, H.; Jacobsson, S. Opportunities for and limits to Academics as System builders–The case of realizing the potential of gasified biomass in Austria. Energy Policy 2009, 37, 5597–5611. [Google Scholar]
- Borowski, P. Digitization, Digital Twins, Blockchain, and Industry 4.0 as Elements of Management Process in Enterprises in the Energy Sector. Energies 2021, 14, 1885. [Google Scholar] [CrossRef]
- Hughes, T.P. The Electrification of America: The System Builders. Technol. Cult. 1979, 20, 124. [Google Scholar]
- Fichter, K. Innovation communities: The role of networks of promotors in Open Innovation. R&D Manag. 2009, 39, 357–371. [Google Scholar]
- Klerkx, L.; Aarts, N. The interaction of multiple champions in orchestrating innovation networks: Conflicts and complementarities. Technovation 2013, 33, 193–210. [Google Scholar]
- Sarasvathy, S.D.; Dew, N. New market creation through transformation. J. Evol. Econ. 2005, 15, 533–565. [Google Scholar]
- Lynn, L.H.; Reddy, N.M.; Aram, J.D. Linking technology and institutions: The innovation community framework. Res. Policy 1996, 25, 91–106. [Google Scholar]
- Farla, J.; Markard, J.; Raven, R.; Coenen, L. Sustainability transitions in the making: A closer look at actors, strategies and resources. Technol. Forecast. Soc. Chang. 2012, 79, 991–998. [Google Scholar]
- Markard, J.; Truffer, B. Actor-oriented analysis of innovation systems: Exploring micro–meso level linkages in the case of stationary fuel cells. Technol. Anal. Strat. Manag. 2008, 20, 443–464. [Google Scholar]
- Kukk, P.; Moors, E.; Hekkert, M. The complexities in system building strategies—The case of personalized cancer medicines in England. Technol. Forecast. Soc. Chang. 2015, 98, 47–59. [Google Scholar]
- Musiolik, J.; Markard, J.; Hekkert, M. Networks and network resources in technological innovation systems: Towards a conceptual framework for system building. Technol. Forecast. Soc. Chang. 2012, 79, 1032–1048. [Google Scholar]
- Sadriev, A.R.; Pratchenko, O.V. Idea Management in the System of Innovative Management. Mediterr. J. Soc. Sci. 2014, 5, 155. [Google Scholar]
- Markov, V.A.; Bagautdinova, N.G.; Yashin, N.S. Improvement of instruments of the state cluster-based policy in the contexts of economic entities interrelation asymmetry. World Appl. Sci. J. 2013, 27, 130–134. [Google Scholar]
- Statistical Office of the Slovak Republic. Available online: https://slovak.statistics.sk/ (accessed on 30 July 2021).
- Špaleková, D. Budovanie Inovačného Spravodajského Systému v Podniku. Diploma Thesis, Faculty of Management Science and Informatics, University of Žilina, Žilina, Slovakia, 2019; 153p. [Google Scholar]
- Robert, B. Managing Invention and Innovation. Res. Technol. Manag. 2007, 50, 35–54. [Google Scholar]
- Chesbrough, H.W. Open Innovation: The New Imperative for Creating and Profiting from Technology Hardcover; Harvard Business Review Press: Cambridge, MA, USA, 2003; 272p, ISBN 978-1578518371. [Google Scholar]
- Almaazmi, J.; Alshurideh, M.; Al Kurdi, B.; Salloum, S.A. The effect of digital transformation on product innovation: A critical review. In Proceedings of the International Conference on Advanced Intelligent Systems and Informatics, Cairo, Egypt, 19–21 October 2020; Springer: Cham, Switzerland, 2020; pp. 731–741. [Google Scholar]
- Pellerin, J.G. Dimensions of innovation to enable the next era of intelligent systems. In Proceedings of the 2017 IEEE Electron Devices Technology and Manufacturing Conference (EDTM), Toyama, Japan, 28 February–2 March 2017; p. 1. [Google Scholar]
- Henning, M.; McKelvey, M. Knowledge, entrepreneurship and regional transformation: Contributing to the Schumpeterian and evolutionary perspective on the relationships between them. Small Bus. Econ. 2018, 54, 495–501. [Google Scholar]
- Malerba, F.; McKelvey, M. Knowledge-intensive innovative entrepreneurship integrating Schumpeter, evolutionary economics, and innovation systems. Small Bus. Econ. 2020, 54, 503–522. [Google Scholar]
- Bylok, F.; Jelonek, D.; Tomski, P.; Wysłocka, E. Role of Social Capital in Creating Innovative Climate in Enterprises: The Case of Poland. In Proceedings of the ICICKM 2019 16th International Conference on Intellectual Capital Knowledge Management & Organisational Learning, Sydney, Australia, 5–6 December 2019; p. 73. [Google Scholar]
- Jankalová, M.; Jankal, R. How to Characterize Business Excellence and Determine the Relation between Business Excellence and Sustainability. Sustainability 2020, 12, 6198. [Google Scholar] [CrossRef]
Publisher’s Note: MDPI stays neutral with regard to jurisdictional claims in published maps and institutional affiliations. |
© 2021 by the authors. Licensee MDPI, Basel, Switzerland. This article is an open access article distributed under the terms and conditions of the Creative Commons Attribution (CC BY) license (https://creativecommons.org/licenses/by/4.0/).
