Techno-Economic Assessment of Fuel Cycle Facility of System Integrated Modular Advanced Reactor (SMART)
Abstract
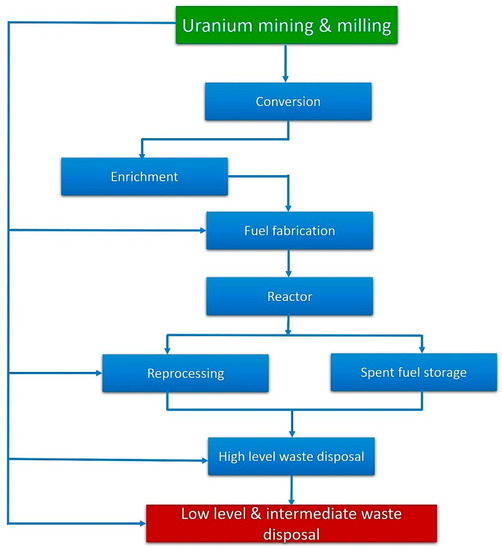
:1. Introduction
2. Research Methodology
3. Results and Discussion
4. Conclusions
Author Contributions
Funding
Acknowledgments
Conflicts of Interest
Nomenclature
| SMART | System Modular Advanced Reactor |
| G4-ECONS | Generation 4 Excel-based Calculation of Nuclear Systems (G4-ECONS) |
| Gen-III+/IV | Generation-III+ and Generation-IV |
| UOx | Uranium oxide |
| MOx | Mixed oxide |
| PBMR | Pebble Bed Modular Reactor |
| PWR | Pressurized Water Reactor |
| PSA | Probabilistic safety assessment |
| IAEA | International Atomic Energy Agency |
| INPRO | innovative nuclear reactors and fuel cycles |
| EMWG | Economic Modeling Working Group |
| NEST | Nuclear energy support tool |
| TCIC | Total capital investment cost |
| SCWR | Supercritical water reactor |
| LWR | Light water reactor |
| GIF | Generation IV International Forum |
| HPLWR | High-Performance light-water reactor |
| LUPC | Levelized non-Electricity Unit Product Cost |
| LUEC | Levelized Unit Electricity Cost |
| Sys 80+ | System 80+ reactor system |
| RepU | Reprocessing uranium |
| Pu | Plutonium |
| FA | Fuel assembly |
| HTR | High temperature reactor |
| O&M | Operation and Maintenance |
| D&D | Dismantling and Disposal |
| ABWR | Advanced boiling water reactor |
| PM/CM | Project management/construction management |
References
- Salah Ud-Din Khan, S.; Nakhabov, A. (Eds.) Nuclear Reactor Technology Development and Utilization, 1st ed.; Woodhead Publishing: Sawston, UK, 2020; ISBN 9780128189436. [Google Scholar]
- IAEA Report, Global Development of Advanced Nuclear Power Plants, and Related IAEA Activities. 2006. Available online: https://inis.iaea.org/collection/NCLCollectionStore/_Public/38/050/38050730.pdf?r=1&r=1 (accessed on 3 August 2021).
- Di Maio, F.; Zio, E.; Smith, C.; Rychkov, V. Integrated Deterministic and Probabilistic Safety Analysis for Safety Assessment of Nuclear Power Plants. Sci. Technol. Nucl. Install. 2015, 2015, 136940. [Google Scholar] [CrossRef]
- International Atomic Energy Agency. Approaches for Assessing the Economic Competitiveness of Small and Medium Sized Reactors; Nuclear Energy Series No. NP-T-3.7; International Atomic Energy Agency: Vienna, Austria, 2013. [Google Scholar]
- Moore, M.; Korinny, A.; Shropshire, D.; Sadhankar, R. Benchmarking of nuclear economic tools. Ann. Nucl. Energy 2017, 103, 122–129. [Google Scholar] [CrossRef]
- Moore, M.; Leung, L.; Sadhankar, R. An economic analysis of the Canadian SCWR concept using G4-ECONS. CNL Nucl. Rev. 2016, 5, 363–372. [Google Scholar] [CrossRef] [Green Version]
- Jaskolski, M.; Renski, A.; Minkiewicz, T. Thermodynamic and economic analysis of nuclear power unit operating in partial cogeneration mode to produce electricity and district heat. Energy 2017, 141, 2470–2483. [Google Scholar] [CrossRef]
- Nawaz, U.; Malik, T.N.; Ashraf, M.M. Least-cost generation expansion planning using whale optimization algorithm incorporating emission reduction and renewable energy sources. Int. Trans. Electr. Energ. Syst. 2019, 30, e12238. [Google Scholar] [CrossRef]
- Bhuvanesh, A.; Christa, S.J.; Kannan, S.; Pandiyan, M.K. Aiming towards pollution free future by high penetration of renewable energy sources in electricity generation expansion planning. Futures 2018, 104, 25e36. [Google Scholar] [CrossRef]
- Chen, S.; Liu, P.; Li, Z. Multi-regional power generation expansion planning with air pollutants emission constraints. Renew. Sustain. Energy Rev. 2019, 112, 382e394. [Google Scholar] [CrossRef]
- Alhelou, H.H.; Mirjalili, S.J.; Zamani, R.; Siano, P. Assessing the optimal generation technology mix determination considering demand response and EVs. Int. J. Electr. Power Energy Syst. 2020, 119, 105871. [Google Scholar] [CrossRef]
- Ali, B.; Omid, S. Effects of the move towards Gen IV reactors in capacity expansion planning by total generation cost and environmental impact optimization. Nucl. Eng. Technol. 2021, 53, 1369–1377. [Google Scholar]
- Jain, S.; Roelofs, F.; Oosterlee, C.W. Decision-support tool for assessing future nuclear reactor generation portfolios. Energy Econ. 2014, 44, 99–112. [Google Scholar] [CrossRef] [Green Version]
- Antony, A.; Maheshwari, N.K.; RamaRao, A. A generic methodology to evaluate economics of hydrogen production using energy from nuclear power plants. Int. J. Hydrog. Energy 2017, 42, 25813–25823. [Google Scholar] [CrossRef]
- Roelofs, F.; Van Heek, A. Nuclear technology cost assessments using G4Econs and its cost accounting system. In Proceedings of the ICAPP 2011: Performance and Flexibility—The Power of Innovation, Nice, France, 2–5 May 2011. [Google Scholar]
- International Atomic Energy Agency. Small and Medium Sized Reactors; International Atomic Energy Agency: Vienna, Austria, 2013; ISBN 978-92-0-144210-9. [Google Scholar]
- Tech Doc. GIF/EMWG/2007/004. Cost Estimating Guidelines for Generation IV Nuclear Energy Systems, Revision 4.2. 2007. Available online: https://www.gen-4.org/gif/upload/docs/application/pdf/2013-09/emwg_guidelines.pdf (accessed on 26 September 2007).
- van Heek, A.I.; Roelofs, F.; Ehlert, A. Cost Estimation with G4-ECONS for Generation IV Reactor Designs. In Proceedings of the GIF Symposium Proceedings 2012 Annual Report, San Diego, CA, USA, 14–15 November 2012; NEA No. 7141. pp. 29–33. [Google Scholar]
- Schulenberg, T.; Starflinger, J. High Performance Light Water Reactor—Design and Analyses; KIT Scientific Publishing: Hamburg, Germany, 2012; Available online: https://www.ksp.kit.edu/site/books/e/10.5445/KSP/1000025989/ (accessed on 12 June 2012).
- Samalova, L.; Chvala, O.; Maldonado, G.I. Comparative economic analysis of the Integral Molten Salt Reactor and an advanced PWR using the G4-ECONS methodology. Ann. Nucl. Energy 2017, 99, 258–265. [Google Scholar] [CrossRef]
- Ud-Din Khan, S.; Almutairi, Z.; Alanizi, M.; Khan, S. Safety analysis of pool-type double containment of system-integrated modular advanced reactor: A case study for Saudi Arabia. Int. J. Energy Res. 2020, 45, 12047–12058. [Google Scholar] [CrossRef]
- MMoore, M.; Pencer, J.; Leung, L.K.H.; Sadhankar, R. Knowledge Gaps in Economic Analyses of Advanced Reactor Concepts. In Proceedings of the 19th Pacific Basin Nuclear Conference (PBNC2014), Vancouver, BC, Canada, 24–28 August 2014. Paper PBNC2014-419. [Google Scholar]
- Salah Ud-Din Khan, S. Economic assessment of ABWR, SCWR and SMART by using G4-ECONS code. Trans. Am. Nucl. Soc. 2020, 123, 1043–1044. [Google Scholar]





| Cost Parameters | Reactor (s) | ||||
|---|---|---|---|---|---|
| This work | This work | This work | This work | Ref. [20] | |
| Capital ($/MWh) | Fast reactor (Pu-MOX) | MIT PBMR (HTR) | PWR Partially Closed (EMWG July 07 FC Cost Data & 1st Core in Capital) | Sys 80+ PWR (Benchmark Data) + Sys 80 + PWR (Recycle of RepU and Pu into UOX and MOX FAs | Sys 80+ PWR (Benchmark Data) + Sys 80 + PWR (Recycle of RepU and Pu into UOX and MOX FAs |
| O&M ($/MWh) | 222.66 | 23.00 | 34.61 | 116.55 | 212.08 |
| Fuel cycle ($/MWh) | 134.45 | 6.51 | 8.88 | 67.86 | 95.78 |
| D&D ($/MWh) | 59.67 | 13.05 | 8.21 | 57.39 | 75.85 |
| Total ($/MWh) | 1.08 | 0.26 | 0.07 | 0.74 | 2.90 |
| TCIC ($/MWh) | 417.85 | 42.81 | 51.76 | 242.53 | 399.23 |
| Reactor Summary Data | |
|---|---|
| Reactor design data | |
| Reactor plant description | SMART |
| Reactor electricity capacity | 330 MWe |
| Average reactor capacity | 80% |
| Annual electrical production | 2.313 × 109 |
| Thermodynamic efficiency | 33% |
| Plant operational life | 60 years |
| Construction period | 3 years |
| Cumulative spending profile during construction | S-Curve |
| Non-Fuel data for reactor | |
| Discount rate | Regularity rate as per regulations |
| Real discount rate for interest | 5% |
| Estimated cost at end-of-life | 300 $M |
| On-site staffing cost | 23.531 $M/year |
| Pension and benefits | 6.286 $M/year |
| Consumables | 18.636 $M/year |
| Repair cost | 4.559 $M/year |
| Purchase services and subcontracts | 6.375 $M/year |
| Insurance premium and taxes | 7.04 $M/year |
| Regulatory fees | 4.075 $M/year |
| Other general and administrative | 7.965 $M/year |
| SMART Description | Total Cost ($M) | Specific Cost ($/Kwe) |
|---|---|---|
| Capital pre-construction cost | 5.0$ | 15.15 |
| Land rights | 5.0$ | |
| Capitalized direct cost | 1249.6$ | 3786.67 |
| Building, structures, and improvements on site | 338.60$ | |
| Reactor plant equipment | 349.30$ | |
| Turbine/generator plant equipment | 331.40$ | |
| Electrical equipment | 96.60$ | |
| Water intake and heat rejection plant | 70.30$ | |
| Miscellaneous plant equipment | 63.40$ | |
| Capitalized support services | 473.30$ | 1434.24 |
| Design services | 74.30$ | |
| Design services | 107.60$ | |
| Construction supervision | 291.40$ | |
| Capital operations cost | 240.50$ | 728.79 |
| Other capital investment cost | 240.50$ | |
| First fuel load | ||
| Total contingency | 294.50$ | 892.42 |
| Overnight cost | 2262.90 | 6857.27 |
| First fuel load | 131.038$ | 399.81 |
| Total overnight cost with fuel loading | 2394.838 | 7257.08 |
| Financial costs | 190.364$ | 576.86 |
| Real escalation | 0.0 | |
| Interest during construction | 190.364$ | |
| Total capitalized cost (TCIC) | 2585.20$ | 7833.95 |
| Amortization of Capital Cost | Values |
|---|---|
| Real Discount Rate | 5.00% |
| Operating/economic life of plant | 60 years |
| Baseline capacity factor | 80.00% |
| Contingency on capacity factor (perf reduction) | 0% |
| Adjusted capacity factor | 80.00% |
| Annual power production (adjusted) | 2.31 × 109 kWh/Year |
| Amount to be amortized (TCIC) | 2585.20 $ M |
| Fixed charge rate | 0.052828185 per year |
| Annual capital recovery | 136.57 $M/Year |
| Capital Component of LUEC | 0.0591 $/kWh |
| Parameters | Values ($/MWh) | ||||
|---|---|---|---|---|---|
| SMART (This Work) | AP1000 [20] | IMSR600 [20] | IMSR300 [20] | IMSR80 [20] | |
| Capital (Including 1st Core and Financing) | 19.02 | 20.79 | 21.92 | 28.60 | 70.48 |
| Operation | 21.03 | 9.23 | 13.85 | 17.15 | 44.73 |
| Fuel Cycle–Front End | 9.04 | 7.95 | 7.01 | 7.44 | 9.25 |
| Fuel Cycle–Back End | 4.52 | 1.24 | 1.20 | 1.21 | 1.24 |
| D&D Sinking Fund | 0.16 | 0.16 | 0.15 | 0.17 | 0.35 |
| Total LUEC | 53.77 | 39.38 | 44.13 | 54.58 | 126.05 |
Publisher’s Note: MDPI stays neutral with regard to jurisdictional claims in published maps and institutional affiliations. |
© 2021 by the authors. Licensee MDPI, Basel, Switzerland. This article is an open access article distributed under the terms and conditions of the Creative Commons Attribution (CC BY) license (https://creativecommons.org/licenses/by/4.0/).
Share and Cite
Khan, S.U.-D.; Almutairi, Z.; Alanazi, M. Techno-Economic Assessment of Fuel Cycle Facility of System Integrated Modular Advanced Reactor (SMART). Sustainability 2021, 13, 11815. https://doi.org/10.3390/su132111815
Khan SU-D, Almutairi Z, Alanazi M. Techno-Economic Assessment of Fuel Cycle Facility of System Integrated Modular Advanced Reactor (SMART). Sustainability. 2021; 13(21):11815. https://doi.org/10.3390/su132111815
Chicago/Turabian StyleKhan, Salah Ud-Din, Zeyad Almutairi, and Meshari Alanazi. 2021. "Techno-Economic Assessment of Fuel Cycle Facility of System Integrated Modular Advanced Reactor (SMART)" Sustainability 13, no. 21: 11815. https://doi.org/10.3390/su132111815
APA StyleKhan, S. U.-D., Almutairi, Z., & Alanazi, M. (2021). Techno-Economic Assessment of Fuel Cycle Facility of System Integrated Modular Advanced Reactor (SMART). Sustainability, 13(21), 11815. https://doi.org/10.3390/su132111815

