Improved Mechanical Properties of Cement-Stabilized Soft Clay Using Garnet Residues and Tire-Derived Aggregates for Subgrade Applications
Abstract
:1. Introduction
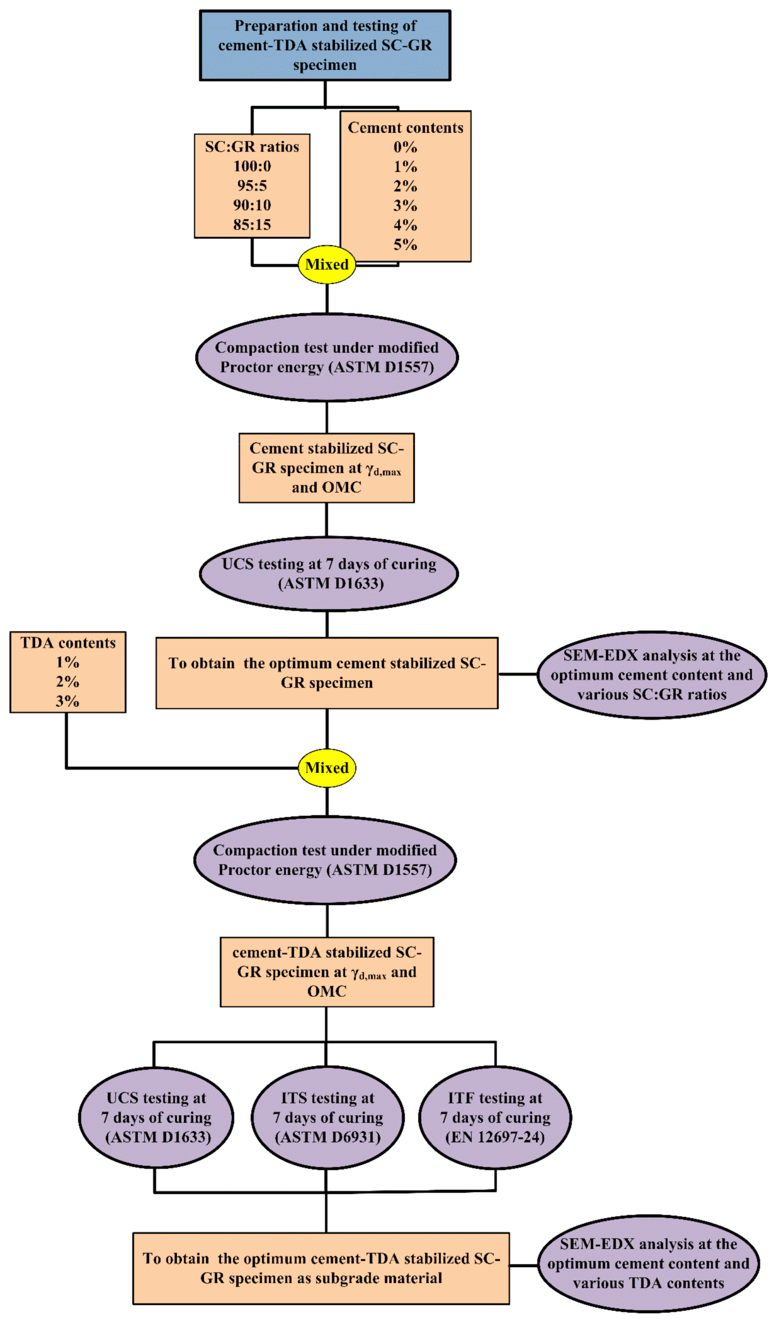
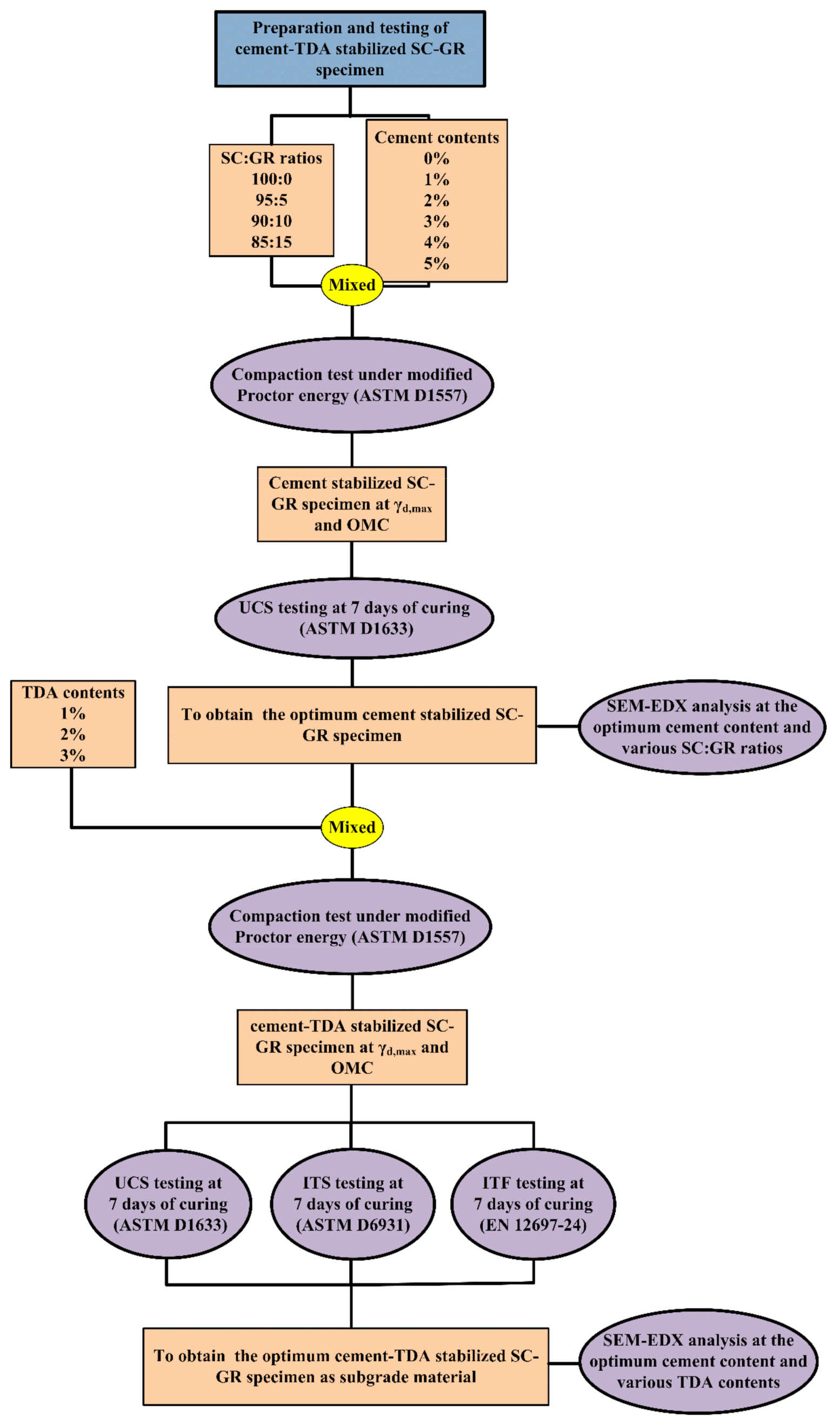
2. Materials and Methods
2.1. Materials
2.2. Mix Proportions and Preparation
2.3. Testing Methods
2.3.1. Unconfined Compression Strength Test
2.3.2. Indirect Tensile Strength Test
2.3.3. Indirect Tensile Fatigue Test
2.3.4. Scanning Electron Microscopy and Energy Dispersive X-ray Spectroscopy
3. Results and Discussion
3.1. Cement-Stabilized SC–GR Blends
3.2. Cement–TDA-Stabilized SC–GR Blends
3.3. Economic and Environmental Benefits
4. Conclusions
- 1.
- The increase in γd,max and the decrease in OMC were caused by changing the dispersed structure to a flocculated SC–GR structure with the addition of cement. Therefore, γd,max increased with the GR replacement ratio. The GR replacement reduced the specific surface of SC, but at the same time, increased the water absorption. The optimum SC:GR ratio was found at 90:10. The 2% cement content for stabilized SC–GR at SC:GR of 90:10 was the optimum mixture.
- 2.
- The UCS and stiffness of cement-stabilized SC–GR were found to reduce with the increase in TDA content. This is due to the low adhesion property of TDA; the micro-cracks within SC–GR–TDA matrix were detected with the increased TDA content. However, the increased TDA content improved the ductile behavior and resulted in the increased energy absorption before rupture. The optimum TDA content was found to be 2%. When TDA content was greater than 2%, the excessive micro-cracks caused excessive plastic deformation and the reduction in energy absorption and, hence, the reduction in fatigue life.
- 3.
- The cement–TDA-stabilized SC–GR at SC:GR of 90:10, cement content of 2% and TDA content of 2% is suggested as a sustainable subgrade material. Its UCS met the strength requirements of the Department of Highways, Thailand (DH-S201/2532), and its fatigue life was found to be the highest when compared to other SC:GR ratios with the same cement content. The improved fatigue resistance of the cement-stabilized SC–GR is necessary for durable roads.
Author Contributions
Funding
Institutional Review Board Statement
Informed Consent Statement
Data Availability Statement
Acknowledgments
Conflicts of Interest
References
- Sukmak, P.; Sukmak, G.; Horpibulsuk, S.; Setkit, M.; Kassawat, S.; Arulrajah, A. Palm oil fuel ash-soft soil geopolymer for subgrade applications: Strength and microstructural evaluation. Road Mater. Pavement Des. 2019, 20, 110–131. [Google Scholar] [CrossRef]
- Du, Y.-J.; Jiang, N.-J.; Liu, S.-Y.; Horpibulsuk, S.; Arulrajah, A. Field evaluation of soft highway subgrade soil stabilized with calcium carbide residue. Soils Found. 2016, 56, 301–314. [Google Scholar] [CrossRef]
- Arulrajah, A.; Yaghoubi, M.; Disfani, M.M.; Horpibulsuk, S.; Bo, M.W.; Leong, M. Evaluation of fly ash-and slag-based geopolymers for the improvement of a soft marine clay by deep soil mixing. Soils Found. 2018, 58, 1358–1370. [Google Scholar] [CrossRef]
- Miura, N.; Horpibulsuk, S.; Nagaraj, T. Engineering behavior of cement stabilized clay at high water content. Soils Found. 2001, 41, 33–45. [Google Scholar] [CrossRef] [Green Version]
- Horpibulsuk, S.; Phetchuay, C.; Chinkulkijniwat, A. Soil stabilization by calcium carbide residue and fly ash. J. Mater. Civil Eng. 2012, 24, 184–193. [Google Scholar] [CrossRef]
- Dahal, B.K.; Zheng, J.-J.; Zhang, R.-J.; Song, D.-B. Enhancing the mechanical properties of marine clay using cement solidification. Mar. Georesour. Geotechnol. 2019, 37, 755–764. [Google Scholar] [CrossRef]
- Sukmak, P.; Horpibulsuk, S.; Shen, S.-L. Strength development in clay–fly ash geopolymer. Construct. Build. Mater. 2013, 40, 566–574. [Google Scholar] [CrossRef]
- Arulrajah, A.; Jegatheesan, P.; Bo, M.W.; Sivakugan, N. Geotechnical characteristics of recycled crushed brick blends for pavement sub-base applications. Can. Geotech. J. 2012, 49, 796–811. [Google Scholar] [CrossRef]
- Arulrajah, A.; Ali, M.M.Y.; Disfani, M.M.; Piratheepan, J.; Bo, M.W. Geotechnical performance of recycled glass-waste rock blends in footpath bases. J. Mater. Civ. Eng. 2013, 25, 653–661. [Google Scholar] [CrossRef]
- Arulrajah, A.; Piratheepan, J.; Disfani, M.M.; Bo, M.W. Geotechnical and geoenvironmental properties of recycled construction and demolition materials in pavement subbase applications. J. Mater. Civ. Eng. 2013, 25, 1077–1088. [Google Scholar] [CrossRef]
- Donrak, J.; Arulrajah, A.; Rachan, R.; Horpibulsuk, S. Improvement of marginal lateritic soil using melamine debris replacement for sustainable engineering fill materials. J. Clean. Prod. 2016, 134, 515–522. [Google Scholar] [CrossRef]
- Kianimehr, M.; Shourijeh, P.T.; Binesh, S.M.; Mohammadinia, A.; Arulrajah, A. Utilization of recycled concrete aggregates for light-stabilization of clay soils. Construct. Build. Mater. 2019, 227, 116792. [Google Scholar] [CrossRef]
- Naeini, M.; Mohammadinia, A.; Arulrajah, A.; Horpibulsuk, S.; Leong, M. Stiffness and strength characteristics of demolition waste, glass and plastics in railway capping layers. Soils Found. 2019, 59, 2238–2253. [Google Scholar] [CrossRef]
- Arulrajah, A.; Disfani, M.M.; Haghighi, H.; Mohammadinia, A.; Horpibulsuk, S. Modulus of rupture evaluation of cement stabilized recycled glass/recycled concrete aggregate blends. Constr. Build. Mater. 2015, 84, 146–155. [Google Scholar] [CrossRef]
- Yaowarat, T.; Horpibulsuk, S.; Arulrajah, A.; Maghool, F.; Mirzababaei, M.; Safuan, A.A.; Chinkulkijniwat, A.R. Cement stabilisation of recycled concrete aggregate modified with polyvinyl alcohol. Int. J. Pavement Eng. 2020, 1–9. [Google Scholar] [CrossRef]
- Sidhardhan, S.; Sheela, S.J.; Meylin, J.S. Study on sea sand as a partial replacement for fine aggregate. J. Adv. Chem. 2017, 13, 6166–6171. [Google Scholar]
- Olson, D.W. Garnet, industrial. In Minerals Yearbook Metals and Minerals; Government of India: Nagpur, India, 2021; p. 1. [Google Scholar]
- Mines, I.B.O. Indian Minerals Yearbook 2018 (Part-III: Mineral Reviews); Government of India, Ministry of Mines: Nagpur, India, 2018. [Google Scholar]
- Kunchariyakun, K.; Sukmak, P. Utilization of garnet residue in radiation shielding cement mortar. Constr. Build. Mater. 2020, 262, 120122. [Google Scholar] [CrossRef]
- Muttashar, H.L.; Bin Ali, N.; Ariffin, M.A.M.; Hussin, M.W. Microstructures and physical properties of waste garnets as a promising construction materials. Case Stud. Constr. Mater. 2018, 8, 87–96. [Google Scholar] [CrossRef]
- Muttashar, H.L.; Ariffin, M.A.M.; Hussein, M.N.; Hussin, M.W.; Bin Ishaq, S. Self-compacting geopolymer concrete with spend garnet as sand replacement. J. Build. Eng. 2018, 15, 85–94. [Google Scholar] [CrossRef]
- Huseien, G.F.; Sam, A.R.M.; Shah, K.W.; Budiea, A.; Mirza, J. Utilizing spend garnets as sand replacement in alkali-activated mortars containing fly ash and GBFS. Constr. Build. Mater. 2019, 225, 132–145. [Google Scholar] [CrossRef]
- Sani, N.M.; Mohamed, A.; Khalid, N.H.A.; Nor, H.M.; Hainin, M.R.; Giwangkara, G.G.; Hassan, N.A.; Kamarudin, N.A.S.; Mashros, N. Improvement of CBR value in soil subgrade using garnet waste. IOP Conf. Ser. Mater. Sci. Eng. 2019, 527, 012060. [Google Scholar] [CrossRef]
- Aletba, S.R.; Hassan, N.; Aminudin, E.; Hussein, A.A.; Jaya, R. Marshall properties of asphalt mixture containing garnet waste. Adv. Res. Mater. Sci. 2018, 43, 22–27. [Google Scholar]
- Thomas, B.S.; Gupta, R.C. A comprehensive review on the applications of waste tire rubber in cement concrete. Renew. Sustain. Energy Rev. 2016, 54, 1323–1333. [Google Scholar] [CrossRef]
- Hernández-Olivares, F.; Barluenga, G.; Parga-Landa, B.; Bollati, M.; Witoszek, B. Fatigue behaviour of recycled tyre rubber-filled concrete and its implications in the design of rigid pavements. Constr. Build. Mater. 2007, 21, 1918–1927. [Google Scholar] [CrossRef]
- Meddah, A.; Beddar, M.; Bali, A. Use of shredded rubber tire aggregates for roller compacted concrete pavement. J. Clean. Prod. 2014, 72, 187–192. [Google Scholar] [CrossRef]
- Arulrajah, A.; Mohammadinia, A.; Maghool, F.; Horpibulsuk, S. Tyre derived aggregates and waste rock blends: Resilient moduli characteristics. Constr. Build. Mater. 2019, 201, 207–217. [Google Scholar] [CrossRef]
- Soltani, A.; Taheri, A.; Deng, A.; O’Kelly, B.C. Improved geotechnical behavior of an expansive soil amended with tire-derived aggregates having different gradations. Minerals 2020, 10, 923. [Google Scholar] [CrossRef]
- ASTM. Standard Specification for Concrete Aggregates; ASTM International: West Conshohocken, PA, USA, 2013; C33/C33M; [Google Scholar]
- ASTM. Standard Test Method for Relative Density (Specific Gravity) and Absorption of Fine Aggregate; ASTM International: West Conshohocken, PA, USA, 2015. [Google Scholar]
- ASTM. Standard Test Methods for Laboratory Determination of Water (Moisture) Content of Soil and Rock by Mass; ASTM International: West Conshohocken, PA, USA, 2019. [Google Scholar]
- ASTM. Standard Test Methods for Liquid Limit, Plastic Limit, and Plasticity Index of Soils; ASTM International: West Conshohocken, PA, USA, 2010. [Google Scholar]
- ASTM. Classification of Soils for Engineering Purposes (Unified Soil Classification System); American Society of Testing Materials: Philadelphia, PA, USA, 1992. [Google Scholar]
- AASHTO. 145-91 Standard Specification for Classification of Soils and Soil-Aggregate Mixtures for Highway Construction Purposes; American Association of State Highwway and Transporation Officials: Washington, DC, USA, 2008. [Google Scholar]
- ASTM. Standard Test Methods for Laboratory Compaction Characteristics of Soil Using Modified Effort (56,000 Ft-lbf/ft3 (2700 KN-m/m3)); ASTM International: West Conshohocken, PA, USA, 2012; Volume D1557. [Google Scholar]
- ASTM. Test Methods for Specific Gravity of Soil Solids by Water Pycnometer; ASTM International: West Conshohocken, PA, USA, 2010. [Google Scholar]
- ASTM. Standard Test Methods for Compressive Strength of Molded Soil-Cement Cylinders; ASTM International: West Conshohocken, PA, USA, 2007. [Google Scholar]
- Gnanendran, C.T.; Piratheepan, J. Characterisation of a lightly stabilised granular material by indirect diametrical tensile testing. Int. J. Pavement Eng. 2008, 9, 445–456. [Google Scholar] [CrossRef]
- Kavussi, A.; Modarres, A. Laboratory fatigue models for recycled mixes with bitumen emulsion and cement. Constr. Build. Mater. 2010, 24, 1920–1927. [Google Scholar] [CrossRef]
- Thailand Department of Highways. Standard for Highway Construction (Soil Cement Subbase); Thailand Department of Highways: Bangkok, Thailand, 1989; DH-S206/2532; [Google Scholar]
- Thailand Department of Highways. Standard for Highway Construction (Soil Cement Base); Thailand Department of Highways: Bangkok, Thailand, 1996; DH-S204/2556; [Google Scholar]
- Thailand Department of Highways. Standard for Highway Construction (Subgrade); Thailand Department of Highways: Bangkok, Thailand, 1989; DH-S201/2532; [Google Scholar]
- Horpibulsuk, S.; Rachan, R.; Chinkulkijiwat, A.; Raksachon, Y.; Suddeepong, A. Analysis of strength development in cement-stabilized silty clay from microstructural considerations. Constr. Build. Mater. 2010, 24, 2011–2021. [Google Scholar] [CrossRef]
- Bhuvaneshwari, S.; Robinson, R.; Gandhi, S. Behaviour of lime treated cured expansive soil composites. Indian Geotech. J. 2014, 44, 278–293. [Google Scholar] [CrossRef]
- Horpibulsuk, S.; Katkan, W.; Sirilerdwattana, W.; Rachan, R. Strength development in cement stabilized low plasticity and coarse grained soils: Laboratory and field study. Soils Found. 2006, 46, 351–366. [Google Scholar] [CrossRef] [Green Version]
- Sawangsuriya, A.; Bosscher, P.; Edil, T. Alternative Testing Techniques for Modulus of Pavement Bases and Subgrades; INDOT Division of Research: West Lafayette, IN, USA, 2005; pp. 108–121. [Google Scholar]
- Maley, S.M. Tire Development for Effective Transportation and Utilization of Used Tires; CRADA 01-N044 Final Report; National Energy Technology Laboratory: Pittsburgh, PA, USA, 2004. [Google Scholar]
- The comptroller General’s Department. Cost of Construction Materials and Labor Costs 2021; The Comptroller General’s Department: Bangkok, Thailand, 2021. [Google Scholar]












| Physical Properties | SC | GR | TDA |
|---|---|---|---|
| Specific gravity, SG | 2.60 | 3.8 | 1.78 |
| Water absorption (%) | - | 10.2 | 2.4 |
| Natural water content (%) | 41.6 | 0.2 | - |
| Liquid limit, LL (%) | 65 | N/A | - |
| Plastic limit, PL (%) | 27.7 | Non-plastic | - |
| Plastic index, PI (%) | 37.3 | N/A | - |
| Sand content (%) | - | 100 | - |
| Silt content (%) | 25 | - | - |
| Clay content (%) | 78 | - | - |
| D60 (mm) | - | 0.95 | 1.01 |
| D50 (mm) | - | 0.75 | 0.75 |
| D30 (mm) | - | 0.52 | 0.52 |
| D10 (mm) | - | 0.29 | 0.35 |
| Cu | - | 2.18 | 2.88 |
| Cc | - | 1.35 | 0.76 |
| Classification—USCS [34] | CH | SP | - |
| Classification—AASHTO [35] | A-7-6 | A-1-b | |
| Maximum dry unit weight, γd,max (kN/m3) [36] | 15.4 | - | - |
| Optimum moisture content, OMC (%) | 23.7 | - | - |
| Properties | SC: GR Ratio | Standard for Stabilized Subbase (DH-S206/2532) | Standard for Stabilized Base (DH-S204/2556) | |||
|---|---|---|---|---|---|---|
| 100:0 | 95:05 | 90:10 | 85:15 | Value | ||
| Largest particle size (mm) | 0.014 | 2.36 | 2.36 | 2.36 | ≤50 | ≤50 |
| Passed at a 2.0 mm sieve (%) | 100 * | 100 * | 100 * | 100 * | NS | ≤70 |
| Passed at a 0.075 mm sieve (%) | 100 * | 94 * | 91 * | 83 * | ≤40 | ≤25 |
| Liquid limit, LL (%) | 65.0 | 64.7 | 64.2 | 64.1 | ≤40 | ≤40 |
| Plastic limit, PL (%) | 27.7 | 30.7 | 31.8 | 31.7 | NS | NS |
| Plasticity index, PI (%) | 37.3 | 34 | 32.4 | 32.4 | ≤20 | ≤15 |
| Maximum dry unit weight, γd,max (kN/m3) (ASTM D 15557) | 15.4 | 15.6 | 15.8 | 16 | NS | NS |
| Optimum moisture content, OMC (%) (ASTM D 15557) | 23.7 | 23.1 | 21.8 | 21.5 | NS | NS |
| Unconfined compression strength, UCS (kPa) | 80 * | 96 * | 100 * | 90 * | >689 | >1724 |
| Axial stress at 0.6% strain (kPa) | 22 | 26 | 42 | 59 | NS | NS |
| Secant modulus, Esec (MPa) | 3.7 | 4.3 | 7.0 | 9.8 | NS | NS |
| Cement Content (%) | Properties | SC: GR Ratio | |||
|---|---|---|---|---|---|
| 100:0 | 95:5 | 90:10 | 85:15 | ||
| 1 | Liquid limit, LL (%) | 64.1 | 63.6 | 63.4 | 63.1 |
| Plastic limit, PL (%) | 28.6 | 31 | 31.5 | 31.9 | |
| Plasticity index, PI (%) | 35.5 | 32.6 | 31.9 | 31.2 | |
| Maximum dry unit weight, γd,max (kN/m3) | 16 | 16.2 | 16.4 | 16.6 | |
| Optimum moisture content, OMC (%) | 21.9 | 21.4 | 20.5 | 20 | |
| Unconfined compression strength, UCS (kPa) | 159 | 176 | 260 | 214 | |
| Axial stress at 0.6% strain (kPa) | 39 | 50 | 76 | 109 | |
| Secant modulus, Esec (MPa) | 6.5 | 8.3 | 12.7 | 18.2 | |
| 2 | Liquid limit, LL (%) | 62.3 | 61.8 | 61.5 | 61.2 |
| Plastic limit, PL (%) | 29.6 | 31.2 | 31.5 | 31.8 | |
| Plasticity index, PI (%) | 32.7 | 30.6 | 30 | 29.4 | |
| Maximum dry unit weight, γd,max (kN/m3) | 16.2 | 16.6 | 17.1 | 17.4 | |
| Optimum moisture content, OMC (%) | 20.8 | 20.5 | 20.0 | 19.6 | |
| Unconfined compression strength, UCS (kPa) | 222 | 278 | 403 | 367 | |
| Axial stress at 1% strain (kPa) | 56 | 76 | 103 | 122 | |
| Secant modulus, Esec (MPa) | 9.3 | 12.7 | 17.2 | 20.3 | |
| 3 | Liquid limit, LL (%) | 61.1 | 60.7 | 60.4 | 60.2 |
| Plastic limit, PL (%) | 30.1 | 32.1 | 32.6 | 33 | |
| Plasticity index, PI (%) | 31 | 28.6 | 27.8 | 27.2 | |
| Maximum dry unit weight, γd,max (kN/m3) | 16.8 | 17.2 | 17.3 | 17.5 | |
| Optimum moisture content, OMC (%) | 20.4 | 19.5 | 19.3 | 19 | |
| Unconfined compression strength, UCS (kPa) | 242 | 340 | 462 | 424 | |
| Axial stress at 1% strain (kPa) | 77 | 132 | 157 | 187 | |
| Secant modulus, Esec (MPa) | 12.8 | 22.0 | 26.2 | 31.2 | |
| 4 | Liquid limit, LL (%) | 60.3 | 59.7 | 59.5 | 59 |
| Plastic limit, PL (%) | 31.6 | 33.8 | 34.1 | 34.8 | |
| Plasticity index, PI (%) | 28.7 | 25.9 | 25.4 | 24.2 | |
| Maximum dry unit weight, γd,max (kN/m3) | 17 | 17.4 | 17.9 | 18.1 | |
| Optimum moisture content, OMC (%) | 19.7 | 19.2 | 18.8 | 18.3 | |
| Unconfined compression strength, UCS (kPa) | 279 | 376 | 524 | 492 | |
| Axial stress at 1% strain (kPa) | 109 | 200 | 218 | 282 | |
| Secant modulus, Esec (MPa) | 18.2 | 33.3 | 36.3 | 47.0 | |
| 5 | Liquid limit, LL (%) | 60.3 | 59.7 | 59.5 | 59 |
| Plastic limit, PL (%) | 33.2 | 33.8 | 35.7 | 34.8 | |
| Plasticity index, PI (%) | 27.1 | 25.9 | 23.8 | 24.2 | |
| Maximum dry unit weight, γd,max (kN/m3) | 17.2 | 17.8 | 18.2 | 18.4 | |
| Optimum moisture content, OMC (%) | 19.4 | 19 | 18.4 | 17.7 | |
| Unconfined compression strength, UCS (kPa) | 294 | 410 | 549 | 535 | |
| Axial stress at 1% strain (kPa) | 171 | 280 | 285 | 359 | |
| Secant modulus, Esec (MPa) | 28.5 | 46.7 | 47.5 | 59.8 | |
| Cement Content (%) | Properties | TDA Content (%) | |||
|---|---|---|---|---|---|
| 0 | 1 | 2 | 3 | ||
| 2 | Maximum dry unit weight, γd,max (kN/m3) | 17.1 | 16.8 | 16.6 | 16.2 |
| Optimum moisture content, OMC (%) | 20.0 | 21.3 | 22.0 | 22.5 | |
| Unconfined compression strength, UCS (kPa) | 403 | 379 | 339 | 231 | |
| Axial stress at 0.6% strain (kPa) | 103 | 79 | 42 | 21 | |
| Secant modulus, Esec (MPa) | 17.2 | 13.2 | 6.7 | 5.2 | |
| Indirect tensile stress, ITS (kPa) | 113.6 | 132.3 | 137.2 | 119.3 | |
| Indirect Tensile Fatigue, Nf (pulses) | 22 | 95 | 115 | 72 | |
| Initial deformation, Δp (mm) | 0.19 | 0.79 | 1.18 | 0.94 | |
| Section | Material | Volume(m3) a | Weight (kg) | Price (USD/m3) b | Total Cost (USD) |
|---|---|---|---|---|---|
| Cement–TDA-stabilized SC–GR at SC:GR = 90:10, cement content = 2% and TDA content = 2%. | cement | 0.02 | 63 | 5.09 [49] | 5.11 |
| GR | 0.096 | 364.8 | - | ||
| TDA | 0.02 | 35.6 | 0.0178 c | ||
| SC | 0.864 | 2246.4 | - | ||
| Lateral soil | lateral soil | 1 | - | 10.54 [49] | 10.54 |
Publisher’s Note: MDPI stays neutral with regard to jurisdictional claims in published maps and institutional affiliations. |
© 2021 by the authors. Licensee MDPI, Basel, Switzerland. This article is an open access article distributed under the terms and conditions of the Creative Commons Attribution (CC BY) license (https://creativecommons.org/licenses/by/4.0/).
Share and Cite
Sukmak, P.; Sukmak, G.; Horpibulsuk, S.; Kassawat, S.; Suddeepong, A.; Arulrajah, A. Improved Mechanical Properties of Cement-Stabilized Soft Clay Using Garnet Residues and Tire-Derived Aggregates for Subgrade Applications. Sustainability 2021, 13, 11692. https://doi.org/10.3390/su132111692
Sukmak P, Sukmak G, Horpibulsuk S, Kassawat S, Suddeepong A, Arulrajah A. Improved Mechanical Properties of Cement-Stabilized Soft Clay Using Garnet Residues and Tire-Derived Aggregates for Subgrade Applications. Sustainability. 2021; 13(21):11692. https://doi.org/10.3390/su132111692
Chicago/Turabian StyleSukmak, Patimapon, Gampanart Sukmak, Suksun Horpibulsuk, Sippakarn Kassawat, Apichat Suddeepong, and Arul Arulrajah. 2021. "Improved Mechanical Properties of Cement-Stabilized Soft Clay Using Garnet Residues and Tire-Derived Aggregates for Subgrade Applications" Sustainability 13, no. 21: 11692. https://doi.org/10.3390/su132111692
APA StyleSukmak, P., Sukmak, G., Horpibulsuk, S., Kassawat, S., Suddeepong, A., & Arulrajah, A. (2021). Improved Mechanical Properties of Cement-Stabilized Soft Clay Using Garnet Residues and Tire-Derived Aggregates for Subgrade Applications. Sustainability, 13(21), 11692. https://doi.org/10.3390/su132111692

