How Shall We Start? The Importance of General Indices for Circular Cities in Indonesia
Abstract
:1. Introduction
2. Literature Review
2.1. Circular Economy as an Opportunity
2.2. Circular Economy in Indonesia
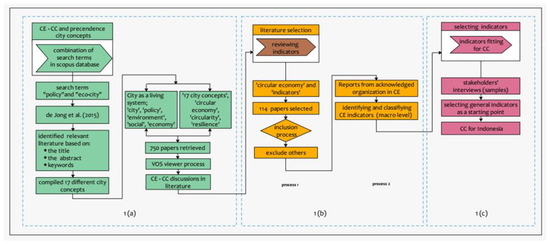
3. Methodology
3.1. Circular Cities and Other City Concepts
3.2. Reviewing CE Indicators for Cities
3.3. Selecting Indicators for Indonesian Cities
4. Discussion and Analysis
4.1. Circular City among Other Precedence City Concepts
4.2. Identifying CE Indicators for Cities
4.3. Proposed the Indicators for Indonesia
5. Conclusions
Author Contributions
Funding
Informed Consent Statement
Acknowledgments
Conflicts of Interest
References
- Hannon, E.; Kuhlmann, M.; Thaidigsmann, B. Developing Products for a Circular Economy. 2016. Available online: https://www.mckinsey.com/business-functions/sustainability/our-insights/developing-products-for-a-circular-economy (accessed on 18 August 2021).
- United Nations. World Urbanisation Prospects: The 2018 Revision (Key Facts). 2018. Available online: https://population.un.org/wup/Publications/Files/WUP2018-KeyFacts.pdf (accessed on 28 July 2019).
- Newman, P.; Beatley, T.; Boyer, H. Foster inclusive and healthy cities. In Resilient Cities; Island Press/Center for Resource Economics: Washington, DC, USA, 2017; pp. 89–106. [Google Scholar]
- Girardet, H. Regenerative cities. In Green Economy Reader; Shmelev, S., Ed.; Studies in Ecological Economics; Springer: Cham, Switzerland, 2017; Volume 6, pp. 183–204. [Google Scholar]
- The Ellen MacArthur Foundation (EMF). Urban Biocycles. 2017. Available online: https://www.ellenmacarthurfoundation.org/publications/urban-biocyles (accessed on 20 June 2018).
- Nurdiana, J. The effect of recycled HDPE plastic additions on concrete performance. Recycling 2021, 6, 18. [Google Scholar] [CrossRef]
- Petit-Boix, A.; Leipold, S. Circular economy in cities: Reviewing how environmental research aligns with local practices. J. Clean. Prod. 2018, 195, 1270–1281. [Google Scholar] [CrossRef]
- Nizami, A.; Rehan, M.; Waqas, M.; Naqvi, M.R.; Ouda, O.; Shahzad, K.; Miandad, R.; Khan, M.; Syamsiro, M.; Ismail, I.; et al. Waste biorefineries: Enabling circular economies in developing countries. Bioresour. Technol. 2017, 241, 1101–1117. [Google Scholar] [CrossRef] [PubMed]
- Jiao, W.; Boons, F. Toward a research agenda for policy intervention and facilitation to enhance industrial symbiosis based on a comprehensive literature review. J. Clean. Prod. 2014, 67, 14–25. [Google Scholar] [CrossRef]
- Prendeville, S.; Cherim, E.; Bocken, N. Circular cities: Mapping six cities in transition. Environ. Innov. Soc. Transit. 2018, 26, 171–194. [Google Scholar] [CrossRef] [Green Version]
- Geissdoerfer, M.; Savaget, P.; Bocken, N.M.P.; Hultink, E.J. The circular economy—A new sustainability paradigm? J. Clean. Prod. 2017, 143, 757–768. [Google Scholar] [CrossRef] [Green Version]
- Indrosaptono, D.; Syahbana, J.A. Informal sector strategy in urban inorganic waste management toward 3 M management (Merubah: Changing, Mengurangi: Reducing, Manfaat: Benefit) in Semarang city. J. Arch. Urban. 2017, 41, 278–287. [Google Scholar] [CrossRef]
- Ghisellini, P.; Cialani, C.; Ulgiati, S. A review on circular economy: The expected transition to a balanced interplay of environmental and economic systems. J. Clean. Prod. 2016, 114, 11–32. [Google Scholar] [CrossRef]
- Chiu, A.S.F.; Yong, G. On the industrial ecology potential in Asian developing countries. J. Clean. Prod. 2004, 12, 1037–1045. [Google Scholar] [CrossRef]
- Iung, B.; Levrat, E. Advanced maintenance services for promoting sustainability. Procedia CIRP 2014, 22, 15–22. [Google Scholar] [CrossRef]
- Ellen MacArthur Foundation. Towards a Circular Economy: Business Rationale for an Accelerated Transition. Available online: https://www.ellenmacarthurfoundation.org/publications/towards-a-circular-economy-business-rationale-for-an-accelerated-transition (accessed on 26 January 2021).
- Kirchherr, J.; Reike, D.; Hekkert, M. Conceptualizing the circular economy: An analysis of 114 definitions. Resour. Conserv. Recycl. 2017, 127, 221–232. [Google Scholar] [CrossRef]
- Martinez-Alier, J.; Pascual, U.; Vivien, F.-D.; Zaccai, E. Sustainable de-growth: Mapping the context, criticisms and future prospects of an emergent paradigm. Ecol. Econ. 2010, 69, 1741–1747. [Google Scholar] [CrossRef]
- Su, B.; Heshmati, A.; Geng, Y.; Yu, X. A review of the circular economy in China: Moving from rhetoric to implementation. J. Clean. Prod. 2013, 42, 215–227. [Google Scholar] [CrossRef]
- Parto, S.; Loorbach, D.; Lansink, A.; Kemp, R. Transitions and institutional change: The case of the Dutch waste subsystem. In Industrial Innovation and Environmental Regulation: Developing Workable Solutions; Parto, S., Loorbach, D., Lansink, A., Kemp, R., Eds.; United Nations University Press: Tokyo, Japan, 2007; pp. 233–257. [Google Scholar]
- Geng, Y.; Zhu, Q.; Doberstein, B.; Fujita, T. Implementing China’s circular economy concept at the regional level: A review of progress in Dalian, China. Waste Manag. 2009, 29, 996–1002. [Google Scholar] [CrossRef] [PubMed]
- Heshmati, A. A Review of the Circular Economy and Its Implementation (Iza Discussion Paper No. 9611). 2015. Available online: http://entreprenorskapsforum.se/wp-content/uploads/2015/12/CircularEconomy_webb.pdf (accessed on 20 April 2018).
- Hagelüken, C.; Lee-Shin, J.U.; Carpentier, A.; Heron, C. The EU circular economy and its relevance to metal recycling. Recycling 2016, 1, 242–253. [Google Scholar] [CrossRef]
- Kalmykova, Y.; Sadagopan, M.; Rosado, L. Circular economy—From review of theories and practices to development of implementation tools. Resour. Conserv. Recycl. 2018, 135, 190–201. [Google Scholar] [CrossRef]
- Korhonen, J.; Honkasalo, A.; Seppälä, J. Circular economy: The concept and its limitations. Ecol. Econ. 2018, 143, 37–46. [Google Scholar] [CrossRef]
- Marin, J.; de Meulder, B. Interpreting circularity. Circular city representations concealing transition drivers. Sustainability 2018, 10, 1310. [Google Scholar] [CrossRef] [Green Version]
- Altamirano, J.; Masssen, A.; Prieto, O. Moving Beyond “Take, Make, Waste”: Developing Cities Show the Possibilities of the Circular Economy. 2017. Available online: http://www.wri.org/blog/2017/10/moving-beyond-take-make-waste-developing-cities-show-possibilities-circular-economy (accessed on 18 August 2021).
- Cole, R. Can the Circular Economy Transform Developing Countries? 2017. Available online: https://resource.co/article/can-circular-economy-transform-developing-countries-12309 (accessed on 18 August 2021).
- Nurdiana, J.; Franco-García, M.-L.; Hophmayer-Tokich, S. Incorporating circular sustainability principles in DKI Jakarta: Lessons learned from Dutch business schools management. In Towards Zero Waste; Franco-García, M.L., Carpio-Aguilar, J., Bressers, H., Eds.; Greening of Industry Networks Studies; Springer: Cham, Switzerland, 2018; Volume 6, pp. 145–163. [Google Scholar]
- Pasaribu, S. Factors affecting circular economy promotion in Indonesia: The revival of agribusiness partnership. Forum Penelit. Agro Èkon. 2016, 24, 135–144. [Google Scholar] [CrossRef] [Green Version]
- Franco-García, M.-L.; Carpio-Aguilar, J.C.; Bressers, H. The future of circular economy and zero waste. In Towards Zero Waste; Franco-García, M.L., Carpio-Aguilar, J., Bressers, H., Eds.; Greening of Industry Networks Studies; Springer: Cham, Switzerland, 2018; Volume 6, pp. 265–273. [Google Scholar]
- Creswell, J.W. Research Design: Qualitative, Quantitative, and Mixed Methods Approaches; Sage Publications: Thousand Oaks, CA, USA, 2014. [Google Scholar]
- De Jong, M.; Joss, S.; Schraven, D.; Zhan, C.; Weijnen, M. Sustainable–smart–resilient–low carbon–eco–knowledge cities; making sense of a multitude of concepts promoting sustainable urbanization. J. Clean. Prod. 2015, 109, 25–38. [Google Scholar] [CrossRef] [Green Version]
- Maguire, M.; Delahunt, B. Doing a thematic analysis: A practical, step-by-step guide for learning and teaching scholars. All Irel. J. High. Educ. 2017, 9, 3351–33514. [Google Scholar]
- Castleberry, A.; Nolen, A. Thematic analysis of qualitative research data: Is it as easy as it sounds? Curr. Pharm. Teach. Learn. 2018, 10, 807–815. [Google Scholar] [CrossRef]
- Bulkeley, H.; Marvin, S.; Palgan, Y.V.; McCormick, K.; Breitfuss-Loidl, M.; Mai, L.; von Wirth, T.; Frantzeskaki, N. Urban living laboratories: Conducting the experimental city? Eur. Urban Reg. Stud. 2019, 26, 317–335. [Google Scholar] [CrossRef] [Green Version]
- Geng, Y.; Fu, J.; Sarkis, J.; Xue, B. Towards a national circular economy indicator system in China: An evaluation and critical analysis. J. Clean. Prod. 2012, 23, 216–224. [Google Scholar] [CrossRef]
- Giljum, S.; Burger, E.; Hinterberger, F.; Lutter, S.; Bruckner, M. A comprehensive set of resource use indicators from the micro to the macro level. Resour. Conserv. Recycl. 2011, 55, 300–308. [Google Scholar] [CrossRef]
- European Commission (EC). Communication from the Commission to the European Parliament, the Council, the European Economic and Social Committee and the Committee of the Regions on a Monitoring Framework for the Circular Economy. 2018. Available online: https://eur-lex.europa.eu/legal-content/EN/TXT/?qid=1516265440535&uri=COM:2018:29:FIN#footnote8 (accessed on 31 August 2021).
- Di Maio, F.; Rem, P.C.; Baldé, K.; Polder, M. Measuring resource efficiency and circular economy: A market value approach. Resour. Conserv. Recycl. 2017, 122, 163–171. [Google Scholar] [CrossRef]
- Giljum, S.; Lutter, S.; Bruckner, M. Measuring natural resource use from the micro to the macro level. In Green Economy Reader; Shmelev, S., Ed.; Studies in Ecological Economics; Springer: Cham, Switzerland, 2017; Volume 6, pp. 161–182. [Google Scholar]
- Bocken, N.M.P.; Olivetti, E.A.; Cullen, J.M.; Potting, J.; Lifset, R. Taking the circularity to the next level: A special issue on the circular economy. J. Ind. Ecol. 2017, 21, 476–482. [Google Scholar] [CrossRef]
- Homrich, A.S.; Galvão, G.; Abadia, L.G.; Carvalho, M.M. The circular economy umbrella: Trends and gaps on integrating pathways. J. Clean. Prod. 2018, 175, 525–543. [Google Scholar] [CrossRef]
- Ritzén, S.; Sandström, G.Ö. Barriers to the circular economy—Integration of perspectives and domains. Procedia Cirp 2017, 64, 7–12. [Google Scholar] [CrossRef]
- Shmelev, S. Multidimensional sustainability assessment for megacities. In Green Economy Reader; Shmelev, S., Ed.; Studies in Ecological Economics; Springer: Cham, Switzerland, 2017; Volume 6, pp. 205–236. [Google Scholar]
- Giambona, F.; Vassallo, E. Composite indicator of social inclusion for European countries. Soc. Indic. Res. 2014, 116, 269–293. [Google Scholar] [CrossRef]
- Wu, Q.Y.; Cheng, J.; Young, C. Social differentiation and spatial mixture in a transitional city—Kunming in southwest China. Habitat Int. 2017, 64, 11–21. [Google Scholar] [CrossRef] [Green Version]
- Talen, E.; Wheeler, S.M.; Anselin, L. The social context of U.S. built landscapes. Landsc. Urban Plan. 2018, 177, 266–280. [Google Scholar] [CrossRef] [Green Version]
- Potting, J.; Hanemaaijer, A.; Delahaye, R.; Ganzevles, J.; Hoekstra, R.; Lijzen, J. Circular Economy: What We Want to Know and Can Measure—System and Baseline Assessment for Monitoring the Progress of the Circular Economy in the Netherlands. 2018. Available online: https://www.pbl.nl/sites/default/files/downloads/pbl-2018-circular-economy-what-we-want-to-know-and-can-measure-3217.pdf (accessed on 10 September 2018).
- EASAC. Indicators for a Circular Economy (EASAC Policy Report 30). 2016. Available online: https://www.easac.eu/fileadmin/PDF_s/reports_statements/Circular_Economy/EASAC_Indicators_web_complete.pdf (accessed on 6 June 2018).
- Ferronato, N.; Rada, E.C.; Portillo, M.A.G.; Cioca, L.I.; Ragazzi, M.; Torretta, V. Introduction of the circular economy within developing regions: A comparative analysis of advantages and opportunities for waste valorization. J. Environ. Manag. 2019, 230, 366–378. [Google Scholar] [CrossRef]
- KLHK: Indonesia Memasuki Era Baru Pengelolaan Sampah. Available online: http://ppid.menlhk.go.id/siaran_pers/browse/2329 (accessed on 28 September 2021).
- International Labour Organization (ILO). World Employment Social Outlook: Trend for Women 2018—Global Snapshot. 2018. Available online: https://www.ilo.org/wcmsp5/groups/public/---dgreports/---dcomm/---publ/documents/publication/wcms_619577.pdf (accessed on 28 June 2019).
- Ali, S.H.; de Oliveira, J.A.P. Pollution and economic development: An empirical research review. Environ. Res. Lett. 2018, 13, 123003. [Google Scholar] [CrossRef]
- Savini, F. The economy that runs on waste: Accumulation in the circular city. J. Environ. Policy Plan. 2019, 21, 675–691. [Google Scholar] [CrossRef]
- Bressers, H.; Bressers, N.; Kuks, S.; Larrue, C. The governance assessment tool and its use. In Governance for Drought Resilience: Land and Water Drought Management in Europe; Bressers, H., Bressers, N., Larrue, C., Eds.; Springer: Berlin/Heidelberg, Germany, 2016; pp. 45–65. [Google Scholar]
- Ribić, B.; Voća, N.; Ilakovac, B. Concept of sustainable waste management in the city of Zagreb: Towards the implementation of circular economy approach. J. Air Waste Manag. Assoc. 2016, 67, 241–259. [Google Scholar] [CrossRef] [PubMed]
- Bressanelli, G.; Perona, M.; Saccani, N. Reshaping the washing machine industry through circular economy and product-service system business models. Procedia Cirp 2017, 64, 43–48. [Google Scholar] [CrossRef]
- Mahzouni, A. Urban brownfield redevelopment and energy transition pathways: A review of planning policies and practices in Freiburg. J. Clean. Prod. 2018, 195, 1476–1486. [Google Scholar] [CrossRef]



| Level | Classification (Theme) | Indicator Adoption | Description and Unit of Analysis | Author(s) | |
|---|---|---|---|---|---|
| Scopus | Reports | ||||
| Macro (City) | ReSOLVE (Regenerate, Share, Optimes, Loop, Virtualise, Exchange) | Encompassing CE strategies identified as knowledge development, collaboration platforms, business support schemes, procurement and infrastructure, regulatory framework, and bottom-up initiatives | EMF [16] | ||
| Environment (Energy) | Resource consumption |
| Geng et al. [26] | ||
| Environment (Energy) | Rate of Resource consumption |
| Geng et al. [37] | ||
| Environment (Energy) | Natural resources |
| Potting et al. [49] | ||
| Environment (Energy) | Resource output rate |
| Geng et al. [37] | ||
| Environment (Water) |
| Geng et al. [21] | Potting et al. [49] | ||
| Environment (Water) | Waste treatment and reclamation |
| Geng et al. [21]; Geng et al. [37]; Su et al. [19] | ||
| Environment (Water) |
| Geng et al. [37] | EASAC [50] | ||
| Environment (Water) | Recycling rates (RRs) |
| Su et al. [19]; Geng et al. [37]; | EASAC [50]; EC [39] | |
| Environment (Land) | Waste discharge |
| Geng et al. [21]; Geng et al. [37]; | EASAC [50]; EC [39]; Potting et al. [49] | |
| Environment (Land) | The integrated resource utilization rate |
| Geng et al. [21]; Geng et al. [37] | ||
| Environment (Pollutant) | GHG emission |
| EASAC [50]; Potting et al. [49] | ||
| Environment (Pollutant) | National Greenhouse Gas (GHG) emissions |
| Giljum et al. [38] | ||
| Social | population |
| Potting et al. [49]; EASAC [50] | ||
| Social | Circular jobs | % of total employment | Potting et al. [49]; EASAC [50] | ||
| Economic | Circular value added | Percentage of value added | Potting et al. [49] | ||
| Economic | Economic growth |
| EASAC [50]; Potting et al. [49] | ||
| Economic | Green growth | CE related business activity | EASAC [50] | ||
| Economic | employment |
| Potting et al. [49] | ||
| Economy | Private investment, jobs and gross value added |
| EC [39] | ||
| Macro (Region) | Environment | Material input/ material consumption per country | including material embodied imports and exports | Giljum et al. [38] | |
| Resource consumption | − Energy consumption per unit GDP | Geng et al. [37] | |||
| Environment(Water) | Water footprint | including water embodied imports and exports | Giljum et al. [36] | ||
| Environment(Land) | Actual land use |
| Giljum et al. [38] | ||
| Pillars (Theme) and Selected Indicators | Number of Selections | Quantity | ||||
|---|---|---|---|---|---|---|
| NGOs | Industry | Government | Academic | Total | % | |
| Economic | ||||||
| Job creation in CE chain | 2 | 1 | 1 | 3 | 7 | 25 |
| Green investment | 2 | 1 | 2 | 4 | 9 | 32 |
| Material productivity | 2 | 2 | 14.2 | |||
| Local people involvement | 3 | 1 | 1 | 4 | 9 | 32 |
| Social | ||||||
| Awareness | 3 | 5 | 4 | 7 | 19 | 67.8 |
| Community health | 1 | 2 | 2 | 4 | 9 | 32 |
| Education inclusion | 2 | 5 | 7 | 25 | ||
| Gender involvement in business | 1 | 1 | 2 | 3 | 7 | 25 |
| Environment | ||||||
| Energy | ||||||
| Energy per consumption per capita | 1 | 10 | 1 | 3 | 15 | 53.6 |
| Energy per consumption per sector | 1 | 8 | 1 | 3 | 13 | 46.4 |
| Renewable energy consumption per capita | 1 | 7 | 2 | 4 | 14 | 50 |
| Renewable energy consumption per sector | 1 | 4 | 2 | 3 | 10 | 35.7 |
| Land | ||||||
| The volume of municipal waste generated per capita | 2 | 7 | 4 | 7 | 20 | 71.4 |
| The volume of industrial waste generated for disposal | 3 | 8 | 3 | 7 | 21 | 75 |
| Recycling rate of municipal waste | 2 | 8 | 1 | 6 | 19 | 67.8 |
| Recycling rate of industrial waste for specific waste stream | 2 | 10 | 2 | 7 | 21 | 75 |
| Total food waste generated per capita | 3 | 7 | 4 | 7 | 21 | 75 |
| Water | ||||||
| Water consumption per capita per year | 1 | 4 | 4 | 7 | 16 | 57.1 |
| Water consumption per industry per year | 1 | 6 | 2 | 6 | 15 | 53.6 |
| The recycling rate of municipal wastewater | 7 | 4 | 6 | 17 | 60.7 | |
| The recycling rate of industrial wastewater | 1 | 6 | 4 | 6 | 17 | 60.7 |
| Pollutant | ||||||
| GHG emission per capita (included CO2) | 3 | 7 | 4 | 5 | 19 | 67.8 |
Publisher’s Note: MDPI stays neutral with regard to jurisdictional claims in published maps and institutional affiliations. |
© 2021 by the authors. Licensee MDPI, Basel, Switzerland. This article is an open access article distributed under the terms and conditions of the Creative Commons Attribution (CC BY) license (https://creativecommons.org/licenses/by/4.0/).
Share and Cite
Nurdiana, J.; Franco-Garcia, M.L.; Heldeweg, M.A. How Shall We Start? The Importance of General Indices for Circular Cities in Indonesia. Sustainability 2021, 13, 11168. https://doi.org/10.3390/su132011168
Nurdiana J, Franco-Garcia ML, Heldeweg MA. How Shall We Start? The Importance of General Indices for Circular Cities in Indonesia. Sustainability. 2021; 13(20):11168. https://doi.org/10.3390/su132011168
Chicago/Turabian StyleNurdiana, Juli, Maria Laura Franco-Garcia, and Michiel Adriaan Heldeweg. 2021. "How Shall We Start? The Importance of General Indices for Circular Cities in Indonesia" Sustainability 13, no. 20: 11168. https://doi.org/10.3390/su132011168
APA StyleNurdiana, J., Franco-Garcia, M. L., & Heldeweg, M. A. (2021). How Shall We Start? The Importance of General Indices for Circular Cities in Indonesia. Sustainability, 13(20), 11168. https://doi.org/10.3390/su132011168

