Abstract
Product-service system (PSS) complexity is rapidly increasing in order to meet complex user requirements. Increased complexity leads to PSSs failing to meet sustainability requirements in their initial design. To enhance PSS sustainability and support social benefits, this paper proposes a sustainable PSS development framework based on design-centric complexity (DCC) theory. In the early design stage of a PSS, DCC theory is used to analyze the complexity of the system. Determination of the types of complexity in the system and the corresponding problems is then performed. By combining the sub-field model of TRIZ, the problems can be converted and solved, and the functional periodicity may be established to reduce system complexity. By using this development framework, the conflicts and potential problems of design attributes can be reduced and the possibility of achieving PSSs functional requirements (FRs) can be enhanced. This will maintain the long-term operation stability for the system and enhance the sustainability of the PSS. Finally, the feasibility of the development framework is verified here through the case analysis of a bicycle sharing service and management system.
1. Introduction
Due to the pressure brought about by intensified competition and resource shortages, a growing number of manufacturers have begun to adopt a strategic approach for product and service integration [1,2] to provide customers with high value-added products and services [3,4]. These approaches relate to the production of products and the use of product-service system (PSS) management methods. On the one hand, PSSs can generate specific solutions through the combination of physical products and intangible services [5,6] to meet the needs of individual customers [7,8]. On the other hand, as a sustainable business strategy [9], PSSs have the potential to promote a social circular economy and sustainable development [10,11]. Although research on PSSs [9] is becoming increasingly popular, there are still some difficulties in developing sustainable PSSs [12]. For manufacturers, it is not easy to switch from producing products to providing sustainable PSSs. If the problems faced by manufacturers in developing PSSs can be solved to the maximum extent, this will help manufacturers to upgrade their operations and promote sustainable development.
In this context, researchers in different fields have proposed frameworks and methods for the development and design of sustainable PSSs, including the business model design process and the technical product and service design process [13,14]. For example, Kuo et al. [15] proposed product sales and leasing model design suggestions from a business perspective to promote the sustainable development of PSSs. Li et al. [16] proposed a modular design framework for the large-scale personalization of PSSs. Chiu and Tsai [17] proposed a multiagent-based personalized PSS (MAPPSS) system and a PSS development methodology that responds quickly to external changes and customer requirements. Baines et al. [18] provided a theoretical explanation for the use of digital technology to realize servitization. Different PSS design paths have been proposed in these studies, reflecting the value and importance of integrated product-service solutions. At the same time, many researchers have also explored the enhancement of PSS sustainability. For example, Sakao et al. [19,20] proposed a design approach for the integrated improvement of product life cycle-related activities in conjunction with product life cycle theory to enhance the value of service-based product usage. These studies show that a good design process will be propitious to ensure the successful use of PSS to meet sustainability requirements.
However, in the process of developing PSS solutions, in order to meet the diversified needs of both suppliers and customers [21], and realize the integration of user requirements and operation environment [22], the complexity of the product and its implementation will be increased. It is often reflected in the coupling and potential conflict between the design properties of the system [23], so that some FRs of the system cannot be satisfied normally, making the product life cycle unable to meet the design requirements. The complexity is a significant issue that affects both the rewards and the challenges associated with a PSS tactics [21]. Hence, it is of great significance in taking the complexity factors into consideration when developing sustainable PSSs to achieve sustainable growths.
In the theory of design-centric complexity (DCC) proposed by Suh [24], the complexity was defined as “the measure of uncertainty in achieving the functional requirements (FRs) of a system within their specified design range.” It regards complexity as a design concern and focuses on various ways to create and improve technical systems with the least overall difficulty. The DCC theory can been applied to the field of engineering design, and further to PSS design guidance. For example, Cavique et al. [25] used DCC theory to propose a framework for identifying system failures. Chen et al. [26] used DCC theory to model and analyze design and system ranges to perform sustainability assessment for a PSS. All reviewed above suggests the significance of designing from the perspective of FRs. In the aspect of functional economy, the manufacturer’s role has shifted to provide a service, and what the customers buy is the function rather than product [5]. Therefore, it is important to satisfy the FRs of the design scheme. The DCC theory mainly focuses on the functional domain, and can greatly reduce the possibility of complexity in the physical domain [24]. Thus, it can be used to guide the designer to achieve design ideality.
In solving and researching the complexity of PSSs, Zou et al. summarized from the perspective of system theory [27], which was beneficial for the manufactures to search for design ways to address complexities pertaining to PSSs. Schuh et al. [28] introduced qualitative and quantitative models to analyze complexity challenges in PSS design. Eloranta and Turunen [29] pointed out that service-driven manufacturers aim to use a platform approach to exploit the inherent complexity in the solution network. These studies give effective analysis of PSS complexity from the perspective of physical domain; however, research on how to reduce complexity in the early design process is still of great necessity. In terms of acquiring solutions for potential problems in a system, Song and Sakao [30] reviewed the existing literature for PSS customization and proposed a design framework for resolving design conflicts during the design process by using different TRIZ methods. Wu et al. [31] proposed the construction of an intelligent PSS conceptual scheme integrating TRIZ and hierarchical analysis (AHP) to obtain the optimal solution for the system design. These studies have effectively explained how to resolve conflicts within a PSS using design methods, but they fail to effectively identify problems at the early stage of design, resulting in that the practical use of a PSS cannot last as long as expected. Therefore, it is important to find an approach to analyze the complexity problems and obtain the corresponding solutions in the early conceptual design process.
Consequently, this paper intends to analyze the complexity of PSS through DCC, which will detect potential conflicts in a system early in the design process, and reduce subsequent problems due to poor design decisions, thus extending the product life cycle. Based on this, this paper aims to establish a sustainable PSS development framework, which can help the designers/engineers to develop PSS taking into account complexity factors.
The engineering case of this study comes from Beijing Xing Chen Ao Shi Technology Development Co., Ltd. (Beijing, China) The company hopes to obtain new sustainable operation model to deal with complex market environment, and provide customers with integrated product-service solutions. Therefore, this study hopes to construct an approach to develop PSSs to help the company achieve sustainable industrial development.
The following part of this paper is organized as follows: Section 2 introduces the theoretical basis of DCC and TRIZ. Section 3 illustrates the construction process of the development framework for sustainable PSS. The case study presented in the Section 4 is used as an example for the methods proposed here. Section 5 discusses the research results and verifies the effectiveness of the proposed framework. Section 6 discusses the meaning of the research results and presents directions for future research.
2. Theoretical Foundations
This section aims to determine the research methods for PSSs and the theoretical application methods of DCC. In Section 2.1, a brief PSS review is presented to determine the type of study in this paper as focusing on use-oriented PSSs. In Section 2.2, the DCC theory from Suh is introduced. In Section 2.3, the problems are transformed and solved based on the sub-field model in TRIZ after DCC theory is used to analyze the complexity to promote the development and research of sustainable PSSs.
2.1. PSS
A PSS can be defined as a system that contains products, services, a network of participants, and supporting infrastructure [32,33]. In the literature, different methods for classifying PSSs have been proposed and there are three main methods: (1) Product-oriented PSSs, where products are sold and additional services are provided and the ownership of the product is transferred from the PSS provider to the customer; (2) use-oriented PSSs, where ownership of the product is owned by the PSS provider and the customer can pay for the use of the product through sharing, leasing, etc.; (3) result-oriented PSSs, where the supplier sells the results of the use of the product or the capabilities it has to the consumer, providing a customized service portfolio solution to the customer, who pays for the level of use of the solution [34,35]. These PSS types can provide significant economic, social, and environmental benefits and advantages [36], and these benefits are reflected in the realization of the service value of the given PSS product. Reducing the potential challenges for PSS use during the design process and achieving ideal design features, such as an extended product life cycle or enhanced system service performance, will be important in terms of enhancing the sustainability of PSSs.
Among these PSS categories, use-oriented PSSs generally adopt business models such as sharing or leasing. These models are representative of a wide range of users, so this paper considers use-oriented PSSs as an example for development and research. When enterprises provide use-oriented PSS solutions, they will face the risk of the product failing to function properly, and proactive maintenance will be one of the success factors in providing such a PSS [37]. This shows the importance of considering other life cycle stages besides the design stage. On the one hand, from a PSS life cycle perspective, value may come from the design for delivery, design for maintenance, design for recycling, and design for remanufacturing rather than design for usage [38]. On the other hand, the needs of different stakeholders such as customers and suppliers [23] need to be considered in the PSS development process, and they often participate in the full life cycles of PSS stages. The diversity of needs and the importance of PSSs in realizing value at different stages makes the development of sustainable PSSs more complex and challenging.
It is important to find a way to effectively analyze complexity for PSSs and avoid subsequent design conflicts during the development of sustainable PSSs, and DCC theory is an effective tool for analyzing system complexity problems, which will be described in Section 2.2, as well as how to use DCC theory to analyze system problems.
2.2. DCC
Based on the probability notion, Suh proposed the DCC theory [39] which examined the origin of complexity on the basis of a narrow definition of complexity: complexity is the measure of uncertainty in satisfying the FRs within their design range. As shown in Figure 1, in engineering design, the FRs should be satisfied within their specified ranges, i.e., the design range. However, the actual performance of the system that is designed to satisfy the FRs may be given by the system range [39]. Meanwhile, the information content [40,41] in the system is an important index to measure the complexity of the system, which can be represented by the common range. Supposing that the area of the common range is , then information content is determined by Equation (1).
Figure 1.
Probability density diagram for functional requirements (FRs).
The more information content (common range) is provided, the smaller the probability of achieving the specific FRs will be. Correspondingly, the complexity of the system will be higher. Conversely, it will be lower. Thus, the complexity is determined by the relationship between the design range and system range.
According to the definition of DCC theory, it is shown that complexity can be classified into four categories: time-independent real complexity, time-independent imaginary complexity, time-dependent combinatorial complexity, and time-dependent periodic complexity [39]. Time-independent complexity is a measure of the ability of a system to meet a set of functional requirements, and this kind of complexity is not affected by time. Time-independent complexity is due to a lack of understanding of system design, and time-independent real complexity indicates that the system range is inside, partly, or completely outside the system’s design range. Time-dependent periodic complexity only exists in a finite time period, and the system ranges gradually deviate from the design ranges, although they will eventually return to the design ranges. Time-dependent combinatorial complexity increases as a function of time proportionally to the time-dependent increasing number of possible combinations of the system’s functional requirements [42]. By establishing the functional periodicity [39] of the system, the time-dependent composite complexity can be transformed into the time-dependent periodic complexity so that the system can preserve design ideality.
By comparing the four complexity characteristic types in DCC theory, the function of system complexity changing with time may established as shown by Equation (2). According to the “three criteria” complexity category judgment method proposed by Zhang et al. [43], the system complexity type may be determined.
The classification conditions for the complexity types are given as follows:
- (1)
- , then , and there is no complexity in the system;
- (2)
- , and the system has time-independent real complexity;
- (3)
- ∃= 0, , and the system has time-independent imaginary complexity;
- (4)
- ∃= 0, , and the system has time-dependent combinatorial complexity;
- (5)
- ∃ when → if neither tends to 0 nor to , and the system thus has time-dependent periodic complexity.
After selecting the system for analysis, the complexity problems and types can be determined by the above methods. Nevertheless, DCC theory is mainly used to analyze the complexity of a system, and there is no specific guidance on how to effectively reduce the problems caused by complexity. The solution for the complexity problem requires further study in combination with other design methods.
2.3. Transformation of Complexity Problems
TRIZ [44] was developed by Altshuller and his colleagues after the analysis of hundreds of thousands of patents since 1946. The potential of the theory to resolve conflicts and generate innovation has been widely recognized. For example, Chen and Huang [45] proposed an ecological innovation design method to support the development of PSSs based on functional analysis and the sub-field model in TRIZ. TRIZ has great advantages in solving design problems in PSS and generating new ideas and concepts [46,47], therefore, the development and research of sustainable PSS can be carried out by integrating DCC and TRIZ.
The sub-field model in TRIZ [44] can intuitively characterize system problems and 76 standard solutions are subsequently applied to improve or solve the problems. Dong et al. [48] proved the effectiveness of the method integrating the sub-field model and DCC theory for eliminating and reducing system complexity. Therefore, with regard to the non-standard effect caused by the complexity of a system, a corresponding sub-field model can be established and corresponding solutions can be found according to 76 standard solution processes. Thus, the probability in satisfying the FRs is improved and the complexity of the system is reduced. Figure 2 displays different complexity types and problem conversion processes.
Figure 2.
Types and solutions of complexity problems.
According to the DCC theory, the characteristics and transformation methods for different complexity types are given as follows:
- (1)
- Time-independent imaginary complexity is introduced by improper decisions being made by designers, which has no effect on the realization of system functions. Therefore, it is necessary for designers to find the executing object or receiving object again to ensure that there is no independent imaginary complexity in the system. This kind of complexity corresponds to the effective and complete function model in TRIZ.
- (2)
- Time-independent real complexity may create invalid functions or produce harmful or insufficient effects. This kind of complexity corresponds to the non-complete sub-field model, the insufficient complete sub-field model, or the harmful complete sub-field model in TRIZ, which can be decoupled by the corresponding standard solution.
- (3)
- Time-dependent combinatorial complexity may lead to a chaotic state or even system failure. Because of its continuous damage to a system, it can be converted to a harmful sub-field model or insufficient sub-field model with TRIZ. The system functional periodicity is then established and the combinatorial complexity is transformed into periodic complexity.
- (4)
- Time-dependent periodic complexity only exists in a finite period. Partial prediction can be made according to the existing experience of a system or via the study of possible fault sources. Problems can be transformed into insufficient complete sub-field models or harmful complete sub-field models with TRIZ, and these problems can be solved by 76 standard solutions.
After the above analysis, the DCC theory defines and classifies the complexity in the functional domain. By integrating TRIZ tool, it presents that the complexity can be eliminated and reduced by means of making proper design decisions. Therefore, the application of integrating DCC and TRIZ on PSS in this paper is beneficial for product designing, and then extend it with service concept. On this basis, this article applies it to the establishment of a sustainable PSS development framework.
3. Development Framework for Sustainable PSS
Based on the theory detailed in Section 2, this study proposes a sustainable PSS development framework. As shown in Figure 3. The design methodology of the system is divided into five main phases, overall PSS design goal determination, multidimensional functional requirement analysis, system complexity analysis and solution design, manufacturing process model adjustment, and subsystem complexity analysis and solution optimization. The specific design methods and processes are shown in Section 3.1, Section 3.2, Section 3.3, Section 3.4 to Section 3.5.
Figure 3.
The development framework of the sustainable product-service system (PSS).
3.1. Determining the PSS Design Target (Stage 1)
At the beginning of development, the main stakeholders involved in the PSS are first analyzed to determine the overall design goals of the system. The analysis of common PSSs shows that the main stakeholders are third-party regulators, product suppliers, and users, among others. The requirements of these main participants are summarized and transformed into requirements for the PSS characteristics in order to comprehensively determine the system design objectives (Figure 4).
Figure 4.
The design target of a system.
3.2. Analysis of the Multidimensional Functional Requirements (Stage 2)
After determining the system design objectives, the functional requirements of the PSS are analyzed from the design, operation and maintenance, and manufacturing dimensions, and the recoverability of the product should also be considered. Firstly, from the design dimension, the product architecture and service requirements are analyzed. The functional requirements of service pertain to the service content being reflected in the system design.
Secondly, for suppliers, at the operation and maintenance stage, they mainly focus on the study of product management system architectures and the discussion of typical application scenarios, then analyzing the operation and maintenance requirements after confirming the typical application scenarios. Since the type of service obtained by the user is closely related to the actual operation and maintenance of the system, in other words, the realization of the service content is also dependent on the operation and maintenance of the given system. Accordingly, the service requirements and operation and maintenance needs should be considered comprehensively, as well as analyzing the total functionality of the system and dividing the functional hierarchy.
New manufacturing requirements may arise after determining the system design scheme, so the functional requirements for the PSS manufacturing dimension should be determined after the scheme design, as shown in Section 3.4.
The functional requirements analysis process is shown in Figure 3. After comparing the two functional decomposition results, it can be found that some of the functional features are common to both. After comparing and reconstructing the two functional decomposition results, the adjusted functional tree can be obtained, i.e., the preliminary functional decomposition results for the system.
3.3. Analyzing the Complexity of the System Based on the DCC (Stage 3)
According to the description in Section 3.2, the system design can be determined by the mapping of FRs and structures; however, there are coupling and time-varying characteristics among the FRs in the system which affect the uncertainty in satisfying the FRs. Accordingly, the complexity of the system should be analyzed via the use of DCC theory.
In this section, denotes each function unit (). The total function set of the system is called (Equation (3)). The repeat function set defined in DCC theory is a set of functions with high probability for functional requirements that can be executed circularly. These functions guarantee that a system can run smoothly and realize the functional requirements of a system. The combinatorial function set is a time-varying set, which is the fundamental cause for the time-dependent complexity of the system.
After analyzing the FRs of the PSS, the complexity problems in function units could be judged with the DCC theory (Figure 5). The analysis process is described as follows:
Figure 5.
The analysis of the system complexity based on design-centric complexity (DCC) theory.
- Determine whether there is complexity in the function units of the system. The function units that meet the designed performance have no complexity and can be classified as repeat function sets. If there is complexity, then judge the type of complexity.
- If there is time-dependent complexity in a system function unit then it can be classified as a combinatorial function set. The establishment of auxiliary function sets is helpful for solving this problem. If there is time-independent complexity, it belongs to non-effective complete function sets, which can be transformed into corresponding sub-field models by TRIZ, solved by standard solutions, and then classified into repeat function sets to improve the probabilities for the functional requirements.
- By judging whether there is still complexity between the function units in the combinatorial function sets and the function units after TRIZ transformation, the above steps may be repeated to reduce the complexity. Until the system functional decomposition results no longer feature complexity, the system functional decomposition results are mapped with an alternating pattern (referred to as “zigzagging” here) from the functional domain to the structural domain, and the preliminary design scheme of the system is then obtained.
3.4. Adjust the Manufacturing Process Model (Stage 4)
A preliminary design for a system can be obtained as per Section 3.3. The design of a product is mostly the combination of existing parts or the modification of existing parts. If a product manufacturing process model has not significantly changed when compared to the old one, then there will be no new manufacturing requirements and the process flow of the PSS manufacturing system will not need to be adjusted. Secondly, the PSS design solution is translated into a functional model to verify the functionality and structure, and then subsystems that can be optimized further may be found.
If the system solution generates new manufacturing requirements, the existing manufacturing process model can be inherited and reconstructed to adjust the manufacturing process cycle for the entire production line [40]. The process of adjusting the manufacturing process model is shown in Figure 6. After adjusting the process flow, if the manufacturing process has new requirements for the PSS redesign, i.e., there are manufacturing functional requirements from the manufacturing dimension, then one may return to the multidimensional functional requirements analysis detailed in Section 3.1 and continue to refine the system functionality. The system design is then adjusted accordingly (see Section 3.2). In addition, the manufacturing system can be inherited and reconstructed using intelligent techniques and intelligent process planning to implement the model. For example, Mahmoud et al. [49] proposed a production optimization model for manufacturing systems and Belaiche et al. [50] planned a supply chain for reconfigurable manufacturing systems. These studies provide good illustrations of how to optimize manufacturing processes.
Figure 6.
The adjustment of the manufacturing process model.
The manufacturing system behind a PSS is independent to the PSS and therefore the complexity of a PSS should be distinguished from its manufacturing system. It has been found that manufacturing system complexity [42,51] is part of the day-to-day management of manufacturing operations, and good manufacturing management will help to deal with this complexity. In order to reduce system failures due to complexity, manufacturing modules should be grouped together. At the same time, use-oriented PSSs will have a great impact on the environment after being put into production. In the production stage, use-oriented PSSs will have to meet the green recycling demand to achieve the green supply chain management requirements for the enterprise. In response to the above requirements, a set of generic manufacturing system design templates can be summarized to assist with the implementation of use-oriented PSSs, help adjust manufacturing process cycles, reduce the manufacturing system complexity, and meet PSS requirements (Table 1).
Table 1.
The design template of manufacturing system.
3.5. Analyzing the Complexity of Subsystems Based on DCC and Optimizing the System Scheme (Stage 5)
Although the complexity of the original system design process has been analyzed, it is necessary to continue to determine whether the product design of the subsystems is reasonable. The initial product design solution for the system is translated into a functional model to identify subsystems that can be analyzed and optimized. Then, the complexity of the subsystem is determined and the solution is optimized further.
The PSS scheme optimization process is shown in Figure 7. The subsystem that can be further optimized is obtained from the functional model of the system. The complexity of the subsystem is then determined through DCC theory, and the complexity problem and corresponding type are obtained. According to the relationship between the complexity problem and the sub-field model in TRIZ (as shown in Section 2.3), the sub-field model is applied to transform the complexity problem and the 76 standard solutions are applied to solve it. The functional periodicity of the subsystem is then established to improve the design. If complexity still exists in the improved system, the above steps are repeated until there is no more complexity in the system, i.e., no coupling between functions. Finally, the improved product design and service process schemes are obtained, i.e., the sustainable design of the PSS.
Figure 7.
The analysis of the complexity of subsystems based on DCC and the optimization process of the system.
4. Case Study
Since 2016, bicycle sharing has gradually become one of the most representative achievements of the “Internet+” scheme and innovative sharing economy [52]. As a typical example of a PSS, bicycle sharing can not only reduce carbon emissions but also alleviate traffic jams, and thus the sustainable development of society, the economy, and the environment can be promoted; however, in the process of industrial operation, due to the complexity of the integration of the operation environment and user requirements, the promotion of bicycle sharing often fails to achieve the ideal sustainable benefits and it may even cause a certain waste of resources [53]. The same problem also occurs with other PSSs. Therefore, to verify the feasibility and effectiveness of the proposed approach in this study, the bicycle sharing service and management system will be illustrated as an engineering case, and the specific design steps are shown in Section 4.1, Section 4.2, Section 4.3, Section 4.4 to Section 4.5.
4.1. Design Goal of the Bicycle Sharing Service and Management System
The stakeholders in the bicycle sharing service industry need to pay attention to including the government, firms, and the public. The requirements of these major stakeholders may be analyzed as shown in Figure 8.
Figure 8.
Design target for the bicycle sharing service and management system.
- (1)
- The requirements of third-party regulators such as governments and schools pertain to reducing traffic congestion and the occupation of public spaces and the rational use of bicycle sharing for short trips. Bicycle sharing can promote green travel to an extent, where the required characteristics in that context are economic suitability and sustainability.
- (2)
- The requirements for product suppliers or enterprises pertain to maintaining the healthy and orderly development of the bicycle sharing industry and obtaining high returns while promoting their products. The required characteristics are described as the ease of maintenance friendly service, recyclability, and high returns.
- (3)
- The requirements of users or the public pertain to protecting their own interests and enjoying a convenient lifestyle. The required characteristics are described as comfort, ease of riding, and visualization.
- (4)
- In summary, the preliminary design goal for this system is to design a service management system that facilitates enterprise management and maintenance, regulates bicycle parking, the rational deployment of bicycles, the timely recycling of end-of-life bicycles, and the effective use of user data.
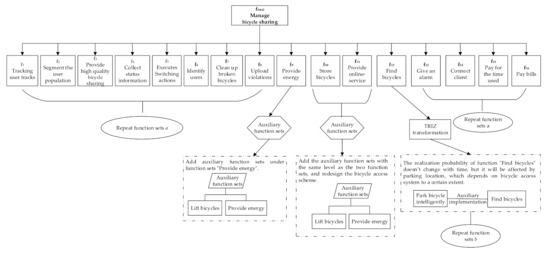
4.2. Multidimensional Functional Requirement Analysis of Bicycle Sharing
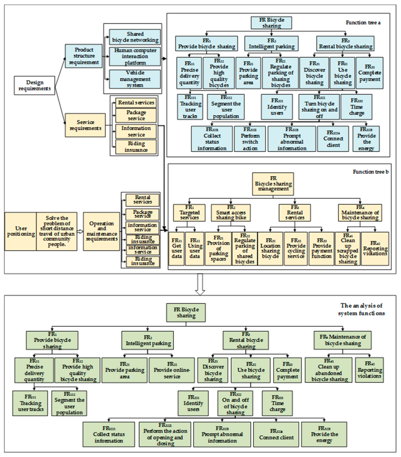
Considering urban community residents as the user group, the design requirements and operation and maintenance requirements for the bicycle sharing PSS are shown in Figure 9. After reconstructing the results for the two functional decompositions, the total system functions and sub-functions at all levels were determined.
Figure 9.
The functional requirements of the PSS of sharing bicycles.
4.3. System Complexity Analysis and Scheme Design
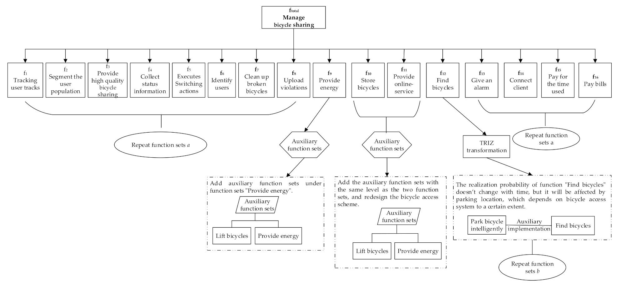
The multidimensional functional requirement analysis of the system produced the overall function of the system. The function units at each level are denoted as . According to the realization probability of each functional unit, the complexity was determined to divide the function set types of each function unit as shown in Table 2.
Table 2.
The complexity description of the function units based on DCC.
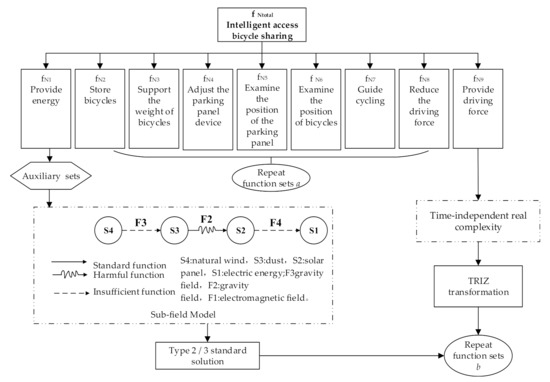
After analyzing the complexity problems in the system, the problems were solved with the TRIZ tool (Figure 10). The analysis process was the following:
Figure 10.
Complexity analysis of the system.
- Function “—find bicycles” can be normally realized; however, it will be affected by the number of bicycles available near the user’s location and the mode of bicycle delivery. Accordingly, the probability of the realization of the function requirement has no relation with time, where the system has time-independent complexity and the Class 3 standard solution in the TRIZ tool can be used to reduce the complexity. Bicycle auxiliary subsystem “—finding bicycles” can be used to improve the function realization probability.
- The analysis found that the product consumes electricity making the realization of the function “—providing energy” probability decreased with a change in time. By establishing the complexity over time function (as shown in Section 2.2), when , , where the system then has time-dependent combinatorial complexity. And then establish the next level of combined auxiliary functions of “providing electricity” and “converting light energy” for “”. In other words, mounting solar panels on bicycles thereby changes the functional periodicity for realizing the function of renting a bicycle.
- The functions —storing bicycles” and “—providing online services” are the two basic function units of “—intelligent parking”. These functions were used to establish the complexity of the function unit over time function . When the area of the parking space is fixed and the bicycles are parked in order, the system range is within the design range and can meet the requirements for the orderly parking of bicycles. When the number of bicycles exceeds the acceptable range, the system problems gradually worsen over time. In other words, when , , and then the complexity type is time-dependent composite complexity. We re-adjusted the design range from the limitation of ordinary parking space or self-locking devices to the use of three-dimensional space instead. Therefore, the same-level combined auxiliary function sets “lifting and sharing bicycles” and “providing energy” for and were established, respectively.
After using DCC theory to decompose the system and adjust the function units, the results for the system function decomposition were obtained and the “zigzag” mapping of axiomatic design was used to map the functional domain of the system to the structural domain in order to determine the corresponding design parameters (Figure 11).
Figure 11.
The “Zigzag” mapping.
In summary, the bicycle sharing service and management system mainly features the following: (1) A bicycle release planning subsystem to release accurate numbers of bicycles and provide targeted services for users; (2) a bicycle management subsystem to manage bicycle parking areas, the numbers of bicycles, and regulate parking behavior; (3) a shared service subsystem to provide technical support for realizing shared service; (4) and a bicycle maintenance subsystem to report and deal with faults.
The design scheme for the bicycle management subsystem is given as follows: A multilayer storage space is used to improve space utilization. A solar panel is installed on top of the device to provide energy for the device. Bicycles are parked on the parking panel for users to access and a pressure sensor is installed in the device to detect the number of bicycles. In addition, there are service software packages in the system, including user software and monitoring software. Figure 12 shows a product model diagram of the bicycle management subsystem.
Figure 12.
The intelligent bicycle sharing access device.
4.4. Manufacturing Process Model Adjustment
The new manufacturing requirements detailed in Section 4.2 can be fed back into the manufacturing system to adjust the manufacturing process and machining flow. The bicycle sharing supplier can work closely with the bicycle manufacturer to fully customize the bicycles. The feedback requirements of the manufacturing dimension on the PSS design solution are mainly reflected in the subsequent detailed design phase, which generally promotes green modular production, the election of recycled materials, and the recycling of used bicycles. The manufacturing system can inherit or reconstruct the manufacturing model of the original bicycles or similar bicycles.
4.5. Subsystem Complexity Analysis and Scheme Optimization
After the PSS design stage was completed, a functional model of the system was developed during the innovative design of the system in order to verify the functional and structural designs. As shown in Figure 13, the functional model of the system could be obtained. A problematic subsystem that required further optimization was the bicycle management subsystem, the corresponding product of which is the management system for bicycles. With further innovative design of this subsystem, the service flow and overall solution for the system could be obtained.
Figure 13.
The function model of the system.
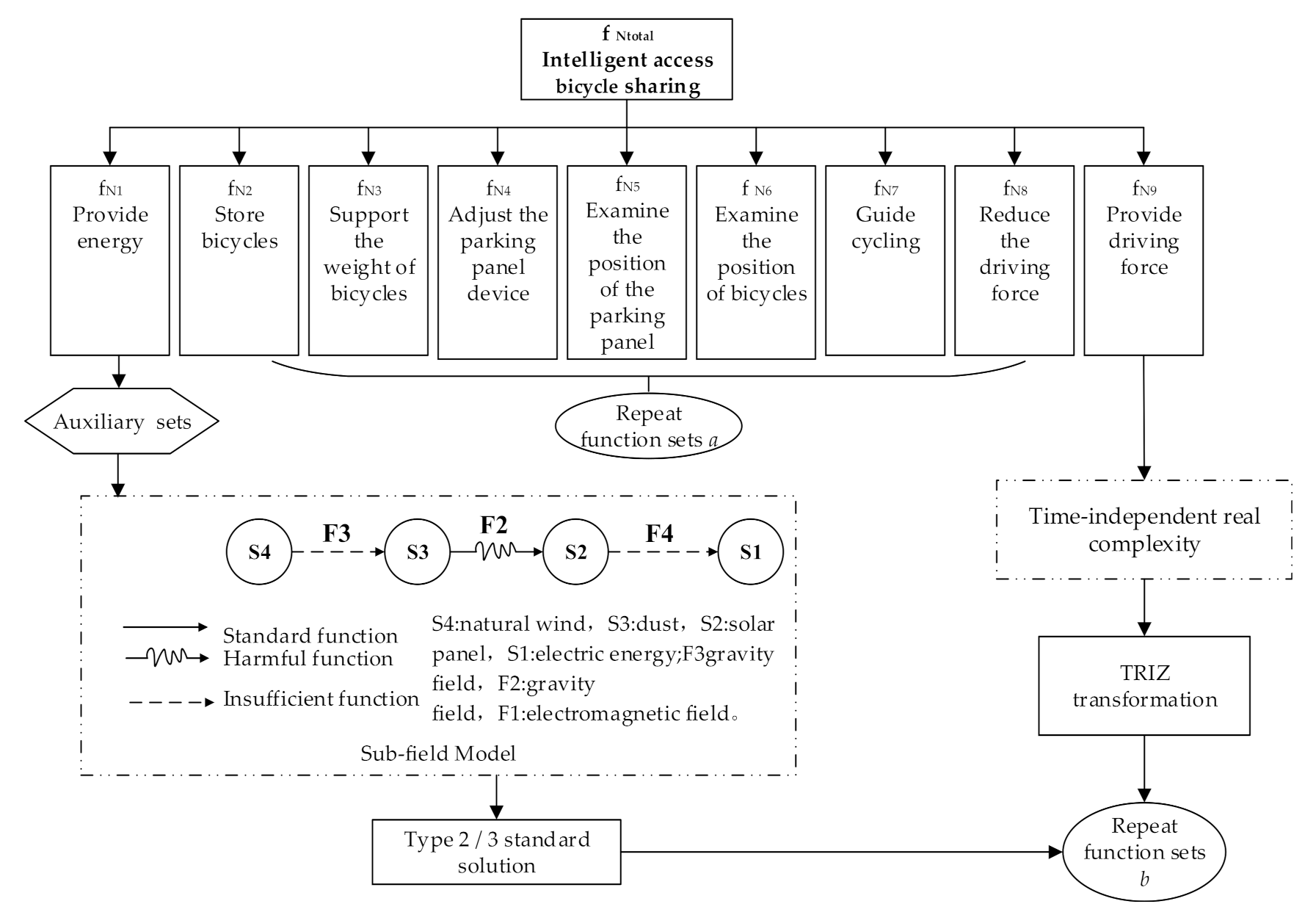
Step 1: Analyze the total function of the bicycle management subsystem, and each function unit is called . Then, analyze the complexity for function units as shown in Figure 14. Over time, large amounts of dust accumulate on the surfaces of solar panels, which will affect their potential for power generation. Consequently, function “—provide energy” features time-dependent combinatorial complexity. A sub-field model was established as shown in Figure 14. We applied the standard solution No. 20 (2.2.5), i.e., making an uncontrollable field have a permanently or temporarily determined model.
Figure 14.
The analysis of the bicycle sharing management subsystem.
Considering the sustainable use of natural wind resources, a device to amplify wind and slow down the accumulation of dust was developed (Figure 15). A dust removal device and a stepper motor were designed for installation on the top of each solar panel, and the angle between the fan blade and the wind direction is adjusted by the stepper motor to keep the wind parallel to the surface of the solar panel to achieve a better dust removal effect. The complexity problem of “—provide driving force” was transformed into an invention problem via TRIZ, and a physical conflict was obtained, i.e., it is necessary to reduce the electric motor power to reduce the motive force and to increase the output power to move the parking panel to realize the placement of the bicycles. Then, the invention principle (see Appendix A) “No. 8—counterweight” was used to solve the problem as shown in Figure 15. The counterweight module was added to the device to balance the torque. Figure 16 shows an image of the physical model that was constructed.
Figure 15.
Model diagram of the bicycle sharing management subsystem.
Figure 16.
Physical model of the bicycle sharing management subsystem.
Step 2: According to the product design of the bicycle management subsystem, the functional periodicity of the subsystem is given as follows: In the working state, the dust collector starts to remove dust, then the solar panel generates electricity to provide energy for the system. Users then begin to park bicycles. When one floor is full of bicycles, the stepper motor operates a telescopic rod and moves the parking plate upward, while the balance and the torque of the weight module moves downward. When the board reaches the designated position, the movement of the weight module stops and the current user can now park their bicycle on the second-floor board. These steps are repeated until the fourth-floor parking plate is full of bicycles. When a user picks up a bicycle, the stepper motor reverses and moves the weight module upward until the bicycle is removed from the first-floor parking plate. The above operations are repeated for the entire unit.
Step 3: The final product design of the bicycle sharing service and management system was obtained after the optimization of each subsystem design scheme. The core resources mainly include the bicycle positioning system, bicycle management subsystem, cycling track tracking system, user data processing system, and human–computer interaction platform. The service mode of the system is a network platform service mode. When a user needs to use a bicycle, the process of using the bicycle is the following: The first step is to register and log in to the shared service platform application for identity authentication; the second step is to find nearby bicycles and corresponding docking points; the third step is to enter the bicycle access interface and scan the code on the bicycle access device to retrieve the bicycle; the fourth step is to turn on the electronic lock of the bicycle so that the bicycle can be located and recommended routes can be used on the way through the service platform; the fifth step is to use the mobile phone to retrieve the bicycle after arriving at the destination; and the fifth step is to use the mobile phone to retrieve the bicycle after arriving at the destination. The bicycle is then locked and placed in the access device; step six is to pay for the journey. If a problem arises during the usage period, users can document the fault and place the bicycle in a nearby parking spot, and they can then receive a discount for further rides provided by the service platform.
The supplier can analyze user data and bicycle data in the early stages to produce refined services for different groups of people and accurate placement in different locations. The data can also be used for analysis with the bicycle management subsystem and then information feedback can be used to reduce the difficulty of operation and maintenance and achieve standardized bicycle parking. The data can be used to support broken bicycles being placed in specific bicycle storage and retrieval devices and dividing maintenance outlets to classify bicycles. Used bicycles may be recycled and returned for reprocessing in order to recycle spent products.
In summary, the final design scheme for the bicycle sharing service and management system was obtained, i.e., the corresponding product-service model, including the value proposition, service platform, and user categories, etc. (Table 3).
Table 3.
The product-service model of the system of the bicycle sharing service and management.
4.6. Effects and Implications of Framework
To evaluate the effectiveness of the proposed approach, another team was invited to propose another scenario the existing theoretical methods. The two schemes for the same case different theoretical approaches were called scenarios A (see Section 4.5) and scenarios B (see Appendix B). In accordance with the concept of sustainable product-service efficiency [1], to evaluate sustainable PSSs, it is necessary to compare the performance indicators that can reflect the product-service values and the sustainability impacts. See Equation (4).
Therefore, to assess the effects of the sustainable PSS development framework, three enterprise experts and two TRIZ experts were invited to make a discussion. The interviews focused on the comparison and evaluation of the key performance indicators of the two schemes. The three enterprise experts included one service engineer, one designer, and an operations manager. The two TRIZ experts from Hebei University of Technology were familiar with product innovation design, PSS, and sustainability. All of them had rich working experience. After the discussion and evaluation, the key performance indicators of the two schemes were compared as shown in Table 4. The benchmark score of each indicator was 3.0, and the score range was 1–5. The scores for the sustainable product-service efficiencies of the two schemes were compared, and higher scores represent better efficiency.
Table 4.
A list of multiple indicators and the comparative assessment of PSS scenarios.
The optimal efficiency occurs when the highest product-service value is supported by the lowest sustainability impact [1] indicating the assessed PSS fully reflects sustainability issues. As shown in Table 4, scenario A features a shorter charging time, longer service life, and less energy consumption making it more beneficial for the environment. Moreover, scenario A has lower operating costs and service costs than scenario B, which enables the reduction of pressure on operation and maintenance and enhance corporate profits. In addition, scenario A is superior to scenario B in terms of accommodating bicycles and saving time and costs, which can enhance customer satisfaction and social benefits. Consequently, the comparison results indicate that scenario A has higher sustainable product-service efficiency presenting that the PSS development framework is effective in the design of the bicycle sharing service and management system.
The sustainability benefit of the PSSs can be improved by the application of the proposed development framework. However, Table 4 also indicates that there are still some deficiencies in the study of the illustrative case. Further in-depth analysis of production and consumption from the perspective of sustainability is needed and the application and evaluation of the information technology should be strengthened. Thus, developing a more systematic and comprehensive evaluation method for sustainability benefits is an interesting future work.
5. Discussion
The effectiveness of the proposed approach is illustrated by the case study in Section 4. For the entire PSS procedure, it is important to solve the difficulties of subsequent development with different design theories in the conceptual stage. For instance, the application value of Axiomatic Design (AD) [54], TRIZ and other theories [55] for the PSSs development have been proved. Moreover, numerous design methodologies work in coordination to provide various development models. For example, the implementation of cooperation of AD and Quality Function Deployment [4,14] are useful for the module design of PSSs. These studies have provided guidance in the procedure of PSSs development. However, faced with the complexity challenges, they are often metaphorized as difficulties related to design/manufacture/operation. And the complexity factors need to be analyzed and transformed systematically. This paper innovatively applies the integration of DCC and TRIZ to the development of sustainable PSSs. On the one hand, it discusses the causes of PSS complexity more effectively and highlights the time-dependent complexity that may lead to a chaotic state. On the other hand, it solves the conflicts caused by complexity in the conceptual stage, and gives specific solutions. After considering the complexity factors, the new guidance approach is provided for the development and design of sustainable PSSs.
In addition to make contributions to new knowledge and new processing methods, the development framework proposed also has certain applicability in manufacturing. In sustainable PSS design, both customer satisfaction and the integration with environmental issues should be taken into consideration. This introduces complexity for sustainable PSS development; however, in the existing research on sustainable PSSs, many frameworks proposed cannot adapt to the integration problem of dynamic customer requirements and the changing environment of the product in use. Some experts [19,56] have proposed different customized frameworks to enhance customer satisfaction but the complexity brought about by different stakeholder needs are not fully considered, and thus further improvement to adapt to the dynamic changes of customer requirements needs to be made.
Compared with other development frameworks for customization, the development framework proposed in this paper can deal with the problems caused by the various views of different stakeholders. At the same time, it can consider the impact of the operating environment, analyze different requirements, and then flexibly adjust the design model (see Section 3.1, Section 3.2, and Section 3.4). The design objectives will be adjusted along with the user requirements change, and then the conflicts in the design process caused by the dynamic requirements can be resolved. Therefore, through responding to the dynamic needs of users, the development framework can achieve the purpose of customization and improving customer satisfaction.
Therefore, compared with the existing PSS sustainability research, the development framework present here has certain advantages. On the one hand, it can adapt to the dynamic needs of users and support flexible design model adjustment to allow customization to a certain extent, and also improve customer satisfaction. On the other hand, it can reduce the conflicts caused by the complexity of the system, improve the product-service value, and extend the product life cycle, thereby enhancing the sustainability of the system.
6. Conclusions and Future Research
6.1. Conclusions
This article has proposed a sustainable PSS development framework. Based on this development framework, the PSS is shown to have the ability to adapt to complex user requirements and increase the system life cycle to meet design cycle requirements. The framework can be extended to more real cases for improvement and expansion, helping manufacturers to adopt beneficial PSS business approaches. It makes contributions to analyzing complexity in the early PSS design process by means to integrating DCC and TRIZ methods, solving the potential conflict problems, effectively improving the system performance, and further enhancing the system sustainability. Meanwhile, the development framework gives analysis to the requirements of different stages of the PSS life cycle, which can give responses to the views of different stakeholders and enhance the comprehensive value to customers. Based on the results of the case study, the proposed framework is effective for PSS development.
6.2. Future Research
Although the proposed development framework demonstrates potential for PSS design, it still has more room for further study. More testing work will be carried out to verify the effectiveness of the framework. Then, more case studies will be developed and used to test the sphere of application of the approach. Besides, it is necessary to simplify and improve the development framework, reduce design steps, and help designers quickly develop sustainable PSSs, making them more suitable for practical applications in manufacturing.
Author Contributions
Conceptualization, S.J. and P.Z.; methodology, R.T.; validation, B.Z., S.J. and Z.N.; formal analysis, B.Z.; investigation, S.J.; resources, P.Z.; data curation, R.T.; writing—original draft preparation, S.J.; writing—review and editing, P.Z.; visualization, Z.N.; supervision, P.Z.; project administration, S.J.; funding acquisition, P.Z. All authors have read and agreed to the published version of the manuscript.
Funding
This research was funded by the National Natural Science Foundation of China, grant number 51975181.
Institutional Review Board Statement
Not applicable.
Informed Consent Statement
Not applicable.
Data Availability Statement
The data presented in this study are available on request from the corresponding author. The data are not publicly available due to restrictions on right of privacy.
Acknowledgments
The work described in this paper was supported by the grants from the National Natural Science Foundation of China (Grant No. 51975181). The authors wish to express their deep appreciation to the case company and the experts for their support with interviews. The authors also wish to thank the editor and the anonymous reviewers for their useful comments and suggestions during the review process of this paper.
Conflicts of Interest
The authors declare no conflict of interest.
Appendix A. List of the 40 TRIZ Invention Principles
| No. | Principles of TRIZ | No. | Principles of TRIZ |
| 01 | Segmentation | 21 | Rushing through |
| 02 | Extraction, separation, removal, segregation | 22 | Convert harm into benefit |
| 03 | Local quality | 23 | Feedback |
| 04 | Asymmetry | 24 | Mediator |
| 05 | Combining, integration, merging | 25 | Self-service, self-organization |
| 06 | Universality, multi-functionality | 26 | Coping |
| 07 | Nested doll | 27 | Disposable |
| 08 | Counterweight | 28 | Replacement of mechanical system |
| 09 | Prior counteraction | 29 | Pneumatic or hydraulic construction |
| 10 | Prior action | 30 | Flexible membranes or thin films |
| 11 | Cushion in advance, prior counteraction | 31 | Porous material |
| 12 | Equipotentiality, remove stress | 32 | Changing the color |
| 13 | Inversion, do it in reverse | 33 | Homogeneity |
| 14 | Spheroidality, curvilinearity | 34 | Rejecting and regenerating parts |
| 15 | Dynamicity, optimization | 35 | Transformation of properties, parameter change |
| 16 | Partial or excessive action | 36 | Phase transition |
| 17 | Transition into a new dimension | 37 | Thermal expansion |
| 18 | Mechanical vibration | 38 | Accelerated oxidation, enriched atmospheres |
| 19 | Periodic action | 39 | Inert environment |
| 20 | Continuity of useful action | 40 | Composite materials |
Appendix B
Typically, TRIZ is applied to a PSS with the goal of designing a product and then extending it with a given service concept. For the solution proposed in Patent No. 201810971182.5, public bicycle management system scenario B is proposed using the sub-field model and conflict matrix in TRIZ to solve the problem of bicycles being parked randomly and users not finding the recommended parking spot. In the text, the bicycle sharing service and management system based on the proposed design method is referred to as scenario B. The design process of scenario B is given as follows: Analyzing the product design solution proposed by patent number 201810971182.5 and conducting a “root cause analysis”, then identifying the three main types of problems, i.e., (1) unreasonable fix methods; (2) insufficient storage; (3) inconvenient storage of bicycles for people. Problems 1–3 are transformed into standard invention problems in TRIZ, and the corresponding solutions are obtained using the “invention principles” and the “standard solutions”. Table A1 shows the design purpose of solution B.
Table A1.
The design intent of scenario B.
Table A1.
The design intent of scenario B.
| System Structure Parameters | Energy | Purpose |
|---|---|---|
| Lifting track | Solar and wind energy | Lift the bicycle to the entrance of the sliding track |
| Inclined track storage bicycle track | Potential energy | Collection of bicycles |
| Slot recovery track | Potential energy | Recovery of the bicycles in the slot |
| Slot | A hook related to the bicycle is arranged on the card slot for collection after fixing the bicycle. | |
Energy path: solar energy → electric energy → gravitational potential energy; the rest energy for the device comes from solar energy.
Table A2 shows the design content for scenario B.
Table A2.
The design scheme of scenario B.
Table A2.
The design scheme of scenario B.
| Problem 1 | Problem 2 | Problem 3 | |
|---|---|---|---|
| Problems | Unreasonable fix methods | Insufficient storage | Inconvenient storage of bicycles for people |
| Description | The method of fixing the tires will cause wear problems for the bicycle, so the reliability of the device needs to be improved. This will increase the complexity of the device. This is a technical conflict. | On the one hand, the designer wants the device to have a small footprint, and the length of the slide in the product is short. On the other hand, it is desirable to store a large quantity of bicycles, so the length of the slide is long. This is a physical conflict. | When storing a bicycle, it is necessary to lift the bicycle to a parking platform with a certain height by hand, which is inconvenient for the elderly and other groups. |
| Converted to Invention Problems | Improving parameters: reliability; deterioration parameters: the complexity of the device. | Space separation can not only reduce the footprint, but also increase the amount of storage. | ![]() The sub-field models S1—bicycle, S2—human, and F1—gravity field. |
| Invention Principles | No. 13—reverse | No. 17—dimension change in separation principle | No. 2.1.1—standard solution |
| Solutions | The fixed bicycle tire is converted into a fixed bicycle handlebar and seat. | Change the device to a multilayer structure to increase the amount of storage. | A lifting device is added, and the person fixes the bicycle on the card slot. The lifting device lifts the bicycle to the parking platform through the card slot. |
| Final Design | The device is designed as a two-layer structure to increase the utilization rate of the upper floor space and reduce the area occupied by the parked bicycle. A lifting device is installed at the entrance to lift the bicycle to the storage entrance to avoid the problem of people being unable to lift the bicycle. The reliability and safety of the system is increased by fixing the handlebars and seat of the bicycle. | ||
The product model in scenario B obtained from the above scheme is shown in Figure A1.
Figure A1.
The product model of the system. (a) Three-dimensional image; (b) physical model.
Figure A1.
The product model of the system. (a) Three-dimensional image; (b) physical model.

The working operation procedure of Scenario B is given as follows:
- When a user needs to use a bicycle, they first observe the number of remaining bicycles and the remaining charge for each bicycle as shown on an LCD display on the device. They then remove a bicycle by scanning a QR code or swiping a card. Currently, the bicycle storage track will open a gate and release a bicycle. The user can push the bicycle away by removing the hook of the released bicycle. After the user removes the bicycle, a second gate is opened. The card slot enters the corresponding recovery track. After the user picks up the bicycle, the user scans the QR code to use the bicycle.
- When the user needs to park the bicycle, he or she can observe whether a parking space is available via the LCD display. If there is a parking space, the gate will open to release the slot into the lift track and the user will use the hook on the slot to hang the ring on the bicycle. At present, the motor lifts the slot to the specified position and uses the gap between the rails to enter different storage rail layers.
References
- Chou, C.J.; Chen, C.W.; Conley, C. An approach to assessing sustainable product-service systems. J. Clean. Prod. 2015, 86, 277–284. [Google Scholar] [CrossRef]
- Kreye, M.E.; Roehrich, J.K.; Lewis, M.A. Servitising manufacturers: The impact of service complexity and contractual and relational capabilities. Prod. Plan. Control 2015, 26, 1233–1246. [Google Scholar] [CrossRef]
- Hakanen, T.; Helander, N.; Valkokari, K. Servitization in global business-to-business distribution: The central activities of manufacturers. Ind. Mark. Manag. 2017, 63, 167–178. [Google Scholar] [CrossRef]
- Fargnoli, M.; Haber, N.; Sakao, T. PSS modularisation: A customer-driven integrated approach. Int. J. Prod. Res. 2019, 57, 4061–4077. [Google Scholar] [CrossRef]
- Mont, O. Clarifying the concept of product–service system. J. Clean. Prod. 2002, 10, 237–245. [Google Scholar] [CrossRef]
- Tukker, A.; Tischner, U. Product-services as a research field: Past, present and future. Reflections from a decade of research. J. Clean. Prod. 2006, 14, 1552–1556. [Google Scholar] [CrossRef]
- Zhou, Y.; Liu, W.; Chai, N.; Fan, B.; Zhang, Z. Base type selection of product-service system based on convolutional neural network. Procedia CIRP 2019, 83, 601–605. [Google Scholar] [CrossRef]
- Song, W. Requirement management for product-service systems: Status review and future trends. Comput. Ind. 2017, 85, 11–22. [Google Scholar] [CrossRef]
- Tukker, A. Product Services for a Resource-Efficient and Circular Economy–A Review. J. Clean. Prod. 2015, 97, 76–91. [Google Scholar] [CrossRef]
- Kuijken, B.; Gemser, G.; Wijnberg, N.M. Effective product-service systems: A value-based framework. Ind. Mark. Manag. 2017, 60, 33–41. [Google Scholar] [CrossRef]
- Vezzoli, C.; Ceschin, F.; Diehl, J.C.; Kohtala, C. New design challenges to widely implement ‘Sustainable Product–Service Systems’. J. Clean. Prod. 2015, 97, 1–12. [Google Scholar] [CrossRef]
- Haber, N.; Fargnoli, M. Design for product-service systems: A procedure to enhance functional integration of product-service offerings. Int. J. Prod. Dev. 2017, 22, 135. [Google Scholar] [CrossRef]
- Haber, N.; Fargnoli, M. Prioritizing customer requirements in a product-service system (PSS) context. TQM J. 2019, 31, 257–273. [Google Scholar] [CrossRef]
- Haber, N.; Fargnoli, M. Designing Product-Service Systems: A Review Towards a Unified Approach. In Proceedings of the International Conference on Industrial Engineering and Operations Management, Rabat, Morocco, 11–13 April 2017; pp. 817–837. Available online: https://www.researchgate.net/publication/317313162 (accessed on 11 April 2017).
- Kuo, T.C.; Chiu, M.C.; Hsu, C.W.; Tseng, M.L. Supporting sustainable product service systems: A product selling and leasing design model. Resour. Conserv. Recycl. 2019, 146, 384–394. [Google Scholar] [CrossRef]
- Li, H.; Tao, F.; Xiaoyu, W.; Haoqi, W.; Guofu, L. Modular Design of Product-service Systems Oriented to Mass Personalization. China Mech. Eng. 2018, 18, 2204–2249. [Google Scholar]
- Chiu, M.C.; Tsai, C.H. Design a personalised product service system utilising a multi-agent system. Adv. Eng. Inform. 2020, 43, 101036. [Google Scholar] [CrossRef]
- Baines, T.S.; Bigdeli, A.Z.; Bustinza, O.F.; Shi, V.G.; Baldwin, J.; Ridgway, K. Servitization: Revisiting the state-of-the-art and research priorities. Int. J. Oper. Prod. Manag. 2017, 37, 256–278. [Google Scholar] [CrossRef]
- Sakao, T.; Wasserbaur, R.; Mathieux, F. A methodological approach for manufacturers to enhance value-in-use of service-based offerings considering three dimensions of sustainability. CIRP Ann. Manuf. Technol. 2019, 68, 33–36. [Google Scholar] [CrossRef]
- Fargnoli, M.; Costantino, F.; Di Gravio, G.; Tronci, M. Product service-systems implementation: A customized framework to enhance sustainability and customer satisfaction. J. Clean. Prod. 2018, 188, 387–401. [Google Scholar] [CrossRef]
- Pirayesh, A.; Doumeingts, G.; Seregni, M.; Gusmeroli, S.; Westphal, I.; González, L.; Hans, C.; Ariño, M.J.N.; Eugenio, A.C.; Laskurain, A. Conceptual Framework for Product Service Systems. Systems 2018, 6, 20. [Google Scholar] [CrossRef]
- Song, W.; Cao, J. A rough DEMATEL-based approach for evaluating interaction between requirements of product-service system. Comput. Ind. Eng. 2017, 110, 353–363. [Google Scholar] [CrossRef]
- Song, W.; Sakao, T. Service conflict identification and resolution for design of product–service offerings. Comput. Ind. Eng. 2016, 98, 91–101. [Google Scholar] [CrossRef]
- Suh, N.P. Complexity: Theory and Applications, 1st ed.; Oxford University Press: New York, NY, USA, 2005. [Google Scholar]
- Cavique, M.; Sampaio, R.; Fradinho, J.; Mourão, A. Total Failure of a System Due to Time-Dependent Complexity—An Identification Framework. Procedia CIRP 2019, 84, 1010–1014. [Google Scholar] [CrossRef]
- Chen, D.; Chu, X.; Yang, X.; Sun, X.; Li, Y.; Su, Y. PSS solution evaluation considering sustainability under hybrid uncertain environments. Expert Syst. Appl. 2015, 42, 5822–5838. [Google Scholar] [CrossRef]
- Zou, W.; Brax, S.A.; Rajala, R. Complexity in Product-Service Systems: Review and Framework. In Proceedings of the 10th CIRP Conference on Industrial Product-Service Systems, Linköping, Sweden, 29–31 May 2018; pp. 3–8. [Google Scholar]
- Schuh, G.; Kuntz, J.; Stich, V.; Jussen, P. Managing Complexity in Product Service Systems and Smart Services. Procedia CIRP 2019, 83, 410–414. [Google Scholar] [CrossRef]
- Eloranta, V.; Turunen, T. Platforms in service-driven manufacturing: Leveraging complexity by connecting, sharing, and integrating. Ind. Mark. Manag. 2016, 55, 178–186. [Google Scholar] [CrossRef]
- Song, W.; Sakao, T. A customization-oriented framework for design of sustainable product/service system. J. Clean. Prod. 2017, 140, 1672–1685. [Google Scholar] [CrossRef]
- Wu, C.L.; Zhu, T.M. Conceptual Scheme Construction of Smart PSS Based on Functional Model and AHP. China Mech. Eng. 2020, 31, 853–870. [Google Scholar]
- Pawar, K.S.; Beltagui, A.; Riedel, J.C. The PSO triangle: Designing product, service and organisation to create value. Int. J. Oper. Prod. Manag. 2009, 29, 468–493. [Google Scholar] [CrossRef]
- Beuren, F.H.; Ferreira, M.G.G.; Miguel, P.A.C. Product-service systems: A literature review on integrated products and services. J. Clean. Prod. 2013, 47, 222–231. [Google Scholar] [CrossRef]
- Cook, M.; Bhamra, T.; Lemon, M. The transfer and application of Product Service Systems: From academia to UK manufacturing firms. J. Clean. Prod. 2006, 14, 1455–1465. [Google Scholar] [CrossRef]
- Tukker, A. Eight types of product–service system: Eight ways to sustainability? Experiences from SusProNet. Bus. Strat. Environ. 2004, 13, 246–260. [Google Scholar] [CrossRef]
- Kristensen, H.S.; Remmen, A. A framework for sustainable value propositions in product-service systems. J. Clean. Prod. 2019, 223, 25–35. [Google Scholar] [CrossRef]
- Schnürmacher, C.; Hayka, H.; Stark, R. Providing Product-Service-Systems—The Long Way from a Product OEM towards an Original Solution Provider (OSP). In Proceedings of the 7th Industrial Product-Service Systems Conference—PSS, industry transformation for sustainability and business, Saint-Etienne, France, 21–22 May 2015; pp. 233–238. [Google Scholar]
- Lee, C.-H.; Chen, C.-H.; Trappey, A.J.C. A structural service innovation approach for designing smart product service systems: Case study of smart beauty service. Adv. Eng. Inform. 2019, 40, 154–167. [Google Scholar] [CrossRef]
- Suh, N.P. Complexity in Engineering. CIRP Ann. Manuf. Technol. 2005, 54, 46–63. [Google Scholar] [CrossRef]
- Lu, S.C.-Y.; Suh, N.-P. Complexity in design of technical systems. CIRP Ann. Manuf. Technol. 2009, 58, 157–160. [Google Scholar] [CrossRef]
- Frey, D.D.; Jahangir, E.; Engelhardt, F. Computing the Information Content of Decoupled Designs. Res. Eng. Des. 2000, 12, 90–102. [Google Scholar] [CrossRef]
- Matt, D.T. Achieving operational excellence through systematic complexity reduction in manufacturing system design. Key Eng. Mater. 2007, 344, 865–872. [Google Scholar] [CrossRef]
- Zhang, P.; Yang, B.J.; Zhang, H.G.; Tan, R.H. Conflict determination oriented to CAI based on design-centric complexity. Comput. Integr. Manuf. Syst. 2013, 19, 330–337. [Google Scholar]
- Tan, R.H. TRIZ and Application: The Process and Methods of Technological Innovation, 3rd ed.; Higher Education Press: Beijing, China, 2010. [Google Scholar]
- Chen, J.L.; Huang, S.-C. Eco-Innovative Design of Product Service Systems by Using the Substance-Field Analysis Method. In Proceedings of the 3rd CIRP International Conference on Industrial Product Service Systems, Braunschweig, Germany, 7 March 2011; pp. 63–68. [Google Scholar]
- Chechurin, L. TRIZ in Science. Reviewing Indexed Publications. Procedia CIRP 2016, 39, 156–165. [Google Scholar] [CrossRef]
- Kim, S.; Yoon, B. Developing a process of concept generation for new product-service systems: A QFD and TRIZ-based approach. Serv. Bus. 2012, 6, 323–348. [Google Scholar] [CrossRef]
- Dong, Y.F.; Tan, R.H. Research on the product redesign process based on the sub-field analysis and the theory of design-centric complexity. J. Mach. Des. 2020, 37, 47–52. [Google Scholar]
- Mahmoud, A.A.; Aly, M.F.; Mohib, A.M.; Afefy, I.H. New Optimization Model for Multi-Period Multi-Product Production Planning System with Uncertainty. Ind. Eng. Manag. Syst. 2019, 18, 872–883. [Google Scholar] [CrossRef]
- Belaiche, L.; Kahloul, L.; Benharzallah, S.; Hafidi, Y. Bi-objective Framework for Planning a Supply Chain Process in Reconfigurable Manufacturing Systems. IFAC-PapersOnLine 2019, 52, 1675–1680. [Google Scholar] [CrossRef]
- Matt, D.T.; Rauch, E. Continuous Improvement of Manufacturing Systems with the Concept of Functional Periodicity. Key Eng. Mater. 2011, 473, 783–790. [Google Scholar] [CrossRef]
- Guo, J.J.; Lin, J.Z. Bottleneck and Countermeasures of bicycle sharing industry development. Mod. Bus. 2020, 2, 18–19. [Google Scholar]
- Si, H.; Su, Y.; Wu, G.; Liu, B.; Zhao, X. Understanding bike-sharing users’ willingness to participate in repairing damaged bicycles: Evidence from China. Transp. Res. Part A Policy Pr. 2020, 141, 203–220. [Google Scholar] [CrossRef]
- Kimita, K.; Shimomura, Y.; Arai, T. Evaluation of customer satisfaction for PSS design. J. Manuf. Technol. 2009, 20, 654–673. [Google Scholar] [CrossRef]
- Rovida, E.; Bertoni, M.; Carulli, M. About the Use of TRIZ for Product-Service Development. In Proceedings of the 17th International Conference on Engineering Design, Stanford University, Stanford, CA, USA, 24–27 August 2009; pp. 133–144. [Google Scholar]
- Papazoglou, M.P.; Elgammal, A.; Krämer, B.J. Collaborative on-demand Product-Service Systems customization lifecycle. CIRP J. Manuf. Sci. Technol. 2020, 29, 205–219. [Google Scholar] [CrossRef]
Publisher’s Note: MDPI stays neutral with regard to jurisdictional claims in published maps and institutional affiliations. |
© 2021 by the authors. Licensee MDPI, Basel, Switzerland. This article is an open access article distributed under the terms and conditions of the Creative Commons Attribution (CC BY) license (http://creativecommons.org/licenses/by/4.0/).
















