Next Article in Journal
Communication of Socially-Responsible Activities by Higher Education Institutions
Next Article in Special Issue
Greening the City: How to Get Rid of Garden Pavement! The ‘Steenbreek’ Program as a Dutch Example
Previous Article in Journal
Leveraging Digital Twin for Sustainability Assessment of an Educational Building
Previous Article in Special Issue
Environmental Justice in The Netherlands: Presence and Quality of Greenspace Differ by Socioeconomic Status of Neighbourhoods
 
 
Font Type:
Arial Georgia Verdana
Font Size:
Aa Aa Aa
Line Spacing:
Column Width:
Background:
Article

How New Food Networks Change the Urban Environment: A Case Study in the Contribution of Sustainable, Regional Food Systems to Green and Healthy Cities

by
Noël van Dooren
1,
Brecht Leseman
1 and
Suzanne van der Meulen
2,*
1
Department of Sustainable Foodscapes in Urban Regions, Van Hall Larenstein University of Applied Science, 8934 CJ Leeuwarden, The Netherlands
2
Department of the Management of the Living Environment, Van Hall Larenstein University of Applied Science, 8934 CJ Leeuwarden, The Netherlands
*
Author to whom correspondence should be addressed.
Sustainability 2021, 13(2), 481; https://doi.org/10.3390/su13020481
Submission received: 8 December 2020 / Accepted: 29 December 2020 / Published: 6 January 2021
(This article belongs to the Special Issue Green Urban Development)

Abstract

More and more people worldwide live in urban areas, and these areas face many problems, of which a sustainable food provision is one. In this paper we aim to show that a transition towards more sustainable, regionally organized food systems strongly contributes to green, livable cities. The article describes a case study in the Dutch region of Arnhem–Nijmegen. Partners of a network on sustainable food in this region were interviewed on how they expect the food system to develop, and in design studies possible futures are explored. Both the interviews and the designs give support to the idea that indeed sustainable food systems can be developed to contribute to green livable cities. They show that the quality and meaning of existing green areas can be raised; new areas can be added to a public green system, and connections with green surroundings are enforced. They also show that inhabitants or consumers can be stimulated to become so called food citizens, highlighting that the relation of food systems and livable cities is a very close one.

1. Introduction

Modern cities face many challenges concerning environment, resources, or climate and must respond to these challenges to be livable green sustainable circular systems in the near and far future. Food and food systems are essential in this, as one of the basic flows in urban metabolism, and relate to it in many ways, ranging from the issues of health to waste, energy, justice, biodiversity, space, and more. In this paper we position the issue of food within the broader scope of sustainable, livable, circular cities by adopting an agroecological approach [1,2]. We combine that with a framework to look at food systems from a spatial perspective. These two pillars supporting our argument are bridged by the concept of city–regional food systems (CRFS), sometimes described as city–region food systems [2].
Cities over the ages have been co-created by the ways food was produced, transported, refined, sold and consumed, as Carolyn Steel showed in Hungry City: How Food Shapes Our Lives [3]. Defined by criteria such as freshness or transport capacity, food production and processing took place at relatively short distances from cities. Often a diagram by Von Thünen is used to describe efficient geographical relations between cities and their basic production areas [4]. Today, with more and more people living in cities—an expected two thirds of the world’s population in 2050—food systems span the globe, and cities are more and more detached from their surroundings in terms of food. At the same time, current food systems come with many problems, such as loss of biodiversity, degradation of soils, shrinking capacity to store and deliver water, a strong contribution to climate problems, and a clear relation to social and health issues, ranging from obesities to food illiteracy. From many angles a transition towards more sustainable food systems is asked for—and not only recently. For example, in the way they are currently defined, urban agriculture and food forestry have their roots in the nineties. Permaculture as an alternative approach goes back much longer, to the early twentieth century. As a broad, integrated critique, however, and connected to internationally accepted policy documents such as the Paris treaty on climate, in the last years this call for transition is much stronger and shared by many different groups. This transition of food systems can be studied for itself, but at the same time, it is unmistakably intertwined with the quest for green, livable cities.
There is not one clear answer to the question of how this transition of food systems will take place and what the exact role the urban environment will have. Having said this, there are recurring elements in the debate. Food systems will have to be more energy and resource efficient. They will have to produce less waste. They must be more transparent, healthy and accessible for everyone, especially in dense urban environments. Reducing food miles is, as indicated, disputed in terms of environmental benefits [5], but especially for fresh produce requiring little external inputs, desirable. Caring for soil, water and biodiversity is a sine qua non. Chains have to be shorter; food systems are better organized regionally, and farmers must receive a larger share of food prices in supermarkets. The dominance of international buying groups in the food chain must be broken down in favor of more regionally oriented food chains or systems. Healthy food must be accessible for all, obesities and starvation must be countered. Many of these issues clearly relate to cities and the surrounding rural area where the food is grown and bred. However, when talking about food in the cities, you are naturally talking about the consumers of the food, the people who make their daily dietary choices based on what is available to them in their urban context. The concept of food citizen is important in this: it describes a concept of autonomy, insight, self-awareness, empathy and critical interest in food matters. One of the first mentions is in [6].
The Netherlands, as a highly urbanized delta with a very fertile soil, combines a high density with an impressive agricultural production, with that taking its own place in the international debates on food systems.
As the national food production is estimated to be four times the consumption of the Dutch population, with its 17 million inhabitants, there is a substantial export of food. International trade dynamics and the demand for other products that the Dutch soil can provide means that the import of food is also substantial. As a consequence, transparent relations to the rural landscape around and in between cities and the food provision of cities are lost, as food can come from anywhere around the world, even when talking about products that can be grown in the Netherlands itself. Most of the food in Dutch supermarkets simply is not grown around the corner anymore, and the customers do not know who the farmer is. It is important to state that this description of the current situation is not ‘unsustainable’ by default. In a narrow, technocratic perspective on sustainability, when talking about the detailed control of in- and outputs, large scale, highly efficient, a world market-directed agriculture could meet very high demands on sustainability. In a broader view, it is clear that the Dutch agricultural system of today comes with many environmental problems and ‘external costs’ due to the import of fodder and nutrients from elsewhere, as also acknowledged by recent policy documents. In 2018, the Dutch minister of agricultural affairs presented a vision of the future of agriculture and the food system [7]. This ambitious policy document implies a major change of the Dutch system. As the agricultural system, including also flowers, trees, seeds and, important to mention, knowledge, has longstanding political influence, it has yet to be seen if this policy document results in the desired transformation. However, for many involved parties it functions as the framework for their actions and decisions in the coming years.
In this paper we aim to show that a transition towards more sustainable, regionally organized food systems strongly contributes to green, livable cities, and is in need of several perspectives (design, technology) meeting in a multidisciplinary setting. We build upon a case study in the Netherlands, concerning the urban region of Arnhem–Nijmegen in the eastern part of the country.

2. Background

In this article we adopt an agroecological perspective, as described by Vaarst et al. [8] to connect sustainable food systems and the broader issue of green livable cities. As the FAO suggested, definitions of agroecology vary, but recurring elements are diversity, sharing of knowledge, synergy, efficiency, recycling, resilience, human values, food traditions, responsible governance and circular economy [9]. Vaarst et al. argued that an agroecological perspective on food systems in urban regions builds upon eight key concepts. ‘Resource recycling and minimizing loss’ is followed by ‘minimal external inputs’, which both include aspirations as well as criteria on using as much as possible local resources. ‘Contextualized’ is in terms of CRFS also described as ‘place-based food’. It points at food systems being developed both with and by their partners, and it describes relations to landscape. ‘Resilience’ obviously relates to adaptivity, diversification, feedback loops and more. ‘Multifunctionality’ describes the system’s ability to perform diverse roles and to involve a large variety of actors and goals. ‘Complexity and integration’ emphasizes interaction and synergy between levels, layers and scales. ‘Equitable’ addresses issues of power and justice, striving for mutuality, accessibility, and respect for the interest of future generations. The last key concept, ‘nourishing’, clearly is about healthy diets, but is also about the respectful relation to soil, environment and landscape [8].
Agroecology promotes a strong relation between those who produce and those who cook or eat. Therefore, it necessarily has an urban dimension as most consumers live there, but in close connection to the rural area where most of the food is produced. The concept of city–region food systems describes this connection. CRFS distances itself from urban agriculture, which, despite its innovative character, is not expected to be capable of addressing the issue of food and large scale urban areas in a coherent and complete way—as Deh-Tor argued, ‘we need to go beyond a “food in the city” approach’ [10] (p. 9). Interesting in this is the role of consumers, or citizens. As Vaarst et al. [8] noted, ‘“consumers” can become reduced to a non-informed and non-responsible person, only “consuming food no matter of origin”’, which, in fact, quite adequately describes the actual position of consumers in the Netherlands. The authors proposed ‘food citizen’ as an alternative way of denominating, describing a person who makes ‘decisions that support a democratic, economically just and environmentally sustainable food system, with a possibility of being actively involved in the food system at different levels’.
A second perspective we adopt in this essay is the work of Potteiger. In his article [11], he provided a basis for how ‘food and landscape are mutually constituted’ [10] (p. 261). These years, the pressure to transform food systems grows, and ‘various social movements … advocate respatializing food systems …’ [10] (p. 262). Building upon recent contributions by Corner and Waldheim on the performance of landscapes, Potteiger proposed a ‘food systems approach’. In such an approach, we can distinguish food networks, food narratives and food spaces [12] (p. 267). Spaces obviously are the most concrete manifestations of how food shapes landscape, and vice versa. Food sheds are the geographical areas from which food derives—in theories on regional food systems a recurring discussion is what circle we could draw around an urban region to define ‘regional’—this ranges from 30 to 300 km. In a landscape perspective, a circle is too abstract. One would look at coherent areas with a specific soil, microclimate and morphology, providing certain groups of produce (fruit, cereals, dairy). Food hubs are concrete places to facilitate the handover of food, from producer or intermediary to the consumer. In today’s urban landscape one can think of a weekly market or a supermarket coming close to the concept of food hub. However, in theory on regional food systems, and also illustrated by examples as given by Potteiger, food hubs have a broader meaning. They specifically aim to promote regional and sustainable food, to reach particular customer groups, to disseminate knowledge, to taste, and to discuss food. Therefore, in their location of spatial form, other concepts are tried out.
This relates to Potteiger’s concept of ‘food narratives’: ‘As food is processed and moved from one sector to another it creates narratives—a structuring of actions, events, places, and people into systems of meaning’ [11]. A narrative can be seen as the neutral description of this ‘processing and moving’, including the logistic operation, but more often it is loaded with meaning—think of one-liners like ‘From farm to plate’ [13] or ‘Farm to Fork’ [14], suggesting direct connections between consumers and farmers and a food system that is more healthy and environmentally friendly. As a narrative, this implies clarity about where food originates, a certain proximity of this place, transparency of the journey, and a coherence of the different components.
Food networks describe ‘the various links and configurations’ that form and reform the landscapes of contemporary food systems [11] (p. 267). Partly, this can be understood in a very physical way as a system of infrastructure linking places, and a logistic operation caring for the delivery of products in this system. As Potteiger suggested, food hubs can be understood as the intersections of network and narrative. Being a node in a network, radiating a message on the quality of the product and creating a particular place, the food hub is a multilayered concept that can be very small and quite big, but always has a specific geographical position.
The region of Arnhem–Nijmegen is one of the larger urbanized regions in the Dutch metropolitan delta, consisting of about 700,000 inhabitants. Geographically, this region is located at the river Rhine and its branches Waal and Nederrijn, and in between glacial sandy soils. Height differences of 50 m are very unimpressive in an international context, but for agriculture and a regional food system, they mean that a broad range of soils, microclimates and landscapes is present.
In the area, a wide range of consumers can be found: there are two universities, three applied universities, and several administrative bodies present, resulting in relatively wealthy groups within the population. However, a relatively large part of the population, compared to the Netherlands in general, depends on income support to make ends meet [15].
A more than average interest in sustainable, regional food production could be expected, at least with a part of the population. Nevertheless, not more than a rough estimation of 3–10% of the regional ‘food basket’ today (depending on definitions) can be considered sustainable and regional (based on the interviews and [16,17]). In this region our research group collaborates with a network of private and institutional partners, striving individually and as a group towards a more sustainable food system in this region. In that sense our research is action-based; we reflect on and co-create the transition.
In debating this transition towards this regionally organized food system, often the iceberg model by Maani and Cavana (2007) is used [18]. This places the symptoms of the current system (the outcome) at the top. These so-called events are defined by patterns. These are embedded in systemic structures such as, for example, economy and markets. Mental models form the basis. Maani and Cavana observed that symptoms receive rather a lot of attention in politics or the public debate, whereas the mental model and systemic structures are less seen. The question is, then, how to find what you could call leverage points—pointing at the key question of how relatively small interventions can create substantial change, and particularly these leverage points that link to the deeper layers of systemic structures and mental models are of interest. Interviews with partners in the Arnhem–Nijmegen network explore the entire iceberg, but as soon as the layer of systemic structures is approached, let alone the layer of mental models, language changes—partners observe changes or interventions that should be made, but questions regarding when, how and who remain unanswered. That is understandable, as the nature of these systemic structures is that easy solutions will not work. Design, in such a context, has the unexpected quality of opening windows.
Our research group has strong roots in landscape design. In design studios, we formulate specific questions that relate to the interviews, maps, and the general questions partners have on the transition towards sustainable food systems. Such design assignments can regard specific geographical areas, where developments take place, are expected to take place or are hoped to take place. Such areas can be very small, food places or food hubs, in Potteiger’s terms, or very large, up to entire food sheds. They can also regard themes or chains, and work with what Potteiger described as narratives. Such design studios can be described as ‘informed speculation’. They build upon working hypotheses and explore how such a hypothesis could lead to a proposal for a certain area or theme. For example, in this region between the two cities Arnhem and Nijmegen a huge ‘regional park’ of about 1800 hectares has been developed, for a large part by embracing land in use as agriculture, constructing new walking and cycling routes and building small spots for leisure. A working hypothesis is that this park could have an important role in a regional food system. By means of design we can explore what that could mean and discuss this with the partner network. A second working hypothesis is that the transition towards more sustainable food systems may change the character of the places where food is bought and sold, or so-called food hubs. A market or a supermarket is today a concrete manifestation of such a hub, but the question is whether these known concepts will continue to be the dominant hubs in the food system. A system that is more sustainable and regionally organized may need fundamentally different networks of transport, processing and selling food at new places in the urban network. Where could such places be found? What would they look like? That was researched by a design studio in this case study, and the results of this studio, which are indeed ‘informed speculation’, are confronted with the interviews and maps. The next section explores some of the key concepts as found in the interviews and relates these concepts or thoughts or observations to the design work.
Even if a landscape perspective towards food systems is not common, it is not new. Recently, researchers have started to perceive feeding the city in terms closer to landscape. For example, Accorsi et al. proposed a ‘land-network framework’ to rethink food systems [19]. Several authors, such as Armendariz and Vaarst et al. proposed city–regional systems, or CRFS (city–region food systems), by that also suggesting a geographical relationship [8,20]. FAO also uses CRFS as a key concept in their policy documents. Wertheim-Heck et al. (2018) studied the region of Almere and Amsterdam, showing by means of data analysis and mapping how food production and consumption in this concrete physical region are related [21]. Padro et al. approached landscape as a physical entity in a paper titled ‘Does your landscape mirror what you eat?’ [22]. The authors analyzed the transformation of the Valles region nearby Barcelona and searched for relations between food production and diet to the actual landscape, or better said, observed the lack of such a relation today, on a regional scale.

3. Materials and Methods

The necessity of a transition of the food system is highly disputed, and at the same time seen as inevitable. What exactly a transition would look like, what it would include, and what road it will take, are also highly debated. The question is how the transition towards more sustainable and regionally organized food systems can contribute to a greener, healthier and more sustainable city.
We support the idea that a transition indeed is inevitable, and from a landscape perspective, we specifically are interested in how landscape and landscape design can play its part. To be clear, landscape here also encompasses the urban environment. We look at this as both a passive and an active relationship: we assume that the landscape will change, due to the transformation of food systems, and we want to know how. We also explore how far landscape itself has agency to support or accelerate this transformation. By means of landscape design we test interventions in landscape, and the ways in which these interventions can lead to changes in food systems.
Transition theory studies observe how bottom-up initiatives grow, even if the overlying system or ‘regime’ poses restrictions on that growth. In our view, in transition processes there are possibilities for initiatives to grow, helped by funding and supported by regulations. However, parts of these possibilities are shaped by how various actors understand and interpret the powers at work, chances at hand, and their possibility to act. One important pillar of this case study is registering, by means of qualitative interviewing, how partners perceive this subjective space, and how they formulate their future expectations, ambitions and actions as these will shape the decisions they take today. We metaphorically map how partners in our network look at the current and future food system, but we also literally map their statements, both as an illustration of the interview, and as a research tool. In other words, we explore their personal narratives in relation to the food systems they are involved in. We assume that the resulting maps, in different layers and combinations, can structure the joint action of the partners, as they literally make visible the shared ambitions or the vacant areas and themes.
The principles as described in Potteiger’s article on the relation between food and landscape clearly gave us the opportunity to look at food systems from a landscape design perspective. By letting students design various green cityscapes with a regional food system in mind, we explored the possibilities that are inherently present in the area.
As these designs were not specifically rooted in the principles of Vaarst et al., we then analyzed the designs using the eight agroecological principles as they described them in their article. The aim was to see if the design of a food system, even when not specifically commissioned, would and could integrate agroecological principles.
The relation of those who produce food and those who cook or eat it, as described in the concept of agroecology [8], is further developed in the concept of city–regional food system (CRFS). As this research was focusing on an area that comprised both agricultural and urban parts, the existing interlinkages between the rural and the urban world were important building bricks of the CRFS. The food network of the project partners were literally mapped. We not only looked at the current networks, but also at the potential networks as perceived by the partners. The food places that were designed, were evaluated against these networks, both existing and potential. The question was asked whether the existing networks offered an opportunity for the designs to actually come into practice in the urban context of Arnhem–Nijmegen.

4. Results

4.1. The City as a Healthy and Productive Landscape

Green space in cities today are only in rare occasions used in relation to food production, harvesting, cooking and eating. Several partners in the Arnhem–Nijmegen project stated that food production should expand in urban green space. As policy maker Henk Wentink of the city of Arnhem pointed out, concrete food production is only one of the reasons. Motives also included new chances for local economy; activating citizens and neighborhoods; and promoting healthy lifestyles, both in terms of eating and physical activity. Student Janira Christiaans explored food production in urban open space. She was interested in relations between growing food, lifestyle and sports. For a cluster of gyms in a part of Arnhem, she designed a productive area that also functions as outdoor gym, even including garden work in the training program—ranging from wood chopping to watering. Her design highlighted only a tiny area and a limited group, but it can be read as one of the many ways for opening up urban green towards productive, attractive, healthy zones (Figure 1). It also adds new options to dense parts of the city where there is little space for green areas. In her case, she not so much transformed existing public green space, but she upgraded formerly vacant and inaccessible space to a semi-public green facility. In the case of Janira’s design, food production is a substantial new meaning for this area, giving space for new local food narratives.
Often, integrating food in urban green space takes a more modest way, as Ton Verhoeven from Nijmegen municipality pointed out. In this city, several green areas are, or will be, enriched stepwise with trees and shrubs, also delivering edible produce. This is in part meant to be available for Nijmegen citizens, but is just as much a measurement to support biodiversity and to create niches for specific animals. In that case, there is a close connection between food production, biodiversity and ecology. Another element of the Nijmegen approach, matching very well an agroecological framework, is to look at food in the city as a social issue: growing food for food banks is a very practical example. The city also supports initiatives that inform and empower about the issue of healthy food, addressing again another issue that is becoming more and more urgent in large urban areas.
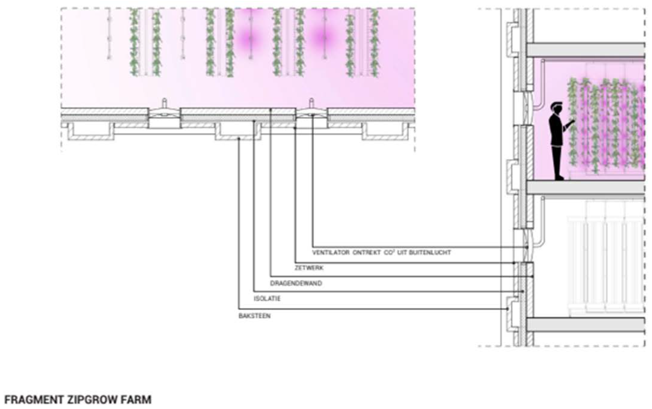
Another way of approaching food in urban green space is to look at the city as a potential productive landscape. By this, we do not speak about successful urban agriculture initiatives that reuse vacant land but about profiting from typical urban conditions that favor food production. Student Robin Beers explored a very straightforward idea. She observed that data centers produce large amounts of heat and must be cooled. What if we use this heat to grow food, either for cultures that do not grow in our climate, or to continue cultures during the cold season (Figure 2). As the city of Arnhem seems to be in a crucial geographic position for data networks, there is a need for new data centers. Robin proposed to install a data center right in the heart of the city, on a vacant lot, as an urbanistic gesture, but also to create a food production site that can be related to restaurants in the inner city, for example. Her project addresses the important notion that food in cities relates not only to green space as a competing use or as an additional meaning but also to the specific qualities the city offers—roofs, walls, cellars, heat, movement—nutrients that from a perspective of urban metabolism can create specific productive niches.

4.2. The Embedded City

Cities are surrounded by, embedded in, or interwoven with rural landscapes. These connections consist of many ties, physical as well as socioeconomic. Many partners think that strong connections between cities and their rural surroundings are important. Internationally, the Slow Food movement is promoting such social relationships in a framework of landscape identity. One the local branches of Slow Food also takes part in the Arnhem–Nijmegen network. Slow Food aims to connect farmers and citizens, and also wants to establish a rich ‘food culture’ in which there is an interest in variety, regionality, seasonality and craftsmanship.
If you look at the Arnhem–Nijmegen region the actual relations between the rural landscape and the city, in terms of food, are weak. As the Rabobank, an important commercial facility to finance agricultural activity in the Netherlands, observed, the region mainly produces for export. From the consumer’s perspective as well as in the farmer’s eyes, a new way of branding would be needed to redirect food production to the nearby city. This would mean reconnecting social as well as economic ties. Being very knowledgeable in today’s extremely efficient chains in the food industry, Rabobank is not optimistic about reorganizing such chains so that they primarily target the nearby city. At the same time, the bank is aware that agriculture has to meet new demands, for example, in relation to the Paris climate treaty, and that we cannot continue the current way chains are organized. To facilitate new relations between city and regional food, two lines of thinking seem to be important. One is landscape identity. The second line of thinking underlines strong farmer–consumer relations. In the Netherlands just as elsewhere, we see numerous new initiatives that aim to establish such strong relations, often in a cooperative organization.
Student Nafthali van der Toorn explored these farmer–citizen relations in a special way: he designed a game in which a relation between the virtual and the real world can be made by linking the gamer to an actual farm (Figure 3). This game challenges the involved consumers and farmers to create a very efficient food system. In the short term, consumers are challenged to profit from what is offered; in the long term, farmers are challenged to meet the consumers’ demands. The game also implies a robust delivery system; robust by its fine-meshed character: all participants can earn points by not only picking up their own order, but also transporting other orders to a nearby delivery point. From an agroecological perspective, this provocative proposal fits into the idea of the food citizen, as it implies active, engaged, knowledgeable consumers. By putting it in the cultural context of gaming, it targets new consumer groups.
As Wouter van Eck, founder of the Food Forest Foundation and founder of one of the leading food forests in the Netherlands, Ketelbroek, argued, food production related to the nearby city can also change landscape identity. Currently, food forests have a negligible share in the agricultural area, but that may change, and sites that develop as food forest often totally change their appearance in the landscape.
Focusing on landscape identity, several partners propose the Veluwe natural reserve and its many estates, on the one hand, and the river landscape of Rijn and Wall, on the other hand, as strong cards. Two pieces of student work related to these two headlines of landscape identity. Patricia Tesselaar argued that the large Veluwe nature area is understood by most inhabitants of the region as establishing landscape identity, but there is no relation with the average food plate at all. That relation can easily be made, by expanding on hunting culture. Now being a rather exclusive leisure activity, this could be part of the regional food basket. Knowing that hunting has always been a highly debated issue, Patricia designed a slaughterhouse that combines information, sales, and engagement: a beautifully located restaurant is part of the facilities (Figure 4).
Student Jens Wind was fascinated by the river Rijn and the fact that Arnhem, as a city ‘shaped’ by the river, has hardly any food relation to this rich ecosystem. He proposed to make crayfish part of the regional food basket. In his design process he investigated how crayfish grow, and his design transformed the currently rather dull quays of Arnhem into a crayfish breeding place (Figure 5). To be honest, the advancing of the aggressively growing American crayfish is a big problem in his proposition. But that leaves intact his legitimate idea that in a city so strongly defined by a river, food terms should also be connected to its river.
As also underlined by the partners, such ideas are relevant in the context of green healthy cities, as they promote an interest in landscape and green space to be beautiful, healthy and meaningful. They also promote engagement, by eating, harvesting and moving in or from such spaces.

4.3. Food Hubs and Food Chains

Hubs, as places where food production ‘meets’ consumers, are an important strategy to improve the viability of regional food systems, by literally giving a physical space for the organization of linkages between various components of a system (Potteiger, 2013). Some partners, such as Steven Koster, who leads a local food distribution firm, proposed very concrete places to be a hub. Koster mentioned the Arnhem Velp railway station, as this would be a very efficient location to bring in produce by train from the eastern rural areas, and to distribute it in the city. Other partners were not so precise in terms of location but indicated areas that have potential. The so-called Park Lingezegen was often mentioned. As a young park in between the cities of Nijmegen and Arnhem, this area is still in search of its identity. Its agricultural use is not now related to the regional food market. Most partners understand Lingezegen as a very favorable area. Extremely well connected to the cities, it could be both a productive area and a hub. In the design studio, despite the attention given to the notion of the hub, hubs were not explored. In coming design studios, we will be more insistent on exploring the hub, as this is a crucial item for the partners. Partners in the city of Nijmegen look at the Grootstal estate on the south of the city as a hub. Being a productive area itself, it would also be the spot bridging city and rural landscape. An important design question is the physical manifestation of a hub. Today, local food often is connected to a small cozy market in the city or little farmer shops. If ever regional, sustainable food should cater to a substantial part of the shopping basket, this asks for very different ways of handling transactions between consumers and farmers.
A specific aspect of food systems also not explored in the design studio is the organization of food chains. Partner Marijn Struik coaches new initiatives to become strong and viable. He and other partners stress cooperative organization. In that way, farmers can join forces, and offer a broader palette of products, making it easier for consumers to fill their baskets. It can also point at sharing a facility. For example, a machine to cut vegetables is in this era of easy cooking a very important instrument to compete with supermarkets. As such a machine can never be afforded by one farmer, it should be a joint effort. In terms of money, but also in terms of craftmanship, entrepreneurial spirit and interest. One step further, the cooperative organization concerns the entire chain, including production, processing, transport and sales. As policy maker Pieter Rijzebol of the Gelderland province and Marijn Struik mentioned, such chain collaboration is strongly related to branding and can create strong connections between a landscape and consumer groups. Rijzebol distinguished in very short chains (within 10 km) where customers can care for picking up themselves. In larger circles of regional food systems logistic solutions must be found for transport and delivery. Just as Wouter van Eck mentioned in relation to food forests, Rijzebol argued that cooperative organizations may have a transformative influence on landscape. If the aim is to provide a complete package of food, diversity will grow, and accentuate the richness of landscape–today often masked by monocultures.

4.4. Food Narratives

Obviously, such chains can be seen as a strictly organizational matter. But only one step further we enter the area of narratives; the way we explain the world around us. Perhaps the notion of branding links the two. As Henk Wentink argued, the strong landscape identity of the Veluwe and the many estates that link Arnhem with the Veluwe could facilitate a very strong narrative in which food, patrimony, biodiversity, sustainability and leisure go hand in hand. Wageningen University student Lise Smits explored the revival of a food production landscape on the Veluwe hillsides. Sheep grazing combined with a very precise manure management enabled food production. New perspectives on modernizing agriculture and on nature preservation ended such agricultural use of the Veluwe. Lise showed how this could be reinstalled today, not competing with nature, but delivering biodiversity as part of the agricultural use (Figure 6). Developing a narrative is a strong part of her design. Small hubs where products are sold are key places to communicate this narrative—in terms of information and experience, as the hubs are in the actual landscape.
Student Cindy Smit in a very different way delivered a narrative. Her concern is the snack culture of the hasty human being—the commuter, for example. Can we invent a new culture of quick food, but now healthy, regional food? Close to the Arnhem central station, in an urban open space with dense pedestrian movement, she proposed a small building that aims literally to be transparent (Figure 7). It should show healthy produce coming in and being freshly processed into small meals to take away. In this case, the narrative targets the specific needs of modern life: hungry, little time, not at home. Her work is not difficult to understand as a chain narrative: farmers around Arnhem can produce the fresh ingredients, and by doing that can connect this very inner-city facility with the regional landscape. As she aims to make processing the food really visible, the story is very present, allowing customers to become a part of this narrative and to reinforce their connection with the food and its origin.

5. Discussion and Conclusions

Will a transition towards more sustainable, regionally organized food systems contribute to green, livable cities? We have shown several ways to approach that question, and do think that both our interviews and design study confirm it is very well possible to read a transition towards sustainable, regionally organized food systems as a contribution to green, livable cities.
Design, in the abovementioned studies, has the unexpected quality of opening windows to possible futures. Within the realm of design, we can assume that conditional actions, decisions and attitude changes have been done, have been taken, and have happened. The design shows how the new system could look like, or could function, given these assumed conditions being positive. That allows more freedom of thinking compared to scenario studies in which probable futures are explored. Transition theory, planning and design in that respect find common ground in the idea that designs can act as ‘informed speculations’ that visualize ‘what if?’ situations. And as designs tend to search for positive outcomes for these ‘what if?’ questions, they can have a seductive character. By that they not only illustrate transition processes, but also speed up the process by opening up new possibilities. The game slaughterhouse as designed by one of the students is a point in case: it expands on the question ‘What if the Arnhem–Nijmegen food system would embrace the Veluwe nature area as a source of food?’ To look at the Veluwe area in this way is provocative, but the design also visualizes an answer at a particular place. By that, it positions consuming local game as a rather evident part of the system. Proposing a new approach to food as understandable and transparent may help change—even if, as we see more often, first reactions may be defensive.
If we go back to the agroecological key concepts and the Potteiger food systems concept, this slaughterhouse design has several layers. It responds to the concept of contextuality and to the concept of complexity and integration. It also responds to the Potteiger concept of narrative and, to some extent, to the notion of hub. Contextuality as a key concept can be associated with more of the student’s designs, and with interview statements. We are not surprised by that, as in our research group and our projects, we take a landscape approach by default. Even if the agroecological meaning of the concept is broader, landscape by necessity fits in. Therefore, in our case, observing that the material as found relates to the concept of contextuality is not news. Turning it around, it becomes more interesting; what part of the material is strictly not contextual? If we consider the student’s work, one design focuses on an insect plant as an alternative way to produce proteins. This could be considered a very non-contextualized solution. Food production is organized inside a building, through processes that could take place elsewhere, positioned on the urban fringe. Yet at the same time the insect plant is associated with the nearby agricultural area, as to produce fodder for the protein production. The design for a data center that also produces food also seems to be an ‘anyplace’ solution. However, the geographical location of Arnhem makes it the perfect spot for this new typology, so it may be one of the urban characteristics of Arnhem these decades.
The interviews confirmed a general idea in the recent debate on city–regional food systems, and that is the importance of ‘the next step’. Unmistakably, urban agriculture and food forests have the public’s sympathy, and many examples have popped up. The concept of complexity and integration points at the necessary ‘interaction and synergy between levels, layers and scales’. Most of the student projects as proposed here, just as many of the new initiatives in food, failed to answer the question of how they can be upscaled and be integrated in a larger network. They also tended to have their main focus on the concepts of agroecology of contextuality, multifunctionality, complexity and integration and equitability. These require less quantitative, less technical understanding of a food system than the topics of, e.g., resource recycling or minimalizing external input. We did not expect students to answer these types of questions, but if any of these proposals were studied seriously, aspects of regulations, viable business models, efficiency and the ability to connect to consumers would have come into the designs that were made.
Partners mentioned as their prime goal: connecting, streamlining and upscaling initiatives, so that, as a network, they can play a serious role in the regional system. This means that also the quantifying questions need to be asked and answered. If we look at the slaughterhouse design again, one can observe that it defines a relatively efficient chain and addresses the question how to reach the larger public. But on a food system level we also have to think of how large numbers of people can have access in an easy way to this and other products.
In relation to green healthy cities, how to scale up is a crucial issue. The sports facility as Janira drew it will meet support, as it is a smart and attractive idea. However, to have agency in the food debate, we would have to multiply the idea, and develop it parallel to many other initiatives. Seen from that perspective, a strong focus on food could even be competitive with ideals of the green and healthy city in changing green sites to productive sites. As the student projects showed, and as many examples showed, there might be the danger of competition, but in most cases, there is the more profitable outcome of synergy, as is at the core of the food hub concept. We see possibilities to raise food production in urban green areas, and by that, raising the significance, richness and diversity of these areas. We also see possibilities to add new sites and new structures to the urban green area, in making buildings, walls and roofs suitable for food production. Thirdly, food issues certainly have the quality to connect cities with their surrounding landscapes, and to engage citizens in this landscape—as it is their food provision facility. And, as a fourth connection, a strong regional food system highlights fresh food. Particularly fruit and vegetables can profit from this, with an immediate effect on health. Janira’s design for a gym’s food garden also stressed the aspect of engagement in the food narrative of food growing, harvesting and processing, and that physical aspect also has an immediate implication for health. Obviously, all such relations do not count for all citizens—they are all optional.
The larger landscape around cities has a major meaning for CRFSs, as we find regular agricultural production here. In the debate on food systems, today it is shared that a substantial change can never be made only with urban agriculture, and any new initiative. Both for a complete food package and for providing sufficient quantities, professional farmers are needed. To reach this, agricultural activity has to re-orient itself away from global markets, towards regional markets. In a larger view, this is probably not a goal in itself. But today, in the Netherlands and many European countries, agriculture is under high pressure to diminish its CO2 footprint, to reduce chemicals, to care for soil, water and air, and to restore landscape quality. It has become clear that this will not happen without reviewing prices of food products. The general understanding is that ‘early adaptors’ will be found in cities, as part of an engagement in the landscape surrounding cities. Nafthali’s design for a game in that respect is very interesting: the game not only reacts to changing relations between farmers and citizens, but also shapes these relations.
Even if some of the designs and the partner statements concern the region of Arnhem–Nijmegen specifically, it is clear that many of the mechanisms as discussed here can be related to other urban regions in the Netherlands and elsewhere. They will certainly not operate in the same way, but we can understand local situations based on these mechanisms. Design as research methodology is a valuable way of exploring these mechanisms. But we also need to take note that for design to transcend the gritty day-to-day milk and food production, processing and selling, it should be developed in a multidisciplinary setting to be able to construct new and viable narratives about sustainable regional food production.
We conclude that in and around cities there is a large palette of options to construct a city–regional food system that operates on a next level, compared to the more fragmented scene of urban agriculture if, and that is a big if, this CRFS indeed succeeds in establishing efficient chains, organizing its hubs, and constructing its narratives. From a perspective of the green, healthy city it is important that such CRFSs will be successful. It will contribute to more and richer green in cities in a direct way, and they will make cities greener in a metaphorical way. They will certainly establish stronger connections between cities and landscapes and offer citizens as well as cities a chance to be healthier.

Author Contributions

Conceptualization, N.v.D.; methodology, N.v.D., B.L. and S.v.d.M.; writing—original draft preparation, N.v.D.; writing—review and editing, N.v.D., B.L. and S.v.d.M.; Interviews and maps, B.L. All authors have read and agreed to the published version of the manuscript.

Funding

This research was co-funded by Kenniscentrum voor Natuur en Leefomgeving and by the projectpartners (SME’s and Van Hall Larenstein University of Applied Sciences).

Institutional Review Board Statement

Not applicable.

Informed Consent Statement

Informed consent was obtained from all subjects involved in the study.

Data Availability Statement

The data presented in this study are available on request from the corresponding author. The data are not publicly available due to privacy issues and issues of intellectual ownership.

Acknowledgments

We are grateful for the collaboration of partners in the Regionaal Voedsellab Arnhem–Nijmegen network. We thank students of the 2019 Artez Master of Architecture 3rd year studio.

Conflicts of Interest

The authors declare no conflict of interest.

References

  1. Renting, H. Exploring urban agroecology as a framework for transition to sustainable and equitable regional food systems. Urban Agric. Mag. 2017, 33, 8–10. [Google Scholar]
  2. Blay-Palmer, A.; Santini, G.; Dubbeling, M.; Renting, H.; Takuchi, M.; Giordano, T. Validating the City Region Food System Approach: Enacting Inclusive, Transformational City Region Food Systems. Sustainability 2018, 10, 1680. [Google Scholar] [CrossRef]
  3. Steel, C. Hungry City. How Food Shapes Our Lives; Chatto & Windus: London, UK, 2008. [Google Scholar]
  4. Block, D.; DuPuis, M.E. Making the Country Work for the City: Von Thünen’s Ideas in Geography, Agricultural Economics and the Sociology of Agriculture. Am. J. Econ. Sociol. 2001, 60, 79–98. [Google Scholar] [CrossRef]
  5. Goldstein, B.; Hauschild, M.; Fernandez, J.; Birkved, M. Testing the environmental performance of urban agriculture as a food supply in northern climates. J. Clean. Prod. 2016, 135, 984–994. [Google Scholar] [CrossRef]
  6. Wilkins, J.L. Eating Right Here: Moving from Consumer to Food Citizen. Agric. Hum. Values 2005, 22, 269–273. [Google Scholar] [CrossRef]
  7. Ministry of Agriculture, Nature and Food Quality. Waardevol en Verbonden; Ministry of Agriculture, Nature and Food Quality: Den Haag, The Netherlands, 2018.
  8. Vaarst, M.; Getz Escudero, A.; Jahi Chappell, M.; Brinkley, C.; Nijbroek, R.; Arraes, N.A.M.; Andreasen, L.; Gattinger, A.; Fonseca De Almeida, G.; Bossio, D.; et al. Exploring the concept of agroecological food systems in a city-region context. Agroecol. Sustain. Food Syst. 2017, 42, 686–711. [Google Scholar] [CrossRef]
  9. Available online: http://www.fao.org/agroecology/knowledge/10-elements/en/ (accessed on 6 July 2020).
  10. Deh-Tor, C.M.; Tornaghi, C.; Dehaene, M. From agriculture in the city to an agroecological urbanism: The transformative pathway of urban (political) agroecology. Urban Agric. Mag. 2017, 33, 8–10. [Google Scholar]
  11. Potteiger, M. Eating Places. Food Systems, Narratives, Networks, and Spaces. Landsc. J. 2013, 32, 261–275. [Google Scholar] [CrossRef]
  12. Waldheim, C. (Ed.) The Landscape Urbanism Reader; Princeton Architectural Press: New York, NY, USA, 2006. [Google Scholar]
  13. Available online: https://in.one.un.org/page/from-farm-to-plate-make-food-safe/ (accessed on 5 July 2020).
  14. Farm to Fork Strategy—For a Fair, Healthy and Environmentally-Friendly Food System. Available online: https://ec.europa.eu/food/farm2fork_en (accessed on 5 July 2020).
  15. Waar Wonen de Armen in Nederland? Available online: https://digitaal.scp.nl/armoedeinkaart2019/waar-wonen-de-armen-in-nederland/ (accessed on 5 September 2020).
  16. Van der Schans, J.W.; Klein Gebbink, S.A. Regionaal Voedsel in Arnhem: Naar Meer Regionaal Voedsel in Arnhem; Wageningen UR: Wetenschapswinkel Wageningen, The Netherlands, 2014; ISBN 9789461738745-62. [Google Scholar]
  17. Sukkel, W.; Stilma, E.S.C.; Jansma, J.E. Verkenning van de Milieueffecten van Lokale Productie en Distributie van Voedsel in Almere: Energieverbruik, Emissie van Broeikasgassen en Voedselkilometers; Praktijkonderzoek Plant & Omgeving B.V.: Lelystad, the Netherlands, 2010. [Google Scholar]
  18. Maani, K.E.; Cavana, R.Y. Systems Thinking, Systems Dynamics; Pearson Education: Auckland, New Zealand, 2007. [Google Scholar]
  19. Accorsi, R.; Cholette, S.; Manzini, R.; Pini, C.; Penazzi, S. The land-network problem: Ecosystem carbon balance in planning sustainable agro-food supply chains. J. Clean. Prod. 2016, 112, 158–171. [Google Scholar] [CrossRef]
  20. Armendariz, V.; Armenia, S.; Atzori, A.S. Systemic Analysis of Food Supply and Distribution Systems in City-Region Systems. An Examination of FAO’s Policy Guidelines towards Sustainable Agri-Food Systems. Agriculture 2016, 6, 65. [Google Scholar] [CrossRef]
  21. Wertheim Wertheim-Heck, S.; van Bossum, J.; Levelt, M. Advancing the evidence base for sustainable city region food systems. In Proceedings of the IFoU 2018: Reframing Urban Resilience Implementation: Aligning Sustainability and Resilience, Barcelona, Spain, 10–12 December 2018. [Google Scholar]
  22. Padró, R.; Marco, I.; Cattaneo, C.; Caravaca, J.; Tello, E. Does Your Landscape Mirror What You Eat? A Long-Term Socio-metabolic Analysis of a Local Food System in Vallès County (Spain, 1860–1956–1999). In Socio-Metabolic Perspectives on the Sustainability of Local Food Systems; Fraňková, E., Singh, S.J., Haas, W., Eds.; Human-Environment Interactions 7; Springer International Publishing: Cham, Switzerland, 2017; pp. 133–164. [Google Scholar]
Figure 1. Janira Christiaans 2020. Design of the ‘gardening workout calendar’.
Figure 1. Janira Christiaans 2020. Design of the ‘gardening workout calendar’.
Sustainability 13 00481 g001
Figure 2. Robin Beers 2020. Detail of an inner-city building that combines data storage facilities and food production.
Figure 2. Robin Beers 2020. Detail of an inner-city building that combines data storage facilities and food production.
Sustainability 13 00481 g002
Figure 3. Nafthali van der Toorn 2020. Design of game that aims for efficient farmer–consumer relations.
Figure 3. Nafthali van der Toorn 2020. Design of game that aims for efficient farmer–consumer relations.
Sustainability 13 00481 g003
Figure 4. Patricia Tesselaar 2020. Design for slaughterhouse, shop and restaurant near Arnhem and Veluwe.
Figure 4. Patricia Tesselaar 2020. Design for slaughterhouse, shop and restaurant near Arnhem and Veluwe.
Sustainability 13 00481 g004
Figure 5. Jens Wind 2020. Design for transformed river edge in Arnhem inner city as a breeding space for crayfish.
Figure 5. Jens Wind 2020. Design for transformed river edge in Arnhem inner city as a breeding space for crayfish.
Sustainability 13 00481 g005
Figure 6. Lise Smits 2020. Scheme of stakeholders in the new farming system.
Figure 6. Lise Smits 2020. Scheme of stakeholders in the new farming system.
Sustainability 13 00481 g006
Figure 7. Cindy Smit 2020. Model of healthy meals with a regional origin in the heart of Arnhem.
Figure 7. Cindy Smit 2020. Model of healthy meals with a regional origin in the heart of Arnhem.
Sustainability 13 00481 g007
Publisher’s Note: MDPI stays neutral with regard to jurisdictional claims in published maps and institutional affiliations.

Share and Cite

MDPI and ACS Style

van Dooren, N.; Leseman, B.; van der Meulen, S. How New Food Networks Change the Urban Environment: A Case Study in the Contribution of Sustainable, Regional Food Systems to Green and Healthy Cities. Sustainability 2021, 13, 481. https://doi.org/10.3390/su13020481

AMA Style

van Dooren N, Leseman B, van der Meulen S. How New Food Networks Change the Urban Environment: A Case Study in the Contribution of Sustainable, Regional Food Systems to Green and Healthy Cities. Sustainability. 2021; 13(2):481. https://doi.org/10.3390/su13020481

Chicago/Turabian Style

van Dooren, Noël, Brecht Leseman, and Suzanne van der Meulen. 2021. "How New Food Networks Change the Urban Environment: A Case Study in the Contribution of Sustainable, Regional Food Systems to Green and Healthy Cities" Sustainability 13, no. 2: 481. https://doi.org/10.3390/su13020481

APA Style

van Dooren, N., Leseman, B., & van der Meulen, S. (2021). How New Food Networks Change the Urban Environment: A Case Study in the Contribution of Sustainable, Regional Food Systems to Green and Healthy Cities. Sustainability, 13(2), 481. https://doi.org/10.3390/su13020481

Note that from the first issue of 2016, this journal uses article numbers instead of page numbers. See further details here.

Article Metrics

Back to TopTop