Does Entrepreneurial Orientation Lead to Successful Sustainable Innovation? The Evidence from Chinese Environmentally Friendly Companies
Abstract
:1. Introduction
2. Theory Development and Hypotheses
2.1. Sustainable Innovation and Entrepreneurial Orientation
2.2. Roles of Absorptive Capacity
2.3. Entrepreneurial Orientation and Absorptive Capacity
2.4. Absorptive Capacity and Innovation
3. Research Methodology
3.1. Participants
3.2. Procedure
4. Results
4.1. Measurement Model
4.2. Hypothesis Testing
5. Discussion and Implications
5.1. Theoretical Implications
5.2. Practical Implications
5.3. Limitations and Directions for Future Research
6. Conclusions
Author Contributions
Funding
Institutional Review Board Statement
Informed Consent Statement
Data Availability Statement
Conflicts of Interest
Appendix A
| Characteristic | Range | Frequency | Percentage |
|---|---|---|---|
| Industry sector | Software | 56 | 14.3% |
| Mobile Communication Industry | 47 | 12.0% | |
| Medical Industry | 102 | 26.0% | |
| Biotech Industry | 83 | 21.2% | |
| Internet Industry | 64 | 16.3% | |
| Material Industry | 40 | 10.2% | |
| Organization age (year) | ≤5 | 42 | 10.7% |
| 6–10 | 280 | 71.4% | |
| 11–20 | 65 | 16.7% | |
| >20 | 5 | 1.2% | |
| Organization size (Number of employees) | ≤50 | 27 | 6.9% |
| 51–100 | 78 | 19.9% | |
| 101–200 | 212 | 54.1% | |
| 201–500 | 59 | 15.1% | |
| 501–1000 | 8 | 2.0% | |
| >1000 | 8 | 2.0% |
| Constructs (Items) | Measurement | Standard Loadings | Reference |
|---|---|---|---|
| Exploitative Innovation (EEI) (Cronbach’s α = 0.848, CR = 0.891) | Adapted from ref. [4,73] | ||
| In the new product development processes, to what extent has your firm | |||
| EEI1 | Upgraded current knowledge for familiar products. | 0.700 | |
| EEI2 | Invested in exploiting mature technologies that improve the productivity of current innovation operations. | 0.732 | |
| EEI3 | Enhanced abilities in searching for solutions to customer problems that are near to existing solutions. | 0.749 | |
| EEI4 | Upgraded skills in product development processes in which the firm already possesses rich experience. | 0.686 | |
| EEI5 | Strengthened knowledge and skills to improve the efficiency of existing innovation activities. | 0.766 | |
| Exploratory innovation (EYI) (Cronbach’s α = 0.790, CR = 0.854) | Adapted from ref. [4,73] | ||
| In the new product development processes, to what extent has your firm | |||
| EYI1 | Acquired manufacturing technologies and skills entirely new to the firm. | 0.674 | |
| EYI2 | Learned product development skills and processes entirely new to the industry. | 0.703 | |
| EYI3 | Acquired entirely new managerial and organizational skills that are important for innovation. | 0.642 | |
| EYI4 | Learned totally new skills in funding new technology and training R&D personnel. | 0.648 | |
| EYI5 | Strengthened innovation skills in areas where it has no prior experience. | 0.608 | |
| Potential absorptive capacity (PAC) (Cronbach’s α = 0.763, CR = 0.834) | |||
| PAC1 | We are successful in learning new things. | 0.688 | Adapted from ref. [29,30] |
| PAC2 | We are effective in developing new knowledge or insights that have the potential to influence product/service development. | 0.772 | |
| PAC3 | We are able to identify and acquire internal (e.g., within the firm) and external (e.g., market) knowledge. | 0.766 | |
| PAC4 | We have effective routines to identify, value, and import new information and knowledge from channel partners. | 0.692 | |
| PAC5 | We have adequate routines to analyze the information and knowledge obtained. | 0.740 | |
| PAC6 | We have adequate routines to assimilate new information and knowledge. | 0.717 | |
| Realized Absorptive Capacity (RAC) (Cronbach’s α = 0.797, CR = 0.800) | |||
| RAC1 | We can successfully integrate our existing knowledge with the new information and knowledge acquired. | 0.755 | |
| RAC2 | We are effective in transforming existing information into new knowledge. | 0.738 | |
| RAC3 | We can successfully grasp the opportunities for our firm from new external knowledge. | 0.748 | |
| RAC4 | We can successfully transform he new integrated information and knowledge into concrete applications. | 0.694 | |
| RAC5 | We are effective in utilizing knowledge in new products. | 0.749 | |
| RAC6 | We constantly consider better ways to exploit knowledge. | 0.796 | |
| Entrepreneurial Orientation (EO) | Adapted from ref. [20,54] | ||
| Risk-taking (Cronbach’s α = 0.777, CR = 0.870) | |||
| EORT1 | The term “risk taker” is considered a positive attribute for people in our business. | 0.744 | |
| EORT2 | People in our business are encouraged to take calculated risks with new ideas. | 0.733 | |
| EORT3 | Our business emphasizes both exploration and experimentation for opportunities. | 0.723 | |
| Innovation (Cronbach’s α = 0.778, CR = 0.871) | |||
| EOI1 | We actively introduce improvements and innovations in our business. | 0.678 | |
| EOI 2 | Our business is creative in its methods of operation. | 0.715 | |
| EOI 3 | Our business seeks out new ways to do things. | 0.811 | |
| Enthusiasm (Cronbach’s α = 0.786, CR = 0.875) | |||
| EOP1 | We always try to take the initiative in every situation (e.g., against competitors, in projects when working with others). | 0.746 | |
| EOP2 | We excel at identifying opportunities. | 0.734 | |
| EOP3 | We initiate actions to which other organizations respond. | 0.746 | |
| Competitive Radicality (Cronbach’s α = 0.783, CR = 0.874) | |||
| EOCA1 | Our business is intensely competitive. | 0.752 | |
| EOCA2 | In general, our business takes a bold or aggressive approach when competing. | 0.741 | |
| EOCA3 | We try to outdo and out-maneuver the competition as best as we can. | 0.723 | |
| Autonomy(Cronbach’s α = 0.862, CR = 0.897) | |||
| EOA1 | Employees are permitted to act and think without interference. | 0.760 | |
| EOA2 | Employees perform jobs that allow them to make and instigate changes in the way they perform their work tasks. | 0.706 | |
| EOA3 | Employees are given freedom and independence to decide on their own how to go about doing their work. | 0.691 | |
| EOA4 | Employees are given freedom to communicate without interference. | 0.749 | |
| EOA5 | Employees are given authority and responsibility to act alone if they think it to be in the best interests of the business. | 0.668 | |
| EOA6 | Employees have access to all vital information. | 0.714 | |
| Variables | Mean Value | Standard Deviation | EO | PAC | RAC | EEI | EYI |
|---|---|---|---|---|---|---|---|
| EO | 5.518 | 0.782 | 1 | ||||
| PAC | 5.583 | 0.954 | 0.112 * | 1 | |||
| RAC | 5.547 | 1.019 | 0.161 ** | 0.167 ** | 1 | ||
| EEI | 5.476 | 1.102 | 0.083 | 0.257 ** | 0.271 ** | 1 | |
| EYI | 5.749 | 0.931 | 0.082 | 0.148 ** | 0.214 ** | 0.013 | 1 |
References
- Cillo, V.; Petruzzelli, A.M.; Ardito, L.; Del Giudice, M. Understanding sustainable innovation: A systematic literature review. Corp. Soc. Responsib. Environ. Manag. 2019, 26, 1012–1025. [Google Scholar] [CrossRef]
- Levinthal, D.A.; March, J.G. The myopia of learning. Strateg. Manag. J. 2010, 14, 95–112. [Google Scholar] [CrossRef]
- Eisenhardt, K.M.; Furr, N.R.; Bingham, C. CROSSROADS—Microfoundations of Performance: Balancing Efficiency and Flexibility in Dynamic Environments. Organ. Sci. 2010, 21, 1263–1273. [Google Scholar] [CrossRef]
- Tao, C.; Qu, Y.; Ren, H.; Guo, Z. The Influence of Inter-Enterprise Knowledge Heterogeneity on Exploratory and Exploitative Innovation Performance: The Moderating Role of Trust and Contract. Sustainability 2020, 12, 5677. [Google Scholar] [CrossRef]
- He, P.; Pei, Y.; Lin, C.; Ye, D. Ambidextrous Marketing Capabilities, Exploratory and Exploitative Market-Based Innovation, and Innovation Performance: An Empirical Study on China’s Manufacturing Sector. Sustainability 2021, 13, 1146. [Google Scholar] [CrossRef]
- Rumelt, R.P. How much does industry matter? Strateg. Manag. J. 2010, 12, 167–185. [Google Scholar] [CrossRef]
- Garcia, R.; Calantone, R.; Levine, R. The Role of Knowledge in Resource Allocation to Exploration versus Exploitation in Technologically Oriented Organizations. Decis. Sci. 2010, 34, 323–349. [Google Scholar] [CrossRef]
- Khan, A.; Chen, L.-R.; Hung, C.-Y. The Role of Corporate Social Responsibility in Supporting Second-Order Social Capital and Sustainable Innovation Ambidexterity. Sustainability 2021, 13, 6994. [Google Scholar] [CrossRef]
- Arzubiaga, U.; Kotlar, J.; Massis, A.D.; Maseda, A.; Iturralde, T. Entrepreneurial orientation and innovation in family SMEs: Unveiling the (actual) impact of the Board of Directors. J. Bus. Ventur. 2018, 33, 455–469. [Google Scholar] [CrossRef] [Green Version]
- Ilyas, G.B.; Munir, A.R.; Sobarsyah, M. Role of Strategic Leadership, Entrepreneurial Orientation, and Innovation on Small and Medium Enterprises Performance. Int. J. Econ. Res. 2017, 14, 61–72. [Google Scholar]
- Covin, J.G.; Lumpkin, G.T. Entrepreneurial orientation theory and research: Reflections on a needed construct. Entrep. Theory Pract. 2011, 35, 855–872. [Google Scholar] [CrossRef]
- Ferreira, J.; Coelho, A.; Moutinho, L. Dynamic capabilities, creativity and innovation capability and their impact on competitive advantage and firm performance: The moderating role of entrepreneurial orientation. Technovation 2020, 92, 102061. [Google Scholar] [CrossRef]
- Zhai, Y.-M.; Sun, W.-Q.; Tsai, S.-B.; Wang, Z.; Zhao, Y.; Chen, Q. An empirical study on entrepreneurial orientation, absorptive capacity, and SMEs’ innovation performance: A sustainable perspective. Sustainability 2018, 10, 314. [Google Scholar] [CrossRef] [Green Version]
- Bhatt, G.D. Knowledge management in organizations: Examining the interaction between technologies, techniques, and people. J. Knowl. Manag. 2001, 5, 68–75. [Google Scholar] [CrossRef] [Green Version]
- García-Lillo, F.; úbeda-García, M.; Marco-Lajara, B. Organizational ambidexterity: Exploring the knowledge base. Scientometrics 2016, 107, 1021–1040. [Google Scholar] [CrossRef]
- Benner, M.J.; Tushman, M.L. Reflections on the 2013 Decade Award—“Exploitation, exploration, and process management: The productivity dilemma revisited” ten years later. Acad. Manag. Rev. 2015, 40, 497–514. [Google Scholar] [CrossRef] [Green Version]
- March, L. Special Issue: Organizations, Decision Making and Strategy. The Myopia of Learning. Strateg. Manag. J. 1993, 14, 95–112. [Google Scholar]
- Tzokas, N.; Kim, Y.A.; Akbar, H.; Al-Dajani, H. Absorptive capacity and performance: The role of customer relationship and technological capabilities in high-tech SMEs. Ind. Mark. Manag. 2015, 47, 134–142. [Google Scholar] [CrossRef] [Green Version]
- Martin, E. Special Issue: The Evolution of Firm Capabilities. Dynamic Capabilities: What Are They? Strateg. Manag. J. 2000, 21, 1105–1121. [Google Scholar]
- Mostafiz, M.I.; Hughes, M.; Sambasivan, M. Entrepreneurial Orientation, Competitive Advantage and Strategic Knowledge Management Capability in Malaysian Family Firms. J. Knowl. Manag. 2021. [Google Scholar] [CrossRef]
- Ferreira, J.J.; Azevedo, S.G.; Ortiz, R.F. Contribution of resource-based view and entrepreneurial orientation on small firm growth. Cuad. Gestión 2011, 11, 95–116. [Google Scholar] [CrossRef] [Green Version]
- Moss, T.W.; Neubaum, D.O.; Meyskens, M. The Effect of Virtuous and Entrepreneurial Orientations on Microfinance Lending and Repayment: A Signaling Theory Perspective. Entrep. Theory Pract. 2015, 39, 27–52. [Google Scholar] [CrossRef]
- Arunachalam, S.; Ramaswami, S.N.; Herrmann, P.; Walker, D. Innovation pathway to profitability: The role of entrepreneurial orientation and marketing capabilities. J. Acad. Mark. 2018, 46, 1–23. [Google Scholar]
- AlTaweel, I.R.; Al-Hawary, S.I. The Mediating Role of Innovation Capability on the Relationship between Strategic Agility and Organizational Performance. Sustainability 2021, 13, 7564. [Google Scholar] [CrossRef]
- Wang, C.; Rodan, S.; Fruin, M.; Xu, X. Knowledge Networks, Collaboration Networks, and Exploratory Innovation. Acad. Manag. J. 2014, 57, 484–514. [Google Scholar] [CrossRef]
- Mikalef, P.; van de Wetering, R.; Krogstie, J. Building dynamic capabilities by leveraging big data analytics: The role of organizational inertia. Inf. Manag. 2020, 58, 103412. [Google Scholar] [CrossRef]
- Papachroni, A.; Heracleous, L.; Paroutis, S. In pursuit of ambidexterity: Managerial reactions to innovation—Efficiency tensions. Hum. Relat. 2016, 69, 1791–1822. [Google Scholar] [CrossRef] [Green Version]
- Lumpkin, G.T.; Dess, G.G. Linking two dimensions of entrepreneurial orientation to firm performance: The moderating role of environment and industry life cycle. J. Bus. Ventur. 2001, 16, 429–451. [Google Scholar] [CrossRef]
- Zahra, S.A.; George, G. The Net-Enabled Business Innovation Cycle and the Evolution of Dynamic Capabilities. Inf. Syst. Res. 2002, 13, 147–150. [Google Scholar] [CrossRef]
- Mao, H.; Liu, S.; Zhang, J.; Zhang, Y.; Gong, Y. Information technology competency and organizational agility: Roles of absorptive capacity and information intensity. Inf. Technol. People 2021, 34, 421–451. [Google Scholar] [CrossRef]
- Donate, M.J.; Sánchez, D. The role of knowledge-oriented leadership in knowledge management practices and innovation. J. Bus. Res. 2015, 68, 360–370. [Google Scholar] [CrossRef]
- Teece, D.J.; Pisano, G.; Shuen, A. Dynamic capabilities and strategic management. Strateg. Manag. J. 1997, 18, 509–533. [Google Scholar] [CrossRef]
- Swoboda, B.; Olejnik, E. Linking processes and dynamic capabilities of international SMEs: The mediating effect of international entrepreneurial orientation. J. Small Bus. Manag. 2016, 54, 139–161. [Google Scholar] [CrossRef]
- Mapalala, M.J. Examining the Relationship between Entrepreneurial Orientation and Organizational Performance: The Moderating Role of Organizational Learning. Ph.D. Thesis, Regent University, Virginia Beach, VA, USA, 2017. [Google Scholar]
- Covin, J.G.; Wales, W.J. The Measurement of Entrepreneurial Orientation. Entrep. Theory Pract. 2012, 36, 677–702. [Google Scholar] [CrossRef]
- Limaj, E.; Bernroider, E.W. The roles of absorptive capacity and cultural balance for exploratory and exploitative innovation in SMEs. J. Bus. Res. 2019, 94, 137–153. [Google Scholar] [CrossRef] [Green Version]
- Li, Y.H.; Huang, J.W.; Tsai, M.T. Entrepreneurial orientation and firm performance: The role of knowledge creation process. Ind. Mark. Manag. 2009, 38, 440–449. [Google Scholar] [CrossRef]
- Liao, J.; Welsch, H.; Stoica, M. Organizational Absorptive Capacity and Responsiveness: An Empirical Investigation of Growth-Oriented SMEs. Entrep. Theory Pract. 2010, 28, 63–86. [Google Scholar] [CrossRef]
- Shepherd, D.A.; Patzelt, H. The “heart” of entrepreneurship: The impact of entrepreneurial action on health and health on entrepreneurial action. J. Bus. Ventur. Insights 2015, 4, 22–29. [Google Scholar] [CrossRef]
- Keh, H.T.; Nguyen, T.; Ng, H.P. The effects of entrepreneurial orientation and marketing information on the performance of SMEs. J. Bus. Ventur. 2007, 22, 592–611. [Google Scholar] [CrossRef]
- Looy, B.V.; Martens, T.; Debackere, K. Organizing for Continuous Innovation: On the Sustainability of Ambidextrous Organizations. Creat. Innov. Manag. 2010, 14, 208–221. [Google Scholar] [CrossRef]
- García-Sánchez, E.; García-Morales, V.J.; Martín-Rojas, R. Influence of technological assets on organizational performance through absorptive capacity, organizational innovation and internal labour flexibility. Sustainability 2018, 10, 770. [Google Scholar] [CrossRef] [Green Version]
- Lieberman, M.B.; Montgomery, D.B. First-mover (dis)advantages: Retrospective and link with the resource-based view. Strateg. Manag. J. 1998, 19, 1111–1125. [Google Scholar] [CrossRef]
- Krylova, K.O.; Vera, D.; Crossan, M. Knowledge transfer in knowledge-intensive organizations: The crucial role of improvisation in transferring and protecting knowledge. J. Knowl. Manag. 2016, 20, 1045–1064. [Google Scholar] [CrossRef]
- Schot, J.; Steinmueller, W.E. Three frames for innovation policy: R&D, systems of innovation and transformative change. Res. Policy 2018, 47, 1554–1567. [Google Scholar]
- Leal-Rodríguez, A.L.; Roldán, J.L.; Ariza-Montes, J.A.; Leal-Millán, A. From potential absorptive capacity to innovation outcomes in project teams: The conditional mediating role of the realized absorptive capacity in a relational learning context. Int. J. Proj. Manag. 2014, 32, 894–907. [Google Scholar] [CrossRef]
- Yeoh, P.-L. Realized and potential absorptive capacity: Understanding their antecedents and performance in the sourcing context. J. Mark. Theory Pract. 2009, 17, 21–36. [Google Scholar] [CrossRef]
- Alexandre, R. Organizational Ambidexterity. Ambidexterity in Technology Sourcing: The Moderating Role of Absorptive Capacity. Organ. Sci. 2009, 20, 759–780. [Google Scholar]
- McGrath, R. Management’s three eras: A brief history. Harv. Bus. Rev. 2014, 30, 2–4. [Google Scholar]
- Kogut, B.; Zander, U. Knowledge of the Firm, Combinative Capabilities, and the Replication of Technology. Organ. Sci. 1992, 3, 383–397. [Google Scholar] [CrossRef]
- National Environmental Protection Administration. Index Explanation of National Environmental Friendly Enterprises. 2003. Available online: http://sthjt.hubei.gov.cn/fbjd/zc/zcwj/sthjbwj/200710/t20071015_1770251.shtml (accessed on 3 November 2020).
- Liu, S.; Wang, L.; Huang, W.W. Effects of process and outcome controls on business process outsourcing performance: Moderating roles of vendor and client capability risks. Eur. J. Oper. Res. 2017, 260, 1115–1128. [Google Scholar] [CrossRef]
- Lu, Y.; Ramamurthy, K. Understanding the link between information technology capability and organizational agility: An empirical examination. MIS Q. 2011, 35, 931–954. [Google Scholar] [CrossRef] [Green Version]
- Hughes, M.; Hughes, P.; Morgan, R.E. Exploitative learning and entrepreneurial orientation alignment in emerging young firms: Implications for market and response performance. Br. J. Manag. 2007, 18, 359–375. [Google Scholar] [CrossRef] [Green Version]
- Hayes, A.F. Introduction to Mediation, Moderation, and Conditional Process Analysis: A Regression-Based Approach; Guilford Publications: New York, NY, USA, 2017. [Google Scholar]
- Titah, R.; Barki, H. Nonlinearities between attitude and subjective norms in information technology acceptance: A negative synergy? MIS Q. 2009, 33, 827–844. [Google Scholar] [CrossRef] [Green Version]
- Rosenkopf, L.; Nerkar, A. Beyond local search: Boundary-spanning, exploration, and impact in the optical disk industry. Strateg. Manag. J. 2001, 22, 287–306. [Google Scholar] [CrossRef]
- Boons, F.; Montalvo, C.; Quist, J.; Wagner, M. Sustainable innovation, business models and economic performance: An overview. J. Clean. Prod. 2013, 45, 1–8. [Google Scholar] [CrossRef]
- Costa, J.; Matias, J.C. Open innovation 4.0 as an enhancer of sustainable innovation ecosystems. Sustainability 2020, 12, 8112. [Google Scholar] [CrossRef]
- Bacinello, E.; Tontini, G.; Alberton, A. Influence of maturity on corporate social responsibility and sustainable innovation in business performance. Corp. Soc. Responsib. Environ. Manag. 2020, 27, 749–759. [Google Scholar] [CrossRef]
- Seo, Y.W.; Chae, S.W.; Lee, K.C. The impact of absorptive capacity, exploration, and exploitation on individual creativity: Moderating effect of subjective well-being. Comput. Hum. Behav. 2015, 42, 68–82. [Google Scholar] [CrossRef]
- Zhen, J.; Cao, C.; Qiu, H.; Xie, Z. Impact of organizational inertia on organizational agility: The role of IT ambidexterity. Inf. Technol. Manag. 2021, 22, 1–13. [Google Scholar] [CrossRef]
- Levinthal, C. Absorptive Capacity: A New Perspective on Learning and Innovation. Adm. Sci. Q. 1990, 35, 128–152. [Google Scholar]
- Shen, J.; Sha, Z.; Wu, Y.J. Enterprise adaptive marketing capabilities and sustainable innovation performance: An opportunity–resource integration perspective. Sustainability 2020, 12, 469. [Google Scholar] [CrossRef] [Green Version]
- Cassiman, B.; Veugelers, R. In search of complementarity in innovation strategy: Internal R&D and external knowledge acquisition. Oper. Res. 2006, 52, 68–82. [Google Scholar]
- Berghman, L.; Matthyssens, P.; Vandenbempt, K. Value innovation, deliberate learning mechanisms and information from supply chain partners. Ind. Mark. Manag. 2012, 41, 27–39. [Google Scholar] [CrossRef]
- Pearce, J.A.; Fritz, D.A.; Davis, P.S. Entrepreneurial Orientation and the Performance of Religious Congregations as Predicted by Rational Choice Theory. Entrep. Theory Pract. 2010, 34, 219–248. [Google Scholar] [CrossRef]
- Skordoulis, M.; Ntanos, S.; Kyriakopoulos, G.L.; Arabatzis, G.; Galatsidas, S.; Chalikias, M. Environmental innovation, open innovation dynamics and competitive advantage of medium and large-sized firms. J. Open Innov. Technol. Mark. Complex. 2020, 6, 195. [Google Scholar] [CrossRef]
- Miguélez, E.; Moreno, R. Knowledge flows and the absorptive capacity of regions. Res. Policy 2015, 44, 833–848. [Google Scholar] [CrossRef]
- Autor, D.; Dorn, D.; Hanson, G.; Li, L. Understanding regional export growth in China. In World Trade Evolution; Routledge: London, UK, 2018; pp. 195–228. [Google Scholar]
- Chen, Y.-C.; Li, P.-C.; Evans, K.R. Effects of interaction and entrepreneurial orientation on organizational performance: Insights into market driven and market driving. Ind. Mark. Manag. 2012, 41, 1019–1034. [Google Scholar] [CrossRef]
- Dess, G.G.; Lumpkin, G.T. The role of entrepreneurial orientation in stimulating effective corporate entrepreneurship. Acad. Manag. 2005, 19, 147–156. [Google Scholar] [CrossRef]
- Atuahene-Gima, K. Resolving the capability—Rigidity paradox in new product innovation. J. Mark. 2005, 69, 61–83. [Google Scholar] [CrossRef]


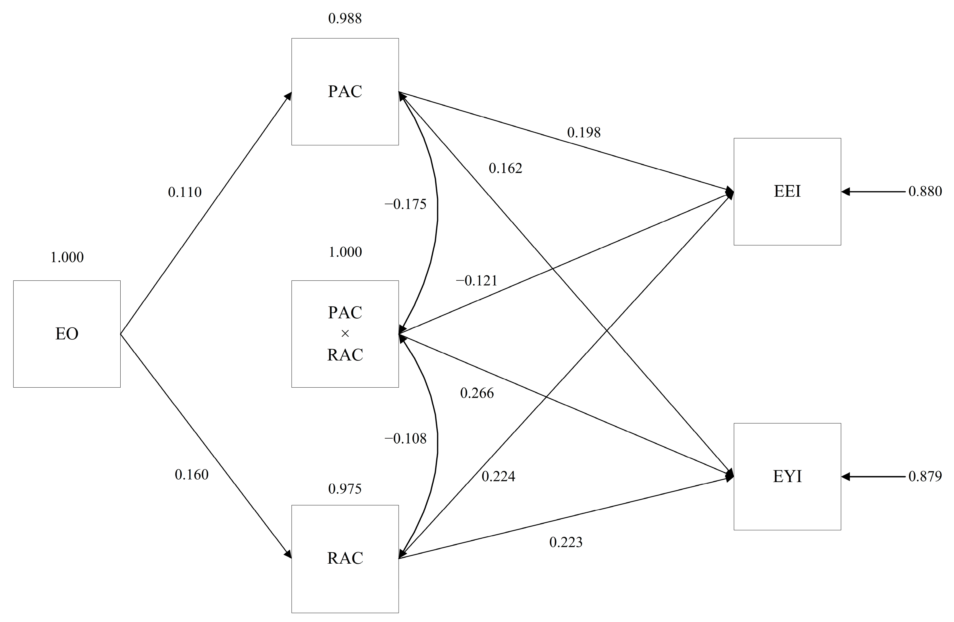
| Path | Original Estimate | Standardized Estimate | Standard Error | t | p | ||
|---|---|---|---|---|---|---|---|
| EO | → | PAC | 0.134 | 0.110 | 0.056 | 2.397 | 0.017 |
| EO | → | RAC | 0.208 | 0.160 | 0.060 | 3.468 | 0.001 |
| PAC | → | EEI | 0.227 | 0.198 | 0.052 | 4.373 | *** |
| PAC | → | EYI | 0.158 | 0.162 | 0.044 | 3.579 | *** |
| RAC | → | EEI | 0.240 | 0.224 | 0.048 | 4.990 | *** |
| RAC | → | EYI | 0.204 | 0.223 | 0.041 | 4.984 | *** |
| PAC × RAC | → | EEI | −0.130 | −0.121 | 0.048 | −2.697 | 0.007 |
| PAC × RAC | → | EYI | 0.242 | 0.266 | 0.041 | 5.933 | *** |
| Effect of RAC on EEI | ||||||
| PAC | Effect | se | t | p | LLCI | ULCI |
| 4.66 | 0.36 | 0.06 | 5.68 | 0.00 | 0.24 | 0.48 |
| 5.67 | 0.23 | 0.05 | 4.54 | 0.00 | 0.13 | 0.32 |
| 6.50 | 0.11 | 0.07 | 1.61 | 0.11 | −0.03 | 0.25 |
| Effect of PAC on EEI | ||||||
| RAC | Effect | se | t | p | LLCI | ULCI |
| 4.50 | 0.36 | 0.07 | 5.44 | 0.00 | 0.23 | 0.5 |
| 5.67 | 0.21 | 0.05 | 3.87 | 0.00 | 0.10 | 0.31 |
| 6.67 | 0.07 | 0.08 | 0.9 | 0.37 | −0.09 | 0.24 |
| Effect of RAC on EYI | ||||||
| PAC | Effect | se | t | p | LLCI | ULCI |
| 4.66 | −0.03 | 0.05 | −0.55 | 0.58 | −0.14 | 0.08 |
| 5.67 | 0.22 | 0.04 | 5.23 | 0.00 | 0.14 | 0.3 |
| 6.50 | 0.43 | 0.06 | 7.14 | 0.00 | 0.31 | 0.54 |
| Effect of PAC on EYI | ||||||
| RAC | Effect | se | t | p | LLCI | ULCI |
| 4.50 | −0.10 | 0.06 | −1.84 | 0.07 | −0.22 | 0.01 |
| 5.67 | 0.18 | 0.05 | 4.04 | 0.00 | 0.09 | 0.27 |
| 6.67 | 0.43 | 0.07 | 6.15 | 0.00 | 0.29 | 0.57 |
| Direct Effect of EO on EEI | Direct Effect of EO on EYI | |||||||
| Mediator | Effect | BootSE | BootLLCI | BootULCI | Effect | BootSE | BootLLCI | BootULCI |
| PAC | 0.08 | 0.06 | −0.05 | 0.20 | 0.08 | 0.06 | −0.03 | 0.19 |
| RAC | 0.06 | 0.06 | −0.07 | 0.18 | 0.06 | 0.06 | −0.05 | 0.17 |
| Indirect Effect of EO on EEI | Indirect Effect of EO on EYI | |||||||
| Model | Effect | BootSE | BootLLCI | BootULCI | Effect | BootSE | BootLLCI | BootULCI |
| PAC | 0.04 | 0.02 | 0.01 | 0.08 | 0.02 | 0.01 | 0.002 | 0.04 |
| RAC | 0.06 | 0.02 | 0.02 | 0.11 | 0.04 | 0.01 | 0.02 | 0.07 |
Publisher’s Note: MDPI stays neutral with regard to jurisdictional claims in published maps and institutional affiliations. |
© 2021 by the authors. Licensee MDPI, Basel, Switzerland. This article is an open access article distributed under the terms and conditions of the Creative Commons Attribution (CC BY) license (https://creativecommons.org/licenses/by/4.0/).
Share and Cite
Mao, H.; Wang, Z.; Yi, L. Does Entrepreneurial Orientation Lead to Successful Sustainable Innovation? The Evidence from Chinese Environmentally Friendly Companies. Sustainability 2021, 13, 10294. https://doi.org/10.3390/su131810294
Mao H, Wang Z, Yi L. Does Entrepreneurial Orientation Lead to Successful Sustainable Innovation? The Evidence from Chinese Environmentally Friendly Companies. Sustainability. 2021; 13(18):10294. https://doi.org/10.3390/su131810294
Chicago/Turabian StyleMao, Hongyi, Zongjun Wang, and Lin Yi. 2021. "Does Entrepreneurial Orientation Lead to Successful Sustainable Innovation? The Evidence from Chinese Environmentally Friendly Companies" Sustainability 13, no. 18: 10294. https://doi.org/10.3390/su131810294
APA StyleMao, H., Wang, Z., & Yi, L. (2021). Does Entrepreneurial Orientation Lead to Successful Sustainable Innovation? The Evidence from Chinese Environmentally Friendly Companies. Sustainability, 13(18), 10294. https://doi.org/10.3390/su131810294
