Social Life Cycle Assessments: A Review on Past Development, Advances and Methodological Challenges
Abstract
1. Introduction
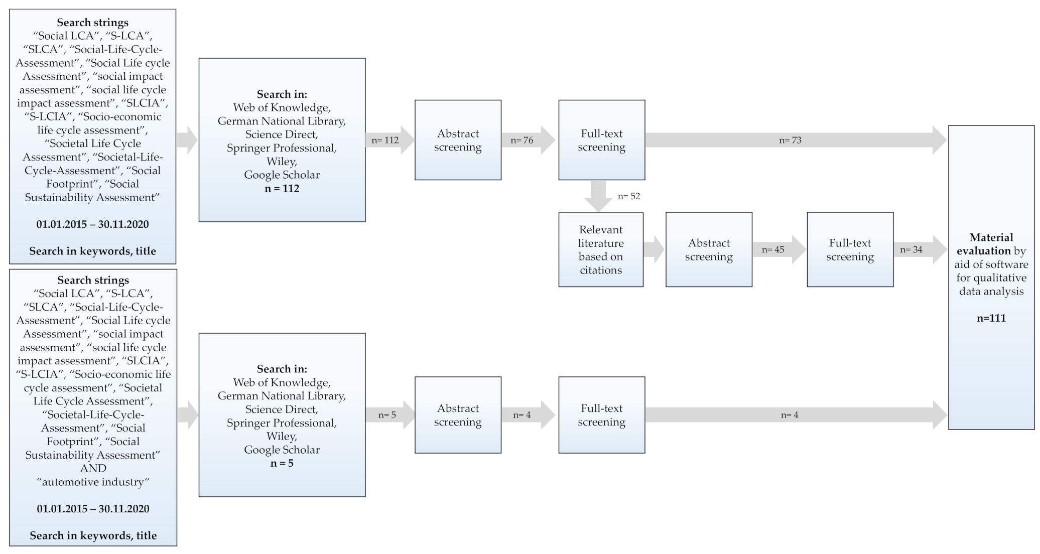
2. Data Acquisition and Evaluation
2.1. Data Acquisition
2.2. Data Evaluation
3. Results and Discussion
3.1. Past Developments and Milestones of S-LCA Research
3.1.1. First Steps towards S-LCA (1990–2009)
3.1.2. Uncertainty Years (2010–2013)
3.1.3. The Development Years (2014–2019)
3.1.4. Search for Standardization (2020–ongoing)
3.2. S-LCA and the Automotive Industry
3.3. Methodological Barriers in S-LCA
3.3.1. Goal and Scope Definition: Linking LCA Structures to Social Phenomena
3.3.2. Goal and Scope Definition: Unclear Underlying Theory and Epistemological Positions
3.3.3. Goal and Scope Definition: Process vs. Organizational S-LCA
3.3.4. Goal and Scope Definition: Missing Link between SDGs and S-LCA Impact Sub-categories
3.3.5. Inventory Analysis: Defining and Integrating Positive Impacts
3.3.6. Inventory Analysis: Generic vs. Site-Specific Data and the Dependency on Stakeholder Participation
3.3.7. Impact Assessment: Tracking Social Impact Pathways
3.3.8. Impact Assessment: Neglected Stakeholder Categories and the Variety of Impact Sub-Categories
3.3.9. Life Cycle Interpretation: Lacking Comparability and Transparency of S-LCA
4. Conclusions
Supplementary Materials
Author Contributions
Funding
Acknowledgments
Conflicts of Interest
Disclaimer
References
- United Nations. The Millennium Development Goals Report. 2015. Available online: https://www.un.org/millenniumgoals/2015_MDG_Report/pdf/MDG%202015%20rev%20(July%201).pdf (accessed on 1 April 2021).
- United Nations. Take Action for the Sustainable Development Goals. 2020. Available online: https://www.un.org/sustainabledevelopment/sustainable-%20%20%20development-goals/ (accessed on 1 April 2021).
- United Nations Statistics. SDG Indicators—United Nations Global SDG Database. 2021. Available online: https://unstats.un.org/sdgs/metadata/ (accessed on 1 April 2021).
- The International Organization for Standardization. DIN EN ISO 14040:2021-02 Umweltmanagement—Ökobilanz—Grundsätze und Rahmenbedingungen. ISO 14040:2006 + Amd 1:2020; Deutsche Fassung EN ISO 14040:2006 + A1:2020. 2021. Available online: https://www.beuth.de/de/norm/din-en-iso-14040/325953744 (accessed on 17 August 2021).
- The International Organization for Standardization. DIN EN ISO 14044:2021-02 Umweltmanagement—Ökobilanz—Anforderungen und Anleitungen. ISO 14044:2006 + Amd 1:2017 + Amd 2:2020; Deutsche Fassung EN ISO 14044:2006 + A1:2018 + A2:2020. 2021. Available online: https://www.beuth.de/de/norm/din-en-iso-14044/325953813 (accessed on 17 August 2021).
- Guinée, J.B.; Heijungs, R.; Huppes, G.; Zamagni, A.; Masoni, P.; Buonamici, R.; Ekvall, T.; Rydberg, T. Life cycle assessment: Past, present, and future. Environ. Sci. Technol. 2011, 45, 90–96. [Google Scholar] [CrossRef]
- Kloepffer, W. Life cycle sustainability assessment of products. Int. J. Life Cycle Assess. 2008, 13, 89–95. [Google Scholar] [CrossRef]
- Aleisa, E.; Al-Jarallah, R. A triple bottom line evaluation of solid waste management strategies. A case study for an arid Gulf State, Kuwait. Int. J. Life Cycle Assess. 2018, 23, 1460–1475. [Google Scholar] [CrossRef]
- Ren, J.; Manzardo, A.; Mazzi, A.; Zuliani, F.; Scipioni, A. Prioritization of bioethanol production pathways in China based on life cycle sustainability assessment and multicriteria decision-making. Int. J. Life Cycle Assess. 2015, 20, 842–853. [Google Scholar] [CrossRef]
- Hunkeler, D. Societal LCA Methodology and Case Study. Int. J. Life Cycle Assess. 2006, 11, 371–382. [Google Scholar] [CrossRef]
- Iofrida, N.; De Luca, A.I.; Silveri, F.; Falcone, G.; Stillitano, T.; Gulisano, G.; Strano, A. Psychosocial risk factors’ impact pathway for social life cycle assessment. An application to citrus life cycles in South Italy. Int. J. Life Cycle Assess. 2019, 24, 767–780. [Google Scholar] [CrossRef]
- United Nations Environment Programme. Guidelines for Social Life Cycle Assessment of Products. 2020. Available online: https://www.lifecycleinitiative.org/wp-content/uploads/2021/01/Guidelines-for-Social-Life-Cycle-Assessment-of-Products-and-Organizations-2020-22.1.21sml.pdf (accessed on 23 August 2021).
- United Nations Environment Programme and Society of Environmental Toxicology and Chemistry. The Methodological Sheets for sub-categories in Social Life Cycle Assessment (S-LCA); Pre-Publication Version. United Nations Environment Programme. Society of Environmental Toxicology and Chemistry, 2013. Available online: https://www.lifecycleinitiative.org/wp-content/uploads/2013/11/S-LCA_methodological_sheets_11.11.13.pdf (accessed on 11 August 2021).
- Roundtable for Product Social Metrics. Handbook for Product Social Impact Assessment. 2020. Available online: https://product-social-impact-assessment.com/handbook/https://product-social-impact-assessment.com/wp-content/uploads/2021/02/20-01-Handbook-2020_10.pdf (accessed on 1 April 2021).
- Barros Telles do Carmo, B.; Margni, M.; Baptiste, P. Customized scoring and weighting approaches for quantifying and aggregating results in social life cycle impact assessment. Int. J. Life Cycle Assess. 2017, 22, 2007–2017. [Google Scholar] [CrossRef]
- Kühnen, M.; Hahn, R. Indicators in Social Life Cycle Assessment. A Review of Frameworks, Theories, and Empirical Experience. J. Ind. Ecol. 2017, 21, 1547–1565. [Google Scholar] [CrossRef]
- Zanchi, L.; Delogu, M.; Zamagni, A.; Pierini, M. Analysis of the main elements affecting social LCA applications. Challenges for the automotive sector. Int. J. Life Cycle Assess. 2018, 23, 519–535. [Google Scholar] [CrossRef]
- Sureau, S.; Neugebauer, S.; Achten, W.M.J. Different paths in social life cycle impact assessment (S-LCIA)—a classification of type II impact pathway approaches. Int. J. Life Cycle Assess. 2020, 25, 382–393. [Google Scholar] [CrossRef]
- Russo Garrido, S.; Parent, J.; Beaulieu, L.; Revéret, J.-P. A literature review of type I SLCA—Making the logic underlying methodological choices explicit. Int. J. Life Cycle Assess. 2018, 23, 432–444. [Google Scholar] [CrossRef]
- Dubois-Iorgulescu, A.-M.; Saraiva, A.K.E.B.; Valle, R.; Rodrigues, L.M. How to define the system in social life cycle assessments? A critical review of the state of the art and identification of needed developments. Int. J. Life Cycle Assess. 2018, 23, 507–518. [Google Scholar] [CrossRef]
- Soltanpour, Y.; Peri, I.; Temri, L. Area of protection in S-LCA. Human well-being or societal quality. Int. J. Life Cycle Assess. 2019, 24, 2073–2087. [Google Scholar] [CrossRef]
- Thorstensen, E.; Forsberg, E.-M. Social Life Cycle Assessment as a resource for Responsible Research and Innovation. J. Responsible Innov. 2016, 3, 50–72. [Google Scholar] [CrossRef]
- Lucchetti, M.C.; Arcese, G.; Traverso, M.; Montauti, C.; Herdiansyah, H. S-LCA applications. A case studies analysis. E3S Web Conf. 2018, 74, 10009. [Google Scholar] [CrossRef]
- Gompf, K.; Traverso, M.; Hetterich, J. Towards social life cycle assessment of mobility services. Systematic literature review and the way forward. Int. J. Life Cycle Assess. 2020, 25, 1883–1909. [Google Scholar] [CrossRef]
- Tarne, P.; Traverso, M.; Finkbeiner, M. Review of Life Cycle Sustainability Assessment and Potential for Its Adoption at an Automotive Company. Sustainability 2017, 9, 670. [Google Scholar] [CrossRef]
- Di Cesare, S.; Silveri, F.; Sala, S.; Petti, L. Positive impacts in social life cycle assessment. State of the art and the way forward. Int. J. Life Cycle Assess. 2018, 23, 406–421. [Google Scholar] [CrossRef]
- Ramos Huarachi, D.A.; Piekarski, C.M.; Puglieri, F.N.; de Francisco, A.C. Past and future of Social Life Cycle Assessment. Historical evolution and research trends. J. Clean. Prod. 2020, 264, 121506. [Google Scholar] [CrossRef]
- Clarivate. Web of Science. 2021. Available online: https://login.webofknowledge.com/error/Error?Error=IPError&PathInfo=%2F&RouterURL=https%3A%2F%2Fwww.webofknowledge.com%2F&Domain=.webofknowledge.com&Src=IP&Alias=WOK5 (accessed on 17 August 2021).
- German National Library. Cataloque: Search.Find. Explore. 2021. Available online: https://www.dnb.de/DE/Home/home_node.html (accessed on 9 August 2021).
- ScienceDirect. Explore Scientific, Technical, and Medical Research on ScienceDirect. 2021. Available online: https://www.sciencedirect.com/ (accessed on 9 August 2021).
- Springer Professional. Homepage Springer Professional. 2021. Available online: https://www.springerprofessional.de/myprofile-dashboard (accessed on 9 August 2021).
- Wiley, John & Sons, Inc. Wiley Online Library. Accelerating Research Discovery to Shape a Better Future—Today’s Research, TOMORROW’S Innovation. 2021. Available online: https://www.onlinelibrary.wiley.com/ (accessed on 9 August 2021).
- Khabsa, M.; Giles, C.L. The number of scholarly documents on the public web. PLoS ONE 2014, 9, e93949. [Google Scholar] [CrossRef] [PubMed]
- United Nations Environment Programme. Guidelines for Social Life Cycle Assessment of Products. 2009. Available online: https://ciraig.org/index.php/project/guidelines-for-social-life-cycle-assessment-of-products/ (accessed on 1 April 2021).
- Baumann, H.; Arvidsson, R.; Tong, H.; Wang, Y. Does the Production of an Airbag Injure more People than the Airbag Saves in Traffic? J. Ind. Ecol. 2013, 17, 517–527. [Google Scholar] [CrossRef]
- Kuckartz, U. Qualitative Inhaltsanalyse. Methoden, Praxis, Computerunterstützung; Grundlagentexte Methoden; Beltz Juventa: Weinheim, Germany; Basel, Switzerland, 2018. [Google Scholar]
- Rädiker, S.; Kuckartz, U. Analyse Qualitativer Daten mit MAXQDA; Springer Fachmedien Wiesbaden: Wiesbaden, Germany, 2019. [Google Scholar]
- Petti, L.; Serreli, M.; Di Cesare, S. Systematic literature review in social life cycle assessment. Int. J. Life Cycle Assess. 2018, 23, 422–431. [Google Scholar] [CrossRef]
- Macombe, C.; Loeillet, D. Social LCA in Progress: 4th SocSem, Proceedings of the 4th International Seminar in Social LCA, Montpellier, France, 4th ed.; 2014. Available online: https://agritrop.cirad.fr/576467/ (accessed on 1 April 2021).
- Venkatesh, G. Critique of selected peer-reviewed publications on applied social life cycle assessment. Focus on cases from developing countries. Clean Techn. Env. Policy 2019, 21, 413–430. [Google Scholar] [CrossRef]
- UN World Commission of Environment and Development. Our Common Future (Brundtland Report). 1987. Available online: https://www.are.admin.ch/are/en/home/sustainable-development/international-cooperation/2030agenda/un-_-milestones-in-sustainable-development/1987--brundtland-report.html (accessed on 1 April 2021).
- Fava, J.A. A Conceptual Framework for Life-Cycle Impact Assessment, Pensacola, FL, USA. 1993. Available online: https://www.worldcat.org/title/conceptual-framework-for-life-cycle-impact-assessment/oclc/32688253 (accessed on 1 April 2021).
- Fan, L.; Pang, B.; Zhang, Y.; Zhang, X.; Sun, Y.; Wang, Y. Evaluation for social and humanity demand on green residential districts in China based on SLCA. Int. J. Life Cycle Assess. 2018, 23, 640–650. [Google Scholar] [CrossRef]
- O’Brien, M.; Doig, A.; Clift, R. Social and environmental life cycle assessment (SELCA). Int. J. LCA 1996, 1, 231–237. [Google Scholar] [CrossRef]
- Arvidsson, R.; Hildenbrand, J.; Baumann, H.; Islam, K.M.N.; Parsmo, R. A method for human health impact assessment in social LCA. Lessons from three case studies. Int. J. Life Cycle Assess. 2018, 23, 690–699. [Google Scholar] [CrossRef]
- Dreyer, L.; Hauschild, M.; Schierbeck, J. A Framework for Social Life Cycle Impact Assessment. Int. J. Life Cycle Assess. 2006, 11, 88–97. [Google Scholar] [CrossRef]
- Norris, G.A. Social Impacts in Product Life Cycles—Towards Life Cycle Attribute Assessment. Int. J. Life Cycle Assess. 2006, 11 (Suppl. S1), 97–104. [Google Scholar] [CrossRef]
- Weidema, B.P. The Integration of Economic and Social Aspects in Life Cycle Impact Assessment. Int. J. Life Cycle Assess. 2006, 11 (Suppl. S1), 89–96. [Google Scholar] [CrossRef]
- Wulf, C.; Werker, J.; Ball, C.; Zapp, P.; Kuckshinrichs, W. Review of Sustainability Assessment Approaches Based on Life Cycles. Sustainability 2019, 11, 5717. [Google Scholar] [CrossRef]
- Zimdars, C.; Haas, A.; Pfister, S. Enhancing comprehensive measurement of social impacts in S-LCA by including environmental and economic aspects. Int. J. Life Cycle Assess. 2018, 23, 133–146. [Google Scholar] [CrossRef]
- Yi Teah, H.; Onuki, M. Support Phosphorus Recycling Policy with Social Life Cycle Assessment. A Case of Japan. Sustainability 2017, 9, 1223. [Google Scholar] [CrossRef]
- Siebert, A.; Bezama, A.; O’Keeffe, S.; Thrän, D. Social life cycle assessment. In pursuit of a framework for assessing wood-based products from bioeconomy regions in Germany. Int. J. Life Cycle Assess. 2018, 23, 651–662. [Google Scholar] [CrossRef]
- Chen, W.; Holden, N.M. Social life cycle assessment of average Irish dairy farm. Int. J. Life Cycle Assess. 2017, 22, 1459–1472. [Google Scholar] [CrossRef]
- Jørgensen, A.; Le Bocq, A.; Nazarkina, L.; Hauschild, M. Methodologies for social life cycle assessment. Int. J. Life Cycle Assess. 2008, 13, 96–103. [Google Scholar] [CrossRef]
- Osorio-Tejada, J.L.; Llera-Sastresa, E.; Scarpellini, S.; Hashim, A.H. An integrated social life cycle assessment of freight transport systems. Int. J. Life Cycle Assess. 2020, 25, 1088–1105. [Google Scholar] [CrossRef]
- Zheng, X.; Easa, S.M.; Ji, T.; Jiang, Z. Modeling life-cycle social assessment in sustainable pavement management at project level. Int. J. Life Cycle Assess. 2020, 25, 1106–1118. [Google Scholar] [CrossRef]
- Kruse, S.A.; Flysjö, A.; Kasperczyk, N.; Scholz, A.J. Socioeconomic indicators as a complement to life cycle assessment—an application to salmon production systems. Int. J. Life Cycle Assess. 2009, 14, 8–18. [Google Scholar] [CrossRef]
- United Nations Development Programme. Millennium Development Goals. 2020. Available online: https://www.undp.org/content/undp/en/home/sdgoverview/mdg_goals.html (accessed on 1 April 2021).
- Parent, J.; Cucuzzella, C.; Revéret, J.-P. Impact assessment in SLCA. Sorting the sLCIA methods according to their outcomes. Int. J. Life Cycle Assess. 2010, 15, 164–171. [Google Scholar]
- Tokede, O.; Traverso, M. Implementing the guidelines for social life cycle assessment. Past, present, and future. Int. J. Life Cycle Assess. 2020, 25, 1910–1929. [Google Scholar] [CrossRef]
- Subramanian, K.; Yung, W.K. Modeling Social Life Cycle Assessment framework for an electronic screen product–A case study of an integrated desktop computer. J. Clean. Prod. 2018, 197, 417–434. [Google Scholar] [CrossRef]
- International Organization for Standardization. ISO 26000—Social Responsibility. 2010. Available online: https://www.iso.org/iso-26000-social-responsibility.html (accessed on 10 August 2021).
- Arcese, G.; Lucchetti, M.C.; Massa, I.; Valente, C. State of the art in S-LCA. Integrating literature review and automatic text analysis. Int. J. Life Cycle Assess. 2018, 23, 394–405. [Google Scholar] [CrossRef]
- Benoît Norris, C.; Norris, G.A. Chapter 8: The Social Hotspots Database Context of the SHDB. In The Sustainability Practitioner’s Guide to Social Analysis and Assessment; Murray, J., McBrain, D., Wiedmann, T., Eds.; Common Ground Pub. LLC: Champaign, IL, USA, 2015; pp. 52–73. [Google Scholar]
- International Organization for Standardization. ISO 20400:2017 Sustainable Procurement—Guidance. 2017. Available online: https://www.iso.org/standard/63026.html (accessed on 10 August 2021).
- International Organization for Standardization. ISO 45000 and 45001 Family—Occupational Health and Safety. 2018. Available online: https://www.iso.org/iso-45001-occupational-health-and-safety.html (accessed on 10 August 2021).
- Mattioda, R.A.; Mazzi, A.; Canciglieri, O.; Scipioni, A. Determining the principal references of the social life cycle assessment of products. Int. J. Life Cycle Assess. 2015, 20, 1155–1165. [Google Scholar] [CrossRef]
- Karlewski, H.; Lehmann, A.; Ruhland, K.; Finkbeiner, M. A Practical Approach for Social Life Cycle Assessment in the Automotive Industry. Resources 2019, 8, 146. [Google Scholar]
- Sureau, S.; Lohest, F.; Van Mol, J.; Bauler, T.; Achten, W.M. Participation in S-LCA. A Methodological Proposal Applied to Belgian Alternative Food Chains (Part 1). Resources 2019, 8, 160. [Google Scholar] [CrossRef]
- Di Noi, C.; Ciroth, A.; Mancini, L.; Eynard, U.; Pennington, D.; Blengini, G.A. Can S-LCA methodology support responsible sourcing of raw materials in EU policy context? Int. J. Life Cycle Assess. 2020, 25, 332–349. [Google Scholar] [CrossRef]
- Penadés-Plà, V.; Martínez-Muñoz, D.; García-Segura, T.; Navarro, I.J.; Yepes, V. Environmental and Social Impact Assessment of Optimized Post-Tensioned Concrete Road Bridges. Sustainability 2020, 12, 4265. [Google Scholar] [CrossRef]
- Bocoum, I.; Macombe, C.; Revéret, J.-P. Anticipating impacts on health based on changes in income inequality caused by life cycles. Int. J. Life Cycle Assess. 2015, 20, 405–417. [Google Scholar]
- Karlewski, H. Social Life Cycle Assessment in der Automobilindustrie; Technischen Universität Berlin: Berlin, Germany, 2016. [Google Scholar] [CrossRef]
- AccountAbility. AA1000 Assurance Standard. v3. 2018. Available online: https://www.accountability.org/standards/aa1000-assurance-standard/ (accessed on 10 August 2021).
- Chhipi-Shrestha, G.K.; Hewage, K.; Sadiq, R. ‘Socializing’ sustainability. A critical review on current development status of social life cycle impact assessment method. Clean Techn. Env. Policy 2015, 17, 579–596. [Google Scholar] [CrossRef]
- Mancini, L.; Sala, S. Social impact assessment in the mining sector. Review and comparison of indicators frameworks. Resour. Policy 2018, 57, 98–111. [Google Scholar] [CrossRef]
- European Automobile Manufacturers Association. Employment in the EU Automotive Industry. 2020. Available online: https://www.acea.auto/figure/automotive-sector-direct-and-indirect-employment-in-the-eu/ (accessed on 1 April 2021).
- Bansal, P. The corporate challenges of sustainable development. AMP 2002, 16, 122–131. [Google Scholar] [CrossRef]
- Carroll, A.B. The pyramid of corporate social responsibility. Toward the moral management of organizational stakeholders. Bus. Horiz. 1991, 34, 39–48. [Google Scholar] [CrossRef]
- van Marrewijk, M. Concepts and Definitions of CSR and Corporate Sustainability. between agency and communion. J. Bus. Ethics 2002, 3, 95–105. [Google Scholar]
- Ford of Europe. Product Sustainability Index. 2007. Available online: https://corporate.ford.com/microsites/sustainability-report-2020/assets/files/sr17-ford-psi.pdf (accessed on 4 January 2021).
- Traverso, M.; Kim, P.; Brattig, S.; Wagner, V. Managing Life Cycle Sustainability Aspects in the Automotive Industry. In Life Cycle Management; Sonnemann, G., Margni, M., Eds.; Springer: Dordrecht, The Netherlands, 2015; pp. 331–339. Available online: https://link.springer.com/chapter/10.1007/978-94-017-7221-1_24 (accessed on 11 August 2021). [CrossRef]
- Jasiński, D.; Meredith, J.; Kirwan, K. A comprehensive framework for automotive sustainability assessment. J. Clean. Prod. 2016, 135, 1034–1044. [Google Scholar] [CrossRef]
- Deutsches Institut für Normung e.V. Umweltmanagement—Ökobilanz—Anforderungen und Anleitungen (ISO 14044:2006). 2018. Available online: https://www.h2.de/fileadmin/user_upload/Einrichtungen/Hochschulbibliothek/Downloaddateien/DIN_EN_ISO_14044.pdf (accessed on 11 August 2021).
- Barke, A.; Thies, C.; Melo, S.P.; Cerdas, F.; Herrmann, C.; Spengler, T.S. Socio-economic life cycle assessment of future aircraft systems. Procedia CIRP 2020, 90, 262–267. [Google Scholar] [CrossRef]
- D’Eusanio, M.; Serreli, M.; Petti, L. Social Life-Cycle Assessment of a Piece of Jewellery. Emphasis on the Local Community. Resources 2019, 8, 158. [Google Scholar] [CrossRef]
- Hauschild, M.Z.; Rosenbaum, R.K.; Olsen, S.I. Life Cycle Assessment; Springer International Publishing: Cham, Switzerland, 2018; Available online: https://www.springer.com/gp/book/9783319564746 (accessed on 11 August 2021).
- Hossain, M.U.; Poon, C.S.; Dong, Y.H.; Lo, I.M.C.; Cheng, J.C.P. Development of social sustainability assessment method and a comparative case study on assessing recycled construction materials. Int. J. Life Cycle Assess. 2018, 23, 1654–1674. [Google Scholar] [CrossRef]
- Comte, A.; Ferré, F. Introduction to Positive Philosophy; Hackett Pub. Co.: Indianapolis, IN, USA, 1988; Available online: https://www.hackettpublishing.com/introduction-to-positive-philosophy (accessed on 11 August 2021).
- Iofrida, N.; De Luca, A.I.; Strano, A.; Gulisano, G. Can social research paradigms justify the diversity of approaches to social life cycle assessment? Int. J. Life Cycle Assess. 2018, 23, 464–480. [Google Scholar] [CrossRef]
- Sureau, S.; Mazijn, B.; Garrido, S.R.; Achten, W.M.J. Social life-cycle assessment frameworks. A review of criteria and indicators proposed to assess social and socioeconomic impacts. Int. J. Life Cycle Assess. 2018, 23, 904–920. [Google Scholar] [CrossRef]
- Macombe, C.; Zamagni, A.; Traverso, M. Preface: Social LCA in progress. Int. J. Life Cycle Assess. 2018, 23, 387–393. [Google Scholar] [CrossRef]
- Zamagni, A.; Amerighi, O.; Buttol, P. Strengths or bias in social LCA? Int. J. Life Cycle Assess. 2011, 16, 596–598. [Google Scholar] [CrossRef]
- Grubert, E. Rigor in social life cycle assessment. Improving the scientific grounding of SLCA. Int. J. Life Cycle Assess. 2018, 23, 481–491. [Google Scholar] [CrossRef]
- Wang, S.-W.; Hsu, C.-W.; Hu, A.H. An analytic framework for social life cycle impact assessment—Part 1. Methodology. Int. J. Life Cycle Assess. 2016, 21, 1514–1528. [Google Scholar] [CrossRef]
- Hannouf, M.; Assefa, G. Subcategory assessment method for social life cycle assessment. A case study of high-density polyethylene production in Alberta, Canada. Int. J. Life Cycle Assess. 2018, 23, 116–132. [Google Scholar] [CrossRef]
- Mattioda, R.A.; Tavares, D.R.; Casela, J.L.; Canciglieri, O.J. Chapter 9—Social life cycle assessment of biofuel production. In Biofuels for a More Sustainable Future; Ren, J., Scipioni, A., Manzardo, A., Liang, H., Eds.; Elsevier Inc.: Amsterdam, The Netherlands, 2020; pp. 255–271. Available online: https://www.researchgate.net/publication/335240103_social_life_cycle_assessment_of_biofuel_production_2019 (accessed on 11 August 2021). [CrossRef]
- Musaazi, M.K.; Mechtenberg, A.R.; Nakibuule, J.; Sensenig, R.; Miyingo, E.; Makanda, J.V.; Hakimian, A.; Eckelman, M.J. Quantification of social equity in life cycle assessment for increased sustainable production of sanitary products in Uganda. J. Clean. Prod. 2015, 96, 569–579. [Google Scholar] [CrossRef]
- Lobsiger-Kägi, E.; López, L.; Kuehn, T.; Roth, R.; Carabias, V.; Zipper, C. Social Life Cycle Assessment. Specific Approach and Case Study for Switzerland. Sustainability 2018, 10, 4382. [Google Scholar] [CrossRef]
- Prasara, J.; Gheewala, S.H.; Silalertruksa, T.; Pongpat, P.; Sawaengsak, W. Environmental and social life cycle assessment to enhance sustainability of sugarcane-based products in Thailand. Clean Techn. Env. Policy 2019, 21, 1447–1458. [Google Scholar] [CrossRef]
- Jarosch, L.; Zeug, W.; Bezama, A.; Finkbeiner, M.; Thrän, D. A Regional Socio-Economic Life Cycle Assessment of a Bioeconomy Value Chain. Sustainability 2020, 12, 1259. [Google Scholar] [CrossRef]
- Herrera Almanza, A.M.; Corona, B. Using Social Life Cycle Assessment to analyze the contribution of products to the Sustainable Development Goals. A case study in the textile sector. Int. J. Life Cycle Assess. 2020, 25, 1833–1845. [Google Scholar] [CrossRef]
- United Nations. Sustainable Development Goals—SDG Indicators. United Nations Global SDG Database. 2021. Available online: https://unstats.un.org/sdgs/indicators/database/ (accessed on 1 April 2021).
- Ekener, E.; Hansson, J.; Gustavsson, M. Addressing positive impacts in social LCA—discussing current and new approaches exemplified by the case of vehicle fuels. Int. J. Life Cycle Assess. 2018, 23, 556–568. [Google Scholar] [CrossRef]
- Kühnen, M.; Hahn, R. From SLCA to Positive Sustainability Performance Measurement. A Two-Tier Delphi Study. J. Ind. Ecol. 2018, 23, 615–634. [Google Scholar] [CrossRef]
- Fontes, J.; Tarne, P.; Traverso, M.; Bernstein, P. Product social impact assessment. Int. J. Life Cycle Assess. 2018, 23, 547–555. [Google Scholar] [CrossRef]
- Dong, Y.H.; Ng, S.T. A social life cycle assessment model for building construction in Hong Kong. Int. J. Life Cycle Assess. 2015, 20, 1166–1180. [Google Scholar] [CrossRef]
- Dunmade, I.; Udo, M.; Akintayo, T.; Oyedepo, S.; Okokpujie, I.P. Lifecycle Impact Assessment of an Engineering Project Management Process—A SLCA Approach. IOP Conf. Ser. Mater. Sci. Eng. 2018, 413, 1–14. [Google Scholar] [CrossRef]
- Shang, Z.; Wang, M.; Su, D.; Liu, Q.; Zhu, S. Ontology Based Social Life Cycle Assessment for Product Development. Adv. Mech. Eng. 2018, 10, 168781401881227. Available online: https://journals.sagepub.com/doi/full/10.1177/1687814018812277 (accessed on 1 April 2021). [CrossRef]
- Falcone, P.M.; González García, S.; Imbert, E.; Lijó, L.; Moreira, M.T.; Tani, A.; Tartiu, V.E.; Morone, P. Transitioning towards the bio-economy. Assessing the social dimension through a stakeholder lens. Corp. Soc. Responsib. Environ. Manag. 2019, 26, 1135–1153. [Google Scholar] [CrossRef]
- Corona, B.; Bozhilova-Kisheva, K.P.; Olsen, S.I.; San Miguel, G. Social Life Cycle Assessment of a Concentrated Solar Power Plant in Spain. A Methodological Proposal. J. Ind. Ecol. 2017, 21, 1566–1577. [Google Scholar] [CrossRef]
- Karklina, K.; Slisane, D.; Romagnoli, F.; Blumberga, D. Social life cycle assessment of biomethane production and distribution in Latvia. ETR 2015, 2, 128. [Google Scholar] [CrossRef][Green Version]
- Naghshineh, B.; Lourenço, F.; Godina, R.; Jacinto, C.; Carvalho, H. A Social Life Cycle Assessment Framework for Additive Manufacturing Products. Appl. Sci. 2020, 10, 4459. [Google Scholar] [CrossRef]
- Opher, T.; Shapira, A.; Friedler, E. A comparative social life cycle assessment of urban domestic water reuse alternatives. Int. J. Life Cycle Assess. 2018, 23, 1315–1330. [Google Scholar] [CrossRef]
- Silverman, D. Interpreting Qualitative Data. A Guide to the Principles of Qualitative Research; SAGE: Los Angeles, CA, USA, 2011; Available online: https://www.researchgate.net/publication/237068011_Interpreting_Qualitative_Data (accessed on 1 April 2021).
- Weldegiorgis, F.S.; Franks, D.M. Social dimensions of energy supply alternatives in steelmaking. Comparison of biomass and coal production scenarios in Australia. J. Clean. Prod. 2014, 84, 281–288. [Google Scholar] [CrossRef]
- Hobson, K.; Lynch, N. Ecological modernization, techno-politics and social life cycle assessment. A view from human geography. Int. J. Life Cycle Assess. 2018, 23, 456–463. [Google Scholar] [CrossRef]
- van Haaster, B.; Ciroth, A.; Fontes, J.; Wood, R.; Ramirez, A. Development of a methodological framework for social life-cycle assessment of novel technologies. Int. J. Life Cycle Assess. 2017, 22, 423–440. [Google Scholar] [CrossRef]
- Umair, S.; Björklund, A.; Petersen, E.E. Social impact assessment of informal recycling of electronic ICT waste in Pakistan using UNEP SETAC guidelines. Resour. Conserv. Recycl. 2015, 95, 46–57. [Google Scholar] [CrossRef]
- Wah, Y.G.; Muhammad, K.I.; Sharaai, A.H. Social Impact Evaluation of tea production using social life cycle assessment (S-LCA) method in Cameron Highlands, Pahang, Malaysia. J. Malays. Inst. Plan. 2019, 17, 215–224. [Google Scholar]
- International Labour Organization. Convention C138—Minimum Age Convention (No. 138). 1973. Available online: https://www.ilo.org/dyn/normlex/en/f?p=NORMLEXPUB:12100:0:NO:P12100_ILO_CODE:C138 (accessed on 1 April 2021).
- International Labour Organization. Business and Child. Labour. 2021. Available online: https://www.ilo.org/empent/areas/business-helpdesk/WCMS_DOC_ENT_HLP_CHL_EN/lang--en/index.htm (accessed on 1 April 2021).
- Jørgensen, A.; Lai, L.C.H.; Hauschild, M.Z. Assessing the validity of impact pathways for child labour and well-being in social life cycle assessment. Int. J. Life Cycle Assess. 2010, 15, 5–16. [Google Scholar] [CrossRef]
- Croes, P.R.; Vermeulen, W.J.V. Quantification of corruption in preventative cost-based S-LCA: A contribution to the Oiconomy project. Int. J. Life Cycle Assess. 2019, 24, 142–159. [Google Scholar] [CrossRef]
- De Luca, A.I.; Iofrida, N.; Strano, A.; Falcone, G.; Gulisano, G. Social life cycle assessment and participatory approaches: A methodological proposal applied to citrus farming in Southern Italy. Integr. Environ. Assess. Manag. 2015, 11, 383–396. [Google Scholar] [CrossRef]
- Preston, S.H. The Changing Relation between Mortality and Level of Economic Development. Popul. Stud. 1975, 29, 231. [Google Scholar] [CrossRef]
- Wilkinson, R.G.; Pickett, K. The Spirit Level. Why Equality is Better for Everyone; Penguin: London, UK, 2010. [Google Scholar]
- Iofrida, N.; Strano, A.; Gulisano, G.; De Luca, A.I. Why social life cycle assessment is struggling in development? Int. J. Life Cycle Assess. 2018, 23, 201–203. [Google Scholar] [CrossRef]
- Wulf, C.; Zapp, P.; Schreiber, A.; Marx, J.; Schlör, H. Lessons Learned from a Life Cycle Sustainability Assessment of Rare Earth Permanent Magnets. J. Ind. Ecol. 2017, 21, 1578–1590. [Google Scholar] [CrossRef]
- Wu, R.; Yang, D.; Chen, J. Social Life Cycle Assessment Revisited. Sustainability 2014, 6, 4200–4226. [Google Scholar] [CrossRef]
- Neugebauer, S. Enhancing Life Cycle Sustainability Assessment—Tiered Approach and new Characterization Models for Social Life Cycle Assessment and Life Cycle Costing. 2016. Available online: https://depositonce.tu-berlin.de/bitstream/11303/6063/4/neugebauer_sabrina.pdf (accessed on 1 April 2021).
- Rafiaani, P.; Kuppens, T.; Thomassen, G.; van Dael, M.; Azadi, H.; Lebailly, P.; van Passel, S. A critical view on social performance assessment at company level. Social life cycle analysis of an algae case. Int J. Life Cycle Assess. 2020, 25, 363–381. [Google Scholar] [CrossRef]
- Mirdar Harijani, A.; Mansour, S.; Karimi, B. A multi-objective model for sustainable recycling of municipal solid waste. Waste Manag. Res. J. Int. Solid Wastes Public Clean. Assoc. ISWA 2017, 35, 387–399. [Google Scholar] [CrossRef]
- Souza, A.; Watanabe, M.D.B.; Cavalett, O.; Ugaya, C.M.L.; Bonomi, A. Social life cycle assessment of first and second-generation ethanol production technologies in Brazil. Int. J. Life Cycle Assess. 2018, 23, 617–628. [Google Scholar] [CrossRef]
- Kim, W.; Jun, H.M.; Walker, M.; Drane, D. Evaluating the perceived social impacts of hosting large-scale sport tourism events. Scale development and validation. Tour. Manag. 2015, 48, 21–32. [Google Scholar] [CrossRef]
- Martínez-Blanco, J.; Lehmann, A.; Chang, Y.-J.; Finkbeiner, M. Social organizational LCA (SOLCA)—A new approach for implementing social LCA. Int. J. Life Cycle Assess. 2015, 20, 1586–1599. [Google Scholar] [CrossRef]
- Ecoinvent. Ecoinvent-Database. 2021. Available online: https://www.ecoinvent.org/ (accessed on 4 June 2021).







| Review questions | (1) How did S-LCA research develop over the last 20 years? |
| (2) To what extent are UN SDGs an integral part of S-LCA research? | |
| (3) How and to what extent has S-LCA been used by the automotive industry? | |
| (4) What barriers exist and need to be overcome in future research? | |
| Literature search | Keywords: Social LCA, S-LCA, SLCA, Social-Life-Cycle-Assessment, Social Life Cycle Assessment, social impact assessment, social life cycle impact assessment, SLCIA, S-LCIA, Socio-economic life cycle assessment, Societal Life Cycle Assessment, Societal-Life-Cycle-Assessment, Social Footprint, Social Sustainability Assessment |
| Databases: Web of Knowledge, German National Library, Science Direct, Springer Professional, Wiley, Google Scholar | |
| Inclusion criteria |
|
| Exclusion criteria |
|
| Evaluation methods | MS Excel and MaxQDA |
Publisher’s Note: MDPI stays neutral with regard to jurisdictional claims in published maps and institutional affiliations. |
© 2021 by the authors. Licensee MDPI, Basel, Switzerland. This article is an open access article distributed under the terms and conditions of the Creative Commons Attribution (CC BY) license (https://creativecommons.org/licenses/by/4.0/).
Share and Cite
Pollok, L.; Spierling, S.; Endres, H.-J.; Grote, U. Social Life Cycle Assessments: A Review on Past Development, Advances and Methodological Challenges. Sustainability 2021, 13, 10286. https://doi.org/10.3390/su131810286
Pollok L, Spierling S, Endres H-J, Grote U. Social Life Cycle Assessments: A Review on Past Development, Advances and Methodological Challenges. Sustainability. 2021; 13(18):10286. https://doi.org/10.3390/su131810286
Chicago/Turabian StylePollok, Louisa, Sebastian Spierling, Hans-Josef Endres, and Ulrike Grote. 2021. "Social Life Cycle Assessments: A Review on Past Development, Advances and Methodological Challenges" Sustainability 13, no. 18: 10286. https://doi.org/10.3390/su131810286
APA StylePollok, L., Spierling, S., Endres, H.-J., & Grote, U. (2021). Social Life Cycle Assessments: A Review on Past Development, Advances and Methodological Challenges. Sustainability, 13(18), 10286. https://doi.org/10.3390/su131810286

