Abstract
Society’s interest in social impacts of products, services and organizational behaviors is rapidly growing. While life cycle assessments to evaluate environmental stressors have generally been well established in many industries, approaches to evaluate social impacts such as Social Life Cycle Assessment (S-LCA) lack methodological consistency and standardization. The aim of this paper is to identify past developments and methodological barriers of S-LCA and to summarize how the automotive industry contributed to the advancement or application of this method. Therefore, a qualitative content analysis of 111 studies published between 2015 and 2020 is used to gather information on past scientific and political milestones, methodological barriers impeding S-LCA and the participation of the automotive sector. The review shows that a broad range of sectors such as the automotive industry contributed to the testing and advancement of S-LCA in the past but that S-LCA remains a young and immature method. Large-scale application is impeded by major barriers such as the variety of impact categories and sub-categories, the lacking integration of the Sustainable Development Goals (SDGs), issues of linking LCA structures to social phenomena or the difficult tracking of social impact pathways. Further research on standardization possibilities, the connection to political social targets and the testing of methods is necessary to overcome current barriers and increase the applicability and interpretability results.
1. Introduction
The United Nations Millennium Development Goals (MDG) formulated in the year of 2000 and followed by the Sustainable Development Goals (SDG) in 2015, marked the beginning of a global movement towards a more responsible world, where the three pillars of sustainability—economy, environment and society—are equally important [1,2]. Targets addressing all three dimensions are supposed to guide nations through a transformational process that reduces inequalities, poverty, air, water and soil pollution, while increasing the access to education, sanitation and infrastructure [3].
On an academic level, methods called Environmental Life Cycle Assessment (E-LCA), Life Cycle Costing (LCC) and Social Life Cycle Assessment (S-LCA) have been developed to display impacts caused by products or processes through a life cycle thinking perspective. This view implies that every phase of a product’s life cycle (e.g., raw material extraction, production, distribution, the use phase or the end of life) is related to environmental and social effects and that a holistic perspective is necessary to make well-informed decisions. Thus, tools such as E-LCA and S-LCA enable corporate decision-makers to adapt products or processes (e.g., manufacturing, distribution, design) in a way that reduces harms and contributes to sustainable development while preventing a shift of impacts from one life cycle phase to another [4,5].
In theory, combining these three methods in one assessment called Life Cycle Sustainability Assessments (LCSA) is supposed to draw a more realistic picture of harms, costs and benefits caused in all three dimensions by corporate behaviors, products and services along their life cycle [6,7]. In practice, the methodological development of all three approaches differs heavily. E-LCA was first introduced in 1997 to demonstrate environmental stressors and is standardized by the norms 14040/44 of the International Standardization Organization (ISO) [4,5]. It is regularly used by a vast range of companies and industries to reduce their individual contribution to global environmental issues such as climate change or the depletion of scarce resources [5]. Thereby, databases help companies to calculate comprehensible and comparable impact assessments used to define and communicate corporate targets. Car manufacturers, for instance, use E-LCA to measure greenhouse gas emissions released during the life cycle of vehicles and define reduction targets accordingly. As of now, E-LCA covers a broad range of environment-related impact categories, while the ISO 14040/44 norms have become the foundation for additional environmental standards and developments such as the ISO 14067 carbon footprint standard or the Product Environmental Footprint (PEF) guide.
In contrast to E-LCA, LCC is based on economic accounting and identifies costs generated during the life cycle of products including investments and operational costs occurring during the design, construction, production, distribution or the end-of-life management [8,9]. As of now, LCC has become a standardized and frequently used method, especially for the building sector [10,11].
S-LCA is the youngest and least mature method. Despite guiding documents such as the Guidelines for Social Life Cycle Assessment of Products developed by the United Nations Environment Programme (UNEP) and the Society of Environmental Toxicology and Chemistry (SETAC) (hereafter called Guidelines) [12], the UNEP/SETAC methodological sheets for sub-categories in S-LCA [13] or the Handbook for Product Social Impact Assessments (PSIA) [14], S-LCA studies differ greatly and are often criticized because inconsistencies and contradictions in methodological components impede the generation of transparent, reliable and comparable results [15,16]. Another issue is that the S-LCA method remains isolated from social sustainability targets such as the SDGs. As a result, S-LCA is often considered a challenging assessment with comparatively little application in many sectors such as the automotive industry.
The lack of applicability of S-LCA does not just impede the merger of all three methods into LCSA but it also leaves an entire dimension in the dark. The automotive sector in particular has enormous potential to improve social impacts, because its large and complex network creates employment and prosperity in societies around the world [17]. A structured and standardized S-LCA procedure would help decision-makers to understand and compare the social value of companies such as automotive producers, reveal the potential shift of stressors between dimensions and enable well-informed decisions that reduce the risk of unintentional social harms, while increasing the benefits caused by corporate activities and products. In order to reveal future research potential in general, and with a focus on the automotive industry, this paper has the objective to display the status quo of S-LCA based on three research questions: (1) How did S-LCA research develop over time? (2) How and to what extent has S-LCA been used by the automotive industry? (3) What barriers exist and need to be overcome in future research?
The difference between this paper and past publications is that most literature reviews allow a deep dive into a certain issue of S-LCA without presenting the big picture. For instance, Sureau et al. [18] distinguished between classification methods of social impact pathway approaches through the analysis of characterization models translating correlations or causality. Russo Garrido et al. [19] followed a similar path by exploring applied categorization and weighting methods. Others broadened the understanding of approaches used to create the product system and cut-off criteria for S-LCA [20] or discuss epistemological challenges linked to cut-off criteria, system boundaries or Areas of Protection (AoP) [21]. Review papers are also used to understand the applicability of S-LCA, such as that of Thorstensen and Forsberg [22], who searched for reasons why and how S-LCA could be helpful for responsible research and innovation, or Lucchetti et al. [23] who analyzed which sectors performed case studies in the past. From an automotive angle, the focal point of literature reviews was on the selection of appropriate impact indicators or the potential merger of the three methods into LCSA [24,25]. Only a few recently published review papers have had the goal to provide a general picture of S-LCA including barriers and future research potential. Di Cesare et al. [26], for instance, analyzed the state of the art and potential to incorporate positive impacts in S-LCA, while Huarachi et al. [27] summarized the historical evolution of S-LCA through the development of phases that S-LCA has gone through [26,27]. The present paper goes further and combines phases with political and scientific milestones in one timeline to visualize all influences that shaped S-LCA in the past. Another novelty is the assessment of how SDGs are currently integrated in S-LCA and the overview of to what extent the automotive industry participated in advancing this method. As a result, this review helps researchers and readers new to this subject to understand the status quo of S-LCA and future research potential at both the scientific and corporate levels. This study can also serve as a stimulus for other industries outside the automotive sector.
To answer the research questions, the review is structured as follows. The first section describes the data selection, acquisition and evaluation strategies applied to the literature portfolio. It is followed by a presentation of the main characteristics of the portfolio, which leads over to the display and discussion of findings. The first research question is answered by a summary of scientific and political milestones that shaped S-LCA methodologies in the past. The third question is responded to by a detailed analysis of how the automotive industry participated in the S-LCA’s advancement. Afterwards, main barriers and, thus, research needs are discussed, which includes also the analysis of how SDGs are connected to the S-LCA.
2. Data Acquisition and Evaluation
2.1. Data Acquisition
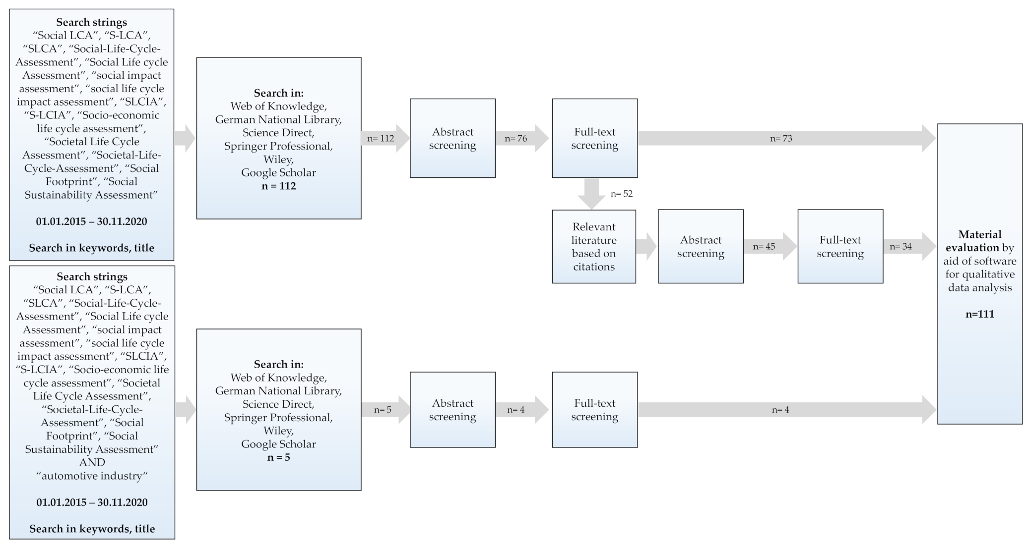
The systematic literature review was based on bibliographic databases and electronic libraries of major publishers such as Web of Knowledge [28], the German National Library [29], ScienceDirect [30], Springer Professional [31] and Wiley [32]. Since Khabsa and Giles [33] estimated that the search engine Google Scholar contains approximately 87% of all published academic documents written in English language, it was used as well. Before the actual literature review, four research questions as well as inclusion and exclusion criteria were defined to guide the structured search. In order to analyze the latest S-LCA literature, the reviewed time span was limited to the period from 2015 until November 2020 and focused on literature written in German or English. In addition, studies were included if they are publically available and address at least one of the following aspects: past developments of S-LCA, the connection between SDGs and S-LCA, the participation of the automotive industry, methodological barriers of S-LCA. In contrast, studies were excluded from the literature review if S-LCA was an acronym for other methods such as simplified life cycle analysis, screening life cycle analysis, static life cycle analysis, and streamlined life cycle analysis. Another exclusion factor was if the research was focusing on the environmental or economic dimension of sustainability or if the social dimension was assessed with other methods than S-LCA, such as social supply chain assessments. The following search strings and keyword combinations of different terminologies and abbreviations commonly used for Social Life Cycle Assessments were used and combined in the search fields and title: “Social LCA”, “S-LCA”, “SLCA”, “Social-Life-Cycle-Assessment”, “Social Life Cycle Assessment”, “social impact assessment”, “social life cycle impact assessment”, “SLCIA”, “S-LCIA”, “Socio-economic Life Cycle Assessment”, “Societal Life Cycle Assessment”, “Societal-Life-Cycle-Assessment”, “Social Footprint”, “Social Sustainability Assessment”.
The first screening of databases resulted in 112 publications (excluding duplicates between search strings) and contained both scientific publications, e.g., peer-reviewed journal articles, dissertations or book chapters and gray literature such as conference papers dedicated to S-LCA. In order to construct the literature portfolio, an exclusion process helped to preclude literature that does not explicitly use or address S-LCA. Therefore, all abstracts were screened to exclude articles whose content was considered as not closely related to S-LCA, which resulted in 76 publications. As a last step, reading all remaining publications helped to exclude further literature that does not adhere to the inclusion of exclusion criteria. As a result, 73 out of 112 publications are in line with the inclusion criteria and constituted the preliminary portfolio. During the full-text reading, citations in the papers revealed another 52 potentially important articles for this study. Those publications were screened by abstract and full text as well and resulted in 34 additional articles added to the portfolio.
Since only five out of seventy-three publications are connected to the automotive industry, another search was conducted by using the same databases and keywords AND “automotive industry” in search fields and title to examine if other automotive S-LCAs have been published without appearing in the first search. The objective of this additional search was to detect as many S-LCAs with a connection to the automotive sector as possible, to be able to generate an overview of how this sector contributed to the advancement and usage of S-LCA in the past. As a result, five additional sources were detected. Since one of them is from 2013 and therefore out of the review scope, it influences only the automotive industry specific question. At the end of the screenings (by abstract and text), all four studies published between 2015 and 2020 were included in the final portfolio, which consists of 111 publications. Table 1 summarizes the review protocol, while Figure 1 displays the selection procedure. In addition, a nomenclature table explains all used abbreviations and is available as Table S1 in the supplementary material followed by a list of all analyzed publications from 2015–2020 (Table S2 of the supplementary material).
Table 1.
Review protocol (inspired by [25]).
Figure 1.
Data collection and screening process.
2.2. Data Evaluation
The data evaluation was based on two instruments. On the one hand, all basic parameters were elaborated in an MS Excel spreadsheet. Those include the author names, title, year and type of publication (e.g., journal article, conference paper, book chapter). It further includes the categorization of all publications into the following three groups, inspired by Tarne et al. [25]: (a) analytical studies, which denote publications that either develop a new method/framework or advance an existing one; (b) theoretical studies, which include literature reviews and papers discussing underlying theories or epistemological positions; and (c) empirical studies such as case studies. The classification (d) analytical + empirical is used for publications that propose new or advanced methods tested in the author’s own case studies. Other columns list whether or not the studies follow the UNEP/SETAC Guidelines and methodological sheets or how SDGs and positive impacts are integrated in the assessment.
In the context of S-LCA, social impacts are linked to stakeholder categories, meaning sub-groups of the society that are affected by organizations and products. For each stakeholder category, UNEP/SETAC and PSIA define impact categories, which are the social issues affecting the respective stakeholder, e.g., human rights influencing workers [34]. In S-LCA different socially significant matters are generally clustered within so-called impact categories such as human rights. Within these categories, sub-categories of more detailed matters such as forced labor or child labor are aggregated [34]. At the end, input for every sub-category is gathered through indicators and inventory data [34,35]. In order to detect which stakeholders and impact sub-categories have been assessed, a second spreadsheet compiles this information for all case studies.
On the other hand, a qualitative content analysis was used to detect milestones in S-LCA history, current methodological barriers, the connection between SDGs and S-LCA and the role of the automotive industry in S-LCA research. Therefore, qualitative data gathered from the portfolio were evaluated according to Kuckartz’s [36] computer-based qualitative content analysis using MaxQDA Software. A qualitative content analysis is an approach of systematic and rule guided qualitative analysis applicable to text documents, pictures or videos [37]. This method is advantageous when dealing with large amounts of data, because it narrows down the wealth of information to such an extent that only relevant data remain [36,37]; relevant is every piece of information that helps answer the research questions. In the context of this review, data are relevant if they provide information on: past development of S-LCA, the connection between SDGs and S-LCA, the participation of the automotive industry or methodological barriers. The content analysis follows five consecutive but interconnected steps, beginning with the textual work, which describes the first contact with the material [36]. This step comprises the development of the literature portfolio as outlined above. In a second step, content specific codes are defined with the purpose of gathering all information provided to a specific topic. These pre-defining (deductive) codes, such as stakeholder categories and impact categories proposed by UNEP/SETAC, rely on theoretical knowledge and help to gather information from all articles regarding a specific topic [37]. Once the deductive coding scheme is established, it is applied to the material by sorting all relevant passages into the codes. Working with qualitative data frequently requires a coding closely linked to the material, which is why the sorting process also induces inductive codes on information given in the material [37]. Examples are methodological barriers named and discussed in the literature. Coding all text passages has the effect that information is clustered according to its content and researchers are able to extract the essence and, thus, answer the research questions. The final codebook is used for a second examination of materials, to ensure that all relevant text passages are coded correctly. QDA software facilitates the coding process because it enables the structured procedure even if more than one researcher is involved and, thus, reduces researcher bias while yielding reproducible results. After the final coding process, the data are ready to be evaluated. This includes a descriptive presentation and final evaluation of contents as presented hereafter [36].
3. Results and Discussion
The literature review includes a total of 111 publications over a time span of five years from 2015 to 2020. More than half those 111 articles were published in the International Journal of Life Cycle Assessment (45%) and MDPI—Sustainability (10%). The remaining literature is divided between the Journal of Cleaner Production (6%), The Journal of Industrial Ecology (6%), MDPI—Resources (3%), the Journal of Clean Technologies and Environmental Policy (3%) and the Journal of Corporate Social Responsibility and Environmental Management (2%). Other journals and publishers have published 18 studies, which altogether account for 16%. Book chapters and dissertations account for 5% of the literature and gray literature for 4%.
When studying the number of papers published each year, Figure 2 indicates a rising interest in the field of S-LCA in the community of life cycle assessments. With 13 publications in 2015 (11%) and six publications (5%) in 2016, only a small community dedicated their work to S-LCA research during that time. Although this might seem to be little progress, Petti et al. [38] explained that publications in 2015 already exceeded the number of studies released in 2014 (six) [38,39]. This increase proceeded in 2017 with 16 publications (14%) and reached its peak in 2018 with 39 publications (35%). Although this trend collapsed to 17 publications (15%) in 2019 and 20 publications (18%) in 2020, a general increase is to be recognized.
Figure 2.
Number and type of publication per year between 2015 (2014) and 2020 [38,39].
3.1. Past Developments and Milestones of S-LCA Research
With the selected literature, it was possible to establish a timeline of phases and milestones that summarize all influences that have led to the current state of the art of S-LCA. Therefore, the general categorization of S-LCA history into four phases by Huarachi et al. [27] was further developed and complemented by scientific and political social milestones (Figure 3).
Generally, life cycle assessments were first introduced in the 1960s to display environmental stressors, followed by economic stressors in the early 1970s [40]. After that, it took nearly two more decades until the social dimension of sustainability made its first appearance in assessment methods. In fact, before the first scientific conceptualization of social impact assessments, the UN World Commission of Environment and Development (WCED) defined a sustainability target in 1987 that gave equal importance to all three dimensions of sustainability through the primary objective of global sustainable development. This sustainable development is defined as development “that meets the needs of the present without compromising the ability of future generations to meet their own needs” [41]. Shortly after, Fava [42] proposed the first social (welfare) impact category for E-LCA in the Conceptual Framework for Life Cycle Impact Assessment by SETAC, which caused broad discussion on the combination of social and environmental assessments [42,43]. Three years later in 1996, O’Brien et al. [44] presented the first approach that combined S-LCA and E-LCA in a new methodology called Social and Environmental Life Cycle Assessment (SELCA). SELCA was the first approach to consider work environment health impacts as social impacts related to the stakeholder category of workers [45].
3.1.1. First Steps towards S-LCA (1990–2009)
Following O’Brien et al. [44], most studies focused on building the theoretical concept to measure social impacts through the development of indicators, the definition of scopes, boundaries, stakeholder categories and first indexes [45]. However, it took another three years until first proposals of S-LCA frameworks aside from E-LCA have been made. The separation of methods was considered necessary, because the integration of social aspects into engineering methods such as E-LCA created various challenges such as the very small coverage of social aspects and the limitation to quantitative data only [10,43,46,47,48]. During the first decade of the new century, most scientific proposals to advance S-LCA were of a theoretical nature, while empirical experience gathered through case studies was rare. In parallel, UNEP and SETAC established the S-LCA taskforce with leading researchers in 2006, to develop a concept for S-LCA based on life cycle thinking (LCT) to harmonize existing research streams [49,50]. Their result is named “guidelines for social life cycle assessment of products” and was published in 2009, to give practical guidance on how to conduct S-LCA through key concepts and a structure similar to E-LCA [12,34]. Still, UNEP/SETAC did not propose a method for the actual Social Life Cycle Impact Assessment (S-LCIA) phase, which is why the testing of the Guidelines, the development of social databases and the development of impact assessment methods was recommended [34,51]. In addition, the first criticism regarding the use of E-LCA structures emerged in 2006 with the criticism about defining functional units (FU) for S-LCA [19]. Following E-LCA, FUs require quantitative data, while the assessment of social impacts requires qualitative data as well [19]. As a result, researchers define very different numerical or non-numeral FUs or even omit the FU definition entirely [52]. Additionally, organizational S-LCAs gained attention, because scientists agreed that most social impacts occur because of the general behavior of companies rather than physical flows in production processes [20,53]. Therefore, scientists including Dreyer et al. [46] or Jørgensen et al. [54] argued that the assessment should be performed through an organizational lens [55]. In addition, Dreyer et al. [46] introduced the S-LCA scope reduction through the companies’ sphere of influence [20]. This means that companies conducting an S-LCA should cut off processes and organizations that cannot be influenced by them [20,56]. Two years later in 2008, Jørgensen et al. [54] introduced another cut-off criterion based on expert judgement because they believed that stakeholders know best about the impacts affecting them [20]. For that reason, participatory approaches gained attractiveness and are proposed by various scientists, including Jørgensen et al. [54] and Kruse et al. [57]. Towards the new decade, New Earth launched its Social Hotspot Database (SHDB) in 2009, which was the first database containing information about supply chain human rights and working conditions [51]. From a political point of view, this phase was accompanied by the first internationally agreed upon sustainability targets, called the United Nations Millennium Development Goals (MDG), formulated in 2000. These goals contained measurable targets ranging from providing universal primary education to avoiding child and maternal mortality [1,58].
3.1.2. Uncertainty Years (2010–2013)
The period from 2010 to 2013 was described by Huarachi et al. [27] as the “uncertainty years” because case studies were sparse, even though the theoretical path was defined by the Guidelines. In these circumstances, calls for the testing of S-LCA emerged and concepts for existing methods have been clustered. For instance, Parent et al. [59] categorized existing S-LCIA methods according to the Guidelines’ content into type I and type II approaches [59,60]. Type II approaches have the purpose of measuring the (long-term) potential consequences by using cause–effect relations between indicators and so-called Areas of Protection (AoP), such as human well-being, cultural heritage or human capital [59]. In contrast, type I approaches do not consider causal relations, but assess inventory data through internationally accepted reference scale methods such as Performance Reference Points (PRP) [18,61]. On a political level, the ISO 26000 for social responsibility was released in 2010 to help companies to introduce social and environmental success criteria into organizational structures [62]. Although these years have led to a shift in perspectives from theory-based thinking towards the actual use of methods, it took until 2014 to put the UNEP/SETAC recommendation of empirical testing into practice.
Figure 3.
Timeline of S-LCA 1996-2020 (adapted from [1,21,27,40,63,64,65,66]).
Figure 3.
Timeline of S-LCA 1996-2020 (adapted from [1,21,27,40,63,64,65,66]).

3.1.3. The Development Years (2014–2019)
This period is characterized by the emergence of very diverse assessment methods, indicator proposals, inventory datasets, weighting options, impact category pathways or interpretation methods to satisfy the research recommendations made by the Guidelines [51]. Researchers now agree that empirical experience is indispensable for the further development of S-LCA, which triggered an exponential increase in publications and case studies [40,67]. Scientists concentrated on the testing of the Guidelines while adding and adapting certain areas, or even developed entirely new methodologies applied to their own case studies [67]. This was accompanied and influenced by the release of the UNEP/SETAC methodological sheets for subcategories in 2013 and the Handbook for Product Social Impact Assessments (PSIA) in 2014 [13,14]. PSIA was the result of a joint corporate effort by the Roundtable for Product Social Metrics, proposing a method from companies for companies, to assess social impacts of products from a life cycle perspective [24,68]. It included the first consideration of positive social impacts and was last updated in 2020 [24,69]. In parallel to the public accessibility of the SHDB in 2013, Greendelta released another database for Product Social Impact Life Cycle Assessments (PSILCA) in 2013, to assess social risks in raw material industries [51,70]. Tokede and Traverso [60] summarized that until today, PSILCA and SHDB have been the main sources for generic social data used across S-LCA assessment methods [60,71]. Apart from this, the development years also provoked discussions about individual assessments of the three dimensions. The debate caused the definition of Life Cycle Sustainability Assessments (LCSA) in 2013 in which all three dimensions are supposed to be harmonized, to prevent burden shifting and increase the applicability of impact assessments. In addition, a collaboration between the department Ganzheitliche Bilanzierung (GaBi) from the University of Stuttgart, Germany and Thinkstep AG resulted in a set of quantitative S-LCA methods called Life Cycle Working Environment (LCWE) in 2015 [72]. LCWE is a supplement for the GaBi E-LCA software developed by Thinkstep AG in 1991 and enables the assessment of social impacts such as health and safety on a process level through allocation variables such as added value or working time [53,73]. On a political level, the MDGs have been replaced by the SDGs in 2015 to shape the sustainable development agenda for a more prosperous, inclusive, and sustainable society by 2030 [2]. ISO released a norm for sustainable procurement (20400) in 2017 to help companies to integrate sustainability in procurement practices, while ISO norm 45001 provides a standard for occupational health and safety management systems to further protect the physical and mental health of employees [65,66]. In addition, AccountAbility released a first assurance standard to evaluate companies’ sustainability management, performances or corporate documents such as reports [74].
3.1.4. Search for Standardization (2020–ongoing)
With the new political orientation and an incredibly diverse, complex and partially opaque set of S-LCA methods, Chhipi-Shrestha et al. [75] warned that this diversity may be misleading when it comes to the interpretation or comparison of results, especially when used as a corporate decision-making tool. Calls for standardization unified and led to the new phase called “search for standardization” [27]. Since then, the overall goal has been to reach a methodological consensus and includes discussions on quantitative and qualitative data, positive and negative impact assessments, the integration of SDGs and rule guided interpretation and the differentiation between process-based and organizational-based S-LCA [27,76]. This is supported by the latest update of the PSIA Handbook and the revised version of the Guidelines 2020, which provide a new approach to standardize S-LCA by defining different types of positive impact and providing a first connection between S-LCA impact sub-categories and SDGs [27]. However, the scientific community has neither agreed upon a standardized methodology nor on a set of indicators yet. Therefore, the testing of the revised Guidelines might help to detect if current approaches are broadly applicable and to outline future standardization potentials.
3.2. S-LCA and the Automotive Industry
The automotive industry has enormous potential to improve both environmental and social impacts because of its large and complex network with manufacturers, material providers, technology developers, logisticians, and component and service suppliers [17]. Zanchi et al. [17] called the European automotive sector a cornerstone for Europe’s wealth and prosperity because of the workplaces it provides, its drive for knowledge and innovation and the provided access to flexibility and mobility. Employment figures of the European Automotive Manufacturer Association (ACEA) display that 14.6 million direct and indirect jobs were provided by the automotive sector in 2018, which have an enormous impact on the social situation in Europe as it accounts for 6.7% of the total EU employment [77]. Additionally, the interrelatedness between the automotive industry and sub-sectors such as fuel producers or infrastructure constructors has great influence on sustainable decision-making beyond organizational boundaries of car manufacturers [55].
Still, Bansal [78] explained that in a business context, sustainability was not always linked to social and environmental aspects. Instead, sustainable business rather referred to a firm’s competitive and profitable economic performance. This perspective changed, and companies now search for ways to make products and materials more resource-efficient and environmentally friendly, using E-LCA as a decision supporting tool [17]. Car manufacturers, for instance, use E-LCA to measure and compare environmental impacts of vehicles over their life cycle as a basis for environmental target setting. Tarne et al. [25] called E-LCA a “well accepted and practiced [method] throughout the world’s top car manufacturers” [25], because the quantification of greenhouse gas emissions such as carbon dioxide (CO2e) released during the life cycle of vehicles is a focal aspect driving corporate decisions in this sector. Besides the rising interest in environmental aspects, social issues have also gained attention in the automotive industry, because stakeholders continuously ask for corporate social performances in the form of, e.g., ethical working conditions, compliance with human right standards or the engagement and support of communities near production sites. Currently, concepts such as corporate social responsibility (CSR) and corporate sustainability (CS) are used to include such aspects in corporate strategies disclosed in non-financial reports [79,80]. Therefore, efforts such as educational campaigns, donations or management systems preventing harassment or corruption are mostly described linguistically without the use of structured and comparable measurement approaches, as is the case for environmental issues. Therefore, Osorio-Tejeda et al. [55] warned that sustainability strategies implemented without an organized and multidisciplinary approach to evaluate environmental and social aspects could have negative impacts on sectors and sub-sectors. Mancini and Sala [76] further argued that engaging in S-LCA could enhance trust among societies and acceptability of sectors that produce and process raw materials, such as the automotive industry.
The findings from the literature review imply that the automotive industry understands the potential benefits of S-LCA, but also that the research in this field is very fragmented. During the last eight years from 2013 to 2020, only ten studies have been detected as automotive S-LCAs (see Table S3 of the Supplementary Material). Those studies cover mostly vehicle components, such as airbags [35] or catalysts [45], instead of entire vehicles and assess a restricted number of stakeholder categories and impact (sub-)categories. The analysis further highlights that services provided by this sector have never been assessed, despite their relevance when aiming for an accurate description of potential positive and negative social impacts of products and companies.
The active involvement of car manufacturers in the development and application of S-LCA in the past years is small. Ford, for instance, developed a Product Sustainability Index (PSI) for all their products by using E-LCA and LCC, while including only selected use-phase-related social aspects such as vehicle safety for passengers and pedestrians, safety of mobility concepts and noise management [81]. Karlewski [73] and the Daimler AG questioned Ford’s approach and name key research needs in order to make S-LCA applicable to the automotive industry. Therefore, Karlewski [73] developed an indicator set by integrating different stakeholder categories and highlighted that the specifications of sectors make it difficult to develop one universal set of indicators. At the Bayrische Motoren Werke AG (BMW), Traverso et al. [82] and Tarne et al. [25] discussed the use of LCSA, and Tarne discovered that the low maturity of S-LCA impedes the comparable assessment of this one dimension and therefore also the harmonization of tools for LCSA [25].
When analyzing the type and purpose of studies, the literature review shows that especially analytical+empirical (4) studies have been conducted recently. That means that authors of those studies developed and tested individual S-LCIA methods using Multi-Criteria Decision Analysis (MCDA), PRP or Social Risk Assessment (SRA) models [25]. Two other studies are of pure analytical nature to conceptualize the assessment phases or to define social indicators for the automotive industry [17,83]. Another two are literature reviews (theoretical) on the selection of indicators [24] and research needs when combining S-LCA with E-LCA and LCC [25]. One publication is a stand-alone case study that tested whether or not an airbag system would cause more lives to be lost during the product life cycle than it saves in traffic by using disability-adjusted life years (DALY) as the indicator for social impacts [35]. In addition, Karlewski [73] dedicated her dissertation to the development and testing of an indicator set for the automotive industry by using life cycle and Plan-Do-Check-Act (PDCA) indicators. Tarne et al. [25] further highlighted that the automotive industry clearly focused on E-LCA in the past. The relatively small number of publications discovered during the literature review supports this perception and insinuates that there is great research potential in the field of S-LCA in the automotive sector.
Besides a general contribution to the development of S-LCA methods, integrating the SDGs into automotive industry-specific S-LCA offers new research potential, because the SDGs have been ignored in all the above-mentioned studies. Additionally, the testing of the revised Guidelines (2020) would be valuable, because seven out of ten studies applied procedures recommended by the first UNEP/SETAC Guidelines for their assessment. Another interesting field is the consideration of positive impacts, which has only been part of three out of ten automotive industry-related studies discovered in this review, as well as the applicability of S-LCA to services.
3.3. Methodological Barriers in S-LCA
The procedural phases of S-LCA are based on the ISO 14040/44 framework on Life Cycle Analysis in Environmental Management and consist of four consecutive but interrelated steps: the goal and scope definition, inventory analysis, the impact assessment and interpretation [25]. In the content analysis, information on methodological barriers has been gathered within individual inductive, content-specific codes. Therefore, information of different publications regarding methodological barriers is listed in the codes, which accumulate the essence of each barrier. As a result, the following five barriers have been detected: (1) linking LCA structures to social phenomena, (2) unclear underlying theory and epistemological positions, (3) process vs. organizational S-LCA, (4) missing link between SDGs and S-LCA impact sub-categories, (5) defining and integrating positive impacts, (6) generic vs. site-specific data and the dependency on stakeholder participation, (7) tracking social impact pathways, (8) neglected stakeholder categories and the variety of impact sub-categories, (9) lacking comparability and transparency of S-LCA. The following section discusses these barriers and assigns them to the respective S-LCA phase.
3.3.1. Goal and Scope Definition: Linking LCA Structures to Social Phenomena
The Guidelines follow the ISO 14044 LCA structure and provide key questions to guide the goal and scope definition, such as: why is the S-LCA conducted? What is it used for? Who will use the results? What system boundaries are defined [12,34]? The literature review shows that most S-LCA researchers accept the general structure but do not necessarily act in line with it. The results confirms the perception of Zanchi et al. [17] and Dubois-Iorgulescu et al. [20], that these questions are often insufficiently answering because no or very little information is given regarding conceptual models, functional units (FU), system boundary choices or applied cut-off criteria. For instance, according to ISO 14044, one of the main purposes of the FU is to provide a reference to normalize input and output data, which is why a clear and quantifiable FU is necessary [84]. The FU is not to be confused with the reference flow, which is the measure of output required to fulfil the function expressed by the functional unit [4,5]. In E-LCA, the FU definition is a complex task, because products might have a number of functions which need to be considered. In S-LCA this becomes even more complex, because social impacts do not rely on quantifiable physical flows but on social flows and phenomena. The sometimes qualitative nature of such social phenomena makes it very difficult to connect social impacts (or impact indicators) to the FU or normalize data according to it. An example is the FU of an airplane defined by Barke et al. [85] as a “100 km traveled by a 70 kg passenger with 30 kg luggage and an aircraft load factor of 80% on a generic flight profile” [85]. Although all necessary FU definition criteria are met, the resulting social effects, such as the workers’ freedom of association, are hardly linked to the FU, and causal relationships are mostly unknown. As a result, FUs in S-LCA do not follow a systematic structure but differ greatly between numerical and non-numerical definitions and are even neglected entirely [19].
At the same time, cut-off approaches for foreground and background systems or stakeholder categories are used to limit the study to a feasible scope [21]. Foreground systems traditionally display processes within the company’s sphere of influence [86]. The background system consists of secondary processes that are not specific to the product system [86,87]. The Guidelines leave plenty of room for researchers to define individual cut-off criteria justifying the exclusion of processes or stakeholders, which often results in a great variety of approaches or missing explanations. Examples are the cut-off according to social significance, the cut-off because of empirical limitations such as missing data, the cut-off based on hot-spot or sensitivity analyses or the cut-off of identical elements or according to the companies’ sphere of influence, which implies that the S-LCA includes only processes or stakeholders that can be influenced by the company under assessment [55,61].
In addition, Zanchi et al. [17] criticize the fact that S-LCA practitioners rely heavily on the UNEP/SETAC Guidelines and their recommended procedures, without challenging key aspects creating barriers in S-LCA. A total of 87 out of 111 publications (78%) analyzed within this review used the UNEP/SETAC Guidelines as the primary source for S-LCA structures, which confirms the heavy reliance. The very limited critical reflection as well as the missing specifications and the variety of approaches impede and falsify S-LCA-related conclusions, especially when used as a corporate decision-making tool [21,88].
3.3.2. Goal and Scope Definition: Unclear Underlying Theory and Epistemological Positions
In the beginning of S-LCA, scientists assumed that social phenomena follow similar rules as natural science, with laws such as Newtonian physics or Darwinian biology [89,90]. Nevertheless, the scientific community quickly acknowledged that the rules of natural sciences become difficult and sometimes impossible to follow when analyzing human dimensions, social phenomena and subjective elements such as perceptions [89,90]. Karlewski [73] described social aspects as bipolar, because they differ on an individual and societal level, are influenced by cultures and historical structures and change faster compared to environmental systems [73]. Therefore, different social concepts and epistemological positions are applied in S-LCA to explain some of these phenomena and to offer stability for criteria, indicator sets and impact categories irrespective of cultural or geographical contexts [39,91]. In contrast, PSIA and the UNEP/SETAC guidelines follow a life cycle thinking (LCT) approach, which insinuates that all life cycle phases of products cause environmental or social impacts and that a holistic life cycle approach offers the most realistic display of actual and potential impacts and their potential shift from one life cycle phase to another. The literature review shows that a number of different theoretical approaches—besides life cycle thinking—have been used in the last five years and that their explanation is fragmented or even neglected. Corporate social responsibility (CSR), Business to Society (B2S), positive psychology, social exchange theory (SET), system thinking, organizational effectiveness theory, supply chain management, risk management, industrial ecology (IE), cultural theory, grounded theory, social justice theory, stakeholder theory and the Theory of Change (ToC) are examples of different underlying positions discovered in the literature review.
In future studies, the explicit use and explanation of theoretical models is essential to differentiate between applied concepts and to reproduce and comprehend procedures. Macombe et al. [92] go even further and caution against mixing methodological parts of different theories and perspectives, which can only be prevented if concepts are clearly explained. Sureau et al. [91] and Wulf et al. [49] agree and state that discussions about underlying social theories or epistemological positions have been overlooked in the past. Therefore, a detailed display and maybe even discussion of applied theories—especially those differing from the life cycle thinking approach currently applied in S-LCA—is necessary.
3.3.3. Goal and Scope Definition: Process vs. Organizational S-LCA
According to ISO 14044, an LCA links impacts to processes based on input and output flows connected to unit processes [4,5]. In S-LCA some impacts are not connected to processes but rather to general corporate behavior and attitudes. Scientists such as Zamagni et al. [93] argue that S-LCA should focus less on the classical process-based approaches and more on the organizations’ conduct, because the behavior of organizations has a greater effect on stakeholders than the technical processes or the function delivered by the given product. In contrast to E-LCA, the reduction in inputs in S-LCA does not necessary yield a reduction of impacts [20,93,94]. In theory, impact sub-categories proposed by UNEP/SETAC or PSIA can be divided into process-based impacts that can be allocated through activity variables such as working hours and those impacts connected to the organizational level, meaning an organization’s behaviors, positions or activities [93]. However, this differentiation has only been made by researchers performing S-LCA in the past, while the lack of standards had the effect that both process-based and organizational-based (SO-LCA) approaches are frequently used and sometimes combined. The discrepancy among researchers is underlined by unclear positions of guiding documents in the past. For example, developers of the PSIA handbook claim to assess impacts on the output level when they are in fact analyzing corporate policies [14]. Even though this misunderstanding was solved with the new handbook in 2020, it shows that the integration of organizational behaviors and attitudes is very important but not completed in S-LCA [14]. Although the revised UNEP/SETAC Guidelines acknowledge the differentiation between process and organizational assessments, they do not combine it. Instead, they state that the very first decision in S-LCA is to focus on either a product (S-LCA) or an organizational assessment (S-OLCA), which differ only in their scope [12]. At the same time, researchers question the if social ‘life cycle assessments’ are applied when analyzing only the organizational level, because it might ignore life cycle phases of products [95].
3.3.4. Goal and Scope Definition: Missing Link between SDGs and S-LCA Impact Sub-categories
The UN SDGs provide a vision for a sustainable society based on 17 goals, 169 targets and 230 indicators covering ecological, economic and social aspects [3]. They have been formulated to guide countries in their transformational process towards sustainability and are often considered a benchmark for the greatest global challenges such as air, water and soil pollution; climate change; poverty; hunger; inequalities; and unemployment [3]. In theory, breaking down these goals on a corporate level helps companies to measure their individual contribution to the transformation. In S-LCA, the inclusion of SDGs could make the broad application of S-LCA more interesting, because it offers a benchmark for individual performance interpretations. However, the literature review shows that SDGs are rarely connected to S-LCA and if so, in a perfunctory manner. Most of the analyzed papers (88 publications) neither referred to nor integrated Sustainable Development Goals at all (see left-hand side of Figure 4).
Figure 4.
Number of studies including Sustainable Development Goals (left) and types of inclusion (right).
From those 23 publications that did refer to development goals, six publications (26%) rather mention the UN MDGs instead of the SDGs [8,26,96,97,98]. A total of 14 out of 23 publications (60%) explain the purpose and raison d’être of SDGs within abstracts, introductions or interpretations but do not involve them at all in the actual assessment scheme. Out of those, three are standalone case studies and six are of analytical+empirical nature, meaning that they adapted or developed their own method and consciously limited the involvement of SDGs to the interpretation and argumentation phase. Examples are the Subcategory Assessment Method (SAM) by Hannouf and Assefa [96] or proposals for impact assessments using PRP by Lobsiger-Kägi et al. [99] and Prasara et al. [100]. Another five studies are literature reviews to detect indicators used for S-LCA and to discuss methods and challenges in LCSAs or theoretical discussions on the shift towards a positive sustainability performance measurement perspective in industrial ecology [100].
Out of the 23 studies that refer to development goals, only 3 (13%) proposed the actual inclusion of SDGs in impact assessment methods. Those are rather new publications released from 2018 to 2020 and include two analytical+empirical and one theoretical study. Both analytical+empirical studies include SDGs in their indicator frameworks. Jarosch et al. [101], for instance, compared SDG sub-goals and RESPONSA indicators to identify and analyze gaps and needs in both frameworks. Herrera Almanza and Corona [102] combined the S-LCA methodology with the SDG framework at the indicator level, through a new classification of S-LCA indicators that indicates a positive or negative contribution of products or services to the SDGs. In contrast, the pure theoretical study by Mancini and Sala [76] compared different indicator sets used in the mining sector to display the contribution of the mining sector to the SDGs, and they conclude that the SDG scheme contains most of the social impacts detected in their literature review.
The fragmented integration of SDGs in S-LCA might be explained by the fact that social impacts often occur “at regional/local scale, while the SDGs have a global perspective” [76]. Wulf et al. [49] explained that the clear interpretation of how companies contribute to the SDGs is impeded because S-LCA assesses the corporate micro level, while SDGs are national macro-level goals. This discrepancy makes the inclusion of SDGs in S-LCA even more complex, and Herrera Almanza and Corona [102] criticized the “lack of guidance and support on how to introduce, implement, and assess the contribution [of product supply chains] to the SDGs”. The revised UNEP/SETAC Guidelines address this issue and visually allocate S-LCA impact sub-categories to 14 out of 17 SDGs, leaving aside environmental SDGs such as climate action, life below water and on land [12]. A confusing factor hereby is that the new Guidelines connect two seemingly new S-LCA sub-categories called “human health issues” and “capacity building” linked to the SDGs 3 and 11, respectively. These two impact sub-categories can neither be found in the revised set of stakeholders and impact sub-categories nor anywhere else in the Guideline [12].
Another obstacle is that the SDGs are only viewed from an SDG target perspective, leaving aside the entire SDG sub-target level. As a result, it seems to be an arbitrary decision for the researcher to define which SDG sub-target affects the respective S-LCA impact sub-category. In addition, the original order of SDGs along the 5 P’s (people, planet, prosperity, peace, partnership) had the effect that some goals cover sub-targets from different dimensions of sustainability [2,3]. For instance, SDG 7, “ensure access to affordable, reliable, sustainable and modern energy for all”, has five sub-targets of which four rather belong to the economic or environmental dimension, because they strive for higher shares of renewable energy and efficiency improvements [103]. In this example, only sub-target 7.1 is related to the social dimension as it seeks better access to renewable energy [103]. For that reason, a further differentiation of SDG sub-targets into the three dimensions of sustainability and the link between SDG sub-targets and S-LCA impact sub-categories would be especially valuable, as it would help us to understand how allocations were made by UNEP/SETAC.
3.3.5. Inventory Analysis: Defining and Integrating Positive Impacts
The Guidelines described S-LCA as a technique to assess real and potential, positive and negative social impacts [12,34]. Ekener et al. [104] and Di Cesare et al. [26] pointed out that S-LCA practitioners struggle to include positive impacts, because S-LCA follows economic and environmental assessment procedures, which traditionally focus on negative impacts only [26,104]. One fundamental issue in this regard is the missing definition of positive impacts. While some impacts are considered ideal when displaying best practices, others are ideal when organizational actions are compliant with laws [38]. For instance, according to PSIA, an ideal performance is when a working week does not exceed legal limits or 48 h and overtime is voluntary and compensated at premium rate [14]. Since overtime is regulated by laws, Osorio-Tejeda et al. [55] argue that this would expect the most positive performance to be compliance with laws. Consequently, the missing benchmark for positive impacts leaves room for interpretation and caused a very heterogeneous picture in the S-LCA literature [105]. Related debates discuss the subjectivity of considering something as positive and the question of whether or not positive impacts are an improvement compared to the previous situation [38]. The revised Guidelines (2020) tried to clear this debate by differentiating between three types of positive impacts: (type A) positive social performance going beyond business as usual—and thereby beyond compliance; (type B) positive social impact through the presence of a product or company; (type C) positive social impact through product utility [12,106]. They also offer a reference scale similar to the PSIA handbook, in which positive and negative impacts can be scaled according to a five-point performance scale ranging non-acceptable to ideal performance [12]. As this guidance is rather new, it is understandable that researchers in the past tested different ways to include positive impacts in S-LCA.
The literature review shows that 44 (40%) out of 111 publications focus on assessing negative impacts only (Figure 5, left). Yi Teah and Onuki [51], for instance, focus explicitly on assessing negative performances but acknowledge that certain impacts such as the promotion of recycling might have a positive impact on the local community (e.g., job creation) [12].
Figure 5.
Number of studies including positive impacts (left) and type of inclusions (right).
In contrast, 67 publications (60%) tested the inclusion of positive impacts in different ways (Figure 5, right). Out of those, 9% (six publications) cluster indicator-set into positive and negative ones and thereby define which impact (sub-)categories are considered to have a positive or negative overall impact [107,108,109]. Another 17% (12 publications) provide theoretical discussions about the importance, definition or assessment of positive impacts in, for example, literature reviews [104,110]. The majority—40% (27 publication)—believe that the differentiation between positive and negative impacts depends on the S-LCIA phase. They adapt or develop methods in a way that clearly separates positive and negative impacts, by using quantitative methods such as performance scales (e.g., −2 to +2), which sometimes include a graphical presentation as well [111,112,113,114]. The remaining 32% (22 publications) include the positive impact only on a qualitative level in the discussion or interpretation of results. This pure argumentative consideration of positive impacts could allow a more complex display of effects but might also be highly subjective [104].
In addition, assessments based on merely generic data generally struggle to include positive impacts, because databases such as the SHDB and PSILCA provide information on social risks and, thus, neglect all kinds of positive impacts [104]. Ekener et al. [104] concluded that positive impacts could be a “key strength” of S-LCA, but acknowledged that it currently is a “key weakness”, because it lacked well-developed methods in the past [104].
3.3.6. Inventory Analysis: Generic vs. Site-Specific Data and the Dependency on Stakeholder Participation
Similar to E-LCA, the data collection is one of the most complex tasks in S-LCA as well. Ideally, primary data are used to assess the processes of the foreground system, while background and social hotspot assessments rely on generic, statistical data [12,17]. Site-specific data are considered more valuable but also more difficult to collect [17]. Acquisition techniques to gather primary data often involve all kinds of stakeholders through interviews, focus group discussions or surveys [34]. One of the greatest debates in S-LCA research is the discussion about the appropriateness of site-specific assessments and the related mistrust in qualitative data. Although site visits provide a very detailed impression of processes, organizational attitudes and perceptions of different stakeholders, scientists such as Chhipi-Shrestha et al. [75] and Zheng et al. [56] question the practicability of field-based approaches, because they are often very time consuming and costly due to the exhaustive amount of data required for systems, processes and impact sub-categories. Sureau et al. [69] considered this the greatest limitation of a widespread application of S-LCAs and used as an example the fact that their S-LCA about Belgian alternative food distribution systems lasted nearly one and a half years and required funding, field co-researchers and the involvement of an extensive list of chain actors. Another example is the 538 face-to-face interviews performed by Prasara et al. [100] with workers in sugarcane farms, sugar factories, bagasse-based and molasses-based refineries in 2015 [100].
Qualitative data are considered very valuable when analyzing social matters, because they generate a clear picture of issue, perceptions, opinions, values and experiences from multiple perspectives [115]. Iofrida et al. [90] demonstrated that the lost working time per ton of product produced caused by work-related injuries neither displays long-lasting health consequences for workers, nor how a change in life cycles would affect social impacts [90,116]. Still, the use of qualitative data in S-LCA triggered a discussion over hard science versus soft science between natural and human disciplines [11]. Scientists are concerned that the subjective nature of qualitative data (e.g., level of satisfaction with a product or service) would reduce accuracy and comparability [11]. The underlying desire is to create similar calculable methods in S-LCA as in E-LCA, in which impact pathways are transparent and the impact assessment is free from value judgement and “human error” caused by participants or researchers [117,118]. In theory, the Guidelines recommend discussing any bias related to site-specific methods, which includes subjectivity, methodological bias of qualitative data, data acquisition techniques and methods to translation qualitative data into semi-quantitative one [118,119]. In practice, no commonly accepted approach exists, and scientists rarely describe the composition of questionnaires, systematic sampling techniques, interviews or even the number of stakeholders involved [17,120].
The dependence on stakeholder participation and their provision of reliable information is especially challenging when sensitive information is involved. Company representatives could provide unreliable information and tend (unintentionally) to green wash, or the access to sensitive data might be denied [22,61].
Besides that, cultural and local differences also need to be recognized in different phases of S-LCA, such as the selection of relevant impact categories, data acquisition and their interpretation. Data for social indicators highly depend on national, economic and cultural context, such as the perception of justice, equality or ethical issues that are considered appropriate in one society but not in another [104]. Additionally, the general risk assessment and analysis of background systems requires national and local data as reference or benchmark for indicators [88]. One common example in S-LCA is the perception of child labor. Child labor is defined by the ILO Convention (No. 138) as “work that harms the child’s well-being and hinders his or her education, development and future livelihood. The minimum age should not be less than the age for completing compulsory schooling and in general not less than 15 years” [121,122]. This definition aspires to prevent children from activities that interfere with school education or risk their physical, social, emotional and mental health [73]. Still, scientists such as Jørgensen et al. [123] argued that a certain amount of child labor supports a child’s development because it teaches a sense of discipline and responsibility. This example is part of the debate about internationally acceptable claims of human needs and dignity and the forcing of Western believes and values into other cultures [104]. However, S-LCA practitioners agree that indicators for social impacts of current S-LCA guiding documents can be interpreted differently depending on political, cultural and ethical perspectives [60,104].
3.3.7. Impact Assessment: Tracking Social Impact Pathways
Generally, S-LCA practitioners differentiate between two types of impact assessments methods (type I and type II) [34]. On the one hand, type I assessments measure the social performance of processes and organizations through context-dependent Performance Reference Points (PRP) such as targets, thresholds or objectives defined by local legislations, international standards or industry best practices [12]. These PRPs help to translate qualitative data gathered through site visits, interviews or surveys into measurable, semi-quantitative data [114]. Thereby sub-category indicator results are aggregated in impact category results (characterization) affecting different stakeholders. Although type I methods differ strongly, most of them can be clustered into the following categories: (1) checklist methods; (2) scoring methods; and (3) database methods (see Figure 6).
Figure 6.
Cluster of type I and type II S-LCIA methods (adapted from [75]).
The literature review indicates that the most common type I method is to use scores that easily translate linguistic estimations into numerical values such as Likert scales. Those range from ‘strongly disagree’ (e.g., 1 point), ‘disagree’ (e.g., 2 points), ‘neutral’ (e.g., 3 points), ‘agree’ (e.g., 4 points) and ‘strongly agree’ (e.g., 5 points) to ‘very positive’, ‘positive’, ‘neutral/medium’, ‘negative’ and ‘very negative’ performance estimations [55,120]. Additionally, the translation into values from −2 to +2 is repeatedly used [24]. Still, Fan et al. [43] rightfully pointed out that scoring methods still lack a commonly accepted approach in S-LCA.
Checklist methods use ticks and dashes to declare, for example, the presence of an impact [75]. This method cannot display the magnitude of impacts, which is why it is preferably used to narrow down the list of potentially relevant sub-categories and indicators to those that are most relevant for a specific stakeholder category (according to that stakeholder category) or to define the importance of one impact category over another [43,124].
In contrast to the checklist and scoring methods, database methods do not involve participatory approaches but rather use databases such as SHDB or PSILCA and social risk levels (low, medium, high or very high risk) of countries, sectors or stakeholders [43,124]. These generic methods are criticized for their lack of specificity and lacking inclusion of positive impacts.
In contrast, type II approaches use econometric models to portray causal relations that explain consequences of changes in the life cycle of a product (or service) by linking impacts with Areas of Protection (AoP) such as human well-being, human capital or cultural heritage (with or without the midpoint aggregation) [34,125]. This procedure is closely linked to E-LCA, in which the endpoint level presents environmental damages (e.g., climate change) caused to AoPs such as ecosystem quality [87]. Type II methods are mainly of quantitative, experimental or statistical nature and try to predict consequences based on quantifiable cause-effects or regression-based directional relationships between the product/organization and the resulting potential/actual social impacts [43,90].
Authors searching for new causal links (empirical relationship pathways) often follow the Preston pathway, which proposes that an increasing economic activity (income) leads to better human health in terms of life expectancy, while decreasing income reduces life expectancy [72,126,127]. Another approach is the Wilkinson pathway, which describes the relationship between income inequality and health [72,127]. Wilkinson argued that the unequal distribution of income is harmful to health and that “more equality favors better health within a population” [72,127]. The greatest challenge of these methods is that such pathways often require quantitative data, which is rarely available because causal relations of social and socio-economic impacts are often not known or not simple enough to allow quantitative cause–effect modeling [90,99,128]. This is also due to the uncertainty of behavioral impacts, which is a natural component of human interactions [21,129]. Similar challenges face authors that try to answer social phenomena by using commonly known pathways through Environmental Life Cycle Inventory (E-LCI) data, because very few social impacts can be assessed with a pure quantitative and generic method [43].
Although a theoretical categorization of methods is possible, the differentiation of applied methods is often challenging because scientists use the same procedural terminology (e.g., classification, characterization or aggregation) irrespective of the type of method. In addition, no common standard exists for how either of the methods is to be performed or named. As a result, very different methodological procedures and unclear terminology are used and are rarely described in detail, causing confusion among researchers. For instance, type II impact modelling methods are described by other practitioners as “multiple qualitatively constructed pathways with expert knowledge” and “single and quantitative pathways” [130]; E-LCI database method and empirical method [75] or type II/impact pathways and type III/economic modelling [131].
In addition to the great diversity of methods, the characterization is also challenging, as no commonly accepted characterization models exist to aggregate sub-category results into impact categories [129]. The confusion is enforced by the fact that the Guidelines also do not provide a structure for comprehensive characterization models for type I or type II methods, and research especially in the field of type II assessments is underrepresented [18,43].
3.3.8. Impact Assessment: Neglected Stakeholder Categories and the Variety of Impact Sub-Categories
PSIA and the Guidelines’ methodological sheets suggest lists of stakeholders and related impact sub-categories which in many cases overlap [13,14]. The reason for the similarity is that the Roundtable for Product Social Metrics used the first version of the Guidelines as inspiration to develop their own, more business-oriented method [14]. Thereby, both guiding documents agree that a divergent classification of stakeholders or impacts is possible if explained appropriately and in line with the goal and scope definition of the study [13,34]. This allows the customization of assessments according to the purpose, industry or case, which according to the literature review has widely been carried out in the past five years. When comparing the 67 studies that explain the selection of applied stakeholder categories and impact sub-categories, it is visible that the applied sets are highly individual and mostly adjusted according to the case under study. The use of stakeholder categories, for example, is very uneven, as some categories are often assessed while others are commonly excluded (Figure 7). For instance, 58 out of 67 studies analyzed the impact on workers (87%), while only 24 (36%) examined consumers and 23 (34%) value chain actors. From those 24 studies evaluating the impact on consumers, only six consider all sub-categories recommended by the Guidelines [70,129,132]. In addition, as all analyzed studies were published before the revised UNEP/SETAC Guideline 2020, it is no surprise that none of them assessed the impact on children in particular.
Figure 7.
Share of studies addressing stakeholder categories of Guidelines 2020 [12].
When analyzing studies at the sub-category level, Figure 8 shows that all categories recommended by the methodological sheets have been used in different studies at some point, but that the usage is very unequal. It is important to point out that UNEP/SETAC has not yet published a revised version of the methodological sheets. Therefore, new sub-categories recommended by the Guideline 2020 lack definition and have not been assessed in Figure 8. Analyzing how often the impact sub-categories have been assessed within the last five years shows that on the one hand, some sub-categories are frequently assessed such as health and safety (workers), local employment (local community), fair salary (workers) and equal opportunities/discrimination (workers). On the other hand, sub-categories such as respect for intellectual property rights (value chain actors), prevention and mitigation of conflicts (society) or privacy (consumer) are often excluded. This analysis underlines the finding that the value chain actors and consumers are generally less investigated. In addition, some authors base their assessment on very few sub-categories or even one single sub-category, such as Naghshineh et al. [113] did with privacy; Jasiński et al. [83] with vehicle user and pedestrian safety; Mirdar Harijani et al. [133] and Zheng et al. [56] with health and safety. One reason to exlude certain stakeholders or impact sub-categories is the lack of inventory indicators or data [134]. Dong and Ng [107] showed that in their S-LCA only 13 out of 30 sub-categories could be assessed due to the low data accessibility [107].
Figure 8.
Number of studies addressing UNEP/SETAC impact sub-categories (inspired by [16]).
The individualization possibilities offered by the methodological sheets and the Guidelines also resulted in a broad range of other sub-categories found in the literature review. The given sub-categories for all stakeholder categories provided by the methodological sheets seem to be insufficient because 56% (38 out of 67 studies) frequently added other sub-categories according to their needs. In the assessment of workers, for instance, authors added sub-categories such as decent physical and psychological working conditions (22 publications), education (15 publications), stability of work contracts (6 publications), job satisfaction (4 publications) or human rights (3 publications) as visualized in Figure 9. For the local community, authors integrated new sub-categories related to socialization and the prevention of local conflicts (6 publications), territory and space occupancy (6 publications), other polluting factors such as light and noise pollution (5 publications), reputation and trust into companies (5 publications), competence building (4 publications), social responsibility and human rights (3 publications) or transparency on social/environmental issues (2 publications).
Figure 9.
Frequency of new impact sub-categories per stakeholder category (inspired by [15]).
It needs to be acknowledged that authors frequently rename and add new stakeholder categories, impact categories or sub-categories to match with available indicators. Examples are Prasara et al. [100] and Yi Teah and Onuki [51], who included farmers/farm owners as a new stakeholder category, or Opher et al. [114], who changed the stakeholder category society to the public. Therefore, impact sub-categories are not always clustered according to stakeholder categories. For instance, Zanchi et al. [17] considered certain stakeholder categories such as society and people on the same level as impact categories such as ethical responsibility, workforce-related aspects and even use sub-categories that are not assigned to any impact category [17]. Other authors deviated entirely from the sub-categories recommended by the methodological sheets. Dunmade et al. [108], for example, clustered impacts according to different wellbeing groups (physical, emotional, intellectual, social, spiritual, environmental and occupational/vocational wellbeing) related to workers and the local community [108]. Kim et al. [135] and Mancini and Sala [76] differentiated between positive and negative impacts and clustered the sub-categories accordingly [76,135]. As a result, the number of different terminologies and approaches create an opaque jungle of impact categories, sub-categories and indicators, in which it sometimes seems as if entire levels (e.g., impact category level) are ignored or adapted according to individual needs. Therefore, very few scientists provide detailed explanations on the selection of impact (sub-) categories, the exclusion of stakeholder categories or the involvement of stakeholders.
The first Guideline admitted that more experience is needed to determine one, or several, sets of generally accepted impact categories and expanded the set in the revised version of 2020 [12]. A new stakeholder category for children and various sub-categories such as employment relationship, sexual harassment, smallholders including farmers, wealth distribution, ethical treatment of animals, poverty alleviation, education provided in the local community, health issues for children as consumers and children concerns regarding marketing practices are supposed to broaden the scope of assessments [58].
3.3.9. Life Cycle Interpretation: Lacking Comparability and Transparency of S-LCA
The literature review shows that each S-LCA phase is adapted according to individual cases and that choices and procedures are often not explained in detail. The resulting diversity of approaches and the lacking standard for all S-LCA phases can be seen as the greatest barrier for using or sharing S-LCA results, because the unambiguous interpretation and clear comparison of processes, companies and even social impacts is barely possible. Understanding the differences in S-LCA procedures and interpreting the results requires highly specialized knowledge about the procedures, the sector and the case under study. Additionally, the general comparison of social performances is challenging, as Karlewski et al. [68] exemplify with questions such as: how to evaluate a company that has a high turnover and does not assign importance to diversity, in comparison to a company with little turnover but a high proportion of disabled workers? What is a good or bad performance in this case and why? [19,68]. Neither the Guidelines [12,34] nor PSIA [14] provide any guidance in this regard.
Additionally, the very different data sources and types make it difficult to share, reuse or compare results, because site-specific data often include qualitative or confidential information, while generic macro-level data or risk classifications are considered insufficient to support meaningful and robust decision-making [136]. As a result, comparing two seemingly similar studies might cause unreliable results and mislead corporate decision-making [16]. For all these reasons, Wulf et al. [129] asked for a process that allows easier interpretation and communication of results. Russo Garrido et al. [19] believed that the debate of individual vs. universal S-LCA assessment models is at the center of this issue and acknowledged that tensions emerge when developing a “universal and replicable method” [19].
Another rarely discussed matter is the interconnection between social, economic and environmental conditions affecting one another. For instance, rising education levels and fair remuneration systems in developing countries might provide financial stability to families in a way that prevents children from working. Instead, these children could attend school and, thus, obtain an educational standard that qualifies them for jobs with a living wage (income that is high enough to maintain a normal standard of living [12]). This in turn would allow the next generation to obtain a high educational standard as well, because they would not have to work to support their families’ financial survival. This example shows how education, remuneration, child labor and forced labor are closely intertwined and influence each other. Environmental conditions affect all these factors as well. Health issues and the availability of jobs in areas affected by pollution, water contamination or waste accumulation as well as destructive natural phenomena affect not just the physical and mental ability of people to work or learn, but also affect their feeling of belonging, safety and security. In addition, technological progress such as increased recyclability of materials might provide new jobs, teach the local community about sustainability and, thus, might spread new knowledge. Although S-LCA can only provide a snapshot of how companies and their products affect such social chains, it can help to outline more potential for companies to reduce negative impacts while increasing positive ones. Ideally, S-LCA would be able to adapt to changing conditions through the conversion of impact sub-categories and frequent updates of performance references such as international standards. S-LCA therefore needs to remain flexible to a degree that allows the adaptation to such conditional changes while demonstrating how organizations influence conditions such as technological advancement, education levels and the environment.
In sum, S-LCA is full of uncertainties and lacks transparency because of the number and variety of approaches affecting the selection of impact categories, indicators, stakeholder categories, characterization, normalization and interpretation of data. Although a standardization would guide S-LCA towards becoming an more easily applicable tool, the previously discussed barriers such as the difficulty to develop a universal set of indicators that covers social aspects in all social, economic and political contexts impedes such standardization.
4. Conclusions
The aim of this literature review was to provide a big picture of past developments and the current situation of S-LCA. Elaborating on the historical phases, milestones and Advances of S-LCA set the scene for a detailed analysis of methodological barriers and inconsistencies. It shows that even 25 years after the first appearance of social impact assessments, S-LCA is still a young and immature method, especially when compared to E-LCA. ISO norms standardize the procedure of E-LCA and databases such as GaBi and ecoinvent help to calculate comprehensible and comparable impact assessments [53,137]. In S-LCA, such structures are still missing because the complicated testing and verification of social impact pathways and the facets of social issues that connect to many different disciplines and theories make it even more complicated to define one universal standard. In fact, scientists even struggle to agree on methodological elements such as impact categories and keep adjusting methods according to particular purposes. As a consequence, S-LCA results are often uncertain and lack transparency and reproducibility.
A major challenge is the interpretation of S-LCA results when it comes to internationally agreed social targets such as the SDGs. The literature review shows not only that SDGs are insufficiently included in S-LCA, but also that the definition of SDG targets impedes such inclusion. As a result, S-LCA is far from being a standardized and easily applicable tool and requires large amounts of in-depth knowledge and time.
In recent years, more and more industries such as the automotive industry have engaged in the testing and development of S-LCA. As one of the most influential sectors in Europe, the automotive industry could benefit from the display of social impacts of products and services. S-LCA and the transparent portrayal of methodological procedures, decisions and results offers a competitive advantage and could drive the transition towards a sustainable company or sector.
Future research on the integration of SDGs at the indicator level of S-LCA could offer a benchmark for individual performance interpretations and corporate contributions to the achievement of SDGs. Additional research on the combination and display of positive and negative impacts is needed to move away from the sheer risk assessment and to make S-LCA a tool that guides companies towards positive social contributions through their businesses. Therefore, the comprehensible display of methodological choices and decisions and the application of S-LCA in case studies is needed to make S-LCA applicable to all sectors—including service providers—and to test inventory assessment methods. In this way, it would be possible to evaluate whether or not a standardization on a sector level through, e.g., sector-specific sets of impact sub-categories, is possible. In addition, advancing databases is essential to promote the applicability and usage of S-LCA in a more consistent and transparent way. Only if the clear calculation and interpretation of S-LCA is possible will a combination with other in LCSA (E-LCA, S-LCA and LCC) be possible. In particular, the S-LCA methodology has to be developed further to reach the current extension and status of alignment which E-LCA has already reached. Once the individual methods have been developed, the results for the individual impact categories need to be aggregated. Similar to weighting approaches (which are an optional part within the impact assessment of E-LCAs), methods can be further developed for S-LCA as well as LCSA to enable a communication of results to non-sustainability-experts by single- or multi-score values.
Supplementary Materials
The following are available online at https://www.mdpi.com/article/10.3390/su131810286/s1, Table S1: Nomenclature table, Table S2: List of analyzed publications from 2015–2020; Table S3: List of S-LCA studies related to the automotive industry (2013–2020).
Author Contributions
Conceptualization, L.P., S.S. and H.-J.E.; methodology, L.P., S.S. and H.-J.E.; validation, H.-J.E., U.G.; formal analysis, L.P.; investigation, L.P.; resources, L.P.; data curation, L.P., H.-J.E.; writing—original draft preparation, L.P.; writing—review and editing, L.P., S.S., U.G. and H.-J.E.; visualization, L.P., S.S., H.-J.E.; supervision, U.G. and H.-J.E. All authors have read and agreed to the published version of the manuscript.
Funding
This research did not receive any specific grant from funding agencies in the public, commercial, or non-profit sectors, besides the participation of the first author in the Volkswagen Doctorate Programme.
Acknowledgments
The authors would like to thank the editor team of this special issue for the ongoing support and the review team for their critical feedback and support.
Conflicts of Interest
The authors declare that they have no known competing financial interests or personal relationships that could have appeared to influence the work reported in this paper. The funders had no role in the design of the study; in the collection, analyses, or interpretation of data; in the writing of the manuscript, or in the decision to publish the results.
Disclaimer
The results: opinions and conclusions expressed in this publication are not necessarily those of Volkswagen Aktiengesellschaft.
References
- United Nations. The Millennium Development Goals Report. 2015. Available online: https://www.un.org/millenniumgoals/2015_MDG_Report/pdf/MDG%202015%20rev%20(July%201).pdf (accessed on 1 April 2021).
- United Nations. Take Action for the Sustainable Development Goals. 2020. Available online: https://www.un.org/sustainabledevelopment/sustainable-%20%20%20development-goals/ (accessed on 1 April 2021).
- United Nations Statistics. SDG Indicators—United Nations Global SDG Database. 2021. Available online: https://unstats.un.org/sdgs/metadata/ (accessed on 1 April 2021).
- The International Organization for Standardization. DIN EN ISO 14040:2021-02 Umweltmanagement—Ökobilanz—Grundsätze und Rahmenbedingungen. ISO 14040:2006 + Amd 1:2020; Deutsche Fassung EN ISO 14040:2006 + A1:2020. 2021. Available online: https://www.beuth.de/de/norm/din-en-iso-14040/325953744 (accessed on 17 August 2021).
- The International Organization for Standardization. DIN EN ISO 14044:2021-02 Umweltmanagement—Ökobilanz—Anforderungen und Anleitungen. ISO 14044:2006 + Amd 1:2017 + Amd 2:2020; Deutsche Fassung EN ISO 14044:2006 + A1:2018 + A2:2020. 2021. Available online: https://www.beuth.de/de/norm/din-en-iso-14044/325953813 (accessed on 17 August 2021).
- Guinée, J.B.; Heijungs, R.; Huppes, G.; Zamagni, A.; Masoni, P.; Buonamici, R.; Ekvall, T.; Rydberg, T. Life cycle assessment: Past, present, and future. Environ. Sci. Technol. 2011, 45, 90–96. [Google Scholar] [CrossRef]
- Kloepffer, W. Life cycle sustainability assessment of products. Int. J. Life Cycle Assess. 2008, 13, 89–95. [Google Scholar] [CrossRef]
- Aleisa, E.; Al-Jarallah, R. A triple bottom line evaluation of solid waste management strategies. A case study for an arid Gulf State, Kuwait. Int. J. Life Cycle Assess. 2018, 23, 1460–1475. [Google Scholar] [CrossRef]
- Ren, J.; Manzardo, A.; Mazzi, A.; Zuliani, F.; Scipioni, A. Prioritization of bioethanol production pathways in China based on life cycle sustainability assessment and multicriteria decision-making. Int. J. Life Cycle Assess. 2015, 20, 842–853. [Google Scholar] [CrossRef]
- Hunkeler, D. Societal LCA Methodology and Case Study. Int. J. Life Cycle Assess. 2006, 11, 371–382. [Google Scholar] [CrossRef]
- Iofrida, N.; De Luca, A.I.; Silveri, F.; Falcone, G.; Stillitano, T.; Gulisano, G.; Strano, A. Psychosocial risk factors’ impact pathway for social life cycle assessment. An application to citrus life cycles in South Italy. Int. J. Life Cycle Assess. 2019, 24, 767–780. [Google Scholar] [CrossRef]
- United Nations Environment Programme. Guidelines for Social Life Cycle Assessment of Products. 2020. Available online: https://www.lifecycleinitiative.org/wp-content/uploads/2021/01/Guidelines-for-Social-Life-Cycle-Assessment-of-Products-and-Organizations-2020-22.1.21sml.pdf (accessed on 23 August 2021).
- United Nations Environment Programme and Society of Environmental Toxicology and Chemistry. The Methodological Sheets for sub-categories in Social Life Cycle Assessment (S-LCA); Pre-Publication Version. United Nations Environment Programme. Society of Environmental Toxicology and Chemistry, 2013. Available online: https://www.lifecycleinitiative.org/wp-content/uploads/2013/11/S-LCA_methodological_sheets_11.11.13.pdf (accessed on 11 August 2021).
- Roundtable for Product Social Metrics. Handbook for Product Social Impact Assessment. 2020. Available online: https://product-social-impact-assessment.com/handbook/https://product-social-impact-assessment.com/wp-content/uploads/2021/02/20-01-Handbook-2020_10.pdf (accessed on 1 April 2021).
- Barros Telles do Carmo, B.; Margni, M.; Baptiste, P. Customized scoring and weighting approaches for quantifying and aggregating results in social life cycle impact assessment. Int. J. Life Cycle Assess. 2017, 22, 2007–2017. [Google Scholar] [CrossRef]
- Kühnen, M.; Hahn, R. Indicators in Social Life Cycle Assessment. A Review of Frameworks, Theories, and Empirical Experience. J. Ind. Ecol. 2017, 21, 1547–1565. [Google Scholar] [CrossRef]
- Zanchi, L.; Delogu, M.; Zamagni, A.; Pierini, M. Analysis of the main elements affecting social LCA applications. Challenges for the automotive sector. Int. J. Life Cycle Assess. 2018, 23, 519–535. [Google Scholar] [CrossRef]
- Sureau, S.; Neugebauer, S.; Achten, W.M.J. Different paths in social life cycle impact assessment (S-LCIA)—a classification of type II impact pathway approaches. Int. J. Life Cycle Assess. 2020, 25, 382–393. [Google Scholar] [CrossRef]
- Russo Garrido, S.; Parent, J.; Beaulieu, L.; Revéret, J.-P. A literature review of type I SLCA—Making the logic underlying methodological choices explicit. Int. J. Life Cycle Assess. 2018, 23, 432–444. [Google Scholar] [CrossRef]
- Dubois-Iorgulescu, A.-M.; Saraiva, A.K.E.B.; Valle, R.; Rodrigues, L.M. How to define the system in social life cycle assessments? A critical review of the state of the art and identification of needed developments. Int. J. Life Cycle Assess. 2018, 23, 507–518. [Google Scholar] [CrossRef]
- Soltanpour, Y.; Peri, I.; Temri, L. Area of protection in S-LCA. Human well-being or societal quality. Int. J. Life Cycle Assess. 2019, 24, 2073–2087. [Google Scholar] [CrossRef]
- Thorstensen, E.; Forsberg, E.-M. Social Life Cycle Assessment as a resource for Responsible Research and Innovation. J. Responsible Innov. 2016, 3, 50–72. [Google Scholar] [CrossRef]
- Lucchetti, M.C.; Arcese, G.; Traverso, M.; Montauti, C.; Herdiansyah, H. S-LCA applications. A case studies analysis. E3S Web Conf. 2018, 74, 10009. [Google Scholar] [CrossRef]
- Gompf, K.; Traverso, M.; Hetterich, J. Towards social life cycle assessment of mobility services. Systematic literature review and the way forward. Int. J. Life Cycle Assess. 2020, 25, 1883–1909. [Google Scholar] [CrossRef]
- Tarne, P.; Traverso, M.; Finkbeiner, M. Review of Life Cycle Sustainability Assessment and Potential for Its Adoption at an Automotive Company. Sustainability 2017, 9, 670. [Google Scholar] [CrossRef]
- Di Cesare, S.; Silveri, F.; Sala, S.; Petti, L. Positive impacts in social life cycle assessment. State of the art and the way forward. Int. J. Life Cycle Assess. 2018, 23, 406–421. [Google Scholar] [CrossRef]
- Ramos Huarachi, D.A.; Piekarski, C.M.; Puglieri, F.N.; de Francisco, A.C. Past and future of Social Life Cycle Assessment. Historical evolution and research trends. J. Clean. Prod. 2020, 264, 121506. [Google Scholar] [CrossRef]
- Clarivate. Web of Science. 2021. Available online: https://login.webofknowledge.com/error/Error?Error=IPError&PathInfo=%2F&RouterURL=https%3A%2F%2Fwww.webofknowledge.com%2F&Domain=.webofknowledge.com&Src=IP&Alias=WOK5 (accessed on 17 August 2021).
- German National Library. Cataloque: Search.Find. Explore. 2021. Available online: https://www.dnb.de/DE/Home/home_node.html (accessed on 9 August 2021).
- ScienceDirect. Explore Scientific, Technical, and Medical Research on ScienceDirect. 2021. Available online: https://www.sciencedirect.com/ (accessed on 9 August 2021).
- Springer Professional. Homepage Springer Professional. 2021. Available online: https://www.springerprofessional.de/myprofile-dashboard (accessed on 9 August 2021).
- Wiley, John & Sons, Inc. Wiley Online Library. Accelerating Research Discovery to Shape a Better Future—Today’s Research, TOMORROW’S Innovation. 2021. Available online: https://www.onlinelibrary.wiley.com/ (accessed on 9 August 2021).
- Khabsa, M.; Giles, C.L. The number of scholarly documents on the public web. PLoS ONE 2014, 9, e93949. [Google Scholar] [CrossRef] [PubMed]
- United Nations Environment Programme. Guidelines for Social Life Cycle Assessment of Products. 2009. Available online: https://ciraig.org/index.php/project/guidelines-for-social-life-cycle-assessment-of-products/ (accessed on 1 April 2021).
- Baumann, H.; Arvidsson, R.; Tong, H.; Wang, Y. Does the Production of an Airbag Injure more People than the Airbag Saves in Traffic? J. Ind. Ecol. 2013, 17, 517–527. [Google Scholar] [CrossRef]
- Kuckartz, U. Qualitative Inhaltsanalyse. Methoden, Praxis, Computerunterstützung; Grundlagentexte Methoden; Beltz Juventa: Weinheim, Germany; Basel, Switzerland, 2018. [Google Scholar]
- Rädiker, S.; Kuckartz, U. Analyse Qualitativer Daten mit MAXQDA; Springer Fachmedien Wiesbaden: Wiesbaden, Germany, 2019. [Google Scholar]
- Petti, L.; Serreli, M.; Di Cesare, S. Systematic literature review in social life cycle assessment. Int. J. Life Cycle Assess. 2018, 23, 422–431. [Google Scholar] [CrossRef]
- Macombe, C.; Loeillet, D. Social LCA in Progress: 4th SocSem, Proceedings of the 4th International Seminar in Social LCA, Montpellier, France, 4th ed.; 2014. Available online: https://agritrop.cirad.fr/576467/ (accessed on 1 April 2021).
- Venkatesh, G. Critique of selected peer-reviewed publications on applied social life cycle assessment. Focus on cases from developing countries. Clean Techn. Env. Policy 2019, 21, 413–430. [Google Scholar] [CrossRef]
- UN World Commission of Environment and Development. Our Common Future (Brundtland Report). 1987. Available online: https://www.are.admin.ch/are/en/home/sustainable-development/international-cooperation/2030agenda/un-_-milestones-in-sustainable-development/1987--brundtland-report.html (accessed on 1 April 2021).
- Fava, J.A. A Conceptual Framework for Life-Cycle Impact Assessment, Pensacola, FL, USA. 1993. Available online: https://www.worldcat.org/title/conceptual-framework-for-life-cycle-impact-assessment/oclc/32688253 (accessed on 1 April 2021).
- Fan, L.; Pang, B.; Zhang, Y.; Zhang, X.; Sun, Y.; Wang, Y. Evaluation for social and humanity demand on green residential districts in China based on SLCA. Int. J. Life Cycle Assess. 2018, 23, 640–650. [Google Scholar] [CrossRef]
- O’Brien, M.; Doig, A.; Clift, R. Social and environmental life cycle assessment (SELCA). Int. J. LCA 1996, 1, 231–237. [Google Scholar] [CrossRef]
- Arvidsson, R.; Hildenbrand, J.; Baumann, H.; Islam, K.M.N.; Parsmo, R. A method for human health impact assessment in social LCA. Lessons from three case studies. Int. J. Life Cycle Assess. 2018, 23, 690–699. [Google Scholar] [CrossRef]
- Dreyer, L.; Hauschild, M.; Schierbeck, J. A Framework for Social Life Cycle Impact Assessment. Int. J. Life Cycle Assess. 2006, 11, 88–97. [Google Scholar] [CrossRef]
- Norris, G.A. Social Impacts in Product Life Cycles—Towards Life Cycle Attribute Assessment. Int. J. Life Cycle Assess. 2006, 11 (Suppl. S1), 97–104. [Google Scholar] [CrossRef]
- Weidema, B.P. The Integration of Economic and Social Aspects in Life Cycle Impact Assessment. Int. J. Life Cycle Assess. 2006, 11 (Suppl. S1), 89–96. [Google Scholar] [CrossRef]
- Wulf, C.; Werker, J.; Ball, C.; Zapp, P.; Kuckshinrichs, W. Review of Sustainability Assessment Approaches Based on Life Cycles. Sustainability 2019, 11, 5717. [Google Scholar] [CrossRef]
- Zimdars, C.; Haas, A.; Pfister, S. Enhancing comprehensive measurement of social impacts in S-LCA by including environmental and economic aspects. Int. J. Life Cycle Assess. 2018, 23, 133–146. [Google Scholar] [CrossRef]
- Yi Teah, H.; Onuki, M. Support Phosphorus Recycling Policy with Social Life Cycle Assessment. A Case of Japan. Sustainability 2017, 9, 1223. [Google Scholar] [CrossRef]
- Siebert, A.; Bezama, A.; O’Keeffe, S.; Thrän, D. Social life cycle assessment. In pursuit of a framework for assessing wood-based products from bioeconomy regions in Germany. Int. J. Life Cycle Assess. 2018, 23, 651–662. [Google Scholar] [CrossRef]
- Chen, W.; Holden, N.M. Social life cycle assessment of average Irish dairy farm. Int. J. Life Cycle Assess. 2017, 22, 1459–1472. [Google Scholar] [CrossRef]
- Jørgensen, A.; Le Bocq, A.; Nazarkina, L.; Hauschild, M. Methodologies for social life cycle assessment. Int. J. Life Cycle Assess. 2008, 13, 96–103. [Google Scholar] [CrossRef]
- Osorio-Tejada, J.L.; Llera-Sastresa, E.; Scarpellini, S.; Hashim, A.H. An integrated social life cycle assessment of freight transport systems. Int. J. Life Cycle Assess. 2020, 25, 1088–1105. [Google Scholar] [CrossRef]
- Zheng, X.; Easa, S.M.; Ji, T.; Jiang, Z. Modeling life-cycle social assessment in sustainable pavement management at project level. Int. J. Life Cycle Assess. 2020, 25, 1106–1118. [Google Scholar] [CrossRef]
- Kruse, S.A.; Flysjö, A.; Kasperczyk, N.; Scholz, A.J. Socioeconomic indicators as a complement to life cycle assessment—an application to salmon production systems. Int. J. Life Cycle Assess. 2009, 14, 8–18. [Google Scholar] [CrossRef]
- United Nations Development Programme. Millennium Development Goals. 2020. Available online: https://www.undp.org/content/undp/en/home/sdgoverview/mdg_goals.html (accessed on 1 April 2021).
- Parent, J.; Cucuzzella, C.; Revéret, J.-P. Impact assessment in SLCA. Sorting the sLCIA methods according to their outcomes. Int. J. Life Cycle Assess. 2010, 15, 164–171. [Google Scholar]
- Tokede, O.; Traverso, M. Implementing the guidelines for social life cycle assessment. Past, present, and future. Int. J. Life Cycle Assess. 2020, 25, 1910–1929. [Google Scholar] [CrossRef]
- Subramanian, K.; Yung, W.K. Modeling Social Life Cycle Assessment framework for an electronic screen product–A case study of an integrated desktop computer. J. Clean. Prod. 2018, 197, 417–434. [Google Scholar] [CrossRef]
- International Organization for Standardization. ISO 26000—Social Responsibility. 2010. Available online: https://www.iso.org/iso-26000-social-responsibility.html (accessed on 10 August 2021).
- Arcese, G.; Lucchetti, M.C.; Massa, I.; Valente, C. State of the art in S-LCA. Integrating literature review and automatic text analysis. Int. J. Life Cycle Assess. 2018, 23, 394–405. [Google Scholar] [CrossRef]
- Benoît Norris, C.; Norris, G.A. Chapter 8: The Social Hotspots Database Context of the SHDB. In The Sustainability Practitioner’s Guide to Social Analysis and Assessment; Murray, J., McBrain, D., Wiedmann, T., Eds.; Common Ground Pub. LLC: Champaign, IL, USA, 2015; pp. 52–73. [Google Scholar]
- International Organization for Standardization. ISO 20400:2017 Sustainable Procurement—Guidance. 2017. Available online: https://www.iso.org/standard/63026.html (accessed on 10 August 2021).
- International Organization for Standardization. ISO 45000 and 45001 Family—Occupational Health and Safety. 2018. Available online: https://www.iso.org/iso-45001-occupational-health-and-safety.html (accessed on 10 August 2021).
- Mattioda, R.A.; Mazzi, A.; Canciglieri, O.; Scipioni, A. Determining the principal references of the social life cycle assessment of products. Int. J. Life Cycle Assess. 2015, 20, 1155–1165. [Google Scholar] [CrossRef]
- Karlewski, H.; Lehmann, A.; Ruhland, K.; Finkbeiner, M. A Practical Approach for Social Life Cycle Assessment in the Automotive Industry. Resources 2019, 8, 146. [Google Scholar]
- Sureau, S.; Lohest, F.; Van Mol, J.; Bauler, T.; Achten, W.M. Participation in S-LCA. A Methodological Proposal Applied to Belgian Alternative Food Chains (Part 1). Resources 2019, 8, 160. [Google Scholar] [CrossRef]
- Di Noi, C.; Ciroth, A.; Mancini, L.; Eynard, U.; Pennington, D.; Blengini, G.A. Can S-LCA methodology support responsible sourcing of raw materials in EU policy context? Int. J. Life Cycle Assess. 2020, 25, 332–349. [Google Scholar] [CrossRef]
- Penadés-Plà, V.; Martínez-Muñoz, D.; García-Segura, T.; Navarro, I.J.; Yepes, V. Environmental and Social Impact Assessment of Optimized Post-Tensioned Concrete Road Bridges. Sustainability 2020, 12, 4265. [Google Scholar] [CrossRef]
- Bocoum, I.; Macombe, C.; Revéret, J.-P. Anticipating impacts on health based on changes in income inequality caused by life cycles. Int. J. Life Cycle Assess. 2015, 20, 405–417. [Google Scholar]
- Karlewski, H. Social Life Cycle Assessment in der Automobilindustrie; Technischen Universität Berlin: Berlin, Germany, 2016. [Google Scholar] [CrossRef]
- AccountAbility. AA1000 Assurance Standard. v3. 2018. Available online: https://www.accountability.org/standards/aa1000-assurance-standard/ (accessed on 10 August 2021).
- Chhipi-Shrestha, G.K.; Hewage, K.; Sadiq, R. ‘Socializing’ sustainability. A critical review on current development status of social life cycle impact assessment method. Clean Techn. Env. Policy 2015, 17, 579–596. [Google Scholar] [CrossRef]
- Mancini, L.; Sala, S. Social impact assessment in the mining sector. Review and comparison of indicators frameworks. Resour. Policy 2018, 57, 98–111. [Google Scholar] [CrossRef]
- European Automobile Manufacturers Association. Employment in the EU Automotive Industry. 2020. Available online: https://www.acea.auto/figure/automotive-sector-direct-and-indirect-employment-in-the-eu/ (accessed on 1 April 2021).
- Bansal, P. The corporate challenges of sustainable development. AMP 2002, 16, 122–131. [Google Scholar] [CrossRef]
- Carroll, A.B. The pyramid of corporate social responsibility. Toward the moral management of organizational stakeholders. Bus. Horiz. 1991, 34, 39–48. [Google Scholar] [CrossRef]
- van Marrewijk, M. Concepts and Definitions of CSR and Corporate Sustainability. between agency and communion. J. Bus. Ethics 2002, 3, 95–105. [Google Scholar]
- Ford of Europe. Product Sustainability Index. 2007. Available online: https://corporate.ford.com/microsites/sustainability-report-2020/assets/files/sr17-ford-psi.pdf (accessed on 4 January 2021).
- Traverso, M.; Kim, P.; Brattig, S.; Wagner, V. Managing Life Cycle Sustainability Aspects in the Automotive Industry. In Life Cycle Management; Sonnemann, G., Margni, M., Eds.; Springer: Dordrecht, The Netherlands, 2015; pp. 331–339. Available online: https://link.springer.com/chapter/10.1007/978-94-017-7221-1_24 (accessed on 11 August 2021). [CrossRef]
- Jasiński, D.; Meredith, J.; Kirwan, K. A comprehensive framework for automotive sustainability assessment. J. Clean. Prod. 2016, 135, 1034–1044. [Google Scholar] [CrossRef]
- Deutsches Institut für Normung e.V. Umweltmanagement—Ökobilanz—Anforderungen und Anleitungen (ISO 14044:2006). 2018. Available online: https://www.h2.de/fileadmin/user_upload/Einrichtungen/Hochschulbibliothek/Downloaddateien/DIN_EN_ISO_14044.pdf (accessed on 11 August 2021).
- Barke, A.; Thies, C.; Melo, S.P.; Cerdas, F.; Herrmann, C.; Spengler, T.S. Socio-economic life cycle assessment of future aircraft systems. Procedia CIRP 2020, 90, 262–267. [Google Scholar] [CrossRef]
- D’Eusanio, M.; Serreli, M.; Petti, L. Social Life-Cycle Assessment of a Piece of Jewellery. Emphasis on the Local Community. Resources 2019, 8, 158. [Google Scholar] [CrossRef]
- Hauschild, M.Z.; Rosenbaum, R.K.; Olsen, S.I. Life Cycle Assessment; Springer International Publishing: Cham, Switzerland, 2018; Available online: https://www.springer.com/gp/book/9783319564746 (accessed on 11 August 2021).
- Hossain, M.U.; Poon, C.S.; Dong, Y.H.; Lo, I.M.C.; Cheng, J.C.P. Development of social sustainability assessment method and a comparative case study on assessing recycled construction materials. Int. J. Life Cycle Assess. 2018, 23, 1654–1674. [Google Scholar] [CrossRef]
- Comte, A.; Ferré, F. Introduction to Positive Philosophy; Hackett Pub. Co.: Indianapolis, IN, USA, 1988; Available online: https://www.hackettpublishing.com/introduction-to-positive-philosophy (accessed on 11 August 2021).
- Iofrida, N.; De Luca, A.I.; Strano, A.; Gulisano, G. Can social research paradigms justify the diversity of approaches to social life cycle assessment? Int. J. Life Cycle Assess. 2018, 23, 464–480. [Google Scholar] [CrossRef]
- Sureau, S.; Mazijn, B.; Garrido, S.R.; Achten, W.M.J. Social life-cycle assessment frameworks. A review of criteria and indicators proposed to assess social and socioeconomic impacts. Int. J. Life Cycle Assess. 2018, 23, 904–920. [Google Scholar] [CrossRef]
- Macombe, C.; Zamagni, A.; Traverso, M. Preface: Social LCA in progress. Int. J. Life Cycle Assess. 2018, 23, 387–393. [Google Scholar] [CrossRef]
- Zamagni, A.; Amerighi, O.; Buttol, P. Strengths or bias in social LCA? Int. J. Life Cycle Assess. 2011, 16, 596–598. [Google Scholar] [CrossRef]
- Grubert, E. Rigor in social life cycle assessment. Improving the scientific grounding of SLCA. Int. J. Life Cycle Assess. 2018, 23, 481–491. [Google Scholar] [CrossRef]
- Wang, S.-W.; Hsu, C.-W.; Hu, A.H. An analytic framework for social life cycle impact assessment—Part 1. Methodology. Int. J. Life Cycle Assess. 2016, 21, 1514–1528. [Google Scholar] [CrossRef]
- Hannouf, M.; Assefa, G. Subcategory assessment method for social life cycle assessment. A case study of high-density polyethylene production in Alberta, Canada. Int. J. Life Cycle Assess. 2018, 23, 116–132. [Google Scholar] [CrossRef]
- Mattioda, R.A.; Tavares, D.R.; Casela, J.L.; Canciglieri, O.J. Chapter 9—Social life cycle assessment of biofuel production. In Biofuels for a More Sustainable Future; Ren, J., Scipioni, A., Manzardo, A., Liang, H., Eds.; Elsevier Inc.: Amsterdam, The Netherlands, 2020; pp. 255–271. Available online: https://www.researchgate.net/publication/335240103_social_life_cycle_assessment_of_biofuel_production_2019 (accessed on 11 August 2021). [CrossRef]
- Musaazi, M.K.; Mechtenberg, A.R.; Nakibuule, J.; Sensenig, R.; Miyingo, E.; Makanda, J.V.; Hakimian, A.; Eckelman, M.J. Quantification of social equity in life cycle assessment for increased sustainable production of sanitary products in Uganda. J. Clean. Prod. 2015, 96, 569–579. [Google Scholar] [CrossRef]
- Lobsiger-Kägi, E.; López, L.; Kuehn, T.; Roth, R.; Carabias, V.; Zipper, C. Social Life Cycle Assessment. Specific Approach and Case Study for Switzerland. Sustainability 2018, 10, 4382. [Google Scholar] [CrossRef]
- Prasara, J.; Gheewala, S.H.; Silalertruksa, T.; Pongpat, P.; Sawaengsak, W. Environmental and social life cycle assessment to enhance sustainability of sugarcane-based products in Thailand. Clean Techn. Env. Policy 2019, 21, 1447–1458. [Google Scholar] [CrossRef]
- Jarosch, L.; Zeug, W.; Bezama, A.; Finkbeiner, M.; Thrän, D. A Regional Socio-Economic Life Cycle Assessment of a Bioeconomy Value Chain. Sustainability 2020, 12, 1259. [Google Scholar] [CrossRef]
- Herrera Almanza, A.M.; Corona, B. Using Social Life Cycle Assessment to analyze the contribution of products to the Sustainable Development Goals. A case study in the textile sector. Int. J. Life Cycle Assess. 2020, 25, 1833–1845. [Google Scholar] [CrossRef]
- United Nations. Sustainable Development Goals—SDG Indicators. United Nations Global SDG Database. 2021. Available online: https://unstats.un.org/sdgs/indicators/database/ (accessed on 1 April 2021).
- Ekener, E.; Hansson, J.; Gustavsson, M. Addressing positive impacts in social LCA—discussing current and new approaches exemplified by the case of vehicle fuels. Int. J. Life Cycle Assess. 2018, 23, 556–568. [Google Scholar] [CrossRef]
- Kühnen, M.; Hahn, R. From SLCA to Positive Sustainability Performance Measurement. A Two-Tier Delphi Study. J. Ind. Ecol. 2018, 23, 615–634. [Google Scholar] [CrossRef]
- Fontes, J.; Tarne, P.; Traverso, M.; Bernstein, P. Product social impact assessment. Int. J. Life Cycle Assess. 2018, 23, 547–555. [Google Scholar] [CrossRef]
- Dong, Y.H.; Ng, S.T. A social life cycle assessment model for building construction in Hong Kong. Int. J. Life Cycle Assess. 2015, 20, 1166–1180. [Google Scholar] [CrossRef]
- Dunmade, I.; Udo, M.; Akintayo, T.; Oyedepo, S.; Okokpujie, I.P. Lifecycle Impact Assessment of an Engineering Project Management Process—A SLCA Approach. IOP Conf. Ser. Mater. Sci. Eng. 2018, 413, 1–14. [Google Scholar] [CrossRef]
- Shang, Z.; Wang, M.; Su, D.; Liu, Q.; Zhu, S. Ontology Based Social Life Cycle Assessment for Product Development. Adv. Mech. Eng. 2018, 10, 168781401881227. Available online: https://journals.sagepub.com/doi/full/10.1177/1687814018812277 (accessed on 1 April 2021). [CrossRef]
- Falcone, P.M.; González García, S.; Imbert, E.; Lijó, L.; Moreira, M.T.; Tani, A.; Tartiu, V.E.; Morone, P. Transitioning towards the bio-economy. Assessing the social dimension through a stakeholder lens. Corp. Soc. Responsib. Environ. Manag. 2019, 26, 1135–1153. [Google Scholar] [CrossRef]
- Corona, B.; Bozhilova-Kisheva, K.P.; Olsen, S.I.; San Miguel, G. Social Life Cycle Assessment of a Concentrated Solar Power Plant in Spain. A Methodological Proposal. J. Ind. Ecol. 2017, 21, 1566–1577. [Google Scholar] [CrossRef]
- Karklina, K.; Slisane, D.; Romagnoli, F.; Blumberga, D. Social life cycle assessment of biomethane production and distribution in Latvia. ETR 2015, 2, 128. [Google Scholar] [CrossRef][Green Version]
- Naghshineh, B.; Lourenço, F.; Godina, R.; Jacinto, C.; Carvalho, H. A Social Life Cycle Assessment Framework for Additive Manufacturing Products. Appl. Sci. 2020, 10, 4459. [Google Scholar] [CrossRef]
- Opher, T.; Shapira, A.; Friedler, E. A comparative social life cycle assessment of urban domestic water reuse alternatives. Int. J. Life Cycle Assess. 2018, 23, 1315–1330. [Google Scholar] [CrossRef]
- Silverman, D. Interpreting Qualitative Data. A Guide to the Principles of Qualitative Research; SAGE: Los Angeles, CA, USA, 2011; Available online: https://www.researchgate.net/publication/237068011_Interpreting_Qualitative_Data (accessed on 1 April 2021).
- Weldegiorgis, F.S.; Franks, D.M. Social dimensions of energy supply alternatives in steelmaking. Comparison of biomass and coal production scenarios in Australia. J. Clean. Prod. 2014, 84, 281–288. [Google Scholar] [CrossRef]
- Hobson, K.; Lynch, N. Ecological modernization, techno-politics and social life cycle assessment. A view from human geography. Int. J. Life Cycle Assess. 2018, 23, 456–463. [Google Scholar] [CrossRef]
- van Haaster, B.; Ciroth, A.; Fontes, J.; Wood, R.; Ramirez, A. Development of a methodological framework for social life-cycle assessment of novel technologies. Int. J. Life Cycle Assess. 2017, 22, 423–440. [Google Scholar] [CrossRef]
- Umair, S.; Björklund, A.; Petersen, E.E. Social impact assessment of informal recycling of electronic ICT waste in Pakistan using UNEP SETAC guidelines. Resour. Conserv. Recycl. 2015, 95, 46–57. [Google Scholar] [CrossRef]
- Wah, Y.G.; Muhammad, K.I.; Sharaai, A.H. Social Impact Evaluation of tea production using social life cycle assessment (S-LCA) method in Cameron Highlands, Pahang, Malaysia. J. Malays. Inst. Plan. 2019, 17, 215–224. [Google Scholar]
- International Labour Organization. Convention C138—Minimum Age Convention (No. 138). 1973. Available online: https://www.ilo.org/dyn/normlex/en/f?p=NORMLEXPUB:12100:0:NO:P12100_ILO_CODE:C138 (accessed on 1 April 2021).
- International Labour Organization. Business and Child. Labour. 2021. Available online: https://www.ilo.org/empent/areas/business-helpdesk/WCMS_DOC_ENT_HLP_CHL_EN/lang--en/index.htm (accessed on 1 April 2021).
- Jørgensen, A.; Lai, L.C.H.; Hauschild, M.Z. Assessing the validity of impact pathways for child labour and well-being in social life cycle assessment. Int. J. Life Cycle Assess. 2010, 15, 5–16. [Google Scholar] [CrossRef]
- Croes, P.R.; Vermeulen, W.J.V. Quantification of corruption in preventative cost-based S-LCA: A contribution to the Oiconomy project. Int. J. Life Cycle Assess. 2019, 24, 142–159. [Google Scholar] [CrossRef]
- De Luca, A.I.; Iofrida, N.; Strano, A.; Falcone, G.; Gulisano, G. Social life cycle assessment and participatory approaches: A methodological proposal applied to citrus farming in Southern Italy. Integr. Environ. Assess. Manag. 2015, 11, 383–396. [Google Scholar] [CrossRef]
- Preston, S.H. The Changing Relation between Mortality and Level of Economic Development. Popul. Stud. 1975, 29, 231. [Google Scholar] [CrossRef]
- Wilkinson, R.G.; Pickett, K. The Spirit Level. Why Equality is Better for Everyone; Penguin: London, UK, 2010. [Google Scholar]
- Iofrida, N.; Strano, A.; Gulisano, G.; De Luca, A.I. Why social life cycle assessment is struggling in development? Int. J. Life Cycle Assess. 2018, 23, 201–203. [Google Scholar] [CrossRef]
- Wulf, C.; Zapp, P.; Schreiber, A.; Marx, J.; Schlör, H. Lessons Learned from a Life Cycle Sustainability Assessment of Rare Earth Permanent Magnets. J. Ind. Ecol. 2017, 21, 1578–1590. [Google Scholar] [CrossRef]
- Wu, R.; Yang, D.; Chen, J. Social Life Cycle Assessment Revisited. Sustainability 2014, 6, 4200–4226. [Google Scholar] [CrossRef]
- Neugebauer, S. Enhancing Life Cycle Sustainability Assessment—Tiered Approach and new Characterization Models for Social Life Cycle Assessment and Life Cycle Costing. 2016. Available online: https://depositonce.tu-berlin.de/bitstream/11303/6063/4/neugebauer_sabrina.pdf (accessed on 1 April 2021).
- Rafiaani, P.; Kuppens, T.; Thomassen, G.; van Dael, M.; Azadi, H.; Lebailly, P.; van Passel, S. A critical view on social performance assessment at company level. Social life cycle analysis of an algae case. Int J. Life Cycle Assess. 2020, 25, 363–381. [Google Scholar] [CrossRef]
- Mirdar Harijani, A.; Mansour, S.; Karimi, B. A multi-objective model for sustainable recycling of municipal solid waste. Waste Manag. Res. J. Int. Solid Wastes Public Clean. Assoc. ISWA 2017, 35, 387–399. [Google Scholar] [CrossRef]
- Souza, A.; Watanabe, M.D.B.; Cavalett, O.; Ugaya, C.M.L.; Bonomi, A. Social life cycle assessment of first and second-generation ethanol production technologies in Brazil. Int. J. Life Cycle Assess. 2018, 23, 617–628. [Google Scholar] [CrossRef]
- Kim, W.; Jun, H.M.; Walker, M.; Drane, D. Evaluating the perceived social impacts of hosting large-scale sport tourism events. Scale development and validation. Tour. Manag. 2015, 48, 21–32. [Google Scholar] [CrossRef]
- Martínez-Blanco, J.; Lehmann, A.; Chang, Y.-J.; Finkbeiner, M. Social organizational LCA (SOLCA)—A new approach for implementing social LCA. Int. J. Life Cycle Assess. 2015, 20, 1586–1599. [Google Scholar] [CrossRef]
- Ecoinvent. Ecoinvent-Database. 2021. Available online: https://www.ecoinvent.org/ (accessed on 4 June 2021).
Publisher’s Note: MDPI stays neutral with regard to jurisdictional claims in published maps and institutional affiliations. |
© 2021 by the authors. Licensee MDPI, Basel, Switzerland. This article is an open access article distributed under the terms and conditions of the Creative Commons Attribution (CC BY) license (https://creativecommons.org/licenses/by/4.0/).







