Sustainable Development of Smart Manufacturing Driven by the Digital Twin Framework: A Statistical Analysis
Abstract
:1. Introduction
Significance of the Study
2. Literature Review
2.1. Background and Definition of Digital Twin
- DT is the digital representation of a physical entity with possible data and models. The term “data” refers to the data from all the processes obtained during the run time and the system’s development phase [42];
- DT should always be synchronized with its related physical entities [43];
- It is a simulation model for the working of the related physical entity or process [29].
2.2. Architecture of Digital Twin
2.3. Conceptual Framework of Digital Twin
2.4. Enabling Technologies of Digital Twin
- Machine learning—This is an exponentially evolving area of scientific computation. It considers the data and information from both physical and virtual models. It is a subset of artificial intelligence but has broader applicability. The advancements in statistical analysis techniques and hybrid algorithms include the synchronization of machine learning with the digital twin, which improves the DT model’s efficiency. The DT model uses machine learning to predict, control, optimize, and generate feedback [48].
- Internet of Things (IoT)—This refers to the state wherein all the objects and attributes comprising a DT model are connected to a network. The rapid growth in communicating devices and embedded sensors enables effective communication between the devices, the human operator, and the shop floor [49]. This empowers the DT to monitor and control the ongoing process remotely without any human intervention [50].
- Cloud computing—Cloud computing is the evaluation service provided by the public network. The development of cloud computing technologies facilitates data storage, database access, communication, and computational ability. It reduces the cost of purchasing costly software and hardware for data storage and data processing. Users need to pay only for cloud services. Hence, cloud computing enables the production of low-cost digital twin models, even for small components [51].
- Augmented reality/virtual reality—Virtual reality creates a replica of the physical world in a virtual world and enhances user experience. It can also provide simulation results. In contrast, augmented reality adds a new information layer to the existing real world. In the digital twin, combining both techniques helps to realize the process in the virtual and physical world [52,53].
- Application programming interface (API)—API facilitates the interaction between sensors, databases, and networks, and allows information and data exchange. It reduces the effort of reprogramming following changes in the scenario [54].
2.5. Application Domains of Digital Twin
2.6. Benefits of Digital Twin
2.7. Challenges in Implementing a Digital Twin
- Cost—Cost is the primary factor of any new technology. Digital twin implementation requires costly sensors, software modules and data acquisition and storage systems, because of the high volume of data and the complex processes. In the future, this cost will be reduced, but as of now, the cost is a significant concern while implementing a digital twin [73,78].
- Intellectual property protection—The data are distributed through various departments of an organization; this threatens the confidentiality of the ongoing research activities of the organization [77].
3. Methodology
3.1. Literature Review Related to Bibliometric Analysis
3.2. Requisite Tools for Bibliometric Analysis
3.3. Methodology for Systematic/Qualitative Analysis Using Proknow-C
- Filtration of raw articles—Multiple databases result in the repetition of articles. Hence, the first criterion is to remove duplicate articles from the bank of raw articles.
- Filtration of articles based on title alignment and scientific recognition—In the second stage of article filtration and selection of Proknow-C, after removing the repeated articles (articles that are common to both the databases), they are filtered based on title alignment. Here, the articles whose titles are not aligned with the research theme are removed from the bibliographic portfolio. Later, the articles are removed based on the citation received (articles that have been cited less than ten times are removed). In addition, articles from the last three years are filtered by reading their abstracts and constructing a summary, since the more recent articles have not received much scientific recognition within the stipulated time.
- Filtration of articles based on scientific knowledge—Once the articles are filtered based on the above two criteria, the subsequent filtration process involves reading abstracts and checking the availability of entire articles. The articles whose abstracts do not fall within the research theme are removed, and we remove articles whose abstracts are not available.
4. Discussion
4.1. Interpretation from the Statistical Analysis of Publications from Scopus and Web of Science Database (Quantitative Analysis)
4.1.1. Documents by Type in Scopus and WoS
4.1.2. Year-Wise Publications in Scopus and WoS Database
4.1.3. Documents by Geographic Locations in Scopus and WoS
4.1.4. Documents by Subject Area in Scopus and WoS Databases
4.1.5. Documents by Affiliations in Scopus and WoS Databases
4.1.6. Documents by Author in Scopus and WoS Databases
4.1.7. Documents by Source Titles in Scopus and WoS Databases
4.1.8. Documents by Funding Sponsors in Scopus and WoS Databases
4.1.9. Documents by Publication Citations in Scopus and WoS Databases
4.2. Network Analysis of the Publications from Scopus and Web of Science Databases
4.2.1. Network of Co-Occurrence of Author Keywords
4.2.2. Network Analysis of Author and Co-Author
4.3. Interpretation from Phases 1 and 2 of the Proknow-C Technique
4.4. Statistical Analysis of Bibliographic Portfolio
4.5. Interpretation from the Phase 3 of the Proknow-C Technique
4.6. Observations Made Using the Extracted Documents via the Proknow-C
- Application area—Recent studies show that the shop floor and assembly line implement digital twins in multiple scenarios. Shop floors and assembly lines use DT to optimize the process parameters, improve production, and reduce equipment downtime.
- Most prominent journal—The journals that comprise the bibliographic portfolio carry relatively more articles aligned with the research theme. Most of the articles are from the Journal of Computer Integrated Manufacturing and the Journal of Manufacturing Systems. This reveals the applications and requirements of a digital twin in the domain of smart manufacturing.
- Scientifically recognized article—From Figure 24, the article “Digital Twin of a Cutting Tool” from the portfolio is frequently cited. This emphasizes the hidden potential of a DT for assessing critical assets of the machine, which favorably affects the outcome of the process.
- Sensors—The systematic analysis of documents reveals the wide range of applications of different sensors, such as vibration and acoustics sensors, dynamometers, cameras, and encoders, when building a DT model. It is observed that the multi-sensor fusion was utilized in smart manufacturing applications for real-time process monitoring and building a live DT model. In smart manufacturing, accelerometers and acoustic emission sensors are a highly reliable source for process monitoring and deriving operational data.
- Communication protocol—The analysis outlines the various communication protocols used for transmitting data between multiple devices and machines. Among all the communication protocols, Open Platform Communication—Unified Architecture (OPC-UA) is the most prominent, and is used by many researchers for building a live DT framework.
- Machine learning techniques—The primary application of machine learning algorithms is in predicting system behavior, anomalies, and maintenance. Deep learning algorithms are implemented to detect and classify the data in the various application domains of smart manufacturing.
4.7. Case Studies
4.7.1. Reconfigurable Additive Manufacturing Systems Using Robotic Arms
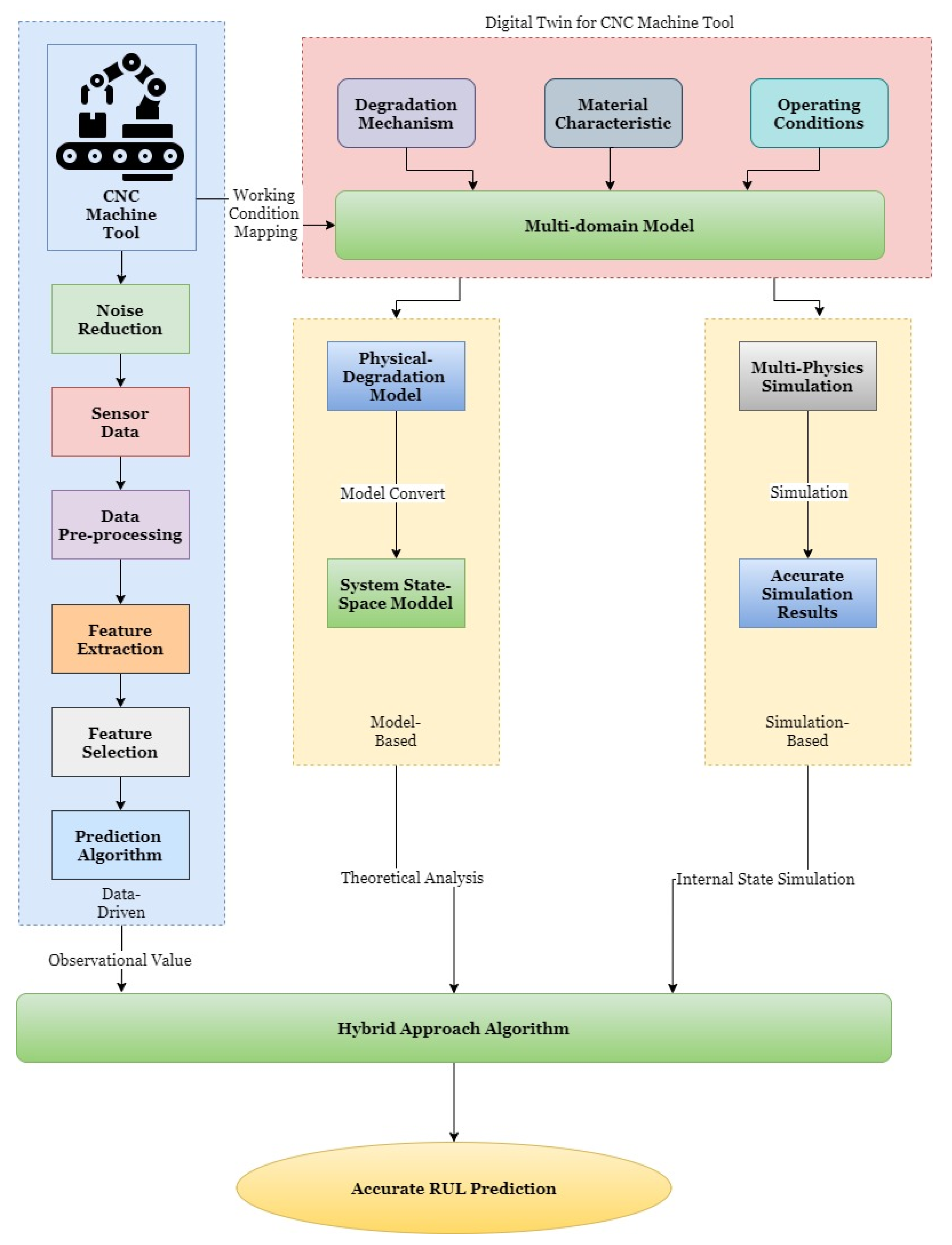
4.7.2. Hybrid Predictive Maintenance of CNC Tool Using Digital Twin
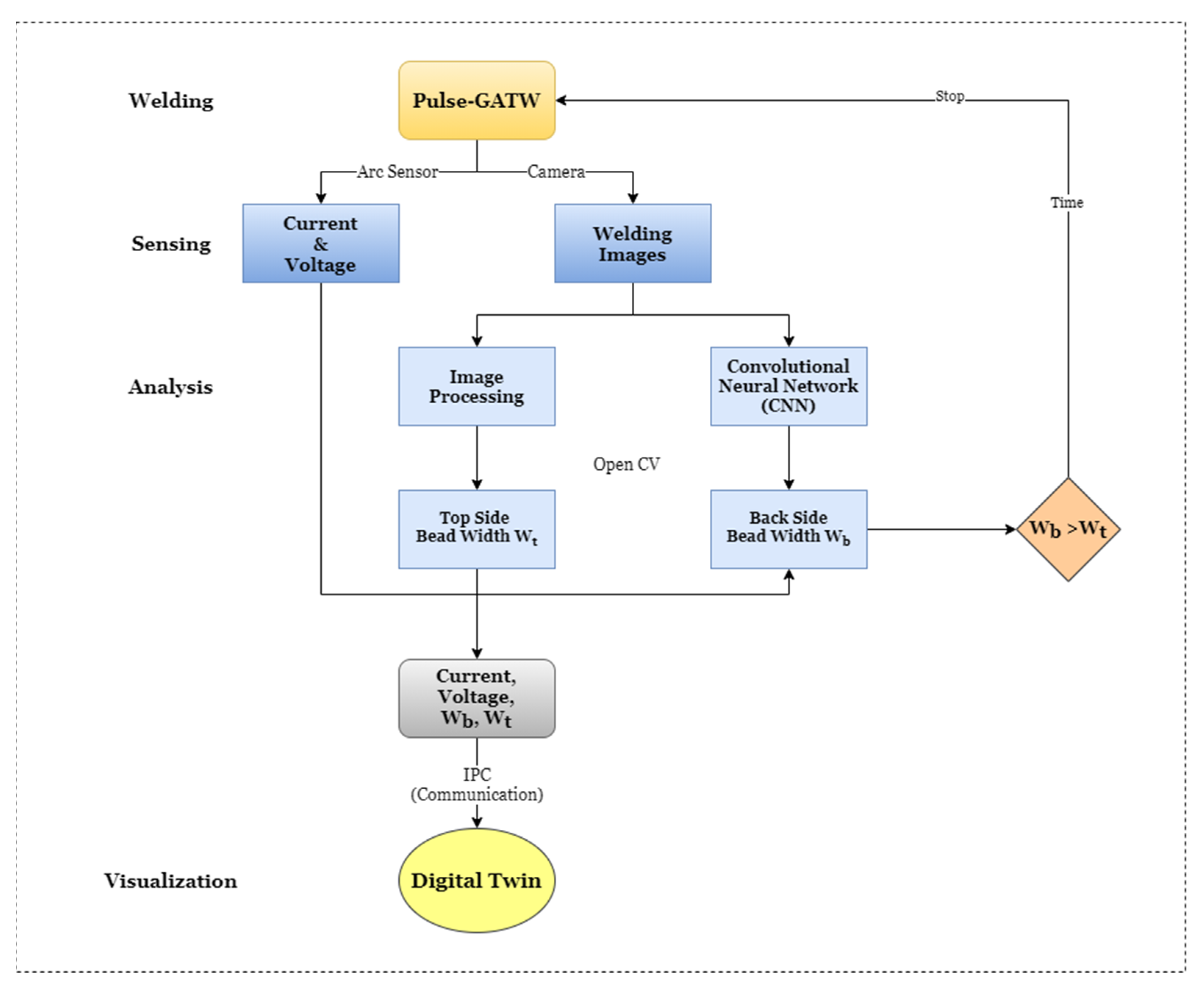
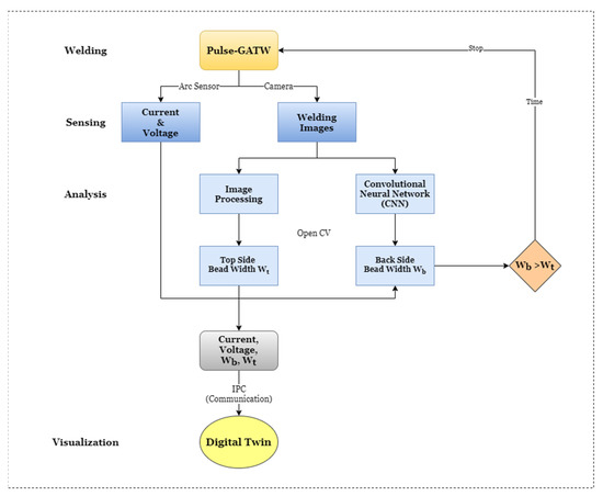
4.7.3. Digital Twin for Weld Joint Growth and Penetration Control
4.7.4. Monitoring Part Geometry for Fused Filament Fabrication: Sing Computer Vision and Digital Twin
4.8. Future Directions of Digital Twin
- The existing literature illustrates the use of digital twins for the whole process or plant. Additionally, there is little trace of its application in miniature components. Hence, digital twin development for the micro-milling process for aerospace or biomedical applications will give a zero-defect output with optimized cost.
- The developed digital models only use sensor fusion technology and predict system behavior. However, there is no significant literature available on the fusion of multi-domain models that considers numerical simulation, mathematical modeling and data-driven models for system monitoring and optimization.
- Hence, a multi-domain model can be developed for the stated micro-milling process, which will combine data from all the models and replicate real-time behavior in the virtual domain, enabling better process understanding and defect identification.
- The existing literature utilizes machine learning algorithms for decision-making, assisted by multi-sensor fusion data, but most of the studies do not validate them through simulation models and mathematical models. This practice reduces the efficiency of the developed digital twin model. Therefore, a hybrid approach must be developed using multiple machine learning algorithms, and the results will be validated through developed simulation and mathematical models.
5. Conclusions
Author Contributions
Funding
Institutional Review Board Statement
Informed Consent Statement
Data Availability Statement
Conflicts of Interest
Appendix A
| Sr. No | Research Theme | Source Title | Year | Scientific Recognition | Database |
|---|---|---|---|---|---|
| 01 | DT-enabled cutting tool modeling, simulation, and analysis. [115] | 51st CIRP conference on manufacturing systems | 2018 | 25 | Web of Science |
| 02 | DT-driven reconfigurable automated industrial systems. [3] | Robotics & computer-integrated manufacturing | 2020 | 19 | Web of Science |
| 03 | A six-layer DT architecture for effective data and information exchange. [44] | Journal of intelligent manufacturing | 2020 | 11 | Web of Science |
| 04 | Application of an IoT-enabled manufacturing systems in cyber-physical domains. [116] | Machines | 2019 | 11 | Web of Science |
| 05 | Prediction of tool condition through DT model. [35] | 52nd CIRP conference on manufacturing systems (CMS) | 2019 | 10 | Web of Science |
| 06 | Data management of metal additive manufacturing system with the aid of DT framework. [117] | Journal of Manufacturing Systems | 2020 | 10 | Scopus |
| 07 | DT-enabled smart manufacturing assembly systems. [31] | Sustainability | 2020 | 9 | Web of Science |
| 08 | Application of machine vision in industrial robots. [118] | Proceedings of the ASME international mechanical engineering congress and exposition, 2018, vol 2 | 2019 | 4 | Web of Science |
| 09 | Applications of artificial intelligence and machine learning in DT-based manufacturing. [119] | International journal of computer integrated manufacturing | 2020 | 4 | Web of Science |
| 10 | DT architectures and machine vision in manufacturing systems. [120] | Annals of DAAAM and Proceedings of the International DAAAM Symposium | 2017 | 4 | Scopus |
| 11 | DT framework for smart product manufacturing. [121] | International journal of advanced robotic systems | 2019 | 2 | Web of Science |
| 12 | Simulation and machine learning fusion-based DT for the manufacturing of composites. [122] | Journal of manufacturing and materials processing | 2020 | 2 | Web of Science |
| 13 | DT approach for reducing the energy consumption in smart manufacturing. [123] | International journal of computer integrated manufacturing | 2020 | 1 | Web of Science |
| 14 | DT for the material removal process. [106] | International journal of advanced manufacturing technology | 2020 | 1 | Web of Science |
| 15 | Design and development of DT framework for die cutting machine. [124] | International Journal of Production Research | 2020 | 1 | Scopus |
| 16 | DT-driven predictive maintenance approach for an automotive brake. [125] | 2nd international conference on recent trends in advanced computing icrtac—disruptive innovation, 2019 | 2019 | 1 | Web of Science |
| 17 | Cloud-based DT framework for smart manufacturing. [126] | International journal of computer integrated manufacturing | 2020 | 0 | Web of Science |
| 18 | DT-competent deep reinforcement learning framework for smart manufacturing plants. [127] | Journal of manufacturing systems | 2021 | 0 | Web of Science |
| 19 | DT enabled cutting tool modeling, application, and service framework. [128] | Journal of manufacturing systems | 2021 | 0 | Web of Science |
| 20 | DT concept for systems in manufacturing. [129] | Proceedings of the ASME international mechanical engineering congress and exposition, 2018, vol 2 | 2019 | 0 | Web of Science |
| 21 | DT for serial and parallel manipulators. [130] | 2019 IEEE international conference on systems, man, and cybernetics (SMC) | 2019 | 0 | Web of Science |
| 22 | Smart spindle concept for Industry 4.0 machine tools. [131] | 2020 IEEE International Workshop on Metrology for Industry 4.0 and iot, Metroid 4.0 and iot 2020—Proceedings | 2020 | 0 | Scopus |
| 23 | Real-time evaluation of additive manufacturing through MiCLAD platform. [132] | Procedia CIRP | 2020 | 0 | Scopus |
| 24 | The cognitive DT framework for manufacturing systems. [133] | CEUR workshop proceedings | 2020 | 0 | Scopus |
| Sr. No | Research Theme | Research Objective | Sensors/Data Acquisition/ Communication Protocols | Decision Making Algorithms | Research Outcome |
|---|---|---|---|---|---|
| 01 | DT-enabled cutting tool modeling, simulation, and analysis. [115] | To examine the concept of digital twin for cutting tool and production systems | NC Controller Data, Force Sensor. | O | The proposed model enables the replication of the cutting tool and aids in process control, simulation, and analysis |
| 02 | DT-driven reconfigurable automated industrial systems. [3] | Development of digital twin-driven framework for rapidly reconfigure the manufacturing system | Physical Simulation Model, Acoustic, Temperature, NC Code, IIoT | Complex Manufacturing Network (CMN) | The proposed approach realizes the rapid reconfiguration of manufacturing systems and retrofitting the multiple processes into them. Enables the immediate launch of a new product and reduces the cost. |
| 03 | A six-layer DT architecture for effective data and information exchange. [44] | To incorporate the six-layer architecture in a cyber-physical system. | Pressure Sensor, Airflow Sensor, Tecnomatix Process Simulator, OPC-UA | O | It draws attention to the capabilities of digital twin in information exchange. It also reduces the expert requirement. |
| 04 | An IoT-enabled manufacturing system in cyber–physical domains. [116] | Study the concept of DT and essential issues during the development of DT. | Light Sensor, Color Sensor, Arduino | Probability Distributions | The proposed framework is used for diagnosis, failure prediction and remote process monitoring, verified with factory prototype. |
| 05 | Prediction of tool condition through DT model. [35] | To address the challenges in DT implementation through systematic development of cyber–physical tool system | Dynamometer, Accelerometer, Acoustic Emission Sensor, NI DAQ | Deep Stacked Gated Recurrent Unit (Deep Stacked GRU) | DT integrates the physical data and data-driven computation for the fault diagnosis and performance evaluation. |
| 06 | Data management of Metal Additive Manufacturing system with the aid of DT framework. [117] | To employ a DT framework for bridging the research gaps in data management in AM. | Temperature Sensor and Pressure Sensor, Cloud. | Deep Learning and Data Analytics | The proposed framework shows the future potential of DT for additive manufacturing to control, simulate, and predict. |
| 07 | DT-enabled smart manufacturing assembly systems. [31] | Complete digitalization of fault detection and inspection in an experimental smart manufacturing assembly system | Optical, Laser, Proximity. Camera, OPC-UA, Mind Connect | Convolutional Neural Networks (CNN) | Study and experimental verification for contactless data capturing, processing, and analysis for the realization of complete digitalization of assembly system |
| 08 | Application of machine vision in industrial robots. [118] | To reduce the human effort of reprogramming and self-learning in industrial robots. | LIDAR Sensor, Camera | Markov Decision Process (MDP) | The approach reduces the human efforts in roots decision-making and makes robots intelligent through the perception from the machine learning algorithm |
| 09 | Applications of artificial intelligence and machine learning in DT-based manufacturing. [119] | Developed a DT based framework for building a machine learning-based application in smart manufacturing | Optical Camera Sensor | Convolutional Neural Network (CNN) Artificial Neural Network (ANN), | The developed framework reduces the human effort for handling the parts which require specialized treatment and realizes the potential of the proposed framework |
| 10 | DT architectures and machine vision in manufacturing systems. [120] | Application of vision system for the production line to identify objects and real-time inspection | LIDAR Sensor | You Look Only Once (YOLO), Word Tree | Allows the use of a single computer to monitor, control, inspect, and count objects on a distributed production line. |
| 11 | DT framework for smart product manufacturing. [121] | Discussion on DT drove application framework and implement in the blade manufacturing industry to reduce the machine deformation and machining time | Force, Acoustic and Accelerometer. OPC-UA | Machine learning algorithms | Framework improved the production efficiency and successful interconnection and communication between physical and cyberspace. |
| 12 | Simulation and machine learning fusion-based DT for the manufacturing of composites. [122] | Development of DT model using the fusion of FEM simulations and machine learning to support the quality control in composites manufacturing | FEM Simulation Data, Geometrical Modeling and Simulation Data | XG Boost, Random Forest, Decision Tree, ADA Boost | The developed surrogate model predicts the structural properties, physical distribution, and local properties of composites. |
| 13 | DT approach for reducing the energy consumption in smart manufacturing. [123] | Design and development of an operational framework of DT in smart manufacturing | DH Parameters, CAD Design Data | O | The model enables communication between a physical and virtual model, which aids in systematic integration, analysis, and optimization of the system and improves the energy consumption in manufacturing. |
| 14 | DT for the material removal process. [106] | Investigation of laser material removal process through molecular dynamics simulation and DT for decision-making | Hyper Spectral Camera | Hidden Markov Model (HMM) | The proposed framework is verified by two case studies viz. calibration by detecting variation in boundary conditions and quality assessment for defect detection in laser material removal process, which minimizes evaluation time and reduces the error rate. |
| 15 | Design and development of DT framework for die cutting machine. [124] | Building a DT framework for the die cutting machine for the real-time monitoring and to function the predictive maintenance | Speed, position, accelerometer and acoustic. OPC-UA | Reliability and Failure Rate Estimation Algorithm | The GUI-based DT approach is used for real-time monitoring of the die-cutting machine (case study) and predicting machine health. |
| 16 | DT-driven predictive maintenance approach for an automotive brake. [125] | Study the role of DT in the automotive industry. | Pressure Sensor, ThingWorx Cloud | Filter and Wrapped Based Algorithms | The predictive maintenance and wear rate computation of vehicle brake through a DT framework |
| 17 | Cloud-based DT framework for smart manufacturing. [126] | Design and development of interoperable data scheme for smart manufacturing | - | Factory design and improvement extensible markup language (FDIXML) | The developed system assists in space optimization, real-time monitoring and performance optimization and removes the barrier of lack of experience, improves user accessibility for the flexible manufacturing systems |
| 18 | DT-competent deep reinforcement learning framework for smart manufacturing plants. [127] | Application of data-driven digital transformation for smart manufacturing to automate the systems | Proximity, Camera, Encoders. OPC-UA | Deep Q Learning | Developed Deep Reinforcement Learning (DRL)-based artificial intelligence industrial control process called digital engine to gain process knowledge, scheduling manufacturing tasks, and performing optimal actions |
| 19 | DT-enabled cutting tool modeling, application, and service framework. [128] | Construction of a DT model for the cutting tool to simulate, monitor, and evaluate a tool’s performance. | Current, force, acoustic, and Accelerometer, CNC Controller. | ANN, SVM, HMM, CNN | Develop a DT model to realize the real-time monitoring, simulation, optimization, failure analysis, forecasting, implementation of maintenance approach and computer-generated maintenance of the cutting tool. |
| 20 | DT concept for systems in manufacturing. [129] | Development of DT based framework for manufacturing using virtual reality for physical processes | Proximity Sensor | O | The digital twin model gives real-time insights into the ongoing processes and stages, which is further used for decision-making and performance optimization |
| 21 | DT for serial and parallel manipulators. [130] | Design and development of DT for serial and parallel manipulators of robot | Encoders. OPC-UA, MQTT | O | DT model helps to monitor the joint movement of a robot, which is helpful in maintenance operations due to its capacity for faster problem identification |
| 22 | Smart spindle concept for Industry 4.0 machine tools. [131] | Study and analysis of critical enablers for an intelligent component and experiment validation through smart spindle | Accelerometers, Gyroscopes, temperature, acoustic emissions, and current sensors OPC-UA, MQTT, MT Connect | O | Proposed DT is used to predict the performance, real-time control, and health estimation of the spindle. |
| 23 | Real-time evaluation of additive manufacturing through MiCLAD platform. [132] | Development of a framework for real-time monitoring of additive manufacturing systems. | Camera Ethernet | ANN, Self-Organizing Pareto based Evolutionary Algorithm (SOPEA) | The proposed framework accurately maps the process in virtual space and facilitates real-time monitoring and control of it. |
| 24 | The cognitive DT framework for manufacturing systems. [133] | Study and implementation of cognitive twin for decision making in Industry 4.0 | - | Knowledge Graphs | The proposed cognitive framework was implemented for the shop floor to facilitate intelligent decision-making with the help of machine learning algorithms, which consist of four components, viz., ontology, knowledge graphs, data (current and historical), machine learning algorithms and decisions |
| Sr. No | Sensor | Used to Measure | Benefits | Limitations |
|---|---|---|---|---|
| 1 | Proximity Sensor | Presence of nearby objects without any physical contact [29,106] | Detects the presence of metallic and non-metallic objects without any physical contact Low cost, good resolution, high speed, low power usage. | Limited detection range. Not able to detect objects with textures. |
| 2 | Pressure Sensor | Pressure measurement for the gripper, cutting tool. [30,77,117] | High flexibility, high sensitivity, light weight, and linear output resistance to shock, vibration, and dynamic pressure change. | Needs external power supply, temperature-dependent output. |
| 3 | Airflow Sensor | Mass flow rate of air. [30] | Fast response time, less airflow restrictions, absence of moving parts, and high durability. | Foreign particle contamination affects the accuracy. Requires frequent calibrations. High velocity limits the accuracy. |
| 4 | Encoder | Motion or position. [118] | Fuses with modern control systems due to integrated electronics. Reliable and accurate. High resolutions | The presence of Magnetic or radio interference affects the accuracy. Problem with dirt, oil, and dust. |
| 5 | Accelerometer | Vibration. [117] | High-temperature stability, simple interfacing, less noise, and robustness. Integrated electronics. More significant response to sudden changes in vibrations due to the variation in machining parameters. | Fixed range of measurement. Error in measurement due to hysteresis and permeant deformation in sensing elements. |
| 6 | Temperature Sensor | Temperature [117] | Wide range of temperature measurements, durable, fast response time for temperature measurement during the ongoing process. Small and integrated electronics. | Difficult calibrations. Environmental factors affect the measurement. |
| 7 | Dynamometer | Cutting force or simple force [128] | Excellent response to cutting force. Free from hysteresis and eddy current losses. | The low sensitivity and size of the workpiece limits the usage of it. Installation is a challenging task. |
| 8 | Acoustic Sensor | Sound, Noise [124,128,131] | The capability of defect identification is based on the frequency or intensity of the sound wave. High processing speed. | Measurement is affected by improper sensor calibration, lack of hardware amd software, nature of the signal, and operating conditions. |
| 9 | Gyroscope | Angular rotational velocity [131] | It provides a faster response to the change in the angular position of the robotic arm or the end effector. Excellent tool for measurement of the orientation of an object in a coordinated system | Higher cost. The effect of earth’s gravitational force may hamper the accuracy of the gyroscope. |
| 10 | Current Sensor | Current draws by the equipment or device [128,131] | Better accuracy in prediction and health monitoring of equipment or device. | Sensor may not withstand high current ranges. Temperature and other environmental factors affect the accuracy. |
| 11 | LIDAR (Light detection and ranging) | Variable distances [118,120] | It offers simultaneous location and mapping of the robots’ path. It offers rapid response to the obstacle in the path of robot. | Reflectivity of the objects may affect the object detection. Limited range. |
| Use Case | Decision-Making Algorithms | Sensors Used | Simulation/ Mathematical Model | ||||||||
|---|---|---|---|---|---|---|---|---|---|---|---|
| Accelerometer | Acoustic Emission | Dynamometer | Current Sensor | Temperature | LIDAR | Camera | Proximity Sensor | Encoder | |||
| Cutting tool [128] | Convolutional Neural Network (CNN) | ✓ | ✓ | ✓ | ✓ | ||||||
| Thermoplastics composites [122] | Random Forests | ✓ | |||||||||
| Thermoplastics composites [122] | Decision Trees | ✓ | |||||||||
| Cutting Tool [128], Robot [118] Material Removal [106] | Hidden Markov Models | ✓ | ✓ | ✓ | ✓ | ✓ | |||||
| Thermoplastic Composites [122] | XG Boost | ✓ | |||||||||
| Cutting Tool [128] | Support Vector Machines (SVM) | ✓ | ✓ | ✓ | ✓ | ||||||
| Smart Manufacturing Plants Control Process [128] | Deep Q-Learning | ✓ | ✓ | ✓ | |||||||
| Object Detection (Robotic Vision) [120] | YOLO (You Look Only Once) | ✓ | ✓ | ||||||||
| Automatic Manufacturing Reconfiguration [3] | Complex Manufacturing Network (CMN) | ✓ | ✓ | ✓ | |||||||
| Simulation of Manufacturing System [116] | Probability Distributions | ✓ | |||||||||
| Cutting tool [128] Laser Material Deposition [132] | Artificial Neural Network | ✓ | ✓ | ✓ | ✓ | ✓ | |||||
References
- Paritala, P.; Manchikatla, S.; Yarlagadda, P. Digital Manufacturing- Applications Past, Current, and Future Trends. Procedia Eng. 2017, 174, 982–991. [Google Scholar] [CrossRef] [Green Version]
- Benotsmane, R.; Kovács, G.; Dudás, L. Economic, social impacts and operation of smart factories in Industry 4.0 focusing on simulation and artificial intelligence of collaborating robots. Soc. Sci. 2019, 8, 143. [Google Scholar] [CrossRef] [Green Version]
- Leng, J.; Liu, Q.; Ye, S.; Jing, J.; Wang, Y.; Zhang, C.; Zhang, D.; Chen, X. Digital twin-driven rapid reconfiguration of the automated manufacturing system via an open architecture model. Robot. Comput. Integr. Manuf. 2020, 63, 101895. [Google Scholar] [CrossRef]
- Markets and Markets. Smart Manufacturing Market by Enabling Technology, Information Technology, Industry, and Region | COVID-19 Impact Analysis|MarketsandMarketsTM. 2020. Available online: https://www.marketsandmarkets.com/Market-Reports/smart-manufacturing-market-105448439.html?gclid=Cj0KCQjwzZj2BRDVARIsABs3l9LqNjw2gircZUP8sh_4EJw0WOKqqOQHpDNwK2ZOw8r_xCaLk2Jr2CQaAtXtEALw_wcB (accessed on 6 July 2021).
- Aimienrovbiye, G. Maintenance impact on Production Profitability: A Case Study. 2010, p. 69. Available online: https://www.diva-portal.org/smash/get/diva2:327878/FULLTEXT01.pdf (accessed on 6 July 2021).
- Tucci, M.; Rapaccini, M.; De Carlo, F.; Borgia, O. New Maintenance Opportunities in Legacy Plants; IFAC: Szczecin, Poland, 2008; Volume 41, ISBN 9783902661401. [Google Scholar]
- Krar, S. The Importance of Maintenance. 2014. Available online: https://www.automationmag.com/images/stories/LWTech-files/94%20Intelligent%20Systems.pdf (accessed on 8 June 2020).
- Manufacturing Machinery Maintenance _ NIST. National Institute of Standards and Technology U.S. Department of Commerce. 2020. Available online: https://www.nist.gov/el/applied-economics-office/manufacturing/topics-manufacturing/manufacturing-machinery-maintenance#:~:text=Oneoftheapplicationsof,andApplicationforManufacturingOperations (accessed on 6 July 2021).
- Smith, A.; Hinchcliffe, G. Preventive Maintenance—Definition and Structure. In RCM Gateway to World Class Maintenance; Elsevier: Amsterdam, The Netherlands, 2004; pp. 19–37. ISBN 9780750674614. [Google Scholar] [CrossRef]
- Vilarinho, S.; Lopes, I.; Oliveira, J.A. Preventive Maintenance Decisions through Maintenance Optimization Models: A Case Study. Procedia Manuf. 2017, 11, 1170–1177. [Google Scholar] [CrossRef]
- Swanson, L. Linking maintenance strategies to performance. Int. J. Prod. Econ. 2001, 70, 237–244. [Google Scholar] [CrossRef]
- Nita Ali, K.; Sun, M.; Petley, G.; Barrett, P. Improving the business process of reactive maintenance projects. Facilities 2002, 20, 251–261. [Google Scholar] [CrossRef]
- Kahraman, C.; Onar, S.Ç. Intelligent Techniques in Engineering Management Theory and Applications; Springer International Publishing: Basel, Switzerland, 2015; Volume 87, ISBN 978-3-319-17905-6. [Google Scholar]
- Amihai, I.; Gitzel, R.; Kotriwala, A.M.; Pareschi, D.; Subbiah, S.; Sosale, G. An industrial case study using vibration data and machine learning to predict asset health. In Proceedings of the 2018 IEEE 20th Conference on Business Informatics (CBI), Vienna, Austria, 11–14 July 2018; Volume 1, pp. 178–185. [Google Scholar]
- Man, J.; Zhou, Q. Prediction of hard failures with stochastic degradation signals using Wiener process and proportional hazards model. Comput. Ind. Eng. 2018, 125, 480–489. [Google Scholar] [CrossRef]
- Schroeder, T. Benefits of Predictive Maintenance in Manufacturing. Excellence Blog. 2017. Available online: https://blog.softexpert.com/en/the-benefits-of-predictive-maintenance/ (accessed on 7 July 2021).
- Upkeep Maintenance Management. Maintenance Statistics: Predictive & Preventive, Labor & Costs. 2021. Available online: https://www.onupkeep.com/learning/maintenance-metrics/maintenance-statistics (accessed on 7 July 2021).
- Vavra, B. Plant Engineering _ 2018 Maintenance Survey_ Playing Offense and Defense. 2018. Available online: https://www.plantengineering.com/articles/2018-maintenance-survey-playing-offense-and-defense/ (accessed on 7 July 2021).
- Errandonea, I.; Beltrán, S.; Arrizabalaga, S. Digital Twin for maintenance: A literature review. Comput. Ind. 2020, 123, 103316. [Google Scholar] [CrossRef]
- Tao, F.; Qi, Q.; Wang, L.; Nee, A.Y.C. Digital Twins and Cyber–Physical Systems toward Smart Manufacturing and Industry 4.0: Correlation and Comparison. Engineering 2019, 5, 653–661. [Google Scholar] [CrossRef]
- Tao, F.; Liu, W.; Zhang, M.; Hu, T.; Qi, Q.; Zhang, H.; Sui, F.; Wang, T.; Xu, H.; Huang, Z.; et al. Five-dimension digital twin model and its ten applications. Jisuanji Jicheng Zhizao Xitong/Comput. Integr. Manuf. Syst. CIMS 2019, 25, 1–18. [Google Scholar]
- Fuller, A.; Fan, Z.; Day, C.; Barlow, C. Digital Twin: Enabling Technologies, Challenges and Open Research. IEEE Access 2020, 8, 108952–108971. [Google Scholar] [CrossRef]
- Ashtari Talkhestani, B.; Weyrich, M. Digital Twin of manufacturing systems: A case study on increasing the efficiency of reconfiguration. At-Automatisierungstechnik 2020, 68, 435–444. [Google Scholar] [CrossRef]
- Qi, Q.; Tao, F. Digital Twin and Big Data Towards Smart Manufacturing and Industry 4.0: 360 Degree Comparison. IEEE Access 2018, 6, 3585–3593. [Google Scholar] [CrossRef]
- Markets and Markets. Digital Twin Market by Technology, Type, Application, Industry|COVID-19 Impact Analysis | MarketsandMarketsTM. 2020. Available online: https://www.marketsandmarkets.com/Market-Reports/digital-twin-market-225269522.html?gclid=EAIaIQobChMIl8GUtO3c7wIVEuh3Ch2zWgfrEAAYAiAAEgIUTfD_BwE (accessed on 7 July 2021).
- De Felice, F.; Petrillo, A.; Zomparelli, F. A Bibliometric Multicriteria Model on Smart Manufacturing from 2011 to 2018. IFAC-PapersOnLine 2018, 51, 1643–1648. [Google Scholar] [CrossRef]
- Tao, F.; Zhang, M. Digital Twin Shop-Floor: A New Shop-Floor Paradigm Towards Smart Manufacturing. IEEE Access 2017, 5, 20418–20427. [Google Scholar] [CrossRef]
- Zhang, J.; Ding, G.; Zou, Y.; Qin, S.; Fu, J. Review of job shop scheduling research and its new perspectives under Industry 4.0. J. Intell. Manuf. 2019, 30, 1809–1830. [Google Scholar] [CrossRef]
- Tao, F.; Zhang, M.; Liu, Y.; Nee, A.Y.C. Digital twin driven prognostics and health management for complex equipment. CIRP Ann. 2018, 67, 169–172. [Google Scholar] [CrossRef]
- Moretti, M.; Rossi, A.; Senin, N. In-process monitoring of part geometry in fused filament fabrication using computer vision and digital twins. Addit. Manuf. 2021, 37, 101609. [Google Scholar]
- Židek, K.; Pitel’, J.; Adámek, M.; Lazorík, P.; Hošovskỳ, A. Digital twin of experimental smart manufacturing assembly system for industry 4.0 concept. Sustainability 2020, 12, 3658. [Google Scholar] [CrossRef]
- Hänel, A.; Seidel, A.; Frieß, U.; Teicher, U.; Wiemer, H.; Wang, D.; Wenkler, E.; Penter, L.; Hellmich, A.; Ihlenfeldt, S. Digital Twins for High-Tech Machining Applications—A Model-Based Analytics-Ready Approach. J. Manuf. Mater. Process. 2021, 5, 80. [Google Scholar]
- Jones, D.; Snider, C.; Nassehi, A.; Yon, J.; Hicks, B. Characterising the Digital Twin: A systematic literature review. CIRP J. Manuf. Sci. Technol. 2020, 29, 36–52. [Google Scholar] [CrossRef]
- Herrera-Franco, G.; Montalván-Burbano, N.; Carrión-Mero, P.; Jaya-Montalvo, M.; Gurumendi-Noriega, M. Worldwide research on geoparks through bibliometric analysis. Sustainability 2021, 13, 1175. [Google Scholar] [CrossRef]
- Qiao, Q.; Wang, J.; Ye, L.; Gao, R.X. Digital twin for machining tool condition prediction. Procedia CIRP 2019, 81, 1388–1393. [Google Scholar] [CrossRef]
- Rosen, R.; Von Wichert, G.; Lo, G.; Bettenhausen, K.D. About the importance of autonomy and digital twins for the future of manufacturing. IFAC-PapersOnLine 2015, 28, 567–572. [Google Scholar] [CrossRef]
- Grieves, M. Digital Twin: Manufacturing Excellence through Virtual Factory Replication This paper introduces the concept of a A Whitepaper by Dr. Michael Grieves. White Pap. 2015. Available online: https://www.researchgate.net/publication/275211047_Digital_Twin_Manufacturing_Excellence_through_Virtual_Factory_Replication (accessed on 8 July 2021).
- Tuegel, E.J.; Ingraffea, A.R.; Eason, T.G.; Spottswood, S.M. Reengineering aircraft structural life prediction using a digital twin. Int. J. Aerosp. Eng. 2011, 2011. [Google Scholar] [CrossRef] [Green Version]
- Glaessgen, E.H.; Stargel, D.S. The digital twin paradigm for future NASA and U.S. Air force vehicles. In Proceedings of the 53rd AIAA/ASME/ASCE/AHS/ASC Structures, Structural Dynamics and Materials Conference 20th AIAA/ASME/AHS Adaptive Structures Conference 14th AIAA, Honolulu, HI, USA, 23–26 April 2012; pp. 1–14. [Google Scholar]
- Söderberg, R.; Wärmefjord, K.; Carlson, J.S.; Lindkvist, L. Toward a Digital Twin for real-time geometry assurance in individualized production. CIRP Ann.-Manuf. Technol. 2017, 66, 137–140. [Google Scholar] [CrossRef]
- Shafto, M.; Conroy, M.; Doyle, R.; Glaessgen, E.; Kemp, C.; LeMoigne, J.; Wang, L. Modeling, Simulation, information Technology & Processing Roadmap. Technol. Area 11 2012, 32, 1–38. [Google Scholar]
- Negri, E.; Fumagalli, L.; Macchi, M. A Review of the Roles of Digital Twin in CPS-based Production Systems. Procedia Manuf. 2017, 11, 939–948. [Google Scholar] [CrossRef]
- Tao, F.; Zhang, H.; Liu, A.; Nee, A.Y.C. Digital Twin in Industry: State-of-the-Art. IEEE Trans. Ind. Inform. 2019, 15, 2405–2415. [Google Scholar] [CrossRef]
- Redelinghuys, A.J.H.; Basson, A.H.; Kruger, K. A six-layer architecture for the digital twin: A manufacturing case study implementation. J. Intell. Manuf. 2020, 31, 1383–1402. [Google Scholar] [CrossRef]
- Lee, J.; Bagheri, B.; Kao, H.A. A Cyber-Physical Systems architecture for Industry 4.0-based manufacturing systems. Manuf. Lett. 2015, 3, 18–23. [Google Scholar] [CrossRef]
- Qi, Q.; Tao, F.; Hu, T.; Anwer, N.; Liu, A.; Wei, Y.; Wang, L.; Nee, A.Y.C. Enabling technologies and tools for digital twin. J. Manuf. Syst. 2021, 58, 3–21. [Google Scholar] [CrossRef]
- Moshood, T.D.; Nawanir, G.; Sorooshian, S.; Okfalisa, O. Digital Twins Driven Supply Chain Visibility within Logistics: A New Paradigm for Future Logistics. Appl. Syst. Innov. 2021, 4, 29. [Google Scholar] [CrossRef]
- Jordan, M.I.; Mitchell, T.M. Machine learning: Trends, perspectives, and prospects. Science 2015, 349, 255–260. [Google Scholar] [CrossRef] [PubMed]
- Ben-Daya, M.; Hassini, E.; Bahroun, Z. Internet of things and supply chain management: A literature review. Int. J. Prod. Res. 2019, 57, 4719–4742. [Google Scholar] [CrossRef] [Green Version]
- Haße, H. Digital Twin for Real-Time Data Processing in Logistics. Artificial Intelligence and Digital Transformation in Supply Chain Management: Innovative Approaches for Supply Chains. In Proceedings of the Hamburg International Conference of Logistics (HICL), Berlin, Germany, 11 June 2019; Volume 27, p. 1. [Google Scholar] [CrossRef]
- Arora, R.; Parashar, A. Secure User Data in Cloud Computing Using Encryption Algorithms. Int. J. Eng. Res. Appl. 2013, 3, 1922–1926. [Google Scholar]
- Olshannikova, E.; Ometov, A.; Koucheryavy, Y.; Olsson, T. Visualizing Big Data with augmented and virtual reality: Challenges and research agenda. J. Big Data 2015, 2, 1–27. [Google Scholar] [CrossRef]
- Ge, X.; Pan, L.; Li, Q.; Mao, G.; Tu, S. Multipath Cooperative Communications Networks for Augmented and Virtual Reality Transmission. IEEE Trans. Multimed. 2017, 19, 2345–2358. [Google Scholar] [CrossRef] [Green Version]
- Ofoeda, J.; Boateng, R.; Effah, J. Application Programming Interface (API) Research: A Review of the Past to Inform the Future. Int. J. Enterp. Inform. Syst. 2019, 15, 76–95. [Google Scholar] [CrossRef]
- Kumar, S.; Bongale, A.; Patil, S.; Bongale, A.M.; Kamat, P.; Kotecha, K. Demystifying Artificial Intelligence based Digital Twins in Manufacturing- A Bibliometric Analysis of Trends and Techniques. Libr. Philos. Pract. 2020, 2020, 1–21. [Google Scholar]
- Bruynseels, K.; de Sio, F.S.; van den Hoven, J. Digital Twins in health care: Ethical implications of an emerging engineering paradigm. Front. Genet. 2018, 9, 1–11. [Google Scholar] [CrossRef] [PubMed]
- Farsi, M.; Daneshkhah, A.; Hosseinian-Far, A.; Jahankhani, H. Internet of Things Digital Twin Technologies and Smart Cities; Springer International Publishing: Cham, Switzerland, 2020; ISBN 9783030187316. [Google Scholar]
- Liu, Y.; Zhang, L.; Yang, Y.; Zhou, L.; Ren, L.; Wang, F.; Liu, R.; Pang, Z.; Deen, M.J. A Novel Cloud-Based Framework for the Elderly Healthcare Services Using Digital Twin. IEEE Access 2019, 7, 49088–49101. [Google Scholar] [CrossRef]
- Fei, T.; Jiangfeng, C.; Qinglin, Q.; Zhang, M.; Zhang, H.; Fangyuan, S. Digital twin-driven product design, manufacturing and service with big data. Int. J. Adv. Manuf. Technol. 2018, 94, 3563–3576. [Google Scholar] [CrossRef]
- Uhlemann, T.H.J.; Lehmann, C.; Steinhilper, R. The Digital Twin: Realizing the Cyber-Physical Production System for Industry 4.0. Procedia CIRP 2017, 61, 335–340. [Google Scholar] [CrossRef]
- Vachálek, J.; Bartalský, L.; Rovný, O.; Morháč, M.; Lokšík, M. In Proceedings of the IEEE 2017 21st International Conference on Process Control (PC), Strbske Pleso, Slovakia, 6 June 2017; pp. 258–262. [CrossRef]
- Aydemir, H.; Zengin, U.; Durak, U.; Hartmann, S. The digital twin paradigm for aircraft—Review and outlook. AIAA Scitech 2020 Forum 2020, 1 PartF, 1–12. [Google Scholar]
- Bachelor, G.; Brusa, E.; Ferretto, D.; Mitschke, A. Model-Based Design of Complex Aeronautical Systems through Digital Twin and Thread Concepts. IEEE Syst. J. 2020, 14, 1568–1579. [Google Scholar] [CrossRef]
- Francisco, A.; Mohammadi, N.; Taylor, J.E. Smart City Digital Twin–Enabled Energy Management: Toward Real-Time Urban Building Energy Benchmarking. J. Manag. Eng. 2020, 36, 04019045. [Google Scholar] [CrossRef]
- Min, Q.; Lu, Y.; Liu, Z.; Su, C.; Wang, B. Machine Learning based Digital Twin Framework for Production Optimization in Petrochemical Industry. Int. J. Inf. Manag. 2019, 49, 502–519. [Google Scholar] [CrossRef]
- O’Dwyer, E.; Pan, I.; Charlesworth, R.; Butler, S.; Shah, N. Integration of an energy management tool and digital twin for coordination and control of multi-vector smart energy systems. Sustain. Cities Soc. 2020, 62, 102412. [Google Scholar] [CrossRef]
- Aivaliotis, P.; Georgoulias, K.; Arkouli, Z.; Makris, S. Methodology for enabling digital twin using advanced physics-based modelling in predictive maintenance. Procedia CIRP 2019, 81, 417–422. [Google Scholar] [CrossRef]
- El Saddik, A. Digital Twins: The Convergence of Multimedia Technologies. IEEE Multimed. 2018, 25, 87–92. [Google Scholar] [CrossRef]
- Alves, R.G.; Souza, G.; Maia, R.F.; Tran, A.L.H.; Kamienski, C.; Soininen, J.P.; Aquino, P.T.; Lima, F. A digital twin for smart farming. In Proceedings of the 2019 IEEE Global Humanitarian Technology Conference (GHTC), Seattle, WA, USA, 17–20 October 2019; pp. 19–22. [Google Scholar]
- Verdouw, C.; Kruize, J.W.; Wolfert, S.; Chatzikostas, G. Digital Twins in Farm Management Illustrated by cases from FIWARE Accelerators SmartAgriFood and Fractals. In Proceedings of the 11th International European Forum (Igls-Forum) (161st EAAE Seminar) on System Dynamics and Innovation in Food Networks, Innsbruck-Igls, Austria, 13–19 February 2017; Volume 31, p. 84752. [Google Scholar]
- Nikolaev, S.; Gusev, M.; Padalitsa, D.; Mozhenkov, E.; Mishin, S.; Uzhinsky, I. Implementation of “Digital Twin” Concept for Modern Project-Based Engineering Education; Springer International Publishing: Berlin/Heidelberg, Germany, 2018; Volume 540, ISBN 9783030016135. [Google Scholar]
- Sepasgozar, S.M.E. Digital twin and web-based virtual gaming technologies for online education: A case of construction management and engineering. Appl. Sci. 2020, 10, 4678. [Google Scholar] [CrossRef]
- Blomkvist, Y.; Ullemar Loenbom, L.E.O. Improving Supply Chain Visibility within Logistics by Implementing a Digital Twin: A Case Study at Scania Logistics; KTH Institute of Technology: Stockholm, Sweden, 2020. [Google Scholar]
- Elgarah, W.; Falaleeva, N.; Saunders, C.S.; Ilie, V.; Shim, J.T.; Courtney, J.F. Data Exchange in Interorganizational Relationships: Review Through Multiple Conceptual Lenses. Data Base Adv. Inf. Syst. 2005, 36, 8–29. [Google Scholar] [CrossRef]
- Yang, C.S. Maritime shipping digitalization: Blockchain-based technology applications, future improvements, and intention to use. Transp. Res. Part E Logist. Transp. Rev. 2019, 131, 108–117. [Google Scholar] [CrossRef]
- Loup, R.; Koller, R. The Road to Commitment: Capturing the head, hearts and hands of people to effect change. Organ. Dev. J. 2005, 23, 73–81. [Google Scholar]
- Modoni, G.E.; Caldarola, E.G.; Sacco, M.; Terkaj, W. Synchronizing physical and digital factory: Benefits and technical challenges. Procedia CIRP 2019, 79, 472–477. [Google Scholar] [CrossRef]
- Leng, J.; Zhang, H.; Yan, D.; Liu, Q.; Chen, X.; Zhang, D. Digital twin-driven manufacturing cyber-physical system for parallel controlling of smart workshop. J. Ambient Intell. Humaniz. Comput. 2019, 10, 1155–1166. [Google Scholar] [CrossRef]
- Birkel, H.; Müller, J.M. Potentials of industry 4.0 for supply chain management within the triple bottom line of sustainability—A systematic literature review. J. Clean. Prod. 2021, 289, 125612. [Google Scholar] [CrossRef]
- Murata, K.; Wakabayashi, K.; Watanabe, A. Study on and instrument to assess knowledge supply chain systems using advanced kaizen activity in SMEs. Supply Chain Forum 2014, 15, 20–32. [Google Scholar] [CrossRef]
- Gomezelj, D.G. A systematic review of research on innovation in hospitality and tourism. Int. J. Contemp. Hosp. Manag. 2016, 28, 516–558. [Google Scholar] [CrossRef]
- Feng, Y.; Zhu, Q.; Lai, K.H. Corporate social responsibility for supply chain management: A literature review and bibliometric analysis. J. Clean. Prod. 2017, 158, 296–307. [Google Scholar] [CrossRef]
- Casprini, E.; Dabic, M.; Kotlar, J.; Pucci, T. A bibliometric analysis of family firm internationalization research: Current themes, theoretical roots, and ways forward. Int. Bus. Rev. 2020, 29, 101715. [Google Scholar] [CrossRef]
- Giraldo, P.; Benavente, E.; Manzano-Agugliaro, F.; Gimenez, E. Worldwide research trends on wheat and barley: A bibliometric comparative analysis. Agronomy 2019, 9, 352. [Google Scholar] [CrossRef] [Green Version]
- Bigliardi, B.; Casella, G.; Bottani, E. Industry 4.0 in the logistics field: A bibliometric analysis. IET Collab. Intell. Manuf. 2021, 3, 4–12. [Google Scholar] [CrossRef]
- Sayyad, S.; Kumar, S.; Bongale, A.; Bongale, A.M.; Patil, S. Estimating Remaining Useful Life in Machines Using Artificial Intelligence: A Scoping Review. Libr. Philos. Pract. 2021, 2021, 1–26. [Google Scholar]
- Fernandes, E.C.; Fitzgerald, B.; Brown, L.; Borsato, M. Machine learning and process mining applied to process optimization: Bibliometric and systemic analysis. Procedia Manuf. 2019, 38, 84–91. [Google Scholar] [CrossRef]
- Jerman, A.; Bach, M.P.; Bertoncelj, A. A bibliometric and topic analysis on future competences at smart factories. Machines 2018, 6, 41. [Google Scholar] [CrossRef] [Green Version]
- Ante, L. Digital twin technology for smart manufacturing and industry 4.0: A bibliometric analysis of the intellectual structure of the research discourse. Manuf. Lett. 2021, 27, 96–102. [Google Scholar] [CrossRef]
- Xue, X.; Wang, L.; Yang, R.J. Exploring the science of resilience: Critical review and bibliometric analysis. Nat. Hazards 2018, 90, 477–510. [Google Scholar] [CrossRef]
- Wang, B.; Pan, S.Y.; Ke, R.Y.; Wang, K.; Wei, Y.M. An overview of climate change vulnerability: A bibliometric analysis based on Web of Science database. Nat. Hazards 2014, 74, 1649–1666. [Google Scholar] [CrossRef]
- Gorraiz, J.; Schloegl, C. A bibliometric analysis of pharmacology and pharmacy journals: Scopus versus Web of Science. J. Inf. Sci. 2008, 34, 715–725. [Google Scholar] [CrossRef] [Green Version]
- Linhares, J.E.; Pessa, S.L.R.; Bortoluzzi, S.C.; da Luz, R.P. Work ability and functional aging: A systemic analysis of the literature using proknow-c (knowledge development process—Constructivist). Cienc. Saude Coletiva 2019, 24, 53–66. [Google Scholar] [CrossRef] [PubMed] [Green Version]
- Afonso, M.; Souza, J.; Ensslin, S.; Ensslin, L. Como construir conhecimento sobre o tema de pesquisa? aplicação do processo proknow-c na busca de literatura sobre avaliação do desenvolvimento sustentável. Rev. Gestão Soc. Ambient. 2012, 5, 47–62. [Google Scholar] [CrossRef] [Green Version]
- De Carvalho, G.D.G.; Sokulski, C.C.; Da Silva, W.V.; De Carvalho, H.G.; De Moura, R.V.; De Francisco, A.C.; Da Veiga, C.P. Bibliometrics and systematic reviews: A comparison between the Proknow-C and the Methodi Ordinatio. J. Informetr. 2020, 14, 101043. [Google Scholar] [CrossRef]
- Ensslin, L.; Dutra, A.; Ensslin, S.R.; Chaves, L.C.; Dezem, V. Research Process for Selecting a Theoretical Framework and Bibliometric Analysis of a Theme: Illustration for the Management of Customer Service in a Bank. Modern Econ. 2015, 6, 782–796. [Google Scholar] [CrossRef] [Green Version]
- Salles, P.V.; Batista, R.P.; Viana, T.M.; Azevedo, R.C.; Poggiali, F.S.J.; Rodrigues, C.S. Carbonation of Recycled Aggregates Concrete—Application of the ProKnow-C Methodology in the Selection of Bibliographic Portfolio, Systematic and Bibliometric Analysis. Int. J. Multidiscip. Sci. Eng. 2017, 8, 1–5. [Google Scholar]
- de Lacerda, R.T.O.; Ensslin, L.; Ensslin, S.R. Uma análise bibliométrica da literatura sobre estratégia e avaliação de desempenho. Gestão Produção 2012, 19, 59–78. [Google Scholar] [CrossRef] [Green Version]
- Tao, F.; Zhang, M.; Cheng, J.; Qi, Q. Digital twin workshop: A new paradigm for future workshop. Comput. Integr. Manuf. Syst. 2017, 23, 1–9. [Google Scholar] [CrossRef]
- Schroeder, G.N.; Steinmetz, C.; Pereira, C.E.; Espindola, D.B. Digital Twin Data Modeling with AutomationML and a Communication Methodology for Data Exchange. IFAC-PapersOnLine 2016, 49, 12–17. [Google Scholar] [CrossRef]
- Zheng, P.; Lin, T.J.; Chen, C.H.; Xu, X. A systematic design approach for service innovation of smart product-service systems. J. Clean. Prod. 2018, 201, 657–667. [Google Scholar] [CrossRef]
- Alcácer, V.; Cruz-Machado, V. Scanning the Industry 4.0: A Literature Review on Technologies for Manufacturing Systems. Eng. Sci. Technol. Int. J. 2019, 22, 899–919. [Google Scholar] [CrossRef]
- Hallinger, P.; Nguyen, V.T. Mapping the landscape and structure of research on education for sustainable development: A bibliometric review. Sustaintability 2020, 12, 1947. [Google Scholar] [CrossRef] [Green Version]
- Waltman, L.; van Eck, N.J.; Noyons, E.C.M. A unified approach to mapping and clustering of bibliometric networks. J. Informetr. 2010, 4, 629–635. [Google Scholar] [CrossRef] [Green Version]
- Cancino, C.; Merigó, J.M.; Coronado, F.; Dessouky, Y.; Dessouky, M. Forty years of Computers & Industrial Engineering: A bibliometric analysis. Comput. Ind. Eng. 2017, 113, 614–629. [Google Scholar]
- Stavropoulos, P.; Papacharalampopoulos, A.; Athanasopoulou, L. A molecular dynamics based digital twin for ultrafast laser material removal processes. Int. J. Adv. Manuf. Technol. 2020, 108, 413–426. [Google Scholar] [CrossRef]
- Cai, Y.; Wang, Y.; Burnett, M. Using augmented reality to build digital twin for reconfigurable additive manufacturing system. J. Manuf. Syst. 2020, 56, 598–604. [Google Scholar] [CrossRef]
- Luo, W.; Hu, T.; Ye, Y.; Zhang, C.; Wei, Y. A hybrid predictive maintenance approach for CNC machine tool driven by Digital Twin. Robot. Comput. Integr. Manuf. 2020, 65, 101974. [Google Scholar] [CrossRef]
- Wang, Q.; Jiao, W.; Zhang, Y.M. Deep learning-empowered digital twin for visualized weld joint growth monitoring and penetration control. J. Manuf. Syst. 2020, 57, 429–439. [Google Scholar] [CrossRef]
- Singh, M.; Fuenmayor, E.; Hinchy, E.P.; Qiao, Y.; Murray, N.; Devine, D. Digital twin: Origin to future. Appl. Syst. Innov. 2021, 4, 1–19. [Google Scholar]
- Saracco, R. Digital Twins: Advantages & Issues of a Powerful Emerging Technology; IEEE Future Directions, 2018; Available online: https://cmte.ieee.org/futuredirections/2018/06/14/digital-twins-advantages-issues-of-a-powerful-emerging-technology/ (accessed on 8 July 2021).
- Umeda, Y.; Ota, J.; Shirafuji, S.; Kojima, F.; Saito, M.; Matsuzawa, H.; Sukekawa, T. Exercise of digital kaizen activities based on “digital triplet” concept. Procedia Manuf. 2020, 45, 325–330. [Google Scholar] [CrossRef]
- Umeda, Y.; Ota, J.; Kojima, F.; Saito, M.; Matsuzawa, H.; Sukekawa, T.; Takeuchi, A.; Makida, K.; Shirafuji, S. Development of an education program for digital manufacturing system engineers based on “Digital Triplet” concept. Procedia Manuf. 2019, 31, 363–369. [Google Scholar] [CrossRef]
- Gichane, M.M.; Byiringiro, J.B.; Chesang, A.K.; Nyaga, P.M.; Langat, R.K.; Smajic, H.; Kiiru, C.W. Digital triplet approach for real-time monitoring and control of an elevator security system. Designs 2020, 4, 9. [Google Scholar] [CrossRef]
- Botkina, D.; Hedlind, M.; Olsson, B.; Henser, J.; Lundholm, T. Digital Twin of a Cutting Tool. Procedia CIRP 2018, 72, 215–218. [Google Scholar] [CrossRef]
- Tan, Y.; Yang, W.; Yoshida, K.; Takakuwa, S. Application of IoT-aided simulation to manufacturing systems in cyber-physical system. Machines 2019, 7, 2. [Google Scholar] [CrossRef] [Green Version]
- Liu, C.; Le Roux, L.; Körner, C.; Tabaste, O.; Lacan, F.; Bigot, S. Digital Twin-enabled Collaborative Data Management for Metal Additive Manufacturing Systems. J. Manuf. Syst. 2020. [Google Scholar] [CrossRef]
- Kuts, V.; Otto, T.; Tähemaa, T.; Bondarenko, Y. Digital twin based synchronised control and simulation of the industrial robotic cell using virtual reality. J. Mach. Eng. 2019, 19, 128–144. [Google Scholar] [CrossRef] [Green Version]
- Alexopoulos, K.; Nikolakis, N.; Chryssolouris, G. Digital twin-driven supervised machine learning for the development of artificial intelligence applications in manufacturing. Int. J. Comput. Integr. Manuf. 2020, 33, 429–439. [Google Scholar] [CrossRef] [Green Version]
- Deac, G.C.; Deac, C.N.; Popa, C.L.; Ghinea, M.; Cotet, C.E. Machine vision inmanufacturing processes and the digital twin ofmanufacturing architectures. Ann. DAAAM Proc. 2017, 28, 733–736. [Google Scholar]
- Zhang, X.; Zhu, W. Application framework of digital twin-driven product smart manufacturing system: A case study of aeroengine blade manufacturing. Int. J. Adv. Robot. Syst. 2019, 16, 1–16. [Google Scholar] [CrossRef] [Green Version]
- Hürkamp, A.; Gellrich, S.; Ossowski, T.; Beuscher, J.; Thiede, S.; Herrmann, C.; Dröder, K. Combining simulation and machine learning as digital twin for the manufacturing of overmolded thermoplastic composites. J. Manuf. Mater. Process. 2020, 4, 92. [Google Scholar] [CrossRef]
- Vatankhah Barenji, A.; Liu, X.; Guo, H.; Li, Z. A digital twin-driven approach towards smart manufacturing: Reduced energy consumption for a robotic cellular. Int. J. Comput. Integr. Manuf. 2020, 1–16. [Google Scholar] [CrossRef]
- Wang, K.J.; Lee, Y.H.; Angelica, S. Digital twin design for real-time monitoring—A case study of die cutting machine. Int. J. Prod. Res. 2020, 1–15. [Google Scholar] [CrossRef]
- Rajesh, P.K.; Manikandan, N.; Ramshankar, C.S.; Vishwanathan, T.; Sathishkumar, C. Digital Twin of an Automotive Brake Pad for Predictive Maintenance. Procedia Comput. Sci. 2019, 165, 18–24. [Google Scholar] [CrossRef]
- Park, Y.; Woo, J.; Choi, S.S. A Cloud-based Digital Twin Manufacturing System based on an Interoperable Data Schema for Smart Manufacturing. Int. J. Comput. Integr. Manuf. 2020, 33, 1259–1276. [Google Scholar] [CrossRef]
- Xia, K.; Sacco, C.; Kirkpatrick, M.; Saidy, C.; Nguyen, L.; Kircaliali, A.; Harik, R. A digital twin to train deep reinforcement learning agent for smart manufacturing plants: Environment, interfaces and intelligence. J. Manuf. Syst. 2021, 58, 210–230. [Google Scholar] [CrossRef]
- Xie, Y.; Lian, K.; Liu, Q.; Zhang, C.; Liu, H. Digital twin for cutting tool: Modeling, application and service strategy. J. Manuf. Syst. 2021, 58, 305–312. [Google Scholar] [CrossRef]
- Ellgass, W.; Richmond, J.; Holt, N.; Barenji, A.V.; Saldana-Lemus, H.; Gonzalez-Badillo, G. A digital twin concept for manufacturing systems. In Proceedings of the ASME International Mechanical Engineering Congress and Exposition, American Society of Mechanical Engineers, Advanced Manufacturing, V002T02A073, ASME, Pittsburgh, PA, USA, 9–15 November 2018; Volume 2. [Google Scholar] [CrossRef]
- Huynh, B.H.; Akhtar, H.; Sett, M.K. A universal methodology to create digital twins for serial and parallel manipulators. In Proceedings of the 2019 IEEE International Conference on Systems, Man and Cybernetics (SMC), Bari, Italy, 6–9 October 2019; pp. 3104–3109. [Google Scholar]
- Wojcicki, J.; Bianchi, G. A Smart Spindle Component concept as a standalone measurement system for Industry 4.0 Machine Tools. In Proceedings of the 2020 IEEE International Workshop on Metrology for Industry 4.0 & IoT, Roma, Italy, 7–9 June 2020; pp. 278–282. [Google Scholar]
- Ertveldt, J.; Guillaume, P.; Helsen, J. MiCLAD as a platform for real-time monitoring and machine learning in laser metal deposition. Procedia CIRP 2020, 94, 456–461. [Google Scholar] [CrossRef]
- Rožanec, J.M.; Jinzhi, L.; Košmerlj, A.; Kenda, K.; Dimitris, K.; Jovanoski, V.; Rupnik, J.; Karlovčec, M.; Fortuna, B. Towards actionable cognitive digital twins for manufacturing. In Proceedings of the CEUR Workshop Proceedings, Crete, Greece, 31 May–4 June 2020; Volume 2615. [Google Scholar]




























| Sr. No | Authors | Scope | Journal | Databases | Method | Sample Size | Years |
|---|---|---|---|---|---|---|---|
| 01 | Bigliardi et al., 2019 [85] | Logistics, Industry 4.0, Supply chain. | IET collaborative intelligent manufacturing | Scopus | Bibliometric and Statistical | 131 | 2013–2020 |
| 02 | Sayyad et al., 2021 [86] | Predictive maintenance, RUL. | Library Philosophy and Practice (e-journal) | Scopus | Bibliometric and Statistical | 1673 | 1985–2020 |
| 03 | Kumar et al., 2020 [55] | Digital Twins, Artificial intelligence, manufacturing | Library Philosophy and Practice (e-journal) | Scopus | Bibliometric and Statistical | 844 | 2015–2020 |
| 04 | Fernandes et al., 2019 [87] | Smart Factory, Industry 4.0, Process optimization | Procedia Manufacturing | IEEE, Academic Search Ultimate, Science Direct and Engineering Village (Compendex), Emerald Insight. | Proknow-C and Bibliometric | 3562 | 2014–2018 |
| 05 | Jerman et al., 2018 [88] | Industry 4.0, Smart factory, Human resources. | Machines—MDPI | Thomson Reuters’ Web of Science and Scopus | Bibliometric and Statistical Data Miner | 43 | 1985–2018 |
| 06 | Ante, 2021 [89] | Digital Twin, Smart manufacturing, Industry 4.0 | Manufacturing Letters | Web of Science | Bibliometric | 23,419 | 1985–2020 (Oct) |
| 07 | De Felice et al., 2018 [26] | Smart Manufacturing, Artificial intelligence | IFAC Papers Online | Scopus | Bibliometric and Analytical | 1498 | 2011–2018 |
| Master Keyword | “Digital Twin” |
|---|---|
| Primary Keywords | “Machinery” OR “Manufacturing” OR “Smart Manufacturing” |
| Secondary Keywords | “Enabling Technologies” OR “Industrial Internet-of-Things” OR “Internet-of-Things” OR “Machine Learning” OR “Artificial Intelligence” OR “Deep Learning” OR “Data-Driven Systems” |
| Sr. No. | Publication Language | Publications in Scopus | Publications in Web of Science |
|---|---|---|---|
| 1 | English | 323 | 196 |
| 2 | Russian | 0 | 3 |
| 3 | Chinese | 17 | 2 |
| 4 | Korean | 1 | 2 |
| 5 | German | 1 | 0 |
| Sr. No. | Document Type | Scopus (%) | Web of Science (WoS) (%) |
|---|---|---|---|
| 1 | Conference Paper/Meeting | 45 | 31 |
| 2 | Article | 37 | 56 |
| 3 | Review | 6 | 6 |
| 4 | Conference Review/Early Access | 6 | 4 |
| 5 | Book Chapter | 5 | 1 |
| 6 | Editorial Material | 1 | 2 |
| Sr. No. | Title | Authors | Journal Title | Year (Y) | Total Citation (TC) | Citation Per Year (TC/Y) |
|---|---|---|---|---|---|---|
| 1 | Digital Twin Shop-Floor: A New Shop-Floor Paradigm Towards Smart Manufacturing | Tao and Zhang, 2017. [27] | IEEE Access | 2017 | 298 | 59.6 |
| 2 | Digital Twin in Industry: State-of-the-Art | Tao et al. 2019. [43] | IEEE Transactions on Industrial Informatics | 2019 | 217 | 72.33 |
| 3 | Digital twin workshop: a new paradigm for future workshop | Tao et al., 2017 [99] | Jisuanji Jicheng Zhizao Xitong/Computer Integrated Manufacturing Systems, CIMS | 2017 | 161 | 32.2 |
| 4 | Digital Twin Data Modeling with Automation ML and a Communication Methodology for Data Exchange | Schroeder et al., 2016 [100] | IFAC-Papers Online | 2016 | 154 | 25.66 |
| 5 | Digital Twins: The Convergence of Multimedia Technologies | El Saddik A., 2018 [68] | IEEE Multimedia | 2018 | 139 | 34.75 |
| 6 | A systematic design approach for service innovation of smart product-service systems | Zheng et al., 2018 [101] | Journal of Cleaner Production | 2018 | 127 | 31.75 |
| 7 | Digital twin-driven manufacturing cyber-physical system for parallel controlling of smart workshop | Leng et al., 2019 [78] | Journal of Ambient Intelligence and Humanized Computing | 2019 | 112 | 37.33 |
| 8 | Scanning the Industry 4.0: A Literature Review on Technologies for Manufacturing Systems | Alcacer, V and Cruz-Machado, 2019 [102] | Engineering science and technology—an international journal—jestech | 2019 | 109 | 36.33 |
| 9 | Digital Twins and Cyber–Physical Systems toward Smart Manufacturing and Industry 4.0: Correlation and Comparison | Tao et al., (2019) [20] | Engineering | 2019 | 101 | 33.66 |
| 10 | Review of job shop scheduling research and its new perspectives under Industry 4.0 | Zhang et al., (2019) [28] | Journal of Intelligent Manufacturing | 2019 | 98 | 32.66 |
| Cluster | Co-Occurrences | Links | Total Link Strength | Author—Keywords |
|---|---|---|---|---|
| 1 Red (10 Items) | 4 | 9 | 11 | Blockchain |
| 3 | 6 | 10 | Convolutional Neural Network | |
| 13 | 12 | 23 | Deep Learning | |
| 21 | 24 | 46 | Digital Twins | |
| 4 | 6 | 8 | Industrial Internet of Things | |
| 13 | 11 | 21 | Intelligent Manufacturing | |
| 4 | 5 | 7 | Internet of Things | |
| 37 | 37 | 96 | Machine Learning | |
| 8 | 13 | 22 | Manufacturing | |
| 29 | 26 | 68 | Smart Manufacturing | |
| 2 Green (9 Items) | 6 | 14 | 29 | Cloud Manufacturing |
| 3 | 8 | 16 | Cloud Services | |
| 4 | 10 | 19 | Cyber Physical Production Systems | |
| 9 | 19 | 35 | Digital Manufacturing | |
| 3 | 3 | 6 | Industrial Internet | |
| 13 | 22 | 46 | Industrial Internet of Things | |
| 3 | 8 | 17 | Multi Agent Systems | |
| 4 | 11 | 22 | Resource Virtualization | |
| 3 | 5 | 6 | Virtual Commissioning | |
| 3 Blue (9 Items) | 4 | 13 | 17 | Big Data Analytics |
| 4 | 5 | 15 | Cyber Physical Systems (cps) | |
| 7 | 7 | 16 | Cyber Physical Systems | |
| 3 | 9 | 10 | Industry 4.0 | |
| 63 | 39 | 154 | Industry 4.0 | |
| 31 | 29 | 90 | Internet of Things | |
| 11 | 18 | 36 | Internet of things (iot) | |
| 3 | 5 | 12 | opc | |
| 4 | 6 | 10 | Product Lifecycle management | |
| 4 Yellow (7 Items) | 18 | 23 | 48 | Artificial Intelligence |
| 5 | 11 | 17 | Cyber Physical Systems | |
| 5 | 10 | 14 | Data analytics | |
| 8 | 15 | 26 | Digitalization | |
| 4 | 12 | 17 | iiot | |
| 12 | 17 | 32 | iot | |
| 3 | 7 | 8 | Smart Cities | |
| 5 Purple (6 Items) | 5 | 10 | 17 | Augmented Reality |
| 4 | 8 | 10 | Cyber Physical Production Systems | |
| 159 | 53 | 300 | Digital Twin | |
| 3 | 2 | 4 | Five-Dimensional Digital Twin Model | |
| 5 | 9 | 13 | Life Cycle | |
| 7 | 13 | 19 | Virtual Reality |
| Cluster | Co-Occurrences | Links | Total Link Strength | Author—Keywords |
|---|---|---|---|---|
| 1 Red (10 Items) | 3 | 7 | 14 | Cloud Manufacturing |
| 3 | 6 | 12 | Cloud Services | |
| 3 | 7 | 13 | Cyber Physical Production systems | |
| 4 | 6 | 8 | Cyber Physical Systems | |
| 4 | 11 | 19 | Digital Manufacturing | |
| 84 | 41 | 178 | Digital Twin | |
| 3 | 3 | 5 | Discrete Event Simulation | |
| 10 | 16 | 29 | Industrial Internet of Things | |
| 16 | 28 | 53 | Machine Learning | |
| 6 | 11 | 15 | Simulation | |
| 2 Green (8 Items) | 3 | 10 | 11 | Artificial Intelligence (ai) |
| 3 | 5 | 10 | Cyber Physical Systems (cps) | |
| 3 | 4 | 5 | Cyber Physical Systems (cps) | |
| 5 | 8 | 9 | Digital Twin (dt) | |
| 26 | 28 | 64 | Industry 4.0 | |
| 10 | 18 | 34 | Internet of Things (iot) | |
| 3 | 8 | 8 | Modelling | |
| 3 | 13 | 16 | sensors | |
| 3 Blue (6 Items) | 3 | 6 | 7 | Cyber Physical Production systems |
| 5 | 8 | 12 | Cyber Physical Systems | |
| 4 | 12 | 15 | Digitalization | |
| 18 | 32 | 68 | internet of things | |
| 3 | 8 | 9 | iot | |
| 9 | 14 | 25 | smart factory | |
| 4 Yellow (6 Items) | 3 | 10 | 13 | Cloud computing |
| 11 | 12 | 22 | deep learning | |
| 3 | 10 | 12 | Digital Twins | |
| 3 | 8 | 9 | Industrial Internet of Things (iiot) | |
| 3 | 4 | 5 | internet of things | |
| 8 | 14 | 24 | Manufacturing | |
| 5 Purple (5 Items) | 12 | 19 | 42 | Industry 4.0 |
| 7 | 17 | 30 | Big data | |
| 13 | 20 | 44 | Industry 4 | |
| 3 | 8 | 10 | Life cycle | |
| 5 | 10 | 13 | Virtual Reality |
Publisher’s Note: MDPI stays neutral with regard to jurisdictional claims in published maps and institutional affiliations. |
© 2021 by the authors. Licensee MDPI, Basel, Switzerland. This article is an open access article distributed under the terms and conditions of the Creative Commons Attribution (CC BY) license (https://creativecommons.org/licenses/by/4.0/).
Share and Cite
Warke, V.; Kumar, S.; Bongale, A.; Kotecha, K. Sustainable Development of Smart Manufacturing Driven by the Digital Twin Framework: A Statistical Analysis. Sustainability 2021, 13, 10139. https://doi.org/10.3390/su131810139
Warke V, Kumar S, Bongale A, Kotecha K. Sustainable Development of Smart Manufacturing Driven by the Digital Twin Framework: A Statistical Analysis. Sustainability. 2021; 13(18):10139. https://doi.org/10.3390/su131810139
Chicago/Turabian StyleWarke, Vivek, Satish Kumar, Arunkumar Bongale, and Ketan Kotecha. 2021. "Sustainable Development of Smart Manufacturing Driven by the Digital Twin Framework: A Statistical Analysis" Sustainability 13, no. 18: 10139. https://doi.org/10.3390/su131810139
APA StyleWarke, V., Kumar, S., Bongale, A., & Kotecha, K. (2021). Sustainable Development of Smart Manufacturing Driven by the Digital Twin Framework: A Statistical Analysis. Sustainability, 13(18), 10139. https://doi.org/10.3390/su131810139
