Cloud Manufacturing, Internet of Things-Assisted Manufacturing and 3D Printing Technology: Reliable Tools for Sustainable Construction
Abstract
1. Introduction
2. Overview of Construction
3. 3D Printing (3DP)
- (a)
- Printable feedstocks: In the context of the essence of feedstock developments, the source structure, mix model with various additives, and specific size contribute to the effect. To maximize the effectiveness of mixing materials, an accurate opening time and setting time are needed for allowing the continuous extrusion and distribution to the dust. For maximizing the mixing of feedstocks, it is essential to provide the required open period and time to allow continuous extrusion and distribution to the nozzle.
- (b)
- Printer: Pump-integrated printers are essential for the scale of production in the construction industry. The pressure and flow rate must then be examined following the various mixing designs. To obtain a reasonable output, i.e., smooth finish, square edge, and dimensional accuracy, the printer’s speed, and size are also essential. The deposition rate of feedstocks determines construction speed, and the reduction in the setting time will lead to a significant risk of hardness inside the printer system. An integrated printing device should continuously extrude the material with continuous feedstock materials to avoid the interface between the layers.
- (c)
- Geometry: The custom design and the effects of the existing two criteria will be used for specifically applying smart self-reinforced geometry to complete realization of scaling building blocks/objects. The strength and rigidity of the printed object/blocks could then be obtained by the type of stiffness, deposited filaments and 3D curvatures, and truss-like structure [37].
4. 3D Concrete Printing in Sustainable Construction
4.1. 3D Concrete Printing (3DCP)
4.2. Parameters of Concrete 3D Printing
4.2.1. Cementitious Paste Extrusion
4.2.2. Extrusion Speed
4.2.3. Automation
4.2.4. Environment
5. Real-Time 3D Manufacturing

6. CM and 3DP Based Construction of Buildings
6.1. Cloud Manufacturing (CM)
6.2. CM Assisted 3DP
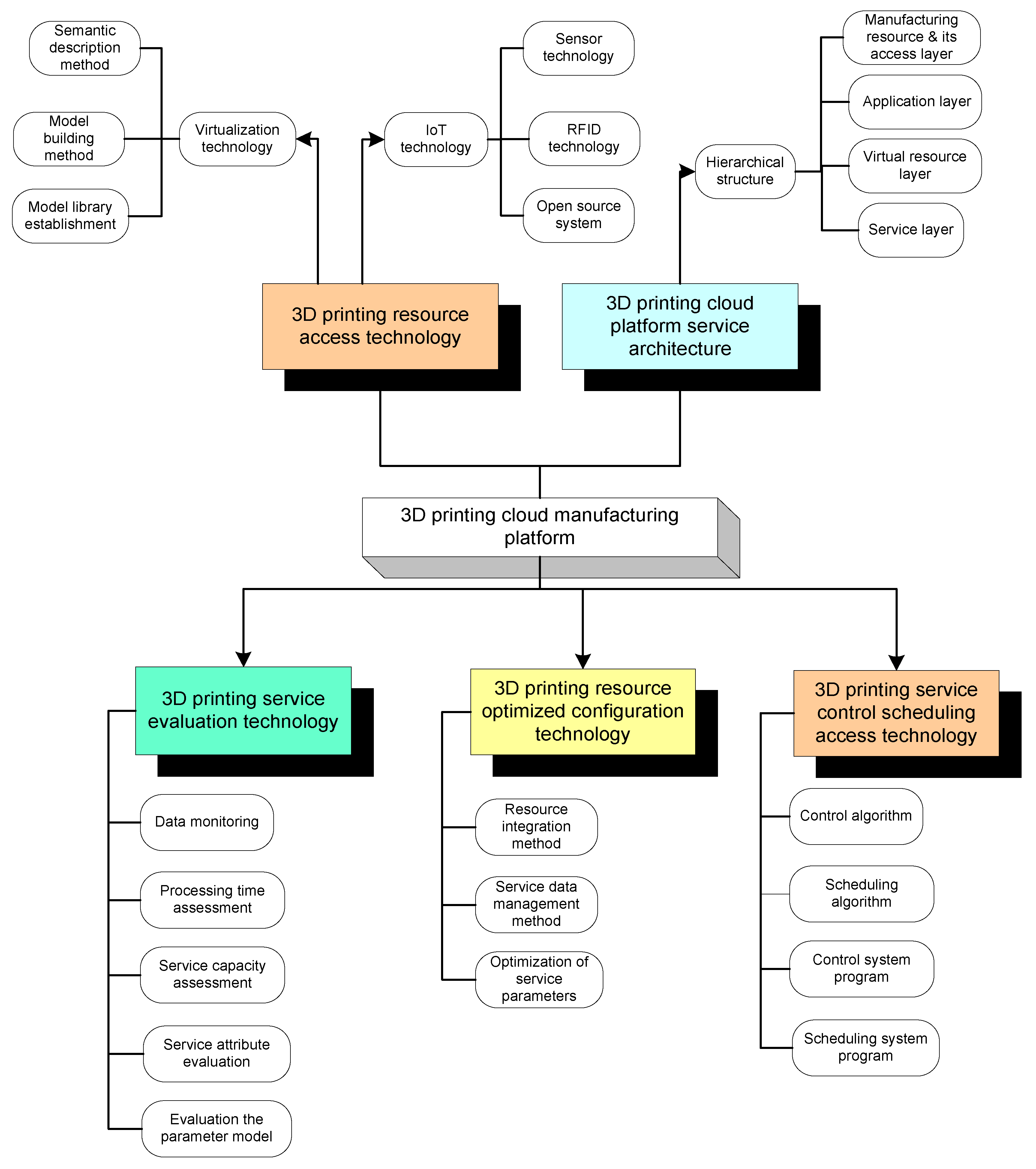
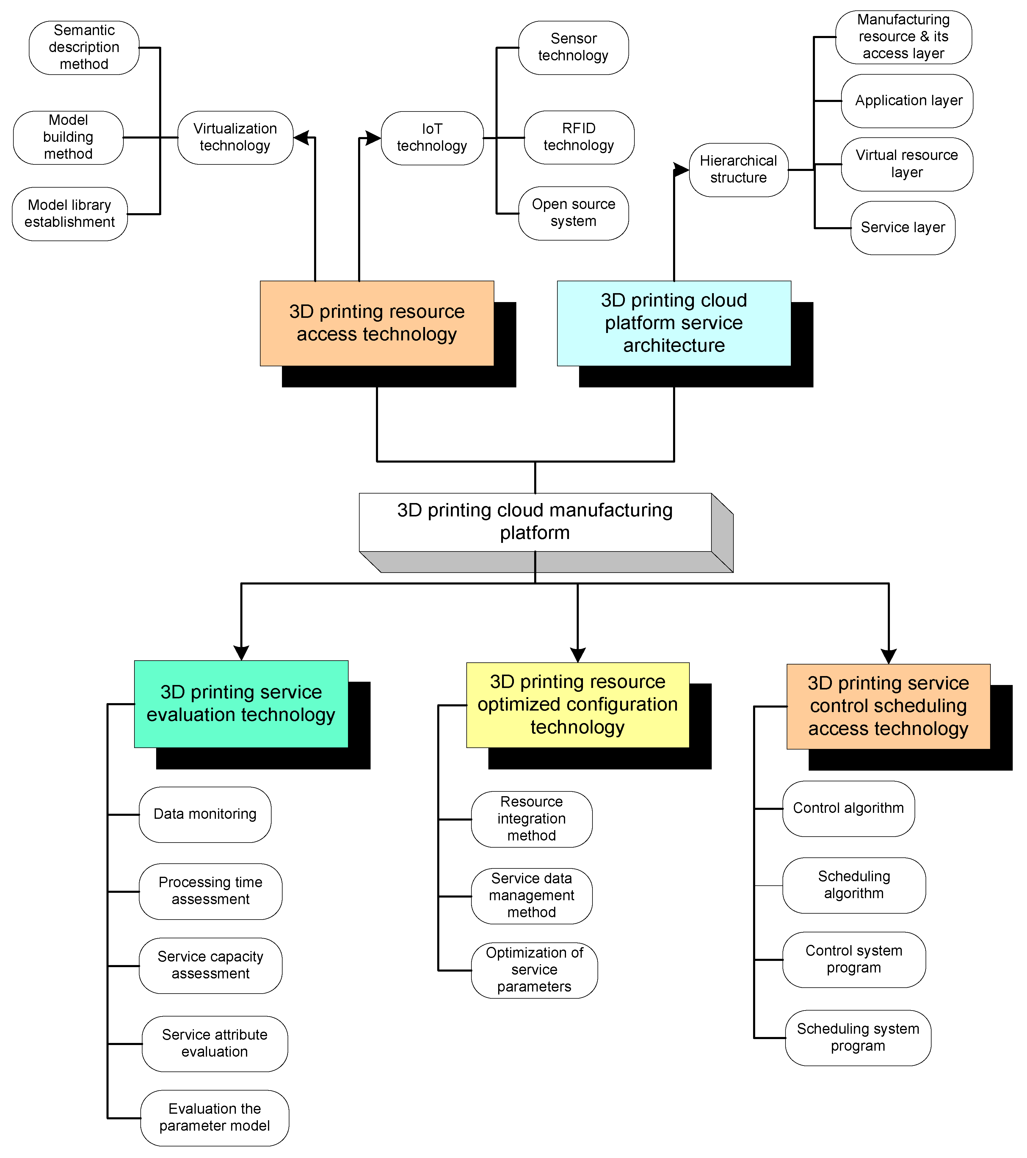
6.3. Architecture for 3D Printing Cloud Platform Service
7. Challenges and Recommendations
7.1. Challenges
- The fourth industrial revolution, known as Industry 4.0, deals with computer technology and automation, which can revolutionize the construction processes by incorporating 3DP technology in the near future. Complex architectural design, precise execution of the design through 3D printing technology and computer technology will be the driving force of Industry 4.0. However, the present scenario has some challenges that need to be addressed to adopt this technology in the mainstream of developmental processes.
- In the last three industrial revolutions, many developments have occurred with ignorance of the environment, leading to a major industrial contribution to global warming. The time has come to adopt changes through Industry 4.0 with more focus on sustainable development, without affecting the fine balance in the environment and the ecosystem. Some more challenges involve the lack of availability of skilled personnel to operate 3D printers in the construction of buildings, less investment in the AEC sector, and slow progress in the adoption of cyber-physical systems (CPS) for the fourth industrial revolution [96,97,98]. The operation of the CPS system is controlled and coordinated by computer algorithms integrated with the Internet. Thus, real-time data can be gathered and assessed with automatic linking to the virtual models allowing the collaborated work in the whole chain [99,100].
- Exploring the printing materials for building constructions with the appropriate material mixture, buildability, pumpability, and printability is important [74]. Commercially produced ready-made material mix has disadvantages such as greater expense and difficulty in procurement in remote areas. The drawbacks associated with the structural design are the lack of codes and standards regulating the industry’s existing designs and construction standards which cannot be applied to 3D printing technology [101].
- When we discuss process efficiency, the 3D-printed constructions are more susceptible to changes in environmental conditions than conventional construction processes. To cite an example, if it is a rainy weather condition, it will be more convenient to place a framework made up of wood in a traditional approach, rather than using printable concrete materials for the purpose [50]. Although automation has many advantages, there are certain circumstances where the demand for manual labor is more for socio-economic sustainability. This is necessary for the people who get their daily work from the construction industry [102]. Automation will reduce the employability opportunities in society. There are some studies where bagged materials are used for printing, but this approach lacks most of the logistical benefits under 3D printing construction technology. The transportation cost is added to the total cost, and there is additional manpower, labor, and time required, besides the cost involved in this process. Additionally, the bagged material mix can affect some of the benefits gained with 3D printing technology, such as the scope of cutting down the emissions by using fewer industrialized raw materials [5].
7.2. Recommendations
7.2.1. Automation with Robotics
7.2.2. Predictive Analytics for 3DP
7.2.3. Research for Integration of CM with 3DP
7.2.4. Eco-Friendly Printing
7.2.5. 5G Technology for IoT-Based Cloud Manufacturing
8. Conclusions
Author Contributions
Funding
Institutional Review Board Statement
Informed Consent Statement
Data Availability Statement
Conflicts of Interest
References
- Social Development for Sustainable Development. DISD. Available online: https://www.un.org/development/desa/dspd/2030agenda-sdgs.html (accessed on 15 March 2021).
- THE 17 GOALS. Sustainable Development. Available online: https://sdgs.un.org/goals (accessed on 15 March 2021).
- Bamgbade, J.A.; Kamaruddeen, A.M.; Nawi, M.N.M. Malaysian construction firms’ social sustainability via organizational innovativeness and government support: The mediating role of market culture. J. Clean. Prod. 2017, 154, 114–124. [Google Scholar] [CrossRef]
- Mavi, R.K.; Gengatharen, D.; Mavi, N.K.; Hughes, R.; Campbell, A.; Yates, R. Sustainability in Construction Projects: A Systematic Literature Review. Sustainability 2021, 13, 1932. [Google Scholar] [CrossRef]
- Agustí-Juan, I.; Habert, G. Environmental design guidelines for digital fabrication. J. Clean. Prod. 2017, 142, 2780–2791. [Google Scholar] [CrossRef]
- 2019 Global Status Report for Buildings and Construction Sector. UNEP—UN Environment Programme. Available online: https://www.unep.org/resources/publication/2019-global-status-report-buildings-and-construction-sector (accessed on 15 March 2021).
- Marzouk, M.; Azab, S. Environmental and economic impact assessment of construction and demolition waste disposal using system dynamics. Resour. Conserv. Recycl. 2014, 82, 41–49. [Google Scholar]
- Weng, Y.; Li, M.; Ruan, S.; Wong, T.N.; Tan, M.J.; Yeong, K.L.O.; Qian, S. Comparative economic, environmental and productivity assessment of a concrete bathroom unit fabricated through 3D printing and a precast approach. J. Clean. Prod. 2020, 261, 121245. [Google Scholar] [CrossRef]
- Hill, R.C.; Bowen, P.A. Sustainable construction: Principles and a framework for attainment. Constr. Manag. Econ. 1997, 15, 223–239. [Google Scholar]
- Hager, I.; Golonka, A.; Putanowicz, R. 3D printing of buildings and building components as the future of sustainable construction? Procedia Eng. 2016, 151, 292–299. [Google Scholar]
- Sakin, M.; Kiroglu, Y.C. 3D Printing of Buildings: Construction of the Sustainable Houses of the Future by BIM. Energy Procedia 2017, 134, 702–711. [Google Scholar] [CrossRef]
- Cameli, S.A. 3D Printing of Cities: Is Urban Planning Ready? Plan. Theory Pract. 2019, 20, 776–784. [Google Scholar]
- Wang, Y.; Zheng, P.; Xu, X.; Yang, H.; Zou, J. Production planning for cloud-based additive manufacturing—A computer vision-based approach. Robot. Comput. Integr. Manuf. 2019, 58, 145–157. [Google Scholar] [CrossRef]
- Wang, Y.; Lin, Y.; Zhong, R.Y.; Xu, X. IoT-enabled cloud-based additive manufacturing platform to support rapid product development. Int. J. Prod. Res. 2019, 57, 3975–3991. [Google Scholar] [CrossRef]
- Rossi, E.; di Nicolantonio, M.; Barcarolo, P.; Lagatta, J. Sustainable 3D printing: Design opportunities and research perspectives. Adv. Intell. Syst. Comput. 2020, 975, 3–15. [Google Scholar] [CrossRef]
- Mintsaev, M.S.; Bataev, D.S.; Mazhiev, K.K.; Mazhiev, A.K.; Mazhieva, A.K.; Mazhiev, A.K.; Mazhiev, M.K. Prospects for Using 3D-Printing Technologies in Construction of Buildings in Seismic Areas. ISEES 2019, 311–315. [Google Scholar] [CrossRef][Green Version]
- Rosenthal, A.; Mork, P.; Li, M.H.; Stanford, J.; Koester, D.; Reynolds, P. Cloud computing: A new business paradigm for biomedical information sharing. J. Biomed. Inform. 2010, 43, 342–353. [Google Scholar] [CrossRef] [PubMed]
- Tao, F.; Li, C.; Liao, T.W.; Laili, Y. BGM-BLA: A new algorithm for dynamic migration of virtual machines in cloud computing. IEEE Trans. Serv. Comput. 2015, 9, 910–925. [Google Scholar] [CrossRef]
- Manyika, J.; Chui, M.; Brown, B.; Bughin, J.; Dobbs, R.; Roxburgh, C.; Byers, A.H. Big Data: The Next Frontier for Innovation, Competition, and Productivity; McKinsey Global Institute: Washington, DC, USA, 2011. [Google Scholar]
- Bughin, J.; Chui, M.; Manyika, J. Clouds, big data, and smart assets: Ten tech-enabled business trends to watch. McKinsey Q. 2010, 56, 75–86. [Google Scholar]
- Li, B.H.; Zhang, L.; Wang, S.L.; Tao, F.; Cao, J.W.; Jiang, X.D.; Song, X.; Chai, X.D. Cloud manufacturing: A new service-oriented networked manufacturing model. Comput. Integr. Manuf. Syst. 2010, 16, 1–7. [Google Scholar]
- Tao, F.; Zhang, L.; Guo, H.; Luo, Y.-L.; Ren, L. Typical characteristics of cloud manufacturing and several key issues of cloud service composition. Comput. Integr. Manuf. Syst. 2011, 17, 477–486. [Google Scholar]
- Guo, L.; Qiu, J. Combination of cloud manufacturing and 3D printing: Research progress and prospect. Int. J. Adv. Manuf. Technol. 2018, 96, 1929–1942. [Google Scholar] [CrossRef]
- Mechtcherine, V.; Nerella, V.N.; Will, F.; Näther, M.; Otto, J.; Krause, M. Large-scale digital concrete construction—CONPrint3D concept for on-site, monolithic 3D-printing. Autom. Constr. 2019, 107, 102933. [Google Scholar] [CrossRef]
- Jang, H.; Kim, K.; Kim, J.H.; Kim, J. Labour productivity model for reinforced concrete construction projects. Constr. Innov. Inf. Process. Manag. 2011, 11, 92–113. [Google Scholar] [CrossRef]
- Allouzi, R.; Al-Azhari, W.; Allouzi, R. Conventional Construction and 3D Printing: A Comparison Study on Material Cost in Jordan. J. Eng. 2020, 2020, 1424682. [Google Scholar]
- Hossain, M.; Zhumabekova, A.; Paul, S.C.; Kim, J.R. A Review of 3D Printing in Construction and its Impact on the Labor Market. Sustainability 2020, 12, 8492. [Google Scholar] [CrossRef]
- Furet, B.; Poullain, P.; Garnier, S. 3D printing for construction based on a complex wall of polymer-foam and concrete. Addit. Manuf. 2019, 28, 58–64. [Google Scholar] [CrossRef]
- Marchon, D.; Kawashima, S.; Bessaies-Bey, H.; Mantellato, S.; Ng, S. Hydration and rheology control of concrete for digital fabrication: Potential admixtures and cement chemistry. Cem. Concr. Res. 2018, 112, 96–110. [Google Scholar] [CrossRef]
- Ghaffar, S.H.; Corker, J.; Fan, M. Additive manufacturing technology and its implementation in construction as an eco-innovative solution. Autom. Constr. 2018, 93, 1–11. [Google Scholar] [CrossRef]
- Ngo, T.D.; Kashani, A.; Imbalzano, G.; Nguyen, K.T.Q.; Hui, D. Additive manufacturing (3D printing): A review of materials, methods, applications and challenges. Compos. Part. B Eng. 2018, 143, 172–196. [Google Scholar] [CrossRef]
- Zuo, Z.; Gong, J.; Huang, Y.; Zhan, Y.; Gong, M.; Zhang, L. Experimental research on transition from scale 3D printing to full-size printing in construction. Constr. Build. Mater. 2019, 208, 350–360. [Google Scholar] [CrossRef]
- Buchanan, C.; Gardner, L. Metal 3D printing in construction: A review of methods, research, applications, opportunities and challenges. Eng. Struct. 2019, 180, 332–348. [Google Scholar] [CrossRef]
- Asprone, D.; Auricchio, F.; Menna, C.; Mercuri, V. 3D printing of reinforced concrete elements: Technology and design approach. Constr. Build. Mater. 2018, 165, 218–231. [Google Scholar] [CrossRef]
- Jia, M.; Komeily, A.; Wang, Y.; Srinivasan, R.S. Adopting Internet of Things for the development of smart buildings: A review of enabling technologies and applications. Autom. Constr. 2019, 101, 111–126. [Google Scholar] [CrossRef]
- Deloitte. Plano Estratégico de Inovação e Competitividade 2030 Para o Setor AEC; Plataforma Tecnológica Port. da Construção: Lisboa, Portugal, 2018; p. 93. [Google Scholar]
- Tao, F.; Cheng, Y.; da Xu, L.; Zhang, L.; Li, B.H. CCIoT-CMfg: Cloud computing and internet of things-based cloud manufacturing service system. IEEE Trans. Ind. Inform. 2014, 10, 1435–1442. [Google Scholar] [CrossRef]
- Kaszyńska, M.; Skibicki, S.; Hoffmann, M. 3D Concrete Printing for Sustainable Construction. Energies 2020, 13, 6351. [Google Scholar] [CrossRef]
- Yahya MY, B.; Hui, Y.L.; Yassin AB, M.; Omar, R.; anak Robin, R.O.; Kasim, N. The Challenges of the Implementation of Construction Robotics Technologies in the Construction. MATEC Web Conf. 2019, 266, 05012. [Google Scholar] [CrossRef]
- Mahamood, R.M.; Akinlabi, E.T.; Shukla, M.; Pityana, S.L. Functionally graded material: An overview. In Proceedings of the World Congress on Engineering 2012 Vol III (WCE 2012), London, UK, 4–6 July 2012. [Google Scholar]
- Khoshnevis, B. Automated construction by contour crafting—Related robotics and information technologies. Autom. Constr. 2004, 13, 5–19. [Google Scholar] [CrossRef]
- Le, T.T.; Austin, S.A.; Lim, S.; Buswell, R.A.; Gibb, A.G.F.; Thorpe, T. Mix design and fresh properties for high-performance printing concrete. Mater. Struct. 2012, 45, 1221–1232. [Google Scholar] [CrossRef]
- Lim, S.; Buswell, R.A.; Le, T.T.; Austin, S.A.; Gibb, A.G.F.; Thorpe, T. Developments in construction-scale additive manufacturing processes. Autom. Constr. 2012, 21, 262–268. [Google Scholar] [CrossRef]
- Le, T.T.; Austin, S.A.; Lim, S.; Buswell, R.A.; Law, R.; Gibb, A.G.; Thorpe, T. Hardened properties of high-performance printing concrete. Cem. Concr. Res. 2012, 42, 558–566. [Google Scholar] [CrossRef]
- Wangler, T.; Roussel, N.; Bos, F.P.; Salet, T.A.M.; Flatt, R.J. Digital concrete: A review. Cem. Concr. Res. 2019, 123, 105780. [Google Scholar] [CrossRef]
- Lafhaj, Z.; Rabenantoandro, A.Z.; el Moussaoui, S.; Dakhli, Z.; Youssef, N. Experimental Approach for Printability Assessment: Toward a Practical Decision-Making Framework of Printability for Cementitious Materials. Buildings 2019, 9, 245. [Google Scholar] [CrossRef]
- Kaszyńska, M.; Hoffmann, M.; Skibicki, S.; Zieliński, A.; Techman, M.; Olczyk, N.; Wróblewski, T. Evaluation of suitability for 3D printing of high performance concretes. MATEC Web Conf. 2018, 163, 1002. [Google Scholar] [CrossRef]
- Khoshnevis, B.; Hwang, D. Contour Crafting. In Rapid Prototyping; Kamrani, A., Nasr, E.A., Eds.; Springer: Berlin/Heidelberg, Germany, 2006; pp. 221–251. [Google Scholar]
- Ma, G.; Zhang, J.; Wang, L.; Li, Z.; Sun, J. Mechanical characterization of 3D printed anisotropic cementitious material by the electromechanical transducer. Smart Mater. Struct. 2018, 27, 75036. [Google Scholar] [CrossRef]
- Jagoda, J.; Diggs-McGee, B.; Kreiger, M.; Schuldt, S. The Viability and Simplicity of 3D-Printed Construction: A Military Case Study. Infrastructures 2020, 5, 35. [Google Scholar] [CrossRef]
- Geneidy, O.; Ismaeel, W.S.E.; Abbas, A. A critical review for applying three-dimensional concrete wall printing technology in Egypt. Archit. Sci. Rev. 2019, 62, 438–452. [Google Scholar] [CrossRef]
- De Schutter, G.; Lesage, K.; Mechtcherine, V.; Nerella, V.N.; Habert, G.; Agusti-Juan, I. Vision of 3D printing with concrete—technical, economic and environmental potentials. Cem. Concr. Res. 2018, 112, 25–36. [Google Scholar] [CrossRef]
- Lloret, E.; Shahab, A.R.; Linus, M.; Flatt, R.J.; Gramazio, F.; Kohler, M.; Langenberg, S. Complex concrete structures: Merging existing casting techniques with digital fabrication. Comput. Des. 2015, 60, 40–49. [Google Scholar]
- Wangler, T.; Lloret, E.; Reiter, L.; Hack, N.; Gramazio, F.; Kohler, M.; Bernhard, M.; Dillenburger, B.; Buchli, J.; Roussel, N.; et al. Digital concrete: Opportunities and challenges. Rilem Tech. Lett. 2016, 1, 67–75. [Google Scholar] [CrossRef]
- Willette, A.; Brell-Cokcan, S.; Braumann, J. Robotic Fabrication in Architecture, Art and Design; Springer: Berlin/Heidelberg, Germany, 2014. [Google Scholar]
- Dubor, A.; Izard, J.-B.; Cabay, E.; Sollazzo, A.; Markopoulou, A.; Rodriguez, M. On-Site Robotics for Sustainable Construction. In Robotic Fabrication in Architecture, Art and Design; Springer: Berlin/Heidelberg, Germany, 2018; pp. 390–401. [Google Scholar]
- Duballet, R.; Baverel, O.; Dirrenberger, J. Classification of building systems for concrete 3D printing. Autom. Constr. 2017, 83, 247–258. [Google Scholar] [CrossRef]
- Zhang, J.; Wang, J.; Dong, S.; Yu, X.; Han, B. A review of the current progress and application of 3D printed concrete. Compos. Part. A Appl. Sci. Manuf. 2019, 125, 105533. [Google Scholar] [CrossRef]
- Fisher, O.; Watson, N.; Porcu, L.; Bacon, D.; Rigley, M.; Gomes, R.L. Cloud manufacturing as a sustainable process manufacturing route. J. Manuf. Syst. 2018, 47, 53–68. [Google Scholar] [CrossRef]
- Siderska, J.; Jadaan, K.S. Cloud manufacturing: A service-oriented manufacturing paradigm. A review paper. Eng. Manag. Prod. Serv. 2018, 10, 22–31. [Google Scholar] [CrossRef]
- Ren, L.; Zhang, L.; Wang, L.; Tao, F.; Chai, X. Cloud manufacturing: Key characteristics and applications. Int. J. Comput. Integr. Manuf. 2017, 30, 501–515. [Google Scholar] [CrossRef]
- Cloud Manufacturing: A New Service-Oriented Networked Manufacturing Model–Computer Integrated Manufacturing Systems. Available online: https://en.cnki.com.cn/Article_en/CJFDTotal-JSJJ201001001.htm (accessed on 17 March 2021).
- Ren, L.; Zhang, L.; Tao, F.; Zhao, C.; Chai, X.; Zhao, X. Cloud manufacturing: From concept to practice. Enterp. Inf. Syst. 2015, 9, 186–209. [Google Scholar] [CrossRef]
- Zhang, L.; Luo, Y.; Tao, F.; Li, B.H.; Ren, L.; Zhang, X.; Guo, H.; Cheng, Y.; Hu, A.; Liu, Y. Cloud manufacturing: A new manufacturing paradigm. Enterp. Inf. Syst. 2014, 8, 167–187. [Google Scholar] [CrossRef]
- Simeone, A.; Caggiano, A.; Boun, L.; Deng, B. Intelligent cloud manufacturing platform for efficient resource sharing in smart manufacturing networks. Procedia CIRP 2019, 79, 233–238. [Google Scholar] [CrossRef]
- Liu, Y.; Xu, X. Industry 4.0 and cloud manufacturing: A comparative analysis. J. Manuf. Sci. Eng. Trans. ASME 2017, 139. [Google Scholar] [CrossRef]
- Zhou, L.; Zhang, L.; Laili, Y.; Zhao, C.; Xiao, Y. Multi-task scheduling of distributed 3D printing services in cloud manufacturing. Int. J. Adv. Manuf. Technol. 2018, 96, 3003–3017. [Google Scholar] [CrossRef]
- Wang, X.V.; Xu, X.W. ICMS: A Cloud-Based Manufacturing System; Springer: London, UK, 2013; pp. 1–22. [Google Scholar]
- Chen, J.; Huang, G.Q.; Wang, J.Q.; Yang, C. A cooperative approach to service booking and scheduling in cloud manufacturing. Eur. J. Oper. Res. 2019, 273, 861–873. [Google Scholar] [CrossRef]
- Liu, Y.; Wang, L.; Wang, X.V.; Xu, X.; Jiang, P. Cloud manufacturing: Key issues and future perspectives. Int. J. Comput. Integr. Manuf. 2019, 32, 858–874. [Google Scholar] [CrossRef]
- Sustainable Buildings|UNEP—UN Environment Programme. Available online: https://www.unep.org/explore-topics/resource-efficiency/what-we-do/cities/sustainable-buildings (accessed on 25 February 2021).
- Lao, W.; Li, M.; Wong, T.N.; Tan, M.J.; Tjahjowidodo, T. Improving surface finish quality in extrusion-based 3D concrete printing using machine learning-based extrudate geometry control. Virtual Phys. Prototyp. 2020, 15, 178–193. [Google Scholar] [CrossRef]
- Labonnote, N.; Rønnquist, A.; Manum, B.; Rüther, P. Additive construction: State-of-the-art, challenges and opportunities. Autom. Constr. 2016, 72, 347–366. [Google Scholar] [CrossRef]
- Al Jassmi, H.; Al Najjar, F.; Mourad, A.-H.I. Large-Scale 3D printing: The way forward. IOP Conf. Ser. Mater. Sci. Eng. 2018, 324, 12088. [Google Scholar] [CrossRef]
- Buswell, R.A.; de Silva, W.R.L.; Jones, S.Z.; Dirrenberger, J. 3D printing using concrete extrusion: A roadmap for research. Cem. Concr. Res. 2018, 112, 37–49. [Google Scholar] [CrossRef]
- Jiang, Y.; Lu, B.; Fang, X.; Long, H. 3D printing-based Internet collect-manufacturing mode. Comput. Integr. Manuf. Syst. 2016, 22, 1424–1433. [Google Scholar]
- Ren, L.; Wang, S.; Shen, Y.; Hong, S.; Chen, Y.; Zhang, L. 3D printing in cloud manufacturing: Model and platform design. In Proceedings of the ASME 2016 11th International Manufacturing Science and Engineering Conference, MSEC, Blacksburg, VA, USA, 27 June–1 July 2016; Volume 2. [Google Scholar] [CrossRef]
- Modekurthy, V.P.; Liu, X.F.; Fletcher, K.K.; Leu, M.C. Design and implementation of a broker for cloud additive manufacturing services. J. Manuf. Sci. Eng. 2015, 137, 040904. [Google Scholar] [CrossRef]
- Mai, J.; Zhang, L.; Tao, F.; Ren, L. Customized production based on distributed 3D printing services in cloud manufacturing. Int. J. Adv. Manuf. Technol. 2016, 84, 71–83. [Google Scholar] [CrossRef]
- Wu, J.J.; Tan, Y.G.; Ma, G.F. 3D printing monitoring platform based on the Internet of Things. IET 2015. [Google Scholar] [CrossRef]
- Tao, F.; Zuo, Y.; da Xu, L.; Zhang, L. IoT-based intelligent perception and access of manufacturing resource toward cloud manufacturing. IEEE Trans. Ind. Inf. 2014, 10, 1547–1557. [Google Scholar]
- Liu, X.M.; Huang, J.F. Education-oriented 3Dprinting and networked communication platform. Chin. J. Eng. Mach. 2015, 13, 82–87. [Google Scholar]
- Jun, Z.; Wen-jie, D. The research on service of valve with cloud manufacturing and 3D printing. Manuf. Autom. 2015, 37, 108–111. [Google Scholar]
- Brant, A.; Sundaram, M.M. A novel system for cloud-based micro additive manufacturing of metal structures. J. Manuf. Process. 2015, 20, 478–484. [Google Scholar] [CrossRef]
- Li, F.; Liao, T.W.; Zhang, L. Two-level multi-task scheduling in a cloud manufacturing environment. Robot. Comput. Integr. Manuf. 2019, 56, 127–139. [Google Scholar] [CrossRef]
- Bag, S.; Pretorius, J.H.C. Relationships between industry 4.0, sustainable manufacturing and circular economy: Proposal of a research framework. Int. J. Organ. Anal. 2020. [Google Scholar] [CrossRef]
- De Soto, B.G.; Agustí-Juan, I.; Hunhevicz, J.; Joss, S.; Graser, K.; Habert, G.; Adey, B.T. Productivity of digital fabrication in construction: Cost and time analysis of a robotically built wall. Autom. Constr. 2018, 92, 297–311. [Google Scholar] [CrossRef]
- Shaping the Future of Construction: A Breakthrough in Mindset and Technology. World Economic Forum. Available online: https://www.weforum.org/reports/shaping-the-future-of-construction-a-breakthrough-in-mindset-and-technology (accessed on 25 February 2021).
- Pacewicz, K.; Sobotka, A.; Gołek, Ł. Characteristic of materials for the 3D printed building constructions by additive printing. MATEC Web Conf. 2018, 222, 1013. [Google Scholar] [CrossRef]
- Labonnote, N.; Rüther, P. Additive manufacturing: An opportunity for functional and sustainable constructions. In Challenges for Technology Innovation: An Agenda for the Future, Proceedings of the International Conference on Sustainable Smart Manufacturing, S2M 2016; CRC Press: Boca Raton, FL, USA, 2017; pp. 201–206. [Google Scholar] [CrossRef]
- Zhong, D.; Lv, H.; Han, J.; Wei, Q. A practical application combining wireless sensor networks and internet of things: Safety management system for tower crane groups. Sensors 2014, 14, 13794–13814. [Google Scholar] [CrossRef] [PubMed]
- Hansen, E.B.; Bøgh, S. Artificial intelligence and internet of things in small and medium-sized enterprises: A survey. J. Manuf. Syst. 2020, 58, 362–372. [Google Scholar] [CrossRef]
- Ajayi, S.; Akinade, O.; Al-Hasan, A.; Alaka, H.; Ambituuni, A.; Amezaga, J.M.; Ball, P.; Bandera, C.; Bao, L.; Basole, R.C. Index Transactions on Engineering Management. IEEE Trans. Eng. Manag. 2019, 66. Available online: https://ieeexplore.ieee.org/stamp/stamp.jsp?arnumber=9031584 (accessed on 20 June 2021).
- Bilal, M.; Oyedele, L.O.; Qadir, J.; Munir, K.; Ajayi, S.O.; Akinade, O.O.; Owolabi, H.A.; Alaka, H.A.; Pasha, M. Big Data in the construction industry: A review of present status, opportunities, and future trends. Adv. Eng. Inform. 2016, 30, 500–521. [Google Scholar] [CrossRef]
- Ram, J.; Afridi, N.K.; Khan, K.A. Adoption of Big Data analytics in construction: Development of a conceptual model. Built Environ. Proj. Asset Manag. 2019, 9, 564–579. [Google Scholar] [CrossRef]
- Nowotarski, P.; Paslawski, J. Industry 4.0 Concept Introduction into Construction SMEs. IOP Conf. Ser. Mater. Sci. Eng. 2017, 245, 052043. [Google Scholar] [CrossRef]
- Maskuriy, R.; Selamat, A.; Ali, K.N.; Maresova, P.; Krejcar, O. Industry 4.0 for the construction industry—How ready is the industry? Appl. Sci. 2019, 9, 2819. [Google Scholar] [CrossRef]
- CIRP Encyclopedia of Production Engineering|Springer. Available online: https://www.springer.com/gp/book/9783662531198 (accessed on 25 February 2021).
- Alaloul, W.S.; Liew, M.S.; Zawawi, N.A.W.A.; Kennedy, I.B. Industrial Revolution 4.0 in the construction industry: Challenges and opportunities for stakeholders. Ain Shams Eng. J. 2020, 11, 225–230. [Google Scholar] [CrossRef]
- Correa, F.R. Cyber-physical systems for construction industry. In Proceedings of the 2018 IEEE Industrial Cyber-Physical Systems (ICPS), St. Petersburg, Russia, 15–18 May 2018; pp. 392–397. [Google Scholar]
- Paul, S.C.; van Zijl, G.P.A.G.; Tan, M.J.; Gibson, I. A review of 3D concrete printing systems and materials properties: Current status and future research prospects. Rapid Prototyp. J. 2018, 24, 784–798. [Google Scholar] [CrossRef]
- Gebler, M.; Uiterkamp, A.J.M.S.; Visser, C. A global sustainability perspective on 3D printing technologies. Energy Policy 2014, 74, 158–167. [Google Scholar] [CrossRef]
- Rodríguez-Espíndola, O.; Chowdhury, S.; Beltagui, A.; Albores, P. The potential of emergent disruptive technologies for humanitarian supply chains: The integration of blockchain, Artificial Intelligence and 3D printing. Int. J. Prod. Res. 2020, 58, 4610–4630. [Google Scholar] [CrossRef]
- Li, B.H.; Hou, B.C.; Yu, W.T.; Lu, X.B.; Yang, C.W. Applications of artificial intelligence in intelligent manufacturing: A review. Front. Inf. Technol. Electron. Eng. 2017, 18, 86–96. [Google Scholar] [CrossRef]
- Delli, U.; Chang, S. Automated Process Monitoring in 3D Printing Using Supervised Machine Learning. Procedia Manuf. 2018, 26, 865–870. [Google Scholar] [CrossRef]
- Wang, Y. Industrial structure technology upgrade based on 5G network service and IoT intelligent manufacturing. Microprocess. Microsyst. 2021, 81, 103696. [Google Scholar] [CrossRef]
- Cheng, J.; Chen, W.; Tao, F.; Lin, C.L. Industrial IoT in 5G environment towards smart manufacturing. J. Ind. Inf. Integr. 2018, 10, 10–19. [Google Scholar] [CrossRef]









| Publisher’s Note: MDPI stays neutral with regard to jurisdictional claims in published maps and institutional affiliations. | 
© 2021 by the authors. Licensee MDPI, Basel, Switzerland. This article is an open access article distributed under the terms and conditions of the Creative Commons Attribution (CC BY) license (https://creativecommons.org/licenses/by/4.0/).
Share and Cite
Singh, R.; Gehlot, A.; Akram, S.V.; Gupta, L.R.; Jena, M.K.; Prakash, C.; Singh, S.; Kumar, R. Cloud Manufacturing, Internet of Things-Assisted Manufacturing and 3D Printing Technology: Reliable Tools for Sustainable Construction. Sustainability 2021, 13, 7327. https://doi.org/10.3390/su13137327
Singh R, Gehlot A, Akram SV, Gupta LR, Jena MK, Prakash C, Singh S, Kumar R. Cloud Manufacturing, Internet of Things-Assisted Manufacturing and 3D Printing Technology: Reliable Tools for Sustainable Construction. Sustainability. 2021; 13(13):7327. https://doi.org/10.3390/su13137327
Chicago/Turabian StyleSingh, Rajesh, Anita Gehlot, Shaik Vaseem Akram, Lovi Raj Gupta, Manoj Kumar Jena, Chander Prakash, Sunpreet Singh, and Raman Kumar. 2021. "Cloud Manufacturing, Internet of Things-Assisted Manufacturing and 3D Printing Technology: Reliable Tools for Sustainable Construction" Sustainability 13, no. 13: 7327. https://doi.org/10.3390/su13137327
APA StyleSingh, R., Gehlot, A., Akram, S. V., Gupta, L. R., Jena, M. K., Prakash, C., Singh, S., & Kumar, R. (2021). Cloud Manufacturing, Internet of Things-Assisted Manufacturing and 3D Printing Technology: Reliable Tools for Sustainable Construction. Sustainability, 13(13), 7327. https://doi.org/10.3390/su13137327
 
         
                                                





