Citizen Science and the Sustainable Development Goals in Low and Middle Income Country Cities
Abstract
:1. Introduction
1.1. CS for Monitoring the SDGs
1.2. CS for Localising and Defining the SDGs
1.3. CS for Implementing the SDGs
1.4. Urban Citizen Science in Low- and Middle-Income Countries
1.5. Aims of the Study
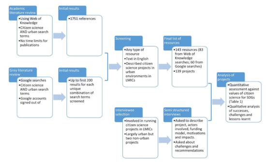
2. Materials and Methods
2.1. Semi-Systematic Review
2.1.1. Identification
2.1.2. Screening and Inclusion
2.2. Assessment of Projects against the Values of CS for the SDGs
2.3. Opportunities and Challenges for CS in LMIC Cities
3. Results
3.1. Assessment of Projects against the Values of CS for the SDGs
3.1.1. Geographic Dimension
3.1.2. Temporal Dimension
3.1.3. Thematic Dimension
3.1.4. Process Dimension
3.1.5. Data Management Dimension
3.2. Opportunities and Challenges for CS in LMIC Cities
3.2.1. Data Generation
3.2.2. Engaging Participants
3.2.3. Project Impacts
4. Discussion
4.1. Opportunities and Challenges for Citizen Science and the SDGs
4.1.1. Geographic Dimension
4.1.2. Temporal Dimension
4.1.3. Thematic Dimension
4.1.4. Process and Data Management Dimensions
4.2. Future Directions
5. Conclusions
Supplementary Materials
Author Contributions
Funding
Institutional Review Board Statement
Informed Consent Statement
Data Availability Statement
Acknowledgments
Conflicts of Interest
References
- UN. A/RES/70/1 UN General Assembly Transforming Our World: The 2030 Agenda for Sustainable Development. Seventieth session of the General Assembly on 25 September 2015. 2015. Available online: https://www.un.org/en/development/desa/population/migration/generalassembly/docs/globalcompact/A_RES_70_1_E.pdf (accessed on 8 July 2021).
- IAEG Secretariat. A World that Counts. Mobilising the Data Revolution for Sustainable Development. 2014. Available online: https://www.undatarevolution.org/wp-content/uploads/2014/11/A-World-That-Counts.pdf (accessed on 8 July 2021).
- Fritz, S.; See, L.; Carlson, T.; Haklay, M.; Oliver, J.L.; Fraisl, D.; Mondardini, R.; Brocklehurst, M.; Shanley, L.A.; Schade, S.; et al. Citizen science and the United Nations Sustainable Development Goals. Nat. Sustain. 2019, 2, 922–930. [Google Scholar] [CrossRef]
- West, S.; Pateman, R. How Could Citizen Science Support the Sustainable Development Goals? Stockholm Environment Institute: Stockholm, Sweden, 2017; Available online: https://mediamanager.sei.org/documents/Publications/SEI-2017-PB-citizen-science-sdgs.pdf (accessed on 8 July 2021).
- Shulla, K.; Leal Filho, W.; Sommer, J.; Lange Salvia, A.; Borgemeister, C. Channels of collaboration for citizen science and the Sustainable Development Goals. J. Clean. Prod. 2020, 264, 121735. [Google Scholar] [CrossRef]
- Bäckstrand, K. Civic Science for Sustainability: Reframing the Role of Experts, Policy-Makers and Citizens in Environmental Governance. Glob. Environ. Politics 2003, 3, 24–41. [Google Scholar] [CrossRef]
- Phillips, T.B.; Ballard, H.L.; Lewenstein, B.V.; Bonney, R. Engagement in science through citizen science: Moving beyond data collection. Sci. Educ. 2019, 103, 665–690. [Google Scholar] [CrossRef]
- Lakeman-Fraser, P.; Gosling, L.; Moffat, A.J.; West, S.E.; Fradera, R.; Davies, L.; Ayamba, M.A.; van der Wal, R. To have your citizen science cake and eat it? Delivering research and outreach through Open Air Laboratories (OPAL). BMC Ecol. 2016, 16. [Google Scholar] [CrossRef] [Green Version]
- Fernandez-Gimenez, M.E.; Ballard, H.L.; Sturtevant, V.E. Adaptive Management and Social Learning in Collaborative and Community-Based Monitoring: A Study of Five Community-Based Forestry Organizations in the western USA. Ecol. Soc. 2008, 13, 14. Available online: http://www.ecologyandsociety.org/vol13/iss2/art4/ (accessed on 19 August 2021). [CrossRef]
- Ballard, H.L.; Dixon, C.G.H.; Harris, E.M. Youth-focused citizen science: Examining the role of environmental science learning and agency for conservation. Biol. Conserv. 2017, 208, 65–75. [Google Scholar] [CrossRef] [Green Version]
- Rome, C.; Lucero, C. Wild Carrot (Daucus carota) Management in the Dungeness Valley, Washington, United States: The Power of Citizen Scientists to Leverage Policy Change. Citiz. Sci. Theory Pract. 2019, 4, 36. [Google Scholar] [CrossRef] [Green Version]
- Turbé, A.; Barba, J.; Pelacho, M.; Mugdal, S.; Robinson, L.; Serrano-Sanz, F.; Sanz, F.; Tsinaraki, C.; Rubio, J.-M.; Schade, S. Understanding the Citizen Science Landscape for European Environmental Policy: An Assessment and Recommendations. Citiz. Sci. Theory Pract. 2019, 4, 34. [Google Scholar] [CrossRef] [Green Version]
- Acuto, M. Give cities a seat at the top table. Nature 2016, 537, 611–613. [Google Scholar] [CrossRef] [Green Version]
- UN. A/RES/71/313 Work of the Statistical Commission Pertaining to the 2030 Agenda for Sustainable Development. Seventy-First Session of the General Assembly on 6 July 2015; 2017; Available online: http://ggim.un.org/documents/a_res_71_313.pdf (accessed on 19 August 2021).
- UN. Tier Classification for Global SDG Indicators. Available online: https://unstats.un.org/sdgs/iaeg-sdgs/tier-classification/ (accessed on 19 August 2021).
- UN. The Sustainable Development Goals Report 2018. 2018. Available online: https://unstats.un.org/sdgs/files/report/2018/TheSustainableDevelopmentGoalsReport2018-EN.pdf (accessed on 8 July 2021).
- van den Homberg, M.; Susha, I. Characterizing Data Ecosystems to Support Official Statistics with Open Mapping Data for Reporting on Sustainable Development Goals. ISPRS Int. J. Geo-Inf. 2018, 7, 456. [Google Scholar] [CrossRef] [Green Version]
- Klopp, J.M.; Petretta, D.L. The urban sustainable development goal: Indicators, complexity and the politics of measuring cities. Cities 2017, 63, 92–97. [Google Scholar] [CrossRef]
- Friesen, J.; Taubenböck, H.; Wurm, M.; Pelz, P.F. Size distributions of slums across the globe using different data and classification methods. Eur. J. Remote Sens. 2019, 52, 99–111. [Google Scholar] [CrossRef] [Green Version]
- UN. Measuring Progress. Towards Achieving the Environmental Dimension of the SDGs. 2019. Available online: https://wedocs.unep.org/handle/20.500.11822/27627 (accessed on 8 July 2021).
- Amano, T.; Lamming, J.D.L.; Sutherland, W.J. Spatial Gaps in Global Biodiversity Information and the Role of Citizen Science. Bioscience 2016, 66, 393–400. [Google Scholar] [CrossRef] [Green Version]
- Danielsen, F.; Topp-Jørgensen, E.; Levermann, N.; Løvstrøm, P.; Schiøtz, M.; Enghoff, M.; Jakobsen, P. Counting what counts: Using local knowledge to improve Arctic resource management. Polar Geogr. 2014, 37, 69–91. [Google Scholar] [CrossRef]
- Pocock, M.J.O.; Roy, H.E.; Preston, C.D.; Roy, D.B. The Biological Records Centre: A pioneer of citizen science. Biol. J. Linn. Soc. 2015, 115, 475–493. [Google Scholar] [CrossRef] [Green Version]
- Lu, Y.L.; Nakicenovic, N.; Visbeck, M.; Stevance, A.S. Five priorities for the UN Sustainable Development Goals. Nature 2015, 520, 432–433. [Google Scholar] [CrossRef] [PubMed] [Green Version]
- Hecker, S.; Wicke, N.; Haklay, M.; Bonn, A. How Does Policy Conceptualise Citizen Science? A Qualitative Content Analysis of International Policy Documents. Citiz. Sci. Theory Pract. 2019, 4, 32. [Google Scholar] [CrossRef] [Green Version]
- Hayhow, D.; Eaton, M.; Stanbury, A.; Burns, F.; Kirby, W.; Bailey, N.; Beckmann, B.; Bedford, J.; Boersch-Supan, P.; Coomber, F.; et al. State of Nature Report 2019. 2019. Available online: https://nbn.org.uk/wp-content/uploads/2019/09/State-of-Nature-2019-UK-full-report.pdf (accessed on 19 August 2021).
- Global Taskforce of Local and Regional Governments, United Nations Development Programme and UN-Habitat. Roadmap for Localizing the SDGs: Implementation and Monitoring at a Subnational Level. Undated. Available online: https://www.uclg.org/sites/default/files/roadmap_for_localizing_the_sdgs_0.pdf (accessed on 19 August 2021).
- Thinyane, M.; Goldkind, L.; Lam, H.I. Data Collaboration and Participation for Sustainable Development Goals-a Case for Engaging Community-Based Organizations. J. Hum. Rights Soc. Work 2018, 3, 44–51. [Google Scholar] [CrossRef]
- Pocock, M.J.; Chandler, M.; Bonney, R.; Thornhill, I.; Albin, A.; August, T.; Bachman, S.; Brown, P.M.; Gasparini Fernandes Cunha, D.; Grez, A.; et al. Chapter Six—A Vision for Global Biodiversity Monitoring with Citizen Science. In Advances in Ecological Research; David, A., Bohan, A.J.D., Woodward, G., Jackson, M., Eds.; Academic Press: Cambridge, MA, USA, 2018; Volume 59, pp. 169–223. [Google Scholar]
- UN. 2030 Agenda for Sustainable Development. 2015. Available online: https://sustainabledevelopment.un.org/post2015/transformingourworld (accessed on 8 July 2021).
- Jameson, S.; Lämmerhirt, D.; Prasetyo, E. Acting Locally, Monitoring Globally? How to Link Citizen-Generated Data to SDG Monitoring; DataShift, Open Knowledge International: Cambridge, UK, 2017. [Google Scholar]
- Lidskog, R. Scientised citizens and democratised science. Reassessing the expertlay divide. J. Risk Res. 2008, 11, 69–86. [Google Scholar] [CrossRef]
- Sauermann, H.; Vohland, K.; Antoniou, V.; Balazs, B.; Gobel, C.; Karatzas, K.; Mooney, P.; Perello, J.; Ponti, M.; Samson, R.; et al. Citizen science and sustainability transitions. Res. Policy 2020, 49, 103978. [Google Scholar] [CrossRef]
- Danielsen, F.; Pirhofer-Walzl, K.; Adrian, T.P.; Kapijimpanga, D.R.; Burgess, N.D.; Jensen, P.M.; Bonney, R.; Funder, M.; Landa, A.; Levermann, N.; et al. Linking Public Participation in Scientific Research to the Indicators and Needs of International Environmental Agreements. Conserv. Lett. 2014, 7, 12–24. [Google Scholar] [CrossRef]
- Kullenberg, C.; Kasperowski, D. What Is Citizen Science?—A Scientometric Meta-Analysis. PLoS ONE 2016, 11, e0147152. [Google Scholar] [CrossRef] [Green Version]
- Brouwer, S.; Hessels, L.K. Increasing research impact with citizen science: The influence of recruitment strategies on sample diversity. Public Underst. Sci. 2019, 28, 606–621. [Google Scholar] [CrossRef] [PubMed]
- Hajer, M.; Nilsson, M.; Raworth, K.; Bakker, P.; Berkhout, F.; de Boer, Y.; Rockstrom, J.; Ludwig, K.; Kok, M. Beyond Cockpit-ism: Four Insights to Enhance the Transformative Potential of the Sustainable Development Goals. Sustainability 2015, 7, 1651–1660. [Google Scholar] [CrossRef] [Green Version]
- Branchini, S.; Meschini, M.; Covi, C.; Piccinetti, C.; Zaccanti, F.; Goffredo, S. Participating in a Citizen Science Monitoring Program: Implications for Environmental Education. PLoS ONE 2015, 10, e0131812. [Google Scholar] [CrossRef] [PubMed]
- Stedman, R.; Lee, B.; Brasier, K.; Weigle, J.L.; Higdon, F. Cleaning Up Water? Or Building Rural Community? Community Watershed Organizations in Pennsylvania. Rural Sociol. 2009, 74, 178–200. [Google Scholar] [CrossRef]
- Cervantes, M.; Hong, S.J. STI policies for delivering on the Sustainable Development Goals. In OECD Science, Technology and Innovation Outlook 2018: Adapting to Technological and Societal Disruption; OECD Publishing: Paris, France, 2018. [Google Scholar]
- West, S.E.; Büker, P.; Ashmore, M.; Njoroge, G.; Welden, N.; Muhoza, C.; Osano, P.; Makau, J.; Njoroge, P.; Apondo, W. Particulate matter pollution in an informal settlement in Nairobi: Using citizen science to make the invisible visible. Appl. Geogr. 2020, 114, 102133. [Google Scholar] [CrossRef]
- Folkerth, M.; Adcock, K.; Singler, M.; Bishop, E. Citizen Science: A New Approach to Smoke-Free Policy Advocacy. Health Promot. Pract. 2020, 21, 82S–88S. [Google Scholar] [CrossRef] [Green Version]
- Leminen, S.; Westerlund, M.; Nyström, A.-G. Living Labs as Open-Innovation Networks. Technol. Innov. Manag. Rev. 2012, 2, 6–11. [Google Scholar] [CrossRef]
- Ritchie, H. Urbanisation. OurWorldInData.Org. 2018. Available online: https://ourworldindata.org/urbanization (accessed on 8 July 2021).
- Cohen, B. Urbanization in developing countries: Current trends, future projections, and key challenges for sustainability. Technol. Soc. 2006, 28, 63–80. [Google Scholar] [CrossRef]
- Broto, V.C.; Trencher, G.; Iwaszuk, E.; Westman, L. Transformative capacity and local action for urban sustainability. Ambio 2019, 48, 449–462. [Google Scholar] [CrossRef] [PubMed] [Green Version]
- Fraisl, D.; Campbell, J.; See, L.; Wehn, U.; Wardlaw, J.; Gold, M.; Moorthy, I.; Arias, R.; Piera, J.; Oliver, J.L.; et al. Mapping citizen science contributions to the UN sustainable development goals. Sustain. Sci. 2020, 15, 1735–1751. [Google Scholar] [CrossRef]
- Bio Innovation Service. Citizen Science for Environmental Policy: Development of an EU-Wide Inventory and Analysis of Selected Practices. Final Report for the European Commission, DG Environment under the Contract 070203/2017/768879/ETU/ENV.A.3, in Collaboration with Fundacion Ibercivis and The Natural History Musuem; Publications Office of the European Union: Luxembourg, 2018. [Google Scholar]
- Colston, N.M.; Vadjunec, J.M.; Wakeford, T. Exploring the entry points for citizen science in urban sustainability initiatives. Curr. Opin. Environ. Sustain. 2015, 17, 66–71. [Google Scholar] [CrossRef] [Green Version]
- Gulsrud, N.M.; Raymond, C.M.; Rutt, R.L.; Olafsson, A.S.; Plieninger, T.; Sandberg, M.; Beery, T.H.; Jonsson, K.I. ‘Rage against the machine’? The opportunities and risks concerning the automation of urban green infrastructure. Landsc. Urban Plan. 2018, 180, 85–92. [Google Scholar] [CrossRef]
- Pocock, M.J.O.; Roy, H.E.; August, T.; Kuria, A.; Barasa, F.; Bett, J.; Githiru, M.; Kairo, J.; Kimani, J.; Kinuthia, W.; et al. Developing the global potential of citizen science: Assessing opportunities that benefit people, society and the environment in East Africa. J. Appl. Ecol. 2019, 56, 274–281. [Google Scholar] [CrossRef]
- Quinlivan, L.; Chapman, D.V.; Sullivan, T. Applying citizen science to monitor for the Sustainable Development Goal Indicator 6.3.2: A review. Environ. Monit. Assess. 2020, 192, 218. [Google Scholar] [CrossRef] [PubMed]
- Cooper, C.; Lewenstein, B. Two Meanings of Citizen Science. In The Rightful Place of Science: Citizen Science; Cavalier, D., Kennedy, E., Eds.; Consortium for Science, Policy and Outcomes: Tempe, AZ, USA; Washington, DC, USA, 2016. [Google Scholar]
- ECSA. ECSA’s Characteristics of Citizen Science. 2020. Available online: https://zenodo.org/record/3758668 (accessed on 8 July 2021).
- World Bank. World Development Indicators (June 2019). Available online: https://databank.worldbank.org/source/world-development-indicators (accessed on 8 July 2021).
- Shayo, D.P.; Kersting, N. Crowdmonitoring of Elections through ICT: The Case of Uchaguzi Wetu 2015 Crowdsourcing Platform in Tanzania. In Proceedings of the 2017 Conference for E-Democracy and Open Government (CeDEM), Krems, Austria, 17–19 May 2017; pp. 36–45. [Google Scholar]
- Making All Voices Count. Text2speak: Provision of Quality Health Services in Nigeria. Available online: https://www.makingallvoicescount.org/project/sms-service-to-strengthen-accountability-delivery-of-maternal-care/ (accessed on 8 July 2021).
- Long, Y.; Liu, L. Transformations of urban studies and planning in the big/open data era: A review. Int. J. Image Data Fusion 2016, 7, 295–308. [Google Scholar] [CrossRef]
- Kharas, H. The Unprecedented Expansion of the Global Middle Class: An Update. 2017. Available online: www.brookings.edu/research/the-unprecedented-expansion-of-the-global-middle-class-2/ (accessed on 8 July 2021).
- Zhang, X.Q. The trends, promises and challenges of urbanisation in the world. Habitat Int. 2016, 54, 241–252. [Google Scholar] [CrossRef]
- Cunha, D.G.F.; Marques, J.F.; De Resende, J.C.; De Falco, P.B.; De Souza, C.M.; Loiselle, S.A. Citizen science participation in research in the environmental sciences: Key factors related to projects’ success and longevity. An. Acad. Bras. Cienc. 2017, 89, 2229–2245. [Google Scholar] [CrossRef] [Green Version]
- Filippo, D.D.; Lascurain, M.L.; Pandiella-Dominique, A.; Sanz-Casado, E. Scientometric Analysis of Research in Energy Efficiency and Citizen Science through Projects and Publications. Sustainability 2020, 12, 5175. [Google Scholar] [CrossRef]
- Bonney, R.; Phillips, T.B.; Ballard, H.L.; Enck, J.W. Can citizen science enhance public understanding of science? Public Underst. Sci. 2016, 25, 2–16. [Google Scholar] [CrossRef] [PubMed]
- Turrini, T.; Dörler, D.; Richter, A.; Heigl, F.; Bonn, A. The threefold potential of environmental citizen science-Generating knowledge, creating learning opportunities and enabling civic participation. Biol. Conserv. 2018, 225, 176–186. [Google Scholar] [CrossRef]
- Guerrini, C.J.; Majumder, M.A.; Lewellyn, M.J.; McGuire, A.L. Citizen science, public policy. Science 2018, 361, 134–136. [Google Scholar] [CrossRef] [PubMed]
- Sullivan, B.L.; Wood, C.L.; Iliff, M.J.; Bonney, R.E.; Fink, D.; Kelling, S. eBird: A citizen-based bird observation network in the biological sciences. Biol. Conserv. 2009, 142, 2282–2292. [Google Scholar] [CrossRef]
- Kieslinger, B.; Schäfer, T.; Heigl, F.; Dörler, D.; Richter, A.; Bonn, A. The Challenge of Evaluation: An Open Framework for Evaluating Citizen Science Activities; SocArXiv Papers; 2017; Available online: https://osf.io/preprints/socarxiv/enzc9/ (accessed on 19 August 2021). [CrossRef]




| Dimension of CS [3] | Feature of CS Dimension and Value for SDGs [3] | Value for Monitoring (M), Localising (L), Defining (D) and Implementing (I) SDGs | Information Derived from Resources | Categories (If Applicable) |
|---|---|---|---|---|
| Spatial | Spatial reference: location can contribute to spatially explicit indicators | M: spatial information required for monitoring indicators L: data captured about local conditions D: can help to define new local indicators | Were data collected with spatial information? | Yes; No |
| Spatial resolution: Denser coverage than traditional surveys | M: adds richness to traditional datasets L: captures local information in detail D: can help to define new local indicators I: achieving SDGs often happens locally | Scale of project | Neighbourhood; City; Country; Global 1 | |
| Spatial extent: Wide geographic coverage and remote locations | M: increases geographic extent of information captured L/D/I: can help to localize, define and implement SDGs in more and remote locations | Country or countries projects took place in | Country name | |
| Economic classification of country | Low; Lower middle; Upper middle | |||
| Temporal | Temporal duration: regular or continuous data collection well suited to SDGs | M/L: regular and long term data collection valuable for monitoring indicators at national or local level I: longer term projects more likely to achieve results in implementing SDGs | Whether project was fully launched | Trial/testing of methods; Full project |
| For full projects, duration for which project was live Number of weeks, months or years | ||||
| Temporal resolution: more frequent update cycles could fill gaps in SDG indicators | M: as noted, frequent cycles of data collection can help fill gaps in official datasets | Frequency of data collection | Regular cycles (weekly, monthly, annually); Continuous | |
| Theme | Thematic subject: multiple domains relevant to a range of SDG indicators (especially Tier II) | M: opportunities for monitoring across a range of SDGs; particular opportunities for using novel data sources in Tier II indicators I: opportunities for projects to help achieve a wide range of SDGs | Sustainable Development Goal(s); Targets and Indicators project is aligned with | Goal, Target and Indicator number(s) |
| Whether project would help monitor or make progress on the indicators identified | Monitor; Implement | |||
| Tier of Indicators aligned with projects | I; II | |||
| Thematic resolution and definition: richer, more detailed vocabularies could fill data gaps (especially Tier II) | D/L: projects not currently aligned SDG framework could be used to define new targets and indicators, particularly those that capture citizen concerns and priorities | Count of Targets project is aligned with but not any of the associated Indicators Type of CS project/stage of scientific process citizens involved in | n/a | |
| Process | Driver: Indicator alignment versus ownership and community needs | M: different methods will be required for processing citizen science data in projects with different drivers or purposes D/L: community driven projects may be more suited to localizing and defining new indicators I: implementation mechanisms may differ between projects types | Was SDG monitoring a specific consideration for the project | Yes; No |
| Purpose of the data: implicit use of CS data for SDG indicators | Citizen involvement in stages of project process 2 | Project design; Data collection; Data processing; Using results; Other | ||
| Data collection and processing: can be aligned with indicator needs or contribute to new indicators | ||||
| Cognitive attention: active and passive data sources available for indicators | I: secondary outcomes (e.g., education, behaviour change) more likely from projects where participants are actively engaged and engaged in multiple stages of the research process | Duration of citizen involvement | Sporadic; Short term; Long term 3 | |
| Citizen involvement in data collection | Data mined; Secondary use; Mobile sensor; Active | |||
| Citizens given training | Yes; No | |||
| Data management | FAIR principles: data are findable, accessible, interoperable and reusable | M: Data adhering to FAIR principles are more able to be incorporated into SDG monitoring | Evidence of adherence to FAIR principles | n/a |
| Search Terms | Inclusion Criteria | |
|---|---|---|
| Citizen Science and Related Methods | Location | |
| citizen science, community science, community monitoring, volunteer monitoring, participatory monitoring, public participation in scientific, community based participatory research, crowdsourcing, crowd sourcing, crowdsensing, crowd sensing, volunteered geographic information, crowdmonitoring, crowd monitoring, participatory sensing, participatory urban sensing, participatory data collection, co-design, co-created | Urban Cities | Published 2010–2018 Full resource written in English Described project(s):
|
Publisher’s Note: MDPI stays neutral with regard to jurisdictional claims in published maps and institutional affiliations. |
© 2021 by the authors. Licensee MDPI, Basel, Switzerland. This article is an open access article distributed under the terms and conditions of the Creative Commons Attribution (CC BY) license (https://creativecommons.org/licenses/by/4.0/).
Share and Cite
Pateman, R.; Tuhkanen, H.; Cinderby, S. Citizen Science and the Sustainable Development Goals in Low and Middle Income Country Cities. Sustainability 2021, 13, 9534. https://doi.org/10.3390/su13179534
Pateman R, Tuhkanen H, Cinderby S. Citizen Science and the Sustainable Development Goals in Low and Middle Income Country Cities. Sustainability. 2021; 13(17):9534. https://doi.org/10.3390/su13179534
Chicago/Turabian StylePateman, Rachel, Heidi Tuhkanen, and Steve Cinderby. 2021. "Citizen Science and the Sustainable Development Goals in Low and Middle Income Country Cities" Sustainability 13, no. 17: 9534. https://doi.org/10.3390/su13179534
APA StylePateman, R., Tuhkanen, H., & Cinderby, S. (2021). Citizen Science and the Sustainable Development Goals in Low and Middle Income Country Cities. Sustainability, 13(17), 9534. https://doi.org/10.3390/su13179534

