Determining Factors Affecting Acceptance of E-Learning Platforms during the COVID-19 Pandemic: Integrating Extended Technology Acceptance Model and DeLone & McLean IS Success Model
Abstract
:1. Introduction
2. Literature Review and Hypotheses
3. Methodology
3.1. Questionnaire
3.2. Participants
3.3. Statistical Analysis
4. Results
5. Discussion
5.1. Theoretical Contributions
5.2. Practical Implication
5.3. Limitations and Future Research
6. Conclusions
Author Contributions
Funding
Institutional Review Board Statement
Informed Consent Statement
Data Availability Statement
Acknowledgments
Conflicts of Interest
References
- Andel, S.A.; De Vreede, T.; Spector, P.E.; Padmanabhan, B.; Singh, V.K.; De Vreede, G.-J. Do social features help in video-centric online learning platforms? A social presence perspective. Comput. Hum. Behav. 2020, 113, 106505. [Google Scholar] [CrossRef]
- Lee, D.Y.; Lehto, M.R. User acceptance of YouTube for procedural learning: An extension of the Technology Acceptance Model. Comput. Educ. 2013, 61, 193–208. [Google Scholar] [CrossRef]
- Al-Fraihat, D.; Joy, M.; Sinclair, J. Evaluating E-learning systems success: An empirical study. Comput. Hum. Behav. 2020, 102, 67–86. [Google Scholar] [CrossRef]
- Wlodarczyk, J.R.; Wolfswinkel, E.M.; Carey, J.N. Coronavirus 2019 video conferencing: Preserving resident education with online meeting platforms. Plast. Reconstr. Surg. 2020, 146, 110–111. [Google Scholar] [CrossRef]
- Gašević, D.; Kovanović, V.; Joksimović, S.; Siemens, G. Where is research on massive open online courses headed? A data analysis of the MOOC Research Initiative. Int. Rev. Res. Open Distrib. Learn. 2014, 15, 134–176. [Google Scholar]
- Zhan, Z.; Xu, F.; Ye, H. Effects of an online learning community on active and reflective learners’ learning performance and attitudes in a face-to-face undergraduate course. Comput. Educ. 2011, 56, 961–968. [Google Scholar] [CrossRef]
- Hasan, N.; Bao, Y. Impact of “e-Learning crack-up” perception on psychological distress among college students during COVID-19 pandemic: A mediating role of “fear of academic year loss”. Child. Youth Serv. Rev. 2020, 118, 105355. [Google Scholar] [CrossRef] [PubMed]
- Chen, T.; Peng, L.; Yin, X.; Rong, J.; Yang, J.; Cong, G. Analysis of user satisfaction with online education platforms in China during the COVID-19 pandemic. Healthcare 2020, 8, 200. [Google Scholar] [CrossRef] [PubMed]
- Pal, D.; Vanijja, V. Perceived usability evaluation of Microsoft Teams as an online learning platform during COVID-19 using system usability scale and technology acceptance model in India. Child. Youth Serv. Rev. 2020, 119, 105535. [Google Scholar] [CrossRef]
- Zheng, J.; Li, S. What drives students’ intention to use tablet computers: An extended technology acceptance model. Int. J. Educ. Res. 2020, 102, 101612. [Google Scholar] [CrossRef]
- Rafique, H.; Almagrabi, A.O.; Shamim, A.; Anwar, F.; Bashir, A.K. Investigating the acceptance of mobile library applications with an extended technology acceptance model (TAM). Comput. Educ. 2020, 145, 103732. [Google Scholar] [CrossRef]
- Hsu, M.-H.; Chang, C.-M.; Chu, K.-K.; Lee, Y.-J. Determinants of repurchase intention in online group-buying: The perspectives of DeLone & McLean IS success model and trust. Comput. Hum. Behav. 2014, 36, 234–245. [Google Scholar]
- Aldholay, A.H.; Isaac, O.; Abdullah, Z.; Ramayah, T. The role of transformational leadership as a mediating variable in DeLone and McLean information system success model: The context of online learning usage in Yemen. Telemat. Inform. 2018, 35, 1421–1437. [Google Scholar] [CrossRef]
- Ojo, A.I. Validation of the DeLone and McLean information systems success model. Healthc. Inform. Res. 2017, 23, 60. [Google Scholar] [CrossRef]
- Yakubu, M.N.; Dasuki, S. Assessing eLearning systems success in Nigeria: An application of the DeLone and McLean information systems success model. J. Inf. Technol. Educ. Res. 2018, 17, 183–203. [Google Scholar] [CrossRef] [Green Version]
- Mohammadi, H. Investigating users’ perspectives on e-learning: An integration of TAM and IS success model. Comput. Hum. Behav. 2015, 45, 359–374. [Google Scholar] [CrossRef]
- Alsabawy, A.Y.; Cater-Steel, A.; Soar, J. Determinants of perceived usefulness of e-learning systems. Comput. Hum. Behav. 2016, 64, 843–858. [Google Scholar] [CrossRef]
- Wu, M.-C. A Study on University Students’ Intention to Use the Digital Museum of Sports Literature. J. Int. Manag. Stud. 2013, 8, 7–30. [Google Scholar]
- Hart, T.; Bird, D.; Farmer, R. Using blackboard collaborate, a digital web conference tool, to support nursing students placement learning: A pilot study exploring its impact. Nurse Educ. Pract. 2019, 38, 72–78. [Google Scholar] [CrossRef]
- Botero, G.G.; Questier, F.; Cincinnato, S.; He, T.; Zhu, C. Acceptance and usage of mobile assisted language learning by higher education students. J. Comput. High. Educ. 2018, 30, 426–451. [Google Scholar] [CrossRef]
- Abrahim, S.; Mir, B.A.; Suhara, H.; Mohamed, F.A.; Sato, M. Structural equation modeling and confirmatory factor analysis of social media use and education. Int. J. Educ. Technol. High. Educ. 2019, 16, 32. [Google Scholar] [CrossRef]
- Chang, M.L.D.; Suki, N.M.; Nalini, A. A Structural Approach on Students’ Satisfaction Level with University Cafeteria. Asian Soc. Sci. 2014, 10, 202. [Google Scholar]
- Hair, J.; Black, W.; Babin, B.; Anderson, R.; Tatham, R. Multivariate Data Analysis; Pearson Prentice Hall: Upper Saddle River, NJ, USA, 2010. [Google Scholar]
- Zhou, Z.; Jin, X.-L.; Vogel, D.R.; Fang, Y.; Chen, X. Individual motivations and demographic differences in social virtual world uses: An exploratory investigation in Second Life. Int. J. Inf. Manag. 2011, 31, 261–271. [Google Scholar] [CrossRef]
- Jeong, H. An investigation of user perceptions and behavioral intentions towards the e-library. Libr. Collect. Acquis. Tech. Serv. 2011, 35, 45–60. [Google Scholar] [CrossRef]
- Lin, W.-S.; Wang, C.-H. Antecedences to continued intentions of adopting e-learning system in blended learning instruction: A contingency framework based on models of information system success and task-technology fit. Comput. Educ. 2012, 58, 88–99. [Google Scholar] [CrossRef]
- Al-Gahtani, S.S. Empirical investigation of e-learning acceptance and assimilation: A structural equation model. Appl. Comput. Inform. 2016, 12, 27–50. [Google Scholar] [CrossRef] [Green Version]
- McQuitty, S.; Wolf, M. Structural equation modeling: A practical introduction. J. Afr. Bus. 2013, 14, 58–69. [Google Scholar] [CrossRef]
- Teo, T.; Noyes, J. An assessment of the influence of perceived enjoyment and attitude on the intention to use technology among pre-service teachers: A structural equation modeling approach. Comput. Educ. 2011, 57, 1645–1653. [Google Scholar] [CrossRef]
- Alumran, A.; Hou, X.-Y.; Sun, J.; Yousef, A.A.; Hurst, C. Assessing the construct validity and reliability of the parental perception on antibiotics (PAPA) scales. BMC Public Health 2014, 14, 1–9. [Google Scholar] [CrossRef] [Green Version]
- Yang, F.; Tan, J.; Peng, L. The effect of risk perception on the willingness to purchase hazard insurance—A case study in the Three Gorges Reservoir region, China. Int. J. Disaster Risk Reduct. 2020, 45, 101379. [Google Scholar] [CrossRef]
- Gefen, D.; Straub, D.; Boudreau, M.-C. Structural equation modeling and regression: Guidelines for research practice. Commun. Assoc. Inf. Syst. 2000, 4, 7. [Google Scholar] [CrossRef] [Green Version]
- Steiger, J.H. Understanding the limitations of global fit assessment in structural equation modeling. Personal. Individ. Differ. 2007, 42, 893–898. [Google Scholar] [CrossRef]
- Abuhassna, H.; Al-Rahmi, W.M.; Yahya, N.; Zakaria, M.A.Z.M.; Kosnin, A.B.M.; Darwish, M. Development of a new model on utilizing online learning platforms to improve students’ academic achievements and satisfaction. Int. J. Educ. Technol. High. Educ. 2020, 17, 38. [Google Scholar] [CrossRef]
- Hornbæk, K.; Hertzum, M. Technology acceptance and user experience: A review of the experiential component in HCI. ACM Trans. Comput. Hum. Interact. 2017, 24, 1–30. [Google Scholar] [CrossRef]
- Ke, C.-H.; Sun, H.-M.; Yang, Y.-C.; Sun, H.-M. Effects of User and System Characteristics on Perceived Usefulness and Perceived Ease of Use of the Web-Based Classroom Response System. Turk. Online J. Educ. Technol. 2012, 11, 128–143. [Google Scholar]
- Cidral, W.A.; Oliveira, T.; Di Felice, M.; Aparicio, M. E-learning success determinants: Brazilian empirical study. Comput. Educ. 2018, 122, 273–290. [Google Scholar] [CrossRef] [Green Version]
- Budu, K.W.A.; Yinping, M.; Mireku, K.K. Investigating the effect of behavioral intention on e-learning systems usage: Empirical study on tertiary education institutions in Ghana. Mediterr. J. Soc. Sci. 2018, 9, 201. [Google Scholar] [CrossRef] [Green Version]
- Phua, P.L.; Wong, S.L.; Abu, R. Factors influencing the behavioural intention to use the internet as a teaching-learning tool in home economics. Procedia Soc. Behav. Sci. 2012, 59, 180–187. [Google Scholar] [CrossRef] [Green Version]
- Brusso, R.C. Employee Behavioral Intention and Technology Use: Mediating Processes and Individual Difference Moderators. Ph.D. Thesis, Old Dominion University, Norfolk, VA, USA, 2015. [Google Scholar] [CrossRef]
- Islam, A.N. Investigating e-learning system usage outcomes in the university context. Comput. Educ. 2013, 69, 387–399. [Google Scholar] [CrossRef]
- Park, S.Y.; Nam, M.W.; Cha, S.B. University students’ behavioral intention to use mobile learning: Evaluating the technology acceptance model. Br. J. Educ. Technol. 2012, 43, 592–605. [Google Scholar] [CrossRef]
- Kim, Y.; Lee, H.S. Quality, perceived usefulness, user satisfaction, and intention to use: An empirical study of ubiquitous personal robot service. Asian Soc. Sci. 2014, 10, 1. [Google Scholar] [CrossRef] [Green Version]
- Machdar, N.M. The Effect Of Information Quality On Perceived Usefulness And Perceived Ease Of Use. Bus. Entrep. Rev. 2019, 15, 131–146. [Google Scholar] [CrossRef] [Green Version]
- Ali, B.M.; Younes, B. The impact of information systems on user performance: An exploratory study. J. Knowl. Manag. Econ. Inf. Technol. 2013, 3, 128–154. [Google Scholar]
- Fan, Y.; Chen, J.; Shirkey, G.; John, R.; Wu, S.; Park, H.; Shao, C. Applications of structural equation modeling (SEM) in ecological studies: An updated review. Ecol. Process. 2016, 5, 19. [Google Scholar] [CrossRef] [Green Version]
- Ong, A.K.S.; Prasetyo, Y.T.; Lagura, F.C.; Ramos, R.N.; Sigua, K.M.; Villas, J.A.; Young, M.N.; Diaz, J.F.T.; Persada, S.F.; Redi, A.A.N.P. Factors affecting intention to prepare for mitigation of “the big one” earthquake in the Philippines: Integrating protection motivation theory and extended theory of planned behavior. Int. J. Disast. Risk PE. 2021, 63, 102467. [Google Scholar] [CrossRef]
- Steinberger, P.; Eshet, Y.; Grinautsky, K. No Anxious Student Is Left Behind: Statistics Anxiety, Personality Traits, and Academic Dishonesty—Lessons from COVID-19. Sustainability 2021, 13, 4762. [Google Scholar] [CrossRef]
- Al-Rahmi, A.M.; Shamsuddin, A.; Alturki, U.; Aldraiweesh, A.; Yusof, F.M.; Al-Rahmi, W.M.; Aljeraiwi, A.A. The Influence of Information System Success and Technology Acceptance Model on Social Media Factors in Education. Sustainability 2021, 13, 7770. [Google Scholar] [CrossRef]
- Kim, S.; Kim, D.-J. Structural Relationship of Key Factors for Student Satisfaction and Achievement in Asynchronous Online Learning. Sustainability 2021, 13, 6734. [Google Scholar] [CrossRef]
- Wang, T.; Lin, C.-L.; Su, Y.-S. Continuance Intention of University Students and Online Learning during the COVID-19 Pandemic: A Modified Expectation Confirmation Model Perspective. Sustainability 2021, 13, 4586. [Google Scholar] [CrossRef]
- Prasetyo, Y.T.; Roque, R.A.; Chuenyindee, T.; Young, M.N.; Diaz, J.F.; Persada, S.F.; Miraja, B.A.; Perwira Redi, A.A. Determining Factors Affecting the Acceptance of Medical Education eLearning Platforms during the COVID-19 Pandemic in the Philippines: UTAUT2 Approach. Healthcare 2021, 9, 780. [Google Scholar] [CrossRef]
- Prasetyo, Y.T.; Tanto, H.; Mariyanto, M.; Hanjaya, C.; Young, M.N.; Persada, S.F.; Miraja, B.A.; Redi, A.A. Factors Affecting Customer Satisfaction and Loyalty in Online Food Delivery Service during the COVID-19 Pandemic: Its Relation with Open Innovation. J. Open Innov. 2021, 7, 76. [Google Scholar] [CrossRef]



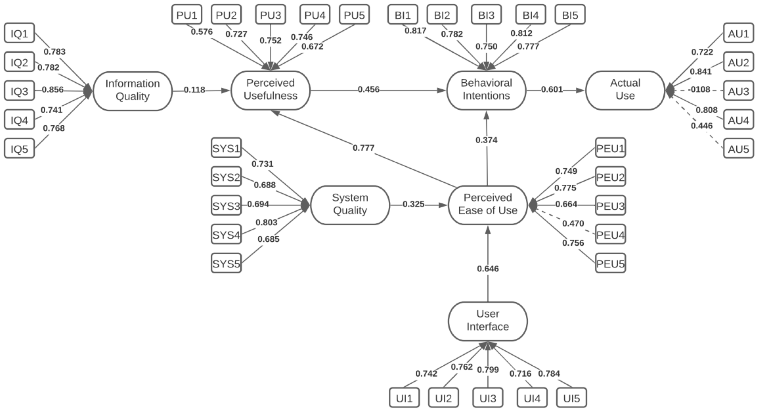
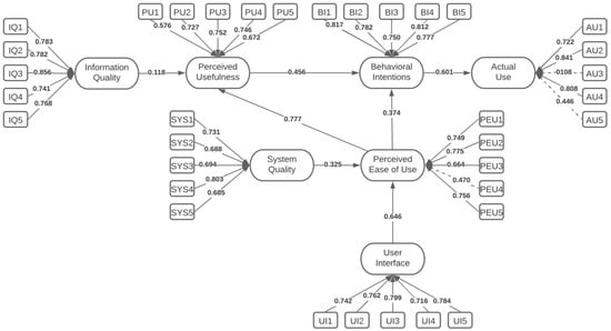
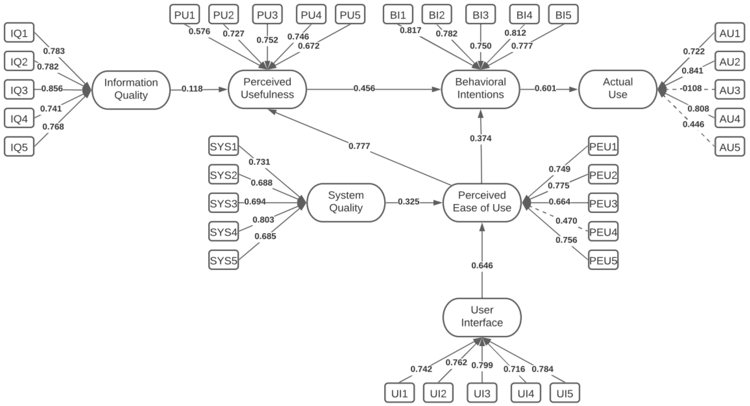
| Construct | Item | Measurements | References |
|---|---|---|---|
| System Quality | SYS1 | I find the online meeting platform easy to use. | [24] |
| SYS2 | I find it flexible to communicate with the online meeting platforms. | [16] | |
| SYS3 | I have a clear and understandable interaction with online meeting platforms. | ||
| SYS4 | I feel comfortable using the online meeting platform services and functionalities. | [25] | |
| SYS5 | The online meeting platform’s interface and system design is friendly. | [25] | |
| Information Quality | IQ1 | Online meeting platforms deliver useful information to my needs. | |
| IQ2 | Online meeting platforms offer exactly the knowledge I need. | ||
| IQ3 | Online meeting platforms provide me knowledge and organized content. | ||
| IQ4 | Online meeting platforms provide up-to-date information and content. | ||
| IQ5 | Online meeting platforms provide accurate information. | [26] | |
| Perceived Usefulness | PU1 | Online meeting platforms are very useful in this time of pandemic. | |
| PU2 | Online meeting platforms increase my productivity in my academics. | ||
| PU3 | Online Meeting platforms make it easier to study in distance learning. | ||
| PU4 | Online meeting platforms improve my performance in my academics. | ||
| PU5 | Online meeting platforms enable me to study asynchronously. | ||
| Perceived Ease of Use | PEU1 | I find online meeting platforms to be easy to use. | |
| PEU2 | Online meeting platforms make me feel comfortable. | ||
| PEU3 | Online meeting platforms enhance my academic performances | ||
| PEU4 | Online meeting platforms are much convenient for me to use. | ||
| User Interface | UI1 | Online meeting platforms provide user-friendly features. | |
| UI2 | I found various features in the platform that were well integrated. | ||
| UI3 | I think I would like to use online meeting platforms. | ||
| UI4 | I would imagine myself that I would learn to use this system very quickly. | ||
| UI5 | I think I would recommend to others to use online meeting platforms. | ||
| Behavioral Intentions | BI1 | I am motivated to use online meeting platforms. | |
| BI2 | I recommend using online meeting platforms. | ||
| BI3 | I am willing to use online meeting platforms for the whole year. | ||
| BI4 | I am very likely to use online meeting platforms. | ||
| BI5 | Using online meeting platforms makes online learning interesting. | ||
| Actual Use | AU1 | I think everyone learns more when using online meeting platforms. | |
| AU2 | I think everyone has fast internet access to use online meeting platforms. | ||
| AU3 | I think everyone has a good environment to use online platforms. |
| Characteristics | Category | N | % |
|---|---|---|---|
| Gender | Male | 210 | 42.1% |
| Female | 277 | 55.3% | |
| Prefer not to say | 11 | 2.2% | |
| Other | 2 | 0.4% | |
| School Year | Grade 11 | 104 | 21% |
| Grade 12 | 396 | 79% | |
| Hours Consumed in Online Classes (Per Week) | Less than 10 | 98 | 19.6% |
| 10–20 | 84 | 16.8% | |
| 21–30 | 77 | 15.4% | |
| 31–40 | 147 | 29.5% | |
| More than 40 | 94 | 18.8% | |
| Tuition Fee (Per Year) | Less than ₱15,000 | 107 | 21.4% |
| ₱15,000–₱70,000 | 141 | 28.3% | |
| More than ₱70,000 | 252 | 50.3% |
| Factor Loading | |||||
|---|---|---|---|---|---|
| Factor | Item | Mean | StD | Initial Model | Final Model |
| System Quality | SYS1 | 3.534 | 1.1293 | 0.731 | 0.753 |
| SYS2 | 3.232 | 1.0884 | 0.688 | 0.698 | |
| SYS3 | 3.152 | 1.0541 | 0.694 | 0.713 | |
| SYS4 | 3.182 | 1.0804 | 0.803 | 0.808 | |
| SYS5 | 3.618 | 1.0345 | 0.685 | 0.613 | |
| Information Quality | IQ1 | 3.536 | 0.9688 | 0.783 | 0.767 |
| IQ2 | 3.100 | 1.0238 | 0.782 | 0.760 | |
| IQ3 | 3.334 | 1.0102 | 0.856 | 0.863 | |
| IQ4 | 3.636 | 0.9846 | 0.741 | 0.747 | |
| IQ5 | 3.530 | 0.9669 | 0.768 | 0.750 | |
| Perceived Usefulness | PU1 | 4.174 | 1.0168 | 0.576 | 0.575 |
| PU2 | 2.860 | 1.1397 | 0.727 | 0.620 | |
| PU3 | 3.306 | 1.2536 | 0.752 | 0.673 | |
| PU4 | 2.794 | 1.1411 | 0.746 | 0.652 | |
| PU5 | 3.216 | 1.1714 | 0.672 | 0.581 | |
| Perceived Ease of Use | PEU1 | 3.606 | 1.1105 | 0.749 | 0.698 |
| PEU2 | 3.038 | 1.1041 | 0.775 | 0.667 | |
| PEU3 | 2.758 | 1.0945 | 0.664 | 0.686 | |
| PEU4 | 2.380 | 1.2581 | 0.470 | - | |
| PEU5 | 3.056 | 1.1012 | 0.756 | 0.656 | |
| User Interface | UI1 | 3.644 | 0.9732 | 0.742 | 0.836 |
| UI2 | 3.566 | 0.9051 | 0.762 | 0.844 | |
| UI3 | 3.008 | 1.1622 | 0.799 | 0.912 | |
| UI4 | 3.228 | 1.2178 | 0.716 | 0.630 | |
| UI5 | 3.138 | 1.1531 | 0.784 | 0.933 | |
| Behavioral Intentions | BI1 | 2.806 | 1.1344 | 0.817 | 0.778 |
| BI2 | 3.050 | 1.1533 | 0.782 | 0.757 | |
| BI3 | 2.658 | 1.3009 | 0.750 | 0.696 | |
| BI4 | 2.976 | 1.1180 | 0.812 | 0.758 | |
| BI5 | 2.726 | 1.1890 | 0.777 | 0.731 | |
| Actual Use | AU1 | 2.250 | 1.1533 | 0.722 | 0.857 |
| AU2 | 1.690 | 1.0846 | 0.841 | 0.667 | |
| AU3 | 4.158 | 1.1832 | −0.108 | - | |
| AU4 | 1.882 | 1.1002 | 0.808 | 0.613 | |
| AU5 | 3.120 | 1.1817 | 0.446 | - | |
| Factor | Factor Loading | Cronbach’s α | Average Variance Extracted (AVE) | Composite Reliability (CR) | |
|---|---|---|---|---|---|
| Initial | Final | ||||
| System Quality | 0.731 | 0.753 | |||
| 0.688 | 0.698 | ||||
| 0.694 | 0.713 | 0.843 | 0.518 | 0.842 | |
| 0.803 | 0.808 | ||||
| 0.685 | 0.613 | ||||
| Information Quality | 0.783 | 0.767 | |||
| 0.782 | 0.760 | ||||
| 0.856 | 0.863 | 0.890 | 0.606 | 0.885 | |
| 0.741 | 0.747 | ||||
| 0.768 | 0.750 | ||||
| Perceived Usefulness | 0.576 | 0.575 | |||
| 0.727 | 0.620 | ||||
| 0.752 | 0.673 | 0.821 | 0.386 | 0.758 | |
| 0.746 | 0.652 | ||||
| 0.672 | 0.581 | ||||
| Perceived Ease of Use | 0.749 | 0.698 | |||
| 0.775 | 0.667 | ||||
| 0.664 | 0.686 | 0.818 | 0.458 | 0.771 | |
| 0.470 | - | ||||
| 0.756 | 0.656 | ||||
| User Interface | 0.742 | 0.836 | |||
| 0.762 | 0.844 | ||||
| 0.799 | 0.912 | 0.869 | 0.426 | 0.748 | |
| 0.716 | 0.630 | ||||
| 0.784 | 0.933 | ||||
| Behavioral Intentions | 0.817 | 0.778 | |||
| 0.782 | 0.757 | ||||
| 0.750 | 0.696 | 0.889 | 0.554 | 0.861 | |
| 0.812 | 0.758 | ||||
| 0.777 | 0.731 | ||||
| Actual Use | 0.722 | 0.857 | |||
| 0.841 | 0.667 | ||||
| −0.108 | - | 0.830 | 0.518 | 0.760 | |
| 0.808 | 0.613 | ||||
| 0.446 | - | ||||
| Overall Questionnaire | 0.958 | - | 0.999 | ||
| Goodness of Fit Measures of SEM | Parameter Estimates | Minimum Cut-Off | Suggested by |
|---|---|---|---|
| Incremental Fit Index (IFI) | 0.852 | >0.80 | [30] |
| Tucker Lewis Index (TLI) | 0.857 | >0.80 | [30] |
| Comparative Fit Index (CFI) | 0.861 | >0.80 | [30] |
| Goodness of Fit Index (GFI) | 0.816 | >0.80 | [30] |
| Adjusted Goodness of Fit Index (AGFI) | 0.803 | >0.80 | [30] |
| Root Mean Square Error (RMSEA) | 0.065 | <0.07 | [31] |
Publisher’s Note: MDPI stays neutral with regard to jurisdictional claims in published maps and institutional affiliations. |
© 2021 by the authors. Licensee MDPI, Basel, Switzerland. This article is an open access article distributed under the terms and conditions of the Creative Commons Attribution (CC BY) license (https://creativecommons.org/licenses/by/4.0/).
Share and Cite
Prasetyo, Y.T.; Ong, A.K.S.; Concepcion, G.K.F.; Navata, F.M.B.; Robles, R.A.V.; Tomagos, I.J.T.; Young, M.N.; Diaz, J.F.T.; Nadlifatin, R.; Redi, A.A.N.P. Determining Factors Affecting Acceptance of E-Learning Platforms during the COVID-19 Pandemic: Integrating Extended Technology Acceptance Model and DeLone & McLean IS Success Model. Sustainability 2021, 13, 8365. https://doi.org/10.3390/su13158365
Prasetyo YT, Ong AKS, Concepcion GKF, Navata FMB, Robles RAV, Tomagos IJT, Young MN, Diaz JFT, Nadlifatin R, Redi AANP. Determining Factors Affecting Acceptance of E-Learning Platforms during the COVID-19 Pandemic: Integrating Extended Technology Acceptance Model and DeLone & McLean IS Success Model. Sustainability. 2021; 13(15):8365. https://doi.org/10.3390/su13158365
Chicago/Turabian StylePrasetyo, Yogi Tri, Ardvin Kester S. Ong, Giero Krissianne Frances Concepcion, Francheska Mikaela B. Navata, Raphael Andrei V. Robles, Isaiash Jeremy T. Tomagos, Michael Nayat Young, John Francis T. Diaz, Reny Nadlifatin, and Anak Agung Ngurah Perwira Redi. 2021. "Determining Factors Affecting Acceptance of E-Learning Platforms during the COVID-19 Pandemic: Integrating Extended Technology Acceptance Model and DeLone & McLean IS Success Model" Sustainability 13, no. 15: 8365. https://doi.org/10.3390/su13158365
APA StylePrasetyo, Y. T., Ong, A. K. S., Concepcion, G. K. F., Navata, F. M. B., Robles, R. A. V., Tomagos, I. J. T., Young, M. N., Diaz, J. F. T., Nadlifatin, R., & Redi, A. A. N. P. (2021). Determining Factors Affecting Acceptance of E-Learning Platforms during the COVID-19 Pandemic: Integrating Extended Technology Acceptance Model and DeLone & McLean IS Success Model. Sustainability, 13(15), 8365. https://doi.org/10.3390/su13158365

