Multi-Disciplinary Analysis of Light Shelves Application within a Student Dormitory Refurbishment
Abstract
:1. Introduction
- Under clear and partly cloudy skies, it is recommended that the photosensor should be at least partially shielded and positioned at the center of the ceiling.
- For all sky conditions, the no-shielding sensor is not recommended because the control system could generate over-dimming due to the excessive daylight detection.
- Under the overcast sky conditions, the effect of the energy saving is insignificant, owing to insufficient daylight.
- For the clear and partly cloudy sky conditions, the energy savings are not significantly different.
2. The Case Study: A Dormitory in Athens
- The heating system is turned on from 1 November to 31 March (except for Christmas holidays) with a set-point temperature of 20 °C.
- The cooling system is turned on from 15 May to 15 September (except August) with a set-point temperature of 26 °C.
- The ventilation system is available all year (except for Christmas holidays and August):
- in wintertime, from 7:00 to 11:00 and from 18:00 to 22:00;
- in summertime, from 6:00 to 8:00 and from 18:00 to 23:00.
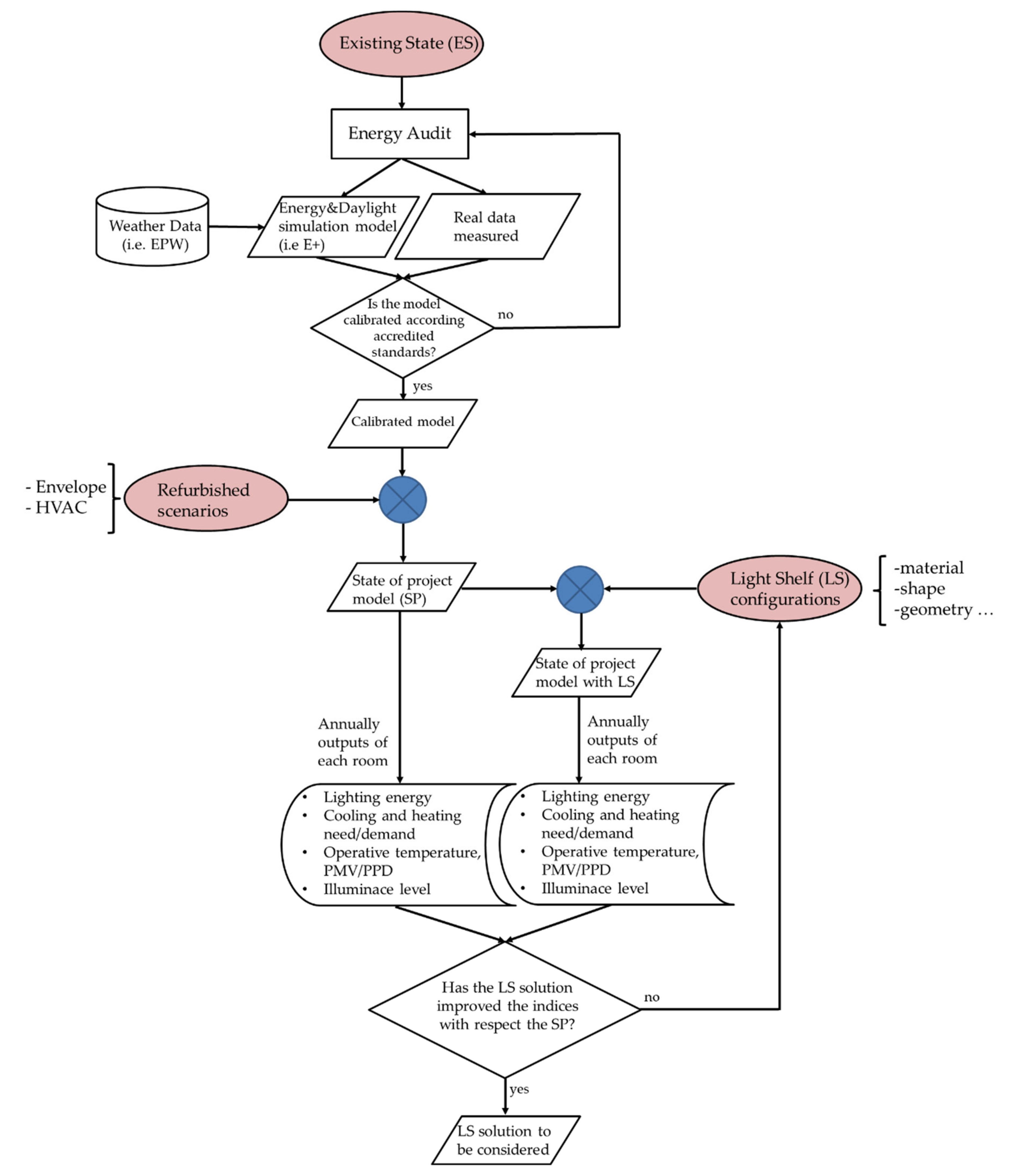
3. Materials and Methods
- 13 September (autumn equinox).
- 22 December (winter solstice).
- 21 March (spring equinox).
- 21 June (summer solstice).
4. Results of Numerical Study
4.1. Daily Analysis
- For the WR, it goes from −7% (at 12:00) to +17% (at 16:00).
- For the ER, it goes from +2% (at 18:00) to +33% (at 10:00).
- in the WR, the daily median reduction goes from −8% (LS_out_30_30) to −14% (LS_out_50_90 and LS_out_30_90);
- for the ER, the daily median reduction goes from −10% (LS_out_30_30) to −21% (LS_out_30_90).
4.2. Annual Analysis
5. Conclusions and Further Developments
- under the daylight point of view, an annual increase of illuminance level (+12% approximately);
- considering the energy aspect, a saving of electricity demand for the light system, but an increase of cooling need; and
- regarding the thermo-hygrometric comfort, a small variation of the PPD index (≈ ±2%).
- The internal configuration could be suitable for climate conditions in which the energy demand for heating is comparable to or higher than that for cooling.
- The outdoor solution could be suitable for climate conditions in which the energy demand for cooling predominates.
- This latter did not show improvement in daylight.
- The maximum benefit of light shelves’ application has been observed in the room with the eastern exposure, with respect to the western one.
Author Contributions
Funding
Conflicts of Interest
Nomenclature
| ES | Existing state | |
| LS | Light shelves | |
| LS_in | Inner light shelves | |
| LS_out | Outer light shelves | |
| SP | State of project | |
| ER | East room | |
| WR | West room | |
| RP | Reference point | |
| nh | Number of hours in which the illuminance is greater than 500 lux | |
| Δ | Percentage variations, or simply variation, with respect to the SP | [%] |
| Ill | Illuminance level in the RP | [lux] |
| El | Electricity for the light system | [kWh] |
| Ec | Total cooling energy need | [kWh] |
| Eh | Total heating energy need | [kWh] |
| To | Operative Temperature | (°C) |
| PMV | Predicted mean vote | [-] |
| PPD | Predicted percentage of dissatisfied | [%] |
References
- United Nations General Assembly. Resolution Adopted by the General Assembly on 25 September 2015, Transforming our World: The 2030 Agenda for Sustainable Development; United Nations General Assembly: New York, NY, USA, 2015. [Google Scholar]
- Website: United Nations Environment Programme. Available online: https://www.unep.org/resources/publication/2019-global-status-report-buildings-and-construction-sector (accessed on 22 July 2021).
- Hee, W.J.; Alghoul, M.A.; Bakhtyar, B.; Elayeb, O.; Shameri, M.A.; Alrubaih, M.S.; Sopian, K. The role of window glazing on daylighting and energy saving in buildings. Renew. Sustain. Energy Rev. 2015, 42, 323–343. [Google Scholar] [CrossRef]
- Gadelhak, M.; Lang, W. Optimization of office building façade to enhance daylighting, thermal comfort and energy use intensity. In Proceedings of the Conference: BSO16: Building Simulation and Optimization-Third IBPSA-England Conference, Tyne and Wear, UK, 2–14 September 2016. [Google Scholar]
- Othman, M.A.B.; Ahmad, N.A.; Ajis, A.M. Daylight strategies for architectural studio facilities: The literature review. IOP Conf. Ser. Earth Environ. Sci. 2017, 67, 012025. [Google Scholar] [CrossRef]
- Kontadakis, A.; Tsangrassoulis, A.; Doulos, L.; Zerefos, S. A Review of Light Shelf Designs for Daylit Environments. Sustainability 2018, 10, 71. [Google Scholar] [CrossRef] [Green Version]
- Warrier, G.A.; Raphael, B. Performance evaluation of light shelves. Energy Build. 2017, 140, 19–27. [Google Scholar] [CrossRef]
- Claros, S.-T.; Soler, A. Indoor daylight climate-comparison between light shelves and overhang performances in Madrid for hours with unit sunshine fraction and realistic values of model reflectance. Sol. Energy 2001, 71, 233–239. [Google Scholar] [CrossRef]
- Meresi, A. Evaluating daylight performance of light shelves combined with external blinds in south-facing classrooms in Athens, Greece. Energy Build. 2016, 116, 190–205. [Google Scholar] [CrossRef]
- Ebrahimi-Moghadam, A.; Ildarabadi, P.; Aliakbari, K.; Fadaee, F. Sensitivity analysis and multi-objective optimization of energy consumption and thermal comfort by using interior light shelves in residential buildings. Renew. Energy 2020, 159, 736–755. [Google Scholar] [CrossRef]
- Kim, K.; Lee, H.; Jang, H.; Park, C.; Choi, C. Energy-saving performance of light shelves under the application of userawareness technology and light-dimming control. Sustain. Cities Soc. 2019, 44, 582–596. [Google Scholar] [CrossRef]
- Freewan, A.A. Maximizing the lightshelf performance by interaction between lightshelf geometries and a curved ceiling. Energy Convers. Manag. 2010, 51, 1600–1604. [Google Scholar] [CrossRef]
- Freewan, A.A.; Shao, L.; Riffat, S. Optimizing performance of the lightshelf by modifying ceiling geometry in highly luminous climates. Sol. Energy 2008, 82, 343–353. [Google Scholar] [CrossRef]
- Mangkuto, R.A.; Feradi, F.; Putra, R.E.; Atmodipoero, R.T.; Favero, F. Optimisation of daylight admission based on modifications of light shelf design parameters. J. Build. Eng. 2018, 18, 195–209. [Google Scholar] [CrossRef]
- Xue, P.; Mak, C.M.; Cheung, H.D. New static lightshelf system design of clerestory windows for Hong Kong. Build. Environ. 2014, 72, 368–376. [Google Scholar] [CrossRef]
- Mesloub, A.; Ghosh, A. Daylighting Performance of Light Shelf Photovoltaics (LSPV) for Office Buildings in Hot Desert-Like Regions. Appl. Sci. 2020, 10, 7959. [Google Scholar] [CrossRef]
- Lee, H.; Zhao, X.; Seo, J. A Study of Optimal Specifications for Light Shelves with Photovoltaic Modules to Improve Indoor Comfort and Save Building Energy. Int. J. Environ. Res. Public Health 2021, 18, 2574. [Google Scholar] [CrossRef]
- Lee, H.; Seo, J. Performance Evaluation of External Light Shelves by Applying a Prism Sheet. Energies 2020, 13, 4618. [Google Scholar] [CrossRef]
- Lee, H.; Jeon, G.; Seo, J.; Kim, Y. Daylighting performance improvement of a light-shelf using diffused reflection. Indoor Built Environ. 2017, 26, 717–726. [Google Scholar] [CrossRef]
- Lee, H.; Kim, K.; Seo, J.; Kim, Y. Effectiveness of a perforated light shelf for energy saving. Energy Build. 2017, 144, 144–151. [Google Scholar] [CrossRef]
- Moon, J.W.; Baik, Y.-K.; Kim, S. Operation guidelines for daylight dimming control systems in an office with lightshelf configurations. Build. Environ. 2020, 180, 106968. [Google Scholar] [CrossRef]
- Berardi, U.; Anaraki, H.K. Analysis of the Impacts of Light Shelves on the Useful Daylight Illuminance in Office Buildings in Toronto. Energy Proc. 2015, 78, 1793–1798. [Google Scholar] [CrossRef] [Green Version]
- Website: European council for an energy efficient economy. Available online: https://www.eceee.org/library/conference_proceedings/eceee_Summer_Studies/2017/5-buildings-and-construction-technologies-and-systems/optimization-design-of-light-shelf-for-visual-comfort-and-energy-savings-in-a-office-space/ (accessed on 22 July 2021).
- Schweiker, M.; Ampatzi, E.; Andargie, M.S.; Andersen, R.K.; Azar, E.; Barthelmes, V.M.; Berger, C.; Bourikas, L.; Carlucci, S.; Chinazzo, G.; et al. Review of multi-domain approaches to indoor environmental perception and behaviour. Build. Environ. 2020, 176, 106804. [Google Scholar] [CrossRef]
- Loonen, R.C.G.M.; Favoino, F.; Hensen, J.L.M.; Overend, M. Review of current status, requirements and opportunities for building performance simulation of adaptive facades. J. Build. Perform. Simul. 2017, 10, 205–223. [Google Scholar] [CrossRef] [Green Version]
- Kottek, M.; Grieser, J.; Beck, C.; Rudolf, B.; Rubel, F. World Map of the Köppen- Geiger Climate Classification Updated; Gebrüder Borntraeger: Berlin/Stuttgart, Germany, 2006. [Google Scholar] [CrossRef]
- Assimakopoulos, M.-N.; De Masi, R.F.; Fotopoulou, A.; Papadaki, D.; Ruggiero, S.; Semprini, G.; Vanoli, G.P. Holistic approach for energy retrofit with volumetric add-ons toward nZEB target: Case study of a dormitory in Athens. Energy Build. 2020, 207, 109630. [Google Scholar] [CrossRef]
- U.S. Department of Energy. Energy Plus Simulation Software v. 9.2.0. 2019. Available online: https://energyplus.net/ (accessed on 22 July 2021).
- Design Builder, v.6.1.0. 2019. Available online: http://www.designbuilder.co.uk/ (accessed on 22 July 2021).
- Department of Energy Federal Energy Management Program. M&V Guidelines: Measurement and Verification for Federal Energy Projects Version 3.0; US Department of Energy: Boulder, CO, USA, 2008. [Google Scholar]
- Ferrante, A.; Fotopoulou, A.; Semprini, G.; Cantelli, D.; Ruggiero, S.; Karalis, M.; Efthymiou, C.; Papadaki, D.; Assimakopoulos, M.-N. IEQ and energy improvement of existing buildings by prefabricated facade additions: The case of a student house in Athens. IOP Conf. Ser. Mater. Sci. Eng. 2019, 609, 042047. [Google Scholar] [CrossRef]
- Impianti Aeraulici ai fini di Benessere. Generalità, Classificazione e Requisiti. Regole per la Richiesta D’offerta, L’offerta, L’ordine e la Fornitura; UNI 10339:1995; Ente Nazionale Italiano Di Unificazione: Milan, Italy, 1995. (In Italian)
- Soheilian, M.; Fischl, G.; Aries, M. Smart Lighting Application for Energy Saving and User Well-Being in the Residential Environment. Sustainability 2021, 13, 6198. [Google Scholar] [CrossRef]
- U.S. Department of Energy. Engineering Reference, EnergyPlusTM Version 9.2.0 Documentation; US Department of Energy: Boulder, CO, USA, 2019. [Google Scholar]
- International Organization for Standardization. ISO 7730:2005, Ergonomics of the Thermal Environment—Analytical Determination and Interpretation of Thermal Comfort Using Calculation of the PMV and PPD Indices and Local Thermal Comfort Criteria; ISO: Geneva, Switzerland, 2005. [Google Scholar]
- Assimakopoulos, M.-N.; De Masi, R.F.; De Rossi, F.; Papadaki, D.; Ruggiero, S. Green Wall Design Approach Towards Energy Performance and Indoor Comfort Improvement: A Case Study in Athens. Sustainability 2020, 12, 3772. [Google Scholar] [CrossRef]
- DECRETO 26 giugno 2015 Applicazione delle Metodologie di Calcolo delle Prestazioni Energetiche e Definizione delle Prescrizioni e dei Requisiti Minimi Degli Edifici. (in Italian) (GU n.162 del 15-7-2015—n. 39); Gazzetta Ufficiale: Roma, Italy, 2015.
- Assimakopoulos, M.-N.; Papadaki, D.; Tariello, F.; Vanoli, G.P. A Holistic Approach for Energy Renovation of the Town Hall Building in a Typical Small City of Southern Italy. Sustainability 2020, 12, 7699. [Google Scholar] [CrossRef]
- Ascione, F.; Bianco, N.; De Masi, R.F.; Mauro, G.M.; Vanoli, G.P. Design of the Building Envelope: A Novel Multi-Objective Approach for the Optimization of Energy Performance and Thermal Comfort. Sustainability 2015, 7, 10809–10836. [Google Scholar] [CrossRef] [Green Version]
- Ascione, F.; De Masi, R.F.; de Rossi, F.; Ruggiero, S.; Vanoli, G.P. Optimization of building envelope design for nZEBs in Mediterranean climate: Performance analysis of residential case study. Appl. Energy 2016, 183, 938–957. [Google Scholar] [CrossRef]
- Ascione, F.; Bianco, N.; De Masi, R.F.; Perone, T.; Ruggiero, S.; Strangio, P.; Vanoli, G.P. Light and heavy energy refurbishments of Mediterranean offices. Part II: Cost-optimal energy renovation of an institutional building. Proc. Eng. 2017, 180, 1518–1530. [Google Scholar] [CrossRef]
- Ochoa, C.E.; Capeluto, I.G. Evaluating visual comfort and performance of three natural lighting systems for deep office buildings in highly luminous climates. Build. Environ. 2006, 41, 1128–1135. [Google Scholar] [CrossRef]
- Kontadakis, A.; Tsangrassoulis, A.; Doulos, L.; Topalis, F. An active sunlight redirection system for daylight enhancement beyond the perimeter zone. Build. Environ. 2017, 113, 267–279. [Google Scholar] [CrossRef]











| Paper | Site (Latitude, Longitude) | Type of Study | Tool | Width, Depth, and Height of the Environment | Use of the Environment | Type of LSs | Orientation | Type/Model of Sky | Field of Investigation |
|---|---|---|---|---|---|---|---|---|---|
| [4] | Cairo, Egypt (30°3′ N 31°14′ E); Munich, Germany (48°8′ N 11°34′ E) | Numerical | Radiance; Daysim; EnergyPlus | 4.00 × 6.50 × 3.00 m | Office | Fixed Horizontal Internal or external | South | - |
|
| [7] | Chennai, India (13°04′ N 80°16′ E) | Experimental; numerical. | Radiance | 1.40 × 2.00 × 2.00 m; 7.00 × 7.00 × 3.20 m. | Test cell | Fixed Horizontal or inclined Internal or external Aluminum or glass mirror material | All; South | Sunny and cloudy (standard CIE overcast) | • Daylighting illuminance. |
| [8] | Madrid, Spain (40°30′ N 3°40′ W) | Experimental | - | 0.60 × 0.60 × 0.28 m (1:10 scale model) | Scale model | Fixed Horizontal Internal or external Metacrilate or glass mirror material | South | - | • Daylighting illuminance. |
| [9] | Athens, Greece (37°58′ N 23°43′ E) | Experimental; numerical | Radiance | 7.00 × 7.00 × 3.20 m | School classroom | Fixed Horizontal or 30° inclined Internal or external with differed width | South | CIE overcast sky type or clear sky using climate data. | • Daylighting illuminance. |
| [10] | Mashhad, Iran (36°18′ N 59°36′ E) | Numerical | Energy plus | 5.83 × 10.69 × 3.20 m; 4.53 × 6.08 × 3.20 m; 12.98 × 7.50 ×3.20 m on average | Residential | Fixed Horizontal or vertical or 30° inclined Internal with different depth | West, South, East | Dynamically weather conditions (EPW File) |
|
| [11] | - | Experimental | - | 6.60 × 6.60 × 2.50 m | Residential | Movable External | South | Artificial sunlight 15-day standard for each season. |
|
| [12] | Jordan (31°57′ N 35°56′ E) | Numerical | Radiance | 6.00 × 8. 00 × 3.25 m with curved ceiling | - | Fixed Horizontal or curved Internal or external | South | One year sky condition | • Daylighting illuminance. |
| [13] | Jordan (31°57′ N 35°56′ E) | Numerical; experimental | Radiance | 6.00 × 8. 00 × 3.25 m with curved ceiling | - | Fixed Horizontal or curved Internal or external | South | CIE clear skies conditions | • Daylighting illuminance. |
| [14] | Bandung, Indonesia (6°55′ S 107°36′ E) | Experimental; numerical | Radiance | 14.20 × 19.00 × 2.77 m | Dental hospital | Fixed Horizontal or inclined Internal or external | East, West | Overcast sky | • Daylighting illuminance. |
| [15] | Hong Kong, Cina (22°18′ N, 114°10′ E) | Numerical | TracePro | 6.00 × 8.00 × 3.20 m | Residential | Fixed Horizontal Internal or external with aluminum sheet | South | One year sky condition | • Daylighting illuminance |
| [16] | Ha’il, Saudi Arabia (27°31′ N, 41°41′ E) | Numerical | Radiance | 8.00 × 4.60 × 2.00 m | Office | Fixed Horizontal or curved Internal or external with different PV coverage | South | One year sky condition by climate file |
|
| [17] | Seoul, South Corea (37°33′ N 126°59′ E) | Experimental | - | 6.60 × 4.90 × 2.50 m | Full-scale testbed | Fixed Horizontal or inclined External with PV | South | Artificial sunlight and external temperature during mid-season |
|
| [18] | Seoul, South Corea (37°33′ N 126°59′ E) | Experimental | - | 6.60 ×4.90 × 2.50 m | Full-scale testbed | Fixed Horizontal or inclined External prism sheet | South | Artificial sunlight and external temperature during mid-season |
|
| [19] | Seoul, South Corea (37°33′ N 126°59′ E) | Experimental | - | 6.60 ×4.90 × 2.50 m | Full-scale testbed | Movable Internal and external with diffused reflection surface | South | Artificial sunlight and external temperature during mid-season |
|
| [20] | Seoul, South Corea (37°33′ N 126°59′ E) | Experimental | - | 6.60 ×4.90 × 2.50 m | Full-scale testbed | Fixed Horizontal or inclined External with perforated surface | South | Artificial sunlight and external temperature during mid-season |
|
| [21] | Seoul, South Korea (37°33′ N 126°59′ E) | Numerical | Lightscape | 5.00 × 10.00 × 3.00 m | Office | Fixed Horizontal External | South | Clear, partly cloudy, and cloudy (overcast) skies, three representative days for the sun positions in a year |
|
| [22] | Toronto, Canada (43°42′ N 79°20′ W) | Numerical | AGi32 | 15.00 ×10.00 × 3.00 m | Office | Fixed Horizontal Internal and external | South | Perez All-Weather | • Daylighting illuminance. |
| [23] | Jakarta, Indonesia (6°12′ S 106°49′ E) | Numerical | Dialux | 36.00 × 22.85 × 3.10 m | Office | Fixed Horizontal Internal aluminum with white coating | All exposures | Overcast sky |
|
| Geometrical Features | |
|---|---|
| Height from floor | 1.9 m; 2.1 m |
| Distance to ceiling | 0.9 m; 0.7 m |
| Distance from the top of the window (y) | 50 cm; 30 cm |
| Width (x) | 30 cm, 60 cm, 90 cm |
| Thickness | 0.03 m |
| Angle with window plane | 90° |
| Spectral characteristics | |
| Thermal emissivity | 0.8 |
| Solar reflectance | 0.8 |
| Visible reflectance | 0.9 |
| Thermal characteristics | |
| Thermal conductivity | 0.03 W/m K |
| Density | 30 kg/m3 |
| Specific heat | 1000 J/kg K |
| Hours | Solar Altitude Angle (°) | Solar Azimuth Angle (°) | Global Horizontal Illuminance (lux) | Total Sky Cover (-) | ||||||||||||
|---|---|---|---|---|---|---|---|---|---|---|---|---|---|---|---|---|
| 21/03 | 21/06 | 23/09 | 22/12 | 21/03 | 21/06 | 23/09 | 22/12 | 21/03 | 21/06 | 23/09 | 22/12 | 21/03 | 21/06 | 23/09 | 22/12 | |
| 1:00 | −50.1 | −27.4 | −50.1 | −72.1 | 337.2 | 346.8 | 343.1 | 322.5 | 0 | 0 | 0 | 0 | 0 | 4 | 2 | 5 |
| 2:00 | −51.9 | −28.5 | −51.5 | −74.9 | 6.1 | 4.2 | 8.0 | 15.2 | 0 | 0 | 0 | 0 | 0 | 2 | 2 | 4 |
| 3:00 | −49.3 | −26.5 | −47.8 | −68.8 | 24.3 | 17.5 | 29.4 | 51.1 | 0 | 0 | 0 | 0 | 1 | 2 | 2 | 4 |
| 4:00 | −42.7 | −21.5 | −40.4 | −58.4 | 43.8 | 31.6 | 47.7 | 72.1 | 0 | 0 | 0 | 0 | 2 | 2 | 2 | 5 |
| 5:00 | −33.5 | −14.3 | −30.8 | −46.8 | 58.9 | 43.9 | 61.9 | 84.6 | 0 | 0 | 0 | 0 | 4 | 2 | 2 | 5 |
| 6:00 | −22.8 | −5.3 | −19.8 | −35.0 | 70.9 | 54.5 | 73.3 | 94.1 | 0 | 1800 | 0 | 0 | 5 | 3 | 2 | 6 |
| 7:00 | −11.3 | 4.8 | −8.3 | −23.3 | 81.0 | 63.8 | 83.2 | 102.4 | 800 | 14,100 | 1700 | 0 | 6 | 3 | 2 | 7 |
| 8:00 | 0.5 | 15.8 | 3.5 | −12.0 | 90.4 | 72.3 | 92.5 | 110.6 | 9200 | 32,800 | 15,100 | 200 | 7 | 4 | 2 | 9 |
| 9:00 | 12.2 | 27.3 | 15.2 | −1.3 | 99.8 | 80.4 | 102.0 | 119.3 | 28,300 | 49,400 | 35,300 | 4600 | 6 | 5 | 3 | 9 |
| 10:00 | 23.6 | 39.0 | 26.5 | 8.5 | 110.1 | 89.0 | 112.7 | 129.0 | 51,900 | 59,400 | 51,400 | 12,500 | 4 | 6 | 4 | 9 |
| 11:00 | 34.2 | 50.8 | 36.8 | 16.9 | 122.3 | 99.2 | 125.5 | 140.1 | 72,300 | 59,900 | 63,200 | 19,200 | 2 | 7 | 5 | 9 |
| 12:00 | 43.3 | 62.1 | 45.4 | 23.5 | 137.7 | 113.7 | 142.0 | 153.0 | 83,200 | 88,400 | 74,600 | 23,500 | 2 | 5 | 4 | 9 |
| 13:00 | 49.6 | 71.6 | 50.9 | 27.5 | 157.5 | 140.2 | 163.0 | 167.6 | 87,000 | 102,900 | 79,300 | 24,700 | 2 | 2 | 3 | 9 |
| 14:00 | 51.9 | 75.0 | 51.9 | 28.4 | 181.0 | 187.4 | 187.0 | 183.1 | 84,600 | 102,200 | 77,700 | 22,700 | 1 | 0 | 2 | 9 |
| 15:00 | 49.3 | 69.3 | 48.2 | 26.2 | 204.3 | 229.4 | 209.6 | 198.3 | 74,800 | 93,600 | 67,200 | 17,900 | 1 | 0 | 2 | 9 |
| 16:00 | 42.6 | 59.0 | 40.8 | 21.1 | 223.7 | 251.2 | 228.0 | 212.3 | 59,400 | 77,800 | 49,100 | 10,800 | 1 | 0 | 2 | 9 |
| 17:00 | 33.4 | 47.4 | 31.1 | 13.8 | 238.8 | 264.0 | 242.2 | 224.5 | 38,500 | 55,800 | 28,100 | 2900 | 1 | 0 | 1 | 9 |
| 18:00 | 22.7 | 35.6 | 20.1 | 4.8 | 250.8 | 273.5 | 253.7 | 235.0 | 16,000 | 32,900 | 8200 | 0 | 1 | 0 | 1 | 7 |
| 19:00 | 11.3 | 23.9 | 8.5 | −5.4 | 261.0 | 281.9 | 263.5 | 244.3 | 1500 | 13,000 | 400 | 0 | 1 | 0 | 0 | 5 |
| 20:00 | −0.5 | 12.6 | −3.3 | −16.4 | 270.3 | 290.1 | 272.8 | 252.7 | 0 | 1400 | 0 | 0 | 1 | 0 | 0 | 4 |
| 21:00 | −12.3 | 1.8 | −15.0 | −27.9 | 279.7 | 298.7 | 282.4 | 260.9 | 0 | 0 | 0 | 0 | 1 | 0 | 0 | 4 |
| 22:00 | −23.7 | −8.0 | −26.2 | −39.7 | 290.0 | 308.4 | 293.0 | 269.5 | 0 | 0 | 0 | 0 | 1 | 0 | 0 | 5 |
| 23:00 | −34.3 | −16.6 | −36.5 | −51.5 | 302.2 | 319.4 | 305.9 | 279.8 | 0 | 0 | 0 | 0 | 1 | 0 | 0 | 5 |
| 24:00 | −43.4 | −23.2 | −45.0 | −62.7 | 317.6 | 332.2 | 322.3 | 294.7 | 0 | 0 | 0 | 0 | 1 | 0 | 0 | 6 |
| Index | Description | ||
|---|---|---|---|
| Daylighting | Ill | (lux) | Illuminance level in the RP |
| El | (kWh) | Electricity required for the light when the continuous dimming control is used in the RP. | |
| Energy performance | Ec | (kWh) | Total cooling energy need (sensible and latent). Temperature set point (26 °C). |
| Eh | (kWh) | Total heating energy need (sensible and latent). Temperature set point (20 °C). | |
| Thermal comfort | To | (°C) | Operative temperature. |
| PPD | (%) | Predicted percentage of dissatisfied according to ISO 7730 [35]. Clothing insulation: 0.5 Clo in summer, 1.0 Clo in winter. | |
| PMV | (-) | Predicted mean vote according to ISO 7730 [35]. Clothing insulation: 0.5 Clo in summer, 1.0 Clo in winter. |
| ΔTo (°C) | ||||||||
|---|---|---|---|---|---|---|---|---|
| March 21 | June 21 | September 23 | December 22 | |||||
| ER | WR | ER | WR | ER | WR | ER | WR | |
| LS_in_30_30 | −0.19 | −0.01 | −0.01 | −0.01 | −0.01 | 0.00 | −0.02 | 0.01 |
| LS_in_30_60 | −0.19 | −0.01 | 0.00 | −0.01 | −0.01 | 0.00 | −0.02 | 0.00 |
| LS_in_30_90 | −0.19 | −0.01 | 0.00 | 0.00 | −0.01 | 0.00 | −0.02 | 0.00 |
| LS_in_50_60 | −0.33 | −0.01 | −0.01 | −0.02 | −0.02 | −0.01 | −0.03 | 0.01 |
| LS_in_50_90 | −0.33 | −0.01 | −0.01 | −0.01 | −0.02 | −0.01 | −0.03 | 0.01 |
| LS_out_30_30 | 0.34 | 0.09 | 0.05 | 0.05 | 0.04 | 0.04 | 0.07 | 0.03 |
| LS_out_30_60 | 0.53 | 0.13 | 0.07 | 0.08 | 0.07 | 0.06 | 0.10 | 0.04 |
| LS_out_30_90 | 0.74 | 0.15 | 0.10 | 0.10 | 0.10 | 0.07 | 0.14 | 0.04 |
| LS_out_50_60 | 0.51 | 0.12 | 0.07 | 0.08 | 0.07 | 0.05 | 0.09 | 0.03 |
| LS_out_50_90 | 0.72 | 0.14 | 0.09 | 0.10 | 0.10 | 0.06 | 0.14 | 0.04 |
| PMV (-) | ||||||||
|---|---|---|---|---|---|---|---|---|
| March 21 | June 21 | September 23 | December 22 | |||||
| ER | WR | ER | WR | ER | WR | ER | WR | |
| SP | −1.37 | −1.86 | −0.27 | −0.24 | −0.55 | −0.73 | −1.84 | −1.93 |
| LS_in_30_30 | −1.30 | −1.84 | −0.26 | −0.22 | −0.55 | −0.73 | −1.83 | −1.94 |
| LS_in_30_60 | −1.30 | −1.84 | −0.27 | −0.22 | −0.55 | −0.73 | −1.83 | −1.94 |
| LS_in_30_90 | −1.30 | −1.84 | −0.27 | −0.22 | −0.55 | −0.73 | −1.83 | −1.94 |
| LS_in_50_60 | −1.25 | −1.83 | −0.26 | −0.20 | −0.54 | −0.73 | −1.83 | −1.94 |
| LS_in_50_90 | −1.25 | −1.83 | −0.26 | −0.20 | −0.54 | −0.73 | −1.83 | −1.94 |
| LS_out_30_30 | −1.50 | −1.89 | −0.30 | −0.26 | −0.57 | −0.74 | −1.86 | −1.95 |
| LS_out_30_60 | −1.56 | −1.90 | −0.31 | −0.28 | −0.58 | −0.75 | −1.87 | −1.95 |
| LS_out_30_90 | −1.64 | −1.91 | −0.30 | −0.31 | −0.60 | −0.75 | −1.88 | −1.96 |
| LS_out_50_60 | −1.55 | −1.90 | −0.31 | −0.28 | −0.58 | −0.75 | −1.86 | −1.95 |
| LS_out_50_90 | −1.62 | −1.90 | −0.30 | −0.30 | −0.60 | −0.75 | −1.87 | −1.95 |
| SP | LS_in_3030 | LS_in_3060 | LS_in_3090 | LS_in_5060 | LS_in_5090 | LS_out_3030 | LS_out_3060 | LS_out_3090 | LS_out_5060 | LS_out_5090 | ||
|---|---|---|---|---|---|---|---|---|---|---|---|---|
| ER | nh | 1740 | 1839 | 1838 | 1837 | 1895 | 1895 | 1727 | 1603 | 1484 | 1519 | 1484 |
| ΔEc | +4% | +4% | +4% | +7% | +7% | −7% | −13% | −19% | −12% | −17% | ||
| ΔEh | −5% | −5% | −5% | −8% | −8% | +7% | +10% | +15% | +9% | +14% | ||
| ΔEl | −2% | −2% | −2% | −3% | −3% | −1% | +1% | +2% | +2% | +3% | ||
| ΔPPD | −2% | −2% | −2% | −2% | −2% | +3% | +5% | +8% | +5% | +8% | ||
| WR | nh | 724 | 810 | 810 | 810 | 863 | 863 | 711 | 634 | 574 | 607 | 567 |
| ΔEc | +3% | +3% | +3% | +5% | +5% | −5% | −9% | −11% | −8% | −10% | ||
| ΔEh | - | - | +1% | +1% | +1% | +3% | +4% | +5% | +4% | +4% | ||
| ΔEl | −2% | −2% | −2% | −4% | −4% | −1% | - | +2% | +2% | +2% | ||
| ΔPPD | - | - | - | - | - | +2% | +3% | +3% | +2% | +3% |
Publisher’s Note: MDPI stays neutral with regard to jurisdictional claims in published maps and institutional affiliations. |
© 2021 by the authors. Licensee MDPI, Basel, Switzerland. This article is an open access article distributed under the terms and conditions of the Creative Commons Attribution (CC BY) license (https://creativecommons.org/licenses/by/4.0/).
Share and Cite
Ruggiero, S.; Assimakopoulos, M.-N.; De Masi, R.F.; de Rossi, F.; Fotopoulou, A.; Papadaki, D.; Vanoli, G.P.; Ferrante, A. Multi-Disciplinary Analysis of Light Shelves Application within a Student Dormitory Refurbishment. Sustainability 2021, 13, 8251. https://doi.org/10.3390/su13158251
Ruggiero S, Assimakopoulos M-N, De Masi RF, de Rossi F, Fotopoulou A, Papadaki D, Vanoli GP, Ferrante A. Multi-Disciplinary Analysis of Light Shelves Application within a Student Dormitory Refurbishment. Sustainability. 2021; 13(15):8251. https://doi.org/10.3390/su13158251
Chicago/Turabian StyleRuggiero, Silvia, Margarita-Niki Assimakopoulos, Rosa Francesca De Masi, Filippo de Rossi, Anastasia Fotopoulou, Dimitra Papadaki, Giuseppe Peter Vanoli, and Annarita Ferrante. 2021. "Multi-Disciplinary Analysis of Light Shelves Application within a Student Dormitory Refurbishment" Sustainability 13, no. 15: 8251. https://doi.org/10.3390/su13158251
APA StyleRuggiero, S., Assimakopoulos, M.-N., De Masi, R. F., de Rossi, F., Fotopoulou, A., Papadaki, D., Vanoli, G. P., & Ferrante, A. (2021). Multi-Disciplinary Analysis of Light Shelves Application within a Student Dormitory Refurbishment. Sustainability, 13(15), 8251. https://doi.org/10.3390/su13158251

