Agricultural Waste Recycling Optimization of Family Farms Based on Environmental Management Accounting in Rural China
Abstract
1. Introduction
2. Methodology of Extended MFCA for Family Farms
2.1. Basic Principles of Material Flow Cost Accounting
2.2. Material Type of Agricultural-Waste Recycling
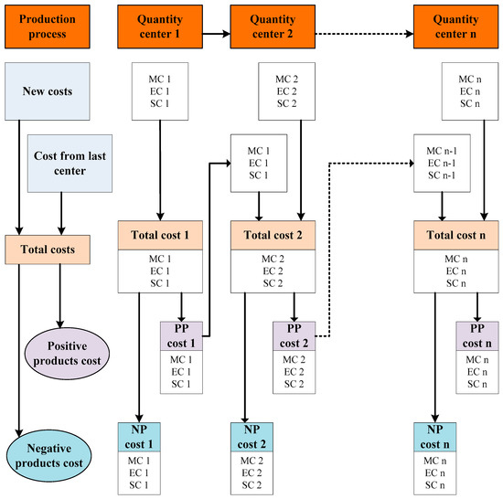
2.3. Steps of Extended Material Flow Cost Accounting for Family Farms
3. Case-Study Analysis Results
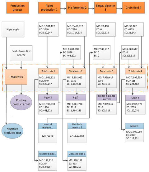
3.1. Case-Study Flowchart
3.2. Case-Study Farm Production and Cost Accounting
3.2.1. Pork and Biogas Production
3.2.2. Internal Cost Accounting
3.2.3. External Environmental Damage Cost Accounting
3.3. Results
4. Discussion
5. Conclusions
Supplementary Materials
Author Contributions
Funding
Institutional Review Board Statement
Informed Consent Statement
Data Availability Statement
Acknowledgments
Conflicts of Interest
References
- Su, Y.; He, S.; Wang, K.; Shahtahmassebi, A.R.; Zhang, L.; Zhang, J.; Zhang, M.; Gan, M. Quantifying the sustainability of three types of agricultural production in China: An emergy analysis with the integration of environmental pollution. J. Clean. Prod. 2020, 252, 1–14. [Google Scholar] [CrossRef]
- Therond, O.; Duru, M.; Roger-Estrade, J.; Richard, G. A new analytical framework of farming system and agriculture model diversities: A review. Agron. Sustain. Dev. 2017, 37, 21. [Google Scholar] [CrossRef]
- Savickiené, J.; Miceikiené, A. Sustainable economic development assessment model for family farms. Agric. Econ. Czech. 2018, 64, 527–535. [Google Scholar] [CrossRef]
- Janvry, A.D.; Sadoulet, E. Agriculture for development in sub-Saharan Africa: An update. Afr. J. Agric. Resour. Econ. 2010, 5, 194–204. [Google Scholar]
- Martín-Retortillo, M.; Pinilla, V. Patterns and causes of growth of European agricultural production, 1950 to 2005. Agric. Hist. Rev. 2015, 63, 132–159. [Google Scholar]
- Goswami, R.; Saha, S.; Dasgupta, P. Sustainability assessment of smallholder farms in developing countries. Agroecol. Sustain. Food Syst. 2017, 41, 546–569. [Google Scholar] [CrossRef]
- Volkov, A.; Morkunas, M.; Balezentis, T.; Sapolaite, V. Economic and Environmental Performance of the Agricultural Sectors of the Selected EU Countries. Sustainability 2020, 12, 1210. [Google Scholar] [CrossRef]
- Mohamed, E.S.; Gouda, M.S. Assessment of Agricultural Sustainability in Some Areas West of Nile Delta. Egypt. J. Soil Sci. 2018, 58, 309–323. [Google Scholar] [CrossRef]
- Goodland, R. Sustainable ecological agriculture in China. Ecol. Econ. 2013, 89, 203. [Google Scholar] [CrossRef]
- Patrizi, N.; Niccolucci, V.; Castellini, C.; Pulselli, F.M.; Bastianoni, S. Sustainability of agro-livestock integration: Implications and results of Emergy evaluation. Sci. Total Environ. 2018, 622–623, 1543–1552. [Google Scholar] [CrossRef] [PubMed]
- Janker, J.; Manna, S.; Rist, S. Social sustainability in agriculture—A system-based framework. J. Rural Stud. 2019, 65, 32–42. [Google Scholar] [CrossRef]
- Sharifzadeh, M.S.; Abdollahzadeh, G. Socioeconomic Determinants of Sustainability of Agricultural Production in Rural Areas: A Case Study in Golestan Province. J. Sustain. Rural Dev. 2017, 1, 121–135. [Google Scholar] [CrossRef]
- Bartoli, L.; De Rosa, M. Family farm business and access to rural development polices: A demographic perspective. Agric. Food Econ. 2013, 1, 12. [Google Scholar] [CrossRef]
- Ren, C.; Liu, S.; Van Grinsven, H.; Reis, S.; Jin, S.; Liu, H.; Gu, B. The impact of farm size on agricultural sustainability. J. Clean. Prod. 2019, 220. [Google Scholar] [CrossRef]
- Lebacq, T.; Baret, P.V.; Stilmant, D. Sustainability indicators for livestock farming. A review. Agron. Sustain. Dev. 2013, 33, 311–327. [Google Scholar] [CrossRef]
- Hodbod, J.; Barreteau, O.; Allen, C.; Magda, D. Managing adaptively for multifunctionality in agricultural systems. J. Environ. Manag. 2016, 183, 379–388. [Google Scholar] [CrossRef] [PubMed]
- Latruffe, L.; Diazabakana, A.; Bockstaller, C.; Desjeux, Y.; Finn, J.; Kelly, E.; Ryan, M.; Uthes, S. Measurement of sustainability in agriculture: A review of indicators. Stud. Agric. Econ. 2016, 118, 123–130. [Google Scholar] [CrossRef]
- Lampridi, M.G.; Sorensen, C.G.; Bochtis, D. Agricultural Sustainability: A Review of Concepts and Methods. Sustainability 2019, 11, 5120. [Google Scholar] [CrossRef]
- Lu, Y.L.; Chadwick, D.; Norse, D.; Powlson, D.; Shi, W.M. Sustainable intensification of China’s agriculture: The key role of nutrient management and climate change mitigation and adaptation. Agric. Ecosyst. Environ. 2015, 209, 1–4. [Google Scholar] [CrossRef]
- Satola, L.; Wojewodzic, T.; Sroka, W. Barriers to exit encountered by small farms in light of the theory of new institutional economics. Agric. Econ. Czech 2018, 64, 277–290. [Google Scholar]
- Stepien, S.; Czyzewski, B.; Sapa, A.; Borychowski, M.; Poczta, W.; Poczta-Wajda, A. Eco-efficiency of small-scale farming in Poland and its institutional drivers. J. Clean. Prod. 2021, 279, 123721. [Google Scholar] [CrossRef]
- Bell, L.W.; Moore, A.D.; Kirkegaard, J.A. Evolution in crop livestock integration systems that improve farm productivity and environmental performance in Australia. Eur. J. Agron. 2014, 57, 10–20. [Google Scholar] [CrossRef]
- Blades, L.; Morgan, K.; Douglas, R.; Glover, S.; De Rosa, M.; Cromie, T.; Smyth, B. Circular biogas-based economy in a rural agricultural setting. Energy Procedia 2017, 123, 89–96. [Google Scholar] [CrossRef]
- Wang, Z.; Liu, M.; Feng, Z.; Hua, L.; Xie, J.; Shao, G. A New Model of Recycling Agricultural Production. J. Agric. Sci. Technol. 2013, 14, 466–469, 537. [Google Scholar]
- Weikard, H.P. Phosphorus recycling and food security in the long run: A conceptual modelling approach. Food Secur. 2016, 8, 405–414. [Google Scholar] [CrossRef]
- Almuktar, S.A.A.A.N.; Abed, S.N.; Scholz, M. Wetlands for wastewater treatment and subsequent recycling of treated effluent: A review. Environ. Sci. Pollut. Res. 2018, 25, 23595–23623. [Google Scholar] [CrossRef]
- Xu, S.-W.; Li, G.-Q.; Li, Z.-M. China Agricultural Outlook for 2015–2024 Based on China Agricultural Monitoring and Early-warning System. J. Integr. Agric. 2015, 14, 1889–1902. [Google Scholar] [CrossRef]
- Bell, L.W.; Moore, A.D. Integrated crop–livestock systems in Australian agriculture: Trends, drivers and implications. Agric. Syst. 2012, 111, 1–12. [Google Scholar] [CrossRef]
- Viola, I.; Marinelli, A. Life Cycle Assessment and Environmental Sustainability in the Food System. Agric. Agric. Sci. Procedia 2016, 8, 317–323. [Google Scholar] [CrossRef][Green Version]
- Gaviglio, A.; Bertocchi, M.; Demartini, E. A Tool for the Sustainability Assessment of Farms: Selection, Adaptation and Use of Indicators for an Italian Case Study. Resources 2017, 6, 60. [Google Scholar] [CrossRef]
- Arena, U.; Di Gregorio, F. A waste management planning based on substance flow analysis. Resour. Conserv. Recycl. 2014, 85, 54–66. [Google Scholar] [CrossRef]
- Hu, M.; Zhang, C.; Dong, L.; Xiang, P.; Zhang, Q. Economical pillar of sustainability assessment on resource circulation. China Environ. Sci. 2018, 38, 4788–4800. [Google Scholar]
- Sevigné-Itoiz, E.; Gasol, C.M.; Rieradevall, J. Methodology of supporting decision-making of waste management with material flow analysis (MFA) and consequential life cycle assessment (CLCA): Case study of waste paper recycling. J. Clean. Prod. 2015, 105, 253–262. [Google Scholar] [CrossRef]
- Kasemset, C.; Chernsupornchai, J.; Pala-Ud, W. Application of MFCA in waste reduction: Case study on a small textile factory in Thailand. J. Clean. Prod. 2015, 108, 1342–1351. [Google Scholar] [CrossRef]
- Huang, C.L.; Vause, J.; Ma, H.W.; Yu, C.P. Using material/substance flow analysis to support sustainable development assessment: A literature review and outlook. Resour. Conserv. Recycl. 2012, 68, 104–116. [Google Scholar] [CrossRef]
- Susan, B.; Bernadette, O. Material flow accounting for an Irish rural community engaged in energy efficiency and renewable energy generation. J. Clean. Prod. 2016, 127, 363–373. [Google Scholar]
- Wagner, B. A report on the origins of Material Flow Cost Accounting research activities. J. Clean. Prod. 2015, 108, 1255–1261. [Google Scholar] [CrossRef]
- Zhou, Z.; Zhao, W.; Chen, X.; Zeng, H. MFCA extension from a circular economy perspective: Model modifications and case study. J. Clean. Prod. 2017, 149, 110–125. [Google Scholar] [CrossRef]
- Christ, K.L.; Burritt, R.L. Material Flow Cost Accounting: A review and agenda for future research. J. Clean. Prod. 2015, 108, 1378–1389. [Google Scholar] [CrossRef]
- Kokubu, K.; Kitada, H. Material Flow Cost Accounting and existing management perspectives. J. Clean. Prod. 2015, 108, 1279–1288. [Google Scholar] [CrossRef]
- Christ, K.L.; Burritt, R.L. ISO 14051: A new era for MFCA implementation and research. Rev. Contab. 2016, 19, 1–9. [Google Scholar] [CrossRef]
- Guenther, E.; Jasch, C.; Schmidt, M. Material Flow Cost Accounting—Looking back and ahead. J. Clean. Prod. 2015, 108, 1249–1254. [Google Scholar] [CrossRef]
- Fakoya, M.B.; Poll, H.M.V.D. Integrating ERP and MFCA systems for improved waste-reduction decisions in brewery in South Africa. J. Clean. Prod. 2013, 40, 136–140. [Google Scholar] [CrossRef]
- Sulong, F.; Sulaiman, M.; Norhayati, M.A. Material Flow Cost Accounting (MFCA) enablers and barriers: The case of a Malaysian small and medium-sized enterprise (SME). J. Clean. Prod. 2015, 108, 1365–1374. [Google Scholar] [CrossRef]
- Nakajima, M.; Kimura, A.; Wagner, B. Introduction of material flow cost accounting (MFCA) to the supply chain: A questionnaire study on the challenges of constructing a low-carbon supply chain to promote resource efficiency. J. Clean. Prod. 2015, 108, 1302–1309. [Google Scholar] [CrossRef]
- Prox, M. Material Flow Cost Accounting Extended to the Supply Chain -Challenges, Benefits and Links to Life Cycle Engineering. Procedia CIRP 2015, 29, 486–491. [Google Scholar] [CrossRef]
- Gao, T.; Shen, L.; Shen, M. Analysis of material flow and consumption in cement production process. J. Clean. Prod. 2016, 112, 553–565. [Google Scholar] [CrossRef]
- Song, T.; Yang, Z.; Chahine, T. Efficiency evaluation of material and energy flows, a case study of Chinese cities. J. Clean. Prod. 2016, 112, 3667–3675. [Google Scholar] [CrossRef]
- Jean-Yves, C.; Julien, A.; Pierre-Yves, L. Down scaling material flow analysis: The case of the cereal supply chain in France. Ecol. Econ. 2015, 118, 67–80. [Google Scholar]
- Haas, W.; Krausmann, F.; Wiedenhofer, D.; Heinz, M. How circular is the global economy? An assessment of material flows, waste production, and recycling in the European union and the world in 2005. J. Ind. Ecol. 2015, 0, 1–13. [Google Scholar] [CrossRef]
- Xiong, F.; Xiao, X.; Chen, X.; Zhou, Z. The Path Optimization of Chinese Aluminum Corporation for Circular Economy Strategy Based on Resource Value Flow Model: A Case Study of CHINALCO. Environ. Eng. Manag. J. 2015, 14, 1923–1932. [Google Scholar]
- Wei, X.; Gu, Y. Comparative study on the value flow accounting of pig breeding in China. Econ. Geogr. 2018, 38, 152–160. [Google Scholar]
- Asai, M.; Hayashi, T.; Yamamoto, M. Mental Model Analysis of Biogas Energy Perceptions and Policy Reveals Potential Constraints in a Japanese Farm Community. Sustainability 2019, 11, 225. [Google Scholar] [CrossRef]
- Mwirigi, J.; Balana, B.B.; Mugisha, J.; Walekhwa, P.; Melamu, R.; Nakami, S.; Makenzi, P. Socio-economic hurdles to widespread adoption of small-scale biogas digesters in Sub-Saharan Africa: A review. Biomass Bioenergy 2014, 70, 17–25. [Google Scholar] [CrossRef]
- Bin, M.R.; Qin, Y.Z.; Zhou, F.M. Environmental cost assessment of hog scale production in Hunan Province. Res. Agric. Mod. 2017, 38, 1044–1051. [Google Scholar]
- Pang, J.; Chen, X.; Zhang, Z.; Li, H. Measuring Eco-efficiency of agriculture in China. Sustainability 2016, 8, 398. [Google Scholar] [CrossRef]
- Sidhoum, A.A.; Serra, T.; Latruffe, L. Measuring sustainability efficiency at farm level: A data envelopment analysis approach. Eur. Rev. Agric. Econ. 2020, 47, 200–225. [Google Scholar] [CrossRef]
- Grzelak, A.; Staniszewski, J.; Borychowski, M. Income or Assets—What Determines the Approach to the Environment among Farmers in A Region in Poland? Sustainability 2020, 12, 4917. [Google Scholar] [CrossRef]






| Quantity Center | Type | Name | Unit | Type | Name | Unit |
|---|---|---|---|---|---|---|
| Livestock production | Raw material | Breeding livestock | kg | Product | Commercial livestock | kg |
| Feed | kg | Waste | Livestock manure | kg | ||
| Chemical fertilizer | kg | Diseased livestock | kg | |||
| Pesticides | kg | |||||
| Energy | Electricity | Kwh | ||||
| Water | m3 | |||||
| Grain field | Raw material | Seed | kg | Product | Grain | kg |
| Chemical fertilizer | kg | Waste | Straw | kg | ||
| Pesticides | kg | |||||
| Energy | Water | m3 | ||||
| Electricity | Kwh | |||||
| Biogas project | Raw material | livestock manure | kg | Product | Biogas | m3 |
| Straw | kg | Biogas slurry | kg | |||
| Energy | Electricity | Kwh | Biogas residue | kg | ||
| Cost Items | Object of Study |
|---|---|
| Material cost (MC) | Major, secondary, and auxiliary production materials |
| System cost (SC) | Labor cost, equipment depreciation, etc. |
| Energy cost (EC) | Electricity and fuel costs. |
| Material Cost | System Cost | Energy Cost | Total | |
|---|---|---|---|---|
| Positive Product | ||||
| Positive-Product Rate | ||||
| Negative Product | ||||
| Negative-Product Rate |
| Type | Quantity (kg/Year) | LIME (Japanese yen/kg) | External Environmental Damage Cost (Japanese yen) | External Environmental Damage Cost (Chinese yuan ¥) | External Environmental Damage Cost (US $) |
|---|---|---|---|---|---|
| 967,910 | 1.74 | 1,684,163 | 107,786 | 16,168 | |
| 273 | 4.43 | 1209 | 77 | 12 | |
| 125,300 | 0.64 | 80,192 | 5132 | 770 | |
| 576 | 141 | 81,216 | 5198 | 780 | |
| Total | 1,846,781 | 118,193 | 17,730 |
Publisher’s Note: MDPI stays neutral with regard to jurisdictional claims in published maps and institutional affiliations. |
© 2021 by the authors. Licensee MDPI, Basel, Switzerland. This article is an open access article distributed under the terms and conditions of the Creative Commons Attribution (CC BY) license (https://creativecommons.org/licenses/by/4.0/).
Share and Cite
Yang, L.; Xiao, X.; Gu, K. Agricultural Waste Recycling Optimization of Family Farms Based on Environmental Management Accounting in Rural China. Sustainability 2021, 13, 5515. https://doi.org/10.3390/su13105515
Yang L, Xiao X, Gu K. Agricultural Waste Recycling Optimization of Family Farms Based on Environmental Management Accounting in Rural China. Sustainability. 2021; 13(10):5515. https://doi.org/10.3390/su13105515
Chicago/Turabian StyleYang, Lulu, Xu Xiao, and Ke Gu. 2021. "Agricultural Waste Recycling Optimization of Family Farms Based on Environmental Management Accounting in Rural China" Sustainability 13, no. 10: 5515. https://doi.org/10.3390/su13105515
APA StyleYang, L., Xiao, X., & Gu, K. (2021). Agricultural Waste Recycling Optimization of Family Farms Based on Environmental Management Accounting in Rural China. Sustainability, 13(10), 5515. https://doi.org/10.3390/su13105515

