Simulations and dSPACE Real-Time Implementation of Photovoltaic Global Maximum Power Extraction under Partial Shading
Abstract
1. Introduction
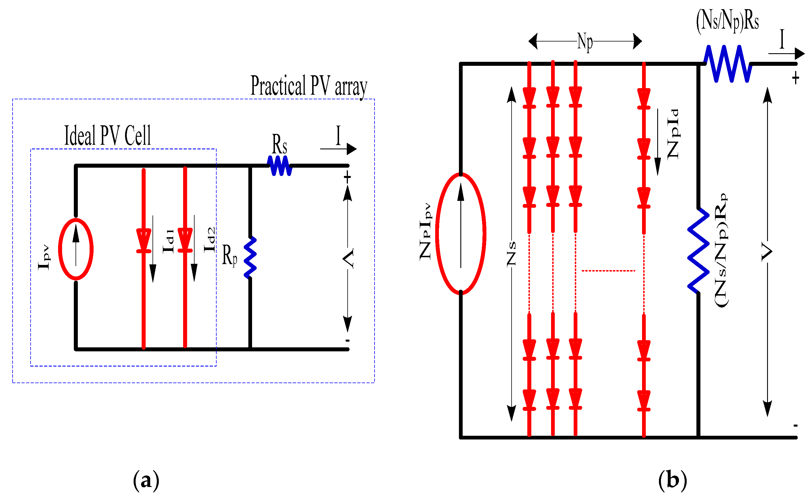
2. Modelling of the PV Energy System
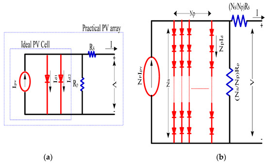
2.1. PV Module Modelling
2.2. PV Energy System Description
3. Description of Global MPPT Techniques
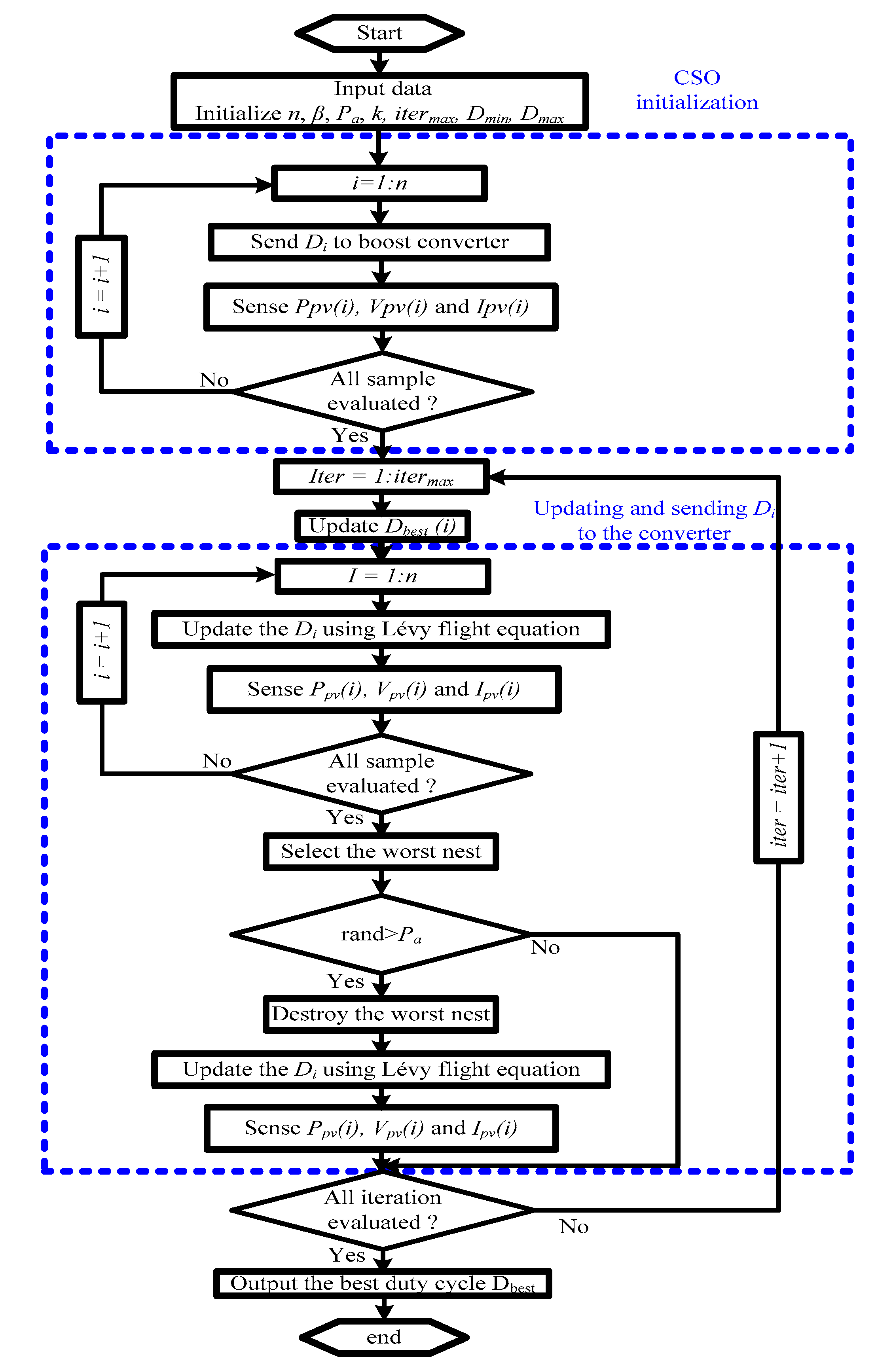
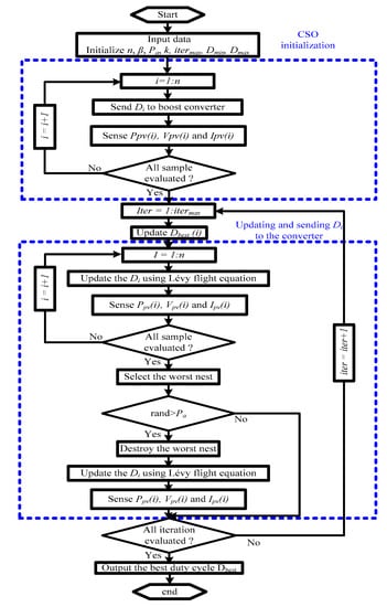
3.1. Cuckoo Search Optimization Technique
- -
- The cuckoo places one egg at a time in an arbitrarily selected nest.
- -
- The best nests with high quality eggs will pick up to the subsequent generations.
- -
- The cuckoo destroys several eggs of the host bird to improve the hatchlings’ chances of receiving more food.
- -
- The host bird notices an unfamiliar egg. In this situation, the host bird either destroys the cuckoo’s eggs or dumps the nest to erect a new nest in a different place, with a probability Pa.
- Step 1:
- First, the CSO parameters for the GP search are defined. In this study, the boost converter duty cycles, that is, Di (i = 1, 2 …n), and Lévy multiplication coefficient (Lm) were selected as parameters.
- Step 2:
- The initial duty cycles Di are consecutively sent to the boost converter and the respective power (objective function) values are calculated. The maximum power and duty cycle are reserved as the current best sample. New duty cycle samples are created by using the Lévy flight and the following equation:
- Step 3:
- The new duty cycles are sent to the DC/DC converter and the respective power is measured. The maximum power produced by the duty cycle is chosen as the new best sample. In addition, certain samples are arbitrarily neglected, with a probability of Pa, to mimic the actions of the host bird noticing and destroying the cuckoo’s eggs. Therefore, new random samples are produced to substitute the destroyed ones and the power values of all new samples are measured. The best current is chosen by comparing the power values.
- Step 4:
- When the termination criteria are reached, the CSO is stopped and the best duty cycle is the output, which corresponds to the GP.
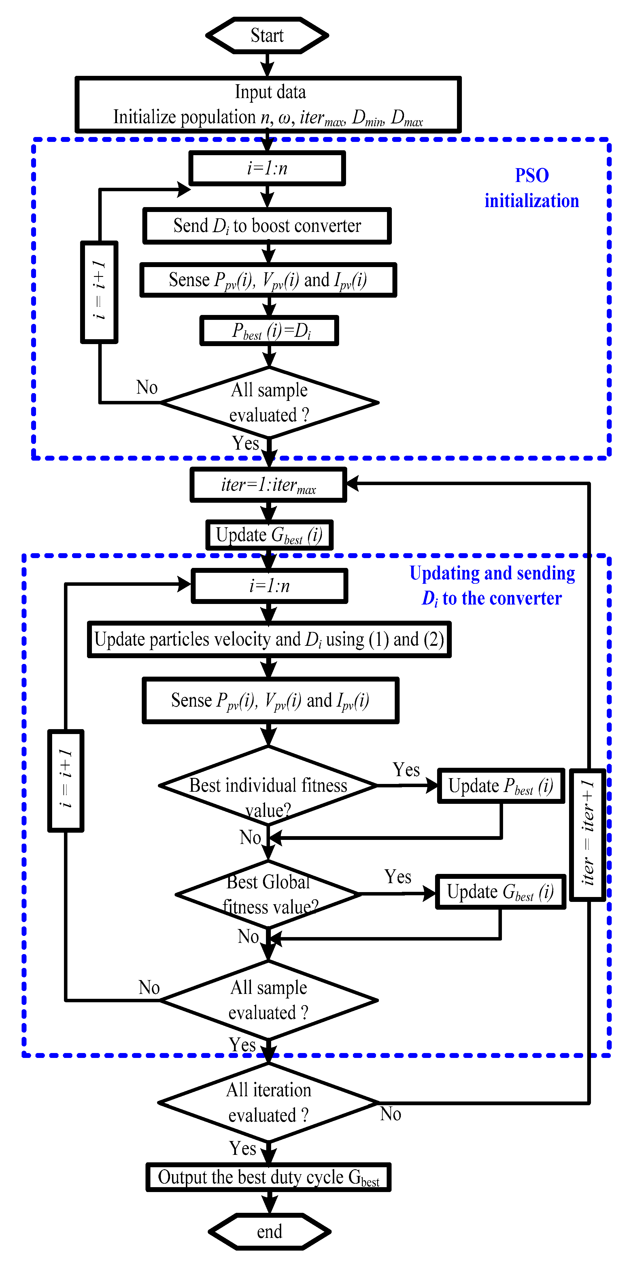
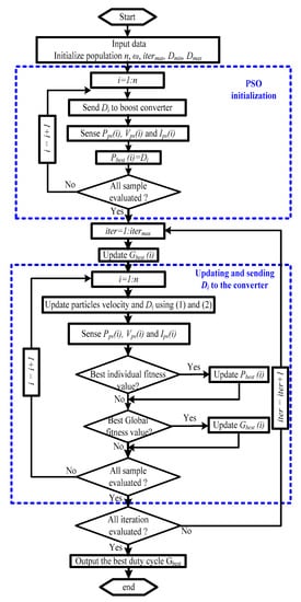
3.2. Particle Swarm Optimization Technique
- Step 1:
- The PSO coefficients (ω, c1 and c2) for the GP search are defined, the duty cycles are sequentially sent, and the respective power values are determined.
- Step 2:
- The new particle position and velocity ( and ) are updated based on Equations (1) and (2), respectively.
- Step 3:
- The new duty cycles are sent and the respective generated power is measured.
- Step 4:
- The Pbest,i, Gbest and the associated particle position (duty cycles) are evaluated; then, repeat Step 2.
3.3. Perturb and Observe (P&O) Technique
4. Simulation Results and Discussion
- -
- Although the CSO, PSO, and P&O can detect the unique peak power (400 W), the P&O technique requires less time to detect the peak power compared with the CSO and PSO.
- -
- The P&O technique shows a notable oscillation around the generated peak power and voltage, which can be mitigated through the reduction of the sampling time.
- -
- The CSO and PSO require longer tracking times to search for the GP compared with the P&O technique due to their initialization and complex computations. Therefore, the P&O technique efficiently tracks the unique peak under uniform conditions.
- -
- The P&O technique is unable to detect the GP and stick to the first LP with a power of 196 W. In addition, oscillation is notable, as shown in Figure 8.
- -
- Although the CSO and PSO succeed in detecting the GP, the CSO requires less tracking time (0.73 s) compared with the PSO (1.03 s). Therefore, the performance of the CSO is superior with regard to the tracking time and GP tracking compared with the PSO and P&O techniques.
- -
- The P&O technique can detect the GP with a power of 196 W; notable oscillation occurs around the GP. This emphasizes that the P&O is capable to detect the first GP, irrespective if it is a LP or GP. Therefore, the use of the P&O technique is not suitable under PSCs.
- -
- The CSO and PSO succeed in following the GP, but the CSO requires less tracking time (0.73 s) compared with the PSO (1.52 s). Therefore, the performance of the CSO is superior compared with the PSO and P&O techniques.
5. Experimental Implementation, Results, and Discussion
- -
- Traditional MPPT techniques, such as P&O, are suitable under uniform conditions but may fail under PSCs. They show notable oscillation around the generated output power. Therefore, their use is not suitable under PSCs.
- -
- Metaheuristic MPPT techniques, such as CSO and PSO, are efficient under PSCs but require more computation time compared with conventional techniques. They can detect the GP under all PSCs, regardless of the location of the GP.
- -
- Both the simulated and experimental results reveal that the CSO technique tracks the GP power faster than the PSO technique. Thus, a high efficiency can be achieved and the PV system is characterized by less disturbance because the search time is shorter. The difference between simulated and experimental tracking time values occurs because the effect of the wind speed and the ambient temperature variation are not considered in the simulation. Furthermore, the IGBT switch and the boost inductor are assumed to be ideal in the simulation.
6. Conclusions
Author Contributions
Acknowledgments
Conflicts of Interest
References
- Rehman, Z.; Al-Bahadly, I.; Mukhopadhyay, S. Multiinput DC–DC converters in renewable energy applications—An overview. Renew. Sustain. Energy Rev. 2015, 41, 521–539. [Google Scholar] [CrossRef]
- Benyahia, N.; Badji, A.; Zaouia, M.; Rekioua, T.; Benamrouche, N.; Rekioua, D. MPPT controller for an interleaved boost dc–dc converter used in fuel cell electric vehicles. Int. J. Hydrogen Energy 2014, 39, 15196–15205. [Google Scholar] [CrossRef]
- Farh, H.M.; Eltamaly, A.M.; Al-Saud, M.S. Interleaved boost converter for global maximum power extraction from the photovoltaic system under partial shading. IET Renew. Power Gener. 2019, 13, 1232–1238. [Google Scholar] [CrossRef]
- Eltamaly, A.M.; Farh, H.M. Dynamic global maximum power point tracking of the PV systems under variant partial shading using hybrid GWO-FLC. Sol. Energy 2019, 177, 306–316. [Google Scholar] [CrossRef]
- Farh, H.; Othman, M.F.; Eltamaly, A.M.; Al-Saud, M.S. Maximum power extraction from a partially shaded PV system using an interleaved boost converter. Energies 2018, 11, 2543. [Google Scholar] [CrossRef]
- Belhachat, F.; Larbes, C. A review of global maximum power point tracking techniques of photovoltaic system under partial shading conditions. Renew. Sustain. Energy Rev. 2018, 92, 513–553. [Google Scholar] [CrossRef]
- Farh, H.M.; Othman, M.F.; Eltamaly, A.M. Maximum power extraction from grid-connected PV system. In Proceedings of the 2017 Saudi Arabia Smart Grid (SASG), Jeddah, Saudi Arabia, 12–14 December 2017. [Google Scholar]
- Eltamaly, A.M.; Farh, H.M.; Othman, M.F. A novel evaluation index for the photovoltaic maximum power point tracker techniques. Sol. Energy 2018, 174, 940–956. [Google Scholar] [CrossRef]
- Ahmed, J.; Salam, Z. A Maximum Power Point Tracking (MPPT) for PV system using Cuckoo Search with partial shading capability. Appl. Energy 2014, 119, 118–130. [Google Scholar] [CrossRef]
- Sarvi, M.; Ahmadi, S.; Abdi, S. A PSO-based maximum power point tracking for photovoltaic systems under environmental and partially shaded conditions. Prog. Photovolt. Res. Appl. 2015, 23, 201–214. [Google Scholar] [CrossRef]
- Babu, T.S.; Rajasekar, N.; Sangeetha, K. Modified particle swarm optimization technique based maximum power point tracking for uniform and under partial shading condition. Appl. Soft Comput. 2015, 34, 613–624. [Google Scholar] [CrossRef]
- Soufyane Benyoucef, A.; Chouder, A.; Kara, K.; Silvestre, S.; Sahed, O.A. Artificial bee colony based algorithm for maximum power point tracking (MPPT) for PV systems operating under partial shaded conditions. Appl. Soft Comput. 2015, 32, 38–48. [Google Scholar] [CrossRef]
- Fathy, A. Reliable and efficient approach for mitigating the shading effect on photovoltaic module based on Modified Artificial Bee Colony algorithm. Renew. Energy 2015, 81, 78–88. [Google Scholar] [CrossRef]
- Ram, J.P.; Rajasekar, N. A new global maximum power point tracking technique for solar photovoltaic (PV) system under partial shading conditions (PSC). Energy 2017, 118, 512–525. [Google Scholar]
- Eltamaly, A.M.; Farh, H.M.; Al-Saud, M.S. Grade point average assessment for metaheuristic GMPP techniques of partial shaded PV systems. IET Renew. Power Gener. 2019, 13, 1215–1231. [Google Scholar] [CrossRef]
- Farh, H.M.; Eltamaly, A.M. Maximum Power Extraction from the Photovoltaic System Under Partial Shading Conditions. In Modern Maximum Power Point Tracking Techniques for Photovoltaic Energy Systems; Springer: Berlin, Germany, 2020; pp. 107–129. [Google Scholar]
- Ram, J.P.; Rajasekar, N. A new robust, mutated and fast tracking LPSO method for solar PV maximum power point tracking under partial shaded conditions. Appl. Energy 2017, 201, 45–59. [Google Scholar]
- Ishaque, K.; Salam, Z.; Amjad, M.; Mekhilef, S. An improved particle swarm optimization (PSO)–based MPPT for PV with reduced steady-state oscillation. IEEE Trans. Power Electron. 2012, 27, 3627–3638. [Google Scholar] [CrossRef]
- Boukenoui, R.; Salhi, H.; Bradai, R.; Mellit, A. A new intelligent MPPT method for stand-alone photovoltaic systems operating under fast transient variations of shading patterns. Sol. Energy 2016, 124, 124–142. [Google Scholar] [CrossRef]
- Sundareswaran, K.; Sankar, P.; Nayak, P.S.R.; Simon, S.P.; Palani, S. Enhanced energy output from a PV system under partial shaded conditions through artificial bee colony. IEEE Trans. Sustain. Energy 2014, 6, 198–209. [Google Scholar] [CrossRef]
- Eltamaly, A.M.; Farh, H.M. PV Characteristics, Performance and Modelling. In Modern Maximum Power Point Tracking Techniques for Photovoltaic Energy Systems; Springer: Berlin, Germany, 2020; pp. 31–63. [Google Scholar]
- Eltamaly, A.M. Performance of smart maximum power point tracker under partial shading conditions of photovoltaic systems. J. Renew. Sustain. Energy 2015, 7, 043141. [Google Scholar] [CrossRef]
- Yang, X.-S.; Deb, S. Cuckoo search via Lévy flights. In Proceedings of the 2009 World Congress on Nature & Biologically Inspired Computing (NaBIC), Coimbatore, India, 9–11 December 2009. [Google Scholar]
- Rezk, H.; Fathy, A.; Abdelaziz, A.Y. A comparison of different global MPPT techniques based on meta-heuristic algorithms for photovoltaic system subjected to partial shading conditions. Renew. Sustain. Energy Rev. 2017, 74, 377–386. [Google Scholar] [CrossRef]
- Eltamaly, A.M.; Farh, H.M.H.; Saud, M.S. Impact of PSO reinitialization on the accuracy of dynamic global maximum power detection of variant partially shaded PV systems. Sustainability 2019, 11, 2091. [Google Scholar] [CrossRef]
- Ishaque, K.; Salam, Z. A review of maximum power point tracking techniques of PV system for uniform insolation and partial shading condition. Renew. Sustain. Energy Rev. 2013, 19, 475–488. [Google Scholar] [CrossRef]
- Al-Obeidat, F.; Belacel, N.; Carretero, J.A.; Mahanti, P. Automatic Parameter Settings for the PROAFTN Classifier Using Hybrid Particle Swarm Optimization. In Canadian Conference on AI; Springer: Berlin, Germany, 2010. [Google Scholar]















| Parameter | Value |
|---|---|
| Maximum power per module (W) | 240 W |
| Open circuit voltage (V) | 37.5 V |
| Short-circuit current (A) | 8.61 A |
| Voltage at maximum power point (V) | 30.2 V |
| Current at maximum power point (A) | 7.95 |
| Component | Description | Specifications |
|---|---|---|
| Switching frequency | f | 30 kHz |
| Boost inductor | L | 1.2 mH |
| Output capacitor | C2 | 1 mF |
| Input capacitor | C1 | 470 μF |
| Resistive load | R | 40 Ω |
| IGBT + Diode | SKM50GAL | 1200 V, 50 A |
| IGBT Driver | SKHI 10/12R | 1200 V, 8 A |
| Uniform Condition | SP#1 (GP at the End) | SP#2 (GP in the Beginning) | ||
|---|---|---|---|---|
| Irradiance (W/m2) | Ir1 | 900 | 900 | 900 |
| Ir2 | 900 | 600 | 300 | |
| Theoretical power (W) | PTh | 400 | 286 | 195 |
| Theoretical voltage (V) | VTh | 53 | 57.5 | 26 |
| MPPT Algorithm | Parameters | Uniform Condition | SP#1 | SP#2 | |
|---|---|---|---|---|---|
| Simulated | CSO | PAct * (W) | 400 | 286 | 196 |
| t-CSO (s) | 0.73 | 0.73 | 0.73 | ||
| GP tracking | Yes | Yes | Yes | ||
| PSO | PAct * (W) | 400 | 286 | 196 | |
| t-PSO (s) | 1.03 | 1.03 | 1.52 | ||
| GP tracking | Yes | Yes | Yes | ||
| P&O | PAct * (W) | 400 | 196 | 196 | |
| GP tracking | Yes | No | Yes | ||
| Experimental | CSO | PAct * (W) | 400 | 286 | 196 |
| t-CSO (s) | 3.2 | 3.2 | 3.2 | ||
| GP tracking | Yes | Yes | Yes | ||
| PSO | PAct * (W) | 400 | 286 | 196 | |
| t-PSO (s) | 5.5 | 5.5 | 5.5 | ||
| GP tracking | Yes | Yes | Yes |
© 2020 by the authors. Licensee MDPI, Basel, Switzerland. This article is an open access article distributed under the terms and conditions of the Creative Commons Attribution (CC BY) license (http://creativecommons.org/licenses/by/4.0/).
Share and Cite
A. Alturki, F.; Al-Shamma’a, A.A.; M. H. Farh, H. Simulations and dSPACE Real-Time Implementation of Photovoltaic Global Maximum Power Extraction under Partial Shading. Sustainability 2020, 12, 3652. https://doi.org/10.3390/su12093652
A. Alturki F, Al-Shamma’a AA, M. H. Farh H. Simulations and dSPACE Real-Time Implementation of Photovoltaic Global Maximum Power Extraction under Partial Shading. Sustainability. 2020; 12(9):3652. https://doi.org/10.3390/su12093652
Chicago/Turabian StyleA. Alturki, Fahd, Abdullrahman A. Al-Shamma’a, and Hassan M. H. Farh. 2020. "Simulations and dSPACE Real-Time Implementation of Photovoltaic Global Maximum Power Extraction under Partial Shading" Sustainability 12, no. 9: 3652. https://doi.org/10.3390/su12093652
APA StyleA. Alturki, F., Al-Shamma’a, A. A., & M. H. Farh, H. (2020). Simulations and dSPACE Real-Time Implementation of Photovoltaic Global Maximum Power Extraction under Partial Shading. Sustainability, 12(9), 3652. https://doi.org/10.3390/su12093652

