Next Article in Journal
Determinants of the Adoption of Sustainable Intensification in Southern African Farming Systems: A Meta-Analysis
Next Article in Special Issue
CSR Strategy in Tourism during the COVID-19 Pandemic
Previous Article in Journal
Understanding Public Transport Ridership in Developing Countries to Promote Sustainable Urban Mobility: A Case Study of Mexicali, Mexico
Previous Article in Special Issue
Carving out New Business Models in a Small Company through Contextual Ambidexterity: The Case of a Sustainable Company
 
 
Font Type:
Arial Georgia Verdana
Font Size:
Aa Aa Aa
Line Spacing:
Column Width:
Background:
Article

Analysis of the Impact of the Triple Helix on Sustainable Innovation Targets in Spanish Technology Companies

by
María-Jesús Luengo-Valderrey
1,
Julián Pando-García
2,*,
Iñaki Periáñez-Cañadillas
3 and
Amparo Cervera-Taulet
4
1
Department of Management Evaluation and Business Innovation, Universidad del País Vasco/Euskal Herriko Unibertsitatea (University of the Basque Country), C/Elcano, 21, 48008 Bilbao, Spain
2
Institute of Business Applied Economics (Instituto de Economía Aplicada a la Empresa—IEAE), Universidad del País Vasco/Euskal Herriko Unibertsitatea (University of the Basque Country), 48015 Bilbao, Spain
3
Department of Financial Economics II, Universidad del País Vasco/Euskal Herriko Unibertsitatea (University of the Basque Country), 48015 Bilbao, Spain
4
Department of Marketing, University of Valencia, 46022 Valencia, Spain
*
Author to whom correspondence should be addressed.
Sustainability 2020, 12(8), 3274; https://doi.org/10.3390/su12083274
Submission received: 24 March 2020 / Revised: 9 April 2020 / Accepted: 11 April 2020 / Published: 17 April 2020
(This article belongs to the Collection Sustainable Innovation in Organizations for Improving Decisions)

Abstract

The establishment of broad-based networks, such as the Triple Helix, for innovation and sustainability is sufficiently corroborated. In this work we suggest that the information received from the Triple Helix has a significant and different impact on the objectives of sustainable innovation, depending on whether companies cooperate or not. To this end, an empirical analysis of a stratified sample of more than 5000 Spanish medium and high technology companies in 2010-2014-2015 was carried out. The results confirm that companies that do not cooperate place more importance on the information received from the Triple Helix to establish their sustainable innovation targets.

1. Introduction

Since the end of the 20th century, we have been facing a paradigm shift leading to what is called the knowledge economy, which includes new concepts such as sustainable development and the circular economy [1,2]. It entails the need for change in the mission, vision and management of companies, decreasing the importance of short-term financial results [3] and increasing the importance of values such as social outreach and sustainability. With it emerges the concept of sustainable development, defined as “one that meets the needs of the present generation without compromising the ability of future generations to meet their own needs” ([4], p. 23).
Thus, sustainability is at present a priority for companies, which collaborate with different companies in their environment as a way to achieve sustainable development. Analysing this collaboration, one can discern more stable collaboration behaviours compared to other, more occasional ones. Among them, the Triple Helix model allows us to see the degree of collaboration with different companies in their surroundings.
Companies in the medium and high technology (MHT) sector, in which intangibles are essential resources, are characterised by their networking in a hyper-competitive, digital and virtual environment [5]. They legitimise their continuity and sustainability by including innovation targets that contribute to various domains of territorial sustainability.
In addition to adequate human resources, seizing opportunities requires that the institutional and higher education frameworks adapt to the new context by adopting and assimilating technologies for creative use, thus leading companies to internationally competitive products and services [6].
In this sense, the main objective of this study is to analyse the influence that belonging to consolidated collaboration networks has on the priorities of companies when setting sustainability objectives. Furthermore, it aims to examine whether their behaviour is different in times of crisis and economic growth.
In order to determine to what extent the information received from the networks they operate with is taken into account when setting the objectives of sustainable innovation, a multivariate analysis is carried out.
The objective of this multivariable analysis is to assess, firstly, the degree of involvement of MHT companies’ innovation activities in relation to sustainability, taking into account whether or not they have cooperated with other entities, as well as the scope of the innovation targets of MHT companies; secondly, the scope of the innovation targets of MHT companies; thirdly, the impact of the participation in collaboration networks on the scope of the innovation targets for sustainability, which was measured by the importance given to the information received from the Triple Helix components; and fourthly, the traceability of the results in two phases: economic crisis (year 2010) and economic stability (years 2014 and 2015).
To this end, a review is carried out on the importance of sustainability and innovation, with emphasis on the relevance of the Triple Helix model as a facilitating factor in sustainable innovation. The scope of the innovation targets and subsequent definition of the measurement and structural models are obtained; the latter study the causal relationship between the information obtained from the Triple Helix components and the innovation targets, which include the three dimensions of sustainable development. The results of these analyses provide the necessary material for the discussion and main conclusions of this work.

2. Materials and Methods

The OECD (Organisation for Economic Co-operation and Development) defines competitiveness as “the degree to which a nation can, under free trade and fair market conditions, produce goods and services which meet the test of international markets, while simultaneously maintaining and expanding the real income of its people over the long-term” ([6], p. 184).
Therefore, competitive advantage is no longer the exclusive preserve of companies [7]; experience tells us that there are nations that succeed and others that fail in international competition. Thus, the national dimension becomes a determining factor in an economy where technological competitiveness is sought collectively, through specialisation and concentration of effort.
In a session on the 2030 Agenda for Sustainable Development held on 25 September 2015 [8], the United Nations issued a resolution that sets forth 17 Sustainable Development Goals, covering the three dimensions of sustainable development: economic, social and environmental. This implies a general and universal commitment on the part of the states, which will mobilise the necessary resources for its implementation and expansion to all areas of society.
Understanding sustainable development as “the process capable of satisfying the needs of present generations without compromising the ability of future generations to satisfy theirs” ([4], p. 23), the role that it plays in today’s society seems clear, making the close link between economic development and a rational use of natural resources unavoidable. As a result, business and territorial competitiveness must be compatible with social well-being, environmental sustainability and the reduction of national imbalances [9], in such a way that national development must take into account the spatial dimension (from the local to the global scale), as well as the economic, social and environmental ones.
All this entails innovation in the factors of the “national society system”, with the subsequent changes in investment allocation and technological transformations, among others. These changes can be seen in all the existing definitions of sustainable development, since they all contain environmental, social and economic parameters [10] which intrinsically include essential issues such as employment, health, education, pollution control or resource use [11]. It follows that if development is to be sustainable, it must be conceived as “a multidimensional and intertemporal process in which the trilogy of equity, sustainability and competitiveness is based on ethical, cultural, social, economic, ecological and institutional principles” ([12], p. 7).
One of the most important and necessary sources for national competitive advantage and sustainability (sustainable competitive advantage) is knowledge; and, more specifically, the economic effects of the intelligent use of knowledge [11]. One of these uses is “innovation”, since through it countries are getting richer and more competitive by being able to produce more, better and more economically. This concept has become so commonplace in all kinds of areas that the view has now consolidated that “at present a sustained innovation effort turns out to be a key factor in improving the competitiveness of companies and promoting development in the territories” [12]; it is therefore of vital importance in the sustainable development of any nation.
On the other hand, there are proven theories that show that innovation in companies is, to a large extent, the fruit of the presence of a specific social, economic or cultural context in the region in which they are located. In fact, there are numerous studies [13,14] on competitive advantages of nations and regions or on the innovative environment and innovation networks that try to locate key factors external to the companies, but endemic to the nations where the innovation processes arise and take place.
These innovation processes are associated with environments in which relationships, based on mutual trust [15], are the fundamental channel for the flow of information and knowledge, facilitating the establishment of networks of innovation and processes based on interactive learning [14].
It is also true that, in order to cope with globalisation, companies tend to establish more intense relationships with the local industrial and economic fabric, as well as to opt for specialisation, higher qualification of their employees and organisational flexibility.
All this requires the availability of advanced services in their environment; it also implies the need, for example, to establish networks or to be situated in specialised areas [1]. Reality shows that the establishment of broad-based networks for the development of innovation, involving all types of economic actors, is progressively increasing [16].
Furthermore, the fact that innovation development is increasingly oriented towards integrating basic and applied research into new business models and progress in social responsibility [17] leads to the overlapping of different socioeconomic actors: industry requesting research services; the university, a space that generates knowledge and provides basic and applied research services; and the government, an actor that facilitates the generation of collaborative relations between the university and business, through policies for the promotion and development of innovation [18]. In short, and as corroborated by a good number of studies carried out from different methodological points of view [19,20,21,22,23], it is necessary to establish Triple Helix networks that undertake research for innovation [24].
Spanish MHT companies are no stranger to this need for innovation and development in an environment in which the Triple Helix model is a facilitating agent, since they operate in an institutional context with pressure towards change in general and, at this time in particular, towards activities aimed at protecting the environment and the search for sustainability [25]; the latter must be specified in the adoption of criteria in the three dimensions of sustainable development (see Table 1).
The three dimensions, which the present work uses in order to classify the innovation targets for sustainability.

2.1. Triple Helix and Economic Sustainability

During the first years of this century, sustainability science went through a process of broad discussion in the scientific community, making it possible for this issue to enter the political agenda. According to Trencher, it is academia that can lead this process for its crucial role in the fields of government and economy [26].
As an interdisciplinary research field, sustainability science seeks to pursue research that will provide the tools necessary to meet the challenges posed by environmental, social and economic change [27]. As Scalia, Barile, Saviano and Farioli [28] point out, sustainability objectives are achieved when the actors represented and integrated in the Triple Helix model (Figure 1) have adopted ethically engaged dynamic developing policies and actions on sustainability, climate change and industrial activities in a more explicit way [29].
The difficulty in analyzing sustainability problems from a single discipline leads difeerent authors [31] to study the phenomenon of sustainability and sustainable development based on the Triple Helix model, treating two main problems: (1) the unmet need to overcome the fragmentation of knowledge needed to address sustainability, and (2) the crucial need to strengthen the science-policy-industry interface in order to co-create knowledge and solutions for sustainability [31]. By using the Triple Helix model for sustainability as a reference model, an ethically engaged interaction is created between the three dimensions of sustainability (environmental, social and economic), the three representative actors (science/university, politics/government and industry) and the three disciplinary domains (environmental, social and economic).
Some authors have referred to corporate responsibility as a key element in contributing to sustainability. Orecchini, Vitali and Valitutti [32], in particular, indicate that its importance lies not only in its central role in curbing the current situation, but above all in the role that companies have yet to play in the transition towards sustainability. For these authors, collaboration between industry and academia is essential in sustainability science [33]. The concept of corporate sustainability centred on that successful collaboration between companies and academics is a central aspect of sustainability [32].
Furthermore, some authors refer to the relationship between the Triple Helix model and the circular economy. Along this line, they have been analysing for some years how technological and economic development should be linked to a more sustainable production and consumption of resources in the future [34].
We therefore see that the Triple Helix model favours economic development [35]. Some contributions in this sense relate, for example, the Triple Helix with entrepreneurship [36] or with the concept of open innovation [37]. In both cases a positive effect of the Triple Helix on the entrepreneurial and economic ecosystem in general can be observed.
Based on the above, the following hypothesis is put forward:
H1. 
Triple Helix has a positive and significant impact on the economic innovation targets of companies.

2.2. Triple Helix and Social Sustainability

The Brundtand Report characterizes and defends the concept of sustainable development, establishing that equity, social justice and environmental conservation are its fundamental principles. In fact, 10 of the 17 Sustainable Development Goals (SDGs) relate to the social dimension [8], emphasising equity, social justice and a fair distribution of resources within and between generations. However, policies, industrial activities and education have mainly dealt with the environmental dimension, ignoring the social implications that this has, which may lead to contradictions between the goals established to achieve the SDGs. This vision forgets that environmental exploitation and degradation usually go hand in hand with asymmetrical situations of social justice, quality and equality [38].
Thus, the social dimension has been playing a secondary role [39,40], barely linked to the environmental dimension [41], when the fact is that in a world of finite natural resources, a more equitable distribution becomes essential, if the objective is that more and more people should have access to said resources. Overlooking the social dimension implies that institutions will not provide a response to society’s requirements and will continue to focus on improving environmental policies. Therefore, a paradigm shift is required whereby society and social values take precedence over economic and efficiency criteria for the exploitation and management of resources [42,43]; where the social, economic and institutional sphere is based on distinctive elements of equity, participation, identity, cultural development and the empowerment of people [40,44]. In this way, the social dimension would become the starting point for developing and interpreting economic and environmental processes for sustainability, through socioenvironmental and socioeconomic indicators.
In the design, implementation and dissemination of social sustainability measures, the Triple Helix model of innovation can act as a facilitating agent for economic and social development, as corroborated by several studies [28,45], and set the foundations for rapid social development, when political and social agreements are established under principles of equity and transparency [46]. This is because the model is based on the establishment of medium- and long-term relationships of a reciprocal nature that promote innovations and cause transformations in how industry-university-government perceive their environment and act in it [47]; when the three components are represented in the work group, trust and social impact are generated [48].
In turn, the Triple Helix proves its ability to contribute to social sustainability [35] when the components work on solutions—including social sciences and technologies—to issues raised by industry, society or public administrations [49]. This model promotes systemic, organisational and social innovations that include new social conventions and channels for interaction, which is why it is proposed as a strategy to increase social capital and close technological gaps [46].
Within this model for innovation, the role of the university as a generator of social trust [50,51] is relevant for sustainable development because it contributes social capital to the analytical centres of innovation where it produces innovative works [52] and generates a “social contract” of science in accordance with existing social and economic demands [47,53].
The social commitment of the university must be global [54], given that the global interconnection at the economic and social levels is increasing.
Based on this literature review, the following hypothesis is proposed:
H2. 
The Triple Helix has a positive and significant impact on the social innovation targets of companies.

2.3. Triple Helix and Environmental Sustainability

Within companies, environmental sustainability focuses at first on the prevention of pollution and then on the responsible management of resources in the production process, in order to reach the desirable stage of sustainable environmental development, in which the purpose of environmental care is fully and strongly rooted in the company’s corporate and competitive strategy [55]. This transition requires a change from the current concept of economy to the concept of circular economy [56], understood as one that is “restorative and regenerative by design and aims to keep products, components, and materials at their highest utility and value at all times” ([57], p. 2).
This change in the economic paradigm faces resistance, not only from companies, but also from the markets and other economic actors, although the latter may also be part of the solution, when they all share the same vision of sustainability [58,59,60]. Pursuing this first path towards sustainability (environmental sustainability) and remaining there requires that innovation be oriented in this direction [61,62], a fact that has been studied and recognised by academia, industry and the government [63,64,65], the components of the Triple Helix model.
All this implies a new environment in which disruptive changes will take place, starting with the philosophy and values of a company and continuing with products and processes, aimed at creating and transferring environmental value, in addition to economic benefits [66,67,68]. In this way, innovation for environmental sustainability spreads throughout the company, taking deep root in its culture through, e.g., integrated environmental strategies and environmental management systems, until it becomes a strategic behaviour [69,70,71].
In this new culture of sustainable innovation, the Triple Helix model acts as a facilitating agent [72], since it perceives innovation as the result of a complex and dynamic process of experiences in science, technology, research and development, in which universities, companies and governments are integrated into an unlimited spiral of transfer and generation of knowledge and innovation [73].
Numerous studies on experiences in Triple Helix cooperation for innovation in environmental sustainability show that greater collaboration between actors belonging to the Triple Helix components results in a faster, more effective and efficient innovation process for environmental sustainability [74]. Examples include studies by Hjalmarsson [75] on renewable energies in the transport system in Stockholm; by Björklund and Gustafsson [76] on the distribution of municipal goods in Sweden and its environmental impact; on strategic energy activities in Swedish municipalities [77] and on factors influencing municipal climate and energy plans [78], among others.
The Triple Helix strategy is very useful for understanding how to minimise the impact of climate change on production and supplies—for example in the agrifood sector—and to organise a sustainable supply chain that is profitable in the long term [79].
Clearly, environmentally sustainable development critically depends on the voluntary efforts of companies to successfully implement environmental activities [80]. However, the performance obtained is significantly superior in terms of eco-innovation, i.e., in terms of economy, ecology and social development, when operating with Triple Helix rather than individually [70,81].
This is because in this model, companies meet their demands for technological development by approaching higher education institutions and research centres in order to obtain the technology and meet market demand. To this end, the government acts as facilitator of such interaction. Thus, it should be considered a dynamic and holistic process that assumes complex environmental, social, ethical and democratic attributes, until it becomes a place where the components are organised for the transformation and conservation of the environment.
In view of the above, the following hypothesis is put forward:
H3. 
Triple Helix has a positive and significant impact on the environmental innovation targets of companies.

2.4. Method

The objective of the analysis is to express and evaluate the impact that the Triple Helix components have on the innovation targets for sustainability, as well as the dimensions of both constructs and their most significant variables. In order to obtain more accurate and easily comparable results, multivariate quantitative techniques were applied. In order to determine the components of the innovation target construct, a maximum likelihood exploratory factor analysis (EFA) was carried out, using the computer application SPSS 24.0.
Secondly, to find out the nature of the relationship between the constructs, a maximum likelihood confirmatory factor analysis (CFA) was carried out, using structural equation modelling (SEM) and the computer application AMOS 24.0.
Initially, an EFA was carried out to identify the number and composition of the underlying constructs, to explain the common variance of the set of variables analysed. This is because the EFA assumes that the observed variables are reflective measures of a certain number of common constructs or latent variables [82,83]. However, the EFA does not allow defining the incidence of each variable in the measurement of each construct nor the relations that can exist between the obtained constructs. To do this and to complete the verification of the reliability of the variables and constructs as well as their consistency, the CFA is used, since it allows us to define, among other things, the relationships between the constructs, which in turn will permit us to confirm or refute the hypotheses raised. In this sense, it can be said that the EFA is used to build the theory and the CFA to confirm it. Ferrando and Anguiano-Carrasco [84] define both analyses as the two poles of a continuum. For this reason, we begin with an EFA that builds the theory of the dimensions of the innovation objectives in sustainability. This is then confirmed, along with the relationships between these constructs and the Triple Helix construct, by means of a CFA.
Given the normality of the sample, the maximum likelihood method has been used in both cases, since it provides unbiased estimators. In other words, after extracting an infinite number of samples and recalculating the estimators, the average value of the estimators will be that of the total population. This method is efficient because if the standard deviation of the infinite samples is calculated, the lowest value will be obtained, compared to those resulting from applying other methods [85,86], and this value is invariant to changes of scale.
The data analysed have been taken from the items referring to the proposed hypothesis in the Spanish National Statistics Institute’s (INE) innovation survey. This survey has been conducted each year since 1994 among randomly selected firms from all industries in the Centralised Companies Directory (Directorio Centralizado de Empresas - DIRCE). The companies are obliged to answer it and the sample is kept for 6 years, hence the choice of the years studied.
The study originally arose out of the OECD’s interest in preparing and improving useful indicators for gathering and interpreting data on innovation since 1990. These indicators of innovation, as well as factors influencing the organisations’ capacity for innovation and performance (including government action), were followed by others in the field of business strategy and plans. Their innovation performance and profitability are published by EUROSTAT, the statistical office of the European Union in its Community Innovation Survey (CIS), which began gathering data in 1993 (in Spain in 1994).
The CIS provides the European Union with a stable framework for the analysis and presentation of overall and sector-specific data on innovation, allowing for comparisons between member states. It also meets all the essential criteria required of any questionnaire in terms of validity and reliability, making it an appropriate instrument for this study. This choice is due to the fact that, being a survey sent by a public body, it offers reassurance to the recipient, which results in greater sincerity in the responses and, consequently, in a high level of reliability. The effectiveness and speed of response avoids the bias that appears when there is no response within a certain and short period of time. A high response rate is obtained (over 96%). Moreover, the use of a methodology widely accepted at the European level gives it a strong consistency and facilitates the interpretation of results.
In this particular case, the opinion of more than 5000 Spanish MHT companies was collected. Said sample—for a confidence level of 95%—offered a margin of error of 3.83% (in the worst case), making it feasible to apply the SEM model to a reliable analysis of covariance [85].
The aim was to demonstrate, furthermore, the consistency of the dimensions and the proposed model over time and in different economic situations. This is why the empirical study covers the year 2010—the hardest year of Spain’s last economic crisis—and two years of confirmed economic stability, 2014 and 2015.
After reviewing the indicators of the innovation survey, the following indicators of innovation targets and the Triple Helix were identified (see Table 2):
In addition to the indicators, the companies that did or did not establish cooperative relations for innovation were identified, as well as the economic actors that were most valuable to them when it comes to cooperation (see Table 3):
The levels of cooperation were quite stable, but not the actors with whom these relationships are established: these, as can be seen, diverged significantly depending on the economic situation of the year studied.
All this led to studying both the dimensions in which companies group their innovation targets and the impact that the information received from the components of Triple Helix has on them—components which are none other than the actors with whom they establish or can establish cooperative relationships.

3. Results

The percentage of companies that established cooperative relations with other economic actors for innovation was between 6 and 7 points lower than those that did not; that is to say, they were more reluctant to cooperate than to work independently. This difference increased as economic stability became more consolidated, in such a way that the more economic stability there was, the less cooperative alliances were established. In turn, cooperation partners also varied depending on the economic environment.
Thus, with the exception of suppliers and customers, who maintained a more or less constant upward trend over time, the rest varied significantly. While in years of economic recession cooperation with group companies was among the least relevant, it more than doubled its importance in stable environments. The opposite happened with competitors, with whom survival alliances were established in years of crisis, to then be cut to half and become practically irrelevant when the economic situation improved. The same is true of universities, which went from taking 13.55% of cooperation agreements in 2010 to just over 4% in 2014 and 2015.
Finally, three actors whose behaviour was similar to that of the group companies, although with very different variations, were the consultancies, the public research bodies and the technology centres, whose cooperation levels were very low during the economic crisis of 2010. However, they increased markedly (in some cases tripled) in stable and recovered economic environments. Those who benefited most were the technology centres, followed by public research organisations and ending with consultants.

3.1. Exploratory Factorial Analysis of the Innovation Targets

First, the Kaiser–Mayer–Olkin (KMO) test was carried out to measure sampling adequacy. It indicates that the variables measure common factors when it reaches values greater than 0.55. Our results show a KMO greater than 0.85 in all cases, and the Bartlett sphericity test shows a significance level of less than 0.05, making the EFA feasible.
The normal distribution and size of the sample recommend a maximum likelihood EFA with Varimax rotation and Kaiser normalisation [87], in order to know the structure of the latent variables that reveal the connection between the independent variables studied. In this case, it was a matter of determining the dimensions of the innovation targets, establishing their level of coincidence with the dimensions of sustainable development, knowing their degree of importance in each year and group of companies and thus extracting the constructs for the subsequent Confirmatory Factor Analysis.
The analysis offered common results in all the years and groups of companies (cooperate and do not cooperate), in terms of the dimensions that were extracted (see Table 4) and that represented, in all cases, around 74% of the explained variance:
In turn, the percentage of explained variance for each factor was also similar in all cases: between 42 and 45% for the first factor; between 11 and 13% for the second factor; about 10% for the third factor; and about 8% for the fourth factor. However, the importance that each factor has for the company, differed both according to whether the company cooperates or not and according to the year studied.

3.1.1. Cooperating Companies

In 2010—when the economic crisis hit the hardest—the priority factors were those that refer to the dimensions of sustainable development. The most important factor was the one that includes environmental sustainability objectives; the second factor or dimension referred to the objectives of economic sustainability; the third was that of social sustainability; and the fourth and last was the one that refers to production objectives.
In the years 2014 and 2015—of economic stability—these companies also prioritised the dimensions of sustainable development, although the order varied: first factor: economic objectives; second: environmental objectives; third: social objectives; and the fourth continued to be the factor that refers to production objectives.

3.1.2. Non-Cooperating Companies

In 2010, the first factor corresponded to the economic dimension; the second factor referred to the environmental dimension; the third factor comprised the production objectives; and the last factor referred to the social dimension.
In the years 2014 and 2015, the distribution was similar, differing only in that the second factor comprised the production targets and the third the environmental dimension.
Therefore, it can be seen that the companies grouped the innovation targets in four different dimensions, which were composed of the same variables. These correspond to the three dimensions of sustainable development; the fourth group variables of innovation targets focused on the product. Although the order varies, in all cases of cooperating companies the priority objectives were those of sustainable development and the last was the product-focused factor. However, non-cooperating companies gave more importance to the production targets.
Following this analysis, the internal consistency and reliability of the independent variables were verified using Cronbach’s Alpha [88], with a result that ranged between 0.85 and 0.93 for all the variables, in all the cases studied. The analysis of the discrimination capacity of the variables—by means of the calculation of the homogeneity index—was in all cases lower than 0.2 [89]. This indicates that the results of the EFA are valid. However, this reliability analysis is not definitive; it must be verified by Confirmatory Factor Analysis (CFA) in order to ratify the dimensions obtained [85] and confirm or refute the hypotheses raised.

3.2. Triple Helix and the CFA Sustainability Innovation Targets

The confirmatory factor analysis that is proposed, by year and type of company (cooperative or non-cooperative), seeks to know both the weight that each axis of the Triple Helix has on Spanish technology and the impact that this model has on innovation targets for sustainable development.
The SEM methodology of covariance analysis has been chosen because all constructs are reflective, and it analyses the causal relationships between variables [90]. As a consequence, this analysis is also called confirmatory [91]. The objective is to empirically explain the significant causal relationship of interdependence between constructs, to estimate structural parameters and to provide complete information about their validity, in order to represent the causal effect of the theoretical relationship [92]. For this, it is necessary that the independent variables (indicators) that form each construct are significantly correlated, a fact that occurs both in the innovation targets—product of the EFA—and in those that define the components of the Triple Helix. According to Bizquerra [93], the advantage of the model is to convert theoretical knowledge into empirical evidence.
To develop and validate the measurement and structural models, the following steps were taken [85,86]: 1. model specification; 2. its identification; 3. parameter estimation; and 4. evaluation and adjustment. Regarding the estimation of parameters, since the sample follows a normal distribution, the maximum likelihood method has been applied, which is the one that offers more accurate results in this type of samples.

3.3. Measurement Model

Regarding the identification and specification of the model, it is overidentified and recursive, so it is possible to continue with the revision of its standardised factor loadings for the measurement model and, if it is valid, for the structural model.
The evaluation of the parameters of the measurement model—or the weight of the independent variables in the latent variable or construct that they form—resulted in loadings significantly higher than 0.5 and critical values (CV) greater than 1.96, greatly exceeding the recommended minimum values. Consequently, we could continue with the analysis of the structural model.
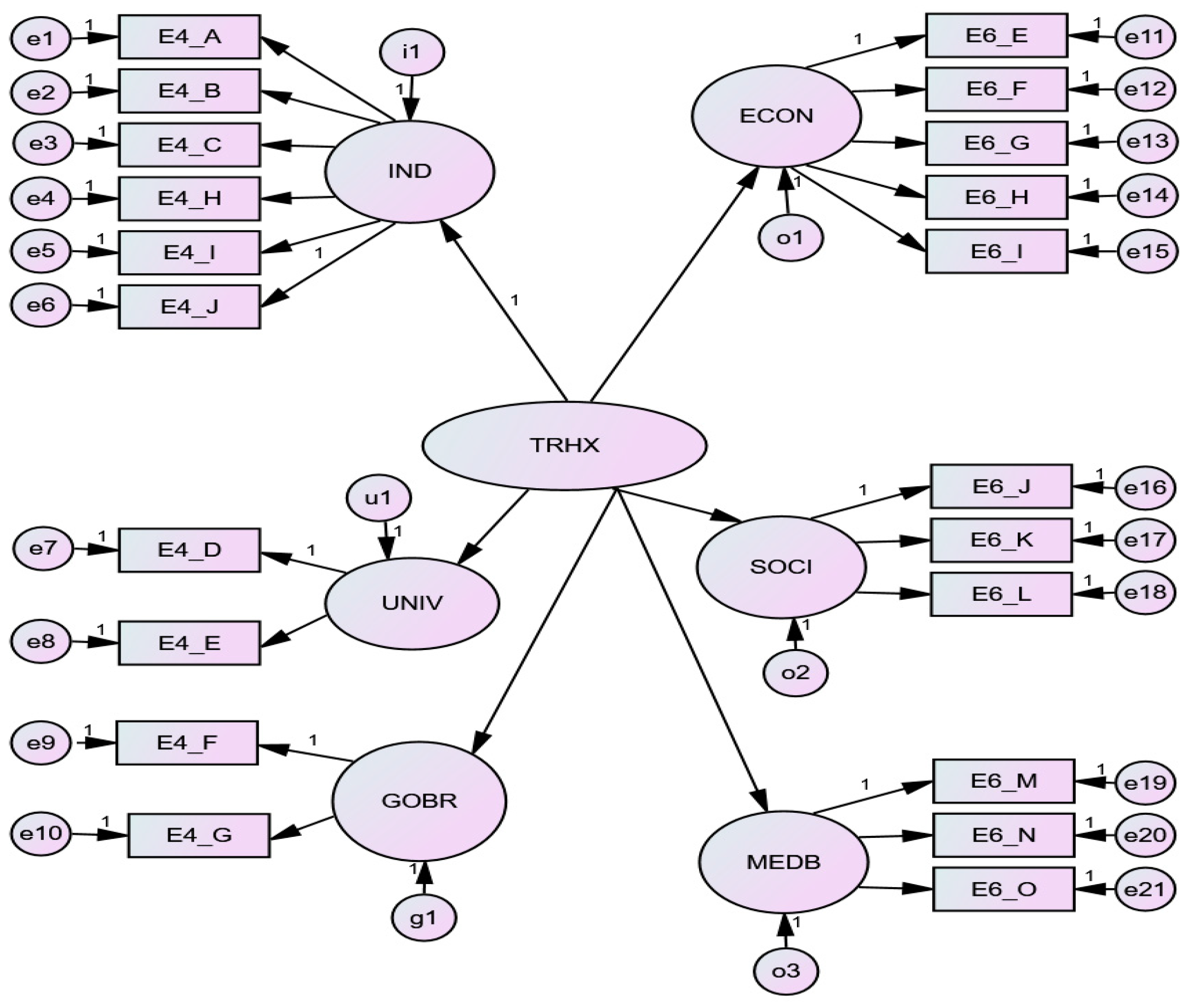
The fact that the correlation between the constructs of the Triple Helix components was greater than 0.3 and less than 0.8 indicated that it was pertinent to propose a second degree construct (Triple Helix - THX); it was defined by the three latent variables mentioned, in order to subsequently establish the causal relationship between this construct and the constructs that include the innovation targets for sustainable development. However, the correlations between the constructs of innovation targets for sustainability did not reach the required minimum of 0.3 to propose a second-order construct that includes them and explains these objectives globally (see Figure 2).
The analysis of the structural model reinforced the results of the weights and critical coefficients of the independent variables. In turn, the critical weights and coefficients of the endogenous latent variables were significantly higher than 0.5 and 1.96, respectively (see Table 5).
The reliability of the indicators and constructs has been evaluated using the composite reliability coefficient [94], since it does not depend on the number of attributes associated with each concept. Its value exceeded 0.70 (recommended minimum) in all cases. Finally, as far as the structural model is concerned, the consistency of constructs has been examined through the average variance extracted (AVE), with results above 0.50 for all of them [95,96]. These results indicate that the CFA is valid and the adjustment of the structural model can be used (see Table 6).
Once the reliability of indicators and constructs and the consistency of the model had been tested, the use of the explanatory variables of each construct resulted in the Industry Component of the Triple Helix: in all cases, the variables with the greatest weight—therefore those that best represented the construct—were suppliers, customers and competitors, with very similar values between them and always between almost 0.70 and 0.80. In the case of the University Component of the Triple Helix, the variable that best reflected this component was the University, with values between 0.60 and just over 0.70. It was stronger among companies that do not cooperate. In relation to the Government Component of the Triple Helix, the weight of the variables in the construct was very similar, in all cases. The weight of the indicators became more evident among the companies that do not cooperate. For the next variable, the economic objective of sustainable development, three variables with the same trend and very similar loadings could be seen, with a homogeneous trend over time and taking slightly higher values among those companies who do not cooperate, although in all cases they obtained values higher than 0.8. These objectives were, per unit produced: using fewer materials; consuming less energy and lowering labour costs. The increase in specialised employment was the prevailing indicator, with values greater than 0.9, in all cases, for the social objective of sustainable development. The increase in total employment followed closely behind, with values between 0.89 and just over 0.9. The variable maintenance of employment had much less weight; however, if we disregard it, the fit of the model worsens. Finally, the environmental objective of sustainable development: the variable that explained, almost by itself, this construct was the compliance with regulatory requirements, with values greater than 0.9 in all cases. The variables, improvement of the health and safety of people and reduction of the environmental impact followed closely behind, with values higher than 0.8 and sometimes 0.9.
In summary, all the proposed constructs are composed of variables with important standardised loadings, which points to the robustness and validity of the measurement model.
Regarding the second-order construct, the results showed important factor loads of the latent variables that compose it.
The most important and explanatory variable was the University, which lost weight in years of economic stability and approached unity in years of crisis environments; the second most important variable was the Government component, with a behaviour similar to that of the University, with values ranging from around 0.9 in 2010 to 0.70 in 2014 and 2015. Less important was the Industry component, with values between 0.6 and 0.8, which were stable among the companies that cooperated and improved significantly once the crisis was overcome, in the case of companies that did not cooperate.

3.4. Structural Model

This model is made up of 21 indicators and 7 latent variables (Figure 2). Of the latter, those that form the first-order constructs referring to the Triple Helix are the explanatory variables of the second-order construct. To analyse the model’s goodness of fit, the Chi-square test was used (χ2), but since this index is very sensitive to the size of the sample, other absolute indexes such as the RMR and the RMSEA were analysed. Likewise, the relative index CFI was used, which takes into account the size of the sample [97].
The model adjustments indicate a more than acceptable goodness of fit, because, although the CFI coefficient did not reach the ideal value, it was very close to it in all cases (see Table 6).
To confirm the hypotheses raised (Table 7), the impact of the Triple Helix on the innovation targets for sustainability was analysed—taking into account that the sample size gives greater significance to the relationships established—through the standardised factor loadings of the constructs of innovation targets for sustainability in the Triple Helix construct. The analysis showed a significant and positive impact, since the impact of the Triple Helix on the environmental sustainability objectives of cooperating companies increased significantly (45% in 2010, 72% in 2014 and 65% in 2015), a trend that was maintained in companies that did not cooperate (46% in 2010, 68% in 2014 and 71% in 2015). The same is true of the impact of the Triple Helix on social sustainability objectives (43% in 2010, 62% in 2014 and 64% in 2015 for cooperating companies and 49% in 2010, 72% in 2014 and 71% in 2015 for non-cooperating companies) and on economic sustainability objectives (37%, 69% and 61%, respectively, for cooperating companies and 39%, 71% and 64% for non-cooperating companies). On the other hand, using second-order models allowed us to specify the structure of the regressions between the constructs using the coefficient of determination (R squared or R2) that indicates how much of its variance is explained by the model. In this case, the percentages ranged between 40% and 50%—significant values, since to be considered significant it is enough that they exceed 30% [86]. This leads us to confirm the hypotheses raised about the Triple Helix having a positive and significant impact on the innovation targets in the three dimensions, namely economic, social and environmental (H1, H2 and H3).
Likewise, the model is predictive in all cases, since the Triple Helix explained more than 20% (C.R. or R2) of the variance of the innovation targets for sustainability in all cases (see Table 7).
This explanatory power was higher for non-cooperative companies and in years of economic stability (2014 and 2015) [97].
With regard to the structural model, which considers the impact the Triple Helix has on the prioritisation of innovation targets for sustainability, the results showed a significant and similar impact for all companies and for the three dimensions of sustainable development.
It should be noted that the explanatory capacity increased significantly in the years of economic boom and that, although the difference is not very high, it acquired higher values when working with the companies that did not cooperate; the same happened with the percentage of variance that the Triple Helix explains with regard to each construct of the innovation targets. Again, the proposed model was predictive, since in all cases the percentage of variance explained assumed values above 20%.
The results are in line with other studies, such as those carried out by Etzkowitz and Zhou [35]; Kimatu [98]; Anttonen, Lammi, Mykkänen and Repo [34]; and Compagnucci and Spigarelli [99], among others.

4. Discussion

The results show that companies take into account information received from the Triple Helix in a similar way when setting sustainable innovation targets [31].
Within each of the dimensions of the objectives for sustainability, the innovation target variables with the most explanatory force coincide for all types of companies and economic environments. Thus, in terms of economic sustainability objectives, companies prioritise less material, less energy and less labour cost per unit produced. All of them refer to an improvement in production processes that result in a better use of resources, lower costs [27] and improvement in environmental management due to responsible management of resources [55].
Regarding social sustainability—measured through the employment objectives of companies—it is the objectives of increasing specialised employment to innovate and increasing employment in general that prevail, and in that order. This shows, on the one hand, the preference of companies for hiring people sufficiently qualified to carry out their professional activity in terms of innovation [11] and, on the other hand, the commitment of the MHT sectors to social sustainability [42,43], reflected in their aim to create jobs even in times of economic recession. It is worth noting the relevance that, in all the years and cases, the information obtained from the Triple Helix has in the social dimension of sustainability, a fact that validates the role that this model plays as a facilitating agent of economic and social development [29,45].
For its part, environmental sustainability shows similar values in the factor loadings of the three objectives that comprise it. The variable “innovation target”, which prevails in all situations, is refers to the fulfilment of all regulatory, health or safety requirements. In turn, the objective “least environmental impact”, although with a high factor loading, is the one with the least explanatory force. This fact indicates that although the Spanish MHT companies are aware of the importance of innovation for environmental sustainability [61,62], this has not been disseminated through the entire organisation nor sufficiently rooted in it: the priority objective is aimed at innovations imposed by environmental regulations that must complied with. It is reasonable to think that environmental innovation has not yet led to the strategic behaviour that, as explained above, would be desirable [69,70,71]. However, it is in this dimension that the information obtained from the Triple Helix acquires most relevance, primarily due to the regulatory role of the government and, more peripherally, to the transfer of technological knowledge from higher education institutions.
In this context, companies consider the university component and its variable university as the most important when it comes to obtaining information from the Triple Helix, thus validating the driving role of academia in this model, especially when it comes to sustainability [26,32,50]. On the other hand, they give similar value to the information obtained from the other two components, except in a crisis environment (2010), when the government component acquires a relevant weight, possibly due to the importance of promotion and development policies for innovation in times of recession [18].
However, the analysis reveals that cooperation is not forthcoming; it is not a generalised fact among the Spanish MHT sector, despite the fact that the present research shows—through the mention of numerous research papers—the advantages of the Triple Helix model of cooperation for innovation in general [19,20,21,22,23] and for innovation in environmental sustainability in particular [74,75,76,77]. Moreover, the fact that cooperation is superior in environments of economic recession indicates that the motivation is survival.
Contradictory results also appear, namely among the partners of the industry components in times of economic boom. This is the case with competitors with whom there are hardly any collaborations, however, the importance they give to the information obtained from competitorshas a similar weight to that obtained from suppliers and customers. This fact may originate from the technology watch and benchmarking carried out by these companies.
Equally, within the university component, the university loses ground to technology centres, public research organisations and consultancies, although it is considered to be a driving force and the most important source of information for innovation. This contradiction may stem from the difference in university-company “tempo” perceived by the company.

5. Conclusions and Future Research

The results obtained represent a valuable contribution to the existing literature regarding the influence of the Triple Helix on sustainable development. As Scalia et al. [28] point out, although there is an extensive literature regarding the use of models such as that of the Triple Helix, there are still very few contributions with examples and practical applications in the field of sustainability. Our work covers part of this gap with a practical application in technology companies.
Thus, the analysis carried out shows that the information received from the Triple Helix has a positive and significant impact on companies when setting their objectives for sustainable innovation, in all three dimensions. Furthermore, the proposed model is of a predictive nature and shows a homogeneous behaviour regardless of the surrounding economic situation [9] and of whether or not the companies cooperate with Triple Helix economic actors.
Moreover, Spanish MHT companies show a high degree of involvement in sustainable development, as shown by the order of importance of the dimensions resulting from the application of the FEA, where sustainable development dimensions appear as a priority; this confirms that business competitiveness must be compatible with sustainable development [17].
The results show a different behaviour from the analyzed groups, identifying a group of companies that collaborate in a more stable way, modifying their behaviour in times of crisis compared to a time of growth. This suggests, as future lines of research, the analysis of the causes of its reluctance to cooperate and of this change in behaviour, whether it is an internal economic issue of the company or dependent on government aid to technology centres or other institutions. The analysis of incentives for cooperation should be an academic priority to the extent that it helps the different actors of the Triple Helix to make decisions for the improvement of sustainable innovation rates in a given area.
We think that the implications for management would include, in addition to those mentioned for companies, those of a governmental nature, since the latter allows for better decisions to be taken regarding support for the Triple Helix components involved in sustainable innovation.
Regarding the limitations of this research, the most important is access to the INE data, since they are published with a periodicity that does not allow us to work with more current data. Despite this limitation, which we are aware of, the data do reflect, as we intended, two different moments from the economic point of view, namely crisis and growth. Furthermore, the survey on business innovation has as its main objective—as the INE points out—offering direct information on the process of innovation in companies, through indicators that reveal its different aspects.
Another limitation consists in working only with MHT companies, as it does not allow us to ascertain whether the results are valid for other types of companies.
We are considering future lines of research to see if the results can be observed in other types of companies and if they can be compared with other countries whose business fabric is similar to Spain’s.

Author Contributions

M.-J.L.-V., J.P.-G., I.P.-C. and. A.C.-T. have equally contributed to the work in this research. This paper is part of the research project “Role of Triple Helix in Spanish innovation: 2010 vs. 2015”, directed by M.-J.L.-V. All authors have read and agreed to the published version of the manuscript.

Funding

This research received funding from the Management Evaluation and Business Innovation Department of the University of the Basque Country.

Conflicts of Interest

The funders had no role in the design of the study; in the collection, analyses or interpretation of data; in the writing of the manuscript or in the decision to publish the results.

References

  1. Razminiene, K. Circular economy in clusters’ performance evaluation. Equilibrium. Q. J. Econ. Econ. Policy 2019, 14, 537–559. [Google Scholar] [CrossRef]
  2. Zwiers, J.; Jaeger-Erben, M.; Hofmann, F. Circular Literacy. A knowledge-based approach to the circular economy. Cult. Org. 2020, 26, 121–141. [Google Scholar] [CrossRef]
  3. Bradley, K. Intellectual capital and the new wealth of nations. Bus. Strateg. Rev. 1997, 8, 53–62. [Google Scholar] [CrossRef]
  4. Brundlant, G. Our Common Future; Oxford University Press: Oxford, UK, 1987. [Google Scholar]
  5. De Pablos, P.O. Evidence of intellectual capital measurement from Asia, Europe and the Middle East. J. Intellect. Cap. 2002, 3, 287–302. [Google Scholar] [CrossRef]
  6. OECD. Technology and the Economy; The Key Relationships: Paris, France, 1992. [Google Scholar]
  7. Porter, M.E. The Competitive Advantage of Nations; Free Press: New York, NY, USA, 1990. [Google Scholar]
  8. ONU ONU News 25 Septembre 2015. Available online: https://news.un.org/es/story/2015/09/1340191 (accessed on 3 March 2020).
  9. Flores, S. The territorial dimension of innovation and sustainability in the territory of cachaca and sugarcane’s derivatives-Rio Grande do Sul Northern coast. Confins 2015, 25. [Google Scholar]
  10. Selman, P. A sideways look at Local Agenda 21. J. Environ. Policy Plan. 2010, 2, 39–53. [Google Scholar] [CrossRef]
  11. Shearlock, C.; James, P.; Phillips, J. Regional sustainable development: Are the new regional development agencies armed with the conformation they require? Sustain. Dev. 2000, 8, 79–88. [Google Scholar] [CrossRef]
  12. Sepúlveda, S.; Chavarría, H.; Rojas, P.; Picado, E.; Bolaños, D. Metodología Para Estimar el Nivel de Desarrollo Sostenible en Espacios Territoriales; IICA: San José de Costa Rica, Costa Rica, 2002. [Google Scholar]
  13. Maillat, D.; Kebir, L. Learning Region et Systèmes Territoriaux de Production. Doctoral Thesis, Université de Neuchâtel, Neuchâtel, Switzerland, 1998. Working Paper IRER 9802ª. [Google Scholar]
  14. Maillat, D.; Grosjean, N. Globalisation et Systèmes Territoriaux de Production. Doctoral Thesis, Université de Neuchâtel, Neuchâtel, Switzerland, 1999. Working Paper IRER9906a. [Google Scholar]
  15. Vatne, E.; Taylor, M. Small Firms, Networked Firms and Innovation Systems: An introduction. In The Networked Firm in a Global World. Small Firms in New Environments; Ashgate: Farnham, UK, 2000; pp. 583–594. [Google Scholar]
  16. Fitjar, R.; Gjelsvik, M.; Rodríguez-Pose, A. Organizing product innovation: Hierarchy, market. Triple Helix 2014, 1, 1–21. [Google Scholar] [CrossRef]
  17. Bianchini, S.; Lissoni, F.; Pezzoni, M.; Zirulia, L. The economics of research, consulting, and teaching quality: Theory and evidence from a technical university. Econ. Innov. New Technol. 2016, 25, 668–691. [Google Scholar] [CrossRef]
  18. Saguy, S. Academia-industry innovation interaction: Paradigm shifts and avenues for the future. Procedia Food Sci. 2011, 1, 1875–1882. [Google Scholar] [CrossRef]
  19. Robin, S.; Schuber, T. Cooperation with public research institutions and success in innovation: Evidence from France and Germany. Res. Policy 2013, 42, 149–166. [Google Scholar] [CrossRef]
  20. Lööf, H.; Brostrom, A. Does knowledge diffusion between universities and industry increase innovativeness? J. Technol. Transfer. 2008, 33, 73–90. [Google Scholar] [CrossRef]
  21. Nieto, M.; Santamaria, L. The importance of diverse collaborative networks for the novelty of product innovation. Technovation 2007, 27, 367–377. [Google Scholar] [CrossRef]
  22. Mohnen, P.; Mairesse, J.; Dagenais, M. Innovativity: A Comparison Across Seven European Countries; NBER Working Paper Series: Cambridge, UK, 2006. [Google Scholar]
  23. Belderbos, R.; Carree, M.; Lokshin, B. Cooperative R&D and Firm Performance. Res. Policy 2004, 33, 1477–1492. [Google Scholar]
  24. Dodgson, M. Collaboration and innovation management. In The Oxford Handbook of Innovation Management; Oxford University Press: Oxford, UK, 2014. [Google Scholar]
  25. Oñate, J.J.; Pereira, D.S.; Rodríguez, J.J.; Cachón, J. Evaluación Ambiental Estratégica: La evaluación Ambiental de Políticas, Planes y Programas; Ediciones Mundi-Prensa: Madrid, Spain, 2002. [Google Scholar]
  26. Trencher, G.; Yarime, M.; McCormick, K.; Doll, C.; Kraines, S.; Kharrazi, A. Beyond the Third Mission: Exploring the Emerging University Function of Co-creation for Sustainability. Sci. Public Policy 2014, 41, 151–179. [Google Scholar] [CrossRef]
  27. Komiyama, H.; Takeuchi, K.; Shiroyama, H.; Mino, T. Sustainability Science: A Multidisciplinary Approach; UNU Press: Tokyo, Japan, 2011. [Google Scholar]
  28. Scalia, M.; Barile, S.; Saviano, M.; Farioli, F. Governance for sustainability: A triple-helix model. Sustain. Sci. 2018, 13, 1235–1244. [Google Scholar] [CrossRef]
  29. Scalia, M.; Angelini, A.; Farioli, F.; Mattioli, G.; Saviano, M. The chariots of Pharaoh at the red sea: The crises of capitalism and environment. A modest proposal towards sustainability. Cult. Della Sostenibilità 2016, 1, 3–63. [Google Scholar]
  30. Barile, S.; Saviano, M.; Polese, F.; Caputo, F. T-shaped people for addressing the global challenge of sustainability. In Service Dominant Logic, Network and Systems Theory and Service Science: Integrating Three Perspectives for a New Service Agenda; Giannini: Napoli, Italy, 2015. [Google Scholar]
  31. Saviano, M.; Barile, S.; Farioli, F.; Orecchini, F. Strengthening the science–policy–industry interface for progressing toward sustainability: A systems thinking view. Sustain. Sci. 2019, 14, 1549–1564. [Google Scholar] [CrossRef]
  32. Orecchini, F.; Vitali, G.; Valitutti, V. Industry and academia for atransition towards sustainability: Advancing sustainability science through university-business collaborations. Sustain. Sci. 2012, 7, 57–73. [Google Scholar] [CrossRef]
  33. Perkmann, M.; Walsh, K. University–industry relationships and open innovation: Towards a research agenda. Int. J. Manag. Rev. 2007, 9, 259–280. [Google Scholar] [CrossRef]
  34. Anttonen, M.; Lammi, M.; Mykkänen, J.; Repo, P. Circular Economy in the Triple Helix of Innovation Systems. Sustainability 2018, 10, 2646. [Google Scholar] [CrossRef]
  35. Etzkowitz, H.; Zhou, C. Triple Helix twins: Innovation and sustainability. Sci. Public Policy 2006, 33, 77–83. [Google Scholar] [CrossRef]
  36. Guerrero, M.; Urbano, D. The impact of Triple Helix agents on entrepreneurial innovations’ performance: An inside look at enterprises located in an emerging economy. Technol. For. Soc. Chang. 2017, 119, 294–309. [Google Scholar] [CrossRef]
  37. Leydesdorff, L.; Ivanova, I. “Open innovation” and “triple helix” models of innovation: Can synergy in innovation systems be measured? J. Open Innov. Technol. Mark. Complex. 2016, 2, 11. [Google Scholar] [CrossRef]
  38. Agyeman, J. Environmental Justice and Sustainable Communities; New York University: New York, NY, USA, 2005. [Google Scholar]
  39. Lehtonen, M. The environmental-social interface of sustainable development: Capabilities, social capital, institutions. Ecol. Econ. 2004, 49, 199–214. [Google Scholar] [CrossRef]
  40. Murphy, K. The social pillar of sustainable development: A literature review and framework for for policy analysis. Sustain. Sci. Pract. Policy 2012, 8, 15–29. [Google Scholar] [CrossRef]
  41. Boström, N.; Sandberg, A. Cognitive Enhancement: Methods, Ethics, Regulatory Challenges. Sci. Eng. Ethics 2009, 15, 311–341. [Google Scholar] [CrossRef]
  42. Agyeman, J.; Bullard, R.D.; Evans, B. Just Sustainabilities. Development in an Unequal World; Earthscan: London, UK, 2003. [Google Scholar]
  43. Smouts, M.C. Développement Durable, Les Termes du Débat; Armand Colin: Paris, France, 2008. [Google Scholar]
  44. Sianipar, C.P.; Yudoko, G.; Adhiutama, A.; Dowaki, K. Community empowerment through appropriate technology: Sustaining the sustainable development. Procedia Environ. Sci. 2013, 17, 1007–1016. [Google Scholar] [CrossRef]
  45. Etzkowitz, H.; Gulbrandsen, M.; Levitt, J. Public Venture Capital, 2nd ed.; Aspen: New York, NY, USA, 2001. [Google Scholar]
  46. Etzkowitz, H. Innovation in innovation: The Triple Helix of university—Industry–government relations. Soc. Sci. Inf. 2003, 42, 293–337. [Google Scholar] [CrossRef]
  47. Villareal, O.; Calvo, N. From the Triple Helix model to the Global Open Innovation model: A case study based on international cooperation for innovation in Dominican Republic. J. Eng. Technol. Manag. 2015, 35, 71–92. [Google Scholar] [CrossRef]
  48. Carayannis, E.; Campbell, D. Open Innovation Diplomacy and a 21st Century Fractal Research, Education and Innovation (FREIE) Ecosystem: Building on the Quadruple and Quintuple Helix Innovation Concepts and the “Mode 3” Knowledge Production System. J. Knowl. Econ. 2011, 2, 327–372. [Google Scholar] [CrossRef]
  49. Ranga, M.; Etzkowitz, H. Triple Helix Systems: An Analytical Framework for Innovation Policy and Practice in the Knowledge Society. Ind. High. Educ. 2016, 27, 237–262. [Google Scholar] [CrossRef]
  50. Huang, J.; Van den Brink, H.; Groot, W. College Education and Social Trust: An Evidence-Based Study on the Causal Mechanisms. Soc. Indic. Res. 2011, 104, 287–310. [Google Scholar] [CrossRef] [PubMed]
  51. Schmoch, U.; Schubert, T. Sustainability of incentives for excellent research–the German case. Scientometrics 2009, 81, 195–218. [Google Scholar] [CrossRef]
  52. Kashyap, A.; Agrawal, R. Academia a new knowledge supplier to the industry! Uncovering barriers in the process. J. Adv. Manag. Res. 2019, 16, 715–733. [Google Scholar] [CrossRef]
  53. Frondizi, R.; Fantauzzi, C.; Colasanti, N.; Fiorani, G. The Evaluation of Universities’ Third Mission and Intellectual Capital: Theoretical Analysis and Application to Italy. Sustainability 2019, 11, 3455. [Google Scholar] [CrossRef]
  54. Cai, Y.; Ramis Ferrer, B.; Lastra, J.L.M. Building University-Industry Co-Innovation Networks in Transnational Innovation Ecosystems: Towards a Transdisciplinary Approach of Integrating Social Sciences and Artificial Intelligence. Sustainability 2019, 11, 4633. [Google Scholar] [CrossRef]
  55. Hart, S. A natural resource-based view of the firm. Acad. Manag. Rev. 1995, 20, 986–1014. [Google Scholar] [CrossRef]
  56. Barrie, J.; Girma Zawdie, E. Assessing the role of triple helix system intermediaries in nurturing an industrial biotechnology innovation network. J. Clean. Prod. 2019, 214, 209–223. [Google Scholar] [CrossRef]
  57. Ellen MacArthur Foundation. Towards a Circular Economy: Business Rationale for an Accelerated Transition. 2015. Available online: https://www.ellenmacarthurfoundation.org (accessed on 9 March 2020).
  58. Mittelstaedt, J.; Kilbourne, W. Macromarketing perspectives on sustainable consumption. In Sustainable Consumption and Production: Framework for Action 2nd Conference of the Sustainable Consumption Research Exchange (SCORE!); Network, 10 and 11 March; Halles des Tanneurs: Brussels, Belgium, 2008. [Google Scholar]
  59. Desrochers, P.; Hoffbauer, C. The post war intellectual roots of the population bomb. Fairfield Osborn’s ‘Our Plundered Planet’ and William Vogt’s ‘Road to Survival’ in retrospect. J. Sustain. Dev. 2009, 1, 37–61. [Google Scholar]
  60. Simanis, E.; Hart, S. Innovation from the inside out. MIT Sloan Manag. Rev. 2009, 50, 77–86. [Google Scholar]
  61. Boons, F.; Montalvo, C.; Quist, J.; Wagner, M. Sustainable innovation, business models and economic performance: An overview. J. Clean. Prod. 2013, 45, 1–8. [Google Scholar] [CrossRef]
  62. Urbinati, A.; Chiaroni, D.; Vittorio, C. Towards a New Taxonomy of Circular Economy Business Models. J. Clean. Prod. 2017, 168, 487–498. [Google Scholar] [CrossRef]
  63. EYGM. Six Growing Trends in Corporate Sustainability. An Ernst and Young Survey in Cooperation with GreenBiz Group. 2013. Available online: http://www.ey.com/US (accessed on 9 March 2020).
  64. Hall, J. Sustainable development innovation; a research agenda for the next 10 years Editorial for the 10 Anniversary of the Journal of Cleaner Production. J. Clean. Prod. 2002, 10, 195–196. [Google Scholar] [CrossRef]
  65. OECD. Eco-Innovation in Industry: Enabling Green Growth; OECD: Paris, France, 2010. [Google Scholar]
  66. Jones, J.; Corral de Zubielqui, G. Doing well by doing good: A study of university-industry interactions, innovationess and firm performance in sustainability-oriented Australian SMEs. Technol. For. Soc. Chang. 2017, 123, 262–270. [Google Scholar] [CrossRef]
  67. Hargrave, T.; Van De Ven, A. A Collective Action Model of Institutional Innovation. Acad. Manag. Rev. 2007, 31, 864–888. [Google Scholar] [CrossRef]
  68. Mohrman, S.; Shani, A. Organizing for Sustainable Effectiveness: Taking Stock and Moving Forward. In Organizing for Sustainability; Emerald Press: London, UK, 2011; pp. 3–61. [Google Scholar]
  69. Del Brío, J.; Junquera, B. A review of the literature on environmental innovation management in SMEs: Implications for public policies. Technovation 2003, 23, 939–948. [Google Scholar] [CrossRef]
  70. Schiederig, T.; Tietzer, F.; Herstatt, C. Green innovation in technology and innovation management-an exploratory literature review. RD Manag. 2012, 42, 180–192. [Google Scholar] [CrossRef]
  71. Klewitz, J.; Hansen, E. Sustainability-oriented innovation of SMEs: A systematic review. J. Clean. Prod. 2014, 65, 57–75. [Google Scholar] [CrossRef]
  72. Lopes da Silva, C.; Cardoso, R.; Narcizo, R. The Proximity between Academy, Industry and Government: Towards a More Sustainable Development of a Brazilian Oil Region. Procedia Soc. Behav. Sci. 2012, 52, 100–109. [Google Scholar] [CrossRef][Green Version]
  73. Etzkowitz, H. Hélice Tríplice: Universidade-Indústria-Governo: Inovação em Ação; EDIPUCRS: Porto Alegre, Brasil, 2009. [Google Scholar]
  74. Baas, L.; Hjelm, O. Support your future today: Enhancing sustainable transitions by. J. Clean. Prod. 2015, 98, 1–7. [Google Scholar] [CrossRef]
  75. Hjalmarsson, L. Biogas as a boundary object for policy integration–the case of Stockholm. J. Clean. Prod. 2015, 98, 185–193. [Google Scholar] [CrossRef]
  76. Björklund, M.; Gustafsson, S. Toward sustainability with the coordinated freight distribution of municipal goods. J. Clean. Prod. 2015, 98, 194–204. [Google Scholar] [CrossRef]
  77. Gustafsson, S.; Ivner, J.; Palm, J. Management and stakeholder participation in local strategic energy planning–Examples from Sweden. J. Clean. Prod. 2015, 98, 201–212. [Google Scholar] [CrossRef]
  78. Fenton, P.; Gustafsson, S.; Ivner, J.; Palm, J. Sustainable Energy and Climate Strategies: Lessons from planning processes in five municipalities. J. Clean. Prod. 2015, 98, 213–221. [Google Scholar] [CrossRef]
  79. Melkonyan, A.; Krumme, K.; Gruchmann, T.; De La Torre, G. Sustainability assessment and climate change resilience in food production and supply. Energy Procedia 2017, 123, 131–138. [Google Scholar] [CrossRef]
  80. Rashid, N.; Jabar, J.; Yahya, S.; Samer, S. State of the Art of Sustainable Development: An Empirical Evidence from Firm’s Resource and Capabilities of MalaysianAutomotive Industry. Procedia Soc. Behav. Sci. 2015, 195, 463–472. [Google Scholar] [CrossRef]
  81. Rashid, M.; Wineman, J.; Zimring, C. Space, behavior, and environmental perception in open plan offices: A prospective study. Environ. Plan. B Plan. Des. 2009, 36, 432–449. [Google Scholar] [CrossRef]
  82. Bollen, K.; Lennox, R. Conventional wisdom on measurement: A structural equation perspective. Psychol. Bull. 1991, 110, 305–314. [Google Scholar] [CrossRef]
  83. Edwards, J.R. The Fallacy of Formative Measurement. Organ. Res. Methods 2011, 14, 370–388. [Google Scholar] [CrossRef]
  84. Ferrando, P.; Anguiano-Carrasco, C. El Análisis Factorial como Técnica de Investigación en Psicología. Papel. Psicol. 2010, 31, 18–33. [Google Scholar]
  85. Lévy, J.; Varela, J. Modelización con Estructuras de Covarianzas en Ciencias Sociales; Netbiblo: A Coruña, Spain, 2006. [Google Scholar]
  86. Byrne, B. Structural Equation Modeling with AMOS: Basic Concepts, Applications and Programming; Routlege: London, UK, 2009. [Google Scholar]
  87. Pérez, C. Técnicas de Análisis Multivariante de Datos; Pearson Educación, S.A.: Madrid, Spain, 2004. [Google Scholar]
  88. Cronbach, L. Coefficient alpha and the internal structure of tests1951. Psykometrika 1951, 16, 297–333. [Google Scholar] [CrossRef]
  89. García, M.B.; Abad, E.V.; Falcón, J.S. Psicometría; UNED: Madrid, Spain, 2006. [Google Scholar]
  90. Barret, P. Structural equation modeling: Adjudging model fit. Personal. Individ. Differ. 2007, 42, 815–824. [Google Scholar] [CrossRef]
  91. Jöreskog, K. A general approach to confirmatory maximum likelhood factor analysis with addendum. In Advances in Factor Analysis and Structural Equation Model; Abt Books: Cambridge, UK, 1979; pp. 183–202. [Google Scholar]
  92. Page, A. Hacia un Modelo Causal del Rendimiento Académico; CIDE: Madrid, Spain, 1990. [Google Scholar]
  93. Bizquerra, R. Introducción Conceptual al Análisis Multivariante. Un Enfoque Informático Con Los Paquetes SPSS-X, BMDP, LISREL y SPAD; PPU: Barcelona, Spain, 1989. [Google Scholar]
  94. Brunner, M.; Süß, H. Analyzing the Reliability of Multidimensional Measures: An Example from Intelligence Research. Educ. Psychol. Meas. 2005, 65, 227–240. [Google Scholar] [CrossRef]
  95. Bagozzi, R.; Yi, Y. On the Evaluation of Structural Equation Models. J. Acad. Market. Sci. 1988, 16, 74–94. [Google Scholar] [CrossRef]
  96. Hair, J.; Anderson, R.; Tatham, R.; Black, W. Multivariate Data Analysis; Prentice Hall: Englewood Cliffs, NJ, USA, 1995. [Google Scholar]
  97. Hu, L.; Bentler, P. Cutoff criteria for fit indices in covariance structure analysis. Conventional criteria versus new alternatives. Struct. Equ. Model. 1999, 6, 1–55. [Google Scholar] [CrossRef]
  98. Kimatu, J. Evolution of strategic interactions from the triple to quad helix innovation models for sustainable development in the era of globalization. J. Innov. Entrep. 2016, 5, 16. [Google Scholar] [CrossRef]
  99. Compagnucci, L.; Spigarelli, F. Fostering Cross-Sector Collaboration to Promote Innovation in the Water Sector. Sustainability 2018, 10, 4154. [Google Scholar] [CrossRef]
Figure 1. The triple helix of sustainability [30].
Figure 1. The triple helix of sustainability [30].
Sustainability 12 03274 g001
Figure 2. Measurement and Structural Model.
Figure 2. Measurement and Structural Model.
Sustainability 12 03274 g002
Table 1. Dimensions of sustainable development.
Table 1. Dimensions of sustainable development.
EconomicSocialEnvironmental
Activity towards financially possible and profitable social and environmental sustainabilityMitigate its negative social impact and enhance the positive one (employees…)Make the activity carried out compatible with the maintenance/improvement of ecosystems and biodiversity
Fuente: Oñate, Pereira, Rodríguez, & Cachón [25]
Table 2. Independent variables analysed.
Table 2. Independent variables analysed.
Innovation Targets
Less materials per unit produced (E6_H)
Less energy per unit produced (E6_I)
Lower labour costs per unit produced (E6_G)
Increased production or service capacity (E6_F)
Greater flexibility (E6_E)
Compliance with environmental, health or safety regulatory requirements (E6_O)
Improving the health and safety of your employees (E6_N)
Lower environmental impact (E6_M)
Increase in specialised employment (E6_K)
Increase in total employment (E6_J)
Job retention (E6_L)
Larger market share (E6_C)
Penetration of new markets (E6_B)
Improved quality of goods or services (E6_D)
Wider range of goods or services (E6)
Information Extracted from the Triple Helix
Suppliers of equipment, material, components or software (E4_A)
Customers (E4_B)
Competitors or other companies in the same industry (E4_C)
Consultants, commercial laboratories or private R&D institutes (E4_D)
Universities or other higher education institutions (E4_E)
Public research bodies (E4_F)
Technology centres (E4_G)
Conferences, trade fairs, exhibitions (E4_H)
Scientific journals and commercial/technical publications (E4_I)
Professional and sectoral associations (E4_J)
Table 3. Level and actors of cooperation.
Table 3. Level and actors of cooperation.
201020142015
Do not cooperate56.95%57.05%57.11%
Cooperate with:43.05%42.95%42.89%
Other companies in the same group7.65%16.73%14.55%
Suppliers of equipment, material, components or software7.83%9.96%10.19%
Clients13.51%15.20%16.71%
Competitors or other companies in the sector3.71%1.75%1.96%
Consultants, commercial laboratories, private R&D institutes3.57%9.51%6.57%
Universities or other higher education institutions13.55%4.13%4.42%
Public research bodies5.86%17.89%17.51%
Technology Centres9.62%24.89%25.09%
Table 4. Dimensions of the innovation targets.
Table 4. Dimensions of the innovation targets.
Economic Sustainability Objectives
Fewer materials per unit produced (E6_H)
Less energy per unit produced (E6_I)
Lower labour costs per unit produced (E6_G)
Greater production or service capacity (E6_F)
Greater flexibility (E6_E)
Environmental Sustainability Objectives
Compliance with environmental, health or safety regulatory requirements (E6_O)
Improving the health and safety of your employees (E6_N)
Lower environmental impact (E6_M)
Social Sustainability Objectives
Increase in specialised employment (E6_K)
Increase in total employment (E6_J)
Job retention (E6_L)
Greater market share (E6_C)
Production Objectives
Penetration of new markets (E6_B)
Improved quality of goods or services (E6_D)
Wider range of goods or services (E6)
Table 5. Validity and reliability of the independent and dependent explanatory variables.
Table 5. Validity and reliability of the independent and dependent explanatory variables.
Establish Cooperative RelationshipsDo Not Establish Cooperative Relationships
Standardised Factor LoadingsCritical Values (CV)Standardised Factor LoadingsCritical Values (CV)
201020142015201020142015201020142015201020142015
IND<-TRHX0.710.600.71 0.720.820.81
UNIV<-TRHX0.950.820.8518.2812.8116.640.940.820.8331.9122.0716.64
GOBR<-TRHX0.890.740.7020.1814.5517.850.900.670.6735.6922.5717.85
E4_J<-IND0.600.630.67 0.640.650.64
E4_I<-IND0.600.550.5627.4531.3028.920.560.590.5546.9932.6831.56
E4_H<-IND0.570.510.5528.2433.0630.630.510.520.5048.7131.2633.31
E4_C<-IND0.680.700.6920.2423.4723.920.710.720.7434.3928.7530.33
E4_B<-IND0.720.740.7316.2819.9119.310.750.740.7329.6829.9126.55
E4_A<-IND0.750.800.8015.3630.7528.700.790.770.7926.6832.1733.03
E4_D<-UNIV0.550.580.59 0.600.710.70
E4_E<-UNIV0.600.740.5920.4117.8817.330.710.670.6738.7231.8126.36
E4_F<-GOBR0.760.750.77 0.830.840.84
E4_G<-GOBR0.710.770.7426.6018.4322.950.790.860.8853.9138.2838.54
E6_E<-ECON0.600.670.68 0.620.700.71
E6_F<-ECON0.620.680.7023.3429.6830.270.640.730.7438.5085.0638.55
E6_G<-ECON0.760.800.8026.7932.6932.180.790.840.8444.6838.3641.54
E6_H<-ECON0.830.830.8328.3328.1129.230.860.860.8347.2141.7736.31
E6_I<-ECON0.820.810.8128.1227.6328.640.850.840.8346.9042.4536.08
E6_J<-SOCI0.880.890.89 0.890.930.92
E6_K<-SOCI0.910.930.9245.6856.7954.380.940.940.9681.9753.0285.92
E6_L<-SOCI0.640.690.6932.7637.7437.260.680.750.7555.7738.3952.69
E6_M<-MEDB0.790.810.82 0.820.860.84
E6_N<-MEDB0.880.890.8944.9848.2548.650.890.910.9175.8966.9061.76
E6_O<-MEDB0.900.910.9145.7050.0749.900.910.920.9076.9668.1961.57
Table 6. Structural model adjustments.
Table 6. Structural model adjustments.
Statistical TestEstablish Cooperative RelationshipsDo Not Establish Cooperative Relationships
201020142015201020142015
χ2158155194157178174
df222117522725
RMR0.0180.0140.0130.0150.0140.014
RMSEA0.0380.0340.0350.0330.0340.033
CFI0.8200.8300.8300.8400.8500.850
Table 7. Impact and % variance of sustainability innovation targets explained.
Table 7. Impact and % variance of sustainability innovation targets explained.
Companies That Establish Cooperative Relationships
Impact of Triple Helix on Sustainability Innovation Targets% Explained Variance for the Triple Helix
201020142015201020142015
MEDB<--TRHX0.450.720.650.400.420.53
SOCI<--TRHX0.430.620.640.380.410.38
ECON<--TRHX0.370.690.610.340.370.47
Companies That Do Not Establish Cooperative Relationships
Impact of Triple Helix on Sustainability Innovation Targets% Explained Variance for the Triple Helix
201020142015201020142015
MEDB<--TRHX0.460.680.710.410.500.51
SOCI<--TRHX0.490.720.710.440.510.50
ECON<--TRHX0.390.710.640.360.460.42

Share and Cite

MDPI and ACS Style

Luengo-Valderrey, M.-J.; Pando-García, J.; Periáñez-Cañadillas, I.; Cervera-Taulet, A. Analysis of the Impact of the Triple Helix on Sustainable Innovation Targets in Spanish Technology Companies. Sustainability 2020, 12, 3274. https://doi.org/10.3390/su12083274

AMA Style

Luengo-Valderrey M-J, Pando-García J, Periáñez-Cañadillas I, Cervera-Taulet A. Analysis of the Impact of the Triple Helix on Sustainable Innovation Targets in Spanish Technology Companies. Sustainability. 2020; 12(8):3274. https://doi.org/10.3390/su12083274

Chicago/Turabian Style

Luengo-Valderrey, María-Jesús, Julián Pando-García, Iñaki Periáñez-Cañadillas, and Amparo Cervera-Taulet. 2020. "Analysis of the Impact of the Triple Helix on Sustainable Innovation Targets in Spanish Technology Companies" Sustainability 12, no. 8: 3274. https://doi.org/10.3390/su12083274

APA Style

Luengo-Valderrey, M.-J., Pando-García, J., Periáñez-Cañadillas, I., & Cervera-Taulet, A. (2020). Analysis of the Impact of the Triple Helix on Sustainable Innovation Targets in Spanish Technology Companies. Sustainability, 12(8), 3274. https://doi.org/10.3390/su12083274

Note that from the first issue of 2016, this journal uses article numbers instead of page numbers. See further details here.

Article Metrics

Back to TopTop