Time-Dependent Integration of Solar Thermal Technology in Industrial Processes
Abstract
1. Introduction
- A new systematic method for designing solar thermal integration by combining different methods from the literature for the design of solar integration.
- The inclusion of critical constraints into the method, including stagnation control and availability of space for solar collector installation.
- A method to optimize the design of solar thermal integration, minimizing the levelized cost of heat.
- A detailed case study of solar thermal integration using meteorological data from Malaysia, being a first case study of its kind.
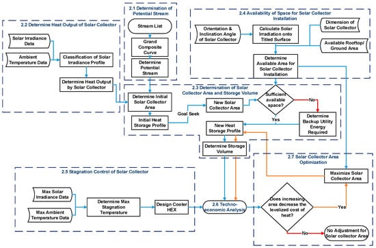
2. Methods
2.1. Identification of Potential Streams
2.2. Determination of Solar Collector Heat Output
2.3. Calculation of Solar Collector Area and Storage Volume
2.4. Space Constraints for Solar Collector Installation
2.5. Stagnation Control of Solar Collectors
2.6. Techno-Economic Analysis
2.6.1. Heat Exchanger (HEX)
2.6.2. Centrifugal Pump
2.6.3. Electric Motor
2.6.4. Total Capital Cost
2.6.5. Levelized Cost of Heat
2.7. Solar Collector Area Optimization
3. Case Study
4. Results and Discussion
4.1. Determination of Potential Stream
4.2. Determination of Solar Collector Area
4.3. Space Availability for Solar Collector Installation
4.4. Stagnation Control of Solar Collector
4.5. Techno-Economic Analysis
4.6. Solar Collector Area Optimization
5. Conclusions
Author Contributions
Funding
Conflicts of Interest
Nomenclature
| A | area (m2) |
| a0 | optical efficiency |
| a1 | linear heat loss coefficient (W/m2K) |
| a2 | quadratic heat loss coefficient (W/m2K2) |
| C | cost (RM) |
| c | capacity (kWh) |
| D | distance from one solar collector to its next solar collector (m) |
| d | space between solar collectors (m) |
| E | heat generated (kWh) |
| F | cost adjustment factor |
| f | fraction |
| G | solar irradiance (kWh/m2) |
| H | heat demand (kWh) |
| h | height (m) |
| I | Chemical Engineering Indexes |
| i | daily solar irradiation |
| k | transmittance index |
| L | length (m) |
| N | heat surpluses and deficits (kWh) |
| n | number of time intervals of the day |
| O&M | annual operation and maintenance cost |
| Q | heat output per collector area (kWh/m2) |
| R | Discount rate |
| r | ratio |
| T | temperature (°C) |
| Δt | Time interval |
| U | heat transfer coefficient (kW/m2K) |
| VI | Variability Index |
| W | width (m) |
| β | inclination angle of collector (°) |
| ε | incident solar radiation angle (°) |
| η | efficiency |
| ρ | ground reflectance |
| ϕ | latitude |
| δ | solar declination |
| γ | surface azimuth angle |
| ωs | sunset hour angle |
| ωss | sunset hour angles on a tilted surface |
| ωsr | sunrise hour angles on a tilted surface |
Subscripts/superscripts
| a | ambient |
| B | base |
| b | building |
| be | beam irradiation |
| coll | solar collector |
| cs | Clear sky |
| D | diffuse |
| d | daily |
| e | edge |
| ex | excess |
| L | Lang |
| M | material |
| m | morning |
| max | maximum |
| m,coll | mean of collector internal fluid |
| n | solar noon |
| out | output |
| P | purchase |
| p | pressure |
| stag | stagnation |
| sto | storage |
| T | type |
| TCI | total capital |
| t | time |
| ti | tilted surface |
| u | utility heat |
| λ | length |
Abbreviations
| CIP | cleaning stream |
| FPC | flat plate solar collector |
| GCC | grand composite curve |
| GHG | greenhouse gas |
| HEX | Heat exchanger |
| HRL | heat recovery loop |
| LCoH | levelized cost of heat |
| PV | photovoltaic |
Appendix A
| Time | Heat Charging, [kWh] | Heat Discharging, [kWh] | Heat Surpluses and Deficits, Nt [kWh] | Feasible Heat Storage Cascade, Et [kWh] |
|---|---|---|---|---|
| 00:00 | 1680 | |||
| 00:00–01:00 | 0 | 187 | −187 | 1493 |
| 01:00–02:00 | 0 | 187 | −187 | 1307 |
| 02:00–03:00 | 0 | 187 | −187 | 1120 |
| 03:00–04:00 | 0 | 187 | −187 | 933 |
| 04:00–05:00 | 0 | 187 | −187 | 747 |
| 05:00–06:00 | 0 | 187 | −187 | 560 |
| 06:00–07:00 | 0 | 187 | −187 | 373 |
| 07:00–08:00 | 0 | 187 | −187 | 187 |
| 08:00–09:00 | 0 | 187 | −187 | 0 |
| 09:00–10:00 | 310 | 187 | 124 | 124 |
| 10:00–11:00 | 609 | 187 | 422 | 546 |
| 11:00–12:00 | 817 | 187 | 630 | 1177 |
| 12:00–13:00 | 843 | 187 | 656 | 1833 |
| 13:00–14:00 | 811 | 187 | 624 | 2457 |
| 14:00–15:00 | 617 | 187 | 430 | 2887 |
| 15:00–16:00 | 357 | 187 | 170 | 3058 |
| 16:00–17:00 | 116 | 187 | −71 | 2987 |
| 17:00–18:00 | 0 | 187 | −187 | 2800 |
| 18:00–19:00 | 0 | 187 | −187 | 2613 |
| 19:00–20:00 | 0 | 187 | −187 | 2427 |
| 20:00–21:00 | 0 | 187 | −187 | 2240 |
| 21:00–22:00 | 0 | 187 | −187 | 2053 |
| 22:00–23:00 | 0 | 187 | −187 | 1867 |
| 23:00–00:00 | 0 | 187 | −187 | 1680 |
| Time | Heat Charging, [kWh] | Heat Discharging, [kWh] | Heat Surpluses and Deficits, Nt [kWh] | Feasible Heat Storage Cascade, Et [kWh] |
|---|---|---|---|---|
| 00:00 | 6720 | |||
| 00:00–01:00 | 0 | 747 | −747 | 5973 |
| 01:00–02:00 | 0 | 747 | −747 | 5227 |
| 02:00–03:00 | 0 | 747 | −747 | 4480 |
| 03:00–04:00 | 0 | 747 | −747 | 3733 |
| 04:00–05:00 | 0 | 747 | −747 | 2987 |
| 05:00–06:00 | 0 | 747 | −747 | 2240 |
| 06:00–07:00 | 0 | 747 | −747 | 1493 |
| 07:00–08:00 | 0 | 747 | −747 | 747 |
| 08:00–09:00 | 0 | 747 | −747 | 0 |
| 09:00–10:00 | 1221 | 747 | 474 | 474 |
| 10:00–11:00 | 2440 | 747 | 1693 | 2168 |
| 11:00–12:00 | 3289 | 747 | 2542 | 4710 |
| 12:00–13:00 | 3394 | 747 | 2648 | 7358 |
| 13:00–14:00 | 3263 | 747 | 2517 | 9874 |
| 14:00–15:00 | 2472 | 747 | 1725 | 11,599 |
| 15:00–16:00 | 1412 | 747 | 665 | 12,265 |
| 16:00–17:00 | 429 | 747 | −318 | 11,947 |
| 17:00–18:00 | 0 | 747 | −747 | 11,200 |
| 18:00–19:00 | 0 | 747 | −747 | 10,453 |
| 19:00–20:00 | 0 | 747 | −747 | 9707 |
| 20:00–21:00 | 0 | 747 | −747 | 8960 |
| 21:00–22:00 | 0 | 747 | −747 | 8213 |
| 22:00–23:00 | 0 | 747 | −747 | 7467 |
| 23:00–00:00 | 0 | 747 | −747 | 6720 |
| Time | Heat Charging, [kWh] | Heat Discharging, [kWh] | Heat Surpluses and Deficits, Nt [kWh] | Feasible Heat Storage Cascade, Et [kWh] |
|---|---|---|---|---|
| 00:00 | 9992 | |||
| 00:00–01:00 | 0 | 1116 | −1116 | 8876 |
| 01:00–02:00 | 0 | 1116 | −1116 | 7761 |
| 02:00–03:00 | 0 | 1116 | −1116 | 6645 |
| 03:00–04:00 | 0 | 1116 | −1116 | 5530 |
| 04:00–05:00 | 0 | 1116 | −1116 | 4414 |
| 05:00–06:00 | 0 | 1116 | −1116 | 3299 |
| 06:00–07:00 | 0 | 1116 | −1116 | 2183 |
| 07:00–08:00 | 0 | 1116 | −1116 | 1068 |
| 08:00–09:00 | 52 | 1116 | −1064 | 4 |
| 09:00–10:00 | 1670 | 1116 | 555 | 559 |
| 10:00–11:00 | 3188 | 1116 | 2073 | 2632 |
| 11:00–12:00 | 4245 | 1116 | 3130 | 5761 |
| 12:00–13:00 | 4377 | 1116 | 3262 | 9023 |
| 13:00–14:00 | 4212 | 1116 | 3097 | 12,120 |
| 14:00–15:00 | 3224 | 1116 | 2109 | 14,228 |
| 15:00–16:00 | 1904 | 1116 | 789 | 15,017 |
| 16:00–17:00 | 678 | 1116 | −437 | 14,580 |
| 17:00–18:00 | 0 | 1116 | −1116 | 13,464 |
| 18:00–19:00 | 0 | 1116 | −1116 | 12,349 |
| 19:00–20:00 | 0 | 1116 | −1116 | 11,233 |
| 20:00–21:00 | 0 | 1116 | −1116 | 10,118 |
| 21:00–22:00 | 0 | 1116 | −1116 | 9002 |
| 22:00–23:00 | 0 | 1116 | −1116 | 7887 |
| 23:00–00:00 | 0 | 1116 | −1116 | 6771 |
Appendix B
| Time | Heat Charging, [kWh] | Heat Discharging, [kWh] | Heat Surpluses and Deficits, Nt [kWh] | Feasible Heat Storage Cascade, Et [kWh] | Excess Heat, [kWh] |
|---|---|---|---|---|---|
| 00:00 | 1680 | - | |||
| 00:00–01:00 | 0 | 187 | −187 | 1493 | - |
| 01:00–02:00 | 0 | 187 | −187 | 1307 | - |
| 02:00–03:00 | 0 | 187 | −187 | 1120 | - |
| 03:00–04:00 | 0 | 187 | −187 | 933 | - |
| 04:00–05:00 | 0 | 187 | −187 | 747 | - |
| 05:00–06:00 | 0 | 187 | −187 | 560 | - |
| 06:00–07:00 | 0 | 187 | −187 | 373 | - |
| 07:00–08:00 | 0 | 187 | −187 | 187 | - |
| 08:00–09:00 | 10 | 187 | −177 | 10 | - |
| 09:00–10:00 | 386 | 187 | 200 | 209 | - |
| 10:00–11:00 | 732 | 187 | 545 | 754 | - |
| 11:00–12:00 | 951 | 187 | 764 | 1518 | - |
| 12:00–13:00 | 1053 | 187 | 866 | 2384 | - |
| 13:00–14:00 | 1065 | 187 | 878 | 3058 | 205 |
| 14:00–15:00 | 993 | 187 | 807 | 3058 | 807 |
| 15:00–16:00 | 824 | 187 | 638 | 3058 | 638 |
| 16:00–17:00 | 529 | 187 | 342 | 3058 | 342 |
| 17:00–18:00 | 188 | 187 | 1 | 3058 | 1 |
| 18:00–19:00 | 0 | 187 | −187 | 2871 | - |
| 19:00–20:00 | 0 | 187 | −187 | 2684 | - |
| 20:00–21:00 | 0 | 187 | −187 | 2498 | - |
| 21:00–22:00 | 0 | 187 | −187 | 2311 | - |
| 22:00–23:00 | 0 | 187 | −187 | 2124 | - |
| 23:00–00:00 | 0 | 187 | −187 | 1938 | - |
| Time | Heat Charging, [kWh] | Heat Discharging, [kWh] | Heat Surpluses and Deficits, Nt [kWh] | Feasible Heat Storage Cascade, Et [kWh] | Excess Heat, [kWh] |
|---|---|---|---|---|---|
| 00:00 | 1680 | - | |||
| 00:00–01:00 | 0 | 187 | −187 | 1493 | - |
| 01:00–02:00 | 0 | 187 | −187 | 1307 | - |
| 02:00–03:00 | 0 | 187 | −187 | 1120 | - |
| 03:00–04:00 | 0 | 187 | −187 | 933 | - |
| 04:00–05:00 | 0 | 187 | −187 | 747 | - |
| 05:00–06:00 | 0 | 187 | −187 | 560 | - |
| 06:00–07:00 | 0 | 187 | −187 | 373 | - |
| 07:00–08:00 | 0 | 187 | −187 | 187 | - |
| 08:00–09:00 | 0 | 187 | −187 | 0 | - |
| 09:00–10:00 | 279 | 187 | 93 | 93 | - |
| 10:00–11:00 | 428 | 187 | 241 | 334 | - |
| 11:00–12:00 | 533 | 187 | 346 | 680 | - |
| 12:00–13:00 | 416 | 187 | 229 | 909 | - |
| 13:00–14:00 | 214 | 187 | 27 | 937 | - |
| 14:00–15:00 | 126 | 187 | −61 | 876 | - |
| 15:00–16:00 | 46 | 187 | −141 | 735 | - |
| 16:00–17:00 | 0 | 187 | −187 | 549 | - |
| 17:00–18:00 | 0 | 187 | −187 | 362 | - |
| 18:00–19:00 | 0 | 187 | −187 | 175 | - |
| 19:00–20:00 | 0 | 187 | −187 | −11 | 11 |
| 20:00–21:00 | 0 | 187 | −187 | −198 | 187 |
| 21:00–22:00 | 0 | 187 | −187 | −385 | 187 |
| 22:00–23:00 | 0 | 187 | −187 | −571 | 187 |
| 23:00–00:00 | 0 | 187 | −187 | −758 | 187 |
References
- Mena, R.; Escobar, R.; Lorca, Á.; Negrete-Pincetic, M.; Olivares, D. The impact of concentrated solar power in electric power systems: A Chilean case study. Appl. Energy 2019, 235, 258–283. [Google Scholar] [CrossRef]
- Jordan, P.G. Solar energy markets: An analysis of the global solar industry, Chapter 9. In The Economics of Solar Power; Academic Press: London, UK; Elsevier: Amsterdam, The Netherlands, 2014; pp. 135–141. [Google Scholar]
- Saidur, R.; Mekhilef, S. Energy use, energy savings and emission analysis in the Malaysian rubber producing industries. Appl. Energy 2010, 87, 2746–2758. [Google Scholar] [CrossRef]
- Twidell, J.; Weir, T. Renewable Energy Resources; Taylor & Francis: New York, NY, USA, 2006. [Google Scholar]
- Quaschning, V. Understanding Renewable Energy Systems; Earthscan: London, UK, 2005. [Google Scholar]
- Schnitzer, H.; Brunner, C.; Gwehenberger, G. Minimizing greenhouse gas emissions through the application of solar thermal energy in industrial processes. J. Clean. Prod. 2007, 15, 1271–1286. [Google Scholar] [CrossRef]
- Atkins, M.; Walmsley, M.; Morrison, A. Integration of solar thermal for improved energy efficiency in low-temperature-pinch industrial processes. Energy 2010, 35, 1867–1873. [Google Scholar] [CrossRef]
- Nemet, A.; Klemeš, J.J.; Varbanov, S.P.; Kravanja, Z. Methodology for maximising the use of renewables with variable availability. Energy 2012, 44, 29–37. [Google Scholar] [CrossRef]
- Walmsley, T.G.; Walmsley, M.R.W.; Atkins, M.J.; Neale, J.R. Integration of industrial solar and gaseous waste heat into heat recovery loops using constant and variable temperature storage. Energy 2014, 75, 53–67. [Google Scholar] [CrossRef]
- Walmsley, T.G.; Walmsley, M.R.W.; Tarighaleslami, A.H.; Atkins, M.J.; Neale, J.R. Integration options for solar thermal with low temperature industrial heat recovery loops. Energy 2015, 90, 113–121. [Google Scholar] [CrossRef]
- Allouhi, A.; Agrouaz, Y.; Amine, M.B.; Rehman, S.; Buker, M.S.; Kousksou, T.; Jamil, A.; Benbassou, A. Design optimization of a multi-temperature solar thermal heating system for an industrial process. Appl. Energy 2017, 206, 382–392. [Google Scholar] [CrossRef]
- Schweiger, H.; Mendes, J.F.; Benz, N.; Hennecke, K.; Prieto, G.; Cusi, M.; Goncalves, H. The Potential of Solar Heat in Industrial Processes. A State of the Art Review for Spain and Portugal 2000; EuroSun: Copenhagen, Denmark, 2000. [Google Scholar]
- Hassine, I.B.; Helmke, A.; Heß, S.; Krummenacher, P.; Muster, B.; Schmitt, B.; Schnitzer, H. Solar Process Heat for Production and Advanced Applications; IEA SHC Task 49 and SolarPACES Annex IV: Gleisdor, Austria, 2015. [Google Scholar]
- Lauterbach, C.; Schmitt, B.; Vajen, K. System analysis of a low-temperature solar process heat system. Sol. Energy 2014, 101, 117–130. [Google Scholar] [CrossRef]
- Pelay, U.; Luo, L.; Fan, Y.; Stitou, D.; Rood, M. Thermal energy storage systems for concentrated solar power plants. Renew. Sustain. Energy Reviews. 2017, 79, 82–100. [Google Scholar] [CrossRef]
- Kim, D.H.; Yoon, S.H.; Kim, Y.; Lee, K.H.; Choi, J.S. Experimental studies on the charging performance of single-tank single- medium thermal energy storage. Appl. Therm. Eng. 2019, 149, 1098–1104. [Google Scholar] [CrossRef]
- Moreno-tejera, S.; Silva-Pérez, M.A.; Ramírez-Santigosa, L.; Lillo-Bravo, I. Classification of days according to DNI profiles using clustering techniques. Sol. Energy 2017, 146, 319–333. [Google Scholar] [CrossRef]
- Skartveit, A.; Olseth, J.A. The probability density and autocorrelation of short-term 536 global and beam irradiance. Sol. Energy 1992, 49, 477–487. [Google Scholar] [CrossRef]
- Hottel, H.C. A Simple model for estimating the transmittance of direct solar radiation through clear atmospheres. Sol. Energy 1976, 18, 129–134. [Google Scholar] [CrossRef]
- Ho, W.S.; Hashim, H.; Hassim, M.H.; Muis, Z.A.; Shamsuddin, N.L.M. Design of distributed energy system through Electric System Cascade Analysis (ESCA). Appl. Energy 2012, 99, 309–315. [Google Scholar] [CrossRef]
- Fluch, J.; Glatzi, W. Solar Heat for Industrial Applications Design Study Part II; AEE INTEC, SHIP: Selangor, Malaysia; UNIDO: Selangor, Malaysia, 2017. [Google Scholar]
- Elhab, B.R.; Sopian, K.; Mat, S.; Lim, C.H.; Sulaiman, M.Y.; Ruslan, M.H.; Saadatian, O. Optimizing tilt angles and orientations of solar panels for Kuala Lumpur, Malaysia. Sci. Res. Essays 2015, 37, 3758–3767. [Google Scholar]
- Duffie, J.A.; Beckman, W.A. Solar Engineering of Thermal Processes, 4th ed.; John Wiley & Sons, Inc.: Hoboken, NJ, USA, 2013. [Google Scholar]
- Page, J.K. Methods for the estimation of solar energy on vertical and inclined surfaces. In Solar Energy ConversionI; Department of Physics, University of Waterloo: Waterloo, ON, Canada, 1979; pp. 37–99. [Google Scholar]
- Klein, S.A. Calculation of monthly average insolation on tilted surfaces. Sol. Energy 1977, 19, 325–329. [Google Scholar] [CrossRef]
- Cooper, P.I. The absorption of radiation in solar stills. Sol. Energy 1969, 12, 333–346. [Google Scholar] [CrossRef]
- Frank, E.; Mauthner, F.; Fischer, S. Overheating prevention and stagnation handling in solar process heat applications. In IEA SHC Task 49 2015, Technical Report A.1.2; IEA SHC Task 49 and SolarPACES Annex IV: Gleisdor, Austria, 2015. [Google Scholar]
- Harrison, S.; Cruickshank, C.A. A review of strategies for the control of high temperature stagnation in solar collectors and systems. Energy Procedia 2012, 30, 793–804. [Google Scholar] [CrossRef]
- Seider, W.D.; Seader, J.D.; Lewin, D.R.; Widagdo, S. Product and Process Design Principles (Synthesis, Analysis, and Evaluation), 3rd Edition International Student Version; John Wiley & Sons: Hoboken, NJ, USA; Pte Ltd.: Singapore, 2010. [Google Scholar]
- Smith, R. Chemical Process Design and Integration 2010; John Wiley & Sons, Ltd.: West Sussex, UK, 2005. [Google Scholar]
- Corripio, A.B.; Chrien, K.S.; Evans, L.B. Estimate cost of heat exchangers and storage tanks via correlations. Chem. Eng. 1982, 89, 125–127. [Google Scholar]
- Corripio, A.B.; Chrien, S.K.; Evans, L.B. Estimate costs of centrifugal pumps and electric motors. Chem. Eng. 1982, 89, 115–118. [Google Scholar]
- Lang, H.J. Engineering approach to preliminary cost estimates. Chem. Eng. 1947, 54, 130–133. [Google Scholar]
- Lang, H.J. Cost relationships in preliminary cost estimation. Chem. Eng. 1947, 54, 117–121. [Google Scholar]
- Lang, H.J. Simplified approach to preliminary cost estimates. Chem. Eng. 1948, 55, 112–113. [Google Scholar]
- Peters, M.S.; Timmerhaus, K.D.; West, R.E. Plant Design and Economics for Chemical Engineers, 5th ed.; McGraw-Hill: New York, NY, USA, 2003. [Google Scholar]
- International Energy Agency. Solar Heating & Cooling Programme, Task 54 LCoH Tool. Available online: http://task54.iea-shc.org/Data/Sites/54/media/task54_lcoh_tool_v2.xlsm (accessed on 18 April 2019).
- Kusyy, O.; Vajen, K. Theoretical Investigation on A Control-Based Approach to Avoid Stagnation of Solar Heating Systems. In Proceedings of the ISES Solar World Congress, Kassel, Germany, 28 August–2 September 2011. [Google Scholar]
- Mekhilef, S.; Safari, A.; Mustaffa, W.E.S.; Saidur, R.; Omar, R.; Younis, M.A.A. Solar energy in Malaysia: Current state and prospects. Renew. Sustain. Energy Rev. 2012, 16, 386–396. [Google Scholar] [CrossRef]
- Malaysia Energy Commission. National Energy Balance 2013; Suruhanjaya Tenaga Malaysia: Putrajaya, Malaysia, 2014.
- Suresh, N.S.; Rao, B.S. Solar energy for process heating a case study of select Indian industries. J. Clean. Prod. 2017, 151, 439–451. [Google Scholar] [CrossRef]
- Sohif, M.; Hafidz, R. Solar Thermal Implementation Project for the Industry, Solar Energy Research Institute (SERI); Universiti Kebangsaan Malaysia (UKM): Selangor, Malaysia, 2015. [Google Scholar]
- IEA-ETSAP; IRENA. Solar Heat for Industrial Processes—Technology Brief. 2015. Available online: www.irena.org/Publications (accessed on 11 March 2017).
- ARCON Solar A/S. ARCON Solar Collector—Type HT-A 28/10 Datasheet. 2013. Available online: http://arcon-sunmark.com (accessed on 12 June 2018).
- IEA-ETSAP, IRENA, 2013, IRENA-IEA-ETSAP Technology Brief 4: Thermal Storage. Available online: www.irena.org/Publications (accessed on 12 March 2018).
- Kern, J.; Harris, I. On the optimum tilt of a solar collector. Sol. Energy 1975, 17, 97–102. [Google Scholar] [CrossRef]
- Abd Wahab, A.K. Application of Solar Energy in Malaysia, Faculty of Engineering; University of Malaya: Kuala Lumpur, Malaysia, 2012. [Google Scholar]
- Busche, R.M. Venture Analysis: A Framework for Venture Planning, Course Note; Bio-en-gene-er Associates: Wilmington, Delaware, 1995. [Google Scholar]
- Chemical Engineering Plant Cost Index. Available online: www.chemengonline.com/pci (accessed on 28 August 2018).
- PayScale, Average Production Operator Salary. Available online: http://www.payscale.com/research/MY/Job=Production_Operator/Salary (accessed on 22 April 2019).
- Wahed, M.A.; Bieri, M.; Hellwig, R.T. Potential of Solar Thermal System for Industrial Process Heat Applications in the Tropics. UPM Alam Cipta 2015, 8, 32–43. [Google Scholar]
- Zhao, Z.Y.; Chen, Y.L.; Thomson, J.D. Levelized cost of energy modeling for concentrated solar power projects: A china study. Energy 2017, 120, 117–127. [Google Scholar] [CrossRef]
- Chua, S.C.; Oh, T.H. Solar energy outlook in Malaysia. Renew. Sustain. Energy Rev. 2012, 16, 564–574. [Google Scholar] [CrossRef]

















| k-VI-ft Group | Transmittance Index, k | Variability Index, VI | Time Fraction, ft |
|---|---|---|---|
| Low-Medium-Morning (LMM) | 0.278 | 1.355 | 0 |
| Medium-Low-Balanced (MLB) | 0.530 | 1.036 | 0.5 |
| High-High-Afternoon (HHA) | 0.739 | 1.753 | 1 |
| Time | Heat Charging, [kWh] | Heat Discharging, [kWh] | Heat Surpluses and Deficits, Nt [kWh] | Infeasible Heat Storage Cascade, Et [kWh] | Feasible Heat Storage Cascade, Et [kWh] |
|---|---|---|---|---|---|
| 00:00 | 895 | ||||
| 00:00–01:00 | 0 | 100 | −100 | −100 | 795 |
| 01:00–02:00 | 0 | 100 | −100 | −200 | 695 |
| 02:00–03:00 | 0 | 100 | −100 | −300 | 595 |
| 03:00–04:00 | 0 | 100 | −100 | −400 | 495 |
| 04:00–05:00 | 0 | 100 | −100 | −500 | 395 |
| 05:00–06:00 | 0 | 100 | −100 | −600 | 295 |
| 06:00–07:00 | 0 | 100 | −100 | −700 | 195 |
| 07:00–08:00 | 0 | 100 | −100 | −800 | 95 |
| 08:00–09:00 | 5 | 100 | −95 | −895 | 0 |
| 09:00–10:00 | 139 | 100 | 39 | −856 | 39 |
| 10:00–11:00 | 256 | 100 | 156 | −701 | 194 |
| 11:00–12:00 | 346 | 100 | 246 | −454 | 441 |
| 12:00–13:00 | 352 | 100 | 252 | −202 | 693 |
| 13:00–14:00 | 352 | 100 | 252 | 50 | 945 |
| 14:00–15:00 | 267 | 100 | 167 | 216 | 1111 |
| 15:00–16:00 | 161 | 100 | 61 | 277 | 1172 |
| 16:00–17:00 | 67 | 100 | −33 | 244 | 1139 |
| 17:00–18:00 | 0 | 100 | −100 | 144 | 1039 |
| 18:00–19:00 | 0 | 100 | −100 | 44 | 939 |
| 19:00–20:00 | 0 | 100 | −100 | −56 | 839 |
| 20:00–21:00 | 0 | 100 | −100 | −156 | 739 |
| 21:00–22:00 | 0 | 100 | −100 | −256 | 639 |
| 22:00–23:00 | 0 | 100 | −100 | −356 | 539 |
| 23:00–00:00 | 0 | 100 | −100 | −456 | 439 |
| Time | Heat Charging, [kWh] | Heat Discharging, [kWh] | Heat Surpluses and Deficits, Nt [kWh] | Infeasible Heat Storage Cascade, Et [kWh] | Feasible Heat Storage Cascade, Et [kWh] |
|---|---|---|---|---|---|
| 00:00 | 894 | ||||
| 00:00–01:00 | 0 | 794 | −100 | −100 | 795 |
| 01:00–02:00 | 0 | 694 | −100 | −200 | 695 |
| 02:00–03:00 | 0 | 594 | −100 | −300 | 595 |
| 03:00–04:00 | 0 | 494 | −100 | −400 | 495 |
| 04:00–05:00 | 0 | 394 | −100 | −500 | 395 |
| 05:00–06:00 | 0 | 294 | −100 | −600 | 295 |
| 06:00–07:00 | 0 | 194 | −100 | −700 | 195 |
| 07:00–08:00 | 0 | 94 | −100 | −800 | 95 |
| 08:00–09:00 | 6 | 0 | −94 | −894 | 0 |
| 09:00–10:00 | 171 | 71 | 71 | −823 | 39 |
| 10:00–11:00 | 316 | 287 | 216 | −607 | 194 |
| 11:00–12:00 | 428 | 615 | 328 | −279 | 441 |
| 12:00–13:00 | 435 | 949 | 335 | 55 | 693 |
| 13:00–14:00 | 435 | 1,284 | 335 | 390 | 945 |
| 14:00–15:00 | 329 | 1,513 | 229 | 619 | 1111 |
| 15:00–16:00 | 198 | 1,611 | 98 | 717 | 1172 |
| 16:00–17:00 | 83 | 1,594 | −17 | 700 | 1139 |
| 17:00–18:00 | 0 | 1,494 | −100 | 600 | 1039 |
| 18:00–19:00 | 0 | 1,394 | −100 | 500 | 939 |
| 19:00–20:00 | 0 | 1,294 | −100 | 400 | 839 |
| 20:00–21:00 | 0 | 1,194 | −100 | 300 | 739 |
| 21:00–22:00 | 0 | 1,094 | −100 | 200 | 639 |
| 22:00–23:00 | 0 | 994 | −100 | 100 | 539 |
| 23:00–00:00 | 0 | 894 | −100 | 0 | 439 |
| Stream Name | Stream Type | Supply Temperature [°C] | Target Temperature [°C] | Heat Flow [kW/°C] |
|---|---|---|---|---|
| Raw milk | Cold | 10 | 43 | 115.8 |
| Skim milk | Hot | 45 | 10 | 110.6 |
| Cream | Cold | 45 | 80 | 4.8 |
| Cream A | Hot | 80 | 10 | 4.8 |
| Cleaning (CIP) | Cold | 15 | 80 | 25.1 |
| Dryer feed (product) | Cold | 48 | 80 | 21.0 |
| Cow water | Hot | 45 | 15 | 118.5 |
| Option | Stream Name | Supply Temperature [°C] | Target Temperature [°C] | Mass Flow [kg/s] | Heat Flow [kW/°C] | Heat Load [kW] |
|---|---|---|---|---|---|---|
| 1 | Cream | 45 | 80 | 1.2 | 4.8 | 168 |
| 2 | Dryer feed (product) | 48 | 80 | 5.3 | 21 | 672 |
| 3 | Cleaning (CIP) | 40 | 80 | 6.0 | 25.1 | 1,004 |
| k-VI-ft Group | Appearance Percentage (%) |
|---|---|
| Medium-Medium-Balanced (MMB) | 50.5 |
| High-Medium-Balanced (HMB) | 12.9 |
| Medium-High-Balanced (MHB) | 7.8 |
| Option | Daily Heat Demand, Hd [kWd] | Solar Collector Heat Output per Area, Qout,coll [kWh/m2] | Initial Solar Collector Area, [m2] | New Solar Collector Area [m2] |
|---|---|---|---|---|
| 1 | 4032 | 2.09 | 1930 | 2382 |
| 2 | 16,128 | 2.05 | 7869 | 9715 |
| 3 | 24,096 | 2.16 | 11,157 | 13,774 |
| Collector length (m) [44] | 5.96 |
| Collector width (m) [44] | 2.27 |
| Collector height (m) [44] | 0.14 |
| Collector inclination angle (°) [46] | 3.2 |
| Incident solar radiation angle (°) [22] | 25.95 |
| Ground reflective [47] | 0.2 |
| Case 1 | Case 2 | |
|---|---|---|
| Maximum number of rows allowed for collector, Rowmax | 55 | 39 |
| Maximum number of collectors per row, Collectormax | 16 | 23 |
| Length of space allowed for collector [m] | 124.66 | 137.08 |
| Width of space allowed for collector [m] | 95.36 | 88.39 |
| Area that can be installed with collector, Amax [m2] | 11,887 | 12,117 |
| Area utilization ratio, rArea | 0.85 | 0.87 |
| Case 1 | Case 2 | |||
|---|---|---|---|---|
| Surface azimuth angle, ϕ [°] | 0 | 180 | 90 | −90 |
| Ratio of average beam irradiation onto the titled surface to that onto a horizontal surface, rti,b | 1.0403 | 0.9566 | 0.9936 | 0.9984 |
| Ratio of average daily irradiation on a titled surface to that on a horizontal surface, rti | 1.0010 | 0.9977 | 0.9992 | 0.9993 |
| Average daily irradiation on a horizontal surface, i [MJ/m2] | 1.205 | |||
| Average daily solar irradiation on an inclined surface, iti [MJ/m2] | 1.2062 | 1.2022 | 1.2040 | 1.2042 |
| Area that can be installed with collector, Amax [m2] | 11,887 | 12,117 | ||
| Total solar irradiation on the titled solar collector [MJ] | 14,338 | 14,291 | 14,588 | 14,591 |
| Option | 1 | 2 | 3 |
|---|---|---|---|
| Max solar irradiance [Wh/m2] | 1360 | ||
| Max ambient temperature [°C] | 36.7 | ||
| Max stagnation temperature, Tstag [°C] | 253.3 | ||
| Design parameters of cooler HEX | |||
| Hot stream inlet temperature, Th_in [°C] | 253.3 | ||
| Hot stream outlet temperature, Th_out [°C] | 223.35 | ||
| Cold stream inlet temperature, Tc_in [°C] | 27 | ||
| Cold stream outlet temperature, Tc_out [°C] | 57 | ||
| Hot and Cold stream heat capacity [kJ/kgK] | 4.2 | ||
| Qout,coll of collector when stagnation [kWh/m2] | 0.087 | ||
| Heat transfer rate of HEX [kW] | 281 | 1144 | 1622 |
| Mass flow rate of hot and cold stream [kg/s] | 2.23 | 9.08 | 12.87 |
| Area of HEX, AHEX [m2] | 220 | 897.3 | 1272 |
| Unit price of flat plate solar collector (RM/m2) [43] | 405 |
| Unit price of sensible energy storage (RM/m3) [45] | 593 |
| Heat Exchanger | |
| Material factor, FM (carbon steel/carbon steel) | 1.00 |
| Tube-length correction, Fλ (6.096 m) | 1.00 |
| Pressure factor, FP (1000 kPa [44]) | 1.01 |
| Chemical Engineering Index of 2006, IB_i [29] | 500 |
| Chemical Engineering Index of September 2017, Ii [49] | 606.9 |
| Pump | |
| Pump-type factor, FT | 1.00 |
| Material factor, FM (cast iron) | 1.00 |
| Chemical Engineering Index of 2006, IB_i [29] | 500 |
| Chemical Engineering Index of September 2017, Ii [49] | 958.0 |
| Electric Motor | |
| Motor-type factor, FT | 1.00 |
| Chemical Engineering Index of 2006, IB_i [29] | 500 |
| Chemical Engineering Index of September 2017, Ii [49] | 521.9 |
| Levelized cost of heat | |
| Number of operators required per day | 6 |
| Operator salary rate (RM/h) [50] | 8.50 |
| Discount rate (%) [51,52] | 8 |
| Solids–Fluids Processing Plant | |
|---|---|
| Delivered cost of equipment | 1.00 |
| Installation | 0.39 |
| Instrumentation and control | 0.26 |
| Piping | 0.31 |
| Total Lang factor, FL | 1.96 |
| Option | 1 | 2 | 3 |
|---|---|---|---|
| Solar collector purchase cost [RM] | 965,019 | 3,935,331 | 4,908,235 |
| Storage purchase cost [RM] | 46,143 | 202,446 | 227,085 |
| Total HEX purchase cost [RM] | 444,144 | 1,353,918 | 1,764,959 |
| Total pump purchase cost [RM] | 98,769 | 110,809 | 116,748 |
| Stagnation control purchase cost [RM] | 198,852 | 431,183 | 506,412 |
| Total purchase cost, CP [RM] | 1,752,926 | 6,033,687 | 7,523,439 |
| Total capital cost, CTCI [RM] | 3,607,522 | 12,417,327 | 15,483,238 |
| Total annual O&M cost [RM/y] | 867,059 | 1,778,873 | 2,096,195 |
| Levelized cost of heat, LCoH [RM/kWh] | 0.98 | 0.66 | 0.62 |
| Levelized cost of heat, LCoH [EUR/kWh] | 0.21 | 0.14 | 0.13 |
| Option | 1 | 2 | 3 |
|---|---|---|---|
| Solar collector purchase cost [RM] | 4,908,235 (66.7%) | 4,908,235 (66.0%) | 4,908,235 (65.2%) |
| Storage purchase cost [RM] | 321,341 (4.4%) | 273,825 (3.7%) | 227,085 (3.0%) |
| Total HEX purchase cost [RM] | 1,509,433 (20.5%) | 1,630,043 (21.9%) | 1,764,959 (23.5%) |
| Total Pump purchase cost [RM] | 116,033 (1.6%) | 114,603 (1.5%) | 116,748 (1.6%) |
| Stagnation control purchase cost [RM] | 506,412 (6.9%) | 506,412 (6.8%) | 506,412 (6.7%) |
| Total purchase cost, CP [RM] | 7,361,454 | 7,433,118 | 7,523,439 |
| Total capital cost, CTCI [RM] | 15,149,872 | 15,297,356 | 15,483,238 |
| Total annual O&M cost [RM/y] | 2,061,692 | 2,076,956 | 2,096,195 |
| Levelized cost of heat, LCoH [RM/kWh] | 0.62 | 0.64 | 0.62 |
| Levelized cost of heat, LCoH [EUR/kWh] | 0.135 | 0.138 | 0.133 |
© 2020 by the authors. Licensee MDPI, Basel, Switzerland. This article is an open access article distributed under the terms and conditions of the Creative Commons Attribution (CC BY) license (http://creativecommons.org/licenses/by/4.0/).
Share and Cite
Sing, C.K.L.; Lim, J.S.; Walmsley, T.G.; Liew, P.Y.; Goto, M.; Bin Shaikh Salim, S.A.Z. Time-Dependent Integration of Solar Thermal Technology in Industrial Processes. Sustainability 2020, 12, 2322. https://doi.org/10.3390/su12062322
Sing CKL, Lim JS, Walmsley TG, Liew PY, Goto M, Bin Shaikh Salim SAZ. Time-Dependent Integration of Solar Thermal Technology in Industrial Processes. Sustainability. 2020; 12(6):2322. https://doi.org/10.3390/su12062322
Chicago/Turabian StyleSing, Calvin Kong Leng, Jeng Shiun Lim, Timothy Gordon Walmsley, Peng Yen Liew, Masafumi Goto, and Sheikh Ahmad Zaki Bin Shaikh Salim. 2020. "Time-Dependent Integration of Solar Thermal Technology in Industrial Processes" Sustainability 12, no. 6: 2322. https://doi.org/10.3390/su12062322
APA StyleSing, C. K. L., Lim, J. S., Walmsley, T. G., Liew, P. Y., Goto, M., & Bin Shaikh Salim, S. A. Z. (2020). Time-Dependent Integration of Solar Thermal Technology in Industrial Processes. Sustainability, 12(6), 2322. https://doi.org/10.3390/su12062322

