Process Innovation as a Moderator Linking Sustainable Supply Chain Management with Sustainable Performance in the Manufacturing Sector of Pakistan
Abstract
1. Introduction
2. Literature Review
SSCM Practices
3. Research Framework and Hypotheses
3.1. Internal Environmental Management Practices and a Firm’s Sustainable Performance
3.2. Internal Social Responsible Management and Firm Sustainable Performance
External Supplier Management and Firm Sustainable Performance
3.3. Supplier Monitor and Assessment and a Firm’s Sustainable Performance
3.4. Supplier Collaboration and a Firm’s Sustainable Performance
3.5. Technological Innovation as a Moderator Between SSCM Practices and a Firm’s Sustainable Performance
4. Methodology
5. Data Analysis and Discussion
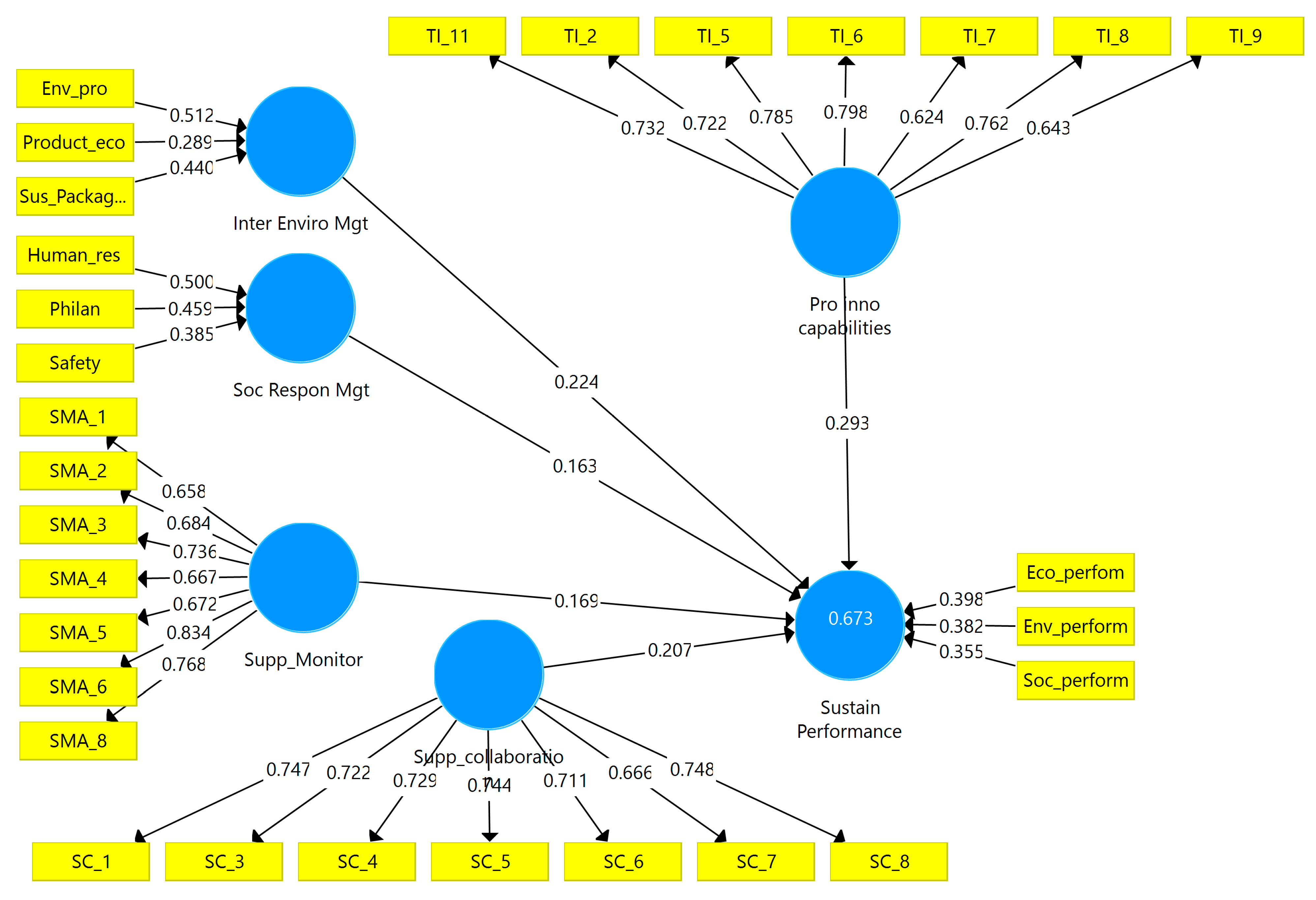
5.1. Measurement Model
Establishment of the Higher-Order Constructs
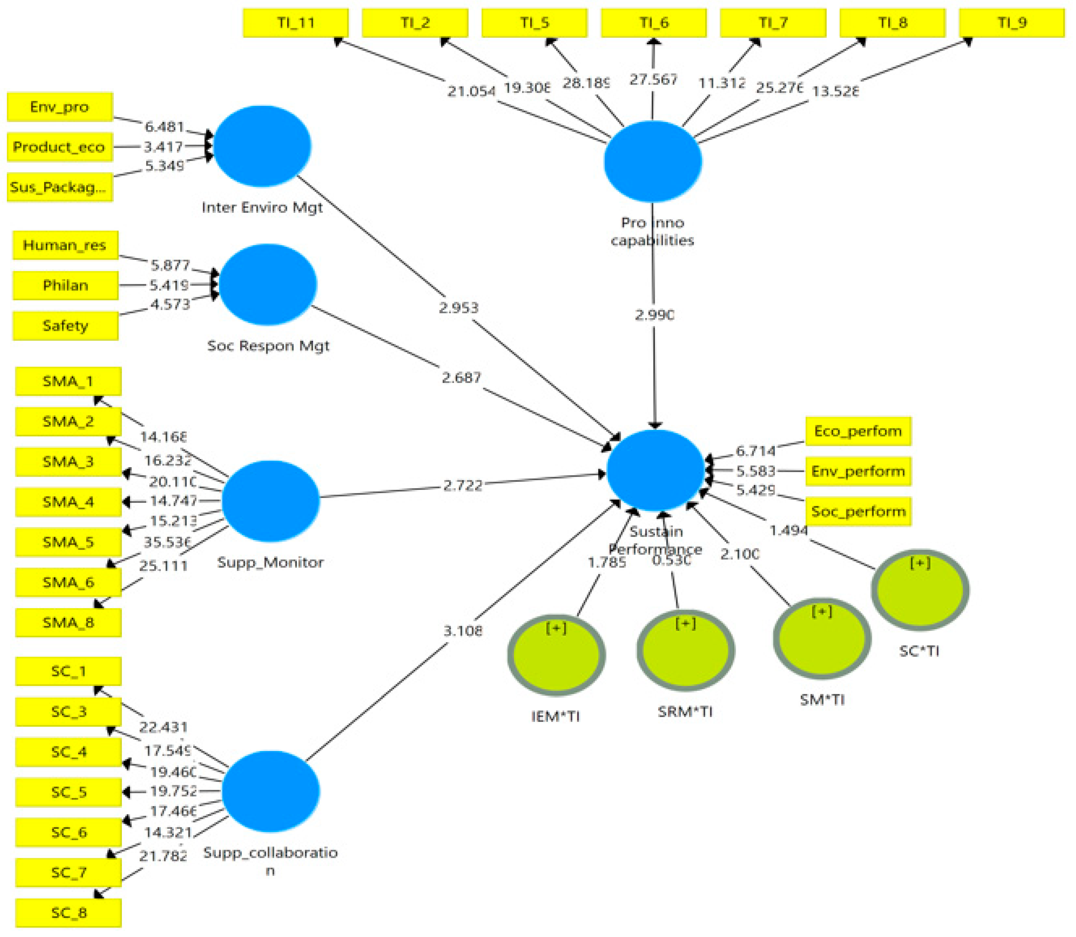
5.2. Moderation Test
Interaction Plot
5.3. Assessment of the Variance Explained in the Endogenous Latent Variables
5.4. Assessment of Effect Size (f²)
6. Conclusions and Managerial Implications
Research Limitations and Future Research
Author Contributions
Funding
Acknowledgments
Conflicts of Interest
References
- Nieuwenhuis, P.; Touboulic, A.; Matthews, L. Is Sustainable Supply Chain Management Sustainable? In Sustainable Development Goals and Sustainable Supply Chains in the Post-Global Economy; Springer: Berlin/Heidelberg, Germany, 2019; pp. 13–30. [Google Scholar]
- Seuring, S.; Müller, M. From a literature review to a conceptual framework for sustainable supply chain management. J. Clean. Prod. 2008, 16, 1699–1710. [Google Scholar] [CrossRef]
- Porter, M.E.; Kramer, M.R. The link between competitive advantage and corporate social responsibility. Harv. Bus. Rev. 2006, 84, 78–92. [Google Scholar]
- Kiron, D.; Kruschwitz, N.; Haanaes, K.; von Streng Velken, I. Sustainability nears a tipping point. Mit Sloan Manag. Rev. 2012, 53, 69–74. [Google Scholar] [CrossRef]
- Eklington, J. Cannibals with Forks: The Triple Bottom Line of the 21st Century; New Society Publishers: Stoney Creek, CT, USA, 1998. [Google Scholar]
- Elkington, J. Enter the triple bottom line. In The Triple Bottom Line: Does It All Add Up? Henriques, A., Richardson, J., Eds.; Earth Scan: London, UK, 2004. [Google Scholar]
- Fera, M.; Fruggiero, F.; Lambiase, A.; Macchiaroli, R.; Miranda, S. The role of uncertainty in supply chains under dynamic modeling. Int. J. Ind. Eng. Comput. 2017, 8, 119–140. [Google Scholar] [CrossRef]
- Nagel, M.H. Environmental supply-chain management versus green procurement in the scope of a business and leadership perspective. In Proceedings of the IEEE International Symposium on Electronics and the Environment, San Francisco, CA, USA, 10 May 2000; pp. 219–224. [Google Scholar]
- Khan, S.Z.; Yang, Q.; Waheed, A. Investment in intangible resources and capabilities spurs sustainable competitive advantage and firm performance. Corp. Soc. Responsib. Environ. Manag. 2019, 26, 285–295. [Google Scholar] [CrossRef]
- Almeida, M.F.L.d.; Melo, M.A.C.d. Sociotechnical regimes, technological innovation and corporate sustainability: From principles to action. Technol. Anal. Strateg. Manag. 2017, 29, 395–413. [Google Scholar] [CrossRef]
- Grewatsch, S.; Kleindienst, I. When does it pay to be good? Moderators and mediators in the corporate sustainability–corporate financial performance relationship: A critical review. J. Bus. Ethics 2017, 145, 383–416. [Google Scholar] [CrossRef]
- Eccles, R.G.; Ioannou, I.; Serafeim, G. The impact of corporate sustainability on organizational processes and performance. Manag. Sci. 2014, 60, 2835–2857. [Google Scholar] [CrossRef]
- Tipu, S.A.A.; Fantazy, K. Exploring the relationships of strategic entrepreneurship and social capital to sustainable supply chain management and organizational performance. Int. J. Product. Perform. Manag. 2018, 67, 2046–2070. [Google Scholar] [CrossRef]
- Rathore, P.; Kota, S.; Chakrabarti, A. Sustainability through remanufacturing in India: A case study on mobile handsets. J. Clean. Prod. 2011, 19, 1709–1722. [Google Scholar] [CrossRef]
- Zahidi, F. Solid Waste Management in Pakistan; ALJAZEERA News: Qatar, Doha, 2016. [Google Scholar]
- Puertas, R.; Martí, L.; García, L. Logistics performance and export competitiveness: European experience. Empirica 2014, 41, 467–480. [Google Scholar] [CrossRef]
- Arkader, R.; Ferreira, C.F. Category management initiatives from the retailer perspective: A study in the Brazilian grocery retail industry. J. Purch. Supply Manag. 2004, 10, 41–51. [Google Scholar] [CrossRef]
- Ehsan, S.; Nazir, M.; Nurunnabi, M.; Raza Khan, Q.; Tahir, S.; Ahmed, I. A Multimethod Approach to Assess and Measure Corporate Social Responsibility Disclosure and Practices in a Developing Economy. Sustainability 2018, 10, 2955. [Google Scholar] [CrossRef]
- Javeed, S.; Lefen, L. An Analysis of Corporate Social Responsibility and Firm Performance with Moderating Effects of CEO Power and Ownership Structure: A Case Study of the Manufacturing Sector of Pakistan. Sustainability 2019, 11, 248. [Google Scholar] [CrossRef]
- Buckley, P.J.; Doh, J.P.; Benischke, M.H. Towards a renaissance in international business research? Big questions, grand challenges, and the future of IB scholarship. J. Int. Bus. Stud. 2017, 48, 1045–1064. [Google Scholar]
- Visser, W. Corporate social responsibility in developing countries. In The Oxford Handbook of Corporate Social Responsibility; Oxford University Press: Oxford, UK, 2008. [Google Scholar]
- Waqas, M.; Dong, Q.-l.; Ahmad, N.; Zhu, Y.; Nadeem, M. Critical Barriers to Implementation of Reverse Logistics in the Manufacturing Industry: A Case Study of a Developing Country. Sustainability 2018, 10, 4202. [Google Scholar] [CrossRef]
- Carter, C.R.; Jennings, M.M. Logistics social responsibility: An integrative framework. J. Bus. Logist. 2002, 23, 145–180. [Google Scholar] [CrossRef]
- Sila, I.; Ebrahimpour, M.; Birkholz, C. Quality in supply chains: An empirical analysis. Supply Chain Manag. Int. J. 2006, 11, 491–502. [Google Scholar] [CrossRef]
- Elcio, M.T.; Yew Wong, C. Towards a theory of multi-tier sustainable supply chains: A systematic literature review. Supply Chain Manag. Int. J. 2014, 19, 643–663. [Google Scholar]
- Croom, S.; Vidal, N.; Spetic, W.; Marshall, D.; McCarthy, L. Impact of social sustainability orientation and supply chain practices on operational performance. Int. J. Oper. Prod. Manag. 2018, 38, 2344–2366. [Google Scholar] [CrossRef]
- Feng, M.; Yu, W.; Wang, X.; Wong, C.Y.; Xu, M.; Xiao, Z. Green supply chain management and financial performance: The mediating roles of operational and environmental performance. Bus. Strategy Environ. 2018, 27, 811–824. [Google Scholar] [CrossRef]
- Hong, J.; Zhang, Y.; Ding, M. Sustainable supply chain management practices, supply chain dynamic capabilities, and enterprise performance. J. Clean. Prod. 2018, 172, 3508–3519. [Google Scholar] [CrossRef]
- Wang, J.; Dai, J. Sustainable supply chain management practices and performance. Ind. Manag. Data Syst. 2018, 118, 2–21. [Google Scholar] [CrossRef]
- Khan, S.A.R.; Qianli, D. Impact of green supply chain management practices on firms′ performance: An empirical study from the perspective of Pakistan. Environ. Sci. Pollut. Res. 2017, 24, 16829–16844. [Google Scholar] [CrossRef] [PubMed]
- Calantone, R.J.; Cavusgil, S.T.; Zhao, Y. Learning orientation, firm innovation capability, and firm performance. Ind. Mark. Manag. 2002, 31, 515–524. [Google Scholar] [CrossRef]
- Tsai, K.-H. The impact of technological capability on firm performance in Taiwan′s electronics industry. J. High Technol. Manag. Res. 2004, 15, 183–195. [Google Scholar] [CrossRef]
- Foo, P.-Y.; Lee, V.-H.; Tan, G.W.-H.; Ooi, K.-B. A gateway to realising sustainability performance via green supply chain management practices: A PLS–ANN approach. Expert Syst. Appl. 2018, 107, 1–14. [Google Scholar] [CrossRef]
- Sajjad, A.; Eweje, G. Corporate social responsibility in Pakistan: Current trends and future directions. In Corporate Social Responsibility and Sustainability: Emerging Trends in Developing Economies; Emerald Group Publishing Limited: Bingley, UK, 2014; pp. 163–187. [Google Scholar]
- Wittstruck, D.; Teuteberg, F. Understanding the success factors of sustainable supply chain management: Empirical evidence from the electrics and electronics industry. Corp. Soc. Responsib. Environ. Manag. 2012, 19, 141–158. [Google Scholar] [CrossRef]
- Hsu, C.-C.; Tan, K.-C.; Mohamad Zailani, S.H. Strategic orientations, sustainable supply chain initiatives, and reverse logistics: Empirical evidence from an emerging market. Int. J. Oper. Prod. Manag. 2016, 36, 86–110. [Google Scholar] [CrossRef]
- Seth, D.; Shrivastava, R.; Shrivastava, S. An empirical investigation of critical success factors and performance measures for green manufacturing in cement industry. J. Manuf. Technol. Manag. 2016, 27, 1076–1101. [Google Scholar] [CrossRef]
- Kaynak, H.; Hartley, J.L. A replication and extension of quality management into the supply chain. J. Oper. Manag. 2008, 26, 468–489. [Google Scholar] [CrossRef]
- Zhu, Q.; Sarkis, J.; Lai, K.-H. Institutional-based antecedents and performance outcomes of internal and external green supply chain management practices. J. Purch. Supply Manag. 2013, 19, 106–117. [Google Scholar] [CrossRef]
- Zhu, Q.; Sarkis, J.; Lai, K.-H. Confirmation of a measurement model for green supply chain management practices implementation. Int. J. Prod. Econ. 2008, 111, 261–273. [Google Scholar] [CrossRef]
- Zailani, S.; Jeyaraman, K.; Vengadasan, G.; Premkumar, R. Sustainable supply chain management (SSCM) in Malaysia: A survey. Int. J. Prod. Econ. 2012, 140, 330–340. [Google Scholar] [CrossRef]
- Green, K.W., Jr.; Zelbst, P.J.; Meacham, J.; Bhadauria, V.S. Green supply chain management practices: Impact on performance. Supply Chain Manag. Int. J. 2012, 17, 290–305. [Google Scholar] [CrossRef]
- Zsidisin, G.A.; Siferd, S.P. Environmental purchasing: A framework for theory development. Eur. J. Purch. Supply Manag. 2001, 7, 61–73. [Google Scholar] [CrossRef]
- Eriksson, D.; Svensson, G. Elements affecting social responsibility in supply chains. Supply Chain Manag. Int. J. 2015, 20, 561–566. [Google Scholar] [CrossRef]
- Busse, C.; Schleper, M.C.; Niu, M.; Wagner, S.M. Supplier development for sustainability: Contextual barriers in global supply chains. Int. J. Phys. Distrib. Logist. Manag. 2016, 46, 442–468. [Google Scholar] [CrossRef]
- Kytle, B.; Ruggie, J.G. Corporate Social Responsibility as Risk Management; Working Paper No. 10; Harvard University Press: Cambridge, MA, USA, 2005. [Google Scholar]
- Damanpour, F.; Evan, W.M. Organizational innovation and performance: The problem of “organizational lag”. Adm. Sci. Q. 1984, 392–409. [Google Scholar] [CrossRef]
- Singh, R.; Mathiassen, L.; Mishra, A. Organizational Path Constitution in Technological Innovation: Evidence from Rural. Telehealth MIS Q. 2015, 39, 643–665. [Google Scholar] [CrossRef]
- Coccia, M. Sources of technological innovation: Radical and incremental innovation problem-driven to support competitive advantage of firms. Technol. Anal. Strateg. Manag. 2017, 29, 1048–1061. [Google Scholar] [CrossRef]
- Anwar, M. Business model innovation and SMEs performance—Does competitive advantage mediate? Int. J. Innov. Manag. 2018, 22, 1850057. [Google Scholar] [CrossRef]
- Barney, J. Firm resources and sustained competitive advantage. J. Manag. 1991, 17, 99–120. [Google Scholar] [CrossRef]
- Camisón, C.; Villar-López, A. Organizational innovation as an enabler of technological innovation capabilities and firm performance. J. Bus. Res. 2014, 67, 2891–2902. [Google Scholar] [CrossRef]
- Li, Y.; Zhao, Y.; Liu, Y. The relationship between HRM, technology innovation and performance in China. Int. J. Manpow. 2006, 27, 679–697. [Google Scholar] [CrossRef]
- Ordanini, A.; Rubera, G. How does the application of an IT service innovation affect firm performance? A theoretical framework and empirical analysis on e-commerce. Inf. Manag. 2010, 47, 60–67. [Google Scholar] [CrossRef]
- Miller, D.J.; Fern, M.J.; Cardinal, L.B. The use of knowledge for technological innovation within diversified firms. Acad. Manag. J. 2007, 50, 307–325. [Google Scholar] [CrossRef]
- Sirilli, G.; Evangelista, R. Technological innovation in services and manufacturing: Results from Italian surveys. Res. Policy 1998, 27, 881–899. [Google Scholar] [CrossRef]
- Ryu, H. The relationship between non-technological innovation and technological innovation on firm performance. Adv. Sci. Technol. Lett. 2016, 135, 27–32. [Google Scholar]
- Peteraf, M.A. The cornerstones of competitive advantage: A resource-based view. Strateg. Manag. J. 1993, 14, 179–191. [Google Scholar] [CrossRef]
- Wernerfelt, B. A resource-based view of the firm. Strateg. Manag. J. 1984, 5, 171–180. [Google Scholar] [CrossRef]
- Alvarez, S.A.; Barney, J.B. Resource-based theory and the entrepreneurial firm. Strateg. Entrep. Creat. 2017, 87–105. [Google Scholar] [CrossRef]
- Barney, J.B.; Arikan, A.M. The resource-based view: Origins and implications. Handb. Strateg. Manag. 2001, 124188. [Google Scholar] [CrossRef]
- Grant, R.M. The resource-based theory of competitive advantage: Implications for strategy formulation. Calif. Manag. Rev. 1991, 33, 114–135. [Google Scholar] [CrossRef]
- Hart, S.L. A natural-resource-based view of the firm. Acad. Manag. Rev. 1995, 20, 986–1014. [Google Scholar]
- Hussain, S.T.; Khan, U.; Malik, K.Z.; Faheem, A. Constraints Faced by Industry in Punjab, Pakistan. Lahore J. Econ. 2012, 17, 135–189. [Google Scholar] [CrossRef]
- Krause, D.R.; Handfield, R.B.; Tyler, B.B. The relationships between supplier development, commitment, social capital accumulation and performance improvement. J. Oper. Manag. 2007, 25, 528–545. [Google Scholar] [CrossRef]
- Zhu, Q.; Sarkis, J. Relationships between operational practices and performance among early adopters of green supply chain management practices in Chinese manufacturing enterprises. J. Oper. Manag. 2004, 22, 265–289. [Google Scholar] [CrossRef]
- Zhu, Q.; Sarkis, J.; Geng, Y. Green supply chain management in China: Pressures, practices and performance. Int. J. Oper. Prod. Manag. 2005, 25, 449–468. [Google Scholar] [CrossRef]
- Beske, P.; Seuring, S. Putting sustainability into supply chain management. Supply Chain Manag. Int. J. 2014, 19, 322–331. [Google Scholar] [CrossRef]
- Rao, P.; Holt, D. Do green supply chains lead to competitiveness and economic performance? Int. J. Oper. Prod. Manag. 2005, 25, 898–916. [Google Scholar] [CrossRef]
- Florida, R. Lean and green: The move to environmentally conscious manufacturing. Calif. Manag. Rev. 1996, 39, 80–105. [Google Scholar] [CrossRef]
- Kolk, A. The social responsibility of international business: From ethics and the environment to CSR and sustainable development. J. World Bus. 2016, 51, 23–34. [Google Scholar] [CrossRef]
- Marshall, R.S.; Cordano, M.; Silverman, M. Exploring individual and institutional drivers of proactive environmentalism in the US wine industry. Bus. Strategy Environ. 2005, 14, 92–109. [Google Scholar] [CrossRef]
- Walker, H.; Jones, N. Sustainable supply chain management across the UK private sector. Supply Chain Manag. Int. J. 2012, 17, 15–28. [Google Scholar] [CrossRef]
- Bowen, F.E.; Cousins, P.D.; Lamming, R.C.; Farukt, A.C. The role of supply management capabilities in green supply. Prod. Oper. Manag. 2001, 10, 174–189. [Google Scholar] [CrossRef]
- Gimenez, C.; Sierra, V. Sustainable supply chains: Governance mechanisms to greening suppliers. J. Bus. Ethics 2013, 116, 189–203. [Google Scholar] [CrossRef]
- Lamming, R.; Hampson, J. The environment as a supply chain management issue. Br. J. Manag. 1996, 7, S45–S62. [Google Scholar] [CrossRef]
- Vachon, S.; Klassen, R.D. Extending green practices across the supply chain: The impact of upstream and downstream integration. Int. J. Oper. Prod. Manag. 2006, 26, 795–821. [Google Scholar] [CrossRef]
- Pagell, M.; Gobeli, D. How plant managers′ experiences and attitudes toward sustainability relate to operational performance. Prod. Oper. Manag. 2009, 18, 278–299. [Google Scholar] [CrossRef]
- Baird, P.L.; Geylani, P.C.; Roberts, J.A. Corporate social and financial performance re-examined: Industry effects in a linear mixed model analysis. J. Bus. Ethics 2012, 109, 367–388. [Google Scholar] [CrossRef]
- Alexander, G.J.; Buchholz, R.A. Corporate social responsibility and stock market performance. Acad. Manag. J. 1978, 21, 479–486. [Google Scholar] [CrossRef]
- Turban, D.B.; Greening, D.W. Corporate social performance and organizational attractiveness to prospective employees. Acad. Manag. J. 1997, 40, 658–672. [Google Scholar]
- Orlitzky, M.; Schmidt, F.L.; Rynes, S.L. Corporate social and financial performance: A meta-analysis. Organ. Stud. 2003, 24, 403–441. [Google Scholar] [CrossRef]
- Li, F.; Li, T.; Minor, D. CEO power, corporate social responsibility, and firm value: A test of agency theory. Int. J. Manag. Financ. 2016, 12, 611–628. [Google Scholar] [CrossRef]
- Wang, J.; Zhang, Y.; Goh, M. Moderating the role of firm size in sustainable performance improvement through sustainable supply chain management. Sustainability 2018, 10, 1654. [Google Scholar] [CrossRef]
- Damanpour, F.; Walker, R.M.; Avellaneda, C.N. Combinative effects of innovation types and organizational performance: A longitudinal study of service organizations. J. Manag. Stud. 2009, 46, 650–675. [Google Scholar] [CrossRef]
- Galende, J.; de la Fuente, J.M. Internal factors determining a firm′s innovative behaviour. Res. Policy 2003, 32, 715–736. [Google Scholar] [CrossRef]
- Mol, M.J.; Birkinshaw, J. The sources of management innovation: When firms introduce new management practices. J. Bus. Res. 2009, 62, 1269–1280. [Google Scholar] [CrossRef]
- Yang, C.-C.; Marlow, P.B.; Lu, C.-S. Assessing resources, logistics service capabilities, innovation capabilities and the performance of container shipping services in Taiwan. Int. J. Prod. Econ. 2009, 122, 4–20. [Google Scholar] [CrossRef]
- Coombs, J.E.; Bierly, P.E. Looking through the kalidescope: Measuring technological capability and performance. Acad. Manag. 2017, B1–B6. [Google Scholar] [CrossRef]
- Coombs, J.E.; Bierly, P.E. Measuring technological capability and performance. Res. Dev. Manag. 2006, 36, 421–438. [Google Scholar] [CrossRef]
- Nuria, G.-A.; Mariano, N.-A. Protection and internal transfer of technological competencies: The role of causal ambiguity. Ind. Manag. Data Syst. 2005, 105, 841–856. [Google Scholar]
- Teece, D.J.; Pisano, G.; Shuen, A. Dynamic capabilities and strategic management. Strateg. Manag. J. 1997, 18, 509–533. [Google Scholar] [CrossRef]
- Ortega, M.J.R. Competitive strategies and firm performance: Technological capabilities′ moderating roles. J. Bus. Res. 2010, 63, 1273–1281. [Google Scholar] [CrossRef]
- Damanpour, F. An integration of research findings of effects of firm size and market competition on product and process innovations. Br. J. Manag. 2010, 21, 996–1010. [Google Scholar] [CrossRef]
- Bessant, J.; Lamming, R.; Noke, H.; Phillips, W. Managing innovation beyond the steady state. Technovation 2005, 25, 1366–1376. [Google Scholar] [CrossRef]
- Martinez-Ros, E. Explaining the decisions to carry out product and process innovations: The Spanish case. J. High Technol. Manag. Res. 1999, 10, 223–242. [Google Scholar] [CrossRef]
- Porter, M.E. Competitive Advantage: Creating and Sustaining Superior Performance; Free Press: New York, NY, USA, 1985. [Google Scholar]
- Sekaran, U.; Bougie, R. Research Methods for Business: A Skill Building Approach; John Wiley & Sons: Hoboken, NJ, USA, 2016. [Google Scholar]
- Carter, C.R.; Kale, R.; Grimm, C.M. Environmental purchasing and firm performance: An empirical investigation. Transp. Res. Part E Logist. Transp. Rev. 2000, 36, 219–228. [Google Scholar] [CrossRef]
- Yu, W.; Chavez, R.; Feng, M.; Wiengarten, F. Integrated green supply chain management and operational performance. Supply Chain Manag. Int. J. 2014, 19, 683–696. [Google Scholar] [CrossRef]
- Dang, S.; Chu, L. Evaluation framework and verification for sustainable container management as reusable packaging. J. Bus. Res. 2016, 69, 1949–1955. [Google Scholar] [CrossRef]
- Zsidisin, G.A.; Hendrick, T.E. Purchasing′s involvement in environmental issues: A multi-country perspective. Ind. Manag. Data Syst. 1998, 98, 313–320. [Google Scholar] [CrossRef]
- Emmelhainz, M.A.; Adams, R.J. The apparel industry response to “sweatshop” concerns: A review and analysis of codes of conduct. J. Supply Chain Manag. 1999, 35, 51–57. [Google Scholar] [CrossRef]
- Krause, D.R.; Scannell, T.V.; Calantone, R.J. A structural analysis of the effectiveness of buying firms′ strategies to improve supplier performance. Decis. Sci. 2000, 31, 33–55. [Google Scholar] [CrossRef]
- Claudia, N.; Rainer, L.; Florian, K. Integrating sustainability into strategic supplier portfolio selection. Manag. Decis. 2016, 54, 194–221. [Google Scholar]
- Tuominen, M.; Hyvönen, S. Organizational innovation capability: A driver for competitive superiority in marketing channels. Int. Rev. Retail Distrib. Consum. Res. 2004, 14, 277–293. [Google Scholar] [CrossRef]
- Camisón, C.; Villar López, A. An examination of the relationship between manufacturing flexibility and firm performance: The mediating role of innovation. Int. J. Oper. Prod. Manag. 2010, 30, 853–878. [Google Scholar] [CrossRef]
- Daily, B.F.; Bishop, J.W.; Steiner, R. The mediating role of EMS teamwork as it pertains to HR factors and perceived environmental performance. J. Appl. Bus. Res. JABR 2007, 23, 95–109. [Google Scholar] [CrossRef]
- Kassinis, G.I.; Soteriou, A.C. Greening the service profit chain: The impact of environmental management practices. Prod. Oper. Manag. 2003, 12, 386–403. [Google Scholar] [CrossRef]
- Gimenez, C.; Sierra, V.; Rodon, J. Sustainable operations: Their impact on the triple bottom line. Int. J. Prod. Econ. 2012, 140, 149–159. [Google Scholar] [CrossRef]
- Peng, D.X.; Lai, F. Using partial least squares in operations management research: A practical guideline and summary of past research. J. Oper. Manag. 2012, 30, 467–480. [Google Scholar] [CrossRef]
- Hair, J.F.; Ringle, C.M.; Sarstedt, M. Partial least squares structural equation modeling: Rigorous applications, better results and higher acceptance. Long Range Plan. 2013, 46, 1–12. [Google Scholar] [CrossRef]
- Hair, J.F.; Hult, G.T.M.; Ringle, C.; Sarstedt, M. A Primer on Partial Least Squares Structural Equation Modeling (PLS-SEM), 2nd ed.; Sage Publications: Thousand Oaks, CA, USA, 2017. [Google Scholar]
- Hair, J.F., Jr.; Sarstedt, M.; Hopkins, L.; Kuppelwieser, V.G. Partial least squares structural equation modeling (PLS-SEM). Eur. Bus. Rev. 2014, 26, 106–121. [Google Scholar] [CrossRef]
- Hair, J.F.; Black, W.C.; Babin, B.J.; Anderson, R.E. Multivariate Data Analysis: A Global Perspective, 7th ed.; Prentice-Hall: Upper Saddle River, NJ, USA, 2010. [Google Scholar]
- Henseler, J.; Ringle, C.M.; Sinkovics, R.R. The use of partial least squares path modeling in international marketing. In New Challenges to International Marketing; Emerald Group Publishing Limited: Bingley, UK, 2009. [Google Scholar]
- Hair, J.F.; Sarstedt, M.; Ringle, C.M.; Mena, J.A. An assessment of the use of partial least squares structural equation modeling in marketing research. J. Acad. Mark. Sci. 2012, 40, 414–433. [Google Scholar] [CrossRef]
- Duarte, P.A.O.; Raposo, M.L.B. A PLS model to study brand preference: An application to the mobile phone market. In Handbook of Partial Least Squares; Springer: Berlin/Heidelberg, Germany, 2010; pp. 449–485. [Google Scholar]
- Hulland, J. Use of partial least squares (PLS) in strategic management research: A review of four recent studies. Strateg. Manag. J. 1999, 20, 195–204. [Google Scholar] [CrossRef]
- Bijttebier, P.; Delva, D.; Vanoost, S.; Bobbaers, H.; Lauwers, P.; Vertommen, H. Reliability and validity of the Critical Care Family Needs Inventory in a Dutch-speaking Belgian sample. Heart Lung 2000, 29, 278–286. [Google Scholar] [CrossRef]
- Sun, W.; Chou, C.-P.; Stacy, A.W.; Ma, H.; Unger, J.; Gallaher, P. SAS and SPSS macros to calculate standardized Cronbach′s alpha using the upper bound of the phi coefficient for dichotomous items. Behav. Res. Methods 2007, 39, 71–81. [Google Scholar] [CrossRef]
- Bacon, D.R.; Sauer, P.L.; Young, M. Composite reliability in structural equations modeling. Educ. Psychol. Meas. 1995, 55, 394–406. [Google Scholar] [CrossRef]
- Bagozzi, R.P.; Yi, Y. On the evaluation of structural equation models. J. Acad. Mark. Sci. 1988, 16, 74–94. [Google Scholar] [CrossRef]
- Chin, W.W. The partial least squares approach to structural equation modeling. Mod. Methods Bus. Res. 1998, 295, 295–336. [Google Scholar]
- Henseler, J.; Ringle, C.M.; Sarstedt, M. A new criterion for assessing discriminant validity in variance-based structural equation modeling. J. Acad. Mark. Sci. 2015, 43, 115–135. [Google Scholar] [CrossRef]
- Henseler, J.; Fassott, G. Testing moderating effects in PLS path models: An illustration of available procedures. In Handbook of Partial Least Squares; Vinzi, V.E., Chin, W.W., Henseler, H., Wang, J., Eds.; Springer: London, UK, 2010; pp. 713–735. [Google Scholar]
- Hayes, A.F. Introduction to Mediation, Moderation, and Conditional Process Analysis: A Regression-Based Approach, 1st ed.; Guilford Press: New York, NY, USA, 2013. [Google Scholar]
- Dawson, J.F. Moderation in management research: What, why, when, and how. J. Bus. Psychol. 2014, 29, 1–19. [Google Scholar] [CrossRef]
- Falk, R.F.; Miller, N.B. A Primer for Soft Modeling; University of Akron Press: Akron, OH, USA, 1992. [Google Scholar]
- Cohen, J. Statistical Power Analysis for the Behavioral Sciences; Lawrence Erlbaum Associates: Hillsdale, NJ, USA, 1988. [Google Scholar]
- Callaghan, W.; Wilson, B.; Ringle, C.M.; Henseler, J. Exploring causal path directionality for a marketing model using Cohen′s path method. In Proceedings of the PLS′07 International Symposium on PLS and Related Methods Causalities Explored by Indirect Observation, Ås, Norway, 5–7 September 2007. [Google Scholar]






| Construct | Items | Loadings | CR | AVE | VIF | |
|---|---|---|---|---|---|---|
| Internal Environment Management | ||||||
| Product Echo-Design | PED_1 PED_2 PED_3 PED_4 PED_5 PED_6 PED_7 | 0.780 0.743 0.776 0.774 0.709 0.782 0.840 | 0.912 | 0.597 | 1.955 1.799 1.917 2.012 1.546 2.077 2.281 | |
| Sustainable Packaging Product | SPP_1 SPP_2 SPP_3 SPP_4 SPP_5 SPP_6 | 0.758 0.797 0.763 0.643 0.752 0.758 | 0.883 | 0.558 | 1.735 1.966 1.796 1.454 1.826 1.812 | |
| Environmental Protect Management | EPM_1 EPM_2 EPM_3 EPM_4 EPM_5 EPM_6 EPM_7 EPM_8 | 0.731 0.750 0.738 0.777 0.667 0.802 0.723 0.785 | 0.910 | 0.559 | 1.735 1.824 1.742 1.896 1.520 2.167 1.713 2.051 | |
| Socially Responsible Management | ||||||
| Human Rights | HR_1 HR_2 HR_3 HR_4 HR_5 | 0.782 0.737 0.801 0.726 0.778 | 0.876 | 0.586 | 1.704 1.554 1.745 1.492 1.737 | |
| Philanthropy | PT_1 PT_2 PT_3 PT_4 | 0.882 0.814 0.858 0.850 | 0.913 | 0.725 | 2.466 1.834 2.372 2.130 | |
| Safety | Saf_1 Saf_2 Saf_3 | 0.859 0.888 0.907 | 0.915 | 0.783 | 1.974 2.284 2.459 | |
| External Management | ||||||
| Supplier Monitor and Assessment | SMA_1 SMA_2 SMA_3 SMA_4 SMA_5 SMA_6 SMA_8 | 0.660 0.683 0.739 0.666 0.672 0.834 0.766 | 0.882 | 0.518 | 1.463 1.550 1.633 1.468 1.417 2.209 1.787 | |
| Supplier Collaboration | SC_1 SC_3 SC_4 SC_5 SC_6 SC_7 SC_8 | 0.748 0.725 0.729 0.746 0.709 0.662 0.747 | 0.885 | 0.525 | 1.641 1.598 1.612 1.686 1.587 1.436 1.674 | |
| Technological Innovation | ||||||
| Process Innovation Capabilities | TI_2 TI_5 TI_6 TI_7 TI_8 TI_9 TI_11 | 0.732 0.722 0.783 0.799 0.628 0.763 0.640 | 0.886 | 0.528 | 1.555 1.886 2.032 1.400 1.757 1.396 1.609 | |
| Sustainable Performance | ||||||
| Economic Performance | EcP_1 EcP_3 EcP_4 EcP_5 EcP_6 | 0.753 0.713 0.717 0.701 0.740 | 0.847 | 0.526 | 1.472 1.476 1.507 1.609 1.707 | |
| Environmental Performance | EnP_1 EnP_2 EnP_3 EnP_4 EnP_5 EnP_6 EnP_7 | 0.708 0.695 0.751 0.735 0.684 0.604 0.798 | 0.878 | 0.508 | 1.501 1.490 1.848 1.639 1.572 1.337 2.029 | |
| Social Performance | SP_1 SP_2 SP_3 SP_4 SP_5 SP_6 | 0.739 0.630 0.751 0.735 0.764 0.683 | 0.864 | 0.516 | 1.542 1.346 1.622 1.664 1.779 1.470 |
| EcP | EnP | EPM | HR | PIC | Phil | PED | Safety | SP | SMA | SC | SP | |
|---|---|---|---|---|---|---|---|---|---|---|---|---|
| EcP | ||||||||||||
| EnP | 0.836 | |||||||||||
| EPM | 0.612 | 0.562 | ||||||||||
| HR | 0.553 | 0.536 | 0.489 | |||||||||
| TI | 0.753 | 0.705 | 0.553 | 0.484 | ||||||||
| Phil | 0.520 | 0.467 | 0.470 | 0.375 | 0.424 | |||||||
| PED | 0.461 | 0.490 | 0.458 | 0.494 | 0.393 | 0.363 | ||||||
| Safety | 0.429 | 0.474 | 0.432 | 0.416 | 0.413 | 0.344 | 0.390 | |||||
| SP | 0.786 | 0.834 | 0.567 | 0.497 | 0.692 | 0.453 | 0.507 | 0.481 | ||||
| SMA | 0.606 | 0.621 | 0.489 | 0.457 | 0.553 | 0.462 | 0.407 | 0.389 | 0.620 | |||
| SC | 0.617 | 0.652 | 0.466 | 0.455 | 0.584 | 0.298 | 0.435 | 0.298 | 0.622 | 0.479 | ||
| SP | 0.595 | 0.580 | 0.553 | 0.502 | 0.502 | 0.473 | 0.555 | 0.390 | 0.595 | 0.464 | 0.431 | |
| Items | Convergent Validity | Weights | VIF | t-Values | p-Values | |
|---|---|---|---|---|---|---|
| Internal Environment Management | PED SPP EPM | 0.717 | 0.289 0.440 0.512 | 1.380 1.491 2.356 | 3.510 5.691 6.578 | 0.000 0.000 0.000 |
| Socially Responsible Management | HR Phil Safety | 0.790 | 0.500 0.459 0.385 | 1.215 1.167 1.193 | 5.672 5.768 4.709 | 0.000 0.000 0.000 |
| Sustainable Performance | EcP EnP SP | 0.799 | 0.398 0.382 0.355 | 2.006 2.356 2.124 | 6.884 5.323 5.472 | 0.000 0.000 0.000 |
| H | Direct Paths Relationship | Path Coefficient (β) | Standard Error | T Statistics | Decision/Hypothesis |
|---|---|---|---|---|---|
| H1 | Internal Environment Management -> Sustainable Performance | 0.217 | 0.074 | 2.953 | Supported |
| H2 | Socially Responsible Management -> Sustainable Performance | 0.154 | 0.057 | 2.687 | Supported |
| H3 | Supplier Monitor and Assessment -> Sustainable Performance | 0.143 | 0.052 | 2.722 | Supported |
| H4 | Supplier collaboration -> Sustainable Performance | 0.157 | 0.051 | 3.108 | Supported |
| H | Paths Relationship with Moderation | Path Coefficient (β) | Standard Error | T Statistics | Decision/Hypothesis |
|---|---|---|---|---|---|
| H5a | IEM*PI -> Sustainable Performance | 0.126 | 0.071 | 1.785 | Supported |
| H5b | SRM*PI -> Sustainable Performance | −0.036 | 0.067 | 0.530 | Not Supported |
| H5c | SMA*PI -> Sustainable Performance | 0.129 | 0.062 | 2.100 | Supported |
| H5d | SC*PI -> Sustainable Performance | −0.073 | 0.049 | 1.494 | Not Supported |
| Latent Constructs | Variance Explained (R2) |
|---|---|
| Sustainable Performance | 67.3% |
| Latent Constructs | Effect Sizes (f2) | Degree of Effect |
|---|---|---|
| In case of Sustainable Performance: | ||
| Internal environment management | 0.074 | Small |
| Socially responsible management | 0.042 | Small |
| Supplier monitor and assessment | 0.057 | Small |
| Supplier collaboration | 0.088 | Small |
| Technological innovation | 0.154 | Medium |
© 2020 by the authors. Licensee MDPI, Basel, Switzerland. This article is an open access article distributed under the terms and conditions of the Creative Commons Attribution (CC BY) license (http://creativecommons.org/licenses/by/4.0/).
Share and Cite
Shahid, H.M.; Waseem, R.; Khan, H.; Waseem, F.; Hasheem, M.J.; Shi, Y. Process Innovation as a Moderator Linking Sustainable Supply Chain Management with Sustainable Performance in the Manufacturing Sector of Pakistan. Sustainability 2020, 12, 2303. https://doi.org/10.3390/su12062303
Shahid HM, Waseem R, Khan H, Waseem F, Hasheem MJ, Shi Y. Process Innovation as a Moderator Linking Sustainable Supply Chain Management with Sustainable Performance in the Manufacturing Sector of Pakistan. Sustainability. 2020; 12(6):2303. https://doi.org/10.3390/su12062303
Chicago/Turabian StyleShahid, Hafiz Muhammad, Rafay Waseem, Humayoon Khan, Faria Waseem, Muhammad Junaid Hasheem, and Yangyan Shi. 2020. "Process Innovation as a Moderator Linking Sustainable Supply Chain Management with Sustainable Performance in the Manufacturing Sector of Pakistan" Sustainability 12, no. 6: 2303. https://doi.org/10.3390/su12062303
APA StyleShahid, H. M., Waseem, R., Khan, H., Waseem, F., Hasheem, M. J., & Shi, Y. (2020). Process Innovation as a Moderator Linking Sustainable Supply Chain Management with Sustainable Performance in the Manufacturing Sector of Pakistan. Sustainability, 12(6), 2303. https://doi.org/10.3390/su12062303
