Systems Thinking to Understand National Well-Being from a Human Capital Perspective
Abstract
1. Introduction
2. Materials and Methods
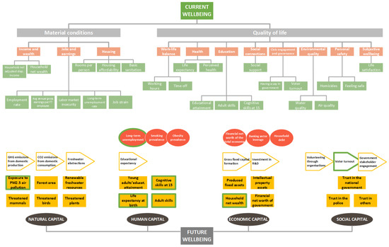
2.1. Organization for Economic Co-operation and Development (OECD) Well-Being Framework
2.2. Systems Mapping Approach
3. Results
3.1. Human Capital from an Educational Attainment Perspective
3.2. Human Capital from a Health Perspective
4. Discussion
4.1. Policy Implications
4.2. Limitations and Future Research
Author Contributions
Funding
Conflicts of Interest
Appendix

| Variable 1 | Variable 2 | Polarity | Explanation | Reference |
|---|---|---|---|---|
| Education | Income | + | In Step 4, these specific factors and relationships are aggregated into ’Education spending’ and ’Job opportunities’ increasing ’Education enrolment’. Education spending and job opportunities are triggered by ’Average annual gross earnings per full-time (FT) employee’ and ’Economic productivity growth’, respectively. Becker discusses these relationships with concrete examples from women’s enrollment in higher education and its effects on the economy. | Becker. 1994 [18] |
| Benefits from (college) education | Education enrollment | + | ||
| Cost of (college) education | Education enrollment | - | ||
| Incentives for disadvantaged groups | Education enrollment | + | ||
| Income | Benefits from (college) education | + | ||
| Investment in education | Education enrollment | + | ||
| Job opportunities | Benefits from (college) education | + | ||
| Experience | Income | + | Experience, as a component of an individual’s human capital, increases income and decreases job changes. In Step 4, job changes are not included in the final systems map of this study, while the effect of experience on income is through a longer chain. | |
| Experience | Job changes | - | ||
| Education | Health | + | Several non-monetary benefits of education are listed by Becker. In this study’s final maps, they are included as health benefits, fertility rates, and civic duty. | Michael, 1972 [55], Becker, 1994 [18] |
| Education | Smoking | - | ||
| Education | Propensity to vote | + | ||
| Education | birth control knowledge | + | ||
| Education | Appreciation of art | + | ||
| Parents’ spending on education | Investment in education | + | These drivers of enrolment rates are aggregated into the link between income (Average annual gross earnings per FT employee), education spending and education enrolment. | Becker. 1994 [18] |
| Government loans | Investment in education | + | ||
| Parents’ income | Parents’ spending on education | + | ||
| Number of children (household size) | Parents’ spending on education | - | ||
| Education | Adoption of technology | + | Represented by the link between Mean Years of Schooling and Labor productivity. | |
| Adoption of technology | Productivity | + | ||
| Income | Investment in health | + | Represented by the link between Average annual gross earnings per FT employee and Access to health services. | |
| Education | Life expectancy | + | Mean years of schooling (MYS) above age 15 is a better indicator of life expectancy than income. Represented by the link between MYS, Health and life expectancy in Figure 3b. | Lutz and Kebede, 2018 [46] |
| Human capital stock in the workforce population | Economic productivity growth | + | Represented by the link between Human capital and Economic productivity growth in Figure 3a. | Stonawski, 2008 [37] |
| Number of owners of human capital | National human capital stock | + | ||
| Experience | Individual human capital | + | We take the Experience, Adult skills, Health and MYS (as a proxy of knowledge) into account to represent these components of Human capital. | Healy and Côté [56], Stonawski [37] |
| Knowledge | + | |||
| Health | + | |||
| Personality | + | |||
| skills | + | |||
| Adult literacy rates | National human capital stock | + | These are historically considered proxies of human capital, with an output-based and education-based approach. According to the OECD framework, we take Educational attainment and Mean years of schooling as the drivers of national Human capital. | Stonawski [37] |
| School enrolment ratios | + | |||
| Educational attainment | + | |||
| Average years of schooling | + | |||
| Learning during formal education | Individual human capital | + | We aggregate these factors into: i. Adult skills increased by knowledge and skills gained through schooling (Figure 3a) ii. Adult skills decreased by obsolescence (Figure 3b), iii. Adult skills decreased by forgetting (Figure 3b) and iv. Human capital increased by experience (Figure 4) | Stonawski [37] |
| Acquiring knowledge during professional life | + | |||
| Acquiring experience during professional life | + | |||
| Obsolescence rate of knowledge | - | |||
| Forgetting knowledge | - | |||
| Duration of working life | Participating in life-long learning activities | + | These factors are aggregated into the effect of Life expectancy on the duration of working life, then Experience, then Human capital, since the detailed explanation of different types of skills and mental abilities are too detailed for the scope and purpose of this study. | Fürnkranz-Prskawetz and Lindh [57], Stonawski [37] |
| Performing actions, duties and work | + | |||
| Experience | Efficiency, competence, productivity | + | ||
| Fluid mental abilities of an individual | Acquiring knowledge during professional life | + | Park, Lautenschlager [42], Stonawski [37] | |
| Acquiring experience during professional life | + | |||
| Crystallized mental abilities of an individual | Acquiring knowledge during professional life | + | ||
| Acquiring experience during professional life | + | |||
| Technological progress | Obsolescence rate of knowledge | + | Different knowledge and skills depreciate at different paces. It is not possible to look at such differences at an aggregate level. Still, Stonawski assumes that depreciation rates of higher education levels are higher. For instance, the human capital of a tertiary education graduate depreciates 8 times faster than that of a primary education graduates does. This relationship is represented by the links between MYS, Obsolescence rate and Adult skills (Figure 3b). | Park, Shin [58], Stonawski [37] |
| Individual human capital due to formal education | Obsolescence rate of knowledge | + | ||
| Memory retention | Forgetting knowledge | - | Aggregated into the positive relationship between the Duration of working life and Forgetting rate, and the negative relationship between Forgetting and Adult skills (Figure 3b). | Stonawski [37] |
| Duration of working life | Memory retention | - | ||
| Human Capital | Labor quality (short term productivity) | More recently, further research on economic growth, represented by the so-called “new growth” models (e.g. Lucas, 1988; Romer, 1990a; Barro and Sala-i-Martin, 1995), has argued that investment in human capital does notjust improve labour quality at a point in time, but can also lead to technological progress and innovation, i.e., positive “externalities” that increase the productivity of other factors. Therefore, while MYS increases labor productivity, Human Capital stimulates overall economic productivity growth (Figure 3a). | Boarini et al., 2012 [59] | |
| Human Capital | Technological progress and innovation | |||
| Mean years of schooling | Income | + | Represented through the link between MYS, labor productivity and Average earnings per FT employee. | Lutz [16] |
| Young education level | The speed of economic growth | + | Not only the economic growth but also the speed of growth is affected by human capital. More specifically, education level of the young population and the secondary education attainment level (e.g., not primary education) plays a key role [35]. These specific relationships are, however, left out of the mapping in this study, because the differences between the three education levels (primary, secondary, tertiary) are beyond the scope. | Lutz, Cuaresma [35] |
| Secondary education attainment level | The speed of economic growth | + | ||
| Education level | Sense of civic duty | + | Following Lipset 1959 [52], empirical studies find a positive association between education and democracy [53,60], and that education is a significant and robust determinant of democracy. In this study, we mention these relationship as the links between human capital and social capital components of national well-being. However, we do not explicitly include them in the maps. | Lipset [52], Lutz [16] |
| Sense of civic duty | Political interest | + | ||
| Political interest | Political participation | + | ||
| Formal education | Executive functioning and cognitive abilities | + | Experimental, observational and neurological studies show that education increases cognitive skills, abstract cognitive skills, reasoning, problem solving and decision making. These are also at the basis of well-established link between education and health. We represent this by the positive links from MYS to Knowledge and skills. | Brinch and Galloway [61], Lutz [16] |
| Health | Schooling (inflow of the human capital) | + | There is a causal effect from Human capital (stock) to Health and Income, but no simultaneous effect in the opposite direction. Income and health can only influence Schooling (flow), which changes average Human capital with a delay of several decades. Therefore, we represent these relationships with the links from Average annual earnings to education spending, then to education enrolment. (Figure 3a) | Lutz [16] |
| Household income | Schooling (inflow of the human capital) | + | ||
| national economic growth | Schooling (inflow of the human capital) | + | ||
| Human capital (educational attainment) | Health-related behavior | + | ||
| Human capital (educational attainment) | Economic productivity/income | + | ||
| Environmental factors (air pollution) | Cognitive development | - | Exemplifying the effect of depleting natural capital on human capital formation. Represented by the link between Exposure to PM2.5 air pollution, Health and Cognitive skills at age 15 (Figure 4). | Grandjean and Landrigan [47], Lutz [16] |
| Mother’s education | Child mortality | - | Both within families and within communities in developing countries, mother’s education level is a stronger factor than income that affects child mortality. In this study, represented by a link between total young adult educational attainment (not only female) and mortality rates (Figure A1). | Pamuk, Fuchs [51], Lutz [16] |
| Household income | Child mortality | - | ||
| Education level | Mental activities at high ages ~Cognitive capacity | + | These relationships refer to another dimension of positive link between Education and Life expectancy, through higher mental activities in addition to better health practices and access to health services. They are aggregated in the links between MYS, Health and Life expectancy (Figure 3b). | Lutz [16] |
| Mental activities at high ages | Life expectancy | + | ||
| Health | Labor productivity | + | While the Health and Labor productivity link is included directly (Figure 3a), the others are represented by the links between Health, Cognitive development and Cognitive skills at age 15 (Figure 4). | |
| Childhood health | School attendance | + | ||
| Childhood health | Cognitive development | + | ||
| Economic growth | Higher educational attainment | + | These specific drivers of high (tertiary) education are left out since the differentiation of different education levels are not considered in this study. | |
| Household income | Higher education enrollment | + | ||
| Education level | Fertility rate | - | Represented by the link between Young adult educational attainment and Fertility rates (Figure A1) |
References
- Merriam-Webster. Well-Being. 2019. Available online: https://www.merriam-webster.com/dictionary/well-being (accessed on 7 January 2019).
- Crisp, R. Well-Being. In The Stanford Encyclopedia of Philosophy; 2017; Available online: https://plato.stanford.edu/archives/fall2017/entries/well-being/. (accessed on 1 October 2019).
- Costanza, R.; Kubiszewski, I.; Giovannini, E.; Lovins, H.; McGlade, J.; Pickett, K.E.; Ragnarsdóttir, K.V.; Roberts, D.; De Vogli, R.; Wilkinson, R. Development: Time to leave GDP behind. Nat. News 2014, 505, 283. [Google Scholar] [CrossRef]
- Haavard Maridal, J.; Palich, L.; Morgan, G.; Gardner, S.; McKinney, J.; Bolbocean, C. Wellbeing indices: A comprehensive inventory of standards and a review of current comparative measures. Ecol. Econ. 2018, 149, 1–11. [Google Scholar] [CrossRef]
- UNDP. Human Development Indices and Indicators: 2018 Statistical Update; United Nations Development Program: New York, NY, USA, 2018. [Google Scholar]
- Jones, R.; Randall, C. Measuring National Well-Being: Quality of Life in the UK; UK Office for National Statistics: London, UK, 2018.
- OECD. How’s Life? 2017: Measuring Well-Being; OECD Publishing: Paris, France, 2017. [Google Scholar]
- Sen, A. Commodities and Capabilities; North-Holland Publishing: Amsterdam, The Netherlands, 1985. [Google Scholar]
- Sen, A. Capability and Well-Being, In The Quality of Life; Clarendon Press: Oxford, UK, 1993; p. 30. [Google Scholar]
- Nussbaum, M.; Sen, A. The Quality of Life; Oxford University Press: Oxford, UK, 1993. [Google Scholar]
- Anand, P.; Hunter, G.; Smith, R. Capabilities and well-being: evidence based on the Sen–Nussbaum approach to welfare. Soc. Indic. Res. 2005, 74, 9–55. [Google Scholar] [CrossRef]
- Vemuri, A.W.; Costanza, R. The role of human, social, built, and natural capital in explaining life satisfaction at the country level: Toward a National Well-Being Index (NWI). Ecol. Econ. 2006, 58, 119–133. [Google Scholar] [CrossRef]
- Costanza, R.; Daly, L.; Fioramonti, L.; Giovannini, E.; Kubiszewski, I.; Mortensen, L.F.; Pickett, K.E.; Ragnarsdottir, K.V.; De Vogli, R.; Wilkinson, R. Modelling and measuring sustainable wellbeing in connection with the UN Sustainable Development Goals. Ecol. Econ. 2016, 130, 350–355. [Google Scholar] [CrossRef]
- Zhang, S.; Liu, B.; Zhu, D.; Cheng, M. Explaining Individual Subjective Well-Being of Urban China Based on the Four-Capital Model. Sustainability 2018, 10, 3480. [Google Scholar] [CrossRef]
- Costanza, R.; Fisher, B.; Ali, S.; Beer, C.; Bond, L.; Boumans, R.; Danigelis, N.L.; Dickinson, J.; Elliott, C.; Farley, J.; et al. Quality of life: An approach integrating opportunities, human needs, and subjective well-being. Ecol. Econ. 2007, 61, 267–276. [Google Scholar] [CrossRef]
- Lutz, W. Global Sustainable Development priorities 500 y after Luther: Sola schola et sanitate. Natl. Acad. Sci. 2017, 114, 6904–6913. [Google Scholar] [CrossRef]
- Keeley, B. Human Capital: How What You Know Shapes Your Life; OECD Insights: Paris, France, 2007. [Google Scholar]
- Becker, G.S. Human Capital Revisited. In Human Capital: A Theoretical and Empirical Analysis with Special Reference to Education, 3rd ed.; The University of Chicago Press: Chicago, IL, USA, 1994; pp. 15–28. [Google Scholar]
- Garrigos-Simon, F.; Botella-Carrubi, M.; Gonzalez-Cruz, T. Social Capital, Human Capital, and Sustainability: A Bibliometric and Visualization Analysis. Sustainability 2018, 10, 4751. [Google Scholar] [CrossRef]
- Durand, M. The OECD better life initiative: How’s life? and the measurement of well-being. Rev. Income Wealth 2015, 61, 4–17. [Google Scholar] [CrossRef]
- OECD. Chapter 3: Resources for Future Well-Being. In How’s Life? 2015: Measuring Well-Being; OECD Publishing: Paris, France, 2015. [Google Scholar]
- Sterman, J.D. Business Dynamics: Systems Thinking and Modeling for a Complex World; Irwin/McGraw-Hill: Boston, MA, USA, 2000; p. 982. [Google Scholar]
- Sedlacko, M.; Martinuzzi, A.; Røpke, I.; Videira, N.; Antunes, P. Participatory systems mapping for sustainable consumption: Discussion of a method promoting systemic insights. Ecol. Econ. 2014, 106, 33–43. [Google Scholar] [CrossRef]
- Yawson, R.M.; Kuzma, J. Systems Mapping of Consumer Acceptance of Agrifood Nanotechnology. J. Consum. Policy 2010, 33, 299–322. [Google Scholar] [CrossRef]
- Eker, S.; Zimmermann, N. Understanding the Mechanisms behind Fragmentation in the Housing Construction and Retrofit. In Proceedings of the 34th International Conference of the System Dynamics Society, Delft, The Netherlands, 17–21 July 2016. [Google Scholar]
- Eker, S.; Zimmermann, N.; Carnohan, S.; Davies, M. Participatory system dynamics modelling for housing, energy and wellbeing interactions. Build. Res. Inf. 2017, 46, 738–754. [Google Scholar] [CrossRef]
- Berry, H.L.; Waite, T.D.; Dear, K.B.; Capon, A.G.; Murray, V. The case for systems thinking about climate change and mental health. Nat. Clim. Chang. 2018, 8, 282–290. [Google Scholar] [CrossRef]
- Strauss, A.; Corbin, J. Basics of Qualitative Research; Sage: Thousand Oaks, CA, USA, 1990; Volume 15. [Google Scholar]
- Luna-Reyes, L.F.; Andersen, D.L. Collecting and analyzing qualitative data for system dynamics: methods and models. Syst. Dyn. Rev. 2003, 19, 271–296. [Google Scholar] [CrossRef]
- Kopainsky, B.; Luna-Reyes, L.F. Closing the loop: promoting synergies with other theory building approaches to improve system dynamics practice. Syst. Res. Behav. Sci. 2008, 25, 471–486. [Google Scholar] [CrossRef]
- Kim, H.; Andersen, D.F. Building confidence in causal maps generated from purposive text data: mapping transcripts of the Federal Reserve. Syst. Dyn. Rev. 2012, 28, 311–328. [Google Scholar] [CrossRef]
- Turner, B.L.; Kim, H.; Andersen, D.F. Improving coding procedures for purposive text data: Researchable questions for qualitative system dynamics modeling. Syst. Dyn. Rev. 2013, 29, 253–263. [Google Scholar] [CrossRef]
- Yearworth, M.; White, L. The uses of qualitative data in multimethodology: Developing causal loop diagrams during the coding process. Eur. J. Oper. Res. 2013, 231, 151–161. [Google Scholar] [CrossRef]
- Eker, S.; Zimmermann, N. Using textual data in system dynamics model conceptualization. Systems 2016, 4, 28. [Google Scholar] [CrossRef]
- Lutz, W.; Cuaresma, J.C.; Sanderson, W. The Demography of Educational Attainment and Economic Growth. Science 2008, 319, 1047–1048. [Google Scholar] [CrossRef] [PubMed]
- Boarini, R.; Comola, M.; Smith, C.; Manchin, R.; De Keulenaer, F. The determinants of subjective well-being in OECD countries—Evidence from the Gallup World Poll. What Makes for a Better Life; OECD: Paris, France, 2012. [Google Scholar]
- Stonawski, M. Influence of Workforce Ageing on Human Capital Formation. In IIASA Interim Report; IIASA: Laxenburg, Austria, 2008. [Google Scholar]
- Cuaresma, J.C.; Mishra, T. Human capital, age structure and growth fluctuations. Appl. Econ. 2011, 43, 4311–4329. [Google Scholar] [CrossRef]
- Friedberg, R.M. You Can’t Take It with You? Immigrant Assimilation and the Portability of Human Capital. J. Labor Econ. 2000, 18, 221–251. [Google Scholar] [CrossRef]
- Lutz, W.; Kc, S. Global human capital: Integrating education and population. Science 2011, 333, 587–592. [Google Scholar] [CrossRef] [PubMed]
- Portes, A. Migration and development: Reconciling opposite views. Ethn. Racial Stud. 2009, 32, 5–22. [Google Scholar] [CrossRef]
- Park, D.C.; Lautenschlager, G.; Hedden, T.; Davidson, N.S.; Smith, A.D.; Smith, P.K. Models of visuospatial and verbal memory across the adult life span. Psychol. Aging 2002, 17, 299. [Google Scholar] [CrossRef]
- Skirbekk, V. Age and Individual Productivity: A Literature Survey. Vienna Yearb. Popul. Res. 2004, 2, 133–153. [Google Scholar] [CrossRef]
- Caselli, G.; Drefahl, S.; Wegner-Siegmundt, C.; Luy, M. Future Mortality in Low Mortality Countries. In World Population and Human Capital in the Twenty-First Century; Oxford University Press: Oxford, UK, 2014. [Google Scholar]
- Currie, J. Healthy, wealthy, and wise: Socioeconomic status, poor health in childhood, and human capital development. J. Econ. Lit. 2009, 47, 87–122. [Google Scholar] [CrossRef]
- Lutz, W.; Kebede, E. Education and Health: Redrawing the Preston Curve. Popul. Dev. Rev. 2018, 44, 343–361. [Google Scholar] [CrossRef]
- Grandjean, P.; Landrigan, P.J. Neurobehavioural effects of developmental toxicity. Lancet Neurol. 2014, 13, 330–338. [Google Scholar] [CrossRef]
- Skirbekk, V. Fertility trends by social status. Demogr. Res. 2008, 18, 145–180. [Google Scholar] [CrossRef]
- Fuchs, R.; Goujon, A. Future Fertility in High Fertility Countries; Oxford University Press: Oxford, UK, 2014. [Google Scholar]
- Abel, G.J.; Barakat, B.; Samir, K.C.; Lutz, W. Meeting the Sustainable Development Goals leads to lower world population growth. Proc. Natl. Acad. Sci. USA 2016, 113, 14294–14299. [Google Scholar] [CrossRef] [PubMed]
- Pamuk, E.R.; Fuchs, R.; Lutz, W. Comparing relative effects of education and economic resources on infant mortality in developing countries. Popul. Dev. Rev. 2011, 37, 637–664. [Google Scholar] [CrossRef] [PubMed]
- Lipset, S.M. Some social requisites of democracy: Economic development and political legitimacy. Am. Polit. Sci. Rev. 1959, 53, 69–105. [Google Scholar] [CrossRef]
- Glaeser, E.L.; Ponzetto, G.A.; Shleifer, A. Why does democracy need education? J. Econ. Growth 2007, 12, 77–99. [Google Scholar] [CrossRef]
- Barro, R.J. Democracy and growth. J. Econ. Growth 1996, 1, 1–27. [Google Scholar] [CrossRef]
- Michael, R.T. The Effect of Education on Efficiency in Consumption; National Bureau of Economic Research: New York, NY, USA, 1972; pp. 3–6. [Google Scholar]
- Healy, T.; Côté, S. The Well-Being of Nations: The Role of Human and Social Capital. Education and Skills; OECD: Paris, France, 2001. [Google Scholar]
- Fürnkranz-Prskawetz, A.; Lindh, T. The Impact of Ageing on Innovation and Productivity Growth in Europe; Vienna Institute of Demography, Austrian Academy of Sciences: Vienna, Austria, 2006. [Google Scholar]
- Park, G.; Shin, J.; Park, Y. Measurement of depreciation rate of technological knowledge: Technology cycle time approach. J. Sci. Ind. Res. 2006, 65, 121–127. [Google Scholar]
- Boarini, R.; Comola, M.; Smith, C.; Manchin, R.; De Keulenaer, F. What Makes for a Better Life? The Determinants of Subjective Well-Being in OECD Countries–Evidence from the Gallup World Poll; OECD Publishing: Paris, France, 2012. [Google Scholar]
- Lutz, W.; Cuaresma, J.C.; Abbasi-Shavazi, M.J. Demography, education, and democracy: Global trends and the case of Iran. Popul. Dev. Rev. 2010, 36, 253–281. [Google Scholar] [CrossRef]
- Brinch, C.N.; Galloway, T.A. Schooling in adolescence raises IQ scores. Proc. Natl. Acad. Sci. USA 2012, 109, 425–430. [Google Scholar] [CrossRef]




| Indicator | Category | Definition |
|---|---|---|
| Educational attainment | Stock | Percentage of people aged 25–64 with at least an upper secondary education |
| Adult skills | Stock | Mean proficiency in literacy and numeracy of the population aged 16–65 |
| Cognitive skills at age 15 | Stock | Mean score for reading, mathematics and science of 15-year-old students |
| Young adult educational attainment | Stock | Percentage of population aged 25–34 who have attained at least an upper secondary education |
| Life expectancy at birth | Stock | Number of years that a newborn can expect to live |
| Smoking prevalence | Risk | Percentage of people aged 15 and over who report smoking every day |
| Obesity prevalence | Risk | Percentage of the population aged 15 and older diagnosed with obesity |
| Long-term unemployment | Risk | Percentage of the labour force unemployed for one year or more |
© 2020 by the authors. Licensee MDPI, Basel, Switzerland. This article is an open access article distributed under the terms and conditions of the Creative Commons Attribution (CC BY) license (http://creativecommons.org/licenses/by/4.0/).
Share and Cite
Eker, S.; Ilmola-Sheppard, L. Systems Thinking to Understand National Well-Being from a Human Capital Perspective. Sustainability 2020, 12, 1931. https://doi.org/10.3390/su12051931
Eker S, Ilmola-Sheppard L. Systems Thinking to Understand National Well-Being from a Human Capital Perspective. Sustainability. 2020; 12(5):1931. https://doi.org/10.3390/su12051931
Chicago/Turabian StyleEker, Sibel, and Leena Ilmola-Sheppard. 2020. "Systems Thinking to Understand National Well-Being from a Human Capital Perspective" Sustainability 12, no. 5: 1931. https://doi.org/10.3390/su12051931
APA StyleEker, S., & Ilmola-Sheppard, L. (2020). Systems Thinking to Understand National Well-Being from a Human Capital Perspective. Sustainability, 12(5), 1931. https://doi.org/10.3390/su12051931

