Examining Vietnamese Hard-Adventure Tourists’ Visit Intention Using an Extended Model of Goal-Directed Behavior
Abstract
1. Introduction
2. Literature Review
2.1. Adventure Tourism
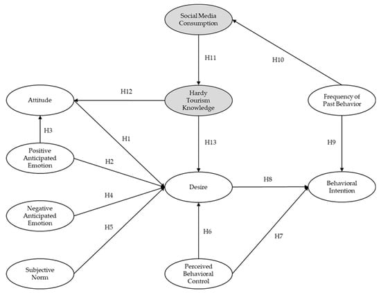
2.2. The Model of Goal-Directed Behavior
2.3. Social Media Consumption and Hardy Tourism Knowledge
3. Methods
3.1. Measurement Items and Survey Development
3.2. Sampling and Data Collection
3.3. Sample Profile
4. Results
4.1. Confirmatory Factor Analysis
4.2. Structural Equation Modeling
4.3. Indirect-Impact Assessment
5. Discussion
5.1. General Discussion
5.2. Theoretical Implications
5.3. Practical Implications
5.4. Limitations and Recommendations for Future Researches
6. Conclusions
Author Contributions
Funding
Conflicts of Interest
References
- World Tourism Organization (UNWTO) (Ed.) International Tourism Highlights, 2019 ed.; World Tourism Organization (UNWTO): Madrid, Spain, 2019; ISBN 978-92-844-2115-2. [Google Scholar]
- Hungenberg, E.; Gray, D.; Gould, J.; Stotlar, D. An examination of motives underlying active sport tourist behavior: A market segmentation approach. J. Sport Tour. 2016, 20, 81–101. [Google Scholar] [CrossRef]
- Sato, S.; Kim, H.; Buning, R.J.; Harada, M. Adventure tourism motivation and destination loyalty: A comparison of decision and non-decision makers. J. Destin. Mark. Manag. 2018, 8, 74–81. [Google Scholar] [CrossRef]
- Swarbrooke, J.; Beard, C.; Leckie, S.; Pomfret, G. Adventure Tourism: The New Frontier; Routledge: New York, NY, USA, 2003. [Google Scholar]
- Rantala, O.; Rokenes, A.; Valkonen, J. Is adventure tourism a coherent concept? A review of research approaches on adventure tourism. Ann. Leis. Res. 2018, 21, 539–552. [Google Scholar] [CrossRef]
- Mu, Y.; Nepal, S. High Mountain Adventure Tourism: Trekkers’ Perceptions of Risk and Death in Mt. Everest Region, Nepal. Asia Pac. J. Tour. Res. 2016, 21, 500–511. [Google Scholar] [CrossRef]
- Cooper, M. Tourism in Vietnam: Doi Moi and the realities of tourism in the 1990s. In Tourism in South and Southeast Asia: Issues and Cases; Hall, C.M., Page, S., Eds.; Routledge: New York, NY, USA, 2000; pp. 167–177. [Google Scholar]
- Jansen-Verbeke, M.; Go, F. Tourism development in Vietnam. Tour. Manag. 1995, 16, 315–321. [Google Scholar] [CrossRef]
- Buckley, R. Adventure Tourism Management; Routledge: New York, NY, USA, 2011. [Google Scholar]
- Beedie, P.; Hudson, S. Emergence of mountain-based adventure tourism. Ann. Tour. Res. 2003, 30, 625–643. [Google Scholar] [CrossRef]
- Holm, M.R.; Lugosi, P.; Croes, R.R.; Torres, E.N. Risk-tourism, risk-taking and subjective well-being: A review and synthesis. Tour. Manag. 2017, 63, 115–122. [Google Scholar] [CrossRef]
- World Tourism Organization (UNWTO) (Ed.) Affiliate Members Global Report, Volume 9—Global Report on Adventure Tourism; World Tourism Organization (UNWTO): Madrid, Spain, 2014; ISBN 978-92-844-1662-2. [Google Scholar]
- Senthilkumaran, P.; Pratim, S.P. Intervention strategies to mitigate risk in adventure tourism: A Haddon matrix perspective. Disaster Adv. 2017, 10, 21–25. [Google Scholar]
- Cater, C.I. Playing with risk? Participant perceptions of risk and management implications in adventure tourism. Tour. Manag. 2006, 27, 317–325. [Google Scholar] [CrossRef]
- Gardiner, S.; Kwek, A. Chinese Participation in Adventure Tourism: A Study of Generation Y International Students’ Perceptions. J. Travel Res. 2017, 56, 496–506. [Google Scholar] [CrossRef]
- Bentley, T.A.; Page, S.J.; Macky, K.A. Adventure tourism and adventure sports injury: The New Zealand experience. Appl. Ergon. 2007, 38, 791–796. [Google Scholar] [CrossRef]
- Patterson, I.; Pan, R. The motivations of baby boomers to participate in adventure tourism and the implications for adventure tour providers. Ann. Leis. Res. 2007, 10, 26–53. [Google Scholar] [CrossRef]
- Gross, S.; Sand, M. Adventure tourism: A perspective paper. Tour. Rev. 2019. [Google Scholar] [CrossRef]
- Walle, A.H. Pursuing risk or insight: Marketing adventures. Ann. Tour. Res. 1997, 24, 265–282. [Google Scholar] [CrossRef]
- Pomfret, G. Mountaineering adventure tourists: A conceptual framework for research. Tour. Manag. 2006, 27, 113–123. [Google Scholar] [CrossRef]
- Carnicelli-Filho, S.; Schwartz, G.M.; Tahara, A.K. Fear and adventure tourism in Brazil. Tour. Manag. 2010, 31, 953–956. [Google Scholar] [CrossRef]
- Fluker, M. Perceived Risk in Adventure Tourism. Ph.D. Thesis, Victoria University, Melbourne, VIC, Australia, 2005. [Google Scholar]
- Jin, X.; Xiang, Y.; Weber, K.; Liu, Y. Motivation and involvement in adventure tourism activities: A Chinese tourists’ perspective. Asia Pac. J. Tour. Res. 2019, 24, 1066–1078. [Google Scholar] [CrossRef]
- Buckley, R. Rush as a key motivation in skilled adventure tourism: Resolving the risk recreation paradox. Tour. Manag. 2012, 33, 961–970. [Google Scholar] [CrossRef]
- Jones, C.D.; Hollenhorst, S.J.; Perna, F.; Selin, S. Validation of the Flow Theory in an On-Site Whitewater Kayaking Setting. J. Leis. Res. 2000, 32, 247–261. [Google Scholar] [CrossRef]
- Mackenzie, S.H.; Hodge, K.; Boyes, M. Expanding the Flow Model in Adventure Activities: A Reversal Theory Perspective. J. Leis. Res. 2011, 43, 519–544. [Google Scholar] [CrossRef]
- Lyng, S. Edgework: The Sociology of Risk-Taking; Routledge: New York, NY, USA, 2005. [Google Scholar]
- Lyng, S. Edgework: A Social Psychological Analysis of Voluntary Risk Taking. Am. J. Sociol. 1990, 95, 851–886. [Google Scholar] [CrossRef]
- Lepp, A.; Gibson, H. Sensation seeking and tourism: Tourist role, perception of risk and destination choice. Tour. Manag. 2008, 29, 740–750. [Google Scholar] [CrossRef]
- Pizam, A.; Jeong, G.-H.; Reichel, A.; van Boemmel, H.; Lusson, J.M.; Steynberg, L.; State-Costache, O.; Volo, S.; Kroesbacher, C.; Kucerova, J.; et al. The Relationship between Risk-Taking, Sensation-Seeking, and the Tourist Behavior of Young Adults: A Cross-Cultural Study. J. Travel Res. 2004, 42, 251–260. [Google Scholar] [CrossRef]
- Hudson, S. Sport and Adventure Tourism; Haworth Hospitality Press: New York, NY, USA, 2003. [Google Scholar]
- Rantala, O.; Valkonen, J. The complexity of safety in wilderness guiding in Finnish Lapland. Curr. Issues Tour. 2011, 14, 581–593. [Google Scholar] [CrossRef]
- Han, H.; Hsu, L.-T.J.; Sheu, C. Application of the theory of planned behavior to green hotel choice: Testing the effect of environmental friendly activities. Tour. Manag. 2010, 31, 325–334. [Google Scholar] [CrossRef]
- Leone, L.; Perugini, M.; Ercolani, A.P. Studying, practicing, and mastering: A test of the model of goal-directed behavior (MGB) in the software learning domain. J. Appl. Soc. Psychol. 2004, 34, 1945–1973. [Google Scholar] [CrossRef]
- Perugini, M.; Bagozzi, R.P. The role of desires and anticipated emotions in goal-directed behaviours: Broadening and deepening the theory of planned behaviour. Br. J. Soc. Psychol. 2001, 40, 79–98. [Google Scholar] [CrossRef]
- Song, H.; Wang, J.; Han, H. Effect of image, satisfaction, trust, love, and respect on loyalty formation for name-brand coffee shops. Int. J. Hosp. Manag. 2019, 79, 50–59. [Google Scholar] [CrossRef]
- Chiu, W.; Kim, T.; Won, D. Predicting consumers’ intention to purchase sporting goods online: An application of the model of goal-directed behavior. Asia Pac. J. Mark. Logist. 2018, 30, 333–351. [Google Scholar] [CrossRef]
- Kim, M.J.; Preis, M.W. Why seniors use mobile devices: Applying an extended model of goal-directed behavior. J. Travel Tour. Mark. 2016, 33, 404–423. [Google Scholar] [CrossRef]
- Han, H.; Ryu, K. The theory of repurchase decision-making (TRD): Identifying the critical factors in the post-purchase decision-making process. Int. J. Hosp. Manag. 2012, 31, 786–797. [Google Scholar] [CrossRef]
- Meng, B.; Choi, K. The role of authenticity in forming slow tourists’ intentions: Developing an extended model of goal-directed behavior. Tour. Manag. 2016, 57, 397–410. [Google Scholar] [CrossRef]
- Song, H.; You, G.-J.; Reisinger, Y.; Lee, C.-K.; Lee, S.-K. Behavioral intention of visitors to an Oriental medicine festival: An extended model of goal directed behavior. Tour. Manag. 2014, 42, 101–113. [Google Scholar] [CrossRef]
- Kang, M.; Schuett, M.A. Determinants of sharing travel experiences in social media. J. Travel Tour. Mark. 2013, 30, 93–107. [Google Scholar] [CrossRef]
- Xiang, Z.; Gretzel, U. Role of social media in online travel information search. Tour. Manag. 2010, 31, 179–188. [Google Scholar] [CrossRef]
- Greenwald, A.G.; Leavitt, C. Audience involvement in advertising: Four levels. J. Consum. Res. 1984, 11, 581–592. [Google Scholar] [CrossRef]
- Zeng, B.; Gerritsen, R. What do we know about social media in tourism? A review. Tour. Manag. Perspect. 2014, 10, 27–36. [Google Scholar] [CrossRef]
- Das, K. Vietnam’s Tourism Industry Continues Its Growth in 2018. Available online: https://www.vietnam-briefing.com/news/vietnams-tourism-industry-continues-growth-2018.html/ (accessed on 18 February 2020).
- Vietnam National Administration of Tourism Total Tourism Receipts (2008–2018). Available online: http://vietnamtourism.gov.vn/english/index.php/statistic/receipts (accessed on 18 February 2020).
- Hanoi Tourism Department Vinh Danh Những Doanh Nghiệp Du Lịch Hàng Đầu Việt Nam Năm 2019—Sở Du Lịch Hà Nội. Available online: https://sodulich.hanoi.gov.vn/tin-tuc-su-kien/tin-tuc-du-lich-ha-noi/vinh-danh-nhung-doanh-nghiep-du-lich-hang-dau-viet-nam-nam-2019.html?fbclid=IwAR1HJ_ptr6xCr3HE0HraNqLpYA0Ta9YplI4drXlVDkhn7i2rAKxWE_hGaY8 (accessed on 18 February 2020).
- Schneider, P.P.; Vogt, C.A. Applying the 3M model of personality and motivation to adventure travelers. J. Travel Res. 2012, 51, 704–716. [Google Scholar] [CrossRef]
- Hieu, P.H.T. The Study of Values, Satisfaction, and Destination Loyalty—A Case of Trekking Tourism in Viet Nam. Bachelor Thesis, International University HCMC, khu phố 6, Thủ Đức, Ho Chi Minh City, Vietnam, 2018. [Google Scholar]
- McKercher, B.; Du Cros, H. Cultural Tourism: The Partnership between Tourism and Cultural Heritage Management; Routledge: New York, NY, USA, 2002. [Google Scholar]
- Conner, M.; Armitage, C.J. Extending the theory of planned behavior: A review and avenues for further research. J. Appl. Soc. Psychol. 1998, 28, 1429–1464. [Google Scholar] [CrossRef]
- Lee, C.-K.; Song, H.-J.; Bendle, L.J.; Kim, M.-J.; Han, H. The impact of non-pharmaceutical interventions for 2009 H1N1 influenza on travel intentions: A model of goal-directed behavior. Tour. Manag. 2012, 33, 89–99. [Google Scholar] [CrossRef]
- Ajzen, I.; Madden, T.J. Prediction of goal-directed behavior: Attitudes, intentions, and perceived behavioral control. J. Exp. Soc. Psychol. 1986, 22, 453–474. [Google Scholar] [CrossRef]
- Baron, J. The effect of normative beliefs on anticipated emotions. J. Personal. Soc. Psychol. 1992, 63, 320. [Google Scholar] [CrossRef]
- Kiatkawsin, K.; Han, H. An alternative interpretation of attitude and extension of the value–attitude–behavior hierarchy: The destination attributes of Chiang Mai, Thailand. Asia Pac. J. Tour. Res. 2017, 22, 481–500. [Google Scholar] [CrossRef]
- Walla, P.; Brenner, G.; Koller, M. Objective measures of emotion related to brand attitude: A new way to quantify emotion-related aspects relevant to marketing. PLoS ONE 2011, 6, e26782. [Google Scholar] [CrossRef]
- Carrus, G.; Passafaro, P.; Bonnes, M. Emotions, habits and rational choices in ecological behaviours: The case of recycling and use of public transportation. J. Environ. Psychol. 2008, 28, 51–62. [Google Scholar] [CrossRef]
- Kelman, H.C. Further thoughts on the processes of compliance, identification, and internalization. In Social Power and Political Influence; Routledge: New York, NY, USA, 2017; pp. 125–171. [Google Scholar]
- Lee, S.; Bruwer, J.; Song, H. Experiential and involvement effects on the Korean wine tourist’s decision-making process. Curr. Issues Tour. 2017, 20, 1215–1231. [Google Scholar] [CrossRef]
- Bagozzi, R.P.; Dholakia, U.M. Antecedents and purchase consequences of customer participation in small group brand communities. Int. J. Res. Mark. 2006, 23, 45–61. [Google Scholar] [CrossRef]
- Hajli, M.N. A study of the impact of social media on consumers. Int. J. Mark. Res. 2014, 56, 387–404. [Google Scholar] [CrossRef]
- Tham, A.; Croy, G.; Mair, J. Social media in destination choice: Distinctive electronic word-of-mouth dimensions. J. Travel Tour. Mark. 2013, 30, 144–155. [Google Scholar] [CrossRef]
- Wu, J.-J.; Chen, Y.-H.; Chung, Y.-S. Trust factors influencing virtual community members: A study of transaction communities. J. Bus. Res. 2010, 63, 1025–1032. [Google Scholar] [CrossRef]
- Beldona, S. Cohort analysis of online travel information search behavior: 1995–2000. J. Travel Res. 2005, 44, 135–142. [Google Scholar] [CrossRef]
- Amaro, S.; Duarte, P. Travel Social Media involvement: A proposed measure. In Information and Communication Technologies in Tourism 2015; Springer: Berlin/Heidelberg, Germany, 2015; pp. 213–225. [Google Scholar]
- Aertsens, J.; Mondelaers, K.; Verbeke, W.; Buysse, J.; Van Huylenbroeck, G. The influence of subjective and objective knowledge on attitude, motivations and consumption of organic food. Br. Food J. 2011. [Google Scholar] [CrossRef]
- Park, C.W.; Mothersbaugh, D.L.; Feick, L. Consumer knowledge assessment. J. Consum. Res. 1994, 21, 71–82. [Google Scholar] [CrossRef]
- Kiatkawsin, K.; Han, H. What drives customers’ willingness to pay price premiums for luxury gastronomic experiences at michelin-starred restaurants? Int. J. Hosp. Manag. 2019, 82, 209–219. [Google Scholar] [CrossRef]
- Ellen, P.S. Do we know what we need to know? Objective and subjective knowledge effects on pro-ecological behaviors. J. Bus. Res. 1994, 30, 43–52. [Google Scholar] [CrossRef]
- Somasundaram, T.N. Consumers reaction to product failure: Impact of product involvement and knowledge. ACR Adv. Consum. Res. 1993, 20, 215–218. [Google Scholar]
- House, L.O.; Lusk, J.; Jaeger, S.R.; Traill, B.; Moore, M.; Valli, C.; Morrow, B.; Yee, W. Objective and Subjective Knowledge: Impacts on Consumer Demand for Genetically Modified Foods in the United States and the European Union. AgBioForum 2004, 7, 113–123. [Google Scholar]
- Bay, T. Khai Thác Hiệu Quả Tiềm Năng Du Lịch Mạo Hiểm. Available online: https://www.nhandan.com.vn/cuoituan/item/37837702-khai-thac-hieu-qua-tiem-nang-du-lich-mao-hiem.html (accessed on 31 January 2020).
- Kiatkawsin, K.; Han, H. Young travelers’ intention to behave pro-environmentally: Merging the value-belief-norm theory and the expectancy theory. Tour. Manag. 2017, 59, 76–88. [Google Scholar] [CrossRef]
- Anderson, J.C.; Gerbing, D.W. Structural equation modeling in practice: A review and recommended two-step approach. Psychol. Bull. 1988, 103, 411. [Google Scholar] [CrossRef]
- Bagozzi, R.P.; Yi, Y. Specification, evaluation, and interpretation of structural equation models. J. Acad. Mark. Sci. 2012, 40, 8–34. [Google Scholar] [CrossRef]
- Hair, J.F.; Black, W.C.; Babin, B.J.; Anderson, R.E.; Tatham, R.L. Multivariate Data Analysis; Prentice Hall: Upper Saddle River, NJ, USA, 1998; Volume 5. [Google Scholar]
- Fornell, C.; Larcker, D.F. Structural Equation Models with Unobservable Variables and Measurement Error: Algebra and Statistics; SAGE Publications Sage CA: Los Angeles, CA, USA, 1981. [Google Scholar]


| Variables | Category | Distribution | Valid Percentage |
|---|---|---|---|
| Gender | Male | 165 | 53.6 |
| Female | 142 | 46.1 | |
| Age (years old) | 19–22 | 24 | 7.8 |
| 23–26 | 79 | 25.6 | |
| 27–35 | 156 | 50.6 | |
| 36–45 | 35 | 11.4 | |
| More than 45 | 14 | 4.5 | |
| Marital status | Single | 185 | 60.1 |
| Married | 102 | 33.1 | |
| Divorced | 8 | 2.6 | |
| Others | 13 | 4.2 | |
| Educational Background | High school or below | 20 | 6.5 |
| Bachelor’s degree | 172 | 55.8 | |
| Master’s degree | 67 | 21.8 | |
| Doctorate | 8 | 2.6 | |
| Others | 41 | 13.3 | |
| Household monthly income (VND) | Under 10,000,000 | 104 | 33.8 |
| 10,000,000–20,000,000 | 121 | 39.3 | |
| 20,000,000–30,000,000 | 47 | 15.3 | |
| 30,000,000–40,000,000 | 15 | 4.9 | |
| Over 40,000,000 | 21 | 6.8 | |
| Occupation | Student | 52 | 16.9 |
| Part-time | 9 | 2.9 | |
| Full-time | 167 | 54.2 | |
| Self-employed | 68 | 22.1 | |
| Unemployed | 6 | 1.9 | |
| Retired | 6 | 1.9 | |
| Location of the last tour | North of Vietnam | 149 | 48.4 |
| Middle of Vietnam | 66 | 21.4 | |
| South of Vietnam | 34 | 11 | |
| Outside of Vietnam | 59 | 19.2 | |
| Visit companionship | Alone | 35 | 11.4 |
| Family | 38 | 12.3 | |
| Friends | 196 | 63.6 | |
| Colleagues | 13 | 4.2 | |
| Others | 26 | 8.4 | |
| Activity of the last tour | Trekking | 69 | 22.4 |
| Mountain climbing | 123 | 39.9 | |
| Waterfall diving | 25 | 8.1 | |
| Cave Exploring | 63 | 20.5 | |
| Others | 28 | 9.1 |
| AT | PAE | NAE | SN | PBC | DE | BI | SMC | HTK | |
|---|---|---|---|---|---|---|---|---|---|
| AT | 0.774a | 0.534 c | 0.071 | 0.211 | 0.445 | 0.497 | 0.554 | 0.297 | 0.194 |
| PAE | 0.731 b | 0.880 | 0.108 | 0.093 | 0.417 | 0.486 | 0.552 | 0.274 | 0.162 |
| NAE | −0.267 | −0.329 | 0.874 | 0.002 | 0.104 | 0.138 | 0.083 | 0.036 | 0.025 |
| SN | 0.459 | 0.305 | −0.042 | 0.785 | 0.104 | 0.086 | 0.120 | 0.121 | 0.163 |
| PBC | 0.667 | 0.646 | −0.322 | 0.323 | 0.833 | 0.672 | 0.659 | 0.429 | 0.264 |
| DE | 0.705 | 0.697 | −0.371 | 0.294 | 0.820 | 0.878 | 0.743 | 0.379 | 0.141 |
| BI | 0.744 | 0.743 | −0.288 | 0.346 | 0.812 | 0.862 | 0.882 | 0.408 | 0.290 |
| SMC | 0.545 | 0.523 | −0.191 | 0.348 | 0.655 | 0.616 | 0.639 | 0.893 | 0.326 |
| HTK | 0.440 | 0.403 | −0.159 | 0.404 | 0.514 | 0.375 | 0.539 | 0.571 | 0.926 |
| AVE | 0.599 | 0.775 | 0.763 | 0.617 | 0.693 | 0.772 | 0.779 | 0.797 | 0.807 |
| Standardized Estimate | t-Value | Goodness-of-Fit Statistic | Total Variance Explained | Total Impact of Behavior Intention | |||
|---|---|---|---|---|---|---|---|
| H1: Attitude | → | Desire | 0.223 | 3.310* | χ2 = 952.495, df = 469, χ2/df = 2.031, RMSEA = 0.058, CFI = 0.945, IFI = 0.946, TLI = 0.938, NFI = 0.898, PGFI = 0.707 | R2 of BI = 0.867 R2 of DE = 0.753 R2 of AT = 0.570 R2 of HTK = 0.345 R2 of SMC = 0.551 | DE = 0.489 AT = 0.109 HTK = −0.030 SMC = −0.018 PAE = 0.153 NAE = −0.036 SN = −0.006 PBC = 0.040 FPB = 0.728 |
| H2: Positive anticipated emotion | → | Desire | 0.160 | 2.275*** | |||
| H3: Positive anticipated emotion | → | Attitude | 0.683 | 10.892* | |||
| H4: Negative anticipated emotion | → | Desire | −0.074 | −1.903 | |||
| H5: Subjective norms | → | Desire | −0.013 | −0.336 | |||
| H6: Perceived behavioral control | → | Desire | 0.615 | 8.914* | |||
| H7: Perceived behavioral control | → | Behavioral intention | −0.261 | −1.389 | |||
| H8: Desire | → | Behavioral intention | 0.487 | 6.623* | |||
| H9: Frequency of past behavior | → | Behavioral intention | −0.261 | 3.502* | |||
| H10: Frequency of past behavior | → | Social media consumption | 0.742 | 7.520* | |||
| H11: Social media consumption | → | Hardy tourism knowledge | 0.588 | 10.726* | |||
| H12: Hardy tourism knowledge | → | Attitude | 0.167 | 3.185** | |||
| H13: Hardy tourism knowledge | → | Desire | −0.099 | −2.367*** |
| Indirect Effect of | On | |||
| HTK | AT | DE | BI | |
| FPB | 0.436* | - | −0.027 | −0.013 |
| SMC | - | 0.098* | −0.036 | −0.018 |
| PBC | - | 0.073* | - | 0.301* |
| HTK | - | - | 0.037** | −0.030 |
| PAE | - | - | 0.152* | 0.153* |
| AT | - | - | - | 0.109* |
| NAE | - | - | - | −0.036*** |
| SN | - | - | - | −0.006 |
© 2020 by the authors. Licensee MDPI, Basel, Switzerland. This article is an open access article distributed under the terms and conditions of the Creative Commons Attribution (CC BY) license (http://creativecommons.org/licenses/by/4.0/).
Share and Cite
Bui, N.A.; Kiatkawsin, K. Examining Vietnamese Hard-Adventure Tourists’ Visit Intention Using an Extended Model of Goal-Directed Behavior. Sustainability 2020, 12, 1747. https://doi.org/10.3390/su12051747
Bui NA, Kiatkawsin K. Examining Vietnamese Hard-Adventure Tourists’ Visit Intention Using an Extended Model of Goal-Directed Behavior. Sustainability. 2020; 12(5):1747. https://doi.org/10.3390/su12051747
Chicago/Turabian StyleBui, Ngoc Anh, and Kiattipoom Kiatkawsin. 2020. "Examining Vietnamese Hard-Adventure Tourists’ Visit Intention Using an Extended Model of Goal-Directed Behavior" Sustainability 12, no. 5: 1747. https://doi.org/10.3390/su12051747
APA StyleBui, N. A., & Kiatkawsin, K. (2020). Examining Vietnamese Hard-Adventure Tourists’ Visit Intention Using an Extended Model of Goal-Directed Behavior. Sustainability, 12(5), 1747. https://doi.org/10.3390/su12051747

