Fatalism, Climate Resiliency Training and Farmers’ Adaptation Responses: Implications for Sustainable Rainfed-Wheat Production in Pakistan
Abstract
1. Introduction
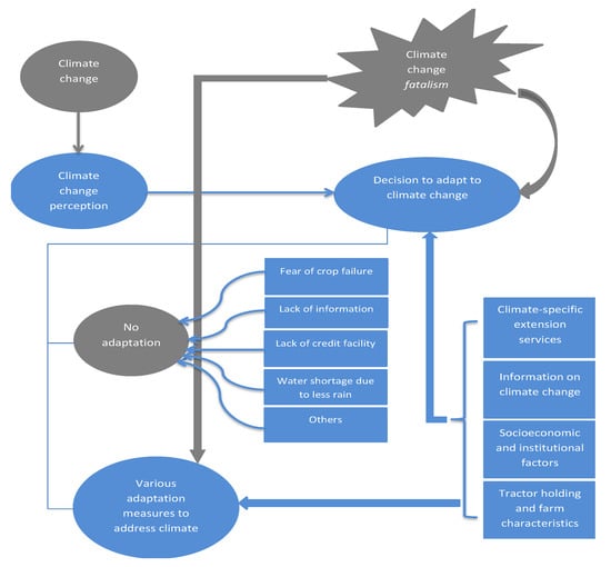
2. Main Theory and Conceptual Framework
3. Materials and Methods
3.1. Study Region and Primary Data Collection
3.2. Methods
4. Results and Discussion
4.1. Farmer Perceptions and Historical Climate Trends
4.2. Farmer Perceptions, Planning, and Implementation of Adaption and Constraints to Adaptation
4.3. Farmers’ Decisions and Choices of Climate Change Adaptation Measures
4.4. Results of the Logit Model for Adaptation Decisions and Multinomial Logit (MNL) Model for Choice of Adaptation Measures
4.4.1. Climate Change Fatalism
4.4.2. Farmer Participation in Training on Climate-Resilient Wheat-Crop Farming
4.4.3. Availability of Mobile Communication Technology (MCT)-Based Advisory Services
4.4.4. Availability of Information on Climate Change
4.4.5. Age of the Respondent
4.4.6. Number of Male Family Members
4.4.7. Input Market Access
4.4.8. Tractor Ownership
4.4.9. Crop Farming as a Main Source of Income
4.4.10. Monocropping
5. Conclusions and Policy Implications
- (1)
- Community-based extension efforts are needed to educate Pakistani rainfed-wheat farmers to change their attitude about the adaptation process to help minimize harmful impacts of climate change on crop productivity and help to ensure food and livelihood security.
- (2)
- The empirical results also show the importance of climate-specific extension services in addition to the general extension services.
- (3)
- The government of Pakistan could consider allocating significant resources to train farmers to address climate change by providing climate-resilient crop farm training and rapid advisory services via mobile communication technology.
- (4)
- The findings also indicate a need for sound climate change policies, i.e., farm-level training sessions to motivate farmers to adopt adaptation measures, could be a promising solution without the fear of crop loss.
- (5)
- The government could facilitate the provision of credit facilities for rainfed-wheat farmers with feasible terms and conditions that could help with the timely purchase of various agronomic inputs and farm machinery.
- (6)
- Finally, the government needs to assist rainfed farmers in constructing mini dams for rainwater harvesting to irrigate their crops for scenarios of no or decreased rain and also for use in multiple cropping systems. Agroecological zone-specific adaptation policies could lead to sustainable wheat production levels. These types of policies may also motivate farmers to implement multiple cropping in the studied rainfed agroecological zone of Pakistan.
Author Contributions
Funding
Acknowledgments
Conflicts of Interest
References
- Skoufias, E.; Rabassa, M.; Olivieri, S.; Brahmbhatt, M. The poverty impacts of climate change. Econ. Premise 2011, 51, 1–5. [Google Scholar]
- Fahad, S.; Wang, J. Farmers’ risk perception, vulnerability, and adaptation to climate change in rural Pakistan. Land Use Policy 2018, 79, 301–309. [Google Scholar] [CrossRef]
- Challinor, A.J.; Watson, J.; Lobell, D.B.; Howden, S.M.; Smith, D.R.; Chhetri, N. A meta-analysis of crop yield under climate change and adaptation. Nat. Clim. Chang. 2014, 4, 287–291. [Google Scholar] [CrossRef]
- Ray, D.K.; Gerber, J.S.; MacDonald, G.K.; West, P.C. Climate variation explains a third of global crop yield variability. Nat. Commun. 2015, 6, 5989. [Google Scholar] [CrossRef]
- Carty, T.; Magrath, J. Growing Disruption: Climate Change, Food, and the Fight Against Hunger; Oxfam International: Oxford, UK, 2013; Available online: http://publications/growing-disruption-climate-change-food-and-the-fight-againsthunger-301878 (accessed on 11 October 2019).
- Hossain, M.S.; Arshad, M.; Qian, L.; Kächele, H.; Khan, I.; Islam, M.D.I.; Mahboob, M.G. Climate change impacts on farmland value in Bangladesh. Ecol. Indic. 2020, 112, 106181. [Google Scholar] [CrossRef]
- Hossain, M.S.; Arshad, M.; Qian, L.; Zhao, M.; Mehmood, Y.; Kächele, H. Economic impact of climate change on crop farming in Bangladesh: An application of Ricardian method. Ecol. Econ. 2019, 164, 106354. [Google Scholar] [CrossRef]
- Tesfaye, K.; Zaidi, P.H.; Gbegbelegbe, S.; Boeber, C.; Getaneh, F.; Seetharam, K.; Stirling, C. Climate change impacts and potential benefits of heat-tolerant maize in South Asia. Theor. Appl. Climatol. 2017, 130, 959–970. [Google Scholar] [CrossRef]
- Ortiz, R.; Sayre, K.D.; Govaerts, B.; Gupta, R.; Subbarao, G.V.; Ban, T.; Reynolds, M. Climate change: Can wheat beat the heat? Agric. Ecosyst. Environ. 2008, 126, 46–58. [Google Scholar] [CrossRef]
- Wang, Z.; Li, J.; Lai, C.; Wang, R.Y.; Chen, X.; Lian, Y. Drying tendency dominating the global grain production area. Glob. Food Secur. 2018, 16, 138–149. [Google Scholar] [CrossRef]
- Aryal, J.P.; Sapkota, T.B.; Khurana, R.; Khatri-Chhetri, A.; Jat, M.L. Climate change and agriculture in South Asia: Adaptation options in smallholder production systems. Environ. Dev. Sustain. 2019, 21, 1–31. [Google Scholar] [CrossRef]
- Ahmed, M.; Suphachalasai, S. Assessing the Costs of Climate Change and Adaptation in South Asia. Asian Development Bank, 2014. Available online: https://www.adb.org/publications/assessing-costs-climate-change-and-adaptation-south-asia (accessed on 21 February 2020).
- Government of Pakistan. Economic Survey 2018; Finance Division, Economic Advisor’s Wing: Islamabad, Pakistan, 2018.
- Kreft, S.; Eckstein, D.; Melchior, I. Global Climate Risk Index 2017. Who Suffers Most from Extreme Weather Events? Available online: https://germanwatch.org/sites/germanwatch.org/files/publication/16411.pdf (accessed on 21 February 2020).
- Baig, M.B.; Shahid, S.A.; Straquadine, G.S. Making rainfed agriculture sustainable through environmental friendly technologies in Pakistan: A review. Int. Soil Water Conserv. Res. 2013, 1, 36–52. [Google Scholar] [CrossRef]
- Bradford, J.B.; Schlaepfer, D.R.; Lauenroth, W.K.; Yackulic, C.B.; Duniway, M.; Hall, S.; Tietjen, B. Future soil moisture and temperature extremes imply expanding suitability for rainfed agriculture in temperate drylands. Sci. Rep. 2017, 7, 12923. [Google Scholar] [CrossRef]
- Abid, M.; Schilling, J.; Scheffran, J.; Zulfiqar, F. Climate change vulnerability, adaptation and risk perceptions at farm level in Punjab, Pakistan. Sci. Total Environ. 2016, 547, 447–460. [Google Scholar] [CrossRef]
- Abid, M.; Schneider, U.A.; Scheffran, J. Adaptation to climate change and its impacts on food productivity and crop income: Perspectives of farmers in rural Pakistan. J. Rural Stud. 2016, 47, 254–266. [Google Scholar] [CrossRef]
- Arshad, M.; Kächele, H.; Krupnik, T.J.; Amjath-Babu, T.S.; Aravindakshan, S.; Abbas, A.; Mehmood, Y.; Müller, K. Climate variability, farmland value, and farmers’ perceptions of climate change: Implications for adaptation in rural Pakistan. Int. J. Sustain. Dev. World Ecol. 2017, 24, 532–544. [Google Scholar] [CrossRef]
- Abid, M.; Scheffran, J.; Schneider, U.A.; Ashfaq, M. Farmers’ perceptions of and adaptation strategies to climate change and their determinants: The case of Punjab province, Pakistan. Earth Syst. Dyn. 2015, 6, 225–243. [Google Scholar] [CrossRef]
- Gorst, A.; Dehlavi, A.; Groom, B. Crop productivity and adaptation to climate change in Pakistan. Environ. Dev. Econ. 2018, 23, 679–701. [Google Scholar] [CrossRef]
- Mustafa, G.; Latif, I.A.; Bashir, M.K.; Shamsudin, M.N.; Daud, W.M.N.W. Determinants of farmers’ awareness of climate change. Appl. Environ. Educ. Commun. 2018, 18, 1–15. [Google Scholar] [CrossRef]
- Akter, S.; Krupnik, T.J.; Khanam, F. Climate change skepticism and index versus standard crop insurance demand in coastal Bangladesh. Reg. Environ. Chang. 2017, 17, 2455–2466. [Google Scholar] [CrossRef]
- Ringgren, H. The problem of fatalism. Scr. Inst. Donneriani Abo. 2014, 2, 7–18. [Google Scholar] [CrossRef]
- Misanya, D.; Øyhus, A.O. How communities’ perceptions of disasters influence disaster response: Managing landslides on Mount Elgon, Uganda. Disasters 2015, 39, 389–405. [Google Scholar] [CrossRef]
- Arshad, M.; Amjath-Babu, T.S.; Krupnik, T.J.; Aravindakshan, S.; Abbas, A.; Kächele, H.; Müller, K. Climate variability and yield risk in South Asia’s rice–wheat systems: Emerging evidence from Pakistan. Paddy Water Environ. 2017, 15, 249–261. [Google Scholar] [CrossRef]
- Hussain, A.; Mahapatra, B.; Rasul, G. Adaptation in Mountain Agriculture: Food Security in the Hindu-Kush Himalayan (HKH) Region. In Status of Climate Change Adaptation in Asia and the Pacific; Springer Climate: Cham, Switzerland, 2019. [Google Scholar]
- Tumbo, S.D.; Mwalukasa, N.; Fue, K.G.; Mlozi, M.R.S.; Haug, R.; Sanga, C. Exploring information seeking behavior of farmers’ in information related to climate change adaptation through ICT (CHAI). Intern. Rev. Res. Open Distrib. Learn. 2018, 19, 298–319. [Google Scholar] [CrossRef]
- Muasa, L.; Matsuda, H. Mobile based agriculture and climate services impact on farming households in Rural Kenya. J. Sustain. Dev. 2019, 12, 2019. [Google Scholar] [CrossRef]
- Dhankher, O.P.; Foyer, C.H. Climate resilient crops for improving global food security and safety. Plant Cell Environ. 2018, 41, 877–884. [Google Scholar] [CrossRef]
- Debray, V.; Wezel, A.; Lambert-Derkimba, A.; Roesch, K.; Lieblein, G.; Francis, C.A. Agroecological practices for climate change adaptation in semiarid and subhumid Africa. Agroecol. Sustain. Food Syst. 2019, 43, 429–456. [Google Scholar] [CrossRef]
- Debertin, D.L. Agricultural Production Economics; Macmillan: New York, NY, USA, 1986. [Google Scholar]
- Chen, H.; Wang, J.; Huang, J. Policy support, social capital, and farmers’ adaptation to drought in China. Glob. Environ. Chang. 2014, 24, 193–202. [Google Scholar] [CrossRef]
- Alauddin, M.; Sarker, M.A.R. Climate change and farm-level adaptation decisions and strategies in drought-prone and groundwater-depleted areas of Bangladesh: An empirical investigation. Ecol. Econ. 2014, 106, 204–213. [Google Scholar] [CrossRef]
- Moradi, R.; Koocheki, A.; Mahallati, M.N.; Mansoori, H. Adaptation strategies for maize cultivation under climate change in Iran: Irrigation and planting date management. Mitig. Adapt. Strateg. Glob. Chang. 2013, 18, 265–284. [Google Scholar] [CrossRef]
- Wang, J.X.; Huang, J.K.; Jun, Y. Overview of impacts of climate change and adaptation in China’s agriculture. J. Integr. Agric. 2014, 13, 1–17. [Google Scholar] [CrossRef]
- Dang, H.L.; Li, E.; Bruwer, J.; Nuberg, I. Farmers’ perceptions of climate variability and barriers to adaptation: Lessons learned from an exploratory study in Vietnam. Mitig. Adapt. Strateg. Glob. Chang. 2014, 19, 531–548. [Google Scholar]
- Rosenzweig, C.; Tubiello, F.N. Adaptation and mitigation strategies in agriculture: An analysis of potential synergies. Mitig. Adapt. Strateg. Glob. Chang. 2007, 12, 855–873. [Google Scholar] [CrossRef]
- Li, C.; Ting, Z.; Rasaily, R.G. Farmer’s Adaptation to Climate Risk in the Context of China: A research on Jianghan Plain of Yangtze River Basin. Agric. Agric. Sci. Procedia 2010, 1, 116–125. [Google Scholar]
- Jin, J.J.; Yiwei, G.; Xiaomin, W.; Nam, P.K. Farmers’ risk preferences and their climate change adaptation strategies in the Yongqiao District, China. Land Use Policy 2015, 47, 365–372. [Google Scholar]
- Bryan, E.; Ringler, C.; Okoba, B.; Roncoli, C.; Silvestri, S.; Herrero, M. Adapting agriculture to climate change in Kenya: Household strategies and determinants. J. Environ. Manag. 2013, 114, 26–35. [Google Scholar] [CrossRef]
- Zhai, S.Y.; Song, G.X.; Qin, Y.C.; Ye, X.Y.; Leipnik, M. Climate change and Chinese farmers: Perceptions and determinants of adaptive strategies. J. Integr. Agric. 2018, 17, 949–963. [Google Scholar] [CrossRef]
- Hisali, E.; Birungi, P.; Buyinza, F. Adaptation to climate change in Uganda: Evidence from micro level data. Glob. Environ. Chang. 2011, 21, 1245–1261. [Google Scholar] [CrossRef]
- Cameron, A.C.; Trivedi, P.K. Microeconometrics using stata. Indicator 2009, 2, 47. [Google Scholar]
- Shahzad, M.F.; Abdulai, A. Adaptation to extreme weather conditions and farm performance in rural Pakistan. Agric. Syst. 2020, 180, 102772. [Google Scholar] [CrossRef]
- Fahad, S.; Wang, J. Climate change, vulnerability, and its impacts in rural Pakistan: A review. Environ. Sci. Pollut. Res. 2019, 27, 1–5. [Google Scholar] [CrossRef]
- Ricart Casadevall, S.; Olcina Cantos, J.; Rico, A. Evaluating Public Attitudes and Farmers’ Beliefs towards Climate Change Adaptation: Awareness, Perception, and Populism at European Level. Land 2018, 8, 4. [Google Scholar] [CrossRef]
- Mahmood, N.; Arshad, M.; Kächele, H.; Ma, H.; Ullah, A.; Müller, K. Wheat yield response to input and socioeconomic factors under changing climate: Evidence from rainfed environments of Pakistan. Sci. Total Environ. 2019, 688, 1275–1285. [Google Scholar] [CrossRef] [PubMed]
- Elahi, E.; Abid, M.; Zhang, L.; ul Haq, S.; Sahito, J.G.M. Agricultural advisory and financial services; farm level access, outreach and impact in a mixed cropping district of Punjab, Pakistan. Land Use Policy 2018, 71, 249–260. [Google Scholar] [CrossRef]
- Westermann, O.; Förch, W.; Thornton, P.; Körner, J.; Cramer, L.; Campbell, B. Scaling up agricultural interventions: Case studies of climate-smart agriculture. Agric. Syst. 2018, 165, 283–293. [Google Scholar] [CrossRef]
- Abdul-Razak, M.; Kruse, S. The adaptive capacity of smallholder farmers to climate change in the Northern Region of Ghana. Clim. Risk Manag. 2017, 17, 104–122. [Google Scholar] [CrossRef]
- Palacios-López, A.; López, R. The gender gap in agricultural productivity: The role of market imperfections. J. Dev. Stud. 2015, 51, 1175–1192. [Google Scholar] [CrossRef]
- Iqbal, M.A.; Ping, Q.; Abid, M.; Abbas, A.; Bashir, M.K.; Ullah, R. Extent and determinants of rural poverty in Pakistan: Role of adopting risk management strategies. J. Anim. Plant Sci. 2018, 28, 1835–1845. [Google Scholar]
- Ullah, A.; Arshad, M.; Kächele, H.; Khan, A.; Mahmood, N.; Müller, K. Information asymmetry, input markets, adoption of innovations and agricultural land use in Khyber Pakhtunkhwa, Pakistan. Land Use Policy 2020, 90, 104261. [Google Scholar] [CrossRef]








| Explanatory Variables | Mean | Std. Dev | Type of Variable | Expected Signs |
|---|---|---|---|---|
| Climate change fatalism | 0.4225 | 0.4946 | Dummy takes the value of 1 if farmer has fatalistic belief of climate change; 0 otherwise | (-) |
| Farmer participation in trainings on climate-resilient wheat-crop farming | 0.2625 | 0.4405 | Dummy takes the value of 1 for participation; 0 otherwise | (+) |
| Availability of mobile communication technology (MCT)-based advisory services | 0.1775 | 0.3826 | Dummy takes the value of 1 for availability; 0 otherwise | (+) |
| Availability of information on climate change | 0.4875 | 0.5005 | Dummy takes the value of 1 for availability; 0 otherwise | (+) |
| Age of the respondent (years) | 48.9875 | 13.8141 | Continuous | (±) |
| Number of male family members (numbers) | 2.6925 | 1.1319 | Continuous | (+) |
| Input market access | 0.3000 | 0.4588 | Dummy takes the value of 1 if have access; 0 otherwise | (+) |
| Tractor ownership | 0.2325 | 0.4230 | Dummy takes the value of 1 if have ownership; 0 otherwise | (+) |
| Crop farming as main source of income | 0.3925 | 0.4889 | Dummy takes the value of 1if yes; 0 otherwise | (+) |
| Monocropping | 0.7200 | 0.4496 | Dummy takes the value of 1if yes; 0 otherwise | (+) |
| Logit Model | Multinomial Logit (MNL) Model | ||||
|---|---|---|---|---|---|
| Dependent Variable: Decision to Adapt to Climate Change (yes = 1, no = 0) | Dependent Variable: Four Adaptation Measures | ||||
| Using Heat- and Drought-Resistant Wheat-Crop Varieties | Changing Sowing D | Planting Shade Trees | Changing the Composition of Fertilizer | ||
| Explanatory Variables | Coefficients | Coefficients | Coefficients | Coefficients | Coefficients |
| Climate change fatalism | −1.013 *** | −1.1182 *** | −1.2229 *** | −0.9186 *** | −0.8968 ** |
| Farmers’ participation in trainings on climate-resilient wheat-crop farming | 2.3118 *** | 2.3641 *** | 3.3450 *** | 1.8749 *** | 2.2955 *** |
| Availability of mobile communication technology (MCT)-based advisory services | 0.7286 * | 1.3089 *** | −0.0301 | 0.5887 | 0.1990 |
| Availability of information on climate change | 1.1127 *** | 1.4879 *** | 0.3282 | 0.7352 * | 1.2920 *** |
| Age of the respondent (years) | 0.0022 | 0.0066 | 0.0040 | −0.0088 | 0.0170 |
| Number of male family members (numbers) | 0.3171 ** | 0.4418 *** | 0.3021 * | 0.3390 ** | 0.0185 |
| Input market access | 0.8007 ** | 0.9071 ** | 0.9319 ** | 0.7352 * | 0.6072 |
| Tractor ownership | 0.8383 ** | 0.8287 * | 0.2597 | 0.9122 ** | 1.1051 ** |
| Crop farming as main source of income | 0.9146 *** | 1.0891 *** | 1.0387 ** | 0.5865 | 1.1426 *** |
| Monocropping | 1.6990 *** | 1.4394 *** | 2.1167 *** | 1.5191 *** | 2.4151 *** |
| Constant | −2.4648 *** | −4.3324 *** | −4.5009 *** | −2.6745 *** | −4.8783 *** |
| LR chi-square | 166.16 *** | 211.22 *** | |||
| Log likelihood value | −165.36 | −508.20 | |||
| Pseudo-R2 | 0.3344 | 0.1721 | |||
| Number of observations | 400 | 400 | |||
| Logit Model | Multinomial Logit (MNL) Model | ||||
|---|---|---|---|---|---|
| Dependent Variable: Decision to Adapt to Climate Change (yes =1, no = 0) | Dependent variable: Four adaptation measures | ||||
| Using Heat- and Drought-Resistant Wheat-Crop Varieties | Changing Sowing Dates | Planting Shade Trees | Changing the Composition of Fertilizer | ||
| Explanatory Variables | Coefficients | Coefficients | Coefficients | Coefficients | Coefficients |
| Climate change fatalism | −0.1356 *** | −0.0857 * | −0.0447 | −0.0355 | −0.0146 |
| Farmers’ participation in trainings on climate-resilient wheat-crop farming | 0.3095 *** | 0.9405 | 0.1923 ** | −0.0333 | 0.0371 |
| Availability of mobile communication technology (MCT) based advisory services | 0.0975 * | 0.2274 *** | −0.0569 | −0.0104 | −0.0495 |
| Availability of information on climate change | 0.1489 *** | 0.1638 ** | −0.0502 | 0.0209 | 0.0554 |
| Age of the respondent (years) | 0.0003 | 0.0012 | 0.0002 | −0.0030 | 0.0020 |
| Number of male family members (numbers) | 0.0425 ** | 0.0525 ** | 0.0059 | 0.0254 | −0.0306 * |
| Input market access | 0.1072 ** | 0.0728 | 0.0320 | 0.0242 | −0.0053 |
| Tractor ownership | 0.12122 ** | 0.0387 | −0.0407 | 0.0643 | 0.0622 |
| Crop farming as main source of income | 0.1224 *** | 0.0970 * | 0.0330 | −0.0392 | 0.0563 |
| Monocropping | 0.2274 *** | 0.0573 | 0.0779 ** | 0.0765 | 0.1242 *** |
© 2020 by the authors. Licensee MDPI, Basel, Switzerland. This article is an open access article distributed under the terms and conditions of the Creative Commons Attribution (CC BY) license (http://creativecommons.org/licenses/by/4.0/).
Share and Cite
Mahmood, N.; Arshad, M.; Kaechele, H.; Shahzad, M.F.; Ullah, A.; Mueller, K. Fatalism, Climate Resiliency Training and Farmers’ Adaptation Responses: Implications for Sustainable Rainfed-Wheat Production in Pakistan. Sustainability 2020, 12, 1650. https://doi.org/10.3390/su12041650
Mahmood N, Arshad M, Kaechele H, Shahzad MF, Ullah A, Mueller K. Fatalism, Climate Resiliency Training and Farmers’ Adaptation Responses: Implications for Sustainable Rainfed-Wheat Production in Pakistan. Sustainability. 2020; 12(4):1650. https://doi.org/10.3390/su12041650
Chicago/Turabian StyleMahmood, Nasir, Muhammad Arshad, Harald Kaechele, Muhammad Faisal Shahzad, Ayat Ullah, and Klaus Mueller. 2020. "Fatalism, Climate Resiliency Training and Farmers’ Adaptation Responses: Implications for Sustainable Rainfed-Wheat Production in Pakistan" Sustainability 12, no. 4: 1650. https://doi.org/10.3390/su12041650
APA StyleMahmood, N., Arshad, M., Kaechele, H., Shahzad, M. F., Ullah, A., & Mueller, K. (2020). Fatalism, Climate Resiliency Training and Farmers’ Adaptation Responses: Implications for Sustainable Rainfed-Wheat Production in Pakistan. Sustainability, 12(4), 1650. https://doi.org/10.3390/su12041650

