Investigating Spatial and Vertical Patterns of Wetland Soil Organic Carbon Concentrations in China’s Western Songnen Plain by Comparing Different Algorithms
Abstract
1. Introduction
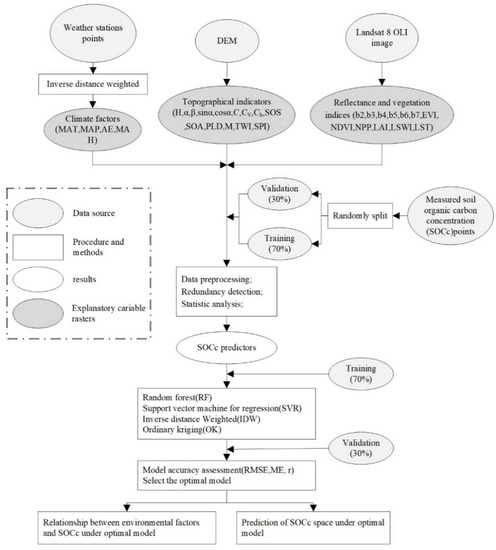
2. Materials and Methods
2.1. Study Area
2.2. Soil Observations
2.3. Environmental Variables
2.4. Algorithm Development and Predictions
3. Results
3.1. Descriptive Statistics of Wetland SOCc
3.2. Comparison of Different Algorithms
3.3. Effects of Environmental Variables on SOCc
3.4. Spatial Patterns of Wetland SOCc in the Western Songnen Plain
4. Discussion
4.1. Comparison of the Spatial Prediction Methods
4.2. Contolling Factors Affecting Spatial and Vertical Variations in Wetland SOCc
4.3. Spatial and Vertical Variations in SOCc
5. Conclusions
Author Contributions
Funding
Acknowledgments
Conflicts of Interest
References
- Hadi, A.; Inubushi, K.; Furukawa, Y.; Purnomo, E.; Rasmadi, M.; Tsuruta, H. Greenhouse gas emissions from tropical peatlands of Kalimantan, Indonesia. Nutr. Cycl. Agroecos. 2005, 71, 73–80. [Google Scholar] [CrossRef]
- Bernal, B.; Mitsch, W.J. A comparison of soil carbon pools and profiles in wetlands in Costa Rica and Ohio. Ecol. Eng. 2008, 34, 311–323. [Google Scholar] [CrossRef]
- Mitra, S.; Wassmann, R.; Vlek, P.L.G. An appraisal of global wetland area and its organic carbon stock. Curr. Sci. 2005, 88, 25–35. [Google Scholar]
- Stockmann, U.; Adams, M.A.; Crawford, J.W.; Field, D.J. The knowns, known unknowns and unknowns of sequestration of soil organic organic carbon. Agric. Ecosyst. Environ. 2013, 164, 80–99. [Google Scholar] [CrossRef]
- Cambardella, C.; Moorman, T.; Parkin, T.; Karlen, D.; Novak, J.; Turco, R.; Konopka, A. Field-scale variability of soil properties in central Iowa soils. Soil Sci. Soc. Am. J. 1994, 58, 1501–1511. [Google Scholar] [CrossRef]
- Liu, D.; Wang, Z.; Zhang, B.; Song, K.; Li, X.; Li, J.; Li, F.; Duan, H. Spatial distribution of soil organic carbon and analysis of related factors in croplands of the black soil region, Northeast China. Agric. Ecosyst. Environ. 2006, 113, 73–81. [Google Scholar] [CrossRef]
- Zhang, S.; Zhang, X.; Huffman, T.; Liu, X.; Yang, J. Influence of topography and land management on soil nutrients variability in Northeast China. Nutr. Cycl. Agroecosyst. 2011, 89, 427–438. [Google Scholar] [CrossRef]
- Bhandari, K.B.; West, C.P.; Acosta-Martinez, V. Assessing the role of interseeding alfalfa into grass on improving pasture soil health in semi-arid Texas High Plains. Appl. Soil Ecol. 2020, 147, 103399. [Google Scholar] [CrossRef]
- Bhandari, K.B.; West, C.P.; Longing, S.D.; Brown, C.P.; Green, P.E. Comparison of Arthropod Communities among Different Forage Types on the Texas High Plains using Pitfall Traps. Crop Forage Turfgrass Manag. 2018, 4, 180005. [Google Scholar] [CrossRef]
- Bhandari, K.B.; West, C.P.; Klein, D.; Subbiah, S.; Surowiec, K. Essential oil composition of ‘WW-B.Dahl’ old world bluestem (Bothriochloa bladhii) grown in the Texas High Plains. Ind. Crop Prod. 2019, 133, 1–9. [Google Scholar] [CrossRef]
- Zhi, P.L.; Ming, A.S.; Yun, Q.W. Effect of environmental factors on regional soil organic carbon stocks across the Loess Plateau region, China. Agric. Ecosyst. Environ. 2011, 142, 184–194. [Google Scholar]
- Ganuza, A.; Almendros, G. Organic carbon storage in soils of the Basque Country (Spain): The effect of climate, vegetation type and edaphic variables. Biol. Fertil. Soils 2003, 37, 154–162. [Google Scholar] [CrossRef]
- Dai, W.; Huang, Y. Relation of soil organic matter concentration to climate and altitude in zonal soils of China. Catena 2005, 65, 87–94. [Google Scholar] [CrossRef]
- Kennedy, W.; Dieu, T.B.; Øystein, B.D. A comparative assessment of support vector regression, artificial neural networks, and random forests for predicting and mapping soil organic carbon stocks across an Afromontane landscape. Ecol. Indic. 2015, 52, 394–403. [Google Scholar]
- Chen, L.; Ren, C.Y.; Li, L. A Comparative Assessment of Geostatistical, Machine Learning, and Hybrid Approaches for Mapping Topsoil Organic Carbon Content. ISPRS Int. J. Geo-Inf. 2019, 8, 174. [Google Scholar] [CrossRef]
- Veeraswamy, G.; Nagaraju, A.; Balaji, E.; Sreedhar, Y.; Narasimhlu, K.; Harish, P. Data sets on spatial analysis of hydro geochemistry of Gudur area, SPSR Nellore district by using inverse distance weighted method in Arc GIS 10.1. Data Brief 2019, 22, 1003–1010. [Google Scholar]
- Lian, G.; Guo, X.D.; Fu, B.J.; Hu, C.X. Prediction of the spatial distribution of soil properties based on environmental correlation and geostatistics. Trans. Chin. Soc. Agric. Eng. 2009, 25, 112–122. [Google Scholar]
- Malone, B.P.; McBratney, A.B.; Minasny, B.; Laslett, G.M. Mapping continuous depth functions of soil carbon storage and available water capacity. Geoderma 2009, 154, 138–152. [Google Scholar] [CrossRef]
- Jaber, S.M.; Al-Qinna, M.I. Soil organic carbon modelling and mapping in a semi-arid environment using thematic mapper data. Photogramm. Eng. Remote Sens. 2011, 77, 709–719. [Google Scholar] [CrossRef]
- Li, Q.; Yue, T.; Wang, C.; Zhang, W.; Yu, Y.; Li, B.; Yang, J.; Bai, G. Spatially distributed modeling of soil organic matter across China: An application of artificial neural network approach. Catena 2013, 104, 210–218. [Google Scholar] [CrossRef]
- Rossel, R.A.V.; Behrens, T. Using data mining to model and interpret soil diffuse reflectance spectra. Geoderma 2010, 158, 46–54. [Google Scholar] [CrossRef]
- Khlosi, M.; Alhamdoosh, M.; Doualk, A.; Gabriels, D.; Cornelis, W.M. Enhanced pedotransfer functions with support vector machines to predict water retention of calcareous soil. Eur. J. Soil Sci. 2016, 67, 276–284. [Google Scholar] [CrossRef]
- Martin, M.P.; Wattenbach, M.; Smith, P.; Meersmans, J.; Jolivet, C.; Boulonne, L.; Arrouays, D. Spatial distribution of soil organic carbon stocks in France. Biogeosciences 2011, 8, 1053–1065. [Google Scholar] [CrossRef]
- Grimm, R.; Behrens, T.; Märker, M.; Elsenbeer, H. Soil organic carbon concen- trations and stocks on Barro Colorado Island-Digital soil mapping using Random Forests analysis. Geoderma 2008, 146, 102–113. [Google Scholar] [CrossRef]
- Wiesmeier, M.; Barthold, F.; Blank, B.; Kögel-Knabner, I. Digital mapping of soil organic matter stocks using Random Forest modeling in a semi-arid steppe ecosystem. Plant Soil 2011, 340, 7–24. [Google Scholar] [CrossRef]
- Vågen, T.G.; Winowiecki, L.A.; Abegaz, A.; Hagdu, K.M. Landsat-based approaches for mapping of land degradation prevalence and soil functional properties in Ethiopia. Remote Sens. Environ. 2013, 134, 266–275. [Google Scholar] [CrossRef]
- Drake, J.M.; Randin, C.; Guisan, A. Modelling ecological niches with support vector machines. J. Appl. Ecol. 2006, 43, 424–432. [Google Scholar] [CrossRef]
- Wang, Z.M.; Huang, N.; Luo, L. Shrinkage and fragmentation of marshes in the West Songnen Plain, China, from 1954 to 2008 and its possible causes. Int. J. Appl. Earth Obs. Geoinf. 2011, 13, 477–486. [Google Scholar] [CrossRef]
- Wang, Z.M.; Song, K.S.; Zhang, B.; Liu, D.W.; Ren, C.Y.; Luo, L.; Yang, T.; Huang, N.; Hu, L.J.; Yang, H.J.; et al. Shrinkage and fragmentation of grasslands in the West Songnen Plain, China. Agric. Ecosyst. Environ. 2009, 129, 315–324. [Google Scholar] [CrossRef]
- Mao, D.H.; Luo, L.; Wang, Z.M.; Wilson, M.C.; Zeng, Y.; Wu, B.F.; Wu, J.G. Conversions between natural wetlands and farmland in China: A multiscale geospatial analysis. Sci. Total Environ. 2018, 634, 550–560. [Google Scholar] [CrossRef]
- Mao, D.H.; He, X.Y.; Wang, Z.M.; Tian, Y.L.; Xiang, H.X.; Yu, H.; Man, W.; Jia, M.M.; Ren, C.Y.; Zheng, H.F. Diverse policies leading to contrasting impacts on land cover and ecosystem services in Northeast China. J. Clean. Prod. 2019, 240, 117961. [Google Scholar] [CrossRef]
- Hardisky, M.A.; Gross, M.F.; Klemas, V. Remote-Sensing of Coastal Wetlands. BioScience 1986, 36, 453–460. [Google Scholar] [CrossRef]
- Mao, D.H.; Wang, Z.M.; Li, L.; Miao, Z.H.; Ma, W.H.; Song, C.C.; Ren, C.Y.; Jia, M.M. Soil organic carbon in the Sanjiang Plain of China: Storage, distribution and controlling factors. Biogeosciences 2015, 12, 1635–1645. [Google Scholar] [CrossRef]
- Li, J.W.; Richter, D.D.; Mendoza, A.; Heine, P. Effects of land-use history on soil spatial heterogeneity of macro- and trace elements in the Southern Piedmont USA. Geoderma 2010, 156, 60–73. [Google Scholar] [CrossRef]
- Mao, D.H.; Wang, Z.M.; Wu, J.G.; Wu, B.F.; Zeng, Y.; Song, K.S.; Yi, K.P.; Luo, L. China’s wetlands loss to urban expansion. Land Degrad. Dev. 2018, 29, 2644–2657. [Google Scholar] [CrossRef]
- Whigham, D.F.; Simpson, R.L. The relationship between aboveground and belowground biomass of freshwater tidal wetland macrophytes. Aquat. Bot. 1978, 5, 355–364. [Google Scholar] [CrossRef]
- Sjörs, H. Peat on Earth: Multiple Use or Conservation? Ambio 1980, 9, 303–308. [Google Scholar]
- Tang, G.A.; Yang, X. ArcGIS Experimental Course for Spatial Analysis; Science Press: Beijing, China, 2013. [Google Scholar]
- Lu, G.Y.; Wong, D.W. An adaptive inverse-distance weighting spatial interpolation technique. Comput. Geosci. 2008, 34, 1044–1055. [Google Scholar] [CrossRef]
- Liu, Y.L.; Guo, L.; Jiang, Q.H.; Zhang, H.T.; Chen, Y.Y. Comparing geospatial techniques to predict SOC stocks. Soil Till. Res. 2015, 148, 46–58. [Google Scholar] [CrossRef]
- Akpa, S.I.C.; Odeh, I.O.A.; Bishop, T.F.A.; Hartemink, A.E.; Amapu, I.Y. Total soil organic carbon and carbon sequestration potential in Nigeria. Geoderma 2016, 271, 202–215. [Google Scholar] [CrossRef]
- Keskin, H.; Grunwald, S.; Harris, W.G. Digital mapping of soil carbon fractions with machine learning. Geoderma 2019, 339, 40–58. [Google Scholar] [CrossRef]
- Vapnik, V.N. The Nature of Statistical Learning Theory; Springer: New York, NY, USA, 2000. [Google Scholar]
- Platt, J. Fast Training of Support Vector Machines Using Sequential Minimal Optimization; MIT Press: Cambridge, MA, USA, 1999. [Google Scholar]
- Song, Y.Q.; Yang, L.A.; Li, B.; Hu, Y.M.; Wang, A.L.; Zhou, W.; Cui, X.S.; Liu, Y.L. Spatial prediction of soil organic matter using a hybrid geostatistical model of an extreme learning machine and ordinary kriging. Sustainability 2017, 9, 754. [Google Scholar] [CrossRef]
- Odum, W.E.; Odum, E.P.; Odum, H.T. Nature’s pulsing paradigm. Estuaries 1995, 8, 547. [Google Scholar] [CrossRef]
- Man, W.D.; Yu, H.; Li, L. Spatial Expansion and Soil Organic Carbon Storage Changes of Croplands in the Sanjiang Plain, China. Sustainability 2017, 9, 563. [Google Scholar] [CrossRef]
- Bhandari, K.B.; West, C.P.; Acosta-Martinez, V.; Cotton, J.; Cano, A. Soil health indicators as affected by diverse forage species and mixtures in semi-arid pastures. Appl. Soil Ecol. 2018, 132, 179–186. [Google Scholar] [CrossRef]
- Lees, K.J.; Quaife, T.; Artz, R.R.E.; Khomik, M.; Clark, J.M. Potential for using remote sensing to estimate carbon fluxes across northern peatlands—A review. Sci. Total Environ. 2018, 618, 857–874. [Google Scholar] [CrossRef]
- Eric, A.D.; Ivan, A.J. Temperature sensitivity of soil carbon decomposition and feedbacks to climate change. Nature 2006, 440, 165–173. [Google Scholar]
- Eswaran, H.; Berg, E.V.D.; Reich, P. Organic Carbon in Soils of the World. Soil Sci. Soc. Am. J. 1993, 57, 192–194. [Google Scholar] [CrossRef]
- Song, G.H.; Li, L.Q.; Pan, G.X.; Zhang, Q. Topsoil organic carbon storage of China and its loss by cultivation. Biogeochemistry 2005, 74, 47–62. [Google Scholar] [CrossRef]
- Huang, Y.; Sun, W.J. Changes in topsoil organic carbon of croplands in mainland China over the last two decades. Chin. Sci. Bull. 2006, 51, 1785–1803. [Google Scholar] [CrossRef]
- Pan, G.X.; Li, L.Q.; Wu, L.S.; Zhang, X.H. Storage and sequestration potential of topsoil organic carbon in China’s paddy soils. Glob. Chang. Biol. 2004, 10, 79–92. [Google Scholar] [CrossRef]
- Post, W.M.; Emanuel, W.R.; Zinke, P.J.; Stangenberger, A.G. Soil carbon pools and world life zones. Nature 1982, 298, 156–159. [Google Scholar] [CrossRef]





| Variable Types | Variables | Description |
|---|---|---|
| Climatic factor | MAT | Mean annual temperature |
| MAP | Mean annual precipitation | |
| AE | Average evapotranspiration | |
| MAH | Annual average humidity | |
| Remote sensing factor | b2 | Blue, 450 nm–515 nm |
| b3 | Green, 525 nm–600 nm | |
| b4 | Red, 630 nm–680 nm | |
| b5 | NIR, 845 nm–885 nm | |
| b6 | SWIR1, 1560 nm–1660 nm | |
| b7 | SWIR2, 2100 nm–2300 nm | |
| EVI | Enhanced vegetation index | |
| NDVI | Normalized difference vegetation index | |
| NPP | Net primary productivity | |
| LAI | Leaf area index | |
| LSWI | Land surface water index | |
| LST | Land surface temperature | |
| Terrain factor | H | Altitude |
| β | Slope | |
| α | Aspect | |
| sinα | Sine of aspect | |
| cosα | Cosine of aspect | |
| C | Curvature | |
| Cv | Vertical curvature | |
| Ch | Horizontal curvature | |
| SOS | Slope of the slope | |
| SOA | Slope of aspect | |
| RLD | Relief of land surface | |
| M | Surface roughness | |
| TWI | Topographic wetness index | |
| SPI | Stream power index |
| Soil Depth (cm) | N | Mean (g/kg) | SD | Minimum (g/kg) | Maximum (g/kg) | CV (%) |
|---|---|---|---|---|---|---|
| 0–30 | 160 | 15.28a | 15.53 | 0.10 | 79.12 | 101.60 |
| 30–60 | 160 | 7.57a | 9.47 | 0.03 | 68.25 | 125.01 |
| 60–100 | 160 | 5.22a | 6.56 | 0.02 | 67.41 | 125.68 |
| Interval (cm) | Evaluation Index | IDW | OK | RF | SVM |
|---|---|---|---|---|---|
| 0–30 | ME (g/kg) | −0.03 | 0.11 | 0.05 | −0.49 |
| RMSE (g/kg) | 6.64 | 5.90 | 5.26 | 6.42 | |
| r | 0.72 | 0.77 | 0.82 | 0.72 | |
| 30–60 | ME (g/kg) | −0.55 | −0.50 | −0.32 | −0.89 |
| RMSE (g/kg) | 4.51 | 4.34 | 3.97 | 4.06 | |
| r | 0.48 | 0.47 | 0.59 | 0.58 | |
| 60–100 | ME (g/kg) | −0.18 | 0.04 | 0.24 | −0.22 |
| RMSE (g/kg) | 3.62 | 3.48 | 3.01 | 3.13 | |
| r | 0.25 | 0.31 | 0.51 | 0.44 |
© 2020 by the authors. Licensee MDPI, Basel, Switzerland. This article is an open access article distributed under the terms and conditions of the Creative Commons Attribution (CC BY) license (http://creativecommons.org/licenses/by/4.0/).
Share and Cite
Ren, Y.; Li, X.; Mao, D.; Wang, Z.; Jia, M.; Chen, L. Investigating Spatial and Vertical Patterns of Wetland Soil Organic Carbon Concentrations in China’s Western Songnen Plain by Comparing Different Algorithms. Sustainability 2020, 12, 932. https://doi.org/10.3390/su12030932
Ren Y, Li X, Mao D, Wang Z, Jia M, Chen L. Investigating Spatial and Vertical Patterns of Wetland Soil Organic Carbon Concentrations in China’s Western Songnen Plain by Comparing Different Algorithms. Sustainability. 2020; 12(3):932. https://doi.org/10.3390/su12030932
Chicago/Turabian StyleRen, Yongxing, Xiaoyan Li, Dehua Mao, Zongming Wang, Mingming Jia, and Lin Chen. 2020. "Investigating Spatial and Vertical Patterns of Wetland Soil Organic Carbon Concentrations in China’s Western Songnen Plain by Comparing Different Algorithms" Sustainability 12, no. 3: 932. https://doi.org/10.3390/su12030932
APA StyleRen, Y., Li, X., Mao, D., Wang, Z., Jia, M., & Chen, L. (2020). Investigating Spatial and Vertical Patterns of Wetland Soil Organic Carbon Concentrations in China’s Western Songnen Plain by Comparing Different Algorithms. Sustainability, 12(3), 932. https://doi.org/10.3390/su12030932

