Abstract
Road infrastructure in appropriate conditions is a requirement for the development of any country. The formulation of policies oriented to preserve road networks responds to political, socio-economic, and environmental interests. Through a hybrid methodology that integrates system dynamics (SD) and analytic hierarchical process (AHP) approaches, this paper compares some strategies employed in the development of sustainable road maintenance policies in Colombia. Using a hypothetical case study of a national road network, a set of maintenance policy alternatives are evaluated through the SD model in order to analyze the evolution of road conditions, and quantify costs and emissions. Then, a multi-criteria evaluation is performed applying the AHP methodology. Results show that in the Colombian context, decision-making processes regarding maintenance policies are highly influenced by economic factors, which lead to short-term strategies such as performing corrective maintenance over predictive maintenance. However, further analysis demonstrates that predictive maintenance allows the road network to remain in good conditions. Simultaneously, roadways in adequate conditions contribute to mitigate the environmental impact, because CO2 emissions are directly related to the interventions performed to preserve these roads. The proposed methodology can be used as a support tool to formulate maintenance policies that consider the long-term effects at the technical, environmental, and economic levels.
1. Introduction
Road infrastructure is one of the basic facilities that serve social and economic purposes in a country. It is associated with the development capacity and competitiveness of any region, as it facilitates the transport of goods and passengers, the transfer of information, and ensures access to basic services, which are necessary conditions in the modern economy [1]. The deterioration of this type of infrastructure significantly affects economic activities, the environment, and quality of life of all the inhabitants of a country [2]. For these reasons, an efficient infrastructure network must be a priority for governments, especially those of developing countries.
In recent decades, governments and highway agencies have recognized the need to improve planning and management processes in the infrastructure sector; the adoption of small measures can generate significant changes and benefits in the population [3]. The infrastructure network is a large and complex system that requires the development of effective maintenance programs in order to adequately allocate resources between preservation, maintenance and rehabilitation (M&R) activities [4]. The development of infrastructure responds to the interests and needs of society and its environment, and is important for the economic well-being of countries; for this reason, it is necessary to make optimal decisions regarding which strategies to use, and how and when to implement them in order to adjust to the availability of economic and natural resources. This translates into a decision-making problem, since all the policies or strategies adopted when distributing resources must be supported by socioeconomic and environmental factors.
A variety of methods have been employed to address this problem. Most studies have used optimization techniques to determine how to distribute resources. For example, González, Dueñas, Sánchez, and Medaglia defined a minimum-cost reconstruction strategy for a partially destroyed infrastructure network through an Interdependent Network Design Problem (INDP) based approach and heuristic methods [5]. Similarly, Fwa and Farhan proposed an optimization analysis using the Pareto efficiency concept to achieve an equitable allocation of budget by maintaining a minimum performance in all criteria considered [6]. Some researchers have employed life-cycle analysis (LCA) to support optimization models in order to develop a management system that allows decision makers to preserve a healthy pavement network and minimize costs while meeting all types of agency constraints, such as budget limitations [7,8].
Other authors have proposed the use of genetic algorithms in road maintenance planning; Herabat and Tangphaisankun developed a multi-objective optimization model using constraint-based genetic algorithms to support the decision-making process of highway maintenance management in Thailand [9]. Chan, Fwa, and Tan used genetic algorithms to develop a model (PAVENET) that serves as an optimization technique for the road-maintenance planning problem at a network level [10]. Other methods such as linear-programming and nonlinear-programming have been used in optimization analysis [11]. Also, complex systems theory or dynamic system analysis have been incorporated in the pavement management process. Some authors have developed system dynamics simulation models to evaluate the performance of different road maintenance policies over time, concluding that authorities should give priority to preventive maintenance over corrective maintenance [12,13,14]. Other researchers have resorted to hybrid approaches; for example, Moazami, Bhabhan, and Unhandy proposed a model combining the analytic hierarchy process and fuzzy logic to establish priorities between projects in pavement rehabilitation and maintenance processes, considering both the structural performance and the total cost over the life cycle [15].
It is expected that a resources manager will be able to analyze the benefits for the community and compare them with benefits in other aspects [16]. In addition to economic restrictions, the environmental impact should be considered when making decisions on investment in road infrastructure. Regardless of the type of pavement, road infrastructure interventions involve construction, maintenance, and rehabilitation processes [17], which consume significant amounts of non-renewable resources [18] and generate large amounts of energy, greenhouse gas emissions, and waste [19]. In recent years, public concern about emissions and environmental pollution has increased. For this reason, there have been advances in sustainable technologies that reduce the environmental impacts of road development [20,21]. Similarly, the environmental component has been considered as a fundamental aspect in the pavement management system. Egilmez and Tatari proposed a dynamic modeling approach to analyze the US highway system and evaluate policies designed to reduce carbon emissions by 2050 [22]. Jullien, Dauvergne, and Cerezo also used the LCA methodology in the environmental assessment of road construction and maintenance policies for both asphalt concrete and cement concrete roads [23].
The construction and maintenance processes involved in pavement interventions depend largely on multiple factors, due to their great complexity. This makes it difficult to implement policies related to the road network, which are aimed at promoting sustainability in the network. Consequently, examining the relationship between road infrastructure, the economic sector, and the environment requires approaches capable of incorporating multiple variables from different perspectives. For this reason, this study aims to analyze maintenance policies in the road infrastructure sector in Colombia, in order to make them sustainable. Explicitly, it seeks to evaluate strategies in the allocation of resources corresponding to the construction, maintenance, and rehabilitation of roads considering technical, economic, and environmental factors through decision-making analysis.
Specifically, this work seeks to design a hybrid methodology, integrating system dynamics (SD) and the analytic hierarchy process (AHP), which allows decision makers to evaluate different maintenance policies in a road network. Through a hypothetical case study and application of the methodology, it is intended to answer the following questions: Which factors affect decision-making in budget distribution for road infrastructure? How do these decisions impact the service life of the infrastructure? Using the simulation results, a comparison and evaluation of different maintenance policies are made. Then, a set of recommendations and observations regarding the strategies are presented with the ultimate goal of improving the conditions of the roads during their life cycle.
2. Methodology
In order to accomplish the objectives of this work, the methodology shown in Figure 1 is proposed. The first step is to describe the situation and structure it as a decision problem, identifying the main aspects, actors, and variables involved in the problem. Then, a hypothetical case study is described in order to present the data employed in this research. The third step is to formulate a system dynamics model so as to analyze the identified problem through the lens of the hypothetical case study data. The SD approach was chosen due to the complex relationships between the variables involved and the influence of time on the behavior of the system analyzed. Based on the SD analysis, maintenance policy alternatives are discussed through the AHP approach. This methodology is employed to define priorities between multiple objectives and evaluate the performance of policy alternatives [24]. Finally, a global performance score is applied in order to rank the policy alternatives and in this way choose the one that allows the road network to remain in adequate conditions considering the economic and environmental aspects.
Figure 1.
Methodology.
The methodology proposed can be described as a hybrid approach, where SD and AHP are integrated. Hybrid models combine continuous and discrete behaviors in a system [25], which adjust to the current study, since there are continuous variables, such as the pavement deterioration process and discrete events like the decisions made by the actors involved. On the one hand, SD simulation models allow the comprehension of the dynamic behavior of systems that exhibit non-linear behaviors, feedback mechanisms or anti-intuitive patterns [26]. On the other hand, the AHP is a methodology used to perform multi-attribute analysis, in which priorities between multiple objectives are defined and the performance of different alternatives is evaluated [24]. In addition, it allows decision makers to incorporate their experience in the analysis of the model results, complementing them, and thus overcoming some limitations of the simulation.
2.1. Description of the Problem
A road infrastructure system in excellent condition is one of the main requirements to reach a high level of socioeconomic development for any country. According to the World Economic Forum Report [27], there is a direct relationship between the gross domestic product (GDP) of countries and the kilometers of roads per inhabitant, and the quality of the roads. This study focuses on the Colombian road infrastructure sector, since it is currently one of the sectors with the greatest challenges for the country. In Colombia, the road infrastructure gap is particularly serious, which is reflected in the high logistics costs compared to countries with similar economies [28]. In addition, it highlights the lack of long-term strategic planning in the sector as one of the main challenges for the country.
For this reason, it is necessary to take measures to improve the way that the government and agencies manage the road network. This requires making decisions regarding what type of strategies should be implemented in the formulation of maintenance policies in order to optimally allocate the resources available to expand, maintain, and rehabilitate the road network. Specifically, the objective is to select the best maintenance policy for the preservation of a national road network, 17,201 km-roadway in length, which is described through the formulation of a hypothetical case study.
These decisions must be made considering several factors involved in the problem, such as technical, environmental, and socio-economic aspects. It is also important to consider the different actors involved such as road agencies, regulators, policy makers, and users. The amount of interactions implies a significant number of variables, such as road deterioration processes, types and frequency of interventions (construction, maintenance, and rehabilitation), road demand, as well as emission factors and costs associated with the interventions.
2.2. Hypothetical Case Study
Due to a lack of reliable historical data in Colombia, a hypothetical case study is used to evaluate different strategies in road maintenance policies within the country’s road network. Accordingly, this study employs historical data obtained from the Chilean road network as reported by Ruiz and Guevara [29]. Although the Colombian and Chilean highway systems are not exactly the same, this jurisdiction was selected because of its similarities with the Colombian context in terms of number of roadways, pavement types, traffic volume, road growth, and overall system conditions [30,31]. Consequently, for this study, we proposed to evaluate a national road network with an initial length of 17,201 km-roadway. Initially, 58% of the roadways were in good condition, 22% in fair condition, and 20% in poor condition. The objective is to see how the network responds to the application of different maintenance policies over a period of ten years.
Table 1 shows the main characteristics of the hypothetical road network employed in this study. This information comprises four types of parameters and is particularly useful to develop the SD model described in the following section. System condition variables describe the highway system in terms of the main road categories. Time-based variables refer to pavement growth and deterioration processes. Emission-based parameters indicate the amount of CO2 generated as a result of construction, maintenance, and rehabilitation activities. Cost-related information indicates the expenditures associated with the pavement interventions under analysis.
Table 1.
Case study data.
2.3. System Dynamics
SD is a methodology to study and understand complex and changing systems over time [37]. This methodology is based on analyzing the behavior of systems over time based on the relationships and dependencies between their components [38]. SD allows researchers to analyze problems from a global perspective, since it allows the identification of short and long-term effects on all components of the system, thus reducing the fear of uncertainty of taking long-term measures and reducing unanticipated side effects [38]. For this reason, this methodology is extensively used in solving engineering problems.
Specifically, researchers have employed SD to examine the effects of maintenance practices on highway system conditions. They analyzed how deferred maintenance affects road network performance in the long-term [13,14]. Additionally, SD has also been used for the analysis of environmental issues. For example, Mallick et al. [39] proposed a model to evaluate the impact of pavement network intervention on climate change. Similarly, other authors have studied the generation of CO2 emissions [40,41,42] and analyzed strategies to reduce energy consumption rates [22,39].
The present study uses a previously developed SD model [29]. This model considers the deterioration phenomena of road networks, the different types of activities related to road preservation (construction, maintenance, and rehabilitation), as well as costs and CO2 emissions associated with them. In addition, the model incorporates sustainable measures in all three types of activities, that is, the intervention of the road network can be carried out by conventional (gray) or sustainable (green) procedures. A sustainable measure is understood as any material or technique that contributes to the mitigation of CO2 emissions.
In this study, the model was modified. The available budget constraint was added to the formulation of the pavement deterioration model, which means that the variables associated with construction and maintenance rates change from exogenous parameters to variables directly depending on the budget. This new restriction gives rise to new feedback loops in the system, significantly affecting the results obtained for the main outputs, which are the overall conditions of the road network, expenditures, and emissions associated with all types of preservation interventions. A complete description of its variables and formulations can be found in the Supplementary Materials.
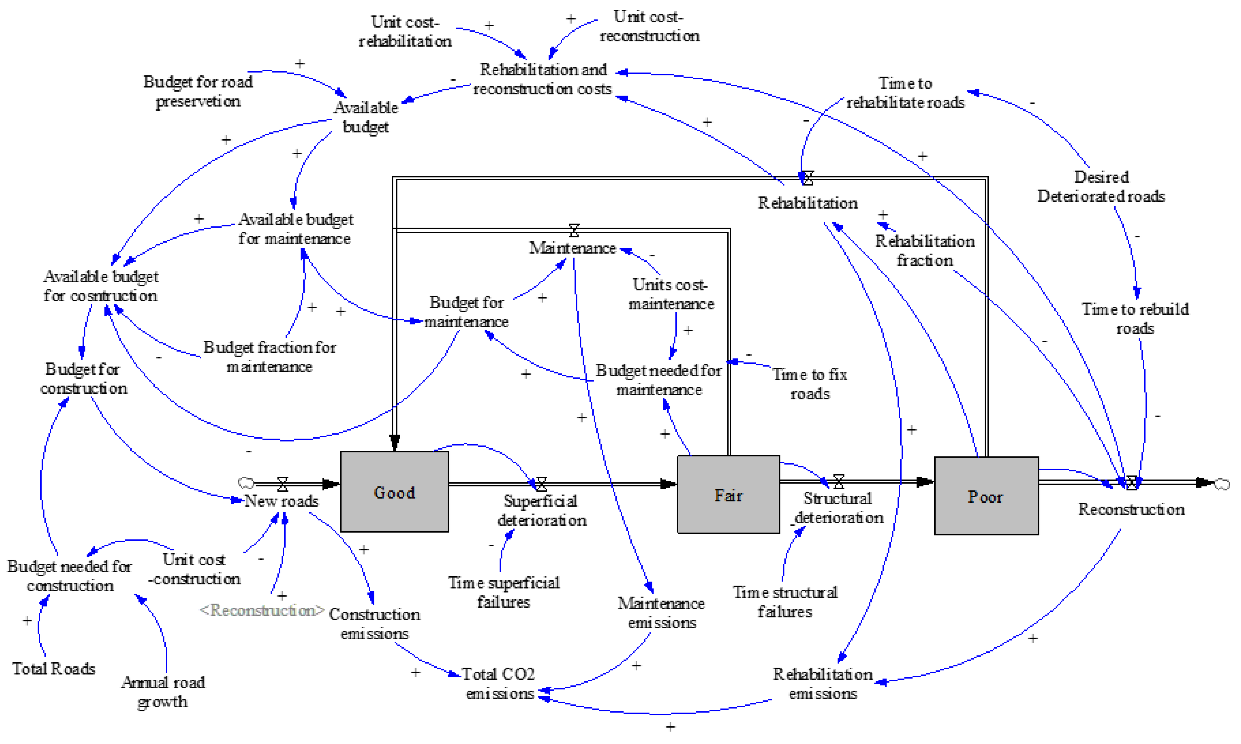
2.3.1. Causal Loop Diagram (CLD)
To formulate the equations between budget variables and maintenance activities, it is necessary to identify what type of relationships and feedbacks exist between them. Feedbacks can be reinforcing or balancing loops, labeled with the letter R and B, respectively. Reinforcing loops represent interactions that promote their own growth, and balancing loops refer to mechanisms that help the system reach an equilibrium condition [38].
Figure 2 exposes the developed CLD, which shows that the system’s behavior is highly influenced by the gap between the desired condition of the road network and the actual condition, which is a result of the deterioration processes of the pavement. With the purpose of reducing this gap, conventional construction, maintenance, and rehabilitation activities are implemented. As a first reaction to the deterioration, rehabilitation measures are carried out, thus improving the condition of the road network (loop B1). The execution of these types of activities consumes part of the resources allocated to the preservation of the road network, reducing the resources available for maintenance and construction activities. That is, the more rehabilitation activities are carried out, the smaller the gap between the desired and actual condition of the system, and also, the smaller the budget available for implementing maintenance activities (loop R1). Similarly, the execution of both types of activities (M&R) decreases the resources to build new roads (loop B2).
Figure 2.
Causal loop diagram (CLD). M&R: maintenance and rehabilitation.
In addition to budget consumption, implementing this type of activity generates CO2 emissions, which increase the concern of policy makers regarding environmental impact. As a measure to mitigate the environmental impact, agencies and governments allocate part of the road preservation budget to promote the implementation of sustainable alternatives in the construction, maintenance, and rehabilitation processes. This decreases the budget available for conventional construction, maintenance, and rehabilitation activities (loops B4 and B5). On the other hand, the implementation of sustainable alternatives also contributes to the improvement of the conditions of the road network, reducing the gap between the actual and desired conditions. This can be seen in loop R2, where the execution of sustainable rehabilitation activities is reinforced. In sustainable activities, the same dynamic as in conventional loops occurs, that is, the execution of sustainable rehabilitation activities reduces the resources available for sustainable construction and maintenance. These interactions are represented by loops R3 and B3, respectively.
2.3.2. Model Description
The model has three main components: technical, economic, and environmental components. The first one is composed of two aging chains (gray aging chain and green aging chain), which recreate the road network condition over time. The economic and environmental aspects are represented by the variables, budget for road preservation and CO2 emissions, as shown in Figure 3. Following the relationships identified in the CLD, there is a feedback loop between the technical and economic components. On the one hand, the budget for road preservation determines the ability of governments to intervene in the road network; at the same time, the execution of these interventions decreases the available budget, resulting in a balance loop between the two components. On the other hand, the environmental component is directly related to the technical component, since CO2 emissions are associated with the interventions performed.
Figure 3.
Model components.
The model simulates the processes of deterioration, maintenance, and rehabilitation of the national road network, which are represented through the gray aging chain and green aging chain. Three stocks compose each chain—good, fair, and poor—and are measured through km-roadways. The gray aging chain represents these processes for all the roadways that were intervened using conventional materials and techniques, and the green aging chain represents the roadways built or preserved through sustainable alternatives. The two chains have the same dynamics for the processes of deterioration and maintenance of roadways. These dynamics are presented in Figure 4, which shows the variables involved in the aging chain and their relationships.
Figure 4.
Stock and flow diagram: aging chains.
As shown in Figure 4, the stocks are connected through rates, which are represented by double-line arrows with a valve attached to them. The new roads rate denotes the roadways that are built each year and are expected to be in good condition. On the other hand, superficial failure and structural failure rates, correspond to the processes that lead roadways to a fair and poor condition, respectively. Both rates are directly related to the kilometers of roadways in each stock and the average age of roadways. The average times for superficial and structural failure occurrence were calculated using partial calibration methods [43], as shown in Table 1.
However, the roadway condition does not depend exclusively on the deterioration process, but also on the interventions performed. In addition to the construction of new roads, two types of interventions are considered: the first is called maintenance activities, which take roadways from fair condition to good condition. Likewise, the roadways in poor condition are intervened to take them to good condition through rehabilitation and reconstruction activities. There are two highly influential factors in the number of interventions carried out: the budget available for the preservation of roads and the government’s goals regarding the desired condition of the network. The model assumes that the government gives priority to rehabilitation over maintenance, that is, according to the difference between the desired and actual condition of the network, the government executes the required rehabilitation and reconstruction activities.
After these interventions are performed, the costs associated with these types of activities are quantified and compared to the available budget for road preservation. Intervention costs are calculated employing the unit costs reported in Table 1. If there are available resources, a percentage of this is allocated to execute maintenance activities. The maintenance rate is directly related to the available budget and the budget needed to maintain the stock of roadways in fair conditions. If the budget needed for maintenance is less than the available one, the remaining resources become part of the available budget to build more roadways. Finally, the construction of new roads depends on the resources available after executing both types of interventions, maintenance and rehabilitation activities.
Additionally, CO2 emissions associated with road network preservation are calculated. This is done using emission factors (measured in kg of CO2/km-roadway) associated with each type of intervention that were obtained from the literature [8,33] (Table 1). CO2 emissions are the variable that represents the environmental aspect in the model. In order to mitigate environmental impacts, sustainable alternatives are incorporated in the model. Therefore, the variables of percentage of sustainable construction, sustainable maintenance, and sustainable rehabilitation are added, which represent the proportion of interventions that will be carried out using sustainable or green activities. In other words, other flows of interventions arise (new green roads, green maintenance, and green rehabilitation), and behave exactly as the ones explained above, but employ green alternatives, and these new flows create the green aging chain. All roadways (i.e., those that are part of both the gray and green chain), are intervened using conventional or sustainable techniques. This means that a road that was built gray can remain gray or turn green and vice versa, and this creates flows between the two chains as shown in Figure 3.
2.3.3. SD Model Validation
System dynamics modelers have developed several tests for validation purposes which seek to find flaws in the model formula and ensure its efficiency to fulfill the objective for which it was built [38]. Once the objective and scope of the model are established, the next step is to formulate it. Dimensional consistency and structural testing tests were carried out during and at the end of this formulation process. To ensure dimensional consistency, all units of measure for each variable were specified as the model was built. The objective of evaluating the structure of the model is to verify that it is consistent with the real system and functional for the purpose of this project. The development of the model structure was done through stock and flow formulations that were used in other studies that analyzed road networks [12,13,14,44], where first-order aging chains were employed in order to endogenously capture the pavement deterioration process. In the structure evaluation, it is also important to verify that physical laws are not violated, therefore in this case, the formula used guarantees that stocks and flows remain at positive values under any circumstance.
To carry out the integration error test, a time step and integration method were chosen in such a way that if the method was changed or the time step was reduced by half, the simulation results would not change significantly. Additionally, behavior anomaly tests were performed; for this, the relationships between construction and maintenance rates and the budget were modified or deleted. Anomalous behaviors arise when the feedback loop governed by the budget is deleted; this indicates the importance of including these relationships. Behavior reproduction tests were also performed; the purpose of this test is to evaluate the model’s capacity to represent historical data through indicators such as the coefficient of determination (R2), the root mean square error (RMSE), and Theil’s inequalities [38]. The results of these indicators suggest that the model successfully recreates historical data trends.
Additionally, parameter assessment, sensitivity, and extreme condition tests [38] were carried out in Vensim DSS (i.e., software for SD modeling). The parameter values were estimated using partial model calibration from numerical data, as presented in Table 1 [43]. This helped to confirm that model results were consistent with previous studies on pavement deterioration and system dynamics [12,13,14,44]. The sensitivity analysis was performed through Monte Carlo simulation procedures; for each exogenous parameter, a set of possible values was established. All sets follow a triangular distribution, where the most likely value is the value previously estimated through partial model calibration. The results showed that the model exhibited a logical behavior for any value of a set of values, and that the mean of the simulations exhibits trends similar to historical data. Four scenarios of extreme conditions were evaluated: accelerated growth of the road network, null growth of the road network, accelerated deterioration processes with slow M&R interventions, and slow deterioration processes with efficient M&R interventions. In all four scenarios, the system responded satisfactorily and consistently with the changes made.
2.4. AHP
The performance of systems such as road networks depends largely on the ability of countries and organizations to choose correct alternatives consistent with their contexts so that they align with their objectives. Making the right decisions is a critical factor since these processes are involved in complex contexts, affected by both quantitative and qualitative variables. In the allocation of resources in any sector, optimization methods are often used to choose between different alternatives as explained in the introduction. However, these types of methodologies are usually based on quantitative indicators, leaving aside influential factors in decision-making, such as the perceptions and preferences of decision makers. For this reason, the AHP methodology is widely used in solving engineering problems [44]. For example, Thanki, Govindan, and Thakkar [45] employed the methodology to evaluate the influence of lean and green paradigms on the overall performance of small and medium-sized enterprises. Similarly, Rosa and Haddad [46] evaluated the sustainability of existing buildings using AHP. Other authors have used the methodology as a support tool to prioritize and categorize challenges and to develop appropriate frameworks in project development [47,48]. The road infrastructure sector is no stranger to this methodology, having used it for decades in the prioritization of maintenance policies [49].
The AHP is a multi-criteria model for decision-making developed by Thomas L. Saaty [50]. The main purpose of this methodology is to select the best alternative from a set of possible alternatives based on several criteria and variables, setting priorities among them [51]. For this case, the set of alternatives corresponds to eight maintenance policies that will be described in the next section. This methodology allows decision makers to incorporate the opinions and experiences of experts in the decision-making processes, and for this reason it has been extensively used in scenarios and problems where human perceptions and junctions have significant influence [52]. The application of this methodology follows five major stages: description of policy alternatives, description of the decision problem, development of pairwise comparison matrices, estimation of weights, and finally results analysis [51]. More details regarding each stage are given in the next sections.
2.4.1. Description of Policy Alternatives
A maintenance policy is defined as a coordinated set of activities that seek to provide safe pavement and operations, taking full advantage of available public funds [53]. The set of activities includes all interventions related to planning, design, construction, maintenance, and evaluation of roads. The formulation of maintenance policies implies high-level decisions related to the planning, policy, and budget of the entire network [54]. Typically, to prepare a maintenance plan it is necessary to select the set of activities to be carried out, as well as the frequency of implementation. Since resources are limited, in most cases it is not possible to execute all the activities required to preserve roads in the desired conditions. This means that agencies and governments are forced to give priority to some activities. For example, most governments usually give priority to rehabilitation (corrective maintenance) over maintenance (predictive maintenance), although it has been shown that prevention activities bring greater benefits [55].
As mentioned above, sustainable alternatives have emerged in the road infrastructure sector. This means that in addition to choosing between intervention categories (construction, maintenance, rehabilitation, and reconstruction), policy makers also have to make decisions regarding the techniques for interventions. They have to choose if the roads are intervened using conventional techniques, sustainable techniques or both. In addition, once the set of interventions and priorities between them are established, agencies must estimate the time of interventions and the extent of repairs [56]. For the purposes of this study, several maintenance plan alternatives are compared. These alternatives are the result of the combination of different decision variables: types of activities, priorities between the types of activities, and the frequency of execution of the activities.
Regarding the frequency of interventions, two types of maintenance activities are considered: predictive maintenance and corrective maintenance [56]. Predictive maintenance is performed according to the condition of the system; usually it considers a minimum or maximum value of an indicator. In this case, the indicator corresponds to the percentage of roads in adequate conditions (good and fair). Additionally, this type of maintenance can be carried out giving priority to maintenance (intervention of roadways in fair condition) over rehabilitation (intervention of roadways in poor condition) or vice versa. On the other hand, corrective maintenance is performed every time a system failure occurs, which means only rehabilitation activities are carried out.
The inclusion of sustainable or green activities can be done by promoting sustainability in construction or sustainability in M&R. The first one involves using sustainable activities in the construction of a certain percentage of new roadways, and the second one promotes the use of sustainable activities in the maintenance and rehabilitation of a certain percentage of existing roadways. Based on that, Table 2 shows eight maintenance policy alternatives that were designed through the combination of the following decision variables: type of intervention (predictive or corrective), priority between maintenance and rehabilitation, and the inclusion of sustainable practices in construction or M&R operations. For the last decision variable, different percentage values were evaluated, however, not all of them are shown in this study because differences between simulation results were not significant.
Table 2.
Maintenance policies alternatives.
2.4.2. Description of the Decision Problem
One of the main principles of the AHP methodology is to define the decision problem as a hierarchical structure, where the upper level corresponds to the global goal. For the construction of hierarchical structures, it is necessary to identify the global goal, the criteria and sub criteria, as well as the set of alternatives [57]. The global goal in this case corresponds to selecting the best policy for the maintenance of the road network. Additionally, based on the SD model outputs, four criteria were defined for the evaluation of the maintenance policy alternatives: growth of the road network, technical performance, costs, and environmental impact. The first criteria represents the km-roadways built during the analysis period and the second one represents the percentage of roadways in each condition (good, fair, and poor condition) over time. Environmental impact and costs refer to tons of CO2 emissions and the net present value (NPV) of the costs associated exclusively with all types of interventions carried out every year. It is important to mention that user costs like the ones derived from travel time and vehicle operating costs, are not considered in this study. To develop the hierarchical structures, the evaluation criteria were classified according to their impact on the performance of the alternatives, resulting in the development of two hierarchical structures: benefits hierarchy and risks hierarchy, as shown in Figure 5.
Figure 5.
Benefits and risks hierarchies.
2.4.3. Pairwise Comparison Matrices and Establishment of Weights
AHP uses pairwise comparison matrices at each level to establish preferences between criteria and alternatives. To elaborate the matrices it is necessary to compare each element with respect to the other elements of the same level; this comparison can be done in multiple ways [44]. However, for the purposes of this study, the comparisons were carried out using the scale of relative importance suggested by Saaty. This scale consists of assigning a value from one to nine, according to the importance of an alternative with respect to another as shown in Table 3 [58]. This qualification system has proven to be very useful to incorporate judgments and personal values in a logical way.
Table 3.
Saaty’s relative importance scale.
These comparisons are converted into numerical values through mathematical models, with the objective of estimating relative weights between the criteria and assigning probabilities to the alternatives [57]. This probability refers to the odds that each alternative has to fulfill the global goal [49]. The mathematical calculation is based on calculating the eigenvector of each matrix, ensuring certain consistency in the evaluation of judgments [59].
Judgements of the group of experts are represented by matrix Anxn, where is the relative importance of element i compared to element j, and n is the number of elements that are compared [57].
Once matrix A is defined, it is normalized, which is done by dividing the elements of each column of the matrix by the sum of all the elements of that column [49]. Then, the relative weight of each element is calculated through the eigenvector; the values in the eigenvector represent the contribution of each criterion to the global goal [49]. The next step is to ensure there is no inconsistency in the data collected. For this, Saaty [58] suggested employing the consistency rate (CR), which depends on the consistency index (CI) and the random consistency index (RI), and stated that a matrix is consistent if:
CI depends on the maximum eigenvalue () and the number of elements considered for the matrix development (), and is described by the following expression:
On the one hand, the maximum eigenvalue is the sum of the products of each element of the eigenvector and the total value of the corresponding column in matrix A. On the other hand, the RI is determined by the number of elements (n) [58], as shown in Table 4.
Table 4.
Random consistency index (RI) value [58].
2.5. Global Performance
To complete the evaluation of the policy alternatives, a global performance (GP) index is built, which aims to integrate the results obtained for both hierarchies. Relative weights are established between the hierarchies ( and ) to grant a rating to each alternative according to the following expression:
3. Limitations
3.1. SD Model Limitations
The SD model described in this study has multiple limitations. First, the aging chain that describes the pavement deterioration process is based exclusively on information of the road network condition (Pavement Condition Index (PCI) or International Roughness Index (IRI) data), assuming the average time of occurrence of failures and the average time to carry out interventions as constant parameters. The behavior of these variables in reality is not constant; on the contrary, it responds to external factors such as climatic factors, volume and weight of vehicles, geotechnical conditions, properties of materials, etc. [60]. Considering these factors in the simulations would allow the model to recreate deterioration processes in a more realistic way.
Second, because of the lack of official information, both the analysis of costs and environmental impact is limited to two variables: capital costs and CO2 emissions. The unit costs used to calculate capital costs are assumed constant during the analysis period and do not consider effects derived from market dynamics. Similarly, the emission factors used to quantify emissions were calculated from values reported in the literature [8,33] and not from official information. A complete analysis of the economic and environmental aspects implies the study of a significant number of variables that are not considered in this study.
Additionally, the implementation of sustainable measures in the preservation of the road network depends exclusively on how the available budget is distributed. Although economic resources are usually the main constraint in network management, it is important to consider other aspects, such as government incentives, availability and ease of adoption of measures, knowledge about measures’ performance, etc. [61].
3.2. AHP Limitations
The AHP approach employed in this paper is limited in two important ways. First, expert interviews rely on maintenance policies derived from a hypothetical SD model that does not exactly reflect road conditions in Colombia. This is due to the lack of reliable information about the Colombian road network. Most of the pavement-related data in Colombia remains fragmented across different regions and have not been reported on a continuous basis over the last decade. In order to overcome this limitation, standard SD formulations have been employed and respondents have verified model results before conducting the AHP interviews. However, more good-quality data on Colombian pavements (or in any other jurisdiction) are required so that future studies can further explore this issue.
Second, AHP assumes that evaluation criteria are independent. However, this limitation is intended to be overcome by using SD as a complementing methodology [62]. Additionally, AHP has been strongly criticized for the poor accuracy of the methodology in interpreting the opinions of experts [63]. This is because AHP requires accurate judgments from experts, which leaves aside the uncertainty associated with decision-making processes. On the one hand, although the rating scales are unified, similar concepts can be interpreted differently by the group of respondents. To overcome this limitation, further studies can employ improved methods such as fuzzy AHP, which uses diffuse numbers to characterize the variables involved and thus to represent the imprecise nature of human cognition [63].
4. Results
4.1. SD Model Results
The main outputs of the SD model for each of the policies are shown below. First, three graphs that exhibit the evolution of the road network condition during the analysis period are presented. Figure 6 shows the percentages of km-roadway in Good, Fair and Poor condition over time. Next, Table 5 is presented, which summarizes the results for the other criteria (km-roadway built, costs and CO2 emissions). Unlike the condition of the road network, results for the other criteria are not exhibited over time. Average values were estimated with the purpose of facilitating comparisons and the analysis; an average annual value was calculated for the growth of the road network and the emissions generated, and the Equivalent Annual Cost (EAC) was estimated for showing cost results. EAC values are negative in order to differentiate them from savings (positive) because they only represent expenditures associated with capital investments.
Figure 6.
SD results for road network conditions: (A) good condition; (B) fair condition; (C) poor condition.
Table 5.
System dynamics (SD) model results for road network growth, costs, and emissions.
4.2. AHP Results
Twelve Colombian experts were interviewed for the application of the AHP methodology, as shown in Table 6. The sample size is consistent with the number of experts employed in AHP studies [64]. This is because the sample size does not matter, as long as the experts are a representative sample and can provide consistent information [24]. As previously stated, one of the objectives of using the AHP methodology was to complement the SD approach. Before carrying out the multi-attribute evaluation, the SD model and the hypothetical case study were examined through the lens of the group of experts. In each interview, respondents recognized the lack of reliable information in the Colombian context regarding the condition of the country’s road network. As a result, they accepted the use of a hypothetical case study for the evaluation of maintenance policies. Additionally, after observing the results of the SD model, they confirmed that the hypothetical case study was appropriate for the Colombian highway system.
Table 6.
Brief profile of experts interviewed.
Once the SD model and the case study data studied were approved by the experts, the multi-attribute analysis was performed. Each participant was asked to establish relative importance between the criteria of each hierarchy and between the performances of each alternative, applying the Saaty scale. This resulted in the creation of six pairwise comparison matrices, three for each hierarchy. For the benefits hierarchy, three matrices were filled: one to establish priorities between the road network growth and the road network condition criteria, and two to establish scores between the performance of the alternatives for each criterion. For the risks hierarchy, the same matrices were developed for the costs and environmental impact criteria.
To process and weigh the opinions collected, AHP online software was used [65]. Regarding the benefits hierarchy, it was observed that experts gave priority to the condition of the network over its growth, granting local relative weights of 66.7% and 33.3% between these two criteria. To ensure the consistency of the results, the CR of each criterion was calculated: road network growth CR = 5.5% and road network condition CR = 1.6%. Additionally, the consensus of the group was estimated and qualified as “very high”, with values higher than 90%. Employing the relative weights, the following policy ranking was obtained: P5, P7, P3, P6, P1, P2, P8, and P4. Policy 5 (P5) had the best performance in this hierarchy; it was concluded that this was because it allowed the road network to have better conditions over time, as based on values presented in Table 7. In second place was policy 7 (P7), which despite having a poor performance in the road network condition criterion, had an excellent performance regarding the road network growth; it presented the highest value of km-roadway built annually. Additionally, the sensitivity analysis of this hierarchy showed that a change in the weight of the road network condition criterion from 66.7% to 50.5% would change the ranking between P5 and P7, making P7 the top policy in the ranking.
Table 7.
Benefits hierarchy results.
On the other hand, in the risks hierarchy, experts considered costs as significantly more important than CO2 emissions, with relative weights of 85.7% and 14.3%, respectively (Table 8). As was done for the benefits hierarchy, the CR was determined for each criterion, with a value of 1.1% for both criteria. In this case, the ranking obtained was: P1, P2, P3, P4, P5, P7, P6, and P8, where the first place is the alternative that had higher costs and generated more emissions. In terms of planning and policies, the most convenient alternative was the one with the worst performance in this hierarchy, namely policy 8 (P8) was the one that contributed the most to the global goal. This ranking was dominated by costs, due to the great importance given by experts, resulting in the most convenient alternative being the least expensive, independently of its environmental impact. The sensitivity analysis of this hierarchy indicates that by reducing the weight of costs to 70%, the positions in the ranking of policies P2 and P4 would change; however, significant variations between the priorities were required so that there were changes in the top and bottom of the ranking.
Table 8.
Risks hierarchy results.
4.3. Global Performance and Ranking
To combine the results of both hierarchies, the global performance score for each alternative was calculated. A 60% weight was assigned to the benefits and 40% to the risks, giving rise to the following expression for the global performance score:
Table 9 presents the GP results for each policy alternative. In order to make comparisons easier, the last column shows a normalized GP value that was calculated in order to turn all GP results into positive values.
Table 9.
Global performance (GP) results.
The ranking of policies according to global performance is: P7, P5, P8, P6, P3, P2, P1, and P4. That is, for the Colombian experts, the best policy alternative was the one that proposed a corrective maintenance, mainly concerned with the rehabilitation of roads in poor condition. This result is consistent with the reality of Colombia and other countries. This was demonstrated in other studies that exhibited how governments and agencies usually perform short-term measures, promoting corrective maintenance over preventive maintenance [55,66,67]. Additionally, this policy promotes the use of sustainable measures in the rehabilitation of existing roads and not in the construction of new ones. However, adopting sustainable alternatives in the rehabilitation interventions does not contribute to a reduction of emissions. This is because the generation of emissions not only depends exclusively on the type of activities employed, but also is associated with the amount of interventions executed.
4.4. Sensitivity Analysis
AHP results were highly influenced by the experts’ opinions. That is, the ranking of policies can easily vary if the perceptions of experts change. For this reason, a sensitivity analysis of the global performance was performed, varying the relative importance between benefits and risks. Figure 7 presents the variation of the policy rankings according to the relative weight of the risks. It shows that a decrease in the weight of risks from 40% to 32% would modify the ranking, leaving policy 5 in first place, characterizing it as a policy that is more expensive than policy 7 and one that allows road networks to keep better conditions since it gives priority to maintenance over rehabilitation. On the other hand, an increase in the weight of risks from 40% to 57% would position policy 8 at the top of the rankings. Independently of the weight of risks, P7 and P8 remain in the first place of the ranking. This demonstrates that the evaluation and selection of maintenance policies are governed by economic factors in the Colombian context.
Figure 7.
Global performance sensitivity analysis.
4.5. Scenario Analysis
One of the objectives of the study was to integrate technical, environmental, and economic aspects in the evaluation of maintenance strategies. For this reason, the analysis of an alternative scenario was proposed, in which the relative weights of the risk hierarchy were modified, with the purpose of giving less priority to the costs and thus increasing the importance given to emissions. For this, an alternative scenario was proposed, in which decision makers have a slightly more environmentally friendly perspective and their decisions are not based only on costs. The benefits hierarchy’s weights are kept the same, since the relative importance between the criteria did not show a difference that could significantly affect the ranking. Results when the relative weight of costs is reduced from 86% to 60% are shown below in Table 10.
Table 10.
Global performance results for the alternative scenario.
The ranking for this scenario is as follows: P5, P6, P3, P8, P7, P2, P1, and P4. A sensitivity analysis was performed for the GP in this scenario, which showed that if the relative weight of risks is lower than 63%, the best alternative is policy 5, otherwise, the best alternative is policy 6. Both policies give priority to maintenance over rehabilitation and promote the use of sustainable techniques in the M&R of existing roads.
5. Discussion
Based on the results presented before, the combination of SD and AHP approaches allowed the authors to examine the main factors associated with the sustainable development of a road network. It also offered the opportunity to examine multiple pavement-related decisions from a strategic perspective by considering several decision-making criteria. Consequently, this paper provides a hybrid approach capable of examining the underlying social, environmental, and economic factors of road development.
Certainly, as discussed in previous sections, the proposed methodology has multiple limitations. However, the authors have implemented specific analytical approaches so as to increase the validity and reliability of this study. For instance, although it is clear that the SD model is based on a hypothetical case study, the stock and flow formulations employed in such a model have been used by several researchers to analyze multiple road networks worldwide. This means that model equations are not exclusively dependent on the historical data of the hypothetical case study; but rather respond to managerial and physical mechanisms that are common to multiple road networks in several jurisdictions at an international level. In line with that, although the SD model outcomes do not exactly reproduce the behavior of the Colombian road infrastructure sector, all the interviewed experts approved such results and agreed with them as a good estimation for the Colombian context. In this sense, the SD model helped to create a hypothetical reality upon which experts’ judgements could be examined so as to better understand how to improve the Colombian road network in a sustainable way.
Results suggest that in the Colombian context, decision-making regarding the formulation of road maintenance policies is highly influenced by costs. AHP results showed that those alternatives that focus on corrective maintenance (rehabilitation and reconstruction), such as policies 7 and 8, have a better GP score. This is because these alternatives have the lowest implementation costs and the highest average km-roadway built. Although rehabilitation activities are the most expensive, the costs do not increase significantly since maintenance activities are not carried out. This generates two important consequences: First, there are more resources available to build roads and second, the existing roads deteriorate faster, increasing the number of roads in fair condition (Figure 6B). Results reflect the feedback between the budget and the different types of interventions; specifically, not spending on maintenance activities increases the construction of new roads. The construction of roads contributes to the quality of the road network, as this increases the kilometers of roadways. However, these new roads deteriorate rapidly because predictive maintenance of those in fair conditions is not executed. That is, Colombian experts seek that roads do not reach the worst conditions (i.e., poor condition), but they do not show an interest in keeping the road network in excellent condition; as a consequence, most kilometers of the road network remain in fair condition. This type of policy increases road connectivity in a country in terms of the number of highways but neglects their quality.
Overall, this work has several pavement management and sustainable policy implications. Results suggest that emissions not only depend on the type of road-related activities but also on the frequency of the pavement-related interventions. For example, policy 1 promotes the use of conventional activities for every type of intervention and has a smaller environmental impact than policies 4, 6, 7, and 8, which promote the use of sustainable activities in construction or M&R stages. Therefore, no goals are achieved at the environmental level if an appropriate maintenance policy, in terms of frequency, is not developed.
The proposed hybrid methodology also indicates that if a country is committed to reducing CO2 emissions, it needs to develop maintenance policies that are environmentally friendly and at the same time allow the road network to remain in adequate conditions. The better the condition of the road network, the better the service for users, providing security and comfort to them. In this regard, results suggest that policies that promote the use of green activities in the M&R of existing roads (policies 3, 5, 6 and 8) have higher possibilities of fulfilling environmental goals compared to those that promote sustainable activities in the construction stage (policies 2 and 4).
However, despite the clear relationship between a good maintenance policy and a sustainable road network, decision-making processes within the Colombian road infrastructure sector seem to prioritize new road construction over maintenance and rehabilitation interventions. Although this increases the number of paved roads in the country, it highlights the fact that even when it is known that predictive maintenance is the best alternative, it is not always used to formulate policies.
6. Conclusions
This study evaluates strategies used in road maintenance policies, simultaneously considering technical, economic, and environmental factors. This work demonstrates that the environmental impact, specifically the CO2 emissions generated, and the expenditures associated with the growth and preservation of the road network are directly interrelated with the condition of the network. Through a hybrid approach, relationships between deterioration phenomena, construction, and preservation procedures were identified, as well as their connections with budgetary expenditures and CO2 emissions. The application of the methodology reveals that, in Colombia, decision-making processes seem to prioritize rehabilitation activities (i.e., corrective over predictive maintenance). This is because cost remains the factor that governs decisions related to the development of maintenance policies. This shows that CO2 emissions have not received enough attention and that the economic component plays a very crucial role in respect to maintenance policy development within the road infrastructure sector.
Furthermore, through the scenario analysis, it was shown that the road network is maintained in better conditions if predictive maintenance is adopted, where priority is given to maintenance over rehabilitation. Additionally, it was demonstrated that only promoting the implementation of sustainable activities does not contribute to mitigating the environmental impact, since emissions not only depend on the type of activities but also on the number of interventions carried out. This means that promoting corrective maintenance does not contribute to the reduction of CO2 emissions because of the amount and complexity of interventions needed to rehabilitate roads. The analysis carried out in this work also exhibits that, within the framework of an appropriate predictive maintenance policy, greater reductions in CO2 can be achieved if policies focus on promoting sustainable M&R interventions instead of sustainable construction.
Overall, through this study, the proposed methodology has proven to be beneficial in terms of examining the different factors associated with developing a sustainable road network. The SD model allowed researchers to analyze the relationships between highway system conditions and M&R operations. It also provided a platform to quantify the influence of budgetary constraints over different pavement preservation policies. Additionally, it facilitated the estimation of the amount of CO2 emissions generated in multiple policy-based scenarios and the application of the AHP methodology allowed the authors to gain insight into the multiple strategies related to preserving a highway system in good conditions with limited environmental impacts. Since, in many cases, such strategies depend on individual decisions, the analysis of experts’ interviews helped to better understand several policy-based alternatives focused on social, environmental, and economic factors.
This study contributes to the literature in several different ways. First, it presents an SD model that allows researchers to analyze the development of road networks in a global and integrated way. Whereas the literature offers multiple examples of SD models within the road infrastructure sector, this study provides a simulation tool capable of recreating the feedback mechanisms associated with the evolution of the road network condition, considering the deterioration processes and preservation interventions, and describing the role played by the limited resources in these interactions. Since the model employs traditional system dynamics formulations, it can be adapted to reflect the specific conditions of any road network worldwide with the help of further studies. Second, the methodology proposed in this study can be used as a support tool in decision-making processes in road development. Although multiple authors have implemented AHP in multiple contexts, there is little evidence of combining AHP with SD for the road infrastructure sector. The integration of these two approaches, therefore, allows decision makers to analyze how the implementation of specific strategies affects road network performance, the environment, and available budget in the long term. Third, because results suggest that decision makers may tend to prioritize corrective over predictive maintenance, the proposed hybrid approach helps to generate awareness about the effects of formulating road maintenance policies without considering the long-term effects at the technical, environmental, and economic levels. Future studies can strengthen this contribution by exploiting the graphical and interactive procedures associated with the implementation of SD and AHP.
Although the study has made multiple contributions to the fields of sustainability and decision-making, it has some limitations imposed by its scope and assumptions, as discussed in previous sections. For instance, the SD model is based on mechanisms related to construction and M&R activities. It does not incorporate variables related to user costs, climatic factors, vehicle data, and geotechnical conditions. Also, due to the lack of reliable data in Colombia, the AHP methodology was applied by considering a hypothetical case study as the basis for decision-making processes. Additionally, AHP results only apply to a specific situation or context. In case of implementing the proposed methodology in other settings, policymakers must establish their own criteria to obtain priorities that fit their context, which means that AHP evaluation must be performed again for the analysis of new policy alternatives.
Further research is required in multiple fields to overcome the limitations in this study. In order to improve the decision-making processes associated with road network preservation, it is necessary to integrate experts from various areas, such as paving engineering, marketing, infrastructure systems management, material science, environmental impact, etc. In this way, a model that analyzes all the involved sectors at the same level of detail, understands all the factors that affect the deterioration phenomena, and includes user costs in the analysis could be developed. Also, understanding the dynamics in the economic sector could achieve a better quantification and evaluation of costs. Finally, studies related to sustainable activities and environmental impact are required to enrich the model, as well as the analysis of measures that allow the adoption of such innovations. The methodology requires several improvements; however, results of this study show that it is valuable to evaluate maintenance policies and identify key strategies, taking into account the relationships between technical, economic, and environmental factors.
Supplementary Materials
Models’ variables and formulations can be found in the Supplemental Data. The following are available online at https://www.mdpi.com/2071-1050/12/3/872/s1, System Dynamics Equations: Equations (S1)–(S110).
Author Contributions
The authors confirm contribution to the paper as follows: conceptualization, methodology, investigation, data collection, validation, analysis and interpretation of results, draft manuscript preparation: A.R. and J.G. All authors have read and agreed to the published version of the manuscript.
Funding
This research received no external funding.
Acknowledgments
We would like to thank the Department of Civil and Environmental Engineering at Universidad de los Andes (Bogota, Colombia) for their valuable support and help in offering the resources needed to conduct this study.
Conflicts of Interest
The authors declare no conflicts of interest.
References
- World Economic Forum the Global Competitiveness Report 2018—Reports—World Economic Forum. Available online: http://reports.weforum.org/global-competitiveness-report-2018/chapter-3-benchmarking-competitiveness-in-the-fourth-industrial-revolution-introducing-the-global-competitiveness-index-4-0/ (accessed on 27 November 2019).
- Queiroz, C.; Haas, R.; Cai, Y. National Economic Development and Prosperity Related to Paved Road Infrastructure. In Proceedings of the Tranportation Research Record, Washington DC, USA, 9–13 January 1994. [Google Scholar]
- Augeri, M.G.; Colombrita, R.; Greco, S.; Lo Certo, A.; Matarazzo, B.; Slowinski, R. Dominance-Based Rough Set Approach to Budget Allocation in Highway Maintenance Activities. J. Infrastruct. Syst. 2011, 17, 77–85. [Google Scholar] [CrossRef]
- Bjornsson, H.C.; De La Garza, J.M.; Nasir, M.J. A Decision Support System for Road Maintenance Budget Allocation. In Proceedings of the Eighth International Conference on Computing in Civil and Building Engineering, Stanford, CA, USA, 14–16 August 2000. [Google Scholar]
- González, A.D.; Dueñas-Osorio, L.; Sánchez-Silva, M.; Medaglia, A.L. The Interdependent Network Design Problem for Optimal Infrastructure System Restoration. Comput. Civ. Infrastruct. Eng. 2016, 31, 334–350. [Google Scholar] [CrossRef]
- Fwa, T.F.; Farhan, J. Optimal Multiasset Maintenance Budget Allocation in Highway Asset Management. J. Transp. Eng. 2012, 138, 1179–1187. [Google Scholar] [CrossRef]
- Zhang, H.; Keoleian, G.A.; Lepech, M.D. Network-Level Pavement Asset Management System Integrated with Life-Cycle Analysis and Life-Cycle Optimization. J. Infrastruct. Syst. 2013, 19, 99–107. [Google Scholar] [CrossRef]
- Torres-Machi, C.; Pellicer, E.; Yepes, V.; Chamorro, A. Towards a sustainable optimization of pavement maintenance programs under budgetary restrictions. J. Clean. Prod. 2017, 148, 90–102. [Google Scholar] [CrossRef]
- Herabat, P.; Tangphaisankun, A. Multi-Objective Optimization Model using Constraint-Based Genetic Algorithms for Thailand Pavement Management. J. East. Asia Soc. Transp. Stud. 2005, 6, 1137–1152. [Google Scholar]
- T Chan, B.W.; Fwa, T.F.; Tan, C.Y. Road-maintenance planning using genetic algorithms. I: Formulation. J. Transp. Eng. 1994, 120, 693–709. [Google Scholar] [CrossRef]
- Mishra, S.; Golias, M.M.; Sharma, S.; Boyles, S.D. Optimal funding allocation strategies for safety improvements on urban intersections. Transp. Res. A 2015, 75, 113–133. [Google Scholar] [CrossRef]
- Fallah-Fini, S.; Triantis, K.; Rahmandad, H.; De La Garza, J.M. Optimizing highway maintenance operations: Dynamic considerations. Syst. Dyn. Rev. 2010, 26, 216–238. [Google Scholar] [CrossRef]
- Fallah-Fini, S.; Triantis, K.; Rahmandad, H.; De La Garza, J.M. Measuring dynamic efficiency of highway maintenance operations. Omega 2014, 50, 18–28. [Google Scholar] [CrossRef]
- Guevara, J.; Garvin, M.J.; Ghaffarzadegan, N. Capability Trap of the U.S. Highway System: Policy and Management Implications. J. Manag. Eng. 2017, 33, 04017004. [Google Scholar] [CrossRef]
- Moazami, D.; Behbahani, H.; Muniandy, R. Pavement rehabilitation and maintenance prioritization of urban roads using fuzzy logic. Expert Syst. Appl. 2011, 38, 12869–12879. [Google Scholar] [CrossRef]
- Organisation for Economic Co-operation and Development. Road Maintenance and Rehabilitation: Funding and Allocation Strategies; Organisation for Economic Co-operation and Development: Paris, France, 1994; ISBN 9789264142770. [Google Scholar]
- Hicks, R.; Moulthrop, J.; Daleiden, J. Selecting a Preventive Maintenance Treatment for Flexible Pavements. In Proceedings of the Transportation Research Record, Washington, DC, USA, 10–14 January 1999; pp. 99–1025. [Google Scholar]
- Butt, A.A. Life Cycle Assessment of Asphalt Pavements including the Feedstock Energy and Asphalt Additives. PH.D. Thesis, KTH Royal Institute of Technology, Stockholm, Sweden, 2012. [Google Scholar]
- Harvey, J.; Kendall, A.; Saboori, A. The Role of Life Cycle Assessment in Reducing Greenhouse Gas Emissions from Road Construction and Maintenance for Sustainable Transportation; UC Davis, National Center for Sustainable Transportation: Berkeley, CA, USA, 2015. [Google Scholar]
- Bujang, M.; Hainin, M.R.; Abd Majid, M.Z.; Idham Mohd Satar, M.K.; Azahar, W.N.A.W. Assessment framework for pavement material and technology elements in green highway index. J. Clean. Prod. 2018, 174, 1240–1246. [Google Scholar] [CrossRef]
- Wang, Y.; Leng, Z.; Li, X.; Hu, C. Cold recycling of reclaimed asphalt pavement towards improved engineering performance. J. Clean. Prod. 2017, 171, 1031–1038. [Google Scholar] [CrossRef]
- Egilmez, G.; Tatari, O. A dynamic modeling approach to highway sustainability: Strategies to reduce overall impact. Transp. Res. A 2012, 46, 1086–1096. [Google Scholar] [CrossRef]
- Jullien, A.; Dauvergne, M.; Cerezo, V. Environmental assessment of road construction and maintenance policies using LCA. Transp. Res. D 2014, 29, 56–65. [Google Scholar] [CrossRef]
- Saaty, T.L. How to make a decision: The Analytic Hierarchy Process. Eur. J. Oper. Res. 1994, 48, 9–26. [Google Scholar] [CrossRef]
- Goebel, R.; Sanfelice, R.G.; Teel, A.R. Hybrid Dynamical Systems: Modeling, Stability, and Robustness; Princeton University Press: Princeton, NJ, USA, 2012; ISBN 9781400842636. [Google Scholar]
- Forrester, J.W. Industrial Dynamics; MIT Press: Cambridge, MA, USA, 1961. [Google Scholar]
- Schwab, K. The Global Competitiveness Report 2019. Available online: http://www3.weforum.org/docs/WEF_TheGlobalCompetitivenessReport2019.pdf (accessed on 8 January 2020).
- Economic Commission for Latin America and the Caribbean. The Economic Infrastructure Gap in Latin America and the Caribbean; Economic Commission for Latin America and the Caribbean: Santiago, Chile, 2011. [Google Scholar]
- Ruiz, A.; Guevara, J. Environmental and economic impacts of road infrastructure development: Dynamic considerations and policies. J. Manag. Eng. in press. [CrossRef]
- Calderón, C.; Servén, L. Trends in Infrastructure in Latin America; The World Bank: Washington, DC, USA, 2004. [Google Scholar]
- Vieria Gomes, S. Methodology for Benchmarking Road safety in LAtin America. Available online: https://trid.trb.org/view/1435842 (accessed on 8 January 2020).
- Ministry of Public Works. Proposiciones de Acciones de Mantenimiento (PAM) y Estado de la Calzada y Bermas para Caminos Pavimentados de la red Vial Nacional; Ministry of Public Works: Santiago, Chile, 2017.
- Torres-Machi, C.; Osorio-Lird, A.; Chamorro, A.; Videla, C.; Tighe, S.L.; Mourgues, C. Impact of environmental assessment and budgetary restrictions in pavement maintenance decisions: Application to an urban network. Transp. Res. D Transp. Environ. 2018, 59, 192–204. [Google Scholar] [CrossRef]
- De Vialidad, D. Proyecto Conservación Mayor Pista 17L/35R y Rodajes Asociados, Etapa 1; Ministry of Public Works: Santiago, Chile.
- De Vialidad, D. Presupuesto Oficial. Conservación Periódica Ruta N°55, Sector km 36,00 al km 62,39, por Sectores. Comuna de Pinto, Provincia de Ñuble, Región del Biobío; Ministry of Public Works: Santiago, Chile, 2014.
- De Vialidad, D. Conservación Periódica Ruta 55, Comuna de Pinto, Provincia de Ñuble, Región del Biobío; Ministry of Public Works: Santiago, Chile, 2012.
- Forrester, J.W. Counterintuitive behavior of social systems. Technol. Forecast. Soc. Chang. 1971, 3, 1–22. [Google Scholar] [CrossRef]
- Sterman, J.D. Business Dynamics. Systems Thinking and Modeling for a Complex World; McGraw-Hill: New York, NY, USA, 2000; ISBN 007238915X. [Google Scholar]
- Mallick, R.B.; Radzicki, M.J.; Zaumanis, M.; Frank, R. Use of system dynamics for proper conservation and recycling of aggregates for sustainable road construction. Resour. Conserv. Recycl. 2014, 86, 61–73. [Google Scholar] [CrossRef]
- Leon, H.; Osman, H.; Georgy, M.; Elsaid, M. System Dynamics Approach for Forecasting Performance of Construction Projects. J. Manag. Eng. 2018, 34, 04017049. [Google Scholar] [CrossRef]
- Ruiz, A.; Guevara, J. Assesment of CO2 emissions in the road infrastructure sector through a system dynamics approach. In Proceedings of the 2019 TRB Annual Meeting, Washington, DC, USA, 13–17 January 2019. [Google Scholar]
- Wang, P. Greenhouse Gas Emissions Mitigation in Road Construction and Rehabilitation a Toolkit for Developing Countries Introduction to Greenhouse Gas Emissions in Road Construction and Rehabilitation; World Bank Group: Washington, DC, USA, 2010. [Google Scholar]
- Homer, J.B. Partial-model testing as a validation tool for system dynamics: EBSCOhost. In Proceedings of the International System Dynamics Conference, Massachusetts, MA, USA, 27–30 July 1983. [Google Scholar]
- Triantaphyllou, E.; Mann, S.H. Using the analytic hierarchy process for decision making in engineering applications: Some challenges. J. Ind. Eng. Appl. Pract. 1995, 2, 35–44. [Google Scholar]
- Thanki, S.; Govindan, K.; Thakkar, J. An investigation on lean-green implementation practices in Indian SMEs using analytical hierarchy process (AHP) approach. J. Clean. Prod. 2016, 135, 284–298. [Google Scholar] [CrossRef]
- Rosa, L.V.; Haddad, A.N. Assessing the Sustainability of Existing Buildings Using the Analytic Hierarchy Process. Am. J. Civ. Eng. 2013, 1, 24–30. [Google Scholar] [CrossRef]
- Ahsan, K.; Paul, S.K. Procurement Issues in Donor-Funded International Development Projects. J. Manag. Eng. 2018, 34, 04018041. [Google Scholar] [CrossRef]
- Gerdsri, N.; Kocaoglu, D.F. Applying the Analytic Hierarchy Process (AHP) to build a strategic framework for technology roadmapping. Math. Comput. Model. 2007, 46, 1071–1080. [Google Scholar] [CrossRef]
- Ramadhan, R.H.; Al-, H.I.; Wahhab, A.; Duffuaa, S.O. The use of an analytical hierarchy process in pavement maintenance priority ranking. J. Qual. Maint. Eng. 1999, 5, 25–39. [Google Scholar] [CrossRef]
- Saaty, R.W. The analytic hierarchy process-what it is and how it is used. Math. Model. 1987, 9, 161–176. [Google Scholar] [CrossRef]
- Saaty, T.L.; Vargas, L.G. Models, Methods, Concepts & Applications of the Analytic Hierarchy Processs, 2nd ed.; Springer: Berlin/Heidelberg, Germany, 2012. [Google Scholar]
- Bhushan, N.; Rai, K. Strategic Decision Making: Applying the Analytic Hierarchy Process; Springer: Berlin/Heidelberg, Germany, 2004; ISBN 1852338644. [Google Scholar]
- National Research Council. Pavement management system development transportation research board. In Proceedings of the Transportation Research Board, Washington, DC, USA, 14–18 January 1979. [Google Scholar]
- Furuya, A.; Madanat, S.; Asce, M. Accounting for Network Effects in Railway Asset Management. J. Transp. Eng. 2013, 139, 92–100. [Google Scholar] [CrossRef]
- Arif, F.; Bayraktar, M.E.; Chowdhury, A.G. Decision Support Framework for Infrastructure Maintenance Investment Decision Making. J. Manag. Eng. 2016, 32, 04015030. [Google Scholar] [CrossRef]
- Sanchez-Silvia, M.; Klutke, G. Reliability and Life—Cycle Analysis of Detoriorating Systems; Springer: Berlin/Heidelberg, Germany, 2016; ISBN 9781447129653. [Google Scholar]
- Saaty, T.L. Axiomatic Foundation of the Analytic Hierarchy Process. Manage. Sci. 1986, 32, 841–855. [Google Scholar] [CrossRef]
- Saaty, T.L. Theory and Applications of the Analytic Network Process; RWS Publications: Pittsburgh, PA, USA, 2005; ISBN 1888603062. [Google Scholar]
- Saaty, T.L. Relative Measurement and Its Generalization in Decision Making Why Pairwise Comparisons are Central in Mathematics for the Measurement of Intangible Factors the Analytic Hierarchy/Network Process. RACSAM 2008, 102, 251–318. [Google Scholar] [CrossRef]
- Henning, T.F.P.; Alabaster, D.; Arnold, G.; Liu, W. Relationship between Traffic Loading and Environmental Factors and Low-Volume Road Deterioration. Transp. Res. Rec. J. Transp. Res. Board 2014, 2433, 100–107. [Google Scholar] [CrossRef]
- Aaahajan, V.; Muller, E.; Srivastava, R.K. Determination of Adopter Categories by Using Innovation Diffusion Models. J. Mark. Res. 1990, 27, 37–50. [Google Scholar]
- Roy, B. Paradigms and challenges. In International Series in Operations Research and Management Science; Springer New York LLC: New York, NY, USA, 2005; Volume 78, pp. 3–24. [Google Scholar]
- Tiryaki, F.; Ahlatcioglu, B. Fuzzy portfolio selection using fuzzy analytic hierarchy process. Inf. Sci. 2009, 179, 53–69. [Google Scholar] [CrossRef]
- Wong, J.K.W.; Li, H. Application of the analytic hierarchy process (AHP) in multi-criteria analysis of the selection of intelligent building systems. Build. Environ. 2008, 43, 108–125. [Google Scholar] [CrossRef]
- Goepel, K.D. Implementation of an Online Software Tool for the Analytic Hierarchy Process-Challenges and Practical Experiences. Working Pap. 2017, 10, 1–20. [Google Scholar]
- Dornan, D.L. Asset management: Remedy for addressing the fiscal challenges facing highway infrastructure. Int. J. Transp. Manag. 2002, 1, 41–54. [Google Scholar] [CrossRef]
- Hicks, R.G.; Dunn, K.; Moulthrop, J.S. Framework for Selecting Effective Preventive Maintenance Treatments for Flexible Pavements. Transp. Res. Rec. J. Transp. Res. Board 1997, 1597, 1–10. [Google Scholar] [CrossRef]
© 2020 by the authors. Licensee MDPI, Basel, Switzerland. This article is an open access article distributed under the terms and conditions of the Creative Commons Attribution (CC BY) license (http://creativecommons.org/licenses/by/4.0/).






