Exploring the Effects of Trust and Its Outcomes in B2B Relationship Stages: A Longitudinal Study
Abstract
1. Introduction
- Does trust affect firm performance during the development of B2B relationships?
- If so, are any temporal changes in trust observed when firms evaluate their performance over time?
- Do these temporal effects depend on the dynamics of trust?
2. Theoretical Background and Conceptual Framework
2.1. Hypotheses regarding Temporal Effects
2.2. Hypotheses regarding Carryover Effects
3. Methodology
3.1. Data Collection
3.2. Measures
3.3. Control Variables
3.4. Comparison of Measurement
3.5. Common Method Bias
4. Results
4.1. Model Evaluations with (and without) Control Variables
4.2. Effects of Control Variables
5. Discussion
5.1. Key Findings
5.2. Theoretical Implications
5.3. Managerial Implications
5.4. Limitations and Directions for Further Research
Funding
Conflicts of Interest
References
- Akrout, H.; Diallo, M.F. Fundamental transformations of trust and its drivers: A multi-stage approach of business-to-business relationships. Ind. Mark. Manag. 2017, 66, 159–171. [Google Scholar] [CrossRef]
- Ha, H.; Lee, M.; Janda, S. Effects of economic and social satisfaction on partner trust: An investigation of temporal carryover effects. Eur. J. Mark. 2016, 50, 100–123. [Google Scholar] [CrossRef]
- Henttonen, K.; Blomqvist, K. Managing distance in a global virtual team: The evolution of trust through technology-mediated relational communication. Strateg. Chang. 2005, 14, 107–119. [Google Scholar] [CrossRef]
- McKnight, D.H.; Kacmar, C.J.; Choudhury, V. Shifting Factors and the Ineffectiveness of Third Party Assurance Seals: A Two-Stage Model of Initial Trust in a Web Business. Electron. Mark. 2004, 14, 252–266. [Google Scholar] [CrossRef]
- Huang, Y.; Wilkinson, I.F. The dynamics and evolution of trust in business relationships. Ind. Mark. Manag. 2013, 42, 455–465. [Google Scholar] [CrossRef]
- Bachmann, R.; Inkpen, A.C. Understanding Institutional-based Trust Building Processes in Inter-organizational Relationships. Organ. Stud. 2011, 32, 281–301. [Google Scholar] [CrossRef]
- Vlaar, P.W.L.; Bosch, F.A.J.V.D.; Volberda, H.W. On the Evolution of Trust, Distrust, and Formal Coordination and Control in Interorganizational Relationships. Group Organ. Manag. 2007, 32, 407–428. [Google Scholar] [CrossRef]
- Oliver, R.L.; Balakrishnan, P.; Barry, B. Outcome Satisfaction in Negotiation: A Test of Expectancy Disconfirmation. Organ. Behav. Hum. Decis. Process. 1994, 60, 252–275. [Google Scholar] [CrossRef]
- Dwyer, R.; Schurr, P.; Oh, S. Developing buyer-seller relationships. J. Mark. 1987, 51, 11–27. [Google Scholar] [CrossRef]
- Håkansson, H. International Marketing and Purchasing of Industrial Goods: An Interaction Approach; John Wiley: Chichester, UK, 1982. [Google Scholar]
- Dowell, D.; Morrison, M.; Heffernan, T. The changing importance of affective trust and cognitive trust across the relationship lifecycle: A study of business-to-business relationships. Ind. Mark. Manag. 2015, 44, 119–130. [Google Scholar] [CrossRef]
- Liu, Y.-H.S.; Deligonul, S.; Cavusgil, E.; Chiou, J.-S. Always trust in old friends? Effects of reciprocity in bilateral asset specificity on trust in international B2B partnerships. J. Bus. Res. 2018, 90, 171–185. [Google Scholar] [CrossRef]
- Ng, E. An empirical framework developed for selecting B2b e-business models: The case of Australian agribusiness forms. J. Bus. Ind. Mark. 2005, 20, 218–225. [Google Scholar] [CrossRef]
- Ford, D. The Development of Buyer-Seller Relationships in Industrial Markets. Eur. J. Mark. 1980, 14, 339–353. [Google Scholar] [CrossRef]
- Wuyts, S.; Verhoef, P.C.; Prins, R. Partner selection in B2B information service markets. Int. J. Res. Mark. 2009, 26, 41–51. [Google Scholar] [CrossRef]
- Ju, C.B.; Ha, H.-Y. An empirical analysis of the stage model of Business-to-Business relationships in South Korea: A longitudinal study. Asia Pac. Bus. Rev. 2019, 25, 367–391. [Google Scholar] [CrossRef]
- Salam, A.F.; Rao, H.R.; Pegels, C.C. An Investigation of Consumer Perceived Risk on Electronic Commerce Transactions: The Role of Institutional Trust, and Economic Incentive in a Social Exchange Framework. In Proceedings of the Americas Conference on Information Systems, Baltimore, MD, USA, 14–16 August 1998. [Google Scholar]
- Shiau, W.-L.; Luo, M.M. Factors affecting online group buying intention and satisfaction: A social exchange theory perspective. Comput. Hum. Behav. 2012, 28, 2431–2444. [Google Scholar] [CrossRef]
- Pappas, J.M.; Flaherty, K.E. The effect of trust on customer contact personnel strategic behavior and sales performance in a service environment. J. Bus. Res. 2008, 61, 894–902. [Google Scholar] [CrossRef]
- Sarmento, M.; Farhaugmehr, M.; Simões, C. A relationship marketing perspective to trade fairs: Insights from participants. J. Bus. Ind. Mark. 2015, 30, 584–593. [Google Scholar] [CrossRef]
- Ybarra, C.E.; Turk, T.A. The evolution of trust in formation technology alliances. J. High. Technol. Manag. Res. 2009, 20, 62–74. [Google Scholar] [CrossRef]
- Moorman, C.; Zaltman, G.; Deshpande, R. Relationships between Providers and Users of Market Research: The Dynamics of Trust within and between Organizations. J. Mark. Res. 1992, 29, 314. [Google Scholar] [CrossRef]
- Gounaris, S.P. Trust and commitment influences on customer retention: Insights from business-to-business services. J. Bus. Res. 2005, 58, 126–140. [Google Scholar] [CrossRef]
- Anderson, E.; Weitz, B. Determinants of Continuity in Conventional Industrial Channel Dyads. Mark. Sci. 1989, 8, 310–323. [Google Scholar] [CrossRef]
- Reimann, M.; Schilke, O.; Thomas, J.S. Customer relationship management and firm performance: The mediating role of business strategy. J. Acad. Mark. Sci. 2009, 38, 326–346. [Google Scholar] [CrossRef]
- Vorhies, D.W.; Morgan, N.A. Benchmarking Marketing Capabilities for Sustainable Competitive Advantage. J. Mark. 2005, 69, 80–94. [Google Scholar] [CrossRef]
- Laaksonen, T.; Pajunen, K.; Kulmala, H.I. Co-evolution of trust and dependence in customer-supplier relationships. Ind. Mark. Manag. 2008, 37, 910–920. [Google Scholar] [CrossRef]
- Voss, K.E.; Tanner, E.C.; Mohan, M.; Lee, Y.-K.; Kim, H.K. Integrating reciprocity into a social exchange model of inter-firm B2B relationships. J. Bus. Ind. Mark. 2019, 34, 1668–1680. [Google Scholar] [CrossRef]
- Johnson, M.D.; Herrmann, A.; Huber, F. The Evolution of Loyalty Intentions. J. Mark. 2006, 70, 122–132. [Google Scholar] [CrossRef]
- Vanneste, B.S.; Puranam, P.; Kretschmer, T. Trust over time in change relationships: Meta-analysis and theory. Strateg. Manag. J. 2014, 35, 1891–1902. [Google Scholar] [CrossRef]
- Jap, S.D.; Ganesan, S. Control mechanisms and the relationship life-cycle. J. Mark. Res. 1999, 37, 227–245. [Google Scholar] [CrossRef]
- Chua, R.Y.J.; Ingram, P.; Morris, M.W. From the Head and the Heart: Locating Cognition- and Affect-Based Trust in Managers’ Professional Networks. Acad. Manag. J. 2008, 51, 436–452. [Google Scholar] [CrossRef]
- Wang, S.; Tomlinson, E.C.; Noe, R.A. The role of mentor trust and protégé internal locus of control in formal mentoring relationships. J. Appl. Psychol. 2010, 95, 358–367. [Google Scholar] [CrossRef] [PubMed]
- Colquitt, J.A.; Scott, B.A.; Lepine, J.A. Trust, trustworthiness, and trust propensity: A meta-analytic test of their unique relationships with risk taking and job performance. J. Appl. Psychol. 2007, 92, 909–927. [Google Scholar] [CrossRef] [PubMed]
- Dirks, K.T.; Ferrin, D.L. Trust in leadership: Meta-analytic findings and implications for research and practice. J. Appl. Psychol. 2002, 87, 611–628. [Google Scholar] [CrossRef] [PubMed]
- Swan, J.E.; Bowers, M.R.; Richardson, L.D. Customer trust in the salesperson: An integrative review and meta-analysis of the empirical literature. J. Bus. Res. 1999, 44, 93–107. [Google Scholar] [CrossRef]
- Autry, C.W.; Golicic, S.L. Evaluating buyer-seller relationship-performance spirals: A longitudinal study. J. Oper. Manag. 2010, 28, 87–100. [Google Scholar] [CrossRef]
- Ongena, S.; Smith, D.C. The duration of bank relationships. J. Financ. Econ. 2001, 61, 449–475. [Google Scholar] [CrossRef]
- Doney, P.M.; Cannon, J.P. An examination of the nature of trust in buyer-seller relationships. J. Mark. 1997, 61, 35–51. [Google Scholar]
- Morgan, R.M.; Hunt, S.D. The Commitment-Trust Theory of Relationship Marketing. J. Mark. 1994, 58, 20–38. [Google Scholar] [CrossRef]
- Palmatier, R.W.; Dant, R.P.; Grewal, D.; Evans, K.R. Factors influencing the effectiveness of relationship marketing: A meta-analysis. J. Mark. 2006, 70, 136–153. [Google Scholar] [CrossRef]
- Carmona-Lavado, A.; Gopalakrishnan, S.; Zhang, H. Product radicalness and firm performance in B2B marketing: A moderated mediation model. Ind. Mark. Manag. 2020, 85, 58–68. [Google Scholar] [CrossRef]
- Kotabe, M.; Martin, X.; Domoto, H. Gaining from vertical partnerships: Knowledge transfer, relationship duration, and supplier performance improvement in the U.S. and Japanese automotive industries. Strat. Manag. J. 2003, 24, 293–316. [Google Scholar] [CrossRef]
- Brouthers, K.D.; Brouthers, L.E.; Werner, S. Influences on strategic decision-making in the Dutch financial services industry. J. Manag. 2000, 26, 863–883. [Google Scholar] [CrossRef]
- Podsakoff, P.M.; MacKenzie, S.M.; Lee, J.Y.; Podsakoff, N.P. Common method biases in behavioral research: A critical review of the literature and recommended remedies. J. Appl. Psychol. 2003, 88, 879–903. [Google Scholar] [CrossRef] [PubMed]
- Sande, J.B.; Ghosh, M. Emdogeneity in survey research. Int. J. Res. Mark. 2018, 35, 185–204. [Google Scholar] [CrossRef]
- Netemeyer, R.G.; Bearden, W.O.; Sharma, S. Scaling Procedures: Issues and Applications; Sage: Thousand Oaks, CA, USA, 2003. [Google Scholar]
- Fornell, C.; Larcker, D.F. Evaluating structural equation models with unobservable variables and measurement error. J. Mark. Res. 1981, 18, 39–50. [Google Scholar] [CrossRef]
- Becker, T.E. Potential Problems in the Statistical Control of Variables in Organizational Research: A Qualitative Analysis with Recommendations. Organ. Res. Methods 2005, 8, 274–289. [Google Scholar] [CrossRef]
- Yu, J. The re-examination of conceptual model which contains control variables in structural equation modeling: Focusing on power, satisfaction and long-term orientation. J. Channel Retail. 2015, 20, 43–62. [Google Scholar]
- Kayande, U.; Bhargava, M. An examination of temporal patterns in meta-analysis. Mark. Lett. 1994, 5, 141–151. [Google Scholar] [CrossRef]
- Brouthers, K.D.; Brouthers, L.E. Why Service and Manufacturing Entry Mode Choices Differ: The Influence of Transaction Cost Factors, Risk and Trust. J. Manag. Stud. 2003, 40, 1179–1204. [Google Scholar] [CrossRef]
- Hoejmose, S.; Brammer, S.; Millington, A. Green supply chain management: The role of trust and top management in B2B and B2C markets. Ind. Mark. Manag. 2012, 41, 609–620. [Google Scholar] [CrossRef]
- Ekici, A. Temporal dynamics of trust in ongoing inter-organizational relationships. Ind. Mark. Manag. 2013, 42, 932–949. [Google Scholar] [CrossRef]
- Doney, P.M.; Barry, J.M.; Abratt, R. Trust determinants and outcomes in global B2B services. Eur. J. Mark. 2007, 41, 1096–1116. [Google Scholar] [CrossRef]



| Topic | Key Findings | Selected Papers | Relevance for This Study |
|---|---|---|---|
| B2B stage | Stage models provide a better understanding | Dwyer et al. (1987); | This study adds to the works on B2B stage models to emphasize the importance of dynamics in B2B relationships when firms evaluate their performance with partners over time. |
| Models | of B2B relationships, capturing the entire relationship development process | Ng (2005); Wuyts et al. (2009) | |
| Key features identified in each stage help to evaluate the level of partner relationships and subsequent selection practices. | |||
| Social exchange theory (SET) | Organizations interact to maximize their rewards and minimize their costs. To apply SET that incorporates long-term influences, a better understanding of trust is crucial. | Salam et al. (1998); Pappas and Flaherty, (2008); Shiau and Luo (2012) | Drawing from the literature on trust and performance, this research examines the effects and relationship processes that explain the trust–performance link during the relationship stages. |
| Evolution of trust | There is a high propensity for interorganizational relationships to develop along virtuous cycles. | Vlaar et al. (2007); Ybarra and Turk (2009) | Our research examines relationships between trust and firm performance in terms of temporal effects, and carryover effects, thus expanding the basis of relationship dynamics from T1 to T4 |
| Trust (T) increases if performance (T-1) is positive. |
| Loadings | ||||
|---|---|---|---|---|
| Items | T1 | T2 | T3 | T4 |
| Trust (T1: CR = 0.95, AVE = 0.54; T2: CR = 0.96, AVE = 0.48; T3: CR = 0.94, AVE = 0.58) | ||||
| This partner is not always honest with us (R). | 0.70 | 0.67 | 0.69 | |
| We believe the information provided by this partner. | 0.78 | 0.63 | 0.70 | |
| When making important decisions, this partner considers our welfare as well as its own. | 0.77 | 0.74 | 0.77 | |
| We trust that this partner has our best interests in mind. | 0.68 | 0.70 | 0.86 | |
| Firm performance (T2: CR = 0.97, AVE = 0.64; T3: CR = 0.97, AVE = 0.62; T4: CR = 0.95, AVE = 0.59) | ||||
| Business unit profitability | 0.73 | 0.76 | 0.70 | |
| Return on investment (ROI) | 0.77 | 0.73 | 0.67 | |
| Return on sales (ROS) | 0.86 | 0.67 | 0.68 | |
| Market share growth relative to competitors | 0.83 | 0.95 | 0.96 | |
| Growth in sales revenue | 0.81 | 0.78 | 0.78 | |
| Construct | Mean (SD) | Alpha | 1 | 2 | 3 | 4 | 5 | 6 |
|---|---|---|---|---|---|---|---|---|
| 1. Trust (T1) | 3.58 (0.78) | 0.82 | 0.54 | |||||
| 2. Firm performance (T2) | 3.47 (0.78) | 0.89 | 0.52 | 0.64 | ||||
| 3. Trust (T2) | 3.44 (0.77) | 0.83 | 0.44 | 0.29 | 0.48 | |||
| 4. Firm performance (T3) | 3.40 (0.78) | 0.88 | 0.35 | 0.40 | 0.29 | 0.62 | ||
| 5. Trust (T3) | 3.52 (0.75) | 0.80 | 0.53 | 0.34 | 0.36 | 0.49 | 0.58 | |
| 6. Firm performance (T4) | 3.43 (0.78) | 0.86 | 0.36 | 0.43 | 0.48 | 0.42 | 0.51 | 0.59 |
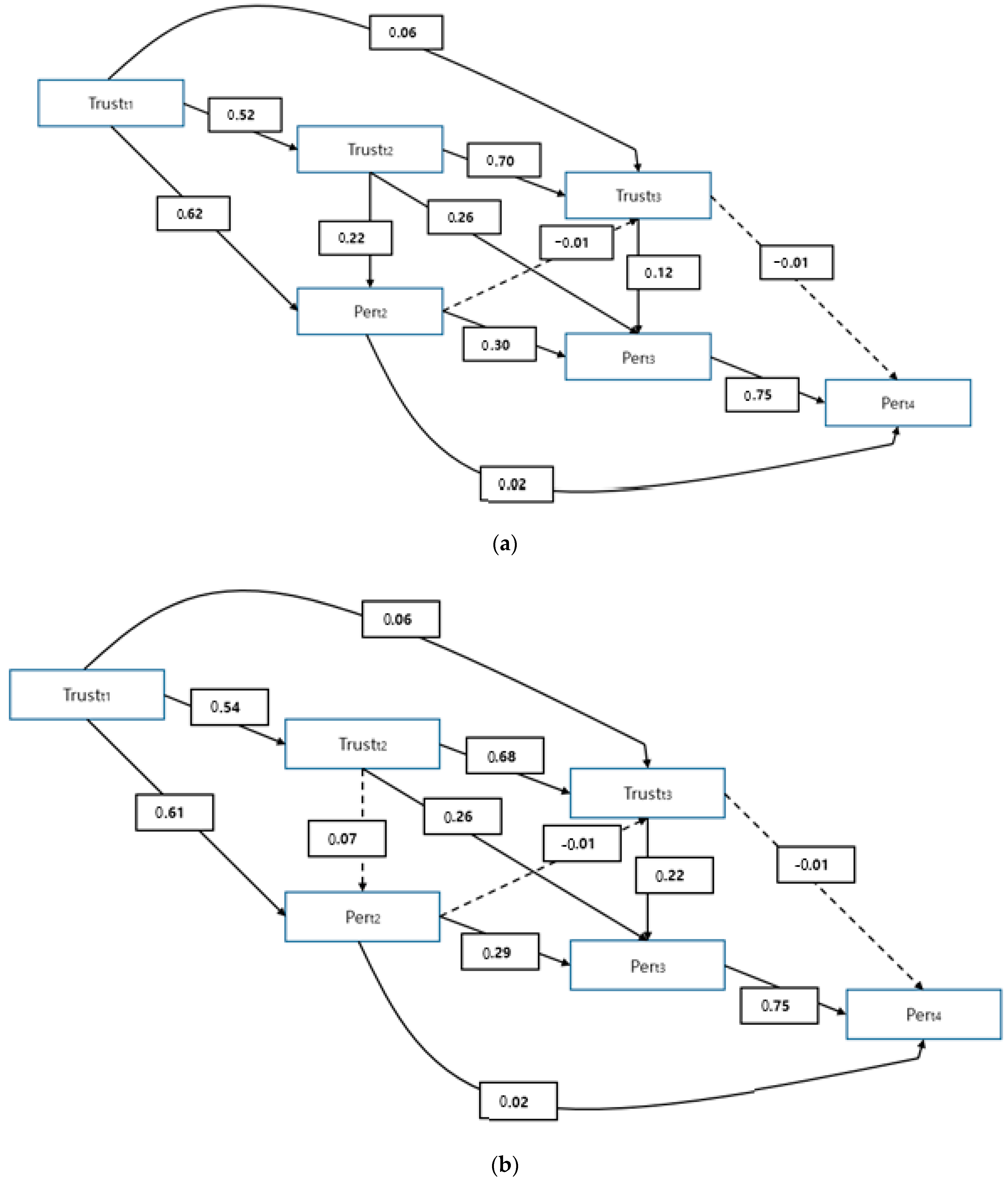
| Coefficient | Coefficient | |||
|---|---|---|---|---|
| without Control Variables | t-Value | with Control Variables | t-Value | |
| Trust (T1) → Performance (T2) (H1-H2) | 0.61 *** | 8.59 | 0.62 *** | 8.36 |
| Trust (T2) → Performance (T3) (H1-H2) | 0.26 *** | 4.65 | 0.26 *** | 4.59 |
| Trust (T3) → Performance (T4) (H1-H2) | −0.01 | −1.73 | −0.01 | −1.43 |
| Trust (T2) → Performance (T2) | 0.07 | 1.27 | 0.22 * | 2.76 |
| Trust (T3) → Performance (T3) | 0.22 ** | 2.85 | 0.12 * | 1.69 |
| Trust (T1) → Trust (T2) (H3) | 0.54 *** | 9.03 | 0.52 *** | 8.81 |
| Trust (T1) → Trust (T3) H3) | 0.06 *** | 5.78 | 0.06 *** | 5.58 |
| Trust (T2) → Trust (T3) (H3) | 0.68 *** | 10.79 | 0.70 *** | 10.81 |
| Performance (T2) → Performance (T3) (H4) | 0.29 *** | 6.81 | 0.30 *** | 6.8 |
| Performance (T2) → Performance (T4) (H4) | 0.02 *** | 3.46 | 0.02 *** | 3.22 |
| Performance (T3) → Performance (T4) (H4) | 0.75 *** | 10.63 | 0.75 *** | 10.62 |
| Performance (T2) → Trust (T3) | −0.01 | −1.25 | −0.01 | −1.57 |
| Path | Effect | Change in Paths | Δ Coefficient | Hypothesis | Support? |
|---|---|---|---|---|---|
| Trust → Performance | Temporal | T1-T2 → T2-T3 | −0.36 | H2 (+) | No (-) |
| Temporal | T2-T3 → T3-T4 | −0.27 | H2 (+) | No (-) | |
| Temporal | T2 → T3 | 0.15 | - | - | |
| Trust → Trust | Carryover | T1-T2 → T2-T3 | 0.14 | H3 (+) | YES |
| Carryover | T1-T2 → T1-T3 | −0.48 | H3 (+) | No (-) | |
| Performance | Carryover | T2-T3 → T3-T4 | 0.46 | H4 (+) | YES |
| Performance | Carryover | T2-T3 → T2-T4 | −0.27 | H4 (+) | No (-) |
| Standardized Coefficient | ||
|---|---|---|
| Path | Type | Length |
| Control(s) → Trust (T1) | 0.21 ** | 0.12 * |
| Control(s) → Trust (T2) | 0.52 ** | 0.22 ** |
| Control(s) → Trust (T3) | −0.03 ** | 0.01 |
| Control(s) → Performance (T2) | −0.08 | 0.03 |
| Control(s) → Performance (T3) | 0 | −0.01 |
| Control(s) → Performance (T4) | 0 | 0.01 |
Publisher’s Note: MDPI stays neutral with regard to jurisdictional claims in published maps and institutional affiliations. |
© 2020 by the author. Licensee MDPI, Basel, Switzerland. This article is an open access article distributed under the terms and conditions of the Creative Commons Attribution (CC BY) license (http://creativecommons.org/licenses/by/4.0/).
Share and Cite
Ha, H.-Y. Exploring the Effects of Trust and Its Outcomes in B2B Relationship Stages: A Longitudinal Study. Sustainability 2020, 12, 9937. https://doi.org/10.3390/su12239937
Ha H-Y. Exploring the Effects of Trust and Its Outcomes in B2B Relationship Stages: A Longitudinal Study. Sustainability. 2020; 12(23):9937. https://doi.org/10.3390/su12239937
Chicago/Turabian StyleHa, Hong-Youl. 2020. "Exploring the Effects of Trust and Its Outcomes in B2B Relationship Stages: A Longitudinal Study" Sustainability 12, no. 23: 9937. https://doi.org/10.3390/su12239937
APA StyleHa, H.-Y. (2020). Exploring the Effects of Trust and Its Outcomes in B2B Relationship Stages: A Longitudinal Study. Sustainability, 12(23), 9937. https://doi.org/10.3390/su12239937
