Visitor Management in World Heritage Destinations before and after Covid-19, Angkor
Abstract
1. Introduction: Contextualization and Objectives
- (1)
- To identify the visitor-management objectives, tactics, and strategies in place before COVID-19.
- (2)
- To identify and compare the weight of the new objectives and strategies (post-COVID-19) in the global tourist system, if they come into conflict with those in place prior to COVID-19.
- (3)
- To develop a proposal for an adaptation in the post-COVID-19 era following the recommendations of the specialized bodies.
- (4)
- To analyze the forms of power on which the different strategies are based.
- (5)
- To identify the players who dominate the tourism scenario, establishing if they are those responsible for the sector, or if new external actors come into play and determine the strategies of the sector.
- (6)
- To analyze if the classic paradigm of sustainability used to establish the strategies is maintained, if it is necessary to make changes without abandoning the paradigm, or if it is necessary to create a brand new paradigm.
2. The Transformation of the World and Tourism Due to COVID-19 and Its Implications for Visitor Management
2.1. Paradigms of Visitor Management Pre- and Post-COVID-19
2.2. The Paradigm of Sustainability and Flow Management in Overcrowded Destinations with Overtourism Problems
2.3. The Paradigm of Risk Society That Will Determine Carrying Capacity and the Planning and Management of Tourism in the Future
3. Methodology
4. Results and Discussion
4.1. The Visit to Angkor—Small Circuit and Grand Circuit
4.2. Evolution of the Number of Visitors in Angkor
4.3. Visitor-Management Tactics in Angkor Pre- and Post-COVID-19
4.4. Substantive Theory—Visitor-Management Strategies to Organize the Tactics
4.5. Formal Theory—Structure of Visitor-Management Strategies Pre- and Post-COVID-19 and Redevelopment of the Paradigm of Sustainability
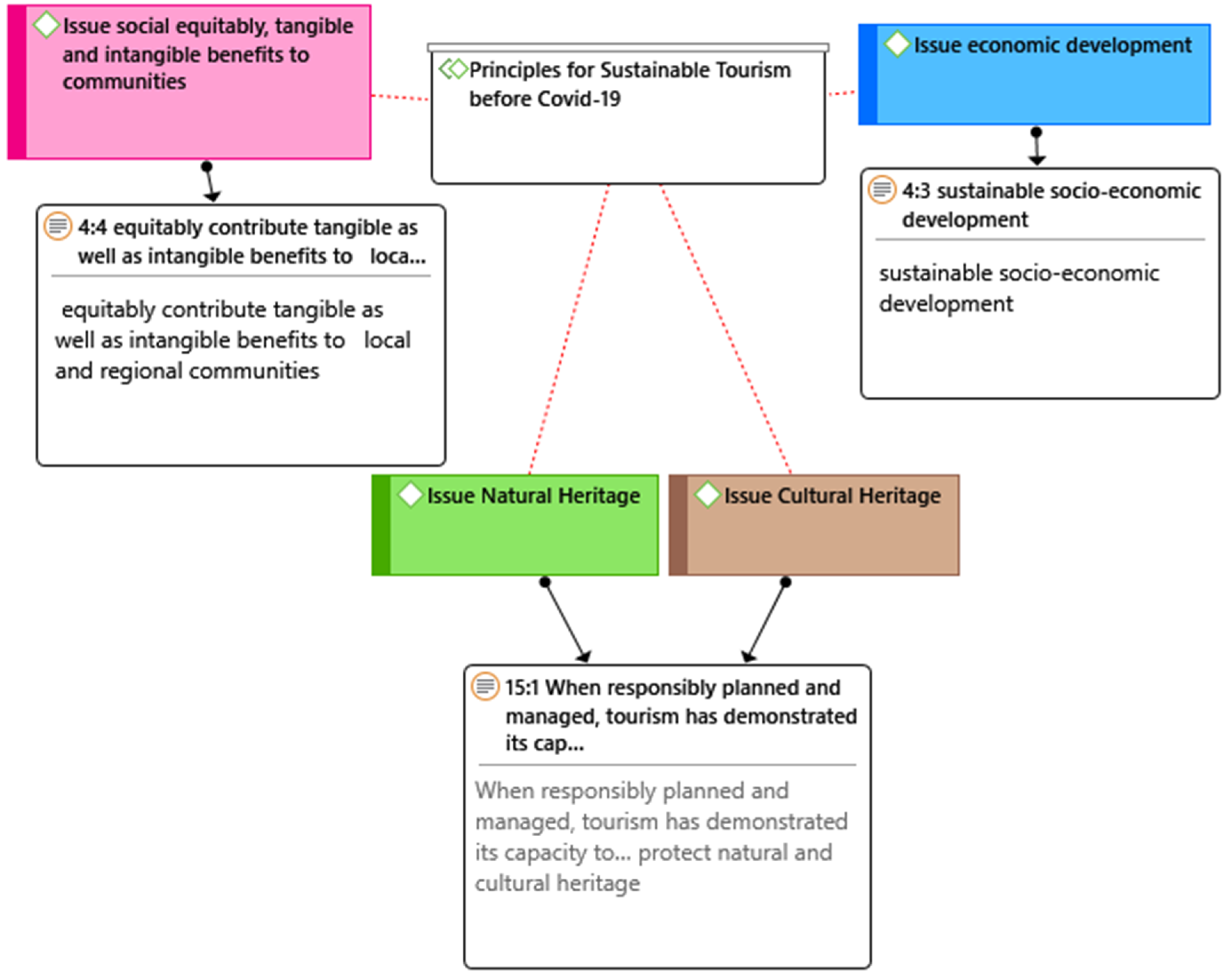
“The authority and capacity to control or prevent Outstanding Universal Value (OUV) damaging activities—which often includes making tough, perhaps even counterintuitive, decisions and enforcing them—is crucial. Many of the most progressive World Heritage sites have offered businesses and communities dynamic and sustainable alternatives to activities that damage the site’s values. However, they will also enforce protection when it is necessary”[1]
“A ‘Tourism Industry Stakeholder Workshop’ and a ‘Community, Monks and NGO Workshop’ were held in Siem Reap in March 2012. Together, all of the stakeholders involved provided feedback, drafts, and changes prior to the adoption of the final draft of the Tourism Management Plan (TMP) aiming to make the industry more sustainable and beneficial to the conservation of the World Heritage site, the local community, and tourism businesses within the destination”[1]
5. Conclusions
Supplementary Materials
Author Contributions
Funding
Acknowledgments
Conflicts of Interest
Appendix A
















References
- UNESCO. Angkor World Heritage Area. Tourism Management Plan. Available online: http://whc.unesco.org/document/134601 (accessed on 12 August 2020).
- Shirvani Dastgerdi, A.; De Luca, G. Specifying the significance of historic sites in heritage planning. Conserv. Sci. Cult. Herit. 2018, 18, 29–39. [Google Scholar]
- UNESCO. World Heritage Sustainable Tourism Online Toolkit. Available online: http://whc.unesco.org/sustainabletourismtoolkit/ (accessed on 12 August 2020).
- Olivié, I.; Gracia, M. ¿El fin de la globalización? Una reflexión sobre los efectos de la crisis del Covid-19 desde el Índice Elcano de Presencia Global. Real Instituto Elcano. Available online: http://www.realinstitutoelcano.org/wps/portal/rielcano_es/contenido?WCM_GLOBAL_CONTEXT=/elcano/elcano_es/zonas_es/ari43-2020-olivie-gracia-fin-de-la-globalizacion-reflexion-efectos-crisis-covid-19-indice-ecano-de-presencia-global (accessed on 14 April 2020).
- Brouder, P. Reset redux: Possible evolutionary pathways towards the transformation of tourism in a COVID-19 world. Tour. Geogr. 2020, 22, 1–7. [Google Scholar] [CrossRef]
- Kuhn, T.S. La Estructura De Las Revoluciones Científicas; Fondo de cultura económica: Ciudad de Mexico, Mexico, 1971. [Google Scholar]
- Beck, U. Risk Society. Towards a New Modernit; Sage Publications: London, UK, 1992. [Google Scholar]
- D’Amore, L. Guidelines to planning in harmony with the host community. In Tourism in Canada: Selected Issues and Options; Murphy, P.E., Ed.; University of Victoria: Victoria, BC, Canada, 1983; pp. 135–159. [Google Scholar]
- Ashley, C.; Roe, D. Enhancing Community Involvement in Wildlife Tourism: Issues and Challenges; IIED Wildlife and Development Series: London, UK, 1998. [Google Scholar]
- Tosun, C. Towards a Typology of Community Participation in the Tourism Development Process. Anatolia 1999, 10, 113–134. [Google Scholar] [CrossRef]
- World Tourism Organization. Sustainable development of ecotourism. A Compilation of Good Practices. 2001. Available online: https://www.e-unwto.org/doi/epdf/10.18111/9789284404780 (accessed on 13 November 2020).
- UNWTO; OOAS. Tourism and the Sustainable Development Goals—Good Practices in the Americas; UNWTO: Madrid, Spain, 2018. [Google Scholar]
- De Luca, G.; Dastgerdi, A.S.; Francini, C.; Liberatore, G. Sustainable Cultural Heritage Planning and Management of Overtourism in Art Cities: Lessons from Atlas World Heritage. Sustainability 2020, 12, 3929. [Google Scholar] [CrossRef]
- Enseñat-Soberanis, F.; Frausto-Martínez, O.; Gándara-Vázquez, M. A visitor flow management process for touristified archaeological sites. J. Herit. Tour. 2018, 14, 340–357. [Google Scholar] [CrossRef]
- Albrecht, J.N. Introduction to Visitor Management in Tourism Destinations. In Visitor Management in Tourism Destinations; CABI Publishing: Wallingford, UK, 2017. [Google Scholar]
- Kuo, I.L. The effectiveness of environmental interpretation at resource-Sensitive tourism destinations. Int. J. Tour. Res. 2002, 4, 87–101. [Google Scholar] [CrossRef]
- Orams, M.B. A conceptual model of tourist-wildlife interaction: The case for education as a management strategy. Aust. Geogr. 1996, 27, 39–51. [Google Scholar] [CrossRef]
- Eagles, P.; McCool, S.; Haynes, C. Sustainable Tourism in Protected Areas: Guidelines for Planning and Management, 7 Tools for Visitor Management; World Commision on Protected Areas (WCPA), The World Conservation Union (IUCN): Cambridge, UK, 2002; Available online: http://www.unep.fr/shared/publications/other/3084/BP8-7.pdf (accessed on 1 October 2019).
- Mason, P. Visitor management in protected areas: From ‘hard’ to ‘soft’ approaches? Curr. Issues Tour. 2005, 8, 181–194. [Google Scholar] [CrossRef]
- Manning, R.E.; Anderson, L.E. Managing Outdoors Recreation: Case Studies in the National Parks; CABI Publishing: Wallingford, UK, 2018. [Google Scholar]
- Elhalem, A.; Motaal, D.; Ebied, A. Archaeological Replica Models: A New Visitor Management Technique to Sustain the Heritage Sites. Int. J. Tour. Hosp. Manag. 2019, 3, 14–35. [Google Scholar]
- Suchman, M.C. Managing legitimacy: Strategic and institutional approaches. Acad. Manag. Rev. 2015, 20, 571–610. [Google Scholar] [CrossRef]
- Beirman, D. Restoring tourism destinations in crisis: A strategic marketing approach. In Riding the Wave of Tourism and Hospitality Research; Braithwaite, R.L., Braithwaite, R.W., Eds.; Southern Cross University: Lismore, Australia, 2003; pp. 1146–1150. Available online: https://search.informit.com.au/documentSummary;dn=844199323753492;res=IELIAC (accessed on 12 June 2020).
- Prideaux, B.; Laws, E.; Faulkner, B. Events in Indonesia: Exploring the limits to formal tourism trends forecasting methods in complex crisis situations. Tour. Manag. 2003, 24, 475–487. [Google Scholar] [CrossRef]
- Mair, J.; Ritchie, B.W.; Walters, G. Towards a research agenda for post-disaster and post-crisis recovery strategies for tourist destinations: A narrative review. Curr. Issues Tour. 2016, 19, 1–26. [Google Scholar] [CrossRef]
- Mao, C.; Ding, C.G.; Lee, H. Post-SARS tourist arrival recovery patterns: An analysis based on a catastrophe theory. Tour. Manag. 2010, 31, 855–861. [Google Scholar] [CrossRef] [PubMed]
- Ruan, W.; Li, Y.; Liu, C.S. Measuring Tourism Risk Impacts on Destination Image. Sustainability 2017, 9, 1501. [Google Scholar] [CrossRef]
- Gellert-De Pinto, G.I. El cambio de paradigma: De la atención de desastres a la gestión del riesgo. Bol. Cient. Sapiens Res. 2012, 2, 13–17. [Google Scholar]
- Saveriades, A. Establishing the social tourism carrying capacity for the tourist resorts of the east coast of the Republic of Cyprus. Tour. Manag. 2000, 21, 147–156. [Google Scholar] [CrossRef]
- McCool, S.F.; Lime, D.W. Tourism Carrying Capacity: Tempting Fantasy or Useful Reality? J. Sustain. Tour. 2001, 9, 372–388. [Google Scholar] [CrossRef]
- O’Reilly, A.M. Tourism Carrying Capacity: Concept and Issues. Travel Manag. 1987, 7, 254–258. [Google Scholar] [CrossRef]
- Martin, B.S.; Uysal, M. An examination of the relationship between carrying capacity and the tourism lifecycle: Management and policy implications. J. Environ. Manag. 1990, 31, 327–333. [Google Scholar] [CrossRef]
- Brown, K.; Turner, R.K.; Hameed, H.; Bateman, I.A.N. Environmental carrying capacity and tourism development in the Maldives and Nepal. Environ. Conserv. 1997, 24, 316–325. [Google Scholar] [CrossRef]
- Simón, F.J.G.; Narangajavana, Y.; Marqués, D.P. Carrying capacity in the tourism industry: A case study of Hengistbury Head. Tour. Manag. 2004, 25, 275–283. [Google Scholar] [CrossRef]
- Salerno, F.; Viviano, G.; Manfredi, E.C.; Caroli, P.; Thakuri, S.; Tartari, G. Multiple Carrying Capacities from a management-oriented perspective to operationalize sustainable tourism in protected areas. J. Environ. Manag. 2013, 128, 116–125. [Google Scholar] [CrossRef] [PubMed]
- Muler-Gonzalez, V.; Coromina, L.; Galí, N. Overtourism: Residents’ perceptions of tourism impact as an indicator of resident social carrying capacity-case study of a Spanish heritage town. Tour. Rev. 2018, 73, 277–296. [Google Scholar] [CrossRef]
- Mexa, A.; Coccossis, H. Tourism Carying Capacity: A Theoretical Overview. In The Challenge of Tourism Carrying Capacity Assessment: Theory and Practice; Routledge: New York, NY, USA, 2016; pp. 37–54. [Google Scholar]
- Coccossis, H.; Mexa, A.; Collovini, A.; Parpairis, A.; Konstandoglou, M. Defining, Measuring and Evaluating Carrying Capacity in European Tourism Destinations; University of the Aegean, Greece, Environmental Planning Laboratory: Athens, Greece, 2002. [Google Scholar]
- Yunfei, Q. Establishing a monitoring and warning system and tourism impact analysis and management for world cultural heritage in China. In Visitor Management and Carrying Capacity at World Heritage Sites in China; Agnew, N., Demas, M., Eds.; The Getty Conservation Institute: Jiuquan, China, 2013; pp. 29–34. [Google Scholar]
- Guo, W.; Chung, S. Remarking Tourism Carrying Capacity Frameworks for Geoparks. In Proceedings of the 4th International Conference on Advances in Social Science, Humanities, and Management, Guangzhou, China, 24–25 December 2016. [Google Scholar]
- Delanghe, P.; Peou, H.; Lloyd, G.; Mackay, R.; Sullivan, S. Tourism and Development: Angkor’s Away; ICOMOS: Paris, France, 2008; Available online: http://openarchive.icomos.org/1211/1/III-1-Article4_Delanghe_Peou_Lloyd_Mackay_Sullivan.pdf (accessed on 10 June 2020).
- Strauss, A.; Corbin, J.M. Grounded Theory Methodology. Handbook of Qualitative Research; Sage: Newbury Park, CA, USA, 1994; pp. 273–285. [Google Scholar]
- Strauss, A.; Corbin, J.M. Grounded Theory in Practice; Sage: Newbury Park, CA, USA, 1997. [Google Scholar]
- Ratcliffe, R. Cambodia Tourism Chefs Call for End to Covid-19 Healthcare and Funeral Deposit. The Guardian. Available online: https://www.theguardian.com/world/2020/jun/25/cambodia-tourism-chiefs-call-for-end-to-covid-19-healthcare-and-funeral-deposit (accessed on 9 August 2020).
- Buheji, M.; da Cunha, K.C.; Beka, G.; Mavrić, B.; De Souza, Y.L.; da Costa Silva, S.S.; Yein, T.C. The Extent of COVID-19 Pandemic Socio-Economic Impact on Global Poverty. A Global Integrative Multidisciplinary Review. Am. J. Econ. 2020, 10, 213–224. [Google Scholar] [CrossRef]
- Byrd, E.T. Stakeholders in sustainable tourism development and their roles: Applying stakeholder theory to sustainable tourism development. Tour. Rev. 2007, 62, 6–13. [Google Scholar] [CrossRef]
- Nye, J.S. Soft power. Foreign Policy 1990, 80, 153–171. [Google Scholar] [CrossRef]
- Weber, M. Economy and Society: An Outline of Interpretive Sociology; University of California Press: Berkeley, CA, USA, 1978. [Google Scholar]
- UNWTO. Covid-19: Putting People First. Available online: https://www.unwto.org/tourism-covid-19 (accessed on 20 November 2020).
- UNWTO. UN Policy Brief on Tourism and COVID 19. Available online: https://webunwto.s3.eu-west-1.amazonaws.com/s3fs-public/2020-08/200828-sg-statement-en.pdf (accessed on 20 November 2020).
- Velasco, M. Entre el poder y la racionalidad: Gobierno del turismo, política turística, planificación turística y gestión pública del turismo. PASOS Rev. Tur. Patrim. Cult. 2016, 14, 577–594. [Google Scholar] [CrossRef]
- Guerra-Manzo, E. El problema del poder en la obra de Michel Foucault y Norbert Elias. Estud. Sociol. 1999, 17, 95–120. [Google Scholar]
- Cheong, S.M.; Miller, M.L. Power and tourism: A Foucauldian observation. Ann. Tour. Res. 2000, 27, 371–390. [Google Scholar] [CrossRef]
- Romanin, E.S.A. Entre el poder y la dominación. Los usos del monopolio en la sociología de Norbert Elías. Intersticios. Rev. Sociol. Pensam. Crít. 2009, 3, 231–239. [Google Scholar]
- Caton, K. Taking the moral turn in tourism studies. Ann. Tour. Res. 2012, 39, 1906–1928. [Google Scholar] [CrossRef]
- Holmes, A.P.; Grimwood, B.S.; King, L.J.; Lutsel K’e Dene First Nation. Creating an Indigenized visitor code of conduct: The development of Denesoline self-determination for sustainable tourism. J. Sustain. Tour. 2016, 24, 1177–1193. [Google Scholar] [CrossRef]
- Hang, P. Stakeholders of Angkor World Heritage site management. In Proceedings of the Personas y Comunidades: Actas del Segundo Congreso Internacional de Buenas Prácticas en Patrimonio Mundial, Madrid, Spain, 29 April–2 May 2015; pp. 525–536. [Google Scholar]
- World Health Organization. A Joint Statement on Tourism and COVID-19—UNWTO and WHO Call for Responsibility and Coordination. Available online: https://www.who.int/news-room/detail/27-02-2020-a-joint-statement-on-tourism-and-covid-19-unwto-and-who-call-for-responsibility-and-coordination (accessed on 12 August 2020).








| Months | Total Number of Tourists (Buying Ticket) | Revenue, USD | ||||
|---|---|---|---|---|---|---|
| - | 2010 | 2016 | Change % 2010–2016 | 2010 | 2016 | Change % 2010–2016 |
| January | 118,929 | 248,035 | 108.6 | 3,531,880 | 7,151,260 | 102.5 |
| February | 118,499 | 245,819 | 107.4 | 3,575,940 | 7,208,140 | 101.6 |
| March | 107,007 | 207,504 | 93.9 | 3,040,720 | 5,992,200 | 97.1 |
| April | 80,068 | 146,196 | 82.6 | 2,207,000 | 4,148,560 | 88.0 |
| May | 69,851 | 125,199 | 79.2 | 1,896,680 | 3,473,720 | 83.1 |
| June | 64,967 | 119,302 | 83.6 | 1,796,080 | 3,297,820 | 83.6 |
| July | 84,565 | 168,215 | 98.9 | 2,300,760 | 4,605,280 | 100.2 |
| August | 93,446 | 172,046 | 84.1 | 2,669,700 | 4,890,700 | 83.2 |
| September | 66,838 | 130,856 | 95.8 | 1,839,560 | 3,640,260 | 97.9 |
| October | 88,940 | 165,548 | 86.1 | 2,510,600 | 4,684,620 | 86.6 |
| November | 127,278 | 219,052 | 72.1 | 3,747,580 | 6,328,340 | 68.9 |
| December | 103,963 | 249,482 | 140.0 | 3,997,000 | 7,161,300 | 79.2 |
| Total | 1,155,055 | 2,197,254 | 90.2 | 33,113,500 | 62,582,200 | 89.0 |
| Areas with restricted access due to hazards |
| Authorized ID for restricted access |
| Ban on purchasing items or giving money to children |
| Ban on smoking |
| Ban on touching |
| Checks on persons accessing restricted areas |
| Collaboration between countries: China–Cambodia |
| Collaboration between countries: India–Cambodia |
| Collaboration between countries: Japan–Cambodia |
| Collaboration between countries: US–Cambodia |
| Cutting down the time spent in the areas most at risk |
| Do not damage the environment |
| Donations for religious activities |
| Dress code in sacred places |
| Economic sanctions |
| Extended offer based on alternative resources |
| Extended offer based on similar resources |
| Financial support |
| General code of conduct |
| Informal group management to keep people together |
| Inspection and guiding staff |
| Involvement of experts and the local community |
| Length-based ticket rates to encourage longer stays |
| Limited circulation areas |
| Making access difficult to discourage visitors |
| Music to request donations for social purposes |
| No damage to built heritage assets |
| No litter allowed |
| No practices that may be harmful to health |
| No shouting or speaking loudly in sacred places |
| No trivialization of culture |
| Publication of ticket sales rules and sanctions for fraud |
| Regulated opening times |
| Regulated sales areas |
| Rehabilitation process |
| Reinforcement of resources that are degraded by use |
| Religious significance |
| Respect for religion-authenticity |
| Restoration work |
| Restricted access |
| Restricted access areas |
| Restricted area access and waiting times |
| Restricted area access and visiting times |
| Sale of accommodation, food, drink, and leisure in Siem Reap |
| Sale of local produce |
| Sale of services |
| Sale of souvenirs |
| Sense of the universe and everyday life |
| Strengthening of resources against inclement weather and for the safety of tourists |
| Supplementary infrastructures |
| Take care of the natural environment |
| Technical Project |
| Ticket inspections |
| Ticket sales |
| Traffic regulation |
| Transport and guide service sales |
| Visit flow and points of interest |
| Areas with restricted access due to hazards |
| Avoid physical contact, e.g., shaking hands |
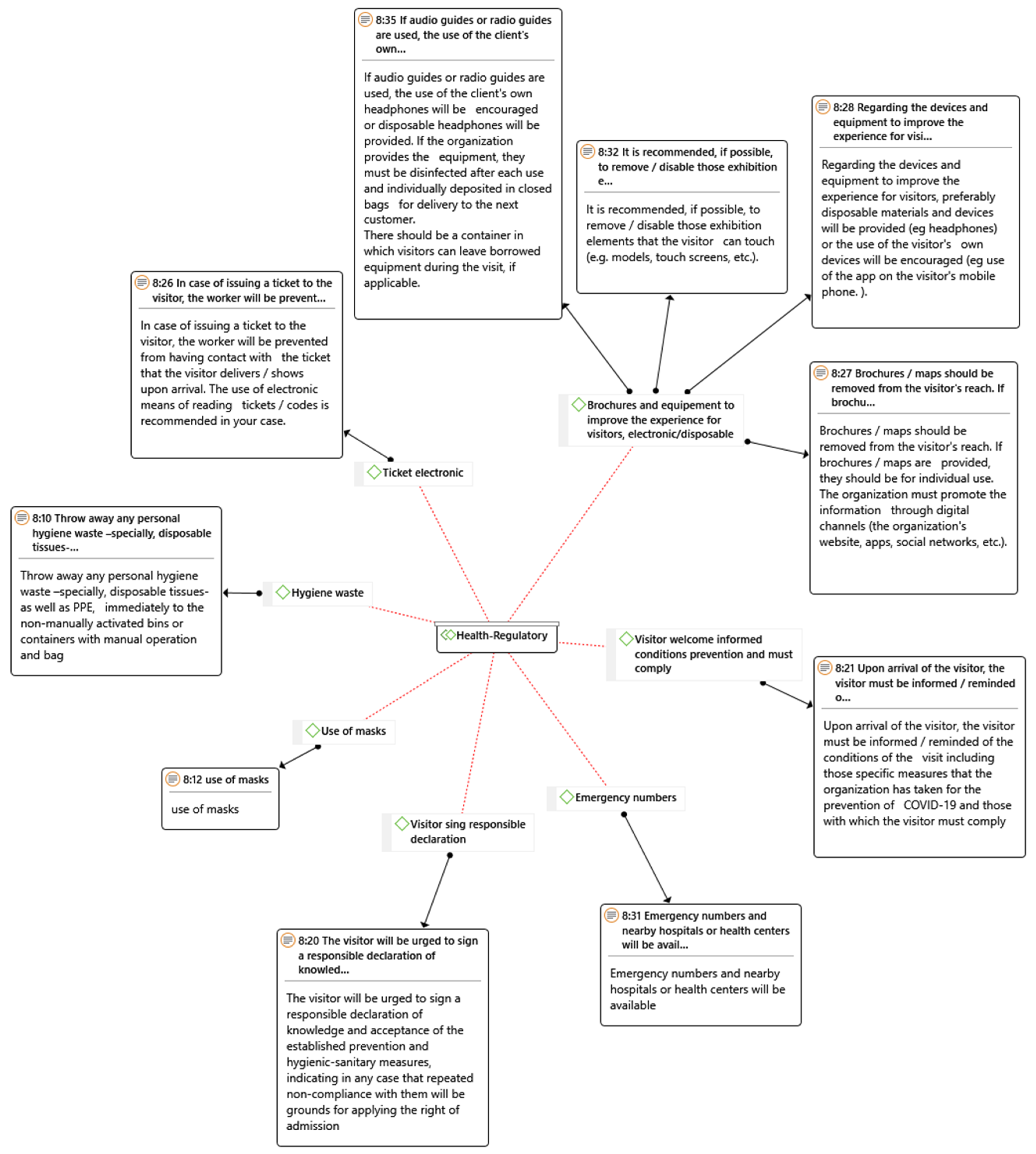
| Brochures and equipment to improve visitor experience, i.e., electronic/disposable |
| Carrying capacity |
| COVID-19 symptoms warning messages |
| Cutting down the time spent in the areas most at risk |
| Sanitizing mats at entrance |
| Disinfectant solution |
| Emergency numbers |
| Emplacement, visit itinerary |
| Extended offer based on similar resources |
| Hygiene waste |
| Information on preventive measures |
| No practices that may be harmful to health |
| Non-contact thermometer |
| Shopping areas controlled and use of protection screens |
| Social distancing |
| Electronic tickets |
| Transport disinfection and social distancing |
| Use of masks |
| Visitors must sign a declaration of responsibility |
| Visitors need to be informed on arrival of the preventive requirements they should meet |
| Washing hands and disinfectant solution |
| Objectives to Be Achieved | Types of Strategies | ||
|---|---|---|---|
| Physical | Regulatory | Educational | |
| Economic | Economic–Physical | Economic–Regulatory | Economic–Educational |
| Social | Social–Physical | Social–Regulatory | Social–Educational |
| Cultural Heritage | Cultural Heritage–Physical | Cultural Heritage–Regulatory | Cultural Heritage–Educational |
| Natural Heritage | Natural Heritage–Physical | Natural Heritage–Regulatory | Natural Heritage–Educational |
| Public Health | Public Health–Physical | Public Health–Regulatory | Public Health–Educational |
| Pre-Post COVID-19 | Objectives to Be Achieved | Formal Types of Strategies and Associated Forms of Power | |||
|---|---|---|---|---|---|
| Hard | Soft | ||||
| Physical | Regulatory | Educational | |||
| Post-COVID-19, decision-making actors: health authorities, companies, heritage management organizations, local leaders | Pre-COVID-19, decision-making actors: companies, heritage management organizations, social leaders | Economic | Economic–Physical | Economic–Regulatory | Economic–Educational |
| Social | Social–Physical | Social–Regulatory | Social–Educational | ||
| Cultural Heritage | Cultural Heritage–Physical | Cultural Heritage–Regulatory | Cultural Heritage–Educational | ||
| Natural Heritage | Natural Heritage–Physical | Natural Heritage–Regulatory | Natural Heritage–Educational | ||
| Public Health | Public Health–Physical | Public Health–Regulatory | Public Health–Educational | ||
Publisher’s Note: MDPI stays neutral with regard to jurisdictional claims in published maps and institutional affiliations. |
© 2020 by the authors. Licensee MDPI, Basel, Switzerland. This article is an open access article distributed under the terms and conditions of the Creative Commons Attribution (CC BY) license (http://creativecommons.org/licenses/by/4.0/).
Share and Cite
Alvarez-Sousa, A.; Paniza Prados, J.L. Visitor Management in World Heritage Destinations before and after Covid-19, Angkor. Sustainability 2020, 12, 9929. https://doi.org/10.3390/su12239929
Alvarez-Sousa A, Paniza Prados JL. Visitor Management in World Heritage Destinations before and after Covid-19, Angkor. Sustainability. 2020; 12(23):9929. https://doi.org/10.3390/su12239929
Chicago/Turabian StyleAlvarez-Sousa, Antonio, and Jose Luis Paniza Prados. 2020. "Visitor Management in World Heritage Destinations before and after Covid-19, Angkor" Sustainability 12, no. 23: 9929. https://doi.org/10.3390/su12239929
APA StyleAlvarez-Sousa, A., & Paniza Prados, J. L. (2020). Visitor Management in World Heritage Destinations before and after Covid-19, Angkor. Sustainability, 12(23), 9929. https://doi.org/10.3390/su12239929

