An Exploratory Study of Consumer Food Waste Attitudes, Social Norms, Behavioral Intentions, and Restaurant Plate Waste Behaviors in Taiwan
Abstract
1. Introduction
2. Literature Review
2.1. Social Norms
2.2. How Attitude Influences Behavior Intention
2.3. Food Waste and Plate Waste in Restaurants
3. Methodology
3.1. Data Collection Procedure
3.2. Reliability and Validity of Measurements
3.3. Data Analysis
4. Results
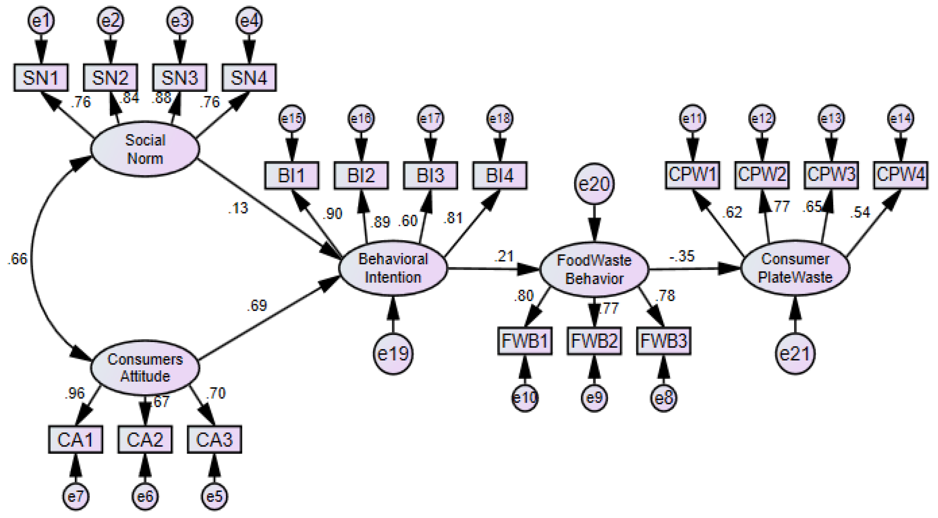
4.1. Evaluating Structural Evaluation Model and Testing Hypotheses
4.2. Sequential Mediation for Examining the Relationships of Variables
5. Discussion
6. Conclusions
6.1. Theoretical Implications
6.2. Practical Implications
6.3. Recommendations
Author Contributions
Funding
Acknowledgments
Conflicts of Interest
References
- Wang, L.; Xue, L.; Li, Y.; Liu, X.; Cheng, S.; Liu, G. Horeca food waste and its ecological footprint in Lhasa, Tibet, China. Resour. Conserv. Recycl. 2018, 136, 1–8. [Google Scholar] [CrossRef]
- Von Braun, J. The World Food Situation: New Driving Forces and Required Actions; Food Policy Report; IFPRI: Washington, DC, USA, 2007; Available online: http://www.ifpri.org/pubs/fpr/pr18.pdf (accessed on 17 September 2020).
- Filimonau, V.; Fidan, H.; Alexieva, I.; Dragoev, S.; Marinova, D.D. Restaurant food waste and the determinants of its effective management in Bulgaria: An exploratory case study of restaurants in Plovdiv. Tour. Manag. Perspect. 2019, 32, 100577. [Google Scholar] [CrossRef]
- Parfitt, J.; Barthel, M.; Macnaughton, S. Food waste within food supply chains: Quantification and potential for change to 2050. Philos. Trans. R. Soc. B Biol. Sci. 2010, 365, 3065–3081. [Google Scholar] [CrossRef] [PubMed]
- Dou, Z.; Ferguson, J.; Galligan, D.; Kelly, A.; Finn, S.; Giegengack, R. Assessing U.S. food wastage and opportunities for reduction. Glob. Food Secur. 2016, 8, 19–26. [Google Scholar] [CrossRef]
- Godfray, H.C.J.; Beddington, J.R.; Crute, I.R.; Haddad, L.; Lawrence, D.; Muir, J.F.; Toulmin, C. Food security: The challenge of feeding 9 billion people. Science 2010, 327, 812–818. [Google Scholar] [CrossRef]
- Quested, T.; Johnson, H. Household Food and Drink Waste in the UK; Wastes & Resources Action Programme (WRAP): Banbury, UK, 2009. [Google Scholar]
- FAO-Food and Agriculture Organization. Food Wastage Footprint: Impacts on Natural Resources; Food and Agriculture Organization of the United Nations: Rome, Italy, 2013. [Google Scholar]
- FAO-Food and Agriculture Organization. Global Food Losses and Food Waste—Extent, Causes and Prevention; Food and Agriculture Organization: Rome, Italy, 2011. [Google Scholar]
- Monier, V.; Mudgal, S.; Escalon, V.; O’Connor, C.; Gibon, T.; Anderson, G.; Morton, G. Preparatory Study on Food Waste across EU 27; Report for the European Commission [DG ENV—Directorate C]; European Commission: Brussels, Belgium, 2010. [Google Scholar]
- Neff, R.A.; Spiker, M.L.; Truant, P.L. Wasted food: US consumers’ reported awareness, attitudes, and behaviors. PLoS ONE 2015, 10, e0127881. [Google Scholar] [CrossRef]
- Lipinski, B.; Hanson, C.; Lomax, J.; Kitinoja, L.; Waite, R.; Searchinger, T. Reducing Food Loss and Waste; World Resources Institute Working Paper 1; World Resources Institute: Washington, DC, USA, 2013; pp. 1–40. [Google Scholar]
- Silvennoinen, K.; Heikkilä, L.; Katajajuuri, J.-M.; Reinikainen, A. Food waste volume and origin: Case studies in the Finnish food service sector. Waste Manag. 2015, 46, 140–145. [Google Scholar] [CrossRef]
- Christ, K.L.; Burritt, R. Material flow cost accounting for food waste in the restaurant industry. Br. Food J. 2017, 119, 600–612. [Google Scholar] [CrossRef]
- Wang, L.E.; Liu, G.; Liu, X.; Liu, Y.; Gao, J.; Zhou, B.; Cheng, S. The weight of unfinished plate: A survey based characterization of restaurant food waste in Chinese cities. Waste Manag. 2017, 66, 3–12. [Google Scholar] [CrossRef]
- Grandhi, B.; Singh, A.J. What a waste! A study of food wastage behavior in Singapore. J. Food Prod. Mark. 2016, 22, 471–485. [Google Scholar] [CrossRef]
- Charlebois, S.; Schwab, A.; Henn, R.; Huck, C.W. Food fraud: An exploratory study for measuring consumer perception towards mislabeled food products and influence on self-authentication intentions. Trends Food Sci. Technol. 2016, 50, 211–218. [Google Scholar] [CrossRef]
- Papargyropoulou, E.; Wright, N.; Lozano, R.; Steinberger, J.; Padfield, R.; Ujang, Z. Conceptual framework for the study of food waste generation and prevention in the hospitality sector. Waste Manag. 2016, 49, 326–336. [Google Scholar] [CrossRef] [PubMed]
- Parfitt, Y.; Pike, A.; Ayers, S. The impact of parents’ mental health on parent–baby interaction: A prospective study. Infant Behav. Dev. 2013, 36, 599–608. [Google Scholar] [CrossRef] [PubMed]
- Berkowitz, A.D. The Social Norms Approach: Theory, Research and Annotated Bibliography; Hampton Press Inc.: Cresskill, NJ, USA, 2001. [Google Scholar]
- Andreasen, A.R. Marketing Social Change: Changing Behavior to Promote Health, Social Development, and the Environment; Jossey-Bass: San Francisco, CA, USA, 1995. [Google Scholar]
- Perkins, H.W.; Berkowitz, A.D. Perceiving the community norms of alcohol use among students: Some research implications for campus alcohol education programming. Int. J. Addict. 1986, 21, 961–976. [Google Scholar] [CrossRef] [PubMed]
- Terrier, L.; Marfaing, B. Using social norms and commitment to promote pro-environmental behavior among hotel guests. J. Environ. Psychol. 2015, 44, 10–15. [Google Scholar] [CrossRef]
- Mirosa, M.; Liu, Y.; Mirosa, R. Consumers’ behaviors and attitudes toward doggy bags: Identifying barriers and benefits to promoting behavior change. J. Food Prod. Mark. 2018, 24, 563–590. [Google Scholar] [CrossRef]
- Sirieix, L.; Lala, J.; Kocmanova, K. Understanding the antecedents of consumers’ attitudes towards doggy bags in restaurants: Concern about food waste, culture, norms and emotions. J. Retail. Consum. Serv. 2017, 34, 153–158. [Google Scholar] [CrossRef]
- Eatforum. What Is EAT? Science, Politics and Business Sharing Food for Thought. 2017. Available online: http://eatforum.org/eat-initiative/what-is-eat/ (accessed on 17 September 2020).
- Allcott, H. Social norms and energy conservation. J. Public Econ. 2011, 95, 1082–1095. [Google Scholar] [CrossRef]
- Stöckli, S.; Niklaus, E.; Dorn, M. Call for testing interventions to prevent consumer food waste. Resour. Conserv. Recycl. 2018, 136, 445–462. [Google Scholar] [CrossRef]
- Jagau, H.L.; Vyrastekova, J. Behavioral approach to food waste: An experiment. Br. Food J. 2017, 119, 882–894. [Google Scholar] [CrossRef]
- Fishbein, M.; Ajzen, I.; Hinkle, R. “Predicting and Understanding Voting in American Elections: Effects of External Variables.” Understanding Attitudes and Predicting Social Behavior; Prentice-Hall: Englewood Cliffs, NJ, USA, 1980; p. 173195. [Google Scholar]
- Fishbein, M.; Ajzen, I. Belief, Attitude, Intention and Behavior: An Introduction to Theory and Research; Adison-Wesley: Reading, MA, USA, 1975. [Google Scholar] [CrossRef]
- Ajzen, I. The theory of planned behavior. Organ. Behav. Hum. Decis. Process. 1991, 50, 179–211. [Google Scholar] [CrossRef]
- Blackwell, R.D.; Miniard, P.W.; Engel, J. Consumer Behavior; Harcourt College Publishers: Fort Worth, TX, USA, 2001. [Google Scholar]
- Schiffman, L.G.; Kanuk, L.L. Consumer Behavior, 7th ed.; Prentice Hall: Upper Saddle River, NJ, USA, 2004. [Google Scholar]
- Gustavson, J.; Cederberg, C.; Sonesson, U.; Van Otterdijk, R.; Meybeck, A. Global Food Losses and Food Waste: Extent Causes and Prevention; Food and Agriculture Organization: Dusseldorf, Germany, 2011. [Google Scholar]
- Secondi, L.; Principato, L.; Laureti, T. Household food waste behaviour in EU-27 countries: A multilevel analysis. Food Policy 2015, 56, 25–40. [Google Scholar] [CrossRef]
- Stancu, V.; Haugaard, P.; Lähteenmäki, L. Determinants of consumer food waste behaviour: Two routes to food waste. Appetite 2016, 96, 7–17. [Google Scholar] [CrossRef] [PubMed]
- Visschers, V.H.M.; Wickli, N.; Siegrist, M. Sorting out food waste behaviour: A survey on the motivators and barriers of self-reported amounts of food waste in households. J. Environ. Psychol. 2015, 46, 66–78. [Google Scholar] [CrossRef]
- Stefan, V.; van Herpen, E.; Tudoran, A.A.; Lähteenmäki, L. Avoiding food waste by Romanian consumers: The importance of planning and shopping routines. Food Qual. Prefer. 2013, 28, 375–381. [Google Scholar] [CrossRef]
- Hall, R.E. By how much does GDP rise if the government buys more output? Natl. Bur. Econ. Res. 2009, 40, 183–249. [Google Scholar]
- WRAP. The Composition of Waste Disposed of by the UK Hospitality Industry; RES093-001; WRAP: Banbury, UK, 2011. [Google Scholar]
- Stuart, T. Waste: Uncovering the Global Food Scandal; W.W. Norton Co.: London, UK, 2009. [Google Scholar]
- Tai, J.; Zhang, W.; Che, Y.; Feng, D. Municipal solid waste source-separated collection in China: A comparative analysis. Waste Manag. 2011, 31, 1673–1682. [Google Scholar] [CrossRef]
- Sakaguchi, L.; Pak, N.; Potts, M.D. Tackling the issue of food waste in restaurants: Options for measurement method, reduction and behavioral change. J. Clean. Prod. 2018, 180, 430–436. [Google Scholar] [CrossRef]
- Arkes, H.R. The Psychology of Waste. J. Behav. Decis. Mak. 1996, 9, 213–224. [Google Scholar] [CrossRef]
- Chazan, D. ‘Doggy Bag’Law Introduced in France. Daily Telegraph. 3 January 2016, p. 1, ‘Doggy Bag’ Law Introduced in France. The Telegraph Retrieved from. Available online: http://www.telegraph.co.uk/news/worldnews/europe/france/12079039/Doggy-baglaw-introduced-in-France.html (accessed on 17 September 2020).
- Chappells, H.; Shove, E. The dustbin: A study of domestic waste, household practices and utility services. Int. Plan. Stud. 1999, 4, 267–280. [Google Scholar] [CrossRef]
- Mirosa, M.; Munro, H.; Mangan-Walker, E. Reducing waste of food left on plates. Interventions based on means-end chain analysis of consumers in foodservice sector. Br. Food J. 2016, 118, 2326–2343. [Google Scholar] [CrossRef]
- Jeffery, R.W.; French, S.A.; Raether, C.; Baxter, J.E. An Environmental Intervention to Increase Fruit and Salad Purchases in a Cafeteria. Prev. Med. 1994, 23, 788–792. [Google Scholar] [CrossRef]
- Kuo, C.; Shih, Y. Gender differences in the effects of education and coercion on reducing buffet plate waste. J. Foodserv. Bus. Res. 2016, 19, 223–235. [Google Scholar] [CrossRef]
- Filimonau, V.; Matute, J.; Kubal-Czerwińska, M.; Krzesiwo, K.; Mika, M. The determinants of consumer engagement in restaurant food waste mitigation in Poland: An exploratory study. J. Clean. Prod. 2020, 247, 119105. [Google Scholar] [CrossRef]
- Tzschentke, N.A.; Kirk, D.; Lynch, P.A. Going green: Decisional factors in small hospitality operations. Int. J. Hosp. Manag. 2008, 27, 126–133. [Google Scholar] [CrossRef]
- Legrand, W.; Sloan, P.; Chen, J.S. Sustainability in the Hospitality Industry: Principles of Sustainable Operations; Routledge: London, UK, 2016. [Google Scholar]
- Giorgi, S. Understanding out of Home Consumer Food Waste; WRAP: London, UK; Brook Lyndhurst: London, UK, 2013. [Google Scholar]
- Chen, H.S.; Jai, T.M. (Catherine) Waste less, enjoy more: Forming a messaging campaign and reducing food waste in restaurants. J. Qual. Assur. Hosp. Tour. 2018, 19, 495–520. [Google Scholar] [CrossRef]
- Lavén, L. Consumers’ Food Waste Behaviour in Restaurants. Master’s Thesis, University of Gothenburg, Gothenburg, Sweden, 2017. [Google Scholar]
- Kyriazos, T.A. Applied Psychometrics: Sample Size and Sample Power Considerations in Factor Analysis (EFA, CFA) and SEM in General. Psychology 2018, 9, 2207–2230. [Google Scholar] [CrossRef]
- Kline, R.B. Principles and Practice of Structural Equation Modeling; Guilford Publications: New York, NY, USA, 2016. [Google Scholar]
- Schumacker, R.E.; Lomax, R.G. A Beginner’s Guide to Structural Equation Modeling, 4th ed.; Routledge: New York, NY, USA, 2016. [Google Scholar]
- Chu, A.M.; So, M.K.; Chan, T.W.; Tiwari, A. Estimating the dependence of mixed sensitive response types in randomized response technique. Stat. Methods Med Res. 2020, 29, 894–910. [Google Scholar] [CrossRef]
- Fornell, C.; Larcker, D.F. Evaluating structural equation models with unobservable variables and measurement error. J. Mark. Res. 1981, 18, 39–50. [Google Scholar] [CrossRef]
- Jackson, A.L.; Inger, R.; Bearhop, S.; Parnell, A. Erroneous behaviour of MixSIR, a recently published Bayesian isotope mixing model: A discussion of Moore & Semmens (2008). Ecol. Lett. 2009, 12, E1–E5. [Google Scholar]
- Jöreskog, K.G.; Sörbom, D. PRELIS 2 User’s Reference Guide: A Program for Multivariate Data Screening and Data Summarization: A Preprocessor for LISREL; Scientific Software International: Lincolnwood, IL, USA, 1996. [Google Scholar]
- Hair, J., Jr.; Hult, G.; Ringle, C.; Sarstedt, M. A Primer on Partial Least Squares Structural Equation Modeling (PLS-SEM); Sage Publications: Washington, DC, USA, 2014. [Google Scholar]
- Schreiber, J.B.; Nora, A.; Stage, F.K.; Barlow, E.A.; King, J. Reporting Structural Equation Modeling and Confirmatory Factor Analysis Results: A Review. J. Educ. Res. 2006, 99, 323–338. [Google Scholar] [CrossRef]
- Jackson, J.L.; Gillaspy, J.A.; Purc-Stephenson, R. Reporting practices in confirmatory factor analysis: An overview and some recommendations. Psychol. Methods 2009, 14, 6–23. [Google Scholar] [CrossRef] [PubMed]
- Lin, J.; Li, N.; Alam, M.A.; Ma, Y. Data-driven missing data imputation in cluster monitoring system based on deep neural network. Appl. Intell. 2020, 50, 860–877. [Google Scholar] [CrossRef]
- Chin, W.W.; Peterson, R.A.; Brown, S.P. Structural Equation Modeling in Marketing: Some Practical Reminders. J. Mark. Theory Pract. 2008, 16, 287–298. [Google Scholar] [CrossRef]
- Jung, K.; Lee, J.; Gupta, V.; Cho, G. Comparison of Bootstrap Confidence Interval Methods for GSCA Using a Monte Carlo Simulation. Front. Psychol. 2019, 10, 2215. [Google Scholar] [CrossRef]
- Hoyle, R.H.; Panter, A.T. Writing about structural equation models. RH Hoyle. In Structural Equation Modeling: Concepts, Issues, and Applications; Sage Publications: Thousand Oaks, CA, USA, 1995; pp. 158–176. [Google Scholar]
- MacCallum, R.C.; Browne, M.W.; Sugawara, H.M. Power analysis and determination of sample size for covariance structure modeling. Psychol. Methods 1996, 1, 130–149. [Google Scholar] [CrossRef]
- MacCallum, R.C.; Browne, M.W.; Cai, L. Testing differences between nested covariance structure models: Power analysis and null hypotheses. Psychol. Methods 2006, 11, 19–35. [Google Scholar] [CrossRef]
- Aktas, E.; Sahin, H.; Topaloglu, Z.; Oledinma, A.; Huda, A.K.S.; Irani, Z.; Sharif, A.M.; Wout, T.V.; Kamrava, M. A consumer behavioural approach to food waste. Management 2018, 31, 658–673. [Google Scholar] [CrossRef]
- Russell, S.V.; Young, C.W.; Unsworth, K.L.; Robinson, C. Bringing habits and emotions into food waste behaviour. Resour. Conserv. Recycl. 2017, 125, 107–114. [Google Scholar] [CrossRef]


| 8 | M | SD | SK | KU | SFL (t) | SE | SMC | EV | α | CR | AVE |
|---|---|---|---|---|---|---|---|---|---|---|---|
| Social norms | |||||||||||
| SN1 | 6.218 | 0.823 | −0.691 | −0.451 | 0.764 (17.406) | 0.161 | 0.584 | 0.281 | 0.883 | 0.885 | 0.659 |
| SN2 | 6.100 | 0.873 | −0.670 | −0.244 | 0.837 (19.845) | 0.164 | 0.700 | 0.228 | |||
| SN3 | 6.063 | 0.860 | −0.735 | 0.413 | 0.879 (21.420) | 0.158 | 0.772 | 0.168 | |||
| SN4 | 6.078 | 0.924 | −1.299 | 3.542 | 0.760 (17.295) | 0.181 | 0.578 | 0.359 | |||
| Consumers’ attitudes | |||||||||||
| CA1 | 5.713 | 0.813 | −0.334 | −0.418 | 0.945 (23.949) | 0.145 | 0.910 | 0.060 | 0.801 | 0.828 | 0.622 |
| CA2 | 5.942 | 0.752 | −0.310 | −0.533 | 0.681 (14.512) | 0.157 | 0.463 | 0.303 | |||
| CA3 | 5.850 | 1.063 | −0.826 | 0.338 | 0.702 (15.707) | 0.212 | 0.492 | 0.572 | |||
| Behavioral intentions | |||||||||||
| BI1 | 5.113 | 1.274 | −0.211 | −0.658 | 0.905 (22.854) | 0.225 | 0.818 | 0.294 | 0.873 | 0.883 | 0.659 |
| BI2 | 5.125 | 1.321 | −0.486 | −0.197 | 0.888 (22.222) | 0.236 | 0.789 | 0.366 | |||
| BI3 | 5.920 | 0.898 | −0.571 | −0.093 | 0.602 (12.741) | 0.189 | 0.362 | 0.513 | |||
| BI4 | 5.165 | 1.219 | −0.284 | −0.223 | 0.815 (19.374) | 0.229 | 0.664 | 0.498 | |||
| Food waste behavior | |||||||||||
| FWB1 | 4.205 | 1.645 | 0.046 | −0.791 | 0.801 (17.382) | 0.338 | 0.641 | 0.969 | 0.826 | 0.826 | 0.613 |
| FWB2 | 4.295 | 1.643 | −0.044 | −0.654 | 0.766 (16.332) | 0.344 | 0.587 | 1.112 | |||
| FWB3 | 4.018 | 1.701 | −0.052 | −0.831 | 0.782 (16.850) | 0.352 | 0.611 | 1.124 | |||
| Consumer plate waste | |||||||||||
| CPW1 | 6.593 | 0.709 | −1.145 | 6.102 | 0.672 (12.921) | 0.165 | 0.451 | 0.275 | 0.709 | 0.742 | 0422 |
| CPW2 | 6.608 | 0.741 | −1.142 | 6.243 | 0.717 (13.978) | 0.170 | 0.514 | 0.266 | |||
| CPW3 | 6.400 | 1.142 | −1.951 | 8.808 | 0.670 (13.031) | 0.262 | 0.449 | 0.716 | |||
| CPW4 | 6.748 | 0.556 | −0.463 | 6.479 | 0.522 (9.632) | 0.135 | 0.272 | 0.225 | |||
| Mardia’s coefficient | 164.848 | P = 360 | 0.832 | ||||||||
| Item Reliability | Construct Reliability | Convergence Validity | Discriminant Validity | |||||
|---|---|---|---|---|---|---|---|---|
| Factor Loading | CR | AVE | SN | CA | BI | FWB | CPW | |
| SN | 0.765, 0.838, 0.877, 0.761 | 0.885 | 0.659 | 0.812 | ||||
| CA | 0.699, 0.672, 0.963 | 0.828 | 0.622 | 0.663 | 0.789 | |||
| BI | 0.814, 0.602, 0.893, 0.902 | 0.883 | 0.658 | 0.587 | 0.786 | 0.811 | ||
| FWB | 0.804, 0.768, 0.779 | 0.826 | 0.613 | 0.142 | 0.062 | 0.246 | 0.783 | |
| CPW | 0.623, 0.770, 0.645, 0.545 | 0.742 | 0.422 | 0.265 | 0.382 | 0.164 | −0.355 | 0.649 |
| Fit indices | Requirements | Results |
|---|---|---|
| χ2 (Chi-square) | The less the better | 164.381 |
| df (Degree of freedom) | The more the better | 130 |
| χ2/df ratio | 1 < χ2/DF < 3 | 1.264 |
| GFI (Goodness of fit index) | >0.9 | 0.960 |
| AGFI (Adjusted goodness of fit index) | >0.9 | 0.953 |
| RMSEA (Root-mean-square error of approximation) | <0.08 | 0.026 |
| SRMR (Standardized root-mean-square residual) | <0.08 | 0.052 |
| TLI (Tucker-Lewis index) | >0.9 | 0.990 |
| CFI (Comparative fit index) | >0.9 | 0.991 |
| IFI (Incremental fit index) | >0.9 | 0.991 |
| Hoelter’s N | >200 | 316.899 |
| Gamma hat | >0.9 | 0.996 |
| McDonald’s NCI | >0.9 | 0.958 |
| Independent Variables | Dependent Variables | Path Coefficient | Estimate | SE | CR | P | R2 | |
|---|---|---|---|---|---|---|---|---|
| Social Norms | → | Behavioral Intentions | 0.131 | 0.239 | 0.103 | 2.312 | 0.021 | 0.618 |
| Consumers’ Attitudes | → | Behavioral Intentions | 0.694 | 1.074 | 0.102 | 10.507 | 0.000 | |
| Behavioral Intentions | → | Food Waste Behavior | 0.211 | 0.244 | 0.066 | 3.703 | 0.000 | 0.045 |
| Food Waste Behavior | → | Consumer Plate Waste | −0.346 | −0.115 | 0.022 | −5.156 | 0.000 | 0.120 |
| Estimate | p-Value 95% Confidence Interval | |||
|---|---|---|---|---|
| Indirect Effect | BC/PC | BC | PC | |
| SN->BI->FWB->CPW | −0.010 | 0.045/0.094 | (−0.027, 0.000) | (−0.004, 0.001) |
| Direct effect | ||||
| SN->BI | 0.206 | 0.097/0.093 | (−0.023, 0.273) | (−0.022, 0.280) |
| BI->FWB | 0.281 | 0.001/0.002 | (0.083, 0.327) | (0.089, 0.328) |
| FWB->CPW | −0.116 | 0.000/0.001 | (−0.460, −0.250) | (−0.445, −0.230) |
| Total effect | ||||
| SN->CPW | −0.010 | 0.045/0.094 | (−0.027, 0.000) | (−0.023, 0.001) |
| Serial Mediation | −0.007 | 0.043/0.094 | (−0.020, 0.000) | (−0.017, 0.001) |
| Estimate | p-Value 95% Confidence Interval | |||
|---|---|---|---|---|
| Indirect Effect | BC/PC | BC | PC | |
| CA->BI->FWB->CPW | −0.010 | 0.000/0.001 | (−0.084, −0.027) | (−0.077, −0.021) |
| Direct effect | ||||
| CA->BI | 0.694 | 0.001/0.093 | (0.552, 0.828) | (0.552, 0.828) |
| BI->FWB | 0.211 | 0.001/0.002 | (0.085, 0.327) | (0.089, 0.328) |
| FWB->CPW | −0.346 | 0.001/0.001 | (−0.460, −0.250) | (−0.445, −0.230) |
| Total effect | ||||
| CA->CPW | −0.051 | 0.000/0.001 | (−0.084, −0.027) | (−0.077, −0.021) |
| Serial Mediation | −0.030 | 0.000/0.001 | (−0.055, −0.015) | (−0.049, −0.012) |
Publisher’s Note: MDPI stays neutral with regard to jurisdictional claims in published maps and institutional affiliations. |
© 2020 by the authors. Licensee MDPI, Basel, Switzerland. This article is an open access article distributed under the terms and conditions of the Creative Commons Attribution (CC BY) license (http://creativecommons.org/licenses/by/4.0/).
Share and Cite
Huang, C.-H.; Tseng, H.-Y. An Exploratory Study of Consumer Food Waste Attitudes, Social Norms, Behavioral Intentions, and Restaurant Plate Waste Behaviors in Taiwan. Sustainability 2020, 12, 9784. https://doi.org/10.3390/su12229784
Huang C-H, Tseng H-Y. An Exploratory Study of Consumer Food Waste Attitudes, Social Norms, Behavioral Intentions, and Restaurant Plate Waste Behaviors in Taiwan. Sustainability. 2020; 12(22):9784. https://doi.org/10.3390/su12229784
Chicago/Turabian StyleHuang, Ching-Hsu, and Hsiao-Yi Tseng. 2020. "An Exploratory Study of Consumer Food Waste Attitudes, Social Norms, Behavioral Intentions, and Restaurant Plate Waste Behaviors in Taiwan" Sustainability 12, no. 22: 9784. https://doi.org/10.3390/su12229784
APA StyleHuang, C.-H., & Tseng, H.-Y. (2020). An Exploratory Study of Consumer Food Waste Attitudes, Social Norms, Behavioral Intentions, and Restaurant Plate Waste Behaviors in Taiwan. Sustainability, 12(22), 9784. https://doi.org/10.3390/su12229784

