Modeling Land Suitability for Rice Crop Using Remote Sensing and Soil Quality Indicators: The Case Study of the Nile Delta
Abstract
1. Introduction
- (i)
- (ii)
- (iii)
2. Materials and Methods
- (i)
- remote sensing data (based on Sentinel-2 images and SRTM DEM) were used to calculate Normalize Difference Vegetation Index time series (NDVITS) of rice crop (recognized as a suitably satellite based indicator of crop growth, state and production) and to extract geomorphologic units.
- (ii)
- fieldworks were conducted in the study area to collect primary data and ground reference information using a global positioning system (GPS) receiver to determine the locations of profiles and check the accuracy of mapping units boundaries.
- (iii)
- laboratory analyses were performed for obtaining physical and chemical soil properties.
- (iv)
- parametric and qualitative methods were applied to calculate land suitability.
2.1. Study Area
2.2. Digital Image Processing
2.3. Fieldwork and Laboratory Analyses
2.4. Land Suitability Assessment
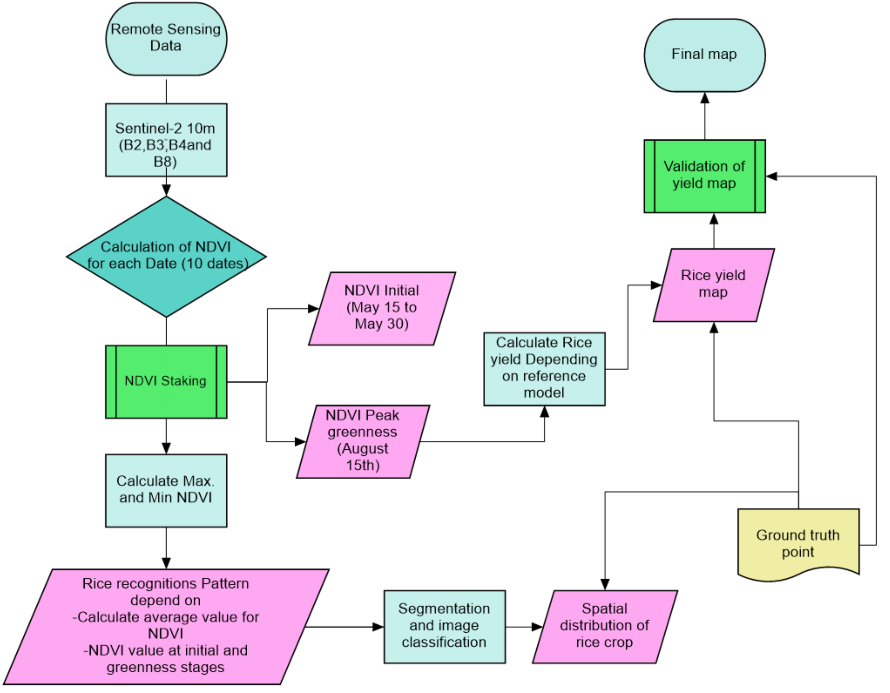
2.5. Calculation and Stacking of NDVI Images
2.6. Object-Based Classification
2.7. Crop Yield Estimation
3. Results
3.1. Geomorphological Description of the Study Area
3.2. The Soil Characteristics of Study Area
3.3. Land Suitability
3.3.1. Land Suitability Methods
- Soil fertility quality index (FQI)
- Soil chemical quality index (CQI)
- Soil physical quality index (PQI)
- Rice normalized difference vegetation index (RNDVI)
- Modeling Land suitability for rice crop
- Soil suitability for rice using other methods
- Normalized difference vegetation index (NDVI) and rice yield
3.3.2. Yield Prediction and Land Suitability
4. Discussion
4.1. Geomorphology and Soil of the Study Area
4.2. Land Suitability
4.3. Modeling of Land Suitability for Rice Crop
4.4. Quality of Prediction Results
4.5. The Suitability of the Soil is Reflects in the Productivity of the Crop
5. Conclusions
Author Contributions
Funding
Acknowledgments
Conflicts of Interest
References
- Mahmood, N.N.; Ahmad, D. Use of Remote Sensing and GIS Technologies in Precision Farming for Rice Crop in Malaysia Newsletter of the Malaysian Centre for Remote Sensing. Remote Sens. News 2001. [Google Scholar]
- Ashraf, S. Qualitative Evaluation of Land Suitability for Wheat in Northeast-Iran Using FAO Methods. Indian J. Sci. Technol. 2011, 4, 703–707. [Google Scholar] [CrossRef]
- Bodaghabadi, M.B.; Casasnovas, J.A.M.; Khakili, P.; Masihabadi, M.H.; Gandomkar, A. Assessment of the FAO Traditional Land Evaluation Methods, A Case Study: Iranian Land Classification Method. Soil Use Manag. 2015, 31, 384–396. [Google Scholar] [CrossRef]
- Saleh, A.; Belal, A.; Mohamed, E. Land Resources Assessment of El-Galaba Basin, South Egypt for the Potentiality of Agriculture Expansion Using Remote Sensing and GIS Techniques. Egypt. J. Remote Sens. Space Sci. 2015, 18, S19–S30. [Google Scholar] [CrossRef]
- El Baroudy, A. Mapping and Evaluating Land Suitability Using a GIS-Based Model. Catena 2016, 140, 96–104. [Google Scholar] [CrossRef]
- Prudat, B.; Bloemertz, L.; Kuhn, N.J. Local Soil Quality Assessment of North-Central Namibia: Integrating farmers’ and Technical Knowledge. Soil 2018, 4, 47–62. [Google Scholar] [CrossRef]
- Halder, J.C. Land Suitability Assessment for Crop Cultivation by Using Remote Sensing and GIS. J. Geogr. Geol. 2013, 5, 65. [Google Scholar] [CrossRef]
- El Baroudy, A.; El Baroudy, A. Monitoring Land Degradation Using Remote Sensing and GIS Techniques in an Area of the Middle Nile Delta, Egypt. Catena 2011, 87, 201–208. [Google Scholar] [CrossRef]
- Zhang, X.Y.; Gong, S.L.; Zhao, T.L.; Arimoto, R.; Wang, Y.Q.; Zhou, Z.J. Sources of Asian Dust and Role of Climate Change Versus Desertification in Asian Dust Emission. Geophys. Res. Lett. 2003, 30. [Google Scholar] [CrossRef]
- Mohamed, E.S. Spatial Assessment of Desertification in North Sinai Using Modified MEDLAUS Model. Arab. J. Geosci. 2013, 6, 4647–4659. [Google Scholar] [CrossRef]
- Chauhan, B.S.; Jabran, K.; Mahajan, G. Rice Production Worldwide; Springer International Publishing AG: Cham, Switzerland, 2017. [Google Scholar]
- Juliano, B.O. Comprehensive Review of All Aspects of Rice Grain chemistry. In Rice: Chemistry and Technology; The American Association of Cereal Chemists, Inc.: St. Paul, MN, USA, 1994. [Google Scholar]
- El Baroudy, A.; Ibrahim, M.M.; Mahmoud, M.A. Effects of Deficit Irrigation and Transplanting Methods of Irrigated Rice on Soil Physical Properties and Rice Yield. Soil Use Manag. 2013, 30, 88–98. [Google Scholar] [CrossRef]
- FAO; Sundberg, U. Harvesting Man-Made Forests in Developing Countries: A Manual on Techniques, Roads, Production and Costs; FAO: Rome, Italy, 1976. [Google Scholar]
- De La Rosa, D.; Mayol, F.; Diaz-Pereira, E.; Fernandez, M. A Land Evaluation Decision Support System (MicroLEIS DSS) for Agricultural Soil Protection. Environ. Model. Softw. 2004, 19, 929–942. [Google Scholar] [CrossRef]
- Sys, C.; Van Ranst, E.; Debaveye, J. Land Evaluation. Part I: Principles in Land Evaluation and Crop Production Calculations; Agricultural Publications: Brussels, Belgium, 1991. [Google Scholar]
- Salah, A.; Van Ranst, E.; Hisham, E. Land Suitability Assessment for Date Palm Cultivation in the Eastern Nile Delta, Egypt Using an Automated Land Evaluation System and GIS. In Proceedings of the Second International Conference on Date Palms, Al-Ain, UAE, 25–27 March 2001; pp. 800–820. [Google Scholar]
- Recatalá, L.; Zinck, J.A. Land-Use Planning in the Chaco Plain (Burruyacú, Argentina): Part 2: Generating a Consensus Plan to Mitigate Land-Use Conflicts and Minimize Land Degradation. Environ. Manag. 2008, 42, 200–209. [Google Scholar] [CrossRef] [PubMed]
- Fontes, M.P.; Fontes, R.M.; Carneiro, P.A. Land Suitability, Water Balance and Agricultural Technology as a Geographic-Technological Index to Support Regional Planning and Economic Studies. Land Use Policy 2009, 26, 589–598. [Google Scholar] [CrossRef]
- Abdelrahman, M.A.E.; Shalaby, A.; Essa, E.F. Quantitative Land Evaluation Based on Fuzzy-Multi-Criteria Spatial Model for Sustainable Land-Use Planning. Model. Earth Syst. Environ. 2018, 4, 1341–1353. [Google Scholar] [CrossRef]
- Mohamed, E.; Saleh, A.; Belal, A.; Gad, A. Application of Near-Infrared Reflectance for Quantitative Assessment of Soil Properties. Egypt. J. Remote Sens. Space Sci. 2018, 21, 1–14. [Google Scholar] [CrossRef]
- FAO. Management and Conservation Service Soil Resources. In Guidelines: Land Evaluation for Irrigated Agriculture; FAO: Rome, Italy, 1985. [Google Scholar]
- Rabati, A.P.; Jafarzadeh, A.A.; Shahbazi, F.; Rezapour, S.; Momtaz, H.R. Qualitative and Quantitative Land-Suitability Evaluation for Sunflower and Maize in the North-West of Iran. Arch. Agron. Soil Sci. 2012, 58, 1229–1242. [Google Scholar] [CrossRef]
- Hamzeh, S.; Mokarram, M.; Alavipanah, S.K. Combination of Fuzzy and AHP Methods to Assess Land Suitability for Barley: Case Study of Semi Arid Lands in the Southwest of Iran. Desert 2014, 19, 173–181. [Google Scholar]
- El-Zeiny, A.M.; Effat, H.A. Environmental Analysis of Soil Characteristics in El-Fayoum Governorate Using Geomatics Approach. Environ. Monit. Assess. 2019, 191, 463. [Google Scholar] [CrossRef]
- El Baroudy, A.A.; Moghanm, F.S. Combined Use of Remote Sensing and GIS for Degradation Risk Assessment in Some Soils of the Northern Nile Delta, Egypt. Egypt. J. Remote Sens. Space Sci. 2014, 17, 77–85. [Google Scholar] [CrossRef]
- Cochran, C.C. Soil Moisturetemperature Correlation and Classification Model. In Proceedings of the 19th World Congress of Soil Science, Soil Solutions for a Changing World, Brisbane, Australia, 1–6 August 2010; pp. 1–6. [Google Scholar]
- Climatological Normal for Egypt. The Normal for KafrElSheikh Governorate from 1960 to 2011; Ministry of Civil Aviation, Meteorological Authority: Cairo, Egypt, 2011. [Google Scholar]
- Staff, S.S. Natural Resources Conservation Service. In Keys to Soil Taxonomy; United States Department of Agriculture: Washington, DC, USA, 1996; p. 644. [Google Scholar]
- Belal, A.A. Monitoring and Evaluation of Soil Productivity of Some Areas in NorthNile Delta, Egypt. Master’s Thesis, Soil Science Department, Faculty of Agriculture, Cairo University, Cairo, Egypt, 2001. [Google Scholar]
- Kaufman, Y.J.; Tanré, D.; Gordon, H.R.; Nakajima, T.; Lenoble, J.; Frouin, R.; Grassl, H.; Herman, B.M.; King, M.D.; Teillet, P.M. Passive Remote Sensing of Tropospheric Aerosol and Atmospheric Correction for the Aerosol Effect. J. Geophys. Res. Space Phys. 1997, 102, 16815–16830. [Google Scholar] [CrossRef]
- Dobos, E.; Norman, B.; Worstell, B.; Al, E. The Use of DEM and Satellite Data for Regional Scale Soil Databases. Agrokémia Talajt. 2002, 51, 263–272. [Google Scholar] [CrossRef]
- FAO. Guidelines for Soil Description, 4th ed.; FAO: Rome, Italy, 2006. [Google Scholar]
- Gee, G.W.; Bauder, J.W. Particle-size Analysis. In Methods of Soil Analysis: Part 1 Physical and Mineralogical Methods; Wiley: Hoboken, NJ, USA, 1986; pp. 383–411. [Google Scholar]
- Page, A.L. Methods of Soil Analysis Part 2: Chemical and Microbiological Properties; American Society of Agronomy: Madison, WI, USA, 1965. [Google Scholar]
- Jackson, M.L. Soil Chemical Analysis; Pentice Hall of India Pvt. Ltd.: New Delhi, India, 1973. [Google Scholar]
- Lindsay, W.L.; Norvell, W.A. Development of a DTPA Soil Test for Zinc, Iron, Manganese, and Copper. Soil Sci. Soc. Am. J. 1978, 42, 421–428. [Google Scholar] [CrossRef]
- Loeppert, R.H.; Suarez, D.L. Carbonate and Gypsum. In Methods of Soil Analysis: Part 3 Chemical Methods; American Society of Agronomy: Madison, WI, USA, 1996; pp. 437–474. [Google Scholar]
- Kulich, J. Training for Adult Educators and Research in Adult Education at the University of British Columbia, Canada. Int. Jahrb. Erwachs. 1971, 2. [Google Scholar] [CrossRef]
- He, M.; Kimball, J.S.; Maneta, M.P.; Maxwell, B.D.; Moreno-Martínez, Á.; Beguería, S.; Wu, X. Regional Crop Gross Primary Productivity and Yield Estimation Using Fused Landsat-MODIS Data. Remote Sens. 2018, 10, 372. [Google Scholar] [CrossRef]
- Sys, C.; Van Ranst, E.; Debaveye, J.; Beernaert, F. Land Evaluation Part III: Crop Requirements; Agricultural Publications N° 7; GADC: Brussels, Belgium, 1993. [Google Scholar]
- FAO. A Framework for Land Evaluation. Soils Bulletin; FAO: Rome, Italy, 1976; p. 32. [Google Scholar]
- FAO. Guidelines: Land Evaluation for Irrigated Agriculture; Soils Bulletin 55; FAO: Rome, Italy, 1985. [Google Scholar]
- FAO. Guidelines for Land-Use Planning, FAO Development Series 1; FAO: Rome, Italy, 1993; p. 96. [Google Scholar]
- Khiddir, S.M. A Statistical Approach in the Use of Parametric Systems Applied to the FAO Framework for Land Evaluation. Ph.D. Thesis, Ghent University, Ghent, Belgium, 1986. [Google Scholar]
- Ahamed, T.; Noguchi, R.; Takigawa, T.; Tian, L. Bioproduction Engineering: Automation and Precision Agronomics for Sustainable Agricultural Systems, 2nd ed.; Nova Science Publishers, Inc.: New York, NY, USA, 2016. [Google Scholar]
- Storie, R. Storie Index Rating; University of California Division of Agricultural Sciences Special Publication 3203: Oakland, CA, USA, 1978. [Google Scholar]
- Rossiter, D.G. ALES: A Microcomputer Program to Assist in Land Evaluation. In Proceedings of the International Workshop on Land Qualities in Space and Time, Wageningen, The Netherlands, 22–26 August 1988. [Google Scholar]
- Cohen, J. A Coefficient of Agreement for Nominal Scales. Educ. Psychol. Meas. 1960, 20, 37–46. [Google Scholar] [CrossRef]
- Gumma, M.K.; Nelson, A.; Thenkabail, P.S.; Singh, A.N. Mapping Rice Areas of South Asia Using MODIS Multitemporal Data. J. Appl. Remote Sens. 2011, 5, 053547. [Google Scholar] [CrossRef]
- Gumma, M.K.; Thenkabail, P.S.; Hideto, F.; Nelson, A.; Dheeravath, V.; Busia, D.; Rala, A. Mapping Irrigated Areas of Ghana Using Fusion of 30 M and 250 M Resolution Remote-Sensing Data. Remote Sens. 2011, 3, 816–835. [Google Scholar] [CrossRef]
- Mosleh, M.K.; Hassan, Q.K.; Chowdhury, E.H. Application of Remote Sensors in Mapping Rice Area and Forecasting Its Production: A Review. Sensors 2015, 15, 769–791. [Google Scholar] [CrossRef]
- Ali, A.M.; Aboelghar, M.A.; El-Shirbeny, M.A.; Salem, N.H. Comparative Analysis of Some Winter Crops Area Estimation Using Landsat-8 and Sentinal-2 Satellite. AJAB 2018, 6, 189–197. [Google Scholar]
- Rahman, R.; Saha, S.K. Multi-Resolution Segmentation for Object-Based Classification and Accuracy Assessment of Land use/Land Cover Classification Using Remotely Sensed Data. J. Indian Soc. Remote Sens. 2008, 36, 189–201. [Google Scholar] [CrossRef]
- Noureldin, N.; Aboelghar, M.; Saudy, H.; Ali, A. Rice Yield Forecasting Models Using Satellite Imagery in Egypt. Egypt. J. Remote Sens. Space Sci. 2013, 16, 125–131. [Google Scholar] [CrossRef]
- El-Seedy, M.E.; Saeed, M.A. Tracking Changes in Soil Fertility at North Nile Delta, Egypt Using GIS Techniques. J. Soil Sci. Agric. Eng. 2019, 10, 627–635. [Google Scholar] [CrossRef]
- Mohamed, E.S.; Belal, A.A.B.; Saleh, A.S. Assessment of Land Degradation East of the Nile Delta, Egypt Using Remote Sensing and GIS Techniques. Arab. J. Geosci. 2013, 6, 2843–2853. [Google Scholar] [CrossRef]
- Mohamed, E.S.; Morgun, E.G.; Kovda, I.V. Assessment of Soil Degradation in the Eastern Part of the Nile Delta. Mosc. Univ. Soil Sci. Bull. 2011, 66, 86–92. [Google Scholar] [CrossRef]
- El Basiouny, H.; Abowaly, M.; Abu Alkheir, A.; Gad, A.A. Spatial Variation of Soil Carbon and Nitrogen Pools by Using Ordinary Kriging Method in an Area of North Nile Delta, Egypt. Catena 2014, 113, 70–78. [Google Scholar] [CrossRef]
- Mohamed, E.S.; Ali, A.M.; Borin, M.; Abd-Elmabod, S.K.; Aldosari, A.A.; Khalil, M.M.N.; Abdel-Fattah, M.K. On the Use of Multivariate Analysis and Land Evaluation for Potential Agricultural Development of the Northwestern Coast of Egypt. Agronomy 2020, 10, 1318. [Google Scholar]
- Abdel-Fattah, M.K.; Abd-Elmabod, S.K.; Aldosari, A.A.; Elrys, A.S.; Mohamed, E.S. Multivariate Analysis for Assessing Irrigation Water Quality: A Case Study of the Bahr Mouise Canal, Eastern Nile Delta. Water 2020, 12, 2537. [Google Scholar] [CrossRef]
- Mohamed, E.S.; Schütt, B.; Belal, A. Assessment of Environmental Hazards in the North Western Coast—Egypt Using RS and GIS. Egypt. J. Remote Sens. Space Sci. 2013, 16, 219–229. [Google Scholar] [CrossRef]
- Yanni, Y.G.; Abd El-Fatiah, F.K. Towards Integrated Biofertilization Management with Free Living and Associative Dinitrogen Fixers for Enhancing Rice Performance in the Nile Delta. Symbiosis 1999, 27, 319–331. [Google Scholar]
- Hammam, A.; Mohamed, E. Mapping Soil Salinity in the East Nile Delta Using Several Methodological Approaches of Salinity Assessment. Egypt. J. Remote Sens. Space Sci. 2020, 23, 125–131. [Google Scholar] [CrossRef]
- Mohamed, E.; Ali, A.; El-Shirbeny, M.; Mohamed, E.; Shaddad, S.M. Mapping Soil Moisture and Their Correlation with Crop Pattern Using Remotely Sensed Data in Arid Region. Egypt. J. Remote Sens. Space Sci. 2019. [Google Scholar] [CrossRef]
- Hassan, A.; Belal, A.; Hassan, M.; Farag, F.; Mohamed, E. Potential of Thermal Remote Sensing Techniques in Monitoring Waterlogged Area Based on Surface Soil Moisture Retrieval. J. Afr. Earth Sci. 2019, 155, 64–74. [Google Scholar] [CrossRef]
- Abd-Elmabod, S.K.; Mansour, H.; Hussein, A.A.E.F.; Mohamed, E.S.; Zhang, Z.; Anaya-Romero, M.; Jordán, A. Influence of Irrigation Water Quantity on the Land Capability Classification. Plant Arch. 2019, 2, 2253–2561. [Google Scholar]
- Mohamed, E.S.; Ali, A.M.; El Shirbeny, M.A.; Abd El Razek, A.A.; Savin, I.Y. Near infrared spectroscopy techniques for soil contamination assessment in the Nile Delta. Eurasian Soil Sci. 2016, 49, 632–639. [Google Scholar] [CrossRef]
- Filho, J.D.S.O.; Vieira, J.N.; Da Silva, E.M.R.; De Oliveira, J.G.B.; Pereira, M.G.; Brasileiro, F.G. Assessing the Effects of 17 Years of Grazing Exclusion in Degraded Semi-Arid Soils: Evaluation of Soil Fertility, Nutrients Pools and Stoichiometry. J. Arid. Environ. 2019, 166, 1–10. [Google Scholar] [CrossRef]
- El Nahry, A.H.; Mohamed, E.S. Potentiality of land and water resources in African Sahara: A case study of south Egypt. Environ. Earth Sci. 2011, 63, 1263–1275. [Google Scholar] [CrossRef]
- Gu, Z.; Xie, Y.; Gao, Y.; Ren, X.; Cheng, C.; Wang, S. Quantitative Assessment of Soil Productivity and Predicted Impacts of Water Erosion in the Black Soil Region of Northeastern China. Sci. Total Environ. 2018, 637, 706–716. [Google Scholar] [CrossRef]
- Mohamed, E.; Abu-Hashim, M.; Abdelrahman, M.A.E.; Schütt, B.; Lasaponara, R. Evaluating the Effects of Human Activity over the Last Decades on the Soil Organic Carbon Pool Using Satellite Imagery and GIS Techniques in the Nile Delta Area, Egypt. Sustainability 2019, 11, 2644. [Google Scholar] [CrossRef]
- Hendawy, E.; Belal, A.A.; Mohamed, E.S.; Elfadaly, A.; Murgante, B.; Aldosari, A.A.; Lasaponara, R. The Prediction and Assessment of the Impacts of Soil Sealing on Agricultural Land in the North Nile Delta (Egypt) Using Satellite Data and GIS Modeling. Sustainability 2019, 11, 4662. [Google Scholar] [CrossRef]
- Elnahry, A.H.; Mohamed, E.S.; Nasar, N. Using Remote Sensing and Spatial Analyses Techniques for Optimum Land Use Planning, West of Suez Canal, Egypt. Egypt. J. Remote Sens. Space Sci. 2008, 11, 27–42. [Google Scholar]
- Mohamed, E.S.; Belal, A.; Shalaby, A. Impacts of Soil Sealing on Potential Agriculture in Egypt Using Remote Sensing and GIS Techniques. Eurasian Soil Sci. 2015, 48, 1159–1169. [Google Scholar] [CrossRef]
- Vargahan, B.; Shahbazi, F.; Hajrasouli, M. Quantitative and Qualitative Land Suitability Evaluation for Maize Cultivation in Ghobadlou Region, Iran. Ozean J. Appl. Sci. 2011, 4, 91–104. [Google Scholar]
- Bakr, N.; Afifi, A.A. Quantifying Land use/Land Cover Change and Its Potential Impact on Rice Production in the Northern Nile Delta, Egypt. Remote Sens. Appl. Soc. Environ. 2019, 13, 348–360. [Google Scholar] [CrossRef]
- Abdelrahman, M.A.; Shalaby, A.; Mohamed, E. Comparison of Two Soil Quality Indices Using Two Methods Based on Geographic Information System. Egypt. J. Remote Sens. Space Sci. 2019, 22, 127–136. [Google Scholar] [CrossRef]
- Ali, A.M.; Savin, I.; Poddubskiy, A.; Abouelghar, M.; Saleh, N.; Abutaleb, K.; El-Shirbeny, M.; Dokukin, P. Integrated Method for Rice Cultivation Monitoring Using Sentinel-2 Data and Leaf Area Index. Egypt. J. Remote Sens. Space Sci. 2020. [Google Scholar] [CrossRef]
- Mansour, H.A.; Abd-Elmabod, S.K.; AbdelGawad, S. The impact of sub-surface drip irrigation and different water deficit treatments on the spatial distribution of soil moisture and salinity. Plant Arch. 2019, 2, 384–392. [Google Scholar]
- Mohamed, E.S.; Baroudy, A.A.E.; El-beshbeshy, T.; Emam, M.; Belal, A.A.; Elfadaly, A.; Aldosari, A.A.; Ali, A.M.; Lasaponara, R. Vis-NIR Spectroscopy and Satellite Landsat-8 OLI Data to Map Soil Nutrients in Arid Conditions: A Case Study of the Northwest Coast of Egypt. Remote Sens. 2020, 12, 3716. [Google Scholar] [CrossRef]















| Sensor | Acquisition Date | Special Resolution after Resampling | Source |
|---|---|---|---|
| Sentinel 2A | 14 May 2017 | 10 m | |
| Sentinel 2A | 24 May 2017 | 10 m | |
| Sentinel 2A | 13 June 2017 | 10 m | |
| Sentinel 2A | 23 June 2017 | 10 m | |
| Sentinel 2A | 3 July 2017 | 10 m | ESA |
| Sentinel 2A | 13 July 2017 | 10 m | |
| Sentinel 2A | 2 August 2017 | 10 m | |
| Sentinel 2A | 22 August 2017 | 10 m | |
| Sentinel 2A | 11 September 2017 | 10 m |
| Analytical Factor | Units | Factor Score | |||
|---|---|---|---|---|---|
| 1.0 | 0.8 | 0.5 | 0.2 | ||
| N | ppm | >2000 | 1000–2000 | <1000 | - |
| P | ppm | >25 | 10–25 | <10 | - |
| K | ppm | >60 | 30–60 | <30 | - |
| Organic matter | g/100 g | >2 | 1–2 | 0.5–1 | <0.5 |
| Zn | mg/kg | >0.7 | 0.5–0.7 | <0.5 | |
| Type | Analytical Factor | Units | Factor Score | |||
|---|---|---|---|---|---|---|
| 1.0 | 0.8 | 0.5 | 0.2 | |||
| Drainage (R) | Poor | Moderately poor | Good | Very Poor | ||
| Texture (T) | CL, SiCL, SiL, C, SC | L, SCL, SIC | Si, SL, FSL | C, S, LS | ||
| Depth (D) | cm | >50 | 25–50 | 15–25 | <15 | |
| Topography (F) | Slope | Slope | 0–2% | 2–4% | 4–6% | >6% |
| Surface stoniess (Y) | >2 mm | >2 mm | <20 | 20–35 | 35–55 | >55 |
| Hard pan (P) | cm | >90 | 90–50 | 50–20 | <20 | |
| Hydraulic conductivity (G) | cm h−1 | <0.5 | 0.5–2 | 2–6.25 | >6.25 | |
| Type | Analytical Factor | Units | Factor Score | |||
|---|---|---|---|---|---|---|
| 1 | 0.8 | 0.5 | 0.2 | |||
| Salinity hazard (S) | dS/m | 0–3.1 | 3.2–4 | 4.1–5 | >5.1 | |
| ESP | % | 10 | 10–20 | 20–30 | >30 | |
| CaCO3 (K) | % | 0–5 | 5–15 | 15–20 | >20 | |
| Soil reaction (H) | pH | - | 5.5–7.3 | 7.4–7.8 | 7.9–8.4 | >8.4 |
| FQI | Score | Area (km2) | Area (%) |
|---|---|---|---|
| High quality | >0.9 | 0 | 0 |
| Moderate quality | 0.9–0.7 | 1838 | 72.28 |
| Low quality | 0.7–0.5 | 411 | 16.16 |
| Very low quality | <0.5 | 294 | 11.56 |
| CQI | Score | Area (km2) | Area (%) |
|---|---|---|---|
| High quality | >0.9 | 959 | 37.71 |
| Moderate quality | 0.9–0.7 | 76 | 2.99 |
| Low quality | 0.7–0.5 | 603 | 23.71 |
| Very low quality | <0.5 | 905 | 35.59 |
| PQI | Score | Area (km2) | Area (%) |
|---|---|---|---|
| High quality | >0.75 | 1022 | 40.19 |
| Moderate quality | 0.75–0.50 | 1227 | 48.25 |
| Low quality | 0.50–0.25 | 294 | 11.56 |
| Very low quality | <0.25 | 0 | 0 |
| RNDVI | Area (km2) | Area (%) |
|---|---|---|
| High | 959 | 37.71 |
| Moderate | 268 | 10.54 |
| Low | 1022 | 40.19 |
| Very low | 294 | 11.56 |
| Suitability | Suitability Class | Index Value | Area (km2) | Area (%) |
|---|---|---|---|---|
| High | S1 | 1–0.8 | 1130 | 44.44 |
| Moderately | S2 | 0.8–0.6 | 1119 | 44.00 |
| Marginally | S3 | 0.6–0.4 | 0 | 0.00 |
| Unsuitable | N | <0.4 | 294 | 11.56 |
| Model Type | R2 |
|---|---|
| Proposed | 0.92 |
| MicroLES | 0.87 |
| Storie | 0.86 |
| ALES | 0.84 |
| Root | 0.84 |
| Physiographic Units | Class | Suitability Value | Yield (tons/hectare) |
|---|---|---|---|
| High sand sheets | N | 0.39 | 3.96 |
| Low sand sheets | N | 0.39 | 4.36 |
| Low clay flat | S2 | 0.60 | 5.98 |
| Moderate clay flat | S2 | 0.68 | 7.34 |
| High clay flats | S2 | 0.70 | 7.62 |
| Moderate basins | S2 | 0.70 | 7.87 |
| Low basins | S2 | 0.72 | 8.19 |
| Low recent river terraces | S2 | 0.79 | 8.75 |
| High recent river terraces | S1 | 0.82 | 9.68 |
| High basins | S1 | 0.82 | 10.65 |
| Moderate recent river terraces | S1 | 0.83 | 10.98 |
| River levees | S1 | 0.83 | 11.12 |
Publisher’s Note: MDPI stays neutral with regard to jurisdictional claims in published maps and institutional affiliations. |
© 2020 by the authors. Licensee MDPI, Basel, Switzerland. This article is an open access article distributed under the terms and conditions of the Creative Commons Attribution (CC BY) license (http://creativecommons.org/licenses/by/4.0/).
Share and Cite
Baroudy, A.A.E.; Ali, A.M.; Mohamed, E.S.; Moghanm, F.S.; Shokr, M.S.; Savin, I.; Poddubsky, A.; Ding, Z.; Kheir, A.M.S.; Aldosari, A.A.; et al. Modeling Land Suitability for Rice Crop Using Remote Sensing and Soil Quality Indicators: The Case Study of the Nile Delta. Sustainability 2020, 12, 9653. https://doi.org/10.3390/su12229653
Baroudy AAE, Ali AM, Mohamed ES, Moghanm FS, Shokr MS, Savin I, Poddubsky A, Ding Z, Kheir AMS, Aldosari AA, et al. Modeling Land Suitability for Rice Crop Using Remote Sensing and Soil Quality Indicators: The Case Study of the Nile Delta. Sustainability. 2020; 12(22):9653. https://doi.org/10.3390/su12229653
Chicago/Turabian StyleBaroudy, Ahmed A. El, Abdelraouf. M. Ali, Elsayed Said Mohamed, Farahat S. Moghanm, Mohamed S. Shokr, Igor Savin, Anton Poddubsky, Zheli Ding, Ahmed M.S. Kheir, Ali A. Aldosari, and et al. 2020. "Modeling Land Suitability for Rice Crop Using Remote Sensing and Soil Quality Indicators: The Case Study of the Nile Delta" Sustainability 12, no. 22: 9653. https://doi.org/10.3390/su12229653
APA StyleBaroudy, A. A. E., Ali, A. M., Mohamed, E. S., Moghanm, F. S., Shokr, M. S., Savin, I., Poddubsky, A., Ding, Z., Kheir, A. M. S., Aldosari, A. A., Elfadaly, A., Dokukin, P., & Lasaponara, R. (2020). Modeling Land Suitability for Rice Crop Using Remote Sensing and Soil Quality Indicators: The Case Study of the Nile Delta. Sustainability, 12(22), 9653. https://doi.org/10.3390/su12229653

