Next Article in Journal
Calibrating the Impacts of Regional Trade Integration and Renewable Energy Transition on the Sustainability of International Inbound Tourism Demand in South Asia
Next Article in Special Issue
ESG Indicators as Organizational Performance Goals: Do Rating Agencies Encourage a Holistic Approach?
Previous Article in Journal
A Strategic Location Decision-Making Approach for Multi-Tier Supply Chain Sustainability
error_outline You can access the new MDPI.com website here. Explore and share your feedback with us.
 
 
Font Type:
Arial Georgia Verdana
Font Size:
Aa Aa Aa
Line Spacing:
Column Width:
Background:
Article

Sustainable Investing Model for Decision Makers (Based On Research of Manufacturing Industry in the Czech Republic)

by
Alena Kocmanová
*,
Marie Pavláková Dočekalová
,
Tomáš Meluzín
and
Stanislav Škapa
Faculty of Business and Management, Institute of Management, Brno University of Technology, Kolejni 2906/4, 612 00 Brno, Czech Republic
*
Author to whom correspondence should be addressed.
Sustainability 2020, 12(20), 8342; https://doi.org/10.3390/su12208342
Submission received: 28 July 2020 / Revised: 22 September 2020 / Accepted: 28 September 2020 / Published: 10 October 2020

Abstract

Sustainable investing is an investment approach in line with the values of sustainable development and compliance with environmental, social, and corporate governance (ESG) criteria. The aim of the article is to propose a sustainable investing model (SIM) to support the decision-making of responsible individual investors. The proposed model aggregates economic indicators of investment decision-making, positive and negative ESG criteria, the market value of the stock, a systematic and unsystematic risk (expressed by the capital asset pricing model (CAPM)), thus widening the investment triangle by another peak—and that is sustainability. The research methodology is based on four key areas (environmental, social, corporate governance, and economic) associated with sustainable investments, stock market value, and risk. The research methodology of structural equation models is applied for the construction of the SIM. Mathematical equations are used to apply the SIM, which expresses values, the so-called factor scores. For the classification of sustainable investments, a classification scale is created that divides investments into three groups: above-average, average, and below-average. The SIM comprehensively evaluates individual ESG criteria and economic areas of sustainable investments, thus assisting the investor in deciding on sustainable investments of Czech joint-stock companies in the manufacturing industry, including benchmarking with other sustainable investments.

1. Introduction

Socially responsible investment (SRI), (also responsible investing, sustainable investing) has long ceased to be on the margins of interest to investors and is undoubtedly becoming part of the mainstream. In 2015, the European SRI market amounted to almost EUR 23 trillion, having grown by 42% [1] over two years. Responsible investment is largely focused on tradable sustainable investments, namely, securities, stocks, or funds related to sustainability; for example, in 2012 the total value of assets of responsible investment funds managed in Europe was approximately EUR 252 billion. Within six years it nearly doubled, reaching EUR 496 billion in assets under management on the responsible investing market before the end of 2018 [2].
Socially responsible investment in the Czech Republic has also become an interesting alternative for the investors. Socially responsible investment (SRI) focuses mostly on mutual funds in the Czech Republic; these are analysed from various perspectives, including the impact of risk, liquidity, and profitability. Missing in this field are environmental, social, and corporate governance (ESG) factors and risks and their analysis of the impact with related financial effects of sustainable investing (SI). An analysis of current approaches to evaluating investments shows that the key barrier in the transition to sustainable investing as a part of the conventional methods is not taking into account non-financial ESG factors. In the case of the Czech Republic, it is also a lack of experience, a lack of clarity as to which ESG factors have a financial impact and in what time frame, and scepticism of mainstream investors towards SI resulting from these reasons. In the Czech Republic, SRI focuses on mutual funds; these have been analysed from various perspectives, including the impact of risk, liquidity, and profitability.
In the Czech Republic, there is no suitable model for deciding on sustainable investments. It is therefore necessary to create a model for investor decision-making that would include not only financial factors but also ESG factors, and also take into account the impact of risk and market share price.
The authors of this article have been dealing with the issue of sustainability since 2014 in grant projects, when, based on empirical research, they proposed a composite indicator for measuring corporate sustainability (Complex Performance Indicator—CPI) to assess the performance of Czech manufacturing companies [3,4]. In further research they followed up on the acquired knowledge, modified the model of sustainable added value, and created a model of sustainable environmental, social and corporate governance value added (SESGVA) for the evaluation of Czech companies [5].
The article presents research focusing on sustainable investments of Czech joint-stock companies in the manufacturing industry; the companies concerned are those that do not trade on the stock exchange. The reason for focusing on joint-stock companies in the manufacturing industry is that this industry constitutes the largest part of the Czech economy. Another reason is that the current research builds on previous research and expands it with other important decisive criteria—with the impact of risk and the market price of the stock. Currently, there are many investors who in the Czech Republic are trying to invest in companies that have sustainability in their strategy. The selection of suitable sustainable investments and their evaluation is crucial for investors, and this selection should be based on the principles of SRI.
In connection with SRI, two types of criteria for selecting traded stocks are distinguished: the so-called positive and negative screenings. Based on negative screening, unwanted companies are excluded from the portfolio. Manufacturers of tobacco, alcohol, weapons, nuclear energy, and gambling operators cannot be identified as socially responsible companies [6]. The positive selection of the portfolio includes the products of companies that undertake in their articles of association to carry out activities that are in line with socially beneficial business, contribute to the improvement of the environment, or help solve social problems [7].
The aim of this article is to design a sustainable investing model (SIM) including ESG integration, which would also include economic indicators (ESGEM model), the market value of the stock, and systematic and unsystematic risk given by the capital asset pricing model (CAPM). The benefit of the sustainable investing model (SIM) can be seen in the fact that it will provide investors with the framework for a comprehensive assessment of sustainable investments of Czech joint-stock companies in the manufacturing industry.
The model is proposed on the basis of empirical research from the 2015–2018 data with a focus on Czech joint-stock companies in the manufacturing industry not listed on stock exchanges. The following is applied within the design of the model: one-dimensional and multidimensional statistical methods, exploratory factor analysis (EFA), confirmatory factor analysis (CFA), modelling by means of structural equation modelling (SEM), including a classification scale for the classification of enterprises in connection with benchmarking.

2. Theoretical Starting Points

2.1. Corporate Social Responsibility (CSR)

Corporate social responsibility is currently a phenomenon that is receiving a lot of attention. Although the debate on this concept tends to have a rather philosophical subtext, this topic is increasingly becoming the subject of a number of different studies that look at the impact of the use of the concept on economic indicators. Companies that use the concept of CSR try to behave in such a way that they take into account not only the needs of their internal environment, but also the external environment of the company. They strive to contribute to sustainable development and the overall improvement of the condition of society. According to many authors, CSR is a concept of contemporary entrepreneurship that understands entrepreneurship from a broader perspective and is based on three basic pillars, or on the so-called triple-bottom-line: economic (Profit), social (People), and environmental (Planet). Dahlsrud came to important findings by analysing a number of definitions of CSR in his study. Based on this analysis, he defined five basic areas that the definition and concept of CSR deal with: the environmental area, the social area, the economic area, the area of stakeholders, and the area of volunteering [8].
The literature offers several insights into the CSR determinants [9,10,11,12,13]. Author’s Bénabou and et al. mentioned that the social behaviour of corporations is closely tied to motives at the individual and corporate levels [14]. Author’s Hockerts and et al. [15] and Harjoto and et al. [16] objected that CSR focuses on things that affect stakeholders, with responsible investing being a way to evaluate a company’s response to several stakeholders.
Further research has focused on the link between CSR and economic issues such as inventory policies, corporate financial performance, corporate governance, market orientations, customer satisfaction, earning management, and brand equity [17,18,19,20].
The impact of direct investment on CSR was investigated by [21], who documented interesting practical and theoretical patterns and relationships; they found that foreign direct investment (FDI) and international business enterprises support positive social and economic development in emerging nations. De Mello examined the effects of foreign direct investment (FDI) on growth in developing countries and identified that FDI supports knowledge transfer, both in terms of job training, skills acquisition, and better management. FDI also supports the implementation of new technologies into the production process through capital spillovers, then leads to an increase in domestic production and an increase in added value in production related to foreign direct investment [22].
Author’s Dobers and et al. argued that CSR contributes to the solutions to problems in developing countries, such as the development of institutions that contribute to social justice, environmental protection, and the eradication of poverty. In their view, developing countries are different; their political, economic, and social arenas have direct effects on the CSR mechanism. They suggested that effective cooperation between the public and private sectors and NGEOs (Non-governmental Environment Organisations) is essential to address the most pressing social challenges of developing societies [23]. CSR research was performed by [24] in the countries of Central and Eastern Europe in the financial sector. Based on the comparative analysis, a conclusion was made that there is a significant difference in CSR issues between the countries of Central and Eastern Europe and many Western economies. The results showed that banks with lower levels of profitability are more interested in involving social projects. Corporate commitment to society and the environment is perceived as a tool of responsibility and transparency; this involvement in society and the environment is deemed as a competitive advantage.
At present, social responsibility in the Czech Republic is an increasingly discussed topic in companies. The impact of social responsibility has grown significantly in recent decades, and the adoption and subsequent application of CSR has now become an integral part of companies in planning and meeting organisational goals. Czech companies strive to implement CSR into their corporate culture. Despite this fact, the results of some research show that the presence of foreign elements in the company has a significant effect on CSR awareness; the companies with foreign participation or branches of multinational corporations have a slightly higher awareness of CSR. Knowledge of the CSR concept and its main principles is usually directly influenced by the size of the company. In particular, representatives of small and medium-sized enterprises (SMEs) in the Czech Republic, although they implement a number of activities that can be considered as part of the CSR concept, do not always have sufficient knowledge on the issue of social responsibility. It can be stated that an increasing number of companies in the Czech Republic are trying to approach CSR not only as an integral part of their strategy, but also as a way to constantly reflect new modern approaches in the field of CSR in their management. However, many companies in the Czech Republic still understand CSR as a PR tool rather than as an integral part of their corporate strategy, although the situation in this area is gradually improving. It also follows from the research of [25] that the act of implementing CSR and moral standards in the banking sector encourages social duty and ethics, which has become a suitable marketing apparatus for communication with stakeholders.
In 2014, the Czech Republic implemented the EU Directive on Non-Financial Reporting (2014/95/EU) into its legal order; this means that since 2017, it has been mandatory for public interest companies to report their non-financial indicators. At the beginning of 2016, KPMG conducted a survey of the condition of non-financial reporting in 45 countries around the world, including the Czech Republic. It focused on the 100 largest companies in each country and the 250 largest companies operating globally. Of the European countries, France (93% of the 100 largest companies), the United Kingdom (90%), Norway (86%), and Denmark (82%) had the best results in terms of non-financial reporting. In the Czech Republic, only 43% of the 100 largest companies reported non-financial indicators, such as the environmental impact of business, respect for human rights, philanthropy, or anti-corruption rules and transparency. In an international comparison, European companies lagged behind companies from Asia and North America. Implementing the EU Directive on Non-Financial Reporting can change the attitude of Czech companies to CSR [26].
Further research focuses on the existence of a relationship between CSR and the economic performance of companies with an impact on investor decision-making. Investors in recent years are looking to CSR information as one of the key factors in making an investment decision. In their study, Cohen and et al. focused on the perception of economic performance indicators, principles and performance of corporate governance, and corporate social responsibility. The results of their survey suggest that retail investors are currently most interested in information on economic performance, followed by governance, and information on corporate social responsibility. Smaller investors prefer to obtain information on corporate social responsibility from a third-party source and governance information from an audited or regulated document, while both sources are used to gather information on economic performance indicators [27]. In a paper published by [28] more appeal is seen in (sociological) perspectives that are more explicitly focused on issues of power, interest, and ideology, which [29] had designated “critical” and which are now designated “integrative/critical”. In her research, Zyznarska-Dworczak focused on the relationship between managerial accounting and corporate social responsibility in the countries of Central and Eastern Europe with regard to the role of accounting in the broader social, ethical, environmental, cultural, and historical context. The observed changes in the companies of Central and Eastern European relate to the organisational structure; their production structure; management practices that take into account social, environmental and ethical expectations; performance measuring; the demand for more detailed information about their socioeconomic and environmental potential; the need for better skills and competence of accountants [30]. Further results from many studies have shown that companies with a socially responsible image achieve positive effects in relation to investors, find it easier to obtain finance, and achieve higher market capitalisation, because sustainable companies are considered less risky by investors. Therefore, in recent years, investors have been looking for information on CSR as one of the key factors in deciding on socially responsible investment.

2.2. Socially Responsible Investment

Socially responsible investment (SRI) is an investment strategy that has been applied for many years. The definition of SRI and the criteria used to assess responsible investments have developed over the course of time. The selection of these criteria has been variable over time, since the criteria selected always reflect contemporary standards and values currently recognised in society. SRI has been defined as “integrating personal values and societal concerns with investment decisions” [31]. This definition is, however, too vague, since it raises the question of just how much social responsibility is considered adequately socially responsible. Eurosif and Principles for Responsible Investment provide a more precise definition. The United Nations-supported Principles for Responsible Investment defines SRI as “an approach to investing that aims to incorporate environmental, social and governance (ESG) factors into investment decisions, to better manage risk and generate sustainable, long-term returns” [32]. According to the organisation Eurosif, SRI is defined as “a long-term oriented investment approach, which integrates ESG factors in the research, analysis and selection process of securities within an investment portfolio. It combines fundamental analysis and engagement with an evaluation of ESG factors in order to better capture long-term returns for investors, and to benefit society by influencing the behaviour of companies” [1].
ESG criteria for the assessment of investments are based on the concept of corporate social responsibility (CSR). Contemporary theoretical knowledge anticipates the existence of a relationship between CSR, the economic performance of a company, and the subsequent impact on the decision-making of investors. Research results have shown that companies with an image of sustainability achieve positive effects in relation to investors, obtain funds more easily, and attain higher market capitalisation [33,34]. This happens because investors consider sustainable concerns less risky [35]. Friede and et al. summarised the results of more than 2000 studies and found that approximately 90% of studies find a non-negative relationship between ESG and financial performance, and a large majority of studies report positive findings [36]. According to the International Finance Corporation of the World Bank [37] companies with a good ESG performance have an advantage in view of the fact that they reduce costs and risks, strengthen their brand, and improve their growth, thereby providing added value for investors. ESG criteria most often cover the following areas [38]:
Environmental criteria: management systems, climate change, pollution control, land remediation, environmental impact of products, energy use, water consumption, waste, recycling.
Social criteria: human rights, diversity, labour practices, community engagement, charitable donations, product safety.
Corporate governance criteria: code of conduct, board structure, board independence, audit committee independence, compensation, bribery, reporting.
SRI can therefore be considered as a general term for sustainable investment, responsible investment, ethical investment, and the so-called impact investment. Socially responsible investors place greater emphasis on the moral aspect than conventional investors [39], and research has shown that they need not sacrifice revenue or assume greater risk [40,41,42].
It is generally assumed that sustainable investment has an impact on society, the environment, and higher economic performance. Previous studies have focused on distinguishing the risks and returns between sustainable investment and conventional investment [43]. There may be several reasons that lead investors to invest in a sustainable way, the most important ones being that a wider range of criteria are used for investment decisions, helping investors to avoid risks affecting long-term investment returns that cannot be detected by financial analysis. Scandals in corporate practice have also contributed to this [44]. Another reason is the pressure of the EU, which sees it as a suitable tool for investors, as well as the pressure of various groups of stakeholders.
At present, there is a need for research that will address sustainable investment (SI) in terms of the impact of risk, the development of market share value, and the inclusion of ESG and economic factors for investor decision-making with a focus on socially responsible and environmentally friendly industries in the Czech Republic. Decision-making on responsible investments therefore constitutes a multi-criteria decision-making approach, and other methods need to be applied than are already applied in the case of evaluating only financial criteria. Structural equation modelling (SEM) enables more criteria to be included in decision-making, provides additional information to investors, and allows for a comparative analysis of selected investments.

2.3. Selection of ESG Indicators

The selection of ESG indicators entering the ESG integration model, including economic indicators, is based on empirical analyses of Czech joint-stock companies in the manufacturing industry not traded on the stock exchange for the period of 2015–2018. Selected joint-stock companies support sustainability and use tools such as EMAS (Eco-Management and Audit Scheme), environmental ISO 14000 standards, CSR, and other tools to reduce environmental impact.
The environmental profile of a company is assessed in terms of the number of harmful activities that affect the environment. The better the company behaves towards the environment, the higher its environmental performance. International sources are used to determine environmental indicators, namely the Global Reporting Initiative, EMAS III, and indicators of the Czech Statistical Office. Environmental indicators cover measurable areas of environmental investment, emissions and waste, and resource consumption, i.e., input and output indicators [5].
The social profile is determined by the social impacts of the company’s activities on interest groups, as interest groups are not only recipients of business actions and outputs, but also a source of expectations of what constitutes desirable and undesirable business performance, and they ultimately evaluate corporate behaviour, i.e., how their expectations have been met [45,46]. Internationally recognised standards governing the social area of business can be divided into standards governing social responsibility and standards focusing on the safety and health of employees. Social responsibility standards include the ISO 26000 Social Responsibility and the AA 1000 Account Ability–Stakeholder Engagement Standard. Selected social indicators cover labour relations, society, and human rights. [5].
Governance performance has a key impact on the long-term success and performance of a company [47]. According to [48], the goal of governance is to build the environment of trust, transparency, and accountability necessary to support long-term investment, financial stability, and business integrity, and thus support the growth and development of an inclusive society. Governance fundamentally affects other components of corporate sustainability because it creates a structure through which business goals are set and the means to achieve those goals are determined. To determine the corporate governance indicators, the documents Corporate Governance Code, based on the principles of [48,49], and on the annual reports of Czech joint-stock companies in the manufacturing industry were used. Corporate governance indicators cover the areas of monitoring and reporting, the effectiveness of corporate governance, and the structure of corporate governance [5].
Economic indicators are determined from annual reports and from the AMADEUS database (2018) of Czech joint-stock companies in the manufacturing industry. Economic indicators are selected that are commonly used for investment decisions of Czech companies: profit, added value, profitability, cash flow, financial stability, and operating stability [5]. The basic set of selected ESG and economic indicators is given in Table 1.
Based on current theoretical knowledge, the existence of a relationship between CSR, economic performance of the company, and the subsequent impact on investor decisions is assumed. The results of research have shown that companies with a sustainability image achieve positive effects in relation to investors, more easily obtain funds, and achieve higher market capitalisation; this happens because sustainable companies are considered less risky by investors. Friede and et al. summarised the results of more than 2000 studies and found that approximately 90% of studies find a non-negative relationship between ESG and financial performance, and a large majority of studies report positive findings [36].
The relationship between environmental reporting, environmental performance, and economic performance has been the subject of research by [50], whose study using structural modelling confirmed that better environmental performance leads to significantly better economic performance and also to providing more extensive quantified environmental information. The positive relationship between social responsibility and economic performance has been discussed, described [51,52,53,54], and also confirmed by research [55,56]. Emilsson and et al. confirmed a positive relationship between social responsibility and economic added value in a sample of Swedish companies [57]. Deev and et al. examined the impact of governance (especially the corporate governance system, the duality of the chairman of the board of directors and of the CEO, the structure and diversity of the board of directors) and the impact of corporate social responsibility on the economic performance of European financial companies; the results of their studies provide significant confirmation of the positive impact of these factors on economic results [58].

2.4. The Firm Risk

To determine systematic and unsystematic risks, the CAPM model is used, which is included in the SIM sustainable investing model. The CAPM model includes a risk-free interest rate, a risk premium, and the level of the β coefficient according to the [59] formula. The level of risk is reflected in the overall expected rate of return on investment; using the CAPM model, it can be expressed as:
r e = r f + β ( r m r f ) ,
where re—cost of equity (%); rf—the risk-free interest rate β corresponds in most cases to the interest rate on ten-year government bonds; β—the coefficient expresses the relative risk connected with a certain business in relation to the average risk connected with the market; rm—average return of the capital market; (rm − rf)—capital market risk premium.
Because this refers to Czech companies that do not trade on the stock exchange, the calculation of the indebted βz coefficient for unlisted companies is used. The indebted βz coefficient for unlisted companies is calculated according to the formula:
β z = β N × ( 1 + ( 1 T ) × C K V K ) ,
where βz—equity of the indebted company; βN—equity at zero debt; T—income tax rate (19%); CK—debt; VK—equity.
The value of the risk premium is based on the rating for the Czech Republic; information on the risk premium was also taken from the website of [60].

2.5. The Market Value of the Stock

The market value of the stock, which is included in the SIM, is determined for sustainable Czech joint-stock companies that are not traded on European stock exchanges. To determine the market value of the stocks of these companies, the market comparison method was chosen—the similar public company method. This is a comparison with similar companies for which the market price of tradable stocks on stock exchanges is known. The basic premise is to identify comparable companies; three companies listed on the European stock exchanges of London, Paris, and Germany were selected. Comparability relates to the following characteristics: industry, line of business, manufactured products, size, legal form, and comparability in terms of profitability and risk. An appropriate P/E (Price/Earnings Ratio) multiplier was chosen, which determines the market value of the stocks of comparable companies. The estimated value of the stock of the valued company is calculated according to the formula [61]:
H A ( P E ) = Z ( O P ) × ( P / E ) S P ,
where Z(OP)—earnings per stock calculated for the company being valued; (P/E)SP—the value of the P/E multiplier derived from a set of comparable enterprises; HA(P/E)—the partial value of the stock calculated using the P/E multiplier.

2.6. The Structural Modelling

Structural modelling is used to model the interrelationships between ESG and economic indicators, stock market value and risk, and in the construction of the SIM sustainable investing model. Structural modelling will make it possible to verify the causal relationships between the identified criteria relevant to sustainable investing—the criteria of sustainability of the company, of risk and market value of the stock for decision-making by individual investors. It is characteristic of structural modelling that structural relationships are represented by a system of equations; at the same time, the relationships can be displayed graphically [62,63]. These relationships can be described mathematically using a system of regression equations and also graphically.
Structural equations can then be generally written using matrix notation [64]:
η = Γξ + + ζ,
where B and Γ are matrices of structural coefficients and ζ is an error value determining the size of an unexplained.
To create and verify the structural model [64], the following six steps are followed: definition of individual relationships; design of the measurement model; draft plan for data acquisition; evaluation of the validity of the measurement model; specification of the structural model, and evaluation of the validity of the structural model. Other authors focus on the modelling process itself using structural equations; they define five phases of SEM [65,66,67]: model specification, model identification, calculation of model parameters, model evaluation, and model modification.
The output of SEM is an optimised structural model consisting of endogenous and exogenous variables or represented by latent or manifest variables and defining the correlational and causal relationships between them. At the same time, the structural model meets the conditions for good agreement.

3. Materials and Methods

The research methodology was based on the theoretical part and on a set of relevant environmental, social, corporate governance and economic indicators, market value of the stock and risk. To reduce environmental, social, corporate governance and economic indicators, the exploratory factor analysis (EFA) method was used. The confirmatory factor analysis (CFA) was used to construct the ESGEM model. First, a theoretical model of sustainable investing was proposed, see Figure 1, and hypotheses were formulated.
The assumed relationships between environmental, social and corporate governance indicators, stock market value, risk and economic indicators were formulated by the following hypotheses:
Hypothesis 1a (H1a).
Companies with better social performance have better economic performance.
Hypothesis 1b (H1b).
Companies with better environmental performance have better economic performance.
Hypothesis 1c (H1c).
Increased acceptance of corporate governance improves economic performance.
Hypothesis 2a (H2a).
Increased social performance increases stock market value.
Hypothesis 2b (H2b).
Increased environmental performance increases stock market value.
Hypothesis 2c (H2c).
Increased economic performance increases stock market value.
Hypothesis 2d (H2d).
Increased acceptance of corporate governance strengthens the market value of the stock.
Corporate governance should not only increase investor confidence, but also increase the market value of the stock and at the same time support the company’s transparency.
Hypothesis 3a (H3a).
Increased acceptance of corporate governance reduces the risk.
Corporate governance has an important role in risk management. Implementation of corporate governance can encourage adequate internal and whole risk control.
Hypothesis 3b (H3b).
Increased social performance reduces the risk.
Hypothesis 3c (H3c).
Increased environmental performance reduces the risk.
Hypothesis 4 (H4).
Stable Risk increases the market value of the stock.
Risks can be a threat and an opportunity for the company and have an impact on the value of the company. Risk is associated with investments; if the risk is greater and the investment is successful, it will increase the value of the company. But if the investment is unsuccessful, it will reduce the value of the company. It is therefore necessary to have information about the risk so that managers and investors make the right decisions.
The sustainable investing model (SIM) for decision-making on sustainable investments was constructed using structural equation modelling (SEM), while the above hypotheses H1 to H4 were tested. SEM is suitable for testing such complex relationships. Modelling using structural equations follows causal and correlation relationships between manifest and latent variables.

3.1. Reduction of ESG Indicators

Empirical research on sustainable investments was focused on joint-stock companies in the manufacturing industry not listed on stock exchanges, according to the CZ-NACE classification, with more than 250 employees. The analysed period was 2015–2018. The research included 121 Czech joint-stock companies, which were selected on the following basis: they behaved responsibly, issued responsible reports and had environmental EMS systems in place. The total number of indicators that were included in the research was 24 ESG indicators and five economic indicators; they were selected for the assessment of sustainability investments. It would clearly be complicated to work with so many variables, and it was appropriate to choose representative ESG indicators and economic indicators. Because of the significant skewness of numerical variables (ESG and economic indicators), these variables were adjusted according to the formula log10 (abs (x) + 1) before the factor analysis. Further analyses were performed on the adjusted variables.
Selected descriptive statistics were first calculated to obtain an overview of the data. Multicollinearity was assessed by performing a correlation analysis and calculating the Spearman correlation coefficient (absence of normal data distribution). The measured data did not show any extreme value of the correlation coefficient higher than 0.9. The calculation of the Spearman correlation coefficient showed a weak correlation dependence—most correlation relationships had a coefficient less than 0.5; the maximum value of the correlation coefficient was 0.859 (in total, only two values of the coefficient were in the range of 0.7 to 0.85), Appendix A Table A1. The basis for the correlation matrix in Appendix A Table A1 was the set of selected ESG indicators (24 indicators, but indicators ISoc1 and ISoc2 were connected in one indicator, so the final number was 23 ESG indicators) and five economic indicators, according to Table 1.
Reduction of environmental, social, corporate governance, and economic indicators was performed using exploratory factor analysis (EFA). First of all, we evaluated whether the selected indicators were suitable for factor analysis using Kaiser–Meyer–Olkin statistics and Bartlett’s sphericity test. It can be stated that the condition for the use of factor analysis of interdependence of variables was met. The principal component analysis (PCA) was chosen for factor extraction. The principal component analysis method also exists separately; factor analysis can be considered as an extension of it. The reliability of the test was verified by a Cronbach’s alpha number, which determined how the constructed solution used factors to reflect the measured variables. The acceptable limit is at least 0.7 [68].
The reduced ESG and economic indicators according to the principal component analysis method:
environmental—IEn2-Total emissions to air{xe “emise do ovzduší”} [t]; IEn3—Total greenhouse gas emissions [t]; IEn6—Total annual production of waste [t]; IEn7—Total annual production of hazardous waste [t];
social—ISoc1—Total amount of money for gifts [CZK]; ISoc2—Total amount of money of charitable work in support of local communities [CZK]; ISoc3—Number of terminated employments; ISoc4—Number of women; ISoc5—Education and training expenditures [CZK]; ISoc6—Number of employees;
corporate governance—ICg2—Collective agreement; ICg5—Site of the board of directors and the supervisory board [%]; ICg7—Stability of the board of directors and the supervisory board to the size of CG [%]; ICg8—Number of independent members of the board of directors and the supervisory board to the size of CG [%];
economic—IEco1- EAT/Equity (ROE); IEco2—EBIT/Total Assets (ROA); IEco3—EBIT/Sales (ROS); IEco4—ROCE = EBIT/Equity + Long-term liabilities.

3.2. Construction of the ESGEM Model

Confirmatory factor analysis (CFA) was used to determine the ESGEM model. CFA was used to verify the dimensionality of sustainable investing and for the selection of representative ESG indicators and economic indicators. The aim of CFA was to identify latent variables by means of a set of manifest variables, and then to evaluate a hypothesis about the relationships between latent variables [69]. Assessment of the model took place on the basis of the model’s fit with the data by means of fit indices. The fit indices used were χ2/df, comparative fit index (CFI), root mean square error of approximation (RMSEA), normed fit index (NFI), Tucker–Lewis index (TLI), goodness of fit index (GFI), and incremental fit index (IFI) [70]. For the purposes of compiling the ESGEM model, the indicators “Market Value of Stock” and “Risk” were not used; they will only enter the SIM of sustainable investing given by the structural model. During the CFA implementation, several indicators proved to be insignificant for the ESGEM model: low values of standardised coefficients or a statistically insignificant regression relationship. Based on theoretical knowledge and EFA results, the ESGEM model was created, see Figure 2.
The χ2 good agreement test worked out at 83,545; the number of degrees of freedom was df = 59 and the p-value 0.019 (p > 0.05), this meant that it was statistically insignificant, which meant that the model corresponded to the measured data. The graphical representation shows standardised values of factor loads between latent and manifest variables and correlation coefficients between latent variables; above each manifest variable there are values of the square of standardised coefficients, which determined how much variability of the manifest variable was explained by the factor. The model was balanced according to the methodology recommended by [71].
The balance of the model was evaluated by the following indices: CFI (comparative fit index), RMSEA (root mean square error of approximation), NFI (normed fit index), TLI (Tucker–Lewis index), GFI (goodness of fit index) and IFI (incremental fix index), see Table 2.
According to the values of the criteria, the model was accepted.
Four groups/environmental factors were created in the model (ESGEM): environmental (ENVI_FACTOR), social (SOC_FACTOR1 and SOC_FACTOR2), corporate governance (CG_FACTOR) and economic (ECO_FACTOR). Based on the analysis of data, one area was divided into two factors: a social factor, which was divided into SOC_FACTOR1 related to the measurable area of society and labour relations and SOC_FACTOR2 related to measurable areas of human rights (equal opportunities) and employment relations (employees). This model with five latent variables was tested and optimised so that the values of good agreement and indices reached the required values.
All reported links (regression) between latent and manifest variables in the model were statistically significant (p < 0.05) and the magnitudes of the standardised coefficients indicated strong links (values above 0.5). Except for the four cases, the standardised coefficients ranged from 0.53 to 1.02. These indicators showed lower values of the standardised coefficient and explained variability: IEn3—Tot_green_gas_emiss (0.48), (0.23); ISoc1—Tot_am_mon_gifts and ISoc2—Tot_am_mon_char_work_sup_loc_com (0.43), (0.19); ISoc5—Education and training expenditures (0.49), (0.24); ICg8—Num_indep_mem_board_dir_super_board_CG size (0.49), (0.24). However, their importance was demonstrated when excluded from the model, which led to a significant deterioration in the characteristics of the whole model.
ENVI_FACTOR included output indicators, where the strongest link was shown by the IEn2—Tot_emiss_air indicator (0.88), (0.77). CG_FACTOR consisted of the ICg2—Collec_agreemt indicators (0.80), (0.63) and ICg8—Num_indep_mem_board_dir_ super_board_CG size.
ECO_FACTOR consisted of indicators IEco1—ROE, IEco2—ROA, IEco3—ROS, where the strongest relationship was shown by IEco3—ROA—the factor load was 0.98, and at the same time explanation of variability was 0.96. The ESGEM model also showed the correlation relationships between latent variables. These links were statistically significant (p < 0.05), with varying strength in the range of 0.17–0.93. The strongest correlation link (0.93) was between SOC_FACTOR1 and SOC_FACTOR2; it was expected because the factors belonged to one common measurable social area. Another strong link was between SOC_FACTOR1—society and labour relations and CG_FACTOR (0.68) and SOC_FACTOR2, relating to measurable areas of human rights (equal opportunities) and labour relations (employees), and CG_FACTOR (0.66). The correlation link of ENVI_FACTOR and SOC_FACTOR1 and SOC_FACTOR2 proved to be statistically significant with a lower coefficient value of 0.33 and 0.17. In summary, environmental and corporate governance factors had statistically significant links to both social factors. The link between ECO_FACTOR and SOC_FACTOR1 society and labour relations showed a lower negative statistical significance link of −0.26; in this case, fluctuation and subsidies in the form of donations were negatively affected by the economic factor. No statistically significant link between ENVI_FACTOR, CG_FACTOR, and ECO_FACTOR was confirmed.

4. Results

The ESGEM model, which was the result of CFA, was used to model the links between ESG and economic indicators, risk and market value of the stock within the structural model, focused on sustainable investing (SI), which in the structural model defined causal relationships between latent variables based on the theoretical model, Figure 1.

4.1. Sustainable Investing Model SIM

The indicators “Market Value of the Stock (MV)” and “Risk”, which were tested in the structural model on the basis of the formulated hypotheses H1–H4 shown in Figure 1, were added to the ESGEM model.
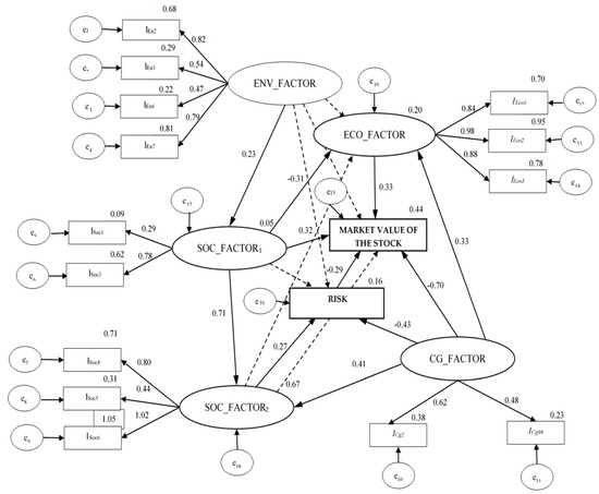
Furthermore, correlation relations between individual latent variables were replaced by regression relations. In terms of the social factor, regression relations were added: ENVI_FACTOR to SOC_FACTOR1; SOC_FACTOR1 to SOC_FACTOR2; and additional regression relationships were added: CG_FACTOR to SOC_FACTOR2, CG_FACTOR to ECO_FACTOR; SOC_FACTOR1 to ECO_FACTOR. The SPSS Amos 26 software program was used to calculate the parameters of the model. The model of the structure of relations is expressed in Figure 3 and consists of the ESGEM model and the relationship model, which graphically illustrates the regression relationships of ESG and economic factors to “Market Value of the Stock (MV)” and “Risk”.
For clarity, correlations between residual variables (errors) e1–e19 were omitted. The numerical values shown in the graph are standardised values of the structural coefficients for each regression relationship, and above each endogenous variable there are the values of the square of the coefficients, which determine how much variability of the variable is explained by the bound exogenous variable. The χ2 good agreement test worked out at 104,521; the number of degrees of freedom was df = 76 and the p-value 0.017 (p > 0.05); this meant that it was statistically insignificant, which meant that the model corresponded to the measured data. Other model characteristics are shown in Table 3.
The model included four areas and worked with the following factors and their measurable indicators, Appendix A Table A2.
When optimising the structural model, some statistically insignificant regression relations were excluded (ENVI_FACTOR→MV, ENVI_FACTOR→Risk, ENVI_FACTOR→ECO_FACTOR, SOC_FACTOR1→Risk, SOC_FACTOR2→MV, SOC_FACTOR2→ECO_FACTOR).

4.2. Hypothesis Testing in the Sustainable Investing Model SIM

In the resulting structural model of Figure 3, hypothetical relationships related to environmental, social, corporate governance and economic factors were tested. In addition, because of the bifurcation of the social factor in the model, a strong significant relationship emerged between SOC_FACTOR1 and SOC_FACTOR2 (standardized regression coefficient 0.76). In addition to the hypotheses in the model, regression dependences between ENVI_FACTOR and SOC_FACTOR1 (standardised regression coefficient 0.24) and CG_FACTOR and SOC_FACTOR2 (standardised regression coefficient 0.34) turned out to be statistically significant. The results of testing individual hypotheses follow, and Table 4 summarises the results of testing hypotheses and other regression relationships of the structural model.
Hypothesis 1a (H1a).
Companies with better social performance have better economic performance.
The effect of both SOC_FACTOR1 and SOC_FACTOR2 on ECO_FACTOR was tested. The relationship between SOC_FACTOR2 and ECO_FACTOR proved to be statistically insignificant. SOC_FACTOR1, in contrast to SOC_FACTOR2, showed a statistically significant negative relationship to ECO_FACTOR; the standardised coefficient was −0.28. This negative relationship was due to the fact that if the turnover of employees increases sharply and the financial amounts for gratuitous performance and public benefit activities in support of the local community increase proportionally, the economic performance of the company will not decrease. The hypothesis that better social performance improves economic performance was not confirmed.
Hypothesis 1b (H1b).
Companies with better environmental performance have better economic performance.
The relationship ENVI_FACTOR→ECO_FACTOR proved to be statistically insignificant. The direct influence, i.e., the hypothesis that the environmental performance factor has a positive effect on the economic performance factor of the company, was not confirmed. The hypothesis was not confirmed.
Hypothesis 1c (H1c).
Increased acceptance of corporate governance performance improves economic performance.
The relationship CG_FACTOR→ECO_FACTOR proved to be statistically significant, with a standardised coefficient of 0.34. This means that with a higher number of independent members on the board of directors and the supervisory board and with compliance with the conditions in the collective agreement, the economic performance given by the indicators ROE, ROA, and profit margin will improve. The hypothesis was confirmed.
Hypothesis 2a (H2a).
Social performance has a positive effect on the growth of the stock market value.
The influence of SOC_FACTOR1 and SOC_FACTOR2 on the growth of the market price of the stock was monitored within this hypothesis. The dependence of the MV indicator on SOC_FACTOR2 was insignificant. The number of employees, human rights given by equal opportunities, and education did not affect the growth of the market value of the stock. For SOC_FACTOR1, the dependence was significant (standardised coefficient was 0.26); the MV was affected by lower employee turnover and optimised financial amounts for gratuitous performance and for public benefit activities in support of the local community. The hypothesis was partially confirmed.
Hypothesis 2b (H2b).
Environmental performance has a positive effect on the growth of the stock market value.
ENVI_FACTOR was tested in relation to MV. The environmental factor had no direct positive effect on MV. The hypothesis was rejected.
Hypothesis 2c (H2c).
Increased acceptance of corporate governance strengthens the market value of the stock.
The CG_FACTOR→MV relationship showed a statistically significant negative relationship, with a standardised coefficient of −0.71. This negative relationship was due to the fact that if the number of independent members on the board of directors and the supervisory board is equal to or lower than the total number of CGs and the company does not have a collective agreement, it has a negative impact on MV. The hypothesis that better acceptance of corporate governance improves the MV was not confirmed.
Hypothesis 2d (H2d).
Increased economic performance strengthens the market value of the stock.
The relationship ECO_FACTOR→MV proved to be statistically significant, with a standardised coefficient of 0.31. This means that better economic results given by the indicators ROE, ROA, and profit margin will have a positive effect on the growth of the market value of the stock. The hypothesis was confirmed.
Hypothesis 3a (H3a).
Increased acceptance of corporate governance reduces the risk.
The CG_FACTOR →Risk relationship showed a statistically significant negative relationship, with a standardised coefficient of −0.34. This negative relationship was due to the fact that if the number of independent members on the board of directors and the supervisory board is equal to or lower than the total number of CGs and the company does not have a collective agreement, it has a negative impact on risk. The hypothesis that better acceptance of corporate governance will reduce risk within this hypothesis was not confirmed.
Hypothesis 3b (H3b).
Increased social performance reduces the risk.
The dependence of the Risk indicator on SOC_FACTOR1 was insignificant and the dependence on SOC_FACTOR2 was significant (the standardised coefficient was 0.23). Employee turnover and financial amounts for gratuitous performance and for public benefit activities in support of the local community do not have an effect on reducing risk, but the direct impact on company risk is influenced by the number of employees, education costs, and equal opportunities. The hypothesis was partially confirmed.
Hypothesis 3c (H3c).
Environmental performance reduces the risk.
ENVI_FACTOR was tested in relation to Risk. The environmental factor did not have a direct effect on the company’s risk given by the CAPM model. The hypothesis was rejected.
Hypothesis 4 (H4).
Stable risk increases the market value of the stock.
Relationship of Risk→MV showed a statistically significant negative relationship, with a standardised coefficient of −0.26. This negative relationship occurs when the Risk of the company is not stable, and thus the market value of the stock will not increase. In this case, the hypothesis that stable Risk will increase the market value of the stock was not confirmed.
In the structural model, the indirect effects of ENVI_FACTOR→ECO_FACTOR and SOC_FACTOR2→MV were investigated. Although the hypothesis describing the direct relationship between SOC_FACTOR2→MV was rejected, they indirectly affected the market value of the stock through the Risk posed by the CAPM model.
ENVI_FACTOR (emissions, greenhouse gas emissions, waste, including hazardous waste) indirectly affected economic indicators (ECO_FACTOR) through SOC_FACTOR1 (staff turnover and financial amounts for gratuitous performance and for public benefit activities in support of the local community). These overall indirect relationships are described in Table 5.

4.3. Sustainable Investing Model (SIM)

The application of the SIM sustainable investing model is given by mathematical equations, which include the so-called factor scores. To calculate the factor scores, it is necessary to determine the regression weights of the factor scores, which are the result of the product of the covariance matrix between the latent and manifest variables and the inverse covariance matrix between the measurable variables. Using regression weights, the equations for calculating the individual factor scores are written. The mathematical equations for the calculation of factor scores (areas—environmental, social, corporate governance and economic) are as follows:
ENVI_FACTOR = −0.210*lnCAPM + 0.186*lnIEn3 + 0.296*lnIen7 + 0.106*lnMV + 0.063*lnIEco1 0.327*lnIEco2 + 0.117*lnIEco3 + 0.007*ICg8 + 1.312* ICg2 0.788*lnISoc6 0.004*lnISoc3 + 0.579*lnISoc4 + 0.170*lnISoc5 0.067*lnISoc1 a ISoc2 + 0.344*lnIEn2 + 0.096*lnIEn6,
SOC_FACTOR1 = 0.123*lnCAPM − 0.048*lnIEn3 + 0.071*lnIEn7 + 0.038*lnMV + 0.012*lnIEco1 − 0.088*lnIEco2 + 0.012*lnIEco3 − 0.001*ICg8 + 1.787*ICg2 + 0.351*lnISoc6 + 0.178*lnISoc3 − 0.070*lnISoc4 + 0.006*ln ISoc5 + 0.045*lnISoc1 a ISoc2 − 0.032*lnIEn2 + 0.049* lnIEn6,
SOC_FACTOR2 = −0.003*lnCAPM +0.006*lnIEn3 + 0.017*lnIEn7 +0.006*lnMV + 0.003*lnIEco1 − 0.011*lnIEco2 + 0.005*lnIEco3 + 0*ICG8 0.574*ICg2 + 0.945*lnISoc6 0.023*lnISoc3 0.139*lnISoc4 0.040*ln ISoc5 0.015*lnISoc1 a ISoc2 0.022*lnIEn2 0.021*lnIEn6,
CG_FACTOR = −0.016*lnCAPM − 0.003*lnIEn3 0.004*lnIEn7 0.008*lnMV + 0*lnIEco1 + 0.008*lnIEco2 0.001*lnIEco3 + 0*ICG8 + 0.206*ICg2 0.004*lnISoc6 0.003*lnISoc3 + 0.006*lnISoc4 + 0.005*ln ISoc5 0.002*lnISoc1 a ISoc2 + 0.004*lnIEn2 + 0.003*lnIEn6,
ECO_FACTOR = −0.056*lnCAPM + 0.030*lnIEn3 0.104*lnIEn7 + 0.038*lnMV + 0.059*lnIEco1 + 0.661*lnIEco2 + 0.069*lnIEco3 + 0.001*ICG8 + 0.129*ICg2 0.072 *lnISoc6 + 0.019*lnISoc3 + 0.087*lnISoc4 + 0.029*ln ISoc5 0.013*lnISoc1 a ISoc2 + 0.051*lnIEn2 + 0.020*lnIEn6.
The values of factor scores in SEM were calculated from several indicators of the models, given that the individual areas (factors) were interconnected (environmental, social, corporate governance and economic). Definitions of individual indicators appearing in the model are given in Table 1. Based on the calculation of the factor scores of the SIM, individual areas/factors were calculated, which will be decisive for investors to decide about a possible sustainable investment.

4.4. Determining the Classification Scale of Areas of the Sustainable Investing Model (SIM)

To apply the model of sustainable investing SIM, it was necessary to create a classification scale for individual areas (factors)—environmental, social, corporate governance and economic—in accordance with the structural model of sustainable investing SIM, and to set benchmarking for these areas so that it is applicable to investor decisions on sustainable investment, Appendix A Table A3. The classification scale (limits) was determined using medians and percentiles, factor values, factor scores, Equations (1)–(4) were used. The basic database thus consisted of 121 cases, which were used for benchmarking, see Table 6, where the mean, median, standard deviation, maximum and minimum values are expressed.
The classification scale included three groups: the group “above average” corresponded to a percentile of 75%, the group “average” corresponded to a percentile of 50%, and the group “below average” corresponded to a percentile of 25%, see Table 7.
The evaluation of a company in terms of sustainable investing was defined by three groups of the classification scale, Appendix A Table A4.
Through a classification scale of three groups, a quick orientation of the investor was then enabled in the evaluation of individual areas (environmental, social, corporate governance and economic) in relation to sustainable investments: whether the company fell into the below-average, average, or above-average group and whether sustainable investment was appropriate.

4.5. Verification of the Sustainable Investing Model (SIM)

The aim was to apply the proposed SIM to existing Czech joint-stock companies and present its outputs. The companies concerned were joint-stock companies of the manufacturing industry (engineering, food, and chemical) from the research sample belonging to the groups CZ-NACE 25 Production of metal structures and metal working products excluding machinery and equipment (Česká Zbrojovka, a.s.); CZ-NACE 10 Production of food products (Madeta, a.s.); and CZ-NACE 20 Production of chemicals and chemical preparations (Fosfa, a.s.). These companies pay attention to the social and environmental aspects of their business (reporting in the financial statements and on their websites). They also cooperate with research institutes in the Czech Republic and abroad; they are also active in professional publishing.
The mathematical model SIM for the period 2015–2018 was tested on selected Czech joint-stock companies. The SIM provided investors and company owners with evaluations in individual areas—ESG and economic—and in individual years. It also made it possible to compare individual areas with the classification scale according to Table 7. The outputs of the performed analysis are shown in Figure 4, Figure 5 and Figure 6.
The joint-stock company Česká zbrojovka, a.s., reached the highest, “above average” evaluation in the environmental and social area throughout the entire period. In the environmental area, the company took a responsible approach to the impacts polluting the environment by reducing emissions to air, waste, and greenhouse gases. In the social area, the company intensively focused on reducing employee turnover, human rights represented by equal opportunities, and employee education; it financially supported public benefit activities. Corporate governance and the economic area belonged to the “average” evaluation due to the structure of members of the board, where members were only employees of TOP management. Fluctuations in the economic area in the period 2015–2018 were mainly influenced by sales and profit/loss for the accounting period, which were related to profitability indicators. From the point of view of investors’ decisions, a suitable sustainable investment can be considered if the economic and corporate governance area improve, Figure 4.
The joint-stock company Madeta, a.s., reached the “average” evaluation in the environmental area and in corporate governance throughout the entire period. Only the social area belonged to the “above average” evaluation. In the economic area, it achieved lower, “below average” results in the evaluation for the period 2015–2017; fluctuations occurred in 2018, when it achieved the highest, “above average” evaluation. From the point of view of investors’ decisions, it is not yet a suitable sustainable investment, Figure 5.
The joint-stock company Fosfa, a.s., reached the highest, “above average” evaluation in the environmental and social area throughout the entire period. Corporate governance and the economic area fell into the “average” evaluation. From the point of view of investors’ decisions, a suitable sustainable investment can be considered if the economic and corporate governance area improve, Figure 6.
The above graphic outputs of the proposed SIM informed investors of the evaluation of sustainable investment in four areas: environmental, social, economic and corporate governance given by the factors: ENVI_FACTOR, SOC_FACTOR1, SOC_FACTOR2, CG_FACTOR, and ECO_FACTOR. Graphical expression of area values in the context of their classification scale made the outputs of the SIM clear and easy to understand, as it was clear from a single point of view which areas in terms of the overall evaluation of sustainable investments were positive and which were negative. The outputs of the SIM then served as a basis for investors when deciding on sustainable investments and the opportunity to create a portfolio of these investments. The SIM enabled investors to identify weaknesses in individual areas, quantify their size, and decide on sustainable investments.

5. Conclusions

With the expansion of the topic of sustainable development, the demands of interest groups for information on the sustainability of companies with respect to their non-financial performance are also increasing. Companies with good sustainable performance can reap the benefits from reducing risk, strengthening their brand, and improving their growth, thereby providing added value to investors [37]. There is a growing interest among investors in socially responsible investing, where the main criteria of investor’s decision-making do not include only financial factors.
Socially responsible investment (SRI) is expected to have a positive impact on society and the environment, with investors not taking greater risks or facing loss of return [36]. Responsible investors cannot then rely solely on economic indicators to assess the effectiveness of such investments, as these do not take into account the overall impact on sustainability. The evaluation according to the sustainable investing model (SIM) should include both positive and negative ESG criteria, economic indicators, the market value of the stock, and systematic and unsystematic risk.
The article presents an SIM that takes into account the ESG criteria for evaluating sustainable investments of Czech industrial companies not listed on the stock exchange. The structure of the SIM is based on the ESG integration strategy and also takes into account economic indicators, the risk where the CAPM model is used, and the market value of the stock. The proposed SIM is based on modelling using structural equations (SEM). Modelling using structural equations allows testing of formulated hypotheses and mathematical expressions, taking into account the sustainability expressed by ESG and economic indicators, risk and market value of the stock.
Based on the mathematical equations of the SIM, values for environmental, social, corporate governance and economic areas are calculated, and then selected companies are classified according to a classification scale that serves as benchmarking and is based on where the individual investor decides on a suitable sustainable investment. The SEM method thus captures a multidimensional concept of sustainable investment. The applicability of the SIM is determined by the availability of ESG and economic data that investors can draw from external reporting. The main benefit of research at the theoretical level is the deepening of knowledge in the field of CSR and SRI, specifically the evaluation of sustainable investment of joint-stock companies in the Czech Republic, which can be summarized in the following points:
mapping current knowledge about CSR and SRI,
summarising benefits of the SRI for society,
extension of theoretical knowledge by the evaluation of sustainable investment in the Czech Republic for joint-stock companies,
proposal of the SIM for Czech joint-stock companies not listed on the stock exchange in accordance with current knowledge in the field of sustainability, proposal of a methodological procedure for the construction of the SIM in the manufacturing industry.
The article develops the topic of the application of sustainable investment for Czech joint-stock companies in the manufacturing industry. The following can be considered the benefits at the practical level:
the SIM is intended for individual investors, owners, and all interest groups who require relevant information on sustainable investments for their decision-making;
within investment, the SIM is suitable for the analysis and classification of sustainable investments;
insufficient sustainable investment signals to investors that a joint-stock company may be riskier in a certain area of sustainability;
managers can use the SIM to measure and evaluate the progress of the company’s sustainability;
the SIM can also become an effective communication tool within integrated reporting or sustainability reporting of the company.
In principle, this SIM can also be modified for decision-making in other industries by investors within the Czech Republic, the EU, and the rest of the world—the investors who are interested in responsible companies that have sustainability in their strategy. As part of further research, we will verify the SIM on joint-stock companies in the manufacturing industry of Central and Eastern Europe by comparison with Czech companies and the subsequent use of the SIM for other industries, such as the construction industry, information and communication activities, etc.

Author Contributions

Conceptualization, A.K. and M.P.D.; methodology, A.K. and M.P.D.; formal analysis, T.M.; data curation, S.Š.; writing—original draft preparation, A.K.; writing—review and editing, A.K., M.P.D., T.M. and S.Š.; visualization, A.K. All authors have read and agreed to the published version of the manuscript.

Funding

This research was funded by the grant No. 7-23448S, Modelling and simulation of sustainable investment decision-making of The Czech Science Foundation.

Acknowledgments

This paper is supported by the grant No. 7-23448S, Modelling and simulation of sustainable investment decision-making of The Czech Science Foundation.

Conflicts of Interest

The authors declare no conflict of interest.

Appendix A

Table A1. Correlation matrix.
Table A1. Correlation matrix.
IEn1IEn2IEn3IEn4IEn5IEn6IEn7ISoc1 + ISoc2ISoc4ISoc3ISoc6ISoc7ISoc8ISoc5ICg1ICg2ICg3ICg4ICg6ICg7ICg8ICg9IEco1IEco2IEco4IEco3IEco5
Spearman’s rhoIEn11
IEn20.336 **1
IEn30.1070.485 **1
IEn40.0980.284 **0.1221
IEn50.374 **0.1620.377 **0.0861
IEn6−0.264 **0.409 **0.343 **0.080.0571
IEn70.1270.566 **0.363 **0.135−0.0760.382 **1
ISoc1 + ISoc2−0.0860.183 *0.200 *0.303 **0.0370.330 **0.0821
ISoc40.149−0.117−0.370 **0.018−0.087−0.0340.0410.1261
ISoc3−0.013−0.015−0.313 **−0.107−0.0740.1590.0510.1140.497 **1
ISoc60.201 *0.125−0.322 **0.093−0.0410.125−0.010.382 **0.746 **0.507 **1
ISoc70.1460.021−0.0450.035−0.035−0.0830.281 **−0.0780.09−0.193 *0.0891
ISoc8−0.227 *0.0350.113−0.198 *0.1470.1420.302 **−0.066−0.044−0.166−0.0490.179 *1
ISoc50.246 **0.1760.0180.1680.097−0.1660.358 **0.203 *0.270 **0.1320.206 *0.429 **−0.081
ICg10.1010.03−0.073−0.201 *−0.149−0.151−0.0670.038−0.1150.0270.190 *0.061−0.1370.0661
ICg20.515 **0.202 *−0.1120.1310.359 **0.1050.150.250 **0.401 **0.305 **0.634 **0.238 **0.1550.199 *0.0141
ICg30.303 **0.307 **0.010.216 *0.0130.266 **0.326 **0.165−0.0610.0770.0880.188 *−0.0680.262 **0.274 **0.382 **1
ICg40.189 *−0.008−0.342 **0.023−0.191 *−0.132−0.1190.1420.262 **0.1370.363 **0.146−0.222 *0.285 **0.274 **0.0390.389 **1
ICg60.067−0.1890.0720.033−0.116−0.1850.0470.011−0.08−0.107−0.1860.030.1030.0000.0230.035−0.001−0.2121
ICg70.3040.374 *0.0710.1690.149−0.1510.219−0.265−0.1530.037−0.223−0.094−0.1110.12−0.0560.0280.2780.002−0.470 *1
ICg8−0.155−0.484 **−0.1560.150.107−0.121−0.350 **0.277 *0.0130.010.076−0.006−0.304 *0.177−0.0580.07−0.21−0.1480.159−0.1481
ICg9−0.037−0.191 *−0.153−0.157−0.212 *0.0570.164−0.0220.452 **0.0310.299 **0.242 **0.262 **−0.039−0.0240.1760.0000.0320.112−0.117−0.277 *1
IEco10.050.0260.1720.0710.306 **0.197 *0.0430.059−0.024−0.144−0.0630.0970.222 *−0.051−0.597 **0.154−0.017−0.0750.017−0.0660.0050.0051
IEco20.0750.0380.1160.1780.213 *0.130.1110.083−0.021−0.227 *−0.0880.1690.240 **0.018−0.561 **0.1460.086−0.0010.017−0.0830.047−0.0180.828 **1
IEco40.1280.046−0.009−0.1370.307 **0.0910.1510.1160.074−0.0480.210 *0.247 **0.457 **0.094−0.0240.305 **0.0790.136−0.038−0.113−0.110.0640.430 **0.348 **1
IEco30.0840.0390.0860.1380.199 *0.0850.0670.057−0.067−0.272 **−0.110.186 *0.178−0.004−0.530 **0.1−0.001−0.012−0.108−0.0520.059−0.0740.722 **0.859 **0.263 **1
IEco50.0210.094−0.058−0.0640.080.1490.333 **0.205 *0.060.0170.1090.227 *0.525 **0.199 *−0.1080.356 **0.350 **0.0680.188−0.073−0.110.1250.276 **0.291 **0.699 **0.196 *1
Table A2. Four areas (environmental, social, corporate governance, economic) and works with the following factors and their measure indicators.
Table A2. Four areas (environmental, social, corporate governance, economic) and works with the following factors and their measure indicators.
AreaFactorsDescriptionMeasure Indicators
EnvironmentalENVI_FACTORenvironmental outputs polluting the environment (emissions and waste)IEn2—Total emissions to air {xe “emise do ovzdu ší ”} [t]; IEn3—Total greenhouse gas emissions [t]; IEn6—Total annual production of waste [t]; IEn7—Total annual production of hazardous waste [t]
SocialSOC_FACTOR1society and labour relations (social relations with the company’s surroundings)Total amount of money for gifts [CZK] a ISoc2—Total amount of money of charitable work in support of local communities [CZK]; ISoc3—Number of terminated employments;
SOC_FACTOR2human rights and labour relations (social relations within the company)ISoc4—Number of women; ISoc5—Education and training expenditures [CZK]; ISoc6—Number of employees
Corporate governanceCG_FACTORCG efficiency and structureICg2—Collective agreement; ICG8—Number of independent members of the board of directors and the supervisory board to the size of CG [%]
EconomicECO_FACTOReconomic indicators (profitability)IEco1—EAT/Equity (ROE); IEco2—EBIT/Total Assets (ROA); IEco3—EBIT/Sales (ROS)
Table A3. Definition of the monitored areas/factors of the SIM.
Table A3. Definition of the monitored areas/factors of the SIM.
Area (Factor)Definition
Environmental—ENVI_FACTORThe area focuses on the impacts of environmental pollution (these are the company’s outputs such as air emissions and total waste, including greenhouse gases).
Social—SOC_FACTOR1The area includes the company’s external relations with the surroundings in the form of providing financial donations to various charities and public communities; also, it monitors the rate of employee turnover.
Social—SOC_FACTOR2The area corresponds to human rights within the company, such as equal opportunities and labour relations of employees, including the right to education.
Corporate governance—CG_FACTORThe area focuses on the effective functioning of corporate governance, including the structure of the members of the boards and whether the company applies a collective agreement.
Economic—ECO_FACTORThe area includes economic evaluation of the company using financial indicators of profitability.
Table A4. Definition of individual groups of the classification scale group of sustainable investment.
Table A4. Definition of individual groups of the classification scale group of sustainable investment.
Classification Scale Group Definition
1. below averageSustainable investment is among the 25% least selected investments of manufacturing companies in the Czech Republic. Thus, 75% includes more appropriate sustainable investments.
2. averageSustainable investment is average in comparison with selected investments of manufacturing companies in the Czech Republic. Thus, 50% of sustainable investments are less advantageous and 50% are more advantageous for sustainable investments.
3. above averageSustainable investment is among the 25% most selected investments of manufacturing companies in the Czech Republic. Thus, 75% of sustainable investments are less advantageous for sustainable investing.

References

  1. European SRI Study 2016. Available online: http://www.eurosif.org/wp-content/uploads/2016/11/SRI-study-2016-HR.pdf (accessed on 26 August 2020).
  2. European SRI Study 2018. Available online: http://www.eurosif.org/wp-content/uploads/2018/11/European-SRI-2018-Study.pdf (accessed on 19 December 2019).
  3. Kocmanová, A.; Šimberová, I. Determination of environmental, social and corporate governance indicators: Framework in the measurement of sustainable performance. J. Bus. Econ. Manag. 2014, 15, 1017–1033. [Google Scholar] [CrossRef]
  4. Docekalova, M.P.; Kocmanová, A. Composite indicator for measuring corporate sustainability. Ecol. Indic. 2016, 61, 612–623. [Google Scholar] [CrossRef]
  5. Kocmanová, A.; Dočekalova, M.P.; Škapa, S.; Smolíková, L. Measuring Corporate Sustainability and Environmental, Social, and Corporate Governance Value Added. Sustainability 2016, 8, 945. [Google Scholar] [CrossRef]
  6. Renneboog, L.; Ter Horst, J.; Zhang, C. Socially responsible investments: Institutional aspects, performance, and investor behavior. J. Bank. Financ. 2008, 32, 1723–1742. [Google Scholar] [CrossRef]
  7. Combs, K. More than just a trend: The importance of impact investing. Corp. Financ. Rev. 2014, 18, 12–18. [Google Scholar]
  8. Dahlsrud, A. How corporate social responsibility is defined: An analysis of 37 definitions. Corp. Soc. Responsib. Environ. Manag. 2008, 15, 1–13. [Google Scholar] [CrossRef]
  9. Ioannou, I.; Serafeim, G. What Drives Corporate Social Performance? International Evidence from Social, Environmental and Governance Scores; HBS Working Papers; Harvard Business School: Cambridge, UK, 2010; pp. 11–16. [Google Scholar]
  10. Wood, D.J. Measuring corporate social performance: A review. Int. J. Manag. Rev. 2010, 12, 50–84. [Google Scholar] [CrossRef]
  11. Gjølberg, M. Measuring the immeasurable? Constructing an index of CSR practices and CSR performance in 20 countries. Scand. J. Manag. 2009, 25, 10–22. [Google Scholar] [CrossRef]
  12. Waddock, S. Building a new institutional infrastructure for corporate responsibility. Acad. Manag. Perspect. 2008, 22, 87–108. [Google Scholar] [CrossRef]
  13. Campbell, J.L. Why would corporations behave in socially responsible ways? An institutional theory of corporate social responsibility. Acad. Manag. Rev. 2007, 32, 946–967. [Google Scholar] [CrossRef]
  14. Bénabou, R.; Tirole, J. Individual and Corporate Social Responsibility. FEEM Working Paper No. 23.2010. Available online: https://ssrn.com/abstract=1573694 or http://dx.doi.org/10.2139/ssrn.157369 (accessed on 15 February 2020).
  15. Hockerts, K.; Moir, L. Communicating corporate responsibility to investors: The changing role of the investor relations function. J. Bus. Ethics 2004, 52, 85–98. [Google Scholar] [CrossRef]
  16. Harjoto, M.A.; Jo, H. Corporate governance and CSR nexus. J. Bus. Ethics 2011, 100, 45–67. [Google Scholar] [CrossRef]
  17. Orlitzky, M.; Schmidt, F.L.; Rynes, S.L. Corporate social and financial performance: A meta–analysis. Organ. Stud. 2003, 24, 403–441. [Google Scholar] [CrossRef]
  18. Shahin, A.; Zairi, M. Corporate governance as a critical element for driving excellence in corporate social responsibility. Int. J. Qual. Reliab. Manag. 2007, 24, 753–770. [Google Scholar] [CrossRef]
  19. Lee, S.; Heo, C.Y. porate social responsibility and customer satisfaction among US publicly traded hotels and restaurants. Int. J. Hosp. Manag. 2009, 28, 635–637. [Google Scholar] [CrossRef]
  20. Melo, T.; Morgado, A. Corporate Reputation: A Combination of Social Responsibility and Industry Corporate Social Responsibility and Environmental Management. Corp. Soc. Responsib. Environ. J. 2012, 19, 11–31. [Google Scholar] [CrossRef]
  21. Bardy, R.; Drew, S.; Kennedy, T.F. Foreign investment and ethics: How to contribute to social responsibility by doing business in less-developed countries. J. Bus. Ethics 2012, 106, 267–282. [Google Scholar] [CrossRef]
  22. De Mello, L.R., Jr. Foreign direct investment in developing countries and growth: A selective survey. J. Dev. Stud. 1997, 34, 1–34. [Google Scholar] [CrossRef]
  23. Dobers, P.; Halme, M. Corporate social responsibility and developing countries. Corp. Soc. Responsib. Environ. Manag. 2009, 16, 237–249. [Google Scholar] [CrossRef]
  24. Fijałkowska, J.; Zyznarska-Dworczak, B.; Garsztka, P. The relation between the CSR and the accounting information system data in Central and Eastern European (CEE) countries–The evidence of the Polish financial institutions. Account. Manag. Inf. Syst. 2017, 16, 490–521. [Google Scholar] [CrossRef]
  25. Burianová, L.; Paulík, J. Corporate Social Responsibility in commercial banking-a case study from the Czech Republic. J. Compet. 2014, 6, 50–70. [Google Scholar] [CrossRef]
  26. Currents of Change The KPMG Survey of Corporate Responsibility Reporting 2015. Available online: https://assets.kpmg/content/dam/kpmg/pdf/2016/02/kpmg-international-survey-of-corporate-responsibility-reporting-2015.pdf (accessed on 26 August 2020).
  27. Cohen, J.R.; Holder-Webb, L.; Wood, D.; Nath, L. Retail investors’ perceptions of the decision-usefulness of economic performance, governance and corporate social responsibility disclosures. Behav. Res. Account. 2010, 27, 127–153. [Google Scholar] [CrossRef]
  28. Chua, W.F. Interpretive sociology and management accounting research—A critical review. Acc. Audit. Acc. J. 1988, 1, 59–79. [Google Scholar] [CrossRef]
  29. Chua, W.F. Theoretical constructions of and by the real. Acc. Organ. Soc. 1986, 11, 583–598. [Google Scholar] [CrossRef]
  30. Zyznarska-Dworczak, B. The development perspectives of sustainable management accounting in central and Eastern European countries. Sustainability 2018, 10, 1445. [Google Scholar] [CrossRef]
  31. Social Investment Forum 1999 Trends Report. Available online: https://www.socialinvest.org/ (accessed on 26 August 2020).
  32. Principles for Responsible Investment 2018. About the PRI. Available online: https://www.unpri.org/pri (accessed on 30 August 2020).
  33. Konar, S.; Cohen, M.A. Does the market value environmental performance? Rev. Econ. Stat. 2001, 83, 281–289. [Google Scholar] [CrossRef]
  34. Klassen, R.D.; McLaughlin, C.P. The impact of environmental management on firm performance. Manag. Sci. 1996, 42, 1199–1214. [Google Scholar] [CrossRef]
  35. Kruse, C.; Lundbergh, S. The governance of corporate sustainability. Rotman Int. J. Pension Manag. 2010, 3, 46–51. [Google Scholar]
  36. Friede, G.; Busch, T.; Bassen, A. ESG and financial performance: Aggregated evidence from more than 2000 empirical studies. J. Sustain. Financ. Investig. 2015, 5, 210–233. [Google Scholar] [CrossRef]
  37. International Finance Corporation. The Business Case for Sustainability. 2012. Available online: http://www.ifc.org/wps/wcm/connect/9519a5004c1bc60eb534bd79803d5464/Business+Case+for+Sustainability.pdf?MOD=AJPERES (accessed on 10 July 2020).
  38. Berry, T.C.; Junkus, J.C. Socially responsible investing: An investor perspective. J. Bus. Ethics 2013, 112, 707–720. [Google Scholar] [CrossRef]
  39. McLachan, J.; Gardner, J. A comparison of socially responsible and conventional investors. J. Bus. Ethics 2004, 52, 11–25. [Google Scholar] [CrossRef]
  40. López-Arceiz, F.J.; Bellostas-Pérezgrueso, A.J.; Moneva, J.M. Evaluation of the Cultural Environment’s Impact on the Performance of the Socially Responsible Investment Funds. J. Bus. Ethics 2018, 150, 259–278. [Google Scholar] [CrossRef]
  41. Kempf, A.; Osthoff, P. The effect of socially responsible investing on portfolio performance. Eur. Financ. Manag. 2007, 13, 908–922. [Google Scholar] [CrossRef]
  42. Bauer, R.; Koedijk, K.; Otten, R. International evidence on ethical mutual fund performance and investment style. J. Bank. Financ. 2005, 29, 1751–1767. [Google Scholar] [CrossRef]
  43. Mollet, J.C.; Ziegler, A. Socially Responsible Investing and Stock Performance: New Empirical Evidence for the US and European Stock Markets. Rev. Financ. Econ. 2014, 23, 208–216. [Google Scholar] [CrossRef]
  44. Herringer, A.; Firer, C.; Viviers, S. Key challenges facing the socially responsible investment sector in South Africa. Investig. Anal. J. 2009, 70, 11–26. [Google Scholar] [CrossRef]
  45. Spirig, K. Social Performance and Competitiveness, a Socio-Competitive Framework. In Managing the Business Case for Sustainability; Schaltegger, S., Wagner, A.M., Eds.; Greenleaf Publishing: Sheffield, UK, 2006; pp. 82–106. [Google Scholar]
  46. Wood, J.; Stakeholder, D.R.E. Mismatching: A Theoretical Problem in Empirical Research on Corporate Social Performance. Int. J. Organ. Anal. 1995, 3, 229–267. [Google Scholar] [CrossRef]
  47. Gompers, A.; Ishii, P.J.L.; Metrick, A. Corporate Governance and Equity Prices. In National Bureau of Economic Research 2001. Available online: http://www.nber.org/papers/w8449.pdf (accessed on 18 May 2020).
  48. OECD. G20/OECD Principles of Corporate Governance. Paris/Czech Institute of Directors: OECD Publishing. 2017. Available online: https://doi.org/10.1787/9789264274075-cs (accessed on 10 January 2020).
  49. OECD. Principles of Corporate Governance. 2004. Available online: http://www.nber.org/papers/w8449.pdf (accessed on 29 May 2020).
  50. Al-Tuwaijri, S.; Christensen, T.; Hughes, K.E. The relations among environmental disclosure, environmental performance, and economic performance: A simultaneous equations approach. Account. Organ. Soc. 2004, 29, 447–471. [Google Scholar] [CrossRef]
  51. De Lucia, C.; Pazienza, P.; Bartlett, M. Does Good ESG Lead to Better Financial Performances by Firms? Machine Learning and Logistic Regression Models of Public Enterprises in Europe. Sustainability 2020, 12, 5317. [Google Scholar] [CrossRef]
  52. Perrini, F.; Russo, A.; Tencati, A.; Vurro, C. Deconstructing the Relationship between Corporate Social and Financial Performance. J. Bus. Ethics 2011, 102, 59–76. [Google Scholar] [CrossRef]
  53. Carroll, B.; Shabana, A.K. The Business Case for Corporate Social Responsibility: A Review of Concepts, Research and Practice. Int. J. Manag. Rev. 2010, 12, 85–105. [Google Scholar] [CrossRef]
  54. Falck, O.; Heblich, S. Corporate social responsibility: Doing well by doing good. Bus. Horiz. 2007, 50, 247–254. [Google Scholar] [CrossRef]
  55. Zhao, C.; Guo, Y.; Yuan, J.; Wu, M.; Li, D.; Zhou, Y.; Kang, J. ESG and Corporate Financial Performance: Empirical Evidence from China’s Listed Power Generation Companies. Sustainability 2018, 10, 2607. [Google Scholar] [CrossRef]
  56. Margolis, D.; Walsh, J.J.P. Misery loves companies: Rethinking social initiatives by business. Adm. Sci. Q. 2003, 48, 268–305. [Google Scholar] [CrossRef]
  57. Emilsson, L.M.; Classon, M.; Bredmar, K. CSR and the quest for profitability: Using Economic Value Added to trace profitability. Int. J. Econ. Manag. Sci. 2012, 2, 43–54. [Google Scholar]
  58. Deev, O.; Khazalia, N. Corporate governance, social responsibility and financial performance of European insurers. Acta Univ. Agric. Silvic. Mendel. Brun. 2017, 65, 1873–1888. [Google Scholar] [CrossRef]
  59. Sharpe, W.F. Capital asset prices: A theory of market equilibrium under conditions of risk. J. Financ. 1964, 19, 425–442. [Google Scholar]
  60. Damodaran, A. 2019. Available online: http://pages.stern.nyu.edu/~adamodar/ (accessed on 18 December 2019).
  61. Booz, A.H. When Everyone Agrees but Nothing Change: Aligning People, Incentives and Knowledge to Overcome Organizational Inertia. Business + Strategy Review. 2002. Available online: http://www.strategy-business.com (accessed on 2 February 2020).
  62. Byrne, B.M. Structural Equation Modeling with AMOS Basic Concepts, Applications, and Programming, 2nd ed.; Routledge: New York, NY, USA, 2010; p. 416. [Google Scholar]
  63. Streiner, D.L. Building a Better Model: An Introduction to Structural Equation Modelling. Res. Methods Psychiatry 2006, 51, 317–324. [Google Scholar] [CrossRef]
  64. Hendl, J. Overview of Statistical Methods: Data Analysis and Meta-Analysis; Portál: Prague, Czech Republic, 2015; p. 583. [Google Scholar]
  65. Hoyle, R.H. Handbook of Structural Equation Modelling; The Guilford Press: New York, NY, USA, 2014; p. 740. [Google Scholar]
  66. Kline, R.B. Principles and Practice of Structural Equation Modeling; The Guilford Press: New York, NY, USA, 2015; p. 534. [Google Scholar]
  67. Schumacker, R.E.; Lomax, R.G. A Beginners Guide to Structural Equation Modelling; Routledge Taylor & Francis Group: New York, NY, USA, 2010; p. 510. [Google Scholar]
  68. Field, A. Discovering Statistics Using IBM SPSS Statistics; SAGE Publications Ltd.: London, UK, 2017; p. 874. [Google Scholar]
  69. Gallagher, W.; Brown, M.T. Introduction to Confirmatory Factor Analysis and Structural Equation Modeling. In Handbook of Quantitative Methods for Educational Research; Teo, T., Ed.; Sense Publishers: Rotterdam, The Netherlands, 2013; pp. 289–314. [Google Scholar]
  70. Bowen, K.N. Structural Equation Modelling; Oxford University Press: Oxford, UK, 2011. [Google Scholar]
  71. Hair, F.J., Jr.; Black, W.C.; Babin, B.J.; Anderson, R.E. Multivariate Data Analysis. A Global Perspective; Prentice Hall; Pearson Education: Upper Saddle River, NJ, USA, 2010. [Google Scholar]
Figure 1. Theoretical model of sustainable investing.
Figure 1. Theoretical model of sustainable investing.
Sustainability 12 08342 g001
Figure 2. Environmental, social, and corporate governance (ESG) integration model, including economic indicators (ESGEM) using confirmatory factor analysis (CFA). Standardised coefficients are given.
Figure 2. Environmental, social, and corporate governance (ESG) integration model, including economic indicators (ESGEM) using confirmatory factor analysis (CFA). Standardised coefficients are given.
Sustainability 12 08342 g002
Figure 3. Structural model of sustainable investing (SIM) with standardised coefficients for statistically significant relationships. Statistically insignificant relationships are shown in dashed lines.
Figure 3. Structural model of sustainable investing (SIM) with standardised coefficients for statistically significant relationships. Statistically insignificant relationships are shown in dashed lines.
Sustainability 12 08342 g003
Figure 4. Evaluation of the SIM for the period 2015–2018 in specific areas. The graph shows the values of factors and the classification scale in individual areas.
Figure 4. Evaluation of the SIM for the period 2015–2018 in specific areas. The graph shows the values of factors and the classification scale in individual areas.
Sustainability 12 08342 g004
Figure 5. Evaluation of the SIM for the period 2015–2018 in specific areas. The graph shows the values of factors and the classification scale in individual areas.
Figure 5. Evaluation of the SIM for the period 2015–2018 in specific areas. The graph shows the values of factors and the classification scale in individual areas.
Sustainability 12 08342 g005
Figure 6. Evaluation of the SIM for the period 2015–2018 in specific areas. The graph shows the values of factors and the classification scale in individual areas.
Figure 6. Evaluation of the SIM for the period 2015–2018 in specific areas. The graph shows the values of factors and the classification scale in individual areas.
Sustainability 12 08342 g006
Table 1. Environmental, social, corporate governance (ESG) and economic indicators.
Table 1. Environmental, social, corporate governance (ESG) and economic indicators.
Environmental, Social, and Corporate Governance Indicators IESGi
IndicatorsMeasure (Unit)
IEni—Environmental indicatorsIEn1—Non-investment expenditures for the protection of the Environment [CZK thousand]; IEn2—Total emissions to air{xe “emise do ovzduší”} [t]; IEn3—Total greenhouse gas emissions [t]; IEn4—Total consumption of renewable energy [GJ]; IEn5—Total annual consumption of water [m3/rok]; IEn6—Total annual production of waste [t]; IEn7—Total annual production of hazardous waste [t]
ISoci—Social indicatorsISoc1—Total amount of money for gifts [CZK thousand]; ISoc2—Total amount of money for charitable work in support of local communities [CZK thousand]; ISoc3—Number of terminated employments; ISoc4—Number of women; ISoc5—Education and training expenditures [CZK thousand]; ISoc6—Number of employees; ISoc7—Wage costs/Average number of employees; ISoc8—Added value/Wage costs
ICgi—Corporate governance indicatorsICg1—Information about financial results [yes, no]; ICg2—Collective agreement [yes, no]; ICg3—Reports from environmental and social areas [yes, no]; ICg4—Code of Ethics [yes, no]; ICg5—Site of the board of directors and the supervisory board [%]; ICg6—Number of women in the board of directors and in the supervisory board to the size of CG [%]; ICg7—Stability of the board of directors and the supervisory board to the size of CG [%]; ICg8—Number of independent members of the board of directors and the supervisory board to the size of CG [%]; ICg9—Remuneration of the members of the board of directors and the supervisory board [CZK thousand]
IndicatorsEconomic indicators IEcoi
IEcoi—Economic indicatorsIEco1—EAT/Equity (ROE_ Return on Equity) [%]; IEco2—EBIT/Total Assets (ROA_ Return on Assets) [%]; IEco3—EBIT/Sales (ROS_ Return on Sales) [%]; IEco4— EBIT/Equity + Long-term liabilities (ROCE_ Return on Capital Employed) [%]; IEco5—Cash Flow/Total Assets [%]
Table 2. Characteristics of good agreement of the measurement model with the measured values using different indices.
Table 2. Characteristics of good agreement of the measurement model with the measured values using different indices.
CriterionGFINFIRMSEACFITLIIFI
The resulting Fit model0.9160.9200.0590.9740.9600.975
Required value>0.90>0.90<0.08>0.90>0.90>0.90
Source: Bowen, 2011, and the author’s own sources. CFI (comparative fit index), RMSEA (root mean square error of approximation), NFI (normed fit index), TLI (Tucker–Lewis index), GFI (goodness of fit index) and IFI (incremental fix index).
Table 3. Good agreement indices for the model of the structure of environmental, social, and corporate governance and economic (ESGE) factor relations and Market Value of the Stock and Risk.
Table 3. Good agreement indices for the model of the structure of environmental, social, and corporate governance and economic (ESGE) factor relations and Market Value of the Stock and Risk.
CriterionGFINFIRMSEACFITLIIFI
The resulting Fit model0.9150.9090.0560.9720.9560.973
Required value>0.90>0.90<0.08>0.90>0.90>0.90
Source: Bowen, 2011, and the author’s own sources. CFI (comparative fit index), RMSEA (root mean square error of approximation), NFI (normed fit index), TLI (Tucker–Lewis index), GFI (goodness of fit index) and IFI (incremental fix index).
Table 4. Summary of the results of testing hypotheses and other regression relationships of the structural model.
Table 4. Summary of the results of testing hypotheses and other regression relationships of the structural model.
HypothesesHypothesised
Relationships
Path Loadingp-ValueRemarks
H1aSOC_FACTOR1ECO_FACTOR−0.5050.023Significant
SOC_FACTOR2ECO_FACTOR0.1670.664Not significant
H1bENVI_FACTOR→ECO_FACTOR0.0370.580Not significant
H1cCG_FACTOR→ECO_FACTOR11.6720.009Significant
H2aSOC_FACTOR1→MV0.6940.043Significant
SOC_FACTOR2→MV−0.3310.559Not significant
H2bENVI_FACTOR→MV−0.0490.604Not significant
H2cCGFACTOR→MV−35.9360.000Significant
H2dECO_FACTORMV0.4580.008Significant
H3aCG_FACTOR→Risk−4.9980.006Significant
H3bSOC_FACTOR1Risk0.0190.896Not significant
SOC_FACTOR2Risk0.2010.019Significant
H3cENVI_FACTOR→Risk0.0140.587Not significant
H4RiskMV−0.8900.008Significant
Table 5. Results of testing indirect overall effects in a structural model.
Table 5. Results of testing indirect overall effects in a structural model.
Indirect Effectp-ValueRemarks
1ENVI_FACTOR→SOC_FACTOR1ECO_FACTOR0.047Significant
2SOC_FACTOR1SOC_FACTOR2Risk0.032Significant
3SOC_FACTOR1SOC_FACTOR2→Risk→MV0.017Significant
4SOC_FACTOR2→Risk→MV0.017Significant
Table 6. Median, arithmetic mean, standard deviation, maximum and minimum values of individual areas.
Table 6. Median, arithmetic mean, standard deviation, maximum and minimum values of individual areas.
ENVI_FACTORSOC_FACTOR1SOC_FACTOR2CG_FACTORECO_FACTOR
Mean−0.8381.5741.8190.0791.167
Median−0.7691.6001.8400.0821.069
Std. Deviation0.8340.1420.2700.0110.469
Minimum−3.0261.0730.9350.0480.193
Maximum1.0571.8592.2480.0971.937
Table 7. Upper quartile, median, lower quartile of groups of individual areas. Values correspond to 25%, 50%, and 75% percentiles.
Table 7. Upper quartile, median, lower quartile of groups of individual areas. Values correspond to 25%, 50%, and 75% percentiles.
ENVI_FACTORSOC_FACTOR1SOC_FACTOR2CG_FACTORECO_FACTOR
Percentiles250.7672.5941.6540.0740.642
501.1992.7831.8380.0810.931
751.6652.8471.9790.0901.644

Share and Cite

MDPI and ACS Style

Kocmanová, A.; Dočekalová, M.P.; Meluzín, T.; Škapa, S. Sustainable Investing Model for Decision Makers (Based On Research of Manufacturing Industry in the Czech Republic). Sustainability 2020, 12, 8342. https://doi.org/10.3390/su12208342

AMA Style

Kocmanová A, Dočekalová MP, Meluzín T, Škapa S. Sustainable Investing Model for Decision Makers (Based On Research of Manufacturing Industry in the Czech Republic). Sustainability. 2020; 12(20):8342. https://doi.org/10.3390/su12208342

Chicago/Turabian Style

Kocmanová, Alena, Marie Pavláková Dočekalová, Tomáš Meluzín, and Stanislav Škapa. 2020. "Sustainable Investing Model for Decision Makers (Based On Research of Manufacturing Industry in the Czech Republic)" Sustainability 12, no. 20: 8342. https://doi.org/10.3390/su12208342

APA Style

Kocmanová, A., Dočekalová, M. P., Meluzín, T., & Škapa, S. (2020). Sustainable Investing Model for Decision Makers (Based On Research of Manufacturing Industry in the Czech Republic). Sustainability, 12(20), 8342. https://doi.org/10.3390/su12208342

Note that from the first issue of 2016, this journal uses article numbers instead of page numbers. See further details here.

Article Metrics

Back to TopTop