An Integrated Organisational Culture for Sustainable Environmental Performance in the Nigerian Context
Abstract
1. Introduction
1.1. Organisational Culture
1.2. Environmental Performance
2. Empirical Reviews of Literature
2.1. Development of Culture and Sustainable Environmental Performance Hypotheses
2.1.1. Core Value and Sustainable Environmental Performance
2.1.2. Reporting Structure and Sustainable Environmental Performance
2.1.3. Task Performance and Sustainable Environmental Performance
2.1.4. Role Clarity and Sustainable Environmental Performance
2.1.5. Deliberation of Issue and Sustainable Environmental Performance
2.1.6. Distinctive Identity and Sustainable Environmental Performance
3. Materials and Methods
3.1. Sample and Data Collection
3.2. Measurement and Analysis
3.3. Results
4. Discussions
5. Conclusions and Implications
6. Limitations and Future Study
Author Contributions
Funding
Conflicts of Interest
References
- Reyes-Santiago, M.R.; Sánchez-Medina, P.S.; Díaz-Pichardo, R. Eco-innovation and organizational culture in the hotel industry. Int. J. Hosp. Manag. 2017, 65, 71–80. [Google Scholar]
- Magsi, H.B.; Ong, T.S.; Ho, J.A.; Hassan, A.F.S. Organizational culture and environmental performance. Sustainability 2018, 10, 2690. [Google Scholar] [CrossRef]
- Srisathan, W.A.; Ketkaew, C.; Naruetharadhol, P. The intervention of organizational sustainability in the effect of organizational culture on open innovation performance: A case of Thai and Chinese SMEs. Cogent Bus. Manag. 2020, 7, 1717408. [Google Scholar] [CrossRef]
- Gochhayat, J.; Giri, V.N.; Suar, D. Influence of organizational culture on organizational effectiveness: The mediating role of organizational communication. Glob. Bus. Rev. 2017, 18, 691–702. [Google Scholar] [CrossRef]
- Wheelen, T.L.; Hunger, J.D. Strategic Management and Business Policy: Toward Global Sustainability, 13th ed.; Pearson Education, Inc.: New York, NY, USA, 2012. [Google Scholar]
- Liao, Z. Corporate culture, environmental innovation and financial performance. Bus. Strategy Environ. 2018, 27, 1368–1375. [Google Scholar] [CrossRef]
- Felipe, C.M.; Roldán, J.L.; Leal-Rodríguez, A.L. Impact of Organizational Culture Values on Organizational Agility. Sustainability 2017, 9, 2354. [Google Scholar] [CrossRef]
- Linnenluecke, M.K.; Griffiths, A. Corporate sustainability and organizational culture. J. World Bus. 2010, 45, 357–366. [Google Scholar] [CrossRef]
- Baird, K.; Su, S.; Tung, A. Organizational Culture and Environmental Activity Management. Bus. Strategy Environ. 2018, 27, 403–414. [Google Scholar] [CrossRef]
- Küçükoğlu, M.T.; Pınar, R.I. The mediating role of green organizational culture between sustainability and green innovation: A research in Turkish companies. Bus. Manag. Stud. Int. J. 2018, 6, 64–85. [Google Scholar] [CrossRef]
- Kucukoglu, M.T.; Pinar, R.I. Positive influences of green innovation on company performance. Procedia Soc. Behav. Sci. 2015, 195, 1232–1237. [Google Scholar] [CrossRef]
- Xing, X.; Wang, J.; Tou, N. The relationship between green organization identity and corporate environmental performance: The mediating role of sustainability exploration and exploitation innovation. Int. J. Environ. Res. Public Health 2019, 16, 921. [Google Scholar] [CrossRef] [PubMed]
- Ugwa, M.; Okonkwo, C.J. The impact of organizational environment on corporate performance. Res. J. Commer. Behav. Sci. 2014, 3, 36–45. [Google Scholar]
- Henri, J.F.; Journeault, M. Environmental performance indicators: An empirical study of Canadian manufacturing firms. J. Environ. Manag. 2008, 87, 165–176. [Google Scholar] [CrossRef] [PubMed]
- Babalola, Y.A. The impact of corporate social responsibility on firms’ profitability in Nigeria. Eur. J. Econ. Financ. Adm. Sci. 2012, 45, 39–50. [Google Scholar]
- Iljins, J.; Skvarciany, V.; Gaile-Sarkane, E. Impact of organizational culture on organisational climate during the process of change. Procedia Soc. Behav. Sci. 2015, 213, 944–950. [Google Scholar] [CrossRef]
- Odor, H.O. Organisational Culture and Dynamics. Int. J. Sci. Res. Manag. 2018, 6, 31–39. [Google Scholar]
- Onyango, W.P. Effects of organization culture on change management: A case of the vocational training centre for the blind and deaf, Sikri. Eur. J. Bus. Manag. 2014, 6, 204–214. [Google Scholar]
- Hategan, C.D.; Sirghi, N.; Curea-Pitorac, R.I.; Hategan, V.P. Doing well or doing good: The relationship between corporate social responsibility and profit in Romanian companies. Sustainability 2018, 10, 1041. [Google Scholar] [CrossRef]
- Kangas, M.; Kaptein, M.; Huhtala, M.; Lamsa, A.M.; Pihlajasaari, P.; Feldt, T. Why do managers leave their organisation? Investigating the role of ethical organisational culture in managerial turnover. J. Bus. Ethic 2018, 153, 707–723. [Google Scholar] [CrossRef]
- Chiou, T.-Y.; Chan, H.K.; Lettice, F.; Chung, S.H. The influence of greening the suppliers and green innovation on environmental performance and competitive advantage in Taiwan Transport. Res. E Logist. Transp. Rev. 2011, 47, 822–836. [Google Scholar] [CrossRef]
- Rooij, B.; Fine, A. Toxic corporate culture: Assessing organizational processes of deviancy. Adm. Sci. 2018, 8, 23. [Google Scholar] [CrossRef]
- Tahir, R.; Athar, M.R.; Faisal, F.; Shahani, N.N.; Solang, B. Green Organizational Culture: A Review of Literature and Future Research Agenda. Ann. Contemp. Dev. Manag. HR 2019, 1, 23–38. [Google Scholar] [CrossRef]
- Moses, C.L.; Olokodun, M.A.; Akinbode, M.; Agboola, M.G. Organisational culture and creativity in entrepreneurship education: A study of secondary education in Nigeria. Res. J. Appl. Sci. 2016, 11, 586–591. [Google Scholar]
- Ibidunni, S.; Agboola, M.G. Organizational Culture: Creating, Changing, Measuring and Consolidating for Performance. Eur. J. Bus. Manag. 2013, 5, 177–186. [Google Scholar]
- Johnson, G.; Scholes, K.; Whittington, R. Exploring Corporate Strategy, 7th ed.; Pearson Education Ltd.: London, UK, 2005. [Google Scholar]
- Schein, E.H. Organizational culture. Am. Psychol. 1990, 45, 111. [Google Scholar] [CrossRef]
- Trompenaars, F.; Turner, C.H. Riding the Waves of Culture, 3rd ed.; McGraw Hill: New York, NY, USA, 2012. [Google Scholar]
- Hofstede, G.; Hofstede, G.J.; Minkov, M. Cultures and Organisations: Software of the Mind. Intercultural Cooperation and Its Importance for Survival; McGraw-Hill Publishers: New York, NY, USA, 2010. [Google Scholar]
- Robbins, S.P.; Judge, T.A. Organisational Behaviour (What’s New in Management), 18th ed.; Pearson Education, Inc. Prentice Hall: Upper Saddle River, NJ, USA, 2018. [Google Scholar]
- Daft, R.L. Management, 12th ed.; South-Western Cengage Learning Publishers Inc.: Mason, OH, USA, 2017. [Google Scholar]
- Falope, F.J.; Offor, N.T.; Ofurum, D.I. Environmental cost disclosure and corporate performance of quoted construction firms in Nigeria. Int. J. Adv. Acad. Res. 2019, 5, 17–31. [Google Scholar]
- Orji, F.M. Management of Environmental Issues in the Nigerian Oil-Producing Region: A Framework for Stakeholders’ Collaboration. Ph.D. Thesis, University of Central Lancashire, Preston, UK, 2018. [Google Scholar]
- Latan, H.; Jabbour, C.J.C.; Jabbour, A.B.L.; Wamba, S.F.; Shahbaz, M. Effects of environmental strategy, environmental uncertainty and top management’s commitment on corporate environmental performance: The role of environmental management accounting. J. Clean. Prod. 2018, 180, 297–306. [Google Scholar] [CrossRef]
- Chin, T.A.; Tat, H.H.; Sulaiman, Z. Green supply chain management, environmental collaboration and sustainability performance. Procedia CIRP 2015, 26, 695–699. [Google Scholar] [CrossRef]
- Pham, N.T.; Phan, Q.P.T.; Tučková, Z.; Vo, N.; Nguyen, L.H.L. Enhancing the organizational citizenship behavior for the environment: The roles of green training and organizational culture. Manag. Mark. Chall. Knowl. Soc. 2018, 13, 1174–1189. [Google Scholar] [CrossRef]
- Akhavan, P.; Sanjaghi, M.B.; Rezaeenour, J.; Ojaghi, H. Examining the relationships between organizational culture, knowledge management and environmental responsiveness capability. J. Inf. Knowl. Manag. Syst. 2014, 44, 228–248. [Google Scholar]
- Gu, V.C.; Hoffman, J.J.; Cao, Q.; Schniederjans, M.J. The effects of organisational culture and environmental pressures on IT project performance: A moderation perspective. Int. J. Proj. Manag. 2014, 32, 1170–1181. [Google Scholar] [CrossRef]
- Aktas, E.; Çiçek, I.; Kıyak, M. The effect of organisational culture on organisational efficiency: The moderating role of organisational environment and CEO values. Procedia Soc. Behav. Sci. 2011, 24, 1560–1573. [Google Scholar] [CrossRef]
- Alhadid, A.; Abu-Rumman, H. The impact of green innovation on organizational performance, environmental management behavior as a moderate variable: An analytical study on Nuqul Group in Jordan. Int. J. Bus. Manag. 2014, 9, 51–58. [Google Scholar] [CrossRef]
- Porter, T.H.; Gallagher, V.C.; Lawong, D. The greening of organizational culture: Revisited fifteen years later. Am. J. Bus. 2016, 31, 206–226. [Google Scholar] [CrossRef]
- Fok, L.Y.; Zee, S.M.L.; Hartman, S.J. Relationships among individual green orientation, employee perceptions of organisational commitment to the green movement, and organisational culture: A comparative study of Jamaica and the United States. J. Organ. Cult. Commun. Conf. 2012, 16, 125–134. [Google Scholar]
- Jabbour, C.J.C. How green are HRM practices, organizational culture, learning and teamwork? A Brazilian study. Ind. Commer. Train. 2011, 43, 98–105. [Google Scholar] [CrossRef]
- Afum, E.; Agyabeng-Mensah, Y.; Owusu, J.A. Translating environmental management practices into improved environmental performance via green organizational culture: Insight from Ghanaian manufacturing SMEs. J. Supply Chain Manag. Syst. 2020, 9, 31–49. [Google Scholar]
- Gyasi-Mensah, W.; Xuhua, H. Towards developing a green manufacturing environment: What is Ghana doing? Environ. Manag. Sustain. Dev. 2018, 7, 170–180. [Google Scholar] [CrossRef]
- Efobi, U.; Belmondo, T.; Orkoh, E.; Atata, N.S.; Akinyemi, O.; Beecroft, I. Environmental pollution policy of small businesses in Nigeria and Ghana: Extent and impact. Environ. Sci. Pollut. Res. 2019, 26, 2882–2897. [Google Scholar] [CrossRef]
- Fatoki, O. Green marketing orientation and environmental and social performance of hospitality firms in South Africa. Found. Manag. 2019, 11, 277–290. [Google Scholar] [CrossRef]
- Fatoki, O. Organisational culture and environmental performance of hospitality firms in South Africa. J. Environ. Manag. Tour. 2019, 10, 575–589. [Google Scholar] [CrossRef]
- Motilewa, B.D.; Agboola, G.M.; Adeniji, C.M. Organisational culture and performance. In Covenant University. International Conference on African Development Issues (CU-ICADI), 2nd ed.; Africa Leadership Development Center, Covenant University: Ota, Nigeria, 2015; pp. 297–300. [Google Scholar]
- Piwowar-Sulej, K. Pro-Environmental organizational culture: Its essence and a concept for its operationalization. Sustainability 2020, 12, 4197. [Google Scholar] [CrossRef]
- Taylor, G.D.; Van Aken, E.M.; Smith-Jackson, T. Improving Organizational Culture Using Core Values 19th International Conference on Production Research; Pontifical Catholic University of Valparaiso: Valparaiso, Chile, 2007. [Google Scholar]
- Renwick, D.W.S.; Jabbour, C.J.C.; Muller-Camen, M.; Redman, T.; Wilkinson, A. Contemporary developments in Green (environmental) HRM scholarship. Int. J. Hum. Resour. Manag. 2016, 27, 114–128. [Google Scholar] [CrossRef]
- Kumar, A. Redefined and Importance of Organizational Culture. Glob. J. Mamag. Bus. Res. 2016, 16, 15–18. [Google Scholar]
- Delic, A.; Nuhanovic, S. The organizational structure and organizational culture interdependence analysis with special reference to Bosnian and Herzegovinian enterprise. Organ. Econ. Ann. 2010, 43, 70–80. [Google Scholar]
- Ahmadya, G.A.; Mehrpourb, M.; Nikooravesh, A. Organizational Structure. Procedia Soc. Behav. Sci. 2016, 230, 455–462. [Google Scholar] [CrossRef]
- Peprah, W.K.; Ganu, J. The Convergence of Organizational Culture, Structure and Human Capital Performance: A Conceptual Analysis. Arch. Bus. Res. 2018, 6, 212–221. [Google Scholar] [CrossRef]
- Perawironegoro, D. The Relationship between Organizational Structure and Organizational Culture with Teacher Performance in Pesantren. Adv. Soc. Sci. Educ. Hum. Res. 2018, 200, 710–716. [Google Scholar]
- Janićijević, N. The mutual impact of organizational culture and structure. Econ. Ann. 2013, 58, 35–60. [Google Scholar] [CrossRef]
- Oshita, M.G.B.; Pavao, J.A.; Borges, I.M.T. Analysis of the organization structure of enterprises of technological basis with project without incubators. Int. J. Innov. 2017, 5, 211–221. [Google Scholar] [CrossRef][Green Version]
- Owoyemi, O.O.; Ekwoaba, J.O. Organisational culture: A tool for management to control, motivate and enhance employee’s performance. Am. J. Bus. Manag. 2014, 3, 168–177. [Google Scholar] [CrossRef]
- Kalia, N.; Bhardwaj, B. Contextual and task performance: Do demographic and organizational variables matter? Rajagiri Manag. J. 2019, 13, 30–42. [Google Scholar] [CrossRef]
- Daryoush, Y.; Silong, A.D.; Omar, Z.; Othman, J. Improving job performance: Workplace learning is the first step. Int. J. Educ. Lit. Stud. 2013, 1, 100–107. [Google Scholar] [CrossRef]
- Daderman, A.M.; Ingelgard, A.; Koopman, L. Cross-cultural adaptation, from Dutch to Swedish language, of the Individual Work Performance Questionnaire. Work 2020, 65, 97–109. [Google Scholar] [CrossRef] [PubMed]
- Kappagoda, S. Self-efficacy, task performance and contextual performance: A Sri Lankan experience. J. Hum. Res. Sustain. Stud. 2018, 6, 161–170. [Google Scholar]
- Ramos-Villagrasa, P.J.; Barrada, J.R.; Fernández-del-Río, E.; Koopmans, L. Assessing job performance using brief self-report scales: The case of the individual work performance questionnaire. J. Work. Org Psychol. 2019, 35, 195–205. [Google Scholar] [CrossRef]
- Lynn, G.S.; Kalay, F. The effect of vision and role clarity on team performance. Int. J. Econ. Adm. Stud. 2016, 17, 175–196. [Google Scholar] [CrossRef]
- Samie, F.; Riahi, L.; Tabibi, S.J. The relationship between role clarity and efficiency of employees in management & resource development department of ministry of health and medical education of Iran. Biosci. Biotechnol. Res. Asia 2015, 12, 2803–2812. [Google Scholar]
- Mumley, W.E. Organizational culture and ethical decision-making during major crises. J. Values Based Leadersh. 2019, 12, 9–17. [Google Scholar] [CrossRef]
- Hassan, S. The importance of role clarification in workgroups: Effects on perceived role clarity, work satisfaction, and turnover rates. Public Adm. Rev. 2013, 73, 716–725. [Google Scholar] [CrossRef]
- Marchisotti, G.G.; Almeida, R.L.; Domingos, M.L.C. Decision-making at the first management level: The interference of the organizational culture. Rev. Adm. Mackenzie 2018, 19, 1–26. [Google Scholar] [CrossRef]
- Naz, S.; Ilyas, M.I.; Rehman, C.A. Impact of organizational culture on decision making style: Empirical findings of textile industry in Pakistan. Sci. Int. 2015, 27, 431–438. [Google Scholar]
- Gould, R.K.; Krymkowski, D.H.; Ardoin, N.M. The importance of culture in predicting environmental behavior in middle school students on Hawai ‘i Island. PLoS ONE 2018, 13, e0207087. [Google Scholar] [CrossRef] [PubMed]
- Jalal, A. Impacts of organizational culture on leadership’s decision making. J. Adv. Manag. Sci. Inf. Syst. 2017, 3, 1–8. [Google Scholar] [CrossRef]
- Azadehdel, M.R.; Ooshaksaraie, M.; Rajabpour, S. The importance of organizational identity and its role in the performance. Kuwait Chapter Arab. J. Bus. Manag. Rev. 2013, 3, 67–74. [Google Scholar] [CrossRef]
- Taha, V.A.; Sirkova, M.; Ferencova, M. The impact of organizational culture on creativity and innovation. Pol. J. Manag. Stud. 2016, 14, 7–17. [Google Scholar] [CrossRef]
- Adebayo, O.P.; Kehinde, O.J.; Ogunnaike, O.O.; Olaoye, O.P.; Adesanya, O.D. Corporate brand identity and service quality in higher education management. Pol. J. Manag. Stud. 2019, 20, 45–59. [Google Scholar]
- Mujib, H. Organizational identity: An ambiguous concept in practical terms. Adm. Sci. 2017, 7, 28. [Google Scholar] [CrossRef]
- Farayola, S.O.; Adeleke, B.S. Does product innovation strategy bolster competitive edge in the Nigerian Fast-Moving-Consumable-Goods (FMCG) industry? Int. J. Bus. Entrep. Res. 2018, 11, 104–114. [Google Scholar]
- Medase, K.; Barasa, L. Absorptive capacity, marketing capabilities, and innovation commercialisation in Nigeria. Eur. J. Innov. Manag. 2019, 22, 790–820. [Google Scholar] [CrossRef]
- Guilford, J.P.; Fruchter, B. Fundamental Statistics in Psychology and Education, 5th ed.; McGraw Hill: New York, NY, USA, 1973. [Google Scholar]
- Ringle, C.M.; Sarstedt, M.; Mitchell, R.; Gudergan, S.P. Partial least squares structural equation modeling in HRM research. Int. J. Hum. Resour. Manag. 2020, 31, 1617–1643. [Google Scholar] [CrossRef]
- Sarstedt, M.; Ringle, C.M.; Hair, J.F. Partial least squares structural equation modeling. In Handbook of Market Research; Homburg, C., Klarmann, M., Vomberg, A., Eds.; Springer: Berlin/Heidelberg, Germany, 2017. [Google Scholar]
- Aguirre-Urreta, M.I.; Rönkkö, M. Statistical inference with PLS using bootstrap confidence intervals. MIS Q. 2018, 42, 1001–1020. [Google Scholar] [CrossRef]
- Hair, J.F.; Sarstedt, M.; Ringle, C.M. Rethinking some of the rethinking of partial least squares. Eur. J. Mark. 2019, 53, 566–584. [Google Scholar] [CrossRef]



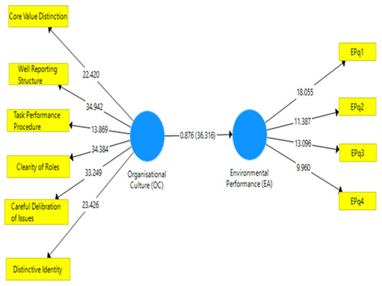
| Variables | Loadings | T-Statistics | p-Values | Path Co-Efficient | R2 |
|---|---|---|---|---|---|
| Structural Path | |||||
| Organisational Culture → Environmental Performance | 36.316 | 0.000 | 0.876 | 0.768 | |
| Importance-Performance Map | |||||
| Measurement | Performances | Importance | |||
| Core Value Distinction | 0.830 | 22.420 | 0.000 | 54.273 | 0.178 |
| Well Reporting Structure | 0.880 | 34.942 | 0.000 | 63.429 | 0.196 |
| Task Performance Procedure | 0.795 | 13.869 | 0.000 | 56.667 | 0.136 |
| Clarity of Roles | 0.878 | 34.384 | 0.000 | 63.000 | 0.193 |
| Careful Deliberation of Issues | 0.860 | 33.249 | 0.000 | 59.963 | 0.165 |
| Distinctive Identity | 0.854 | 23.426 | 0.000 | 56.406 | 0.159 |
| EPq1 | 0.783 | 18.055 | 0.000 | ||
| EPq2 | 0.706 | 11.389 | 0.000 | ||
| EPq3 | 0.707 | 13.096 | 0.000 | ||
| EPq4 | 0.664 | 9.960 | 0.000 | ||
| Cronbach Alpha | Organisational Culture | 0.923 | |||
| Environmental Performance | 0.783 | ||||
| Composite Reliability | Organisational Culture | 0.940 | |||
| Environmental Performance | 0.808 | ||||
| AVE | Organisational Culture | 0.722 | |||
| Environmental Performance | 0.613 | ||||
| Model Fit Indicators | Benchmark | Saturated Model |
|---|---|---|
| SRMR | <0.08 | 0.027 |
| CMIN/DF | <3 | 1.264 |
| d-G (Geodesic Distance) | >0.08 | 2.777 |
| Chi Square | >0.05 | 817.741 |
| NFI | Between 0 + 1 | 0.744 |
© 2020 by the authors. Licensee MDPI, Basel, Switzerland. This article is an open access article distributed under the terms and conditions of the Creative Commons Attribution (CC BY) license (http://creativecommons.org/licenses/by/4.0/).
Share and Cite
Adebayo, O.P.; Worlu, R.E.; Moses, C.L.; Ogunnaike, O.O. An Integrated Organisational Culture for Sustainable Environmental Performance in the Nigerian Context. Sustainability 2020, 12, 8323. https://doi.org/10.3390/su12208323
Adebayo OP, Worlu RE, Moses CL, Ogunnaike OO. An Integrated Organisational Culture for Sustainable Environmental Performance in the Nigerian Context. Sustainability. 2020; 12(20):8323. https://doi.org/10.3390/su12208323
Chicago/Turabian StyleAdebayo, Olufunke P., Rowland E. Worlu, Chinonye L. Moses, and Olaleke O. Ogunnaike. 2020. "An Integrated Organisational Culture for Sustainable Environmental Performance in the Nigerian Context" Sustainability 12, no. 20: 8323. https://doi.org/10.3390/su12208323
APA StyleAdebayo, O. P., Worlu, R. E., Moses, C. L., & Ogunnaike, O. O. (2020). An Integrated Organisational Culture for Sustainable Environmental Performance in the Nigerian Context. Sustainability, 12(20), 8323. https://doi.org/10.3390/su12208323

