Sustainable Collaborative Innovation between Research Institutions and Seed Enterprises in China
Abstract
1. Introduction
2. Materials and Methods
2.1. Theoretical Model
2.2. Research Hypothesis
2.2.1. Innovation Climate and Strategic Partnership
2.2.2. Innovation Climate and Collaborative Mechanism
2.2.3. Innovation Climate and the Degree of Participation of the RI
2.2.4. Strategic Partnership and the Degree of Participation of the RI
2.2.5. Collaborative Mechanism and the Degree of Participation of the RI
3. Research Design
3.1. Measurements of Variables
3.2. Sampling and Data Collection
4. Model Specification, Results, and Evaluation
4.1. Model Specification
4.2. A Confirmatory Factor Analysis (CFA)
4.2.1. Reliability Test
4.2.2. Validity Test
4.3. Parameter Estimation
4.4. Modified Model
4.5. Model Hypothesis Test
5. Final Remarks
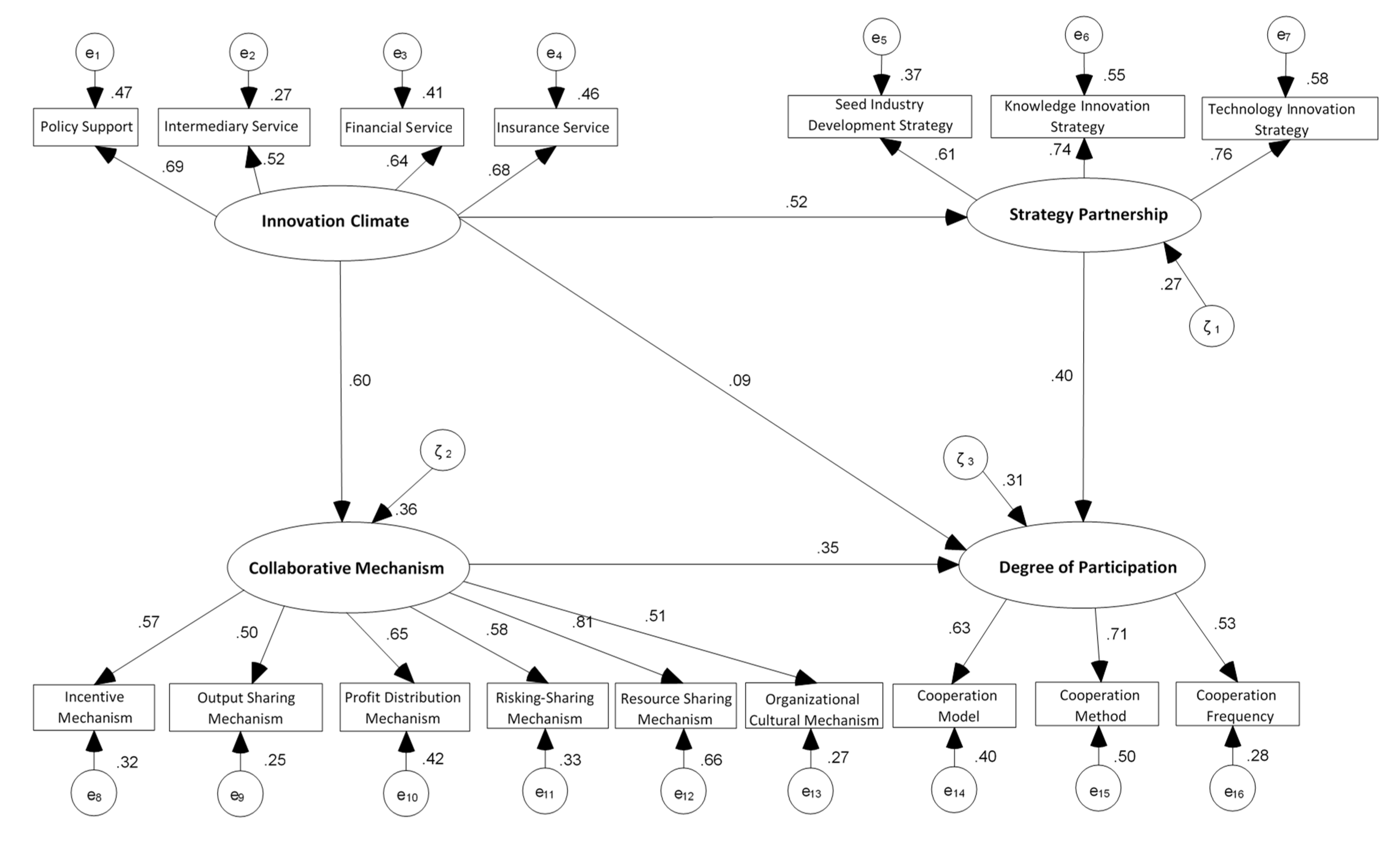
- First, the path coefficient of ξ1 → η1 is 0.607 (C.R. = 8.151) and ξ1 → η2 is 0.743 (C.R. = 9.230). Both pathways are significant at a 0.1% level. The direction is positive, demonstrating that the innovation climate has a significant influence on strategic partnership and the collaborative mechanism. Therefore, we fail to reject H1 and H2.
- Second, the path coefficient of ξ1 → η3 is −0.107 (C.R. = 0.991). The value is not significant at a 5% level, indicating that there is no impact on the innovation climate on the degree of participation of the RI. Thus, we reject H3.
- Third, the path coefficient of η1 → η3 is 0.341 (C.R. = 4.962) and η2 → η3 is 0.263 (C.R. = 4.280). Both pathways are significant at a 0.1% level. The direction is positive, indicating the direct impact of strategic partnership and the collaborative mechanism on the degree of participation of the RI. Therefore, we fail to reject H4 and H6.
- Fourth, the intermediate effect of ξ1 → η1 → η3 is 0.607 × 0.341 = 0.207, and the CR values are 8.151 between ξ1 → η1 and 4.962 between η1 → η3, showing that ξ1 indirectly affects η3 via η1. These indicate that strategic partnership has an intermediary role in determining the degree of participation of the RI. Hence, we fail to reject H5.
- Fifth, the intermediate effect of ξ1 → η2 → η3 is 0.743 × 0.263 = 0.195 and the CR values are 9.230 between ξ1 → η2 and 4.280 between η2 → η3 indicating ξ1 indirectly affects η3 via η2. These indicate that the collaborative mechanism has an intermediary role in affecting the degree of participation. Consequently, we fail to reject H7.
6. Discussion and Policy Implications
6.1. Main Conclusions
6.2. Policy Implications
Author Contributions
Funding
Acknowledgments
Conflicts of Interest
References
- Huang, M.-H.; Chen, D.-Z. How can academic innovation performance in university–industry collaboration be improved? Technol. Forecast. Soc. Chang. 2017, 123, 210–215. [Google Scholar] [CrossRef]
- Etzkowitz, H.; Webster, A.; Gebhardt, C.; Terra, B.R.C. The future of the university and the university of the future: Evolution of ivory tower to entrepreneurial paradigm. Res. Policy 2000, 29, 313–330. [Google Scholar] [CrossRef]
- Webster, A.; Etzkowitz, H. Toward a theoretical analysis of academic-industry collaboration. Capital. Knowl. New Intersect. Ind. Acad. 1998, 24, 47–72. [Google Scholar]
- China Seed Information. Available online: http://www.seedinfo.cn (accessed on 1 December 2019).
- Plant Materials Technical Note No.10, Understanding Seed Certification and Seed Labels. Available online: https://www.nrcs.usda.gov/Internet/FSE_PLANTMATERIALS/publications/lapmctn9030.pdf (accessed on 1 December 2019).
- Arza, V.; López, A. Firms’ linkages with public research organisations in Argentina: Drivers, perceptions and behaviours. Technovation 2011, 31, 384–400. [Google Scholar] [CrossRef]
- Swink, M. Building Collaborative Innovation Capability. Res. Technol. Manag. 2015, 49, 37–47. [Google Scholar] [CrossRef]
- Torfing, J. Collaborative innovation in the public sector: The argument. Public Manag. Rev. 2018, 21, 1–11. [Google Scholar] [CrossRef]
- Etzkowitz, H.; Leydesdorff, L.A. Universities and the global knowledge economy. Scientometrics 1997, 58, 191–203. [Google Scholar]
- Fontana, R.; Geuna, A.; Matt, M. Firm Size and Openness: The Driving Forces of University-Industry Collaboration. SPRU Work. Pap. 2003, 35, 790–807. [Google Scholar]
- Jin, X.; Qimin, H.; Chenyang, N.; Ying, W.; Yuhong, X. Process optimization of the University-Industry-Research collaborative innovation from the perspective of knowledge management. Cogn. Syst. Res. 2018, 52, 995–1003. [Google Scholar]
- Jones, J.; Corral de Zubielqui, G. Doing well by doing good: A study of university-industry interactions, innovationess and firm performance in sustainability-oriented Australian SMEs. Technol. Forecast. Soc. Chang. 2017, 123, 262–270. [Google Scholar] [CrossRef]
- Lee, Y.S. ‘Technology transfer’ and the research university: A search for the boundaries of university-industry collaboration. Res. Policy 1996, 25, 843–863. [Google Scholar] [CrossRef]
- Liew, M.S.; Shahdan, T.N.T.; Lim, E.S. Enablers in Enhancing the Relevancy of University-industry Collaboration. Procedia Soc. Behav. Sci. 2013, 93, 1889–1896. [Google Scholar] [CrossRef][Green Version]
- Salleh, M.S.; Omar, M.Z. University-industry Collaboration Models in Malaysia. Procedia Soc. Behav. Sci. 2013, 102, 654–664. [Google Scholar] [CrossRef]
- Mêgnigbêto, E. Modelling the Triple Helix of university-industry-government relationships with game theory: Core, Shapley value and nucleolus as indicators of synergy within an innovation system. J. Informetr. 2018, 12, 1118–1132. [Google Scholar] [CrossRef]
- David, S.; Azley, A.; Elizabeth, A.; Dirk, M. Organizing practices of university, industry and government that facilitate (or impede) the transition to a hybrid triple helix model of innovation. Technol. Forecast. Soc. Chang. 2017, 123, 142–152. [Google Scholar]
- Ivanova, I.A.; Leydesdorff, L. Rotational symmetry and the transformation of innovation systems in a Triple Helix of university–industry–government relations. Technol. Forecast. Soc. Chang. 2014, 86, 143–156. [Google Scholar] [CrossRef]
- Vaivode, I. Triple Helix Model of University–Industry–Government Cooperation in the Context of Uncertainties. Procedia Soc. Behav. Sci. 2015, 213, 1063–1067. [Google Scholar] [CrossRef]
- Etzkowitz, H.; Zhou, C. The Triple Helix: University–Industry–Government Innovation and Entrepreneurship; Routledge: London, UK, 2017; pp. 80–101. [Google Scholar]
- Klomklieng, W.; Ratanapanee, P.; Tanchareon, S.; Meesap, K. Strengthening a Research Cooperation Using a Triple Helix Model: Case Study of Poultry Industry in Thailand. Procedia Soc. Behav. Sci. 2012, 52, 120–129. [Google Scholar] [CrossRef][Green Version]
- Bucic, T.; Gudergan, S.P. The Innovation Process in Alliances. In Proceedings of the Third European Conference on Organisational Knowledge, Learning and Capabilities, Athens, Greece, 5–6 April 2002. [Google Scholar]
- Xu, W.; Hong, F.; Fang, Z.; Siran, F. The Spatial Analysis of Regional Innovation Performance and Industry-University-Research. Institution Collaborative Innovation—An Empirical Study of Chinese Provincial Data. Sustainability 2018, 10, 16. [Google Scholar]
- Ketchen, D.J.; Ireland, R.D.; Snow, C.C. Strategic entrepreneurship, collaborative innovation, and wealth creation. Strateg. Entrep. J. 2007, 1, 371–385. [Google Scholar] [CrossRef]
- Lina, A. Conceptual Issues in University to Industry Knowledge Transfer Studies: A Literature Review. Procedia Soc. Behav. Sci. 2015, 211, 711–717. [Google Scholar]
- Bommert, B. Collaborative innovation in the public sector. Int. Public Manag. Rev. 2010, 11, 15–33. [Google Scholar]
- Agger, A.; Sørensen, E. Managing collaborative innovation in public bureaucracies. Plan. Theory 2016, 17, 53–73. [Google Scholar] [CrossRef]
- Hartley, J.; Sørensen, E.; Torfing, J. Collaborative Innovation: A Viable Alternative to Market Competition and Organizational Entrepreneurship. Public Adm. Rev. 2013, 73, 821–830. [Google Scholar] [CrossRef]
- BagheriMoghadam, N.; Hosseini, S.H.; SahafZadeh, M. An analysis of the industry–government–university relationships in Iran’s power sector: A benchmarking approach. Technol. Soc. 2012, 34, 284–294. [Google Scholar] [CrossRef]
- Zhao, J.; Wu, G.; Xi, X.; Na, Q.; Liu, W. How collaborative innovation system in a knowledge-intensive competitive alliance evolves? An empirical study on China, Korea and Germany. Technol. Forecast. Soc. Chang. 2018, 137, 128–146. [Google Scholar] [CrossRef]
- Barnes, T.; Pashby, I.; Gibbons, A. Effective University–Industry Interaction: A Multi-case Evaluation of Collaborative R&D Projects. Eur. Manag. J. 2002, 20, 272–285. [Google Scholar]
- Boardman, P.C. Government centrality to university–industry interactions: University research centers and the industry involvement of academic researchers. Res. Policy 2009, 38, 1505–1516. [Google Scholar] [CrossRef]
- Barnes, T.A.; Pashby, I.R.; Gibbons, A.M. Collaborative R&D projects: A best practice management model. In Proceedings of the 2000 IEEE International Conference on Management of Innovation and Technology, Singapore, 12–15 November 2000; Volume 1, pp. 217–223. [Google Scholar]
- Savalei, V.; Bentler, P.M. Structural Equation Modeling. In The Corsini Encyclopedia of Psychology, 2nd ed.; Weiner, I.B., Craighead, W.E., Eds.; Argosy University: Washington, DC, USA, 2010; pp. 1–3. [Google Scholar]
- Chursin, A.; Vlasov, Y.; Makarov, Y. Innovation as a Basis for Competitiveness: Theory and Practice; Springer: Berlin, Germany, 2016. [Google Scholar]
- Bharadwaj, S.; Menon, A. Making innovation happen in organizations: Individual creativity mechanisms, organizational creativity mechanisms or both? J. Prod. Innov. Manag. 2000, 17, 424–434. [Google Scholar] [CrossRef]
- DiMaggio, P.J.; Powell, W.W. The iron cage revisited institutional isomorphism and collective rationality in organizational fields. In Economics Meets Sociology in Strategic Management; Nitza, B., Ed.; Open University of Israel Press: Bingley, UK, 2000; pp. 143–166. [Google Scholar]
- Hardy, C.; Phillips, N.; Lawrence, T.B. Resources, knowledge and influence: The organizational effects of interorganizational collaboration. J. Manag. Stud. 2003, 40, 321–347. [Google Scholar] [CrossRef]
- Akman, G.; Yilmaz, C. Innovative capability, innovation strategy and market orientation: An empirical analysis in Turkish software industry. Int. J. Innov. Manag. 2008, 12, 69–111. [Google Scholar] [CrossRef]
- Gilbert, J.T. Choosing an innovation strategy: Theory and practice. Bus. Horiz. 1994, 37, 16–22. [Google Scholar] [CrossRef]
- Vasileiadou, E.; van den Besselaar, P. Linking shallow, linking deep: How scientific intermediaries use the web for their network of collaborators. Cybermetrics 2008, 10, 1–13. [Google Scholar]
- He, Y. The theoretical model of I-U-R collaborative innovation. Stud. Sci. Sci. 2012, 30, 165–174. [Google Scholar]
- Carayannis, E.G.; Alexander, J.; Ioannidis, A. Leveraging knowledge, learning, and innovation in forming strategic government–university–industry (GUI) R&D partnerships in the US, Germany, and France. Technovation 2000, 20, 477–488. [Google Scholar]
- Chen, J. Research on Innovation and Development of Strategic Alliance of Industry; China Renmin University Press: Beijing, China, 2009. [Google Scholar]
- Barbaroux, P. Identifying collaborative innovation capabilities within knowledge-intensive environments: Insights from the ARPANET project. Eur. J. Innov. Manag. 2012, 15, 232–258. [Google Scholar] [CrossRef]
- Martínez-Román, J.A.; Gamero, J.; Tamayo, J.A. Analysis of innovation in SMEs using an innovative capability-based non-linear model: A study in the province of Seville (Spain). Technovation 2011, 31, 459–475. [Google Scholar] [CrossRef]
- Thorgren, S.; Wincent, J.; Örtqvist, D. Designing interorganizational networks for innovation: An empirical examination of network configuration, formation and governance. J. Eng. Technol. Manag. 2009, 26, 148–166. [Google Scholar] [CrossRef]
- Chen, J.; Yang, Y. The Theoretical Basis and Connotation of Collaborative. Stud. Sci. Sci. 2012, 30, 161–164. [Google Scholar]
- Li, M.; Zhao, Y.; Tang, Z. A Study on the Key Factors Affecting the Achievements of Industry-University-Institute Cooperation. Stud. Sci. Sci. 2012, 30, 1871–1880. [Google Scholar]
- Milgrom, P.; Roberts, J. The economics of modern manufacturing: Technology, strategy, and organization. Am. Econ. Rev. 1990, 80, 511–528. [Google Scholar]
- Fjeldstad, Ø.D.; Snow, C.C.; Miles, R.E.; Lettl, C. The architecture of collaboration. Strateg. Manag. J. 2012, 33, 734–750. [Google Scholar] [CrossRef]
- Fan, X.; He, Y.; Zhu, G. Research on the Complementary Relationship between Industry-University-Institute Cooperation and Enterprise Internal R & D. Stud. Sci. Sci. 2011, 29, 764–770. [Google Scholar]
- Liu, W.; Fan, X.; Wu, J. A Study on the Influencing Factors of Enterprise-University-Research Cooperation. Chin. J. Manag. 2013, 10, 740–745. [Google Scholar]
- Quan, L.; Jiang, X. Cooperative Innovation Network Organization to Realize Innovation Cooperative Route Choice. Sci. Technol. Prog. Policy. 2011, 28, 15–19. [Google Scholar]
- Geisler, E. Industry–university technology cooperation: A theory of inter-organizational relationships. Technol. Anal. Strateg. Manag. 1995, 7, 217–229. [Google Scholar] [CrossRef]
- López-Martínez, R.E.; Medellin, E.; Scanlon, A.; Solleiro, J.L. Motivations and obstacles to university industry cooperation (UIC): A Mexican case. R D Manag. 1994, 24, 017–030. [Google Scholar] [CrossRef]
- Zhao, W.; Shao, J.; Wei, J. Participation, trust and the effect of cooperation—An Empirical Analysis of Non-Profit Organizations and Business Cooperation in China. Nankai Bus. Rev. 2008, 03, 51–57. [Google Scholar]
- Davcik, N.S. The use and misuse of structural equation modeling in management research. J. Adv. Manag. Res. 2014, 11, 47–81. [Google Scholar] [CrossRef]
- MacCallum, R.C.; Austin, J.T. Applications of structural equation modeling in psychological research. Annu. Rev. Psychol. 2000, 51, 201–226. [Google Scholar] [CrossRef]
- Narayanan, A. A Review of Eight Software Packages for Structural Equation Modeling. Am. Stat. 2012, 66, 129–138. [Google Scholar] [CrossRef]





| Latent Variables | Observed Variables (Explicit Variables) | ||||
|---|---|---|---|---|---|
| Code | Variable Name | Code | Variable Name | Variable Definition | Supporting Literature |
| ξ1 | Innovation climate | x1 | Policy support | The relevant collaborative policies with support from the government | Martínez-Román, Gamero and Tamayo [46]; Thorgren, Wincent and Örtqvist [47] |
| x2 | Intermediary services | The function and development level of an intermediary service organization (i.e., SciTech Park, SciTech Incubator) | |||
| x3 | Financial services | The beneficial measures from financial institutions for the collaborative innovation program | |||
| x4 | Insurance services | The support from insurance institutions for the collaborative innovation program | |||
| η1 | Strategic partnership | y1 | Seed industry development strategy | The synergy-degree between the cooperation strategy and the development strategy of the national seed industry | He [42]; Chen and Yang [48]; Geisler [55] |
| y2 | Knowledge innovation strategy | The synergy degree of cooperation strategy and knowledge innovation strategy | |||
| y3 | Technology innovation strategy | The synergy degree of cooperation strategy and technology innovation strategy | |||
| η2 | Collaborative mechanism | y4 | Incentive mechanism | Reasonableness of wage and welfare distribution of staff | Lee [13] López-Martínez et al. [56] |
| y5 | Communication mechanism | The RIC communication platform (i.e., Network Station, Germplasm Resource Base.) | |||
| y6 | Output sharing mechanism | The sharing of the new variety of rights | |||
| y7 | Profit distribution mechanism | Equity and rationality of the profit distribution | |||
| y8 | Risk-sharing mechanism | Market risk-sharing in cooperation | |||
| y9 | Resource sharing mechanism | The sharing degree of innovation climate | |||
| y10 | Organizational cultural mechanism | Mutual understanding and mutual respect among team members | |||
| η3 | Degree of participation (behavior) | y11 | Cooperation model | The cooperative model is conducive to RI to participate in the RIIC | DiMaggio and Powell [37] Hardy, Phillips and Lawrence [38] Zhao et al. [57] |
| y12 | Cooperation method | The suitable cooperative method can promote the RIIC | |||
| y13 | Cooperation frequency | Times of cooperation can stabilize the collaborative relations in the RIIC and it is conducive to RI to achieve collaborative innovation | |||
| Variable | Category | Number of Respondents (N = 533) |
|---|---|---|
| Regions | Sichuan | 140 (26.27%) |
| Yunnan | 39 (7.32%) | |
| Guizhou | 76 (14.26%) | |
| Chongqing | 98 (18.39%) | |
| Gansu | 42 (7.88%) | |
| Shanxi | 37 (6.93%) | |
| Hunan | 43 (8.07%) | |
| Henan | 58 (10.88%) | |
| Age | Under the age of 30 | 92 (17.26%) |
| 31–40 | 323 (60.61%) | |
| 41–50 | 82 (15.38%) | |
| 51–60 | 36 (6.75%) | |
| Educational level | Undergraduate | 85 (15.95%) |
| Master | 256 (48.03%) | |
| Doctor | 192 (36.02%) | |
| Working post | Scientific researchers | 380 (71.29%) |
| Teaching staff | 153 (28.71%) | |
| Working years | 1 year or less | 15 (2.81%) |
| 1–5 | 63 (11.82%) | |
| 6–10 | 136 (25.52%) | |
| 11–20 | 233 (43.71%) | |
| more than 21 years | 86 (16.14%) | |
| Professional title | Primary | 30 (5.63%) |
| Intermediate | 81 (15.20%) | |
| Deputy high | 326 (61.16%) | |
| Senior | 96 (18.01%) |
| Latent Variable | Value of Cronbach’s α | Composite Reliability (CR) |
|---|---|---|
| Innovation climate (ξ1) | 0.734 | 0.837 |
| Strategic partnership (η1) | 0.743 | 0.878 |
| Collaborative mechanism (η2) | 0.776 | 0.877 |
| Degree of participation (η3) | 0.658 | 0.922 |
| The whole questionnaire | 0.832 | —— |
| Path Relationship | Non-Standard Factor Load Coefficient | Standard Error (S.E.) | Critical Ratio (C.R.) | Standard Factor Load Coefficient |
|---|---|---|---|---|
| x1←ξ1 | 1.286 *** | 0.135 | 9.495 | 0.713 |
| x2←ξ1 | 1.000 | —— | —— | 0.551 |
| x3←ξ1 | 1.225 *** | 0.127 | 9.675 | 0.675 |
| x4←ξ1 | 1.313 *** | 0.129 | 10.166 | 0.696 |
| y1←η1 | 1.000 | —— | —— | 0.667 |
| y2←η1 | 1.621 *** | 0.142 | 11.446 | 0.798 |
| y3←η1 | 1.651 *** | 0.136 | 12.097 | 0.809 |
| y4←η2 | 1.343 *** | 0.147 | 9.146 | 0.606 |
| y6←η2 | 1.044 *** | 0.121 | 8.609 | 0.55 |
| y7←η2 | 1.514 *** | 0.154 | 9.842 | 0.695 |
| y8←η2 | 1.422 *** | 0.151 | 9.435 | 0.628 |
| y9←η2 | 1.839 *** | 0.165 | 11.123 | 0.838 |
| y10←η2 | 1.000 | —— | —— | 0.555 |
| y11←η3 | 0.537 *** | 0.043 | 12.617 | 0.77 |
| y12←η3 | 0.648 *** | 0.047 | 13.698 | 0.811 |
| y13←η3 | 1 | —— | —— | 0.901 |
| Latent Variable | Innovation Climate | Strategic Partnership | Collaborative Mechanism | Degree of Participation |
|---|---|---|---|---|
| (ξ1) | (η1) | (η2) | (η3) | |
| Innovation climate (ξ1) | 0.663 | 0.555 | 0.629 | 0.414 |
| Strategic partnership (η1) | 0.555 | 0.764 | 0.583 | 0.672 |
| Collaborative mechanism (η2) | 0.629 | 0.583 | 0.654 | 0.575 |
| Degree of participation (η3) | 0.414 | 0.672 | 0.575 | 0.828 |
| Indices | Indices Meaning | Statistics | Recommendations | ||
|---|---|---|---|---|---|
| Measurement Model | Final Model | ||||
| Absolute fitness index | χ2 | Chi-square value | 298.606 | 267.75 | The smaller the better |
| χ2/df | Chi-square degrees of freedom | 3.016 | 2.789 | <3.00 | |
| RMR | root mean square residual | 0.03 | 0.029 | <0.05 | |
| RMSEA | root mean square error of approximation | 0.062 | 0.058 | <0.08 | |
| GFI | goodness-of-fit index | 0.935 | 0.943 | >0.90 | |
| AGFI | adjusted goodness-of-fit | 0.911 | 0.919 | >0.90 | |
| CN | number of critical samples | 533 | 533 | >200 | |
| Comparison of fitness index | NFI | normed fit index | 0.872 | 0.886 | >0.90 |
| IFI | incremental fit index | 0.911 | 0.923 | >0.90 | |
| TLI | Non-canonical fitting index | 0.891 | 0.903 | >0.90 | |
| CFI | compare fitting index | 0.91 | 0.923 | >0.90 | |
| Simple fit index | PGFI | parsimony goodness-of-fit index | 0.681 | 0.666 | >0.50 |
| PNFI | concise norm fitting index | 0.72 | 0.708 | >0.50 | |
| PCFI | simple comparison of fitting index | 0.751 | 0.738 | >0.50 | |
| Parameter | Non-Standardized Parameter Estimate Value | S.E. | C.R. | Standardized Parameter Estimate Value |
|---|---|---|---|---|
| Structural model | ||||
| γ11 (ξ1→η1) | 0.607 *** | 0.075 | 8.151 | 0.519 |
| γ21 (ξ1→η2) | 0.743 *** | 0.081 | 9.23 | 0.596 |
| β31 (η1→η3) | 0.341 *** | 0.069 | 4.962 | 0.344 |
| β32 (η2→η3) | 0.263 *** | 0.061 | 4.28 | 0.282 |
| Measurement model | ||||
| λ1 (ξ1→x1) | 0.536 *** | 0.035 | 15.498 | 0.684 |
| λ2 (ξ1→x2) | 0.419 *** | 0.037 | 11.44 | 0.527 |
| λ3 (ξ1→x3) | 0.504 *** | 0.035 | 14.339 | 0.64 |
| λ4 (ξ1→x4) | 0.560 *** | 0.036 | 15.435 | 0.684 |
| ω1 (η1→y1) | 0.317 *** | 0.025 | 12.781 | 0.613 |
| ω2 (η1→y2) | 0.502 *** | 0.032 | 15.701 | 0.74 |
| ω3 (η1→y3) | 0.517 *** | 0.034 | 15.432 | 0.76 |
| ω4 (η2→y4) | 0.364 *** | 0.03 | 12.325 | 0.567 |
| ω6 (η2→y6) | 0.273 *** | 0.026 | 10.575 | 0.495 |
| ω7 (η2→y7) | 0.404 *** | 0.029 | 13.897 | 0.649 |
| ω8 (η2→y8) | 0.382 *** | 0.031 | 12.423 | 0.584 |
| ω9 (η2→y9) | 0.491 *** | 0.03 | 16.581 | 0.805 |
| ω10 (η2→y10) | 0.271 *** | 0.025 | 10.936 | 0.518 |
| ω11 (η3→y11) | 0.290 *** | 0.025 | 11.726 | 0.609 |
| ω12 (η3→y12) | 0.373 *** | 0.03 | 12.528 | 0.709 |
| ω13 (η3→y13) | 0.262 *** | 0.025 | 10.309 | 0.532 |
| Variance | ||||
| δ1 (e1→x1) | 0.327 *** | 0.028 | 11.809 | |
| δ2 (e2→x2) | 0.458 *** | 0.032 | 14.4 | |
| δ3 (e3→x3) | 0.367 *** | 0.029 | 12.825 | |
| δ4 (e4→x4) | 0.358 *** | 0.03 | 11.785 | |
| ε1 (e5→y1) | 0.228 *** | 0.017 | 13.34 | |
| ε2 (e6→y2) | 0.286 *** | 0.029 | 9.919 | |
| ε3 (e7→y3) | 0.267 *** | 0.029 | 9.204 | |
| ε4 (e8→y4) | 0.434 *** | 0.03 | 14.417 | |
| ε6 (e9→y6) | 0.356 *** | 0.024 | 15.094 | |
| ε7 (e10→y7) | 0.347 *** | 0.025 | 13.667 | |
| ε8 (e11→y8) | 0.437 *** | 0.031 | 14.037 | |
| ε9 (e12→y9) | 0.203 *** | 0.022 | 9.24 | |
| ε10 (e13→y10) | 0.312 *** | 0.021 | 14.979 | |
| ε11 (e14→y11) | 0.192 *** | 0.017 | 11.254 | |
| ε12 (e15→y12) | 0.185 *** | 0.023 | 8.118 | |
| ε13 (e16→y13) | 0.234 *** | 0.018 | 13.147 | |
| Covariance | ||||
| e6<-->e14 | 0.046 *** | 0.014 | 3.31 | |
| e1<-->e9 | 0.036 * | 0.017 | 2.075 | |
| e12<-->e15 | 0.038 ** | 0.013 | 2.907 | |
| e7<-->e16 | 0.032 * | 0.014 | 2.227 | |
| Path | Corresponding Assumptions | Non-Standard Path Coefficient | Critical ratio (C.R.) | Test Result |
|---|---|---|---|---|
| ξ1→η1 | H1 | 0.607 *** | 8.151 | True |
| ξ1→η2 | H2 | 0.743 *** | 9.23 | True |
| ξ1→η3 | H3 | −0.107 | −0.991 | Not valid |
| η1→η3 | H4 | 0.341 *** | 4.962 | True |
| η2→η3 | H6 | 0.263 *** | 4.28 | True |
| ξ1→η1→η3 | H5 | 0.607 ***→0.341 *** | 8.151→4.962 | True |
| ξ1→η2→η3 | H7 | 0.743 ***→0.263 *** | 9.230→4.280 | True |
© 2020 by the authors. Licensee MDPI, Basel, Switzerland. This article is an open access article distributed under the terms and conditions of the Creative Commons Attribution (CC BY) license (http://creativecommons.org/licenses/by/4.0/).
Share and Cite
Yu, X.; Paudel, K.P.; Li, D.; Xiong, X.; Gong, Y. Sustainable Collaborative Innovation between Research Institutions and Seed Enterprises in China. Sustainability 2020, 12, 624. https://doi.org/10.3390/su12020624
Yu X, Paudel KP, Li D, Xiong X, Gong Y. Sustainable Collaborative Innovation between Research Institutions and Seed Enterprises in China. Sustainability. 2020; 12(2):624. https://doi.org/10.3390/su12020624
Chicago/Turabian StyleYu, Xi, Krishna P. Paudel, Dongmei Li, Xiaolei Xiong, and Yanyu Gong. 2020. "Sustainable Collaborative Innovation between Research Institutions and Seed Enterprises in China" Sustainability 12, no. 2: 624. https://doi.org/10.3390/su12020624
APA StyleYu, X., Paudel, K. P., Li, D., Xiong, X., & Gong, Y. (2020). Sustainable Collaborative Innovation between Research Institutions and Seed Enterprises in China. Sustainability, 12(2), 624. https://doi.org/10.3390/su12020624

