Next Article in Journal
Study on the Selection of Sections Applicable to Truck Platooning in the Expressway Network
Next Article in Special Issue
Minimizing the Makespan in Flowshop Scheduling for Sustainable Rubber Circular Manufacturing
Previous Article in Journal
Global Challenges as Opportunity to Transform Business for Good
 
 
Font Type:
Arial Georgia Verdana
Font Size:
Aa Aa Aa
Line Spacing:
Column Width:
Background:
Article

Detection of Potential Controversial Issues for Social Sustainability: Case of Green Energy

1
Department of Information Management, National Chi Nan University, No. 1, University Rd, Puli 545, Nantou County, Taiwan
2
Department of Information Management, National Changhua University of Education, #1, Jin-De Road, Changhua 500, Taiwan
3
Department of Computer Science and Information Engineering, National Chi Nan University, No. 1, University Rd, Puli 545, Nantou County, Taiwan
4
Department of Industrial, Manufacturing and Systems Engineering, The University of Texas at El Paso, 500 W. University Ave., El Paso, TX 79968, USA
5
Ph.D. Program in Strategy and Development of Emerging Industries, National Chi Nan University, No. 1, University Rd, Puli 545, Nantou County, Taiwan
*
Author to whom correspondence should be addressed.
Sustainability 2020, 12(19), 8057; https://doi.org/10.3390/su12198057
Submission received: 27 August 2020 / Revised: 23 September 2020 / Accepted: 27 September 2020 / Published: 29 September 2020
(This article belongs to the Special Issue Sustainability and Artificial Intelligence)

Abstract

More and more people are involved in sustainability-related activities through social network to support/protect their idea or motivation for sustainable development. Understanding the variety of issues of social pulsation is crucial in development of social sustainability. However, issues in social media generally change overtime. Issues not identified in advance may soon become popular topics discussed in society, particularly controversial issues. Previous studies have focused on the detection of hot topics and discussion of controversial issues, rather than the identification of potential controversial issues, which truly require paying attention to social sustainability. Furthermore, previous studies have focused on issue detection and tracking based on historical data. However, not all controversial issues are related to historical data to foster the cases. To avoid the above-mentioned research gap, Artificial Intelligence (AI) plays an essential role in issue detection in the early stage. In this study, an AI-based solution approach is proposed to resolve two practical problems in social media: (1) the impact caused by the number of fan pages from Facebook and (2) awareness of the levels for an issue. The proposed solution approach to detect potential issues is based on the popularity of public opinion in social media using a Web crawler to collect daily posts related to issues in social media under a big data environment. Some analytical findings are carried out via the congregational rules proposed in this research, and the solution approach detects the attentive subjects in the early stages. A comparison of the proposed method to the traditional methods are illustrated in the domain of green energy. The computational results demonstrate that the proposed approach is accurate and effective and therefore it provides significant contribution to upsurge green energy deployment.

1. Introduction

Sustainability is defined as “a process for creating sustainable places and participations” from the perspectives of social community [1] and social sustainability combines design with infrastructure to support social and cultural life, social amenities, systems for citizen in communities to evolve [2]. Specifically, there is a strong effect on information exchange and contribution, as well as exit intentions among social network site users, thus highlighting the important role of sense of community in the sustainability of social network sites [3]. Consequently, more and more people do activities through social media to support/protect their idea or motivation. The interaction between people has become more frequent and closer, where each individual represents a node, and the Internet links nodes into a large community network [4]. As information becomes more and more developed, flows of information increase rapidly in this network. Organizations and enterprises have faced the problem of information overload and the changes in the social environment that directly affect the future development of organizations and enterprises. Therefore, understanding the variety of social pulsation and issues is crucial to organizations and in development of sustainability [5].
This social network is defined as “a group of Internet-based applications that build on the ideological and technological foundations of Web 2.0, and that allow the creation and exchange of User Generated Content” through social media [6]. Kaplan and Haenlein [7] have defined social media as comprising online communication tools that stimulate opinion-sharing and information exchange, as well as Internet-based applications that allow for the production and circulation of User-Generated Content (UGC) [8]. In recent years, social media has played a crucial role in promoting governments to act more responsibly [9]. Social media have changed the dynamics of social mobilization by introducing speed and interactivity in mobilization and encouraging not only domestic but also international citizens to participate, such as by following events, joining groups, and engaging in discussions on social media [10].
The amount of data produced by social networks has increased the value per the big data concept, which is one of the most popular current phenomena [11]. There has been increasing interest in analyzing data in social media, called social big data, specifically to detect topics [12]. The discovery and analysis of topics from emergency events is an important research area in the study of Internet-based public opinion [13] in issue management, which has become the best management practice of organizations and enterprises. The core idea of issue management refers to the appropriate communication strategies applied by the government or corporations to influence the public issues and guide the trend of public opinion after a crisis. The aim of issue management is to create an enabling environment for the organizations to deal with the crisis [14] and to enhance the ability to convert threats into opportunities [15]. Good issue management not only brings benefits for both sides but also maintains good reputations for organizations and enterprises [16]. In contrast, lack of issue management may have a deadly impact on organizations or enterprises. To achieve efficient and automatic issue management, Artificial Intelligence (AI) plays an important initial role in issue detection. However, previous studies related to issue detection have focused on hot issue detection and tracking. Most of them studied large-scale news, and sought to understand news information that people are interested in through monitoring news information [17]. Other studies have examined issues of public concern by calculating word frequency appearing from Twitter tags to quickly detect issues according to particular hot topics [18]. However, issues always change overtime. Issues not detected in advance may soon become hot topics in society, particularly controversial issues. Some studies have attempted to predict future trends of issues using empirical information [19]. The disadvantage of such studies is that they rely on pertinent historical data to support model development and make predictions. However, not all controversial issues have related to historic data to support model development, such as the Event of Hung Chung-Chiu [20]. Through implementing the aforementioned approaches, some issues may be impossible to predict successfully. In addition, another study attempted to predict the popularity of news article based on responses from readers and subscribers [21]. Although these studies did eventually detect some potential popular new articles, they did not explicitly indicate when the article will be popular and adopt coping strategies at the right time.
This research makes the following two assumptions: (1) the method of this research only applies to Facebook, particularly focusing on fan pages related to the domain of green energy and low carbon, and not including posts that belong to individual users; (2) only fan page members are available to follow issue posts on the fan page; this makes it easier to calculate participation explicitly. Based on these assumptions, an AI solution approach is proposed to resolve two practical problems relevant to the aforementioned weaknesses: (1) appraising the impact caused by the amount of fan pages from Facebook and (2) promoting awareness of the stages for an issue. This solution approach detecting potential issues is based on the popularity of public opinion in social media. An issue prediction system is constructed, using a Web crawler to collect daily posts related to issues in social media under a big data environment. We carry out analysis through the congregational rules proposed in this research and detect the focused topics in the potential stage and hot stage. A comparison of the proposed method and traditional method are presented per the domain of green energy and low carbon.
This study aims to analyze the issues, detecting the potential stage and popular stage for the issues in social sustainability. With the proposed methods, this study not only improves the detection accuracy and generates predictable results, but also enhances decision-makers’ abilities to judge “issues’ influences” through the proposing stage produced the coping strategies to provide decision-makers with corresponding strategies at the particular stages. Consequently, it assists organizations or enterprises in effective strategic planning, management, influence or control of the possible developing impact. The remainder of this paper is organized as follows: Section 2 surveys relevant literature, such as studies of social media and issue management in particular topics. The methods and processes are described in Section 3. In Section 4, the case of the Yuan Li wind farm event is studied using three judging methods, including daily growth rate, the moving average method, and the method proposed in this research to evaluate and compare the potential stages and popular stages of issues. Summarization and discussion are illustrated Section 5.

2. Literature Review

Sustainability is defined as “a process for creating sustainable, successful places that promote wellbeing, by understanding what people need from the places they live and work” from the perspective of social community [1]. Social sustainability combines design of the physical realm with infrastructure to support social and cultural life, social amenities, systems for citizen engagement in communities to evolve [2]. In such a community, there is a strong effect on information consumption and contribution, as well as exit intentions among social network site users, thus it is essential to highlight the important role of sense of community in the sustainability of social network sites [3]. Mamonov et al. also found that both system-related (sense of place associated with the social networking site) and social (social interaction) factors contribute to sustainable development [3]. Since a viable human future may necessitate sustainable development, in turn, soundness of diverse society-specific focuses, e.g., cultures, is required across the world [22], which may lead to debate and dilemmas. The problem of diversity is that everyone seems to have something different—sometimes slightly and other times radically different—in mind when using these terms. For example, what one person sees as sustainable development, another sees as destruction of a priceless heritage. For example, a timber company may justify clearcutting as enhancing biodiversity, while an environmentalist claims that such cutting will lead to loss of old-growth species [23].
On the other hand, value judgments dealing with human conflicts of interest are a foundation upon which the dialogue on sustainable development is constructed, and that they seem to be a prerequisite if the dialogue, e.g., through social media, is not to come to a standstill [24]. In addition, a pluralistic, critical approach to sustainable development offers fresh interpretations of intractable environment-development dilemmas. According to the dilemmas, highlighting how an amalgam of ideas from recent work in ecological economics, political ecology, and freedom-oriented development might advance the sustainable development (SD) debate [25], specifically through social networking and interaction. Furthermore, in the SD process, the conflicts may be amplified when multiple actors (users in the social media), each with their own definition of sustainability, pursue the needs and interests of the groups they have prioritized. Effectively, the pursuit of sustainability then becomes a source of conflict. This conflict, in turn, can lead to systemic marginalization away from sustainability [26].
Due to the fact that more and more people do activities through social media, such as sharing information, releasing and transferring messages, calling and organizing crowds, holding group activities to support/protect their idea or motivation, etc., interaction between people has become more frequent and closer. Therefore, research on social media has become more essential, attracting attention from scholars of different business disciplines [27]. Social media data sources can be characterized by their different formats and contents, their very large size, and the online or streamed generation of information, defined as social big data [28]. Social big data analysis is based on vast amounts of data that could come from multiple distributed sources but with a strong focus on social media. Hence, social big data analysis [29,30] is inherently interdisciplinary and spans areas such as data mining, machine learning, statistics, graph mining, information retrieval, linguistics, natural language processing, the semantic Web, ontologies, big data computing, among others.
One of the objectives of social big data analysis is to understand social issues. Social issues always appear in the form of public opinion. Public opinion is a very common and complex social phenomenon. Along with the rapid development of information and communication technology, public opinion in modern society is more active than ever, and its impact is unprecedentedly huge. Therefore, research of public opinion is particularly significant [31]. In China, public opinion research started in the 1980s. Since Western research is rarely translated and published, the public opinion research in China has hardly been affected by Western scholars and has gradually formed independent theory. Chinese scholars raise a series of conceptions about public opinion, such as “public opinion morphology”, “public opinion field”, “public opinion wave”, and “public opinion tension”. In the current stage, basic research on public opinion has been conducted and the studies have focused on the shifting characteristics of public opinion in China [29] and theoretical applications for solving the practical social issues or problems [31,32]. Moreover, investigating the characteristics of network public opinion is also a new research trend, and needs to be further studied [33,34]. Finding ways to accurately detect and evaluate issues in hot topics from emergency events has long been a research subject in the emergency decision-making field. In general, emergency events pass through latent, explosion, stable, and declining periods. A major emergency event usually triggers a series of derivative incidents or sub-events; therefore, the evolution of such events is usually highly dynamic, with new topics emerging and existing topics dividing and converging into new topics. Meanwhile, the level of importance of these topics changes constantly, as attention levels increase or decrease. Consequently, the evaluation of hot topics related to emergency events can meet the demand of high accuracy and efficiency [35].
Numerous machine-learning-based detection approaches are studied, for example, detecting multi-type attacks in the cloud [36,37], cyber-aggressive comments [38], early fault in predictive maintenance [39], brain tumor [40], voice activity [41], plant diseases [42]. Related to trending topics detection, the existing event detection algorithms can be divided into three main approaches based on textual content of the news, namely document pivot, feature pivot, and probabilistic topic model [43,44]. Trending topics’ detection based on document pivot is performed by clustering documents based on similarities among the documents [43,45,46,47,48,49]. Feature pivot is based on document clustering using some features from the documents, such as terms and n-grams [43,44,50,51]. The probabilistic topic model is a suite of algorithms that aim to discover and annotate large archives of documents with thematic information. The probabilistic topic modeling algorithms are statistical methods that analyze the words of the original texts to discover the themes that run through them, how those themes are connected to each other, and how they change over time. Topic modeling algorithms do not require any prior annotations or labeling of the documents—the topics emerge from the analysis of the original texts. Topic modeling enables us to organize and summarize electronic archives at a scale that would be impossible by human annotation [52]. In recent years, there has been renewal of interest in social text streaming data [53]. Some studies detect events from Twitter [19,54] and aim to harvest collective intelligence [55,56], and some research has focused on news and blogs [17]. When an event occurs, web users would search for the latest information about the event as well as publish blog posts to discuss the event. Both the queries from users and the blog posts published give strong indications of the real-world events of users’ concern, where they desire to know the hot spots of society and find out the events and the whole developing process quickly and comprehensively [57]. Other studies, for example, present TagNet to the sentiment analysis to instantly detect current hot topics [58]. However, most previous studies have focused on the study of hot issues only [17,59], which represents the organization stage in an issue’s life cycle. In Preston and Post’s [60] seminal four-stage life cycle model and the life cycle models [61], they indicate issues move in a linear and sequential manner. Their life cycle models suggest that, unaddressed, problems portend of increased difficulty and risk, fewer viable options, and increased cost of resolution [62]. Few studies have developed the solution approaches to forecast which potential issues could become hot issues, which is a research gap in social sustainability.

3. The Solution Approach

The concept of an issue is introduced first. An Intelligent Controversial Issue Detection System (ICIDS) is configured to resolve the detection potential issues based on the popularity of the public opinions in social media, where the interaction between the ICIDS and the Users is presented, and the axioms used to detect potential controversial issues and the detection process are proposed.

3.1. Concept of Issues

Issue management is an important concept in the theory and practice of modern public relations. US public relations scholar Chase first proposed issue management in 1977 [63], defined it as: integrated play and the coordination of the strategy, planning, and institutional fate of public policy. Crable and Vibbert proposed that when some groups or organizations are aware of a social problem, it could be an issue [64]. Renfro [65] suggested that an issue arises when people face competition over resources and there are different positions about how to solve the problem. To summarize these scholars’ concepts, this study defines issues as follows: the focused topic that different individuals, organizations, or groups express various positive and negative opinions, or propose different adjustments, competition arises.
This study further defines a hot issue as the period of time when an issue attracts the highest level of concern and focus from the most people, and defines potential issues as issues that have not yet attracted people’s attention, but the degree of discussion is gradually increasing so that it may turn into a hot issue at any time. According to the features and four stages of the development of issues, this study places hot issues in the acute stage and regards potential issues as belonging to the development stage.
However, discussion of an issue’s life cycle is based on the management perspective. This does not help strategic investors find out when issues need attention. Therefore, this study regards origin, mediation, and amplification as essential components in the potential stage. Moreover, in our view, organization is part of components in the acute stage.

3.2. Intelligent Controversial Issue Detection System (ICIDS)

The ICIDS is configured to collect all news from different events with five components (Figure 1): (1) The component of Web Resources extracts and analyzes according to different types of resources from the perspectives of the 5 Ws (which event, who, where, when, and why) from important websites, professional personal Web Sites/Blogs, official sites, and social networks. (2) The Component of Converting is an important interface of the Extract-Transform-Load (ETL) system corresponding to different types of Web Resources. It uses metadata built in this component to map sources and target data. In this study, metadata are captured and mapped to Dublin Core (DC); this is called Metadata to DC (M2DC) mapping. (3) After M2DC mapping, the system analyzes possible conceptual structures, such as a Tag Cloud, Issue Map, and a “5 Ws” keyword (object) network. In this way, a hypothesis is proposed to explore the truth and decision rules. Through the Component of Concept Hierarchies, a knowledge framework, including general and professional concept hierarchies, is developed. (4) The aforementioned components may be located in different servers containing various data bases (DBs). Incorporating the outcomes of the Component of Intelligent Query and indices, the DBs are built via implementing a couple of search techniques to quick search inquiries of necessary information, social opinions, and other issues. In this study, the Microsoft Structured Query Language (SQL) Server is used and non-Structured Query Language (NoSQL) solutions may be taken into consideration in the future. (5) The Component of Controversial Issue Identification (CCII) detects social big data to identify the controversial issues. (6) With the Component of Interactive Visual User Interface (IVUI), a graphic and visual user interface, which is visualized in multiple dimensions, the solution approach parameters are easy to adjust. With the visual user interface, it is easy for experts to view relevant reports and charts summarizing controversial issues and to evaluate the potential impacts. Controversial issues with related keyword concepts are presented with the hypertree.
The system architecture with interactive user interface is shown in Figure 2, with data flows illustrated as follows:
  • UI:Home is the web homepage of the system. Given domain keywords given by the user, such as “solar power” or “wind power”, the domain-related social big process is initiated;
  • Resource Config contains configurations of several important web site, such as Facebook, Google Search, and news sites. We manually annotate setting files for these sites so that complete metadata can be correctly fetched and extracted by Crawlers;
  • Intelligent Web Crawler schedules and deploys web robots to collect, parse, and extract web metadata according to aforementioned configurations;
  • UI:Concept provides the interface to users so that they can explore domain-related keywords, in which keywords are hierarchical organized based on mining keyword associations. Then, users select important concepts, including interesting topics, 5W (who, when, where, what, why) and 4S (four sentiments: positive, negative, neutral, or ironic);
  • Based on selected topics and keywords, the system performs text mining processes to extraction important feature concepts organized into infographics such as Tag Cloud and Hypertree;
  • According to topics selected in UI:Topic, the system collects more web data according to topic-related keywords. Apparently, those data are focused on the topic-related keyword;
  • Topic trends are presented based on timeline of collected data and keywords, the trend of a topic or trends of keywords within the topic can be accumulated by Crawlers;
  • The Opinion Leader about a topic or some keywords within specific time durations can be recognized based on counting social responses (likes, shares, or comments) among these data;
  • With enough big data related the topic, data mining modules (classification, clustering, and association) are applied to mine the concept hierarchy about the domain/topic. 5W and 4S keywords selected by users are highlight items in the infographics provided by the system. Therefore, the domain knowledge base is gradually constructed through user interactions with the ICIDS.
This system provides a user interface to facilitate users to explore infographics and make decisions, as well as generate the required data and information for issue detection, presented next.

3.3. Axiom Representation and Detection Process

Define:
The number of posts discussed (N_C): posts in fan pages about a particular issue, i.e., sum of likes, shares, and comments. The formula is as follows:
N _ C   = S L + S S + S c ,
where SL: post likes, SS: post share, SC: post comments.
The participation degree   ( S I ) : the amount of interactive public participation in a particular issue reflects the extent of public concern on this issue. The formula is as follows:
S I = C S N ,
where SI: participation degree, C: the total number of posts in discussion, SN: fan page number.
The professional degree   ( P C ) :   it is important to justify the pages with few fans but with high correlation to a particular issue and the pages with many fans but with low correlation to issues. In this study, professional degree is a weight factor, which plays the role of justification. The posts (SP) of unknown fan pages (SF) usually do not have many “shares”, “likes”, and “comments”. The posts of famous fans may have more shares, likes, and comments than unknown fans have. However, the posts of famous fan pages may only occur once in a while. The degree of discussion of these issues (A) increase on that day in particular, which affects the accuracy of this stage of detection. Therefore, this study proposes a method to calculate the participation degree for issues on fans pages. This involves the pages with few fans but high correlation to issues and the pages with many fans but low correlation to issues. If past posts on fan pages have high correlation with issues, then this study assigns a high weight. In such a way, the formula for the professional degree of fan pages is defined as follows:
P C = S I N S T P ,  
where the professional degrees, SIN: related to issues of post number, STP: total posts in fan page.
The total degree of discussion ( S D D ) :
S D D = C × S I × P C .
Today’s total discussion degree   ( D T D ) :   there are n articles with posts related to a particular issue in one day. The DTD is the sum of total discussion of posts on that day. The formula is as follows:
D T D = i = 1 n S D D i .
The average degree of discussion of issues   ( D A D ) :   this study uses D A D as a filter for all issues to detect potential issues. It calculates the average degree of discussion of issues (k) up to that day and compares it to the average degree of discussion. N refers to the total days. The formula is as follows:
D A D = j = 1 k D T D j N .
Decay of issues: Ebbinghaus found that the memory declines time after time, according to the Ebbinghaus Forgetting Curve [66]. The speed of fading memory is an emerging index pattern. However, the issues of life require discussion prior to interruption. If no discussion occurs in several days, then the issue will cool down. The Ebbinghaus Forgetting Curve is applied to discuss the degrees of issues and define issue decay function y after t days and y0 is initial discussion number.
y = y0ekt.
Axioms:
By observing and applying sensitivity analysis, three axioms are proposed to determine the issue in the potential stage, dormant stage, or acute stage.
  • Axiom 1
Issue I is in the potential stage if:
(1)
The trend of the total degree of discussion is moving upwards;
(2)
The total degree of discussion is bigger than the moving average line;
(3)
Today’s total degree of discussion is bigger than the average degree of discussion of the issue.
  • Axiom 2
Issue I is in the dormant stage if:
(1)
The trend of the total degree of discussion is moving downwards;
(2)
Today’s total degree of discussion is bigger than the average degree of discussion of the issue;
(3)
If the trend of the total degree of discussion is moving upwards, and the conditions are not in Axioms 1 or Axiom 3.
  • Axiom 3
Issue I is in the acute stage if:
(1)
The trend of the total degree of discussion is moving upwards;
(2)
Today’s total degree of discussion is bigger than the moving average line;
(3)
Today’s total degree of discussion bigger than average degree of discussion of the issue;
(4)
Today’s degree of discussion is more than double the average degree of discussion of the issue.
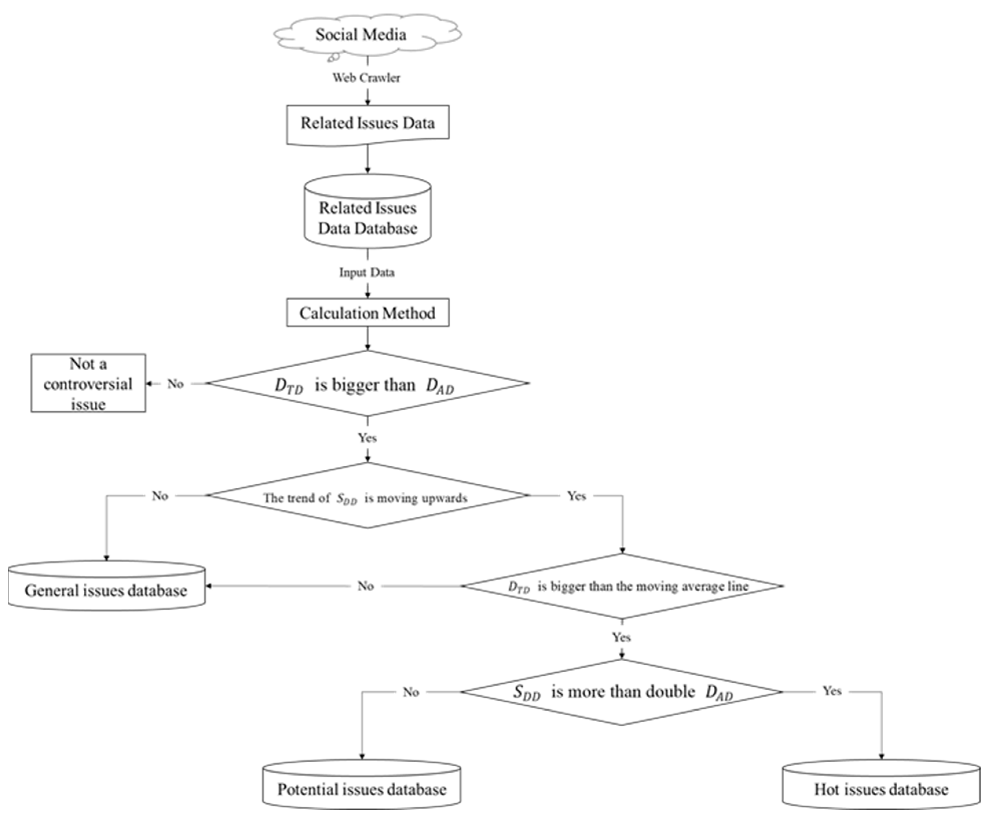
From the social media big data, the web crawler collects posts of related issues and stores collected data in the posts database. Issues occurring daily are classified and stored in the general issues database, potential issues database, and hot issues database using an agent-based architecture. Figure 3 illustrates the detection process.
The detection algorithm is presented as follows:
Data: Related issue database
Result: The detection process
Initialization (Calculation):
#calculation_method_six_step
  • N _ C = Calculate_NC() #calculation_method_step_1
  • S I = Calculate_SI() #calculation_method_step_2
  • P C = Calculate_PC() #calculation_method_step_3
  • S D D = Calculate_SDD() #calculation_method_step_4
  • D T D = Calculate_DTD() #calculation_method_step_5
  • D A D = Calculate_DAD() #calculation_method_step_6
while not at end of Related issues database do:
   if D T D is bigger than D A D . then
      if the trend of S D D is moving upwards. then
         if D T D is bigger than the moving average line. then
               if S D D is more than double D A D . then
            Data save in Hot issues database.
         else
            Data save in Potential issues database.
         else
            Data save in General issues database
      else
         Data save in General issues database.
   else
      Not a controversial issue.

4. Case Study

The energy industry has far-reaching influence on the overall development of a country and it should follow that the stability of energy supply security, social-economic development, and environmental protection are three important goals for promoting the development of energy technologies. Taiwan’s energy supply is highly dependent on imports. This affects both industry competitiveness and national security. Taiwan is also affected by global dynamics, and social development and environment protection are other closely related issues. In recent years, with the rising awareness of environment protection and constant dispute about domestic nuclear power, the government is not only looking for alternative energy but also trying to promote green energy to maintain stability in the country’s power supply.
Green house reduction has become a main policy against global warming, e.g., wind farms, one source of clean power. These farms can convert the kinetic energy of the wind into useful mechanical energy, whereby the wind turbines convert the kinetic energy of the wind into useful power. Sustainable green energy is a means to produce renewable, abundant, well-distributed power without any pollution. Wind power is the preferable green energy at this stage, and it is also a major green alternative promoted by the government.
The Taiwanese government proposed a plan to develop thousands offshore/onshore wind turbines, hoping to lift number from 330 onshore wind turbines to 450 onshore. The distribution of the current 330 turbines is equivalent to one every 2.6 km. As such, it is difficult to avoid residential areas. Large fans appear to turn slowly, but actually fans can speed up to 160 km/h. Fast moving air and slow-moving air form result in big and shocking sounds, and low-frequency sounds can penetrate walls and windows. The combination of fast- and slow-moving air can actually influence humans’ pulse and blood pressure. The above-mentioned influence affects local people’s safety and health, leading to a negative impact on the environmental ecology and increasing conflict with local people.
One such event occurred in Yuanli, Miaoli County, in Taiwan. Local residents fought against the Tong-Wei Company of InfraVest Wind Power Group plan to set up large wind turbines, called the “Yuanli event”. The main dispute was that the base setting of the wind turbine was too close to the houses, making low-frequency noises and affecting residents’ health. Residents expressed their opposing viewpoints and criticism and explicitly demanded sufficient distance between the wind turbines and their houses. In this section, the Yuanli event is studied.

4.1. Data Collection

In this study, we used the Web crawlers to search for and collect data from posts related to this issue. The data source was social media in the context of big data and posted data included the post source, time, content, likes, shares, and the number of fan pages. Based on the above post data, our analysis is shown in Table 1. Daily growth rates based on the past and the moving average method were used to observe the stages of the issue.

4.2. Current Status

Daily growth rates:
Since post likes, shares, and comments only represent the total number of responses to an issue, this numerical analysis could not determine the stage of an issue, so we used the sum of post likes, shares, and comments as the number of responses to observe daily growth rates and determine whether the issue was in the potential stage or acute stage. Figure 4 shows January’s daily growth rate.
For example, on 12 January, four posts were made related to the issue, the first post elicited 35 responses, the second post had 38, the third post had 54 discussion, and the fourth post had 50. The total number of responses was 177. Daily growth rate = (Today’s total number of comments—Yesterday’s total number of responses comments)/Yesterday’s total number of discussions. On 15 January, the total number of responses was 155, and on January 16 the total number reached 497. The daily growth rate was (497 − 155)/155 = 221%.
The moving average method is described in the following steps:
Step 1.
Calculate the total number of responses to an issue;
Step 2.
Calculate fans’ participation degree for an issue;
Step 3.
Calculate the participation degree on fans’ pages for an issue;
Step 4.
Calculate a post’s total degree of discussion;
Step 5.
Calculate today’s total degree of discussion;
Step 6.
Calculate the decay of issues;
Step 7.
Calculate the moving average over five days.
For example, for a post with 27 likes, 7 shares, and 1 comment, the total degree of discussion is 35. When the number of fan pages is 16,226, the participation degree is (35/16,226) = 0.0021570. The posts related to the issue equaled 838, with 838 fan page posts, so the professional degree was (838/838) = 1. The participation degree was 0.0021570, and the professional degree was 1, so the total degree of discussion was (0.0021570 × 1) = 0.0021570. On 12 January, a total of four related issues were posted. The total degrees of discussion were 0.00215703, 0.00234192, 0.00332799, and 0.00308147 for the first, second, third, and fourth posts, respectively. The sum of all posts was 0.01090842. On 13 January, there were no related posts. Based on the decay of issues discussed in Section 3.2, the total degree of discussion on 13 January was 0.00545421 (0.01090842/2). All data are described in Figure 5.
Because the moving average represents the average cost, this study applied this concept, discussing the average degrees of issues. Using the fifth line as an example, we found that the concept cannot compare the total degree of discussion on a given day with the average degree of discussion for an issue. It cannot judge the stages of issues. Thus, based on the axiom in Section 3.2, we applied the moving average to judge whether the issue was in the potential stage or acute stage according to the following rules:
Potential stage: meets both of the following conditions:
  • Total degree of discussion shows a rising trend;
  • Total degree of discussion is bigger than the moving average line;
Acute stage: meets the following condition:
  • Potential stage lasts more than two days.
We used the moving average method to determine whether the issue was in the potential stage or acute stage in February. For example:
Potential stage: 2/1, 2/4, 2/7, 2/15, 2/22, 2/28 (The dotted line)
Acute stage: 2/16, 2/17, 2/18 (The solid lines)
Figure 6 presents the February data.

4.3. Applying the Proposed Approach

Since the average cost may represent the moving average, in this study, we discuss the average discussion of an issue over a period time. Therefore, in this study, we used the advantages of the moving average, and added other rules to help make the determination more accurate. In the proposed method, the calculation of the formula is the same as in the moving average method. In addition, we increased the average of the issue’s total discussion and applied an algorithm to calculate the popular stage threshold. We then judged the threshold of the stage (Figure 7). We mainly calculated the average total discussion of the issue until a given day. In accordance with Section 3.2, we summarized the axiom rule to help determine whether an issue was in the potential stage or the popular stage.
Seven steps were applied in this case study: from 10/23 to 1/12, there were 20 posts related to the issue, and the sum of the issue’s total degree of discussion was 0.084802017. The average degree of discussion of the issue was (0.084802017/20) = 0.004240108.
This study proposes a method to classify stages corresponding to each controversial issue based on the axiom summarized in Section 3.2. Taking February as an example, the potential stage was on 2/28 (solid line) and popular stage was on 2/18 (dotted line). The dormant stage did not occur in this month. Figure 8 is the method proposed in this study to determine the controversial issue using February data.

4.4. Discussion

This research shows that by observing the growth percentage of an issue daily, this proposed method cannot be directly used to judge if an issue is in the potential stage or popular stage, because it may cause misjudgment. The reason for this misjudgment may be that the growth rate of yesterday was very high, but the overall discussion decreases today; as a result, the growth rate shows negative growth. According to common sense, the day before belongs to the required observation stage, but we cannot exclude the issue due to its decline. This method, thus, may misjudge the stage relevant to the issue.
However, the moving average method represents the issue’s average discussion for a period of time. Using the concept of the moving average method, the concept can only be presented if the discussion today is more than the average discussion of the issue within a given time period. If there are issue posts on the fifth day, there could be misjudgment. Therefore, this research proposes another method to add more rules to assist judgment. In this way, we improve the concept of moving average, and consequently we can judge the issue’s stage.
Therefore, this study not only used the strength of the moving average line, increasing both average total discussion and providing an algorithm to calculate popular stage, but also set the judgment threshold of the stage to enhance the accuracy of issue stage judgment. This study took the example of Yuanli from January 2013 to April 2013, a period of significant protest. We used the moving average method and the proposed method to verify the accuracy of judging the state of the issue. Table 2 shows the event chronicle and the actual stages determined by the experts.
This study showed an accuracy of 78% (Table 3).
Comparison of the two methods and the results provided by experts are shown in Table 4.
Based on the moving average method, this study used the average degree of discussion to classify the types of issues for a period of time. In addition, rules are involved in enhancing the judgment capability for the issue stage classification. In this study, data affiliated with the articles related to the topic of “Opposition to the windmill in Yuanli Township, Miaoli County” were collected from all time periods. The issues identified by the proposed method, the traditional moving average method, and subject expert judgment were compared in Table 5 and Figure 9. The results show that the accuracy rate of the proposed method was higher than the traditional method, specifically, the accuracy rate of hot issues was 80 vs. 47, and the accuracy rate of potential issues was 67 vs. 27, the detection focus of this study (Table 5). In Figure 9, the thin dotted line refers to the results using the moving average method. The solid line refers to the results using the proposed approach. The thick dotted line shows the results provided by a panel of experts to verify the true classification. The line of the proposed approach is more consistent with the line of the subject experts’ judgements, which shows that the proposed solution approach can reflect on the true social responses and public opinions more accurately.

4.5. Strategy

In this study, to take 12 January 2013 as an example, we observed the changes in the daily issue library, which describes the variety of concepts of issue life cycle management and suggests corresponding strategies for decision-makers at a particular stage. This study divided library issues into normal, potential, and hot library issues.
Nowadays, the “Biomass power generation” issue has moved from the hot to normal library issue stage. This movement represents that discussion of the issue has declined; public scrutiny may have transferred to another issue, so attention will gradually decline. According to Section 2 in terms of issue life cycle, this issue is in the period of resolution. In order to avoid issues reappearing, we suggest that teams continue to gather information about an issue to prevent the issue from happening again in the future.
Below we offer coping strategies for the normal stage, taking “biomass power generation” as an example.
  • Continue collecting information
Continue collecting the pros and cons of biomass power generation from the public, to coordinate assistance for communication demands in the future.
If the issue is in the potential stage:
Nowadays, the “carbon sequestration issue” has transferred from potential issue library to normal issue library. This action shows that the discussion of the issue began to rise, and the public started to focus on this issue. According to the issue lifecycle in Section 2, this issue belongs to the origin stage. Part of the public may not understand the related information of the issue in the potential stage. To avoid malignant exposure and extension of the issue, we recommend that teams promote a copying strategy before the issue is in the potential stage, such as planning mobility and mission-oriented communication support mechanisms, as well as continuing to collect issue-related information to assist with the need for communication and create a public dialogue space for the issue in the future. This will allow us to better understand the public’s needs and expectations. Good public dialogue space can effectively prevent malignant diffusion and continuation of an issue, shaping citizen participation and establishing an interactive conduit for two-way communication. In addition, we can build an integrated platform of issue-related knowledge, providing accurate information to social media, giving the public clearer information about issues, correcting erroneous messages, and increasing transparency about issue-related information to avoid problems which cause misunderstanding or conflict.
In the following example of the carbon sequestration issue, we discuss coping strategy in the potential stage.
  • Keep collecting information
Keep collecting the pros and cons of carbon sequestration from the public to meet the demand for communication in the future.
  • Establish a related information platform about nuclear issues that provide correct information.
The public can express views and questions about nuclear power on the platform. As a result, a team will be able to absorb views and questions about carbon sequestration from the masses, and then provide correct knowledge related to carbon sequestration, through something like robot mode Q&A, which automatically provides accurate information to social media, and let more and more people clearly understand accurate information about the issue. At the same time, this approach can decrease questions from the masses, and increase the transparency of information.
  • Preparing a mobile, task-oriented communication support mechanism.
Prepare to compose a mobility and task-oriented team whose members have backgrounds related to energy and law. Cross-sectoral coordinating should happen internally, while externally, the enterprise or organization can carry out public policy advocacy.
If the issue is in the attention stage:
As the “Yuanli Event” has moved from potential issue library to the attention issue library, this action represents that the degree of discussion of the issue has continued to rise and exceeds certain basic values. According to the issue lifecycle in Section 2, this issue should move from the mediation and expansion period to the organization period, to avoid malignant expansion and extension. The policy advocacy team should not only continue to collect information about the issue to assist communication in the future, but also promote public dialogue to draw on popular wisdom and provide correct information on the issue. This can reduce some people’s lack of understanding of the question. The policy promotion team should also seek relevant substantive background experts as core consultants. The opinions of leaders on the issue can be implemented to coordinate movements in order to strengthen the effectiveness of issues. An organization or enterprise must analyze the changing structure community messages and consider the possible expansion of issues before engaging in direct communication to opinion leaders. This way, they can provide decision-making knowledge instantly and allow the policy advocacy team to prepare persuasive responses to policy recommendations. Preparedness for effective communication is another key. The “Yuanli Event” is taken as an example and provide the following coping strategies for the popular stage.
  • Keep collecting information
Keep collecting the pros and cons of carbon sequestration from the public to assist with communication in the future.
The public can express views and questions about nuclear power from the platform. As a result, the team will be able to absorb views and questions about carbon sequestration from the masses, and then provide the correct knowledge related to carbon sequestration, such as by using a robot mode Q&A, which automatically provides accurate information to social media, letting more and more people clearly understand accurate information about the issue. This can also decrease questions from the masses and increase the transparency of related information.
  • Preparing a mobile, task-oriented support mechanism.
Prepare a mobility and task-oriented team whose members have relevant energy and law backgrounds. Cross-sectoral coordinating is internal, while the enterprise or organization is responsible for carrying out public policy advocacy.
  • Choose relevant substantive background experts as core consultants.
Choose turbine engineers and wind power experts for core consulting.
  • Leaders’ opinions on issues should be used to coordinate movements in order to strengthen the effectiveness of issues.
  • Coordinate between the founder of Yuanli Self-Help Association and the city councilman.

5. Conclusions

In recent years, social media has emphasized the interaction between users, and made it possible for certain user-generated content to become hot issues. Social media has become an important place for public access to information and to express personal views. As such, issue detection has become an important helper for organizations or enterprises to understand issues of concern to the public. Past research, however, has focused most on current hot issues. When it comes to the topic of future predicting trends, there is no way to predict which issues will become hot. Some studies have explored future trends, but historical data are required to achieve the predicted effects. However, not all issues have past data, which can assist in the forecasting.
This study constructed an issue prediction system. The system uses a web crawler to automatically collect daily issues from posts of articles on Facebook. The axioms aim at analyzing the issues, detecting the potential stage and popular stage for issues in social big data. Later, we used real events to validate the accuracy of the method. In the experiment, the method proposed in this study not only improved the detection accuracy and the detection of historical data required in order to achieve predictable results, but also enhanced decision-makers’ ability to judge issues’ influences.
In addition, this study also proposed stage coping strategies to provide decision-makers with corresponding strategies at particular stages, to assist organizations or enterprises in effective strategic planning, management, influence, or control of the possible impact of developments.
Here are some suggestions for further study:
  • In this study, the total degree of discussion was processed and analyzed based on a given day. If issues are in the acute stage, the golden time for strategic planning may be missed. Therefore, future works could decease the time unit to the hour to achieve accuracy improvement;
  • The assumption (“only fan page members available to follow issue posts on the fan page”) in this study was not clear. To clarify how realistic this assumption is and how the solution can adapt to situations beyond this assumption is required in future research;
  • In addition to green energy and low-carbon issues, this kind of approach can also be applied to other domains, e.g., in the business sector to promote sales.

Author Contributions

Conceptualization, W.-Y.L.; methodology development, C.-C.H.; system development, S.-H.L.; data preparation and analysis, Y.-H.W.; writing-review and editing, T.-L.T. and C.-C.H.; Data collection and annotation, K.-H.W. All authors have read and agreed to the published version of the manuscript.

Funding

This research was funded by the National Science Foundation –hMinistry of Science and Technology of Taiwan, grant number MOST-104-3113-F-260-001.

Conflicts of Interest

The authors declare no conflict of interest.

References

  1. Kadir, S.A.; Jamaludin, M. Universal design as a significant component for sustainable life and social development. Procedia-Soc. Behav. Sci. 2013, 85, 179–190. [Google Scholar] [CrossRef]
  2. Bacon, N.; Caistor-Arendar, L.; Hackett, T. Design for Social Sustainability; Social Life: London, UK, 2011. [Google Scholar]
  3. Mamonov, S.; Koufaris, M.; Benbunan-Fich, R. The role of the sense of community in the sustainability of social network sites. Int. J. Electron. Commer. 2016, 20, 470–498. [Google Scholar] [CrossRef]
  4. Shang, R.; Luo, S.; Li, Y.; Jiao, L.; Stolkin, R. Large-scale community detection based on node membership grade and sub-communities integration. Phys. A Stat. Mech. Appl. 2015, 428, 279–294. [Google Scholar] [CrossRef]
  5. Davison, R. Does Social Finance Understand Social Need; Social Enterprise: London, UK, 2013. [Google Scholar]
  6. Effing, R.; Spil, T.A. The social strategy cone: Towards a framework for evaluating social media strategies. Int. J. Inform. Manag. 2016, 36, 1–8. [Google Scholar] [CrossRef]
  7. Kaplan, A.M.; Haenlein, M. Users of the world, unite! The challenges and opportunities of Social Media. Bus. Horiz. 2010, 53, 59–68. [Google Scholar] [CrossRef]
  8. Go, E.; You, K.H. But not all social media are the same: Analyzing organizations’ social media usage patterns. Telemat. Inform. 2016, 33, 176–186. [Google Scholar] [CrossRef]
  9. Gao, S.; Ling, S.; Liu, W. The role of social media in promoting information disclosure on environmental incidents: An evolutionary game theory perspective. Sustainability 2018, 10, 4372. [Google Scholar] [CrossRef]
  10. Chen, H.T.; Ping, S.; Chen, G. Far from reach but near at hand: The role of social media for cross-national mobilization. Comput. Hum. Behav. 2015, 53, 443–451. [Google Scholar] [CrossRef]
  11. Can, U.; Alatas, B. Big social network data and sustainable economic development. Sustainability 2017, 9, 2027. [Google Scholar] [CrossRef]
  12. Aleksić, A.; Stefanović, M.; Arsovski, S.; Tadić, D. An assessment of organizational resilience potential in SMEs of the process industry, a fuzzy approach. J. Loss Prev. Process Ind. 2013, 26, 1238–1245. [Google Scholar] [CrossRef]
  13. Meng, X.; Wei, F.; Liu, X.; Zhou, M.; Li, S.; Wang, H. Entity-centric topic-oriented opinion summarization in twitter. In Proceedings of the 18th ACM SIGKDD International Conference on Knowledge Discovery and Data Mining, Beijing, China, 12–16 August 2012; pp. 379–387. [Google Scholar]
  14. Wang, R.; Tian, Z.; Ma, Y. Corporate social responsiveness in crisis of public opinion: From the perspective of issue management. In Proceedings of the 2011 International Conference on Business Management and Electronic Information, Guangzhou, China, 13 May 2011; pp. 700–704. [Google Scholar]
  15. Ansoff, H.I.; Kipley, D.; Lewis, A.; Helm-Stevens, R.; Ansoff, R. Strategic Issue Management. In Implanting Strategic Management; Springer: Berlin/Heidelberg, Germany, 2019; pp. 431–447. [Google Scholar]
  16. Tazin, S.N.M.; Yaakop, S.H. Strategic Management of Public Relations in Slope Development: Case study in Malaysia. Procedia-Soc. Behav. Sci. 2015, 168, 302–310. [Google Scholar] [CrossRef]
  17. Li, H.; Wei, J. Netnews bursty hot topic detection based on bursty features. In Proceedings of the 2010 International Conference on E-Business and E-Government, Guangzhou, China, 7–9 May 2010; pp. 1437–1440. [Google Scholar]
  18. Phuvipadawat, S.; Murata, T. Breaking news detection and tracking in Twitter. In Proceedings of the 2010 IEEE/WIC/ACM International Conference on Web Intelligence and Intelligent Agent Technology, Los Alamitos, CA, USA, 31 August–3 September 2010; pp. 120–123. [Google Scholar]
  19. Althoff, T.; Borth, D.; Hees, J.; Dengel, A. Analysis and forecasting of trending topics in online media streams. In Proceedings of the 21st ACM International Conference on Multimedia, Barcelona, Spain, 12 June 2013; pp. 907–916. [Google Scholar]
  20. Contributors, W.; Death of Hung Chung-chiu. The Free Encyclopedia. Available online: https://en.wikipedia.org/w/index.php?title=Death_of_Hung_Chung-chiu&oldid=920801418 (accessed on 27 September 2020).
  21. Bandari, R.; Asur, S.; Huberman, B.A. The pulse of news in social media: Forecasting popularity. In Proceedings of the Sixth International AAAI Conference on Weblogs and Social Media, Dublin, Ireland, 4–7 June 2012. [Google Scholar]
  22. Hiwaki, K. Sustainable development requires diverse sound cultures. Hum. Syst. Manag. 2012, 31, 17–31. [Google Scholar] [CrossRef]
  23. Noss, R.F. Ecological integrity and sustainability: Buzzwords in conflict. In Perspectives on Ecological Integrity; Springer: Berlin/Heidelberg, Germany, 1995; pp. 60–76. [Google Scholar]
  24. Lundegård, I.; Wickman, P.O. Conflicts of interest: An indispensable element of education for sustainable development. Environ. Educ. Res. 2007, 13, 1–15. [Google Scholar] [CrossRef]
  25. Sneddon, C.; Howarth, R.B.; Norgaard, R.B. Sustainable development in a post-Brundtland world. Ecol. Econ. 2006, 57, 253–268. [Google Scholar] [CrossRef]
  26. Fisher, J.; Rucki, K. Re-conceptualizing the science of sustainability: A dynamical systems approach to understanding the nexus of conflict, development and the environment. Sustain. Dev. 2017, 25, 267–275. [Google Scholar] [CrossRef]
  27. Zhang, Z.; Liu, Y.; Ding, W.; Huang, W.W.; Su, Q.; Chen, P. Proposing a new friend recommendation method, FRUTAI, to enhance social media providers’ performance. Decis. Support Syst. 2015, 79, 46–54. [Google Scholar] [CrossRef]
  28. Bello-Orgaz, G.; Jung, J.J.; Camacho, D. Social big data: Recent achievements and new challenges. Inf. Fusion 2016, 28, 45–59. [Google Scholar] [CrossRef]
  29. Cambria, E.; Rajagopal, D.; Olsher, D.; Das, D. Big social data analysis. Big Data Comput. 2013, 13, 401–414. [Google Scholar]
  30. Manovich, L. Trending: The promises and the challenges of big social data. Debates Digit. Humanit. 2011, 2, 460–475. [Google Scholar]
  31. Haibo, G. The Turning of Public Opinion Research. Contemp. Commun. 2008, 6, 64–67. [Google Scholar]
  32. Lidan, C. The Freedom and Control of Internet Commuinication. J. Commun. 1999, 3. [Google Scholar]
  33. Kwon, K.H.; Bang, C.C.; Egnoto, M.; Raghav Rao, H. Social media rumors as improvised public opinion: Semantic network analyses of twitter discourses during Korean saber rattling 2013. Asian J. Commun. 2016, 26, 201–222. [Google Scholar] [CrossRef]
  34. Neubaum, G.; Krämer, N.C. Opinion climates in social media: Blending mass and interpersonal communication. Hum. Commun. Res. 2017, 43, 464–476. [Google Scholar] [CrossRef]
  35. Chen, L.; Du, J.; Shimohara, K.; Song, M. The hot topics evaluation and key issues in online news about emergency events. In Proceedings of the 10th World Congress on Intelligent Control and Automation, Beijing, China, 6–8 July 2012; pp. 407–412. [Google Scholar]
  36. Sommer, R.; Paxson, V. Outside the closed world: On using machine learning for network intrusion detection. In Proceedings of the 2010 IEEE Symposium on Security and Privacy, Oakland, CA, USA, 16–19 May 2010; pp. 305–316. [Google Scholar]
  37. Kalimuthan, C.; Renjit, J.A. Review on intrusion detection using feature selection with machine learning techniques. Mater. Today Proc. 2020. [Google Scholar] [CrossRef]
  38. Chavan, V.S.; Shylaja, S. Machine learning approach for detection of cyber-aggressive comments by peers on social media network. In Proceedings of the 2015 International Conference on Advances in Computing, Communications and Informatics (ICACCI), Kochi, India, 10–13 August 2015; pp. 2354–2358. [Google Scholar]
  39. Amruthnath, N.; Gupta, T. A research study on unsupervised machine learning algorithms for early fault detection in predictive maintenance. In Proceedings of the 2018 5th International Conference on Industrial Engineering and Applications (ICIEA), Singapore, 26–28 April 2018; pp. 355–361. [Google Scholar]
  40. Manogaran, G.; Shakeel, P.M.; Hassanein, A.S.; Kumar, P.M.; Babu, G.C. Machine learning approach-based gamma distribution for brain tumor detection and data sample imbalance analysis. IEEE Access 2018, 7, 12–19. [Google Scholar] [CrossRef]
  41. Hwang, I.; Park, H.-M.; Chang, J.-H. Ensemble of deep neural networks using acoustic environment classification for statistical model-based voice activity detection. Comput. Speech Lang. 2016, 38, 1–12. [Google Scholar] [CrossRef]
  42. Jiang, P.; Chen, Y.; Liu, B.; He, D.; Liang, C. Real-time detection of apple leaf diseases using deep learning approach based on improved convolutional neural networks. IEEE Access 2019, 7, 59069–59080. [Google Scholar] [CrossRef]
  43. Aiello, L.M.; Petkos, G.; Martin, C.; Corney, D.; Papadopoulos, S.; Skraba, R.; Göker, A.; Kompatsiaris, I.; Jaimes, A. Sensing trending topics in Twitter. IEEE Trans. Multimed. 2013, 15, 1268–1282. [Google Scholar] [CrossRef]
  44. Petkos, G.; Papadopoulos, S.; Aiello, L.; Skraba, R.; Kompatsiaris, Y. A soft frequent pattern mining approach for textual topic detection. In Proceedings of the 4th International Conference on Web Intelligence, Mining and Semantics (WIMS14), Thessaloniki, Greece, 2–4 June 2014; pp. 1–10. [Google Scholar]
  45. Andoni, A.; Indyk, P.; Nguyễn, H.L.; Razenshteyn, I. Beyond locality-sensitive hashing. In Proceedings of the Twenty-Fifth Annual ACM-SIAM Symposium on Discrete Algorithms, Portland, OR, USA, 5–7 January 2014; pp. 1018–1028. [Google Scholar]
  46. Charikar, M.S. Similarity estimation techniques from rounding algorithms. In Proceedings of the Thiry-Fourth Annual ACM Symposium on Theory of Computing, New York, NY, USA, 19-21 May 2002; pp. 380–388. [Google Scholar]
  47. Indyk, P.; Motwani, R. Approximate nearest neighbors: Towards removing the curse of dimensionality. In Proceedings of the Thirtieth Annual ACM Symposium on Theory of Computing, Dallas, TX, USA, 23–26 May 1998; pp. 604–613. [Google Scholar]
  48. Petrović, S.; Osborne, M.; Lavrenko, V. Streaming first story detection with application to twitter. In Proceedings of the Human Language Technologies: The 2010 Annual Conference of the North American Chapter of the Association for Computational Linguistics, Los Angeles, CA, USA, 2 June 2010; pp. 181–189. [Google Scholar]
  49. Ravichandran, D.; Pantel, P.; Hovy, E. Randomized algorithms and NLP: Using locality sensitive hash functions for high speed noun clustering. In Proceedings of the 43rd Annual Meeting of the Association for Computational Linguistics (ACL’05), Ann Arbor, MI, USA, 25–30 June 2005; pp. 622–629. [Google Scholar]
  50. Benhardus, J.; Kalita, J. Streaming trend detection in twitter. Int. J. Web Based Commun. 2013, 9, 122–139. [Google Scholar] [CrossRef]
  51. Martin, C.; Goker, A. Real-time topic detection with bursty n-grams: RGU’s submission to the 2014 SNOW Challenge. In Proceedings of the 2014 Social News on the Web Data Challenge (SNOW-DC 2014), Seoul, Korea, 8 April 2014. [Google Scholar]
  52. Blei, D.M. Probabilistic topic models. Commun. ACM 2012, 55, 77–84. [Google Scholar] [CrossRef]
  53. Zhao, Q.; Mitra, P.; Chen, B. Temporal and information flow based event detection from social text streams. AAAI 2007, 7, 1501–1506. [Google Scholar]
  54. Pejić Bach, M.; Pulido, C.M.; Suša Vugec, D.; Ionescu, V.; Redondo-Sama, G.; Ruiz-Eugenio, L. Fostering Social Project Impact with Twitter: Current Usage and Perspectives. Sustainability 2020, 12, 6290. [Google Scholar] [CrossRef]
  55. Li, R.; Lei, K.H.; Khadiwala, R.; Chang, K.C.-C. Tedas: A twitter-based event detection and analysis system. In Proceedings of the 2012 IEEE 28th International Conference on Data Engineering, Washington, DA, USA, 1–5 April 2012; pp. 1273–1276. [Google Scholar]
  56. Weng, J.; Lee, B.-S. Event detection in twitter. ICWSM 2011, 11, 401–408. [Google Scholar]
  57. Sun, A.; Hu, M. Query-guided event detection from news and blog streams. IEEE Trans. Syst. Man Cybern. Part A Syst. Hum. 2011, 41, 834–839. [Google Scholar] [CrossRef]
  58. Chen, Y. TagNet: Toward Tag-Based Sentiment Analysis of Large Social Media Data. In Proceedings of the 2018 IEEE Pacific Visualization Symposium (PacificVis), Kobe, Japan, 10–13 April 2018; pp. 190–194. [Google Scholar]
  59. Yu, Q.; Weng, W.; Zhang, K.; Lei, K.; Xu, K. Hot topic analysis and content mining in social media. In Proceedings of the 2014 IEEE 33rd International Performance Computing and Communications Conference (IPCCC), Austin, TX, USA, 5–7 December 2014; pp. 1–8. [Google Scholar]
  60. Preston, L.E.; Post, J.E. Private management and public policy. Calif. Manag. Rev. 1981, 23, 56–62. [Google Scholar] [CrossRef]
  61. Bigelow, B.; Fahey, L.; Mahon, J.F. Political strategy and issues evolution: A framework for analysis and action. In Contemporary Issues in Business Ethics and Politics; Edwin Mellen Press: New York, NY, USA, 1991. [Google Scholar]
  62. Dougall, E. Revelations of an ecological perspective: Issues, inertia, and the public opinion environment of organizational populations. Publ. Relat. Rev. 2005, 31, 534–543. [Google Scholar] [CrossRef]
  63. Chase, W.H. Public issue management: The new science. Publ. Relat. J. 1977, 33, 25–26. [Google Scholar]
  64. Crable, R.E.; Vibbert, S.L. Managing issues and influencing public policy. Publ. Relat. Rev. 1985, 11, 3–16. [Google Scholar] [CrossRef]
  65. Renfro, W.L. Issues Management in Strategic Planning; Quorum Books: Santa Barbara, CA, USA, 1993. [Google Scholar]
  66. Ebbinghaus, H. Memory: A Contribution to Experimental Psychology (No. 3); University Microfilms: Ann Arbor, MI, USA, 1913. [Google Scholar]
Figure 1. The Intelligent Controversial Issue Detection System (ICIDS) system architecture.
Figure 1. The Intelligent Controversial Issue Detection System (ICIDS) system architecture.
Sustainability 12 08057 g001
Figure 2. ICIDS with human interactions.
Figure 2. ICIDS with human interactions.
Sustainability 12 08057 g002
Figure 3. The detection process.
Figure 3. The detection process.
Sustainability 12 08057 g003
Figure 4. Daily growth rate in January.
Figure 4. Daily growth rate in January.
Sustainability 12 08057 g004
Figure 5. The total degree of discussion in January and the moving average over five days.
Figure 5. The total degree of discussion in January and the moving average over five days.
Sustainability 12 08057 g005
Figure 6. Using the moving average method to classify whether February was in the potential stage or acute stage.
Figure 6. Using the moving average method to classify whether February was in the potential stage or acute stage.
Sustainability 12 08057 g006
Figure 7. Average degree of discussion and the threshold of the popular stage.
Figure 7. Average degree of discussion and the threshold of the popular stage.
Sustainability 12 08057 g007
Figure 8. Using the proposed method to analyze February.
Figure 8. Using the proposed method to analyze February.
Sustainability 12 08057 g008
Figure 9. The comparison of issues detected by the proposal approach and the former approach.
Figure 9. The comparison of issues detected by the proposal approach and the former approach.
Sustainability 12 08057 g009
Table 1. Partial post data related to the Yuanli Event.
Table 1. Partial post data related to the Yuanli Event.
SourcesDateContentsLikesSharesResponsesFans
Yuanli Event2013/4/11Mr. Lin appeared onsite and had a conference…5312316,226
Taiwan Environmental Information Association (TEIA)2013/4/12Reunion of participants and initiates the strike activity…10010,042
Table 2. Chronological posts from Yuanli Event fan page.
Table 2. Chronological posts from Yuanli Event fan page.
DatesContentsStage That Experts JudgeMoving Average MethodMethod in This Study
2013/1/16To Department of Energy to block the installation application of machines…Popular StagePopular StagePopular Stage
2013/1/21To Department of Energy to block the application again…Popular StagePotential StagePopular Stage
2013/2/16IdleNonePopular StageNone
2013/2/18XX Company forces to install machines and participants close the site…Popular StagePopular StagePopular Stage
2013/3/11To department of Energy to strike. XX company take the chance to re-install machines…Popular StageNoneDormant Stage
2013/3/15Make agreement between XX Company and participants…Popular StageNoneDormant Stage
2013/4/6Seriously confliction occurs… participants hurt…Popular StagePotential StagePopular Stage
2013/4/7Mr. Chen starts hunger strike…Popular StagePopular StagePopular Stage
2013/4/8The second day aster hunger strike…Dormant StageNoneDormant Stage
2013/4/1230 participants to Department of Energy to hunger strike…The sixth day after hunger strike…Popular StagePotential StagePopular Stage
Table 3. The accuracy of judging the issue.
Table 3. The accuracy of judging the issue.
Event NameAccuracy of the Moving Average MethodAccuracy of the Method Proposed in This Study
Yuanli46%78%
Table 4. Comparison of the three methods.
Table 4. Comparison of the three methods.
MethodCalculationClassification byAccuracy
Daily Growth RateCalculate daily growth percentageObserving changes of daily growthCannot make judgement
Moving Average MethodCalculate the average degree of discussion of the issue during this periodObserving if the degree of discussion of the issue on a given day is higher than the average degree of discussion of the issue during this periodLow
Method in this studyCalculate the issue’s average degree of discussion until today and the average degree of discussion of the issue during this periodObserving if the issue’s degree of discussion today is higher than the average degree of discussion for the issue during his periodHigh
Table 5. The comparison of the proposal method to the traditional method.
Table 5. The comparison of the proposal method to the traditional method.
The Traditional MethodThe Proposed Method
Accurate rate in all stages149/189
79%
165/189
87%
Accurate rate in the case of general issues138/159
87%
143/159
90%
Accurate rate in the case of hot issues7/15
47%
12/15
80%
Correct rate in the case of potential issues4/15
27%
10/15
67%

Share and Cite

MDPI and ACS Style

Huang, C.-C.; Liang, W.-Y.; Lin, S.-H.; Tseng, T.-L.; Wang, Y.-H.; Wu, K.-H. Detection of Potential Controversial Issues for Social Sustainability: Case of Green Energy. Sustainability 2020, 12, 8057. https://doi.org/10.3390/su12198057

AMA Style

Huang C-C, Liang W-Y, Lin S-H, Tseng T-L, Wang Y-H, Wu K-H. Detection of Potential Controversial Issues for Social Sustainability: Case of Green Energy. Sustainability. 2020; 12(19):8057. https://doi.org/10.3390/su12198057

Chicago/Turabian Style

Huang, Chun-Che, Wen-Yau Liang, Shian-Hua Lin, Tzu-Liang (Bill) Tseng, Yu-Hsien Wang, and Kuo-Hsin Wu. 2020. "Detection of Potential Controversial Issues for Social Sustainability: Case of Green Energy" Sustainability 12, no. 19: 8057. https://doi.org/10.3390/su12198057

APA Style

Huang, C.-C., Liang, W.-Y., Lin, S.-H., Tseng, T.-L., Wang, Y.-H., & Wu, K.-H. (2020). Detection of Potential Controversial Issues for Social Sustainability: Case of Green Energy. Sustainability, 12(19), 8057. https://doi.org/10.3390/su12198057

Note that from the first issue of 2016, this journal uses article numbers instead of page numbers. See further details here.

Article Metrics

Back to TopTop