Hardiness and Coping Strategies as Mediators of Stress and Secondary Trauma in Emergency Workers during the COVID-19 Pandemic
Abstract
1. Introduction
1.1. Stress and Secondary Trauma in Emergency Workers during the COVID-19 Pandemic
1.2. Resilience, Hardiness, and Stress
1.3. The Role of Coping Strategies
1.4. Relationship between Hardiness, Coping, and Stress
2. Study Aim and Hypotheses
- To examine the relationships among coping strategies, emergency stress, and secondary trauma in emergency workers;
- To analyze the predictive power of coping strategies and hardiness on the various levels of stress measured by the Emergency Stress Questionnaire by checking the models using socio-demographic variables (age and gender) and “having had personal material and protective equipment” (i.e., a variable named “PPE”);
- To analyze the predictive power of stress factors on the levels of secondary trauma by checking the models using socio-demographic variables and availability of PPE;
- To analyze the mediating effects of hardiness and coping strategies in reducing the effect of stress on secondary trauma.
- -
- Emergency stress correlates positively with secondary trauma;
- -
- Emergency stress (except inefficacy decisional) correlates negatively with hardiness;
- -
- Emergency stress (except inefficacy decisional) correlates negatively with coping strategies;
- -
- Coping strategies correlate positively with hardiness;
- -
- Coping strategies correlate negatively with secondary trauma;
- -
- Hardiness correlates negatively with secondary trauma.
- -
- Emergency stress positively predicts secondary trauma (intrusion, arousal, and avoidance);
- -
- Coping strategies and hardiness negatively predict emergency stress.
3. Materials and Methods
3.1. Participants
3.2. Procedure
3.3. Materials
- Organizational–Relational Stress: measures the stress levels related to the organizational context, the relationship with colleagues, and social support (consisting of eight items: 7, 10, 13, 14, 15, 16, 19, and 23);
- Physical Stress: composed of five items describing the symptoms of physical fatigue (items 11, 12, 18, 20, and 32);
- Inefficacy Decisional Stress: consists of five items that analyze decision-making aspects and the possibility of acting related to the level of self-efficacy (items 22, 25, 27, 29, and 29);
- Emotional Stress: comprises six items that indicate the participant’s emotional reactions (items 1, 2, 3, 4, 6, and 26);
- Cognitive Stress: consists of four items on the cognitive aspects of stress (items 5, 17, 21, and 24);
- COVID-19 Stress: comprises five items regarding the worries related to the COVID-19 emergency (items 8, 9, 30, 31, and 33).
3.4. Statistical Strategy
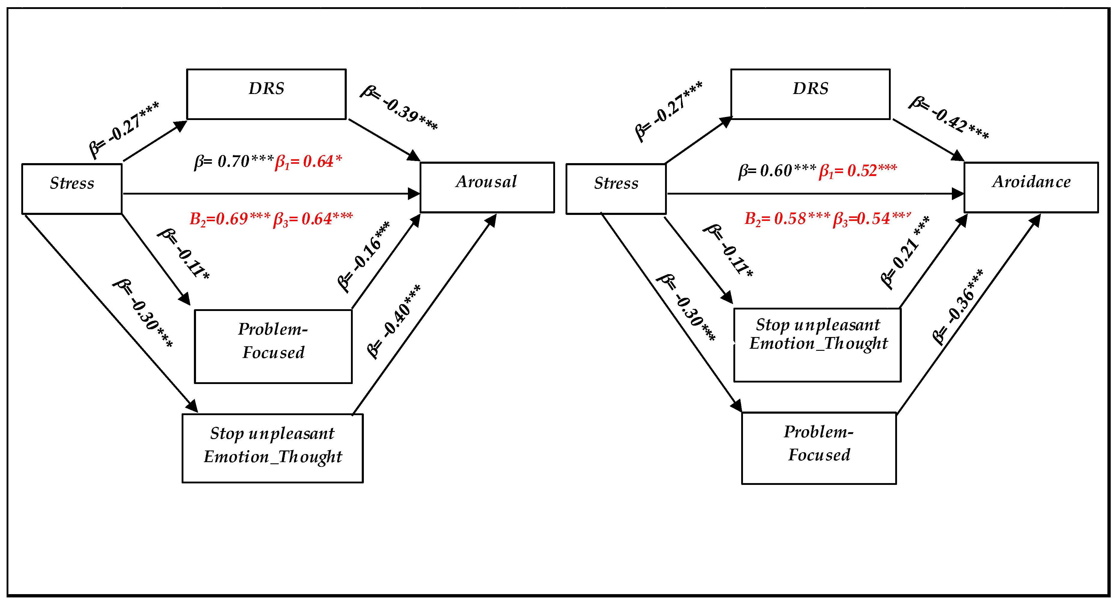
4. Results
4.1. Preliminary Analysis
4.2. Results
5. Discussion
6. Conclusions
Author Contributions
Funding
Acknowledgments
Conflicts of Interest
Appendix A
| EMERGENCY STRESS QUESTIONNAIRE (ESQ; Vagni, Maiorano, Giostra, Pajardi, 2020) | |||||
| The following questions refer specifically to your intervention during the Covid-19 emergency. Please consider that there are no right or wrong answers and it is important that you answer all questions. In answering the following questions, 0 corresponds to “NOT AT ALL” and 4 to “VERY”. Please mark only one number. Thank you for your collaboration. | |||||
| NOT AT ALL VERY | |||||
| 1. Did you feel agitated during your work/shift? | 0 | 1 | 2 | 3 | 4 |
| 2. Do you think you were not able to keep everything under control as you would have liked? | 0 | 1 | 2 | 3 | 4 |
| 3.Did you feel more nervous or irritable than usual? | 0 | 1 | 2 | 3 | 4 |
| 4. During your work, did you feel pressure trying to do your job to the best of your ability? | 0 | 1 | 2 | 3 | 4 |
| 5. During the various activities to what extent did you have the perception that things | 0 | 1 | 2 | 3 | 4 |
| were going according to your expectations? | 0 | 1 | 2 | 3 | 4 |
| 6. In time spent outside your work, were there any situations that irritated you? | 0 | 1 | 2 | 3 | 4 |
| 7. Did you get angry at someone else’s actions or reactions? | 0 | 1 | 2 | 3 | 4 |
| 8. Did you find yourself rethinking about what had happened? | 0 | 1 | 2 | 3 | 4 |
| 9. Are there any images of what happened that come back to your mind involuntarily? | 0 | 1 | 2 | 3 | 4 |
| 10. Did you notice any tension within your work team? | 0 | 1 | 2 | 3 | 4 |
| 11. Did you feel any physical tiredness? | 0 | 1 | 2 | 3 | 4 |
| 12. Did you feel any muscle tension? | 0 | 1 | 2 | 3 | 4 |
| 13. At work did you notice any tension in your relationship with others? | 0 | 1 | 2 | 3 | 4 |
| 14. Did you feel team spirit? | 0 | 1 | 2 | 3 | 4 |
| 15. Did you perceive that your professional experience was in contrast with the work organization set up for the Covid-19 emergency? | 0 | 1 | 2 | 3 | 4 |
| 16. Did you receive pressure (or criticism) from colleagues or superiors about how you did your job? | 0 | 1 | 2 | 3 | 4 |
| 17. Did you have difficulty concentrating at times? | 0 | 1 | 2 | 3 | 4 |
| 18. Did you ever have stomach ache? | 0 | 1 | 2 | 3 | 4 |
| 19. Were the provisions and indications for intervention timely? | 0 | 1 | 2 | 3 | 4 |
| 20. Did you ever have headaches? | 0 | 1 | 2 | 3 | 4 |
| 21. Do you regret some decisions you took because you had no choice? | 0 | 1 | 2 | 3 | 4 |
| 22. Were you not always able to predict accurately all the effects of your decisions/interventions? | 0 | 1 | 2 | 3 | 4 |
| 23. Do you think that coordination between the various professional figures was more difficult than expected? | 0 | 1 | 2 | 3 | 4 |
| 24. Would you have acted differently on retrospect? | 0 | 1 | 2 | 3 | 4 |
| 25. Did you find yourself doing things you had never done before? | 0 | 1 | 2 | 3 | 4 |
| 26. Are you fully satisfied with how you worked? | 0 | 1 | 2 | 3 | 4 |
| 27. Did you find yourself working in unpredictable circumstances? | 0 | 1 | 2 | 3 | 4 |
| 28. Did you try to carry out your tasks perfectly but take longer to decide/execute? | 0 | 1 | 2 | 3 | 4 |
| 29. Given the conditions in which you found yourself working, did you have to take decisions intuitively/instinctively, having little time available to reflect and ponder the choices? | 0 | 1 | 2 | 3 | 4 |
| 30. Did you worry about putting your family/loved ones at risk of contagion because of your job? | 0 | 1 | 2 | 3 | 4 |
| 31. Were you afraid of getting infected because of your job? | 0 | 1 | 2 | 3 | 4 |
| 32. Did you have sleep disturbances (e.g., insomnia, difficulty falling asleep, early awakening)? | 0 | 1 | 2 | 3 | 4 |
| 33. Did you worry that your colleagues have contracted or may contract the infection? | 0 | 1 | 2 | 3 | 4 |
Appendix B
| Organizational-Relational | Physical Stress | InefficacyDecisional Stress | Emotional Stress | Cognitive Stress | Covid Stress | |
|---|---|---|---|---|---|---|
| Organizational‒Relational Stress | 1 | 0.499 *** | 0.552 *** | 0632 *** | 0.647 *** | 0.467 *** |
| Physical Stress | 0.499 *** | 1 | 0.429 *** | 0.582 *** | 0.578 *** | 0.544 *** |
| Inefficacy Decisional Stress | 0.552 *** | 0.429 *** | 1 | 0.602 *** | 0.565 *** | 0.435 *** |
| Emotional Stress | 0.632 *** | 0.582 *** | 0.602 *** | 1 | 0.681 *** | 0.535 *** |
| Cognitive Stress | 0.647 *** | 0.578 *** | 0.565 *** | 0.681 *** | 1 *** | 0.533 *** |
| COVID Stress | 0.467 *** | 0.544 *** | 0.435 *** | 0.535 *** | 0.533 *** | 1 |
Additional Analysis
| Mean (SD, Min–Max) | |
|---|---|
| ESQ | |
| Organizational‒Relational Stress | 11.81 (4.66, 4–30) |
| Physical Stress | 5.99 (4.81, 0–20) |
| Inefficacy Decisional Stress | 8.93 (3.81, 0–20) |
| Emotional Stress | 7.92 (4.43, 0–20) |
| Cognitive Stress | 4.51 (2.69, 0–14) |
| COVID-19 Stress | 10.13 (4.22, 0–20) |
| Total Stress | 49.30 (18.73, 5–111) |
| DRS-15 | |
| Total DRS | 28.12 (3.74, 14–37) |
| STSS-I | |
| Arousal | 10.97 (4.19, 5–24) |
| Avoidance | 12.16 (3.75, 5–25) |
| Intrusion | 9.32 (3.23, 5–17) |
| CSES—SF | |
| Problem focused | 38.34 (6.48, 22–50) |
| Stop unpleasant emotion—thought | 35.81 (9.63, 11–50) |
| Support | 21.58 (5.37, 4–30) |
References
- Ministry of Health. Available online: http://opendatadpc.maps.arcgis.com/apps/opsdashboard/index.html#/b0c68bce2cce478eaac82fe38d4138b1 (accessed on 5 July 2020).
- Jamal, Y. Coping Strategies as a Mediator of Hardiness and Stress among Rescue Workers. Stud. Ethno. Med. 2017, 11, 201–208. [Google Scholar] [CrossRef]
- Gärtner, A.; Behnke, A.; Conrad, D.; Kolassa, I.T.; Rojas, R. Emotion Regulation in Rescue Workers: Differential Relationship with Perceived Work-Related Stress and Stress-Related Symptoms. Front. Psychol. 2019, 9, 2744. [Google Scholar] [CrossRef]
- Del Missier, F.; Bonini, N.; Rumiati, R. Psicologia del Giudizio e Della Decisione; Il Mulino: Bologna, Italy, 2008. [Google Scholar]
- Sbattella, F. Manuale di Psicologia Dell’Emergenza; Franco Angeli: Milano, Italy, 2009. [Google Scholar]
- Argentero, P.; Setti, I. Engagement and vicarious traumatization in rescue workers. Int. Arch. Occup. Environ. Health 2011, 84, 67–75. [Google Scholar] [CrossRef]
- Fraccaroli, F.; Balducci, C. Stress e Rischi Psicosociali Nelle Organizzazioni; Il Mulino: Bologna, Italy, 2012. [Google Scholar]
- Bellelli, G.; Di Schiena, R. Emozioni e Decisioni. Come la Psicologia Spiega il Conflitto tra Ragione e Sentiment; Il Mulino: Bologna, Italy, 2012. [Google Scholar]
- Figley, C.R. Compassion fatigue: Toward a new understanding of the cost of caring. In Secondary Traumatic Stress; Stamm, B.H., Ed.; Sidran Institute: Towson, MD, USA, 1999. [Google Scholar]
- Bride, B.E. Prevalence of secondary traumatic stress among social workers. Soc. Work 2007, 52, 63–70. [Google Scholar] [CrossRef] [PubMed]
- Greinacher, A.; Nikendei, A.; Kottke, R.; Wiesbeck, J.; Herzog, W.; Nikendei, C. Secondary Traumatization, Psychological Stress, and Resilience in Psychosocial Emergency Care Personnel. Int. J. Environ. Res. Public Health 2019, 16, 3213. [Google Scholar] [CrossRef] [PubMed]
- Reinhard, F.; Maercker, A. Sekundäre Traumatisierung, Posttraumatische Belastungsstörung, Burnout und Soziale Unterstuützung bei medizinischem Rettungspersonal. Z. Med. Psychol. 2004, 13, 29–36. [Google Scholar]
- Krutolewitsch, A.; Horn, A.B. Posttraumatische Reifung nach berufsbezogener Traumatisierung bei Einsatzkräften [Posttraumatic Growth after Profession-Related Traumatization in Rescue Workers]. Psychother. Psychosom. Med. Psychol. 2017, 67, 203–211. [Google Scholar]
- Pietrantoni, L.; Prati, G. Resilience among first responders. Afr. Health Sci. 2008, 8 (Suppl. 1), S14–S20. [Google Scholar]
- Tehrani, N. Extraversion, neuroticism and secondary trauma in Internet child abuse investigators. Occup. Med. (Lond.) 2016, 66, 403–407. [Google Scholar] [CrossRef]
- Daniels, J. Sekundäre Traumatisierung: Kritische Prufung eines Konstruktes. Ph.D. Thesis, Universität Bielefeld, Bielefeld, Germany, 2006. Available online: http://www.sekundaertraumatisierung.de/sfSimpleBlog/show/stripped_title/materialien-undartikel.Html (accessed on 10 June 2020).
- Setti, I.; Argentero, P. The role of mindfulness in protecting firefighters from psychosomatic malaise. Traumatology 2014, 20, 134–141. [Google Scholar] [CrossRef]
- Tracy, M. Behavioral and Personality Predictors of Compassion Satisfaction, Compassion Fatigue and Burnout among Georgetown EMS Providers. Ph.D. Thesis, Georgetown University, Washington, DC, USA, 2012. Available online: https://repository.library.georgetown.edu/bitstream/handle/10822/556038/MTracy_Thesis_Final-1.pdf?sequence=1 (accessed on 10 June 2020).
- Turgoose, D.; Glover, N.; Barker, C.; Maddox, L. Empathy, compassion fatigue, and burnout in police officers working with rape victims. Traumatology 2017, 23, 205–213. [Google Scholar] [CrossRef]
- Prati, G.; Pietrantoni, L.; Cicognani, E. Self-efficacy moderates the relationship between stress appraisal and quality of life among rescue workers. Anxiety Stress Coping 2010, 23, 463–470. [Google Scholar] [CrossRef] [PubMed]
- Howell, R. Investigating the Relationship between Personality Factors and Burnout in the Dublin Fire Brigade. Diploma Thesis, Dublin Business School, Dublin, Ireland, 2016. Available online: https://esource.dbs.ie/handle/10788/3165 (accessed on 2 July 2020).
- Krieger, C.N., III. Understanding the Impact of Secondary Traumatic Stress on Crimes against Children Investigators. Master’s Thesis, Tarleton State University, Stephenville, Texas, TX, USA, 2017. Available online: https://search.proquest.com/docview/1904391507?pq-origsite=gscholar (accessed on 2 July 2020).
- Walton, M.; Murray, E.; Christian, M.D. Mental healthcare for medical staff and affiliated healthcare workers during the COVID-19 pandemic. Eur. Heart J. Acute Cardiovasc. Care 2020, 9, 241–247. [Google Scholar] [CrossRef] [PubMed]
- Du, J.; Dong, L.; Wang, T.; Yuan, C.; Fu, R.; Zhang, L.; Liu, B.; Zhang, M.; Yin, Y.; Qin, J.; et al. Psychological symptoms among frontline healthcare workers during COVID-19 outbreak in Wuhan. Gen. Hosp. Psychiatry 2020. [Google Scholar] [CrossRef]
- El-Hage, W.; Hingray, C.; Lemogne, C.; Yrondi, A.; Brunault, P.; Bienvenu, T.; Etain, B.; Paquet, C.; Gohier, B.; Bennabi, D.; et al. Les professionnels de santé face à la pandémie de la maladie à coronavirus (COVID-19): Quels risques pour leur santé mentale? [Health professionals facing the coronavirus disease 2019 (COVID-19) pandemic: What are the mental health risks?]. Encephale 2020, 46, S73–S80. [Google Scholar] [CrossRef]
- Oh, N.; Hong, N.; Ryu, D.H.; Bae, S.G.; Kam, S.; Kim, K.Y. Exploring nursing intention, stress, and professionalism in response to infectious disease emergencies: The experience of local public hospital nurses during the 2015 MERS outbreak in South Korea. Asian Nurs. Res. 2017, 11, 230–236. [Google Scholar] [CrossRef]
- Vagni, M.; Maiorano, T.; Giostra, V.; Pajardi, D. Hardiness, Stress and Secondary Trauma in Italian Healthcare and Emergency Workers during the COVID-19 Pandemic. Sustainability 2020, 12, 5592. [Google Scholar] [CrossRef]
- Vagni, M.; Maiorano, T.; Giostra, V.; Pajardi, D. Coping with COVID-19: Emergency Stress, Secondary Trauma and Self-Efficacy in Healthcare and Emergency Workers in Italy. Front. Psychol. 2020, 11, 566912. [Google Scholar] [CrossRef]
- Sasangohar, F.; Jones, S.L.; Masud, F.N.; Vahidy, F.S.; Kash, B.A. Provider burnout and fatigue during the COVID-19 pandemic: Lessons learned from a high-volume intensive care unit. Anesth. Analg. 2020, 31, 106–111. [Google Scholar] [CrossRef]
- Masten, A.S.; Cutuli, J.J.; Herbers, J.E.; Reed, M.J. Resilience in development. In Oxford Handbook of Positive Psychology; Lopez, S.J., Snyder, C.R., Eds.; Oxford University Press: New York, NY, USA, 2009; pp. 117–131. [Google Scholar]
- Hjemdal, O.; Vogel, P.A.; Solem, S.; Hagen, K.; Stiles, T.C. The relationship between resilience and levels of anxiety, depression, and obsessive-compulsive symptoms in adolescents. Clin. Psychol. Psychother. 2011, 18, 314–321. [Google Scholar] [CrossRef]
- Ziaian, T.; De Anstiss, H.; Antoniou, G.; Baghurst, P.; Sawyer, M. Resilience and Its Association with Depression, Emotional and Behavioural Problems, and Mental Health Service Utilisation among Refugee Adolescents Living in South Australia. Int. J. Popul. Res. 2012, 6, 8–19. [Google Scholar] [CrossRef]
- Arnetz, J.; Rofa, Y.; Arnetz, B.; Ventimiglia, M.; Jamil, H. Resilience as a protective factor against the development of psychopathology among refugees. J. Nerv. Ment. Dis. 2013, 201, 167–172. [Google Scholar] [CrossRef]
- Back, A.L.; Steinhauser, K.E.; Kamal, A.H.; Jackson, V.A. Building Resilience for Palliative Care Clinicians: An Approach to Burnout Prevention Based on Individual Skills and Workplace Factors. J. Pain Symptom Manag. 2016, 52, 284–291. [Google Scholar] [CrossRef]
- Yasien, S.; Nasir, J.A.; Shaheen, T. Relationship between psychological distress and resilience in rescue workers. Saudi. Med. J. 2016, 37, 778. [Google Scholar] [CrossRef] [PubMed]
- Yu, F.; Raphael, D.; Mackay, L.; Smith, M.; King, A. Personal and work-related factors associated with nurse resilience: A systematic review. Int. J. Nurs. Stud. 2019, 93, 129–140. [Google Scholar] [CrossRef] [PubMed]
- Foster, K.; Roche, M.; Delgado, C.; Cuzzillo, C.; Giandinoto, J.A.; Furness, T. Resilience and mental health nursing: An integrative review of international literature. Int. J. Ment. Health Nurs. 2019, 28, 71–85. [Google Scholar] [CrossRef] [PubMed]
- Prati, G.; Pietrantoni, L. The relation of perceived and received social support to mental health among first responders: A meta-analytic review. J. Community Psychol. 2010, 38, 403–417. [Google Scholar] [CrossRef]
- Regehr, C.; Hill, J.; Glancy, G.D. Individual predictors of traumatic reactions in firefighters. J. Nerv. Ment. Dis. 2000, 188, 333–339. [Google Scholar] [CrossRef] [PubMed]
- Stamm, B.H. Measuring compassion satisfaction as well as fatigue: Developmental history of the compassion satisfaction and fatigue test. In Psychosocial Stress Series, N. 24. Treating Compassion Fatigue; Figley, C.R., Ed.; Brunner-Routledge: New York, NY, USA, 2002. [Google Scholar]
- Cicognani, E.; Pietrantoni, L.; Palestini, L.; Prati, G. Emergency workers’ quality of life: The protective role of sense of community, efficacy beliefs and coping strategies. Soc. Indic. Res. 2009, 94, 449–463. [Google Scholar] [CrossRef]
- Vrklevski, L.P.; Franklin, J. Vicarious trauma: The impact on solicitors of exposure to traumatic material. Traumatology 2008, 14, 106–118. [Google Scholar] [CrossRef]
- Kobasa, C.S. Stressful life events, personality, and health: An inquiry into hardiness. J. Pers. Soc. Psychol. 1979, 37, 1–11. [Google Scholar] [CrossRef]
- Kobasa, S.C.; Maddi, S.R.; Zola, M.A. Type-A and hardiness. J. Behav. Med. 1983, 6, 41–51. [Google Scholar] [CrossRef] [PubMed]
- Bartone, P.T. Social and organizational influences on psychological hardiness: How leaders can increase stress resilience. Secur. Inform. 2012, 1, 21. [Google Scholar] [CrossRef]
- Gito, M.; Ihara, H.; Ogata, H. The relationship of resilience, hardiness, depression and burnout among Japanese psychiatric hospital nurses. J. Nurs. Educ. Pract. 2013, 3, 12–18. [Google Scholar] [CrossRef]
- Woo, M.H.; Suh, K.H. The influence of job stress and hardiness on physical and mental health among nursing home employees. Korean J. Health Psychol. 2008, 13, 91–109. [Google Scholar]
- Cho, H.N.; Kim, S.J. Relationship of job stress, hardiness, and burnout among emergency room nurses. Korean J. Occup. Health Nurs. 2014, 24, 11–19. [Google Scholar] [CrossRef][Green Version]
- Henderson, J. The Effect of Hardiness Education on Hardiness and Burnout on Registered Nurses. Nurs. Econ. 2015, 33, 204–209. [Google Scholar]
- Park, M.K. Relationship among hardiness, social support and burnout of nurses working in emergency department. J. Korea Converg. Soc. 2017, 8, 397–405. [Google Scholar]
- Whitmer, M.; Hurst, S.; Prins, M. Intergenerational views of hardiness in critical care nurses. Dimens. Crit. Care Nurs. 2009, 28, 214–220. [Google Scholar] [CrossRef]
- Alexander, D.A.; Klein, S. Ambulance personnel and critical incidents: Impact of accident and emergency work on mental health and emotional well-being. Br. J. Psychiatry 2001, 178, 76–81. [Google Scholar] [CrossRef]
- Lin, J.; Ren, Y.; Gan, H.; Chen, Y.; Huang, Y.; You, X. Factors Influencing Resilience of Medical Workers from Other Provinces to Wuhan Fighting Against 2019 Novel Coronavirus Pneumonia, PREPRINT (Version 1). Res. Sq. 2020. Available online: https://europepmc.org/article/ppr/ppr122749 (accessed on 18 May 2020).
- Fullerton, C.S.; Ursano, R.J.; Wang, L. Acute stress disorder, posttraumatic stress disorder, and depression in disaster or rescue workers. Am. J. Psychiatry 2004, 161, 1370–1376. [Google Scholar] [CrossRef]
- Slottje, P.; Huizink, A.C.; Twisk, J.W.R.; Witteveen, A.B.; Van Der Ploeg, H.M.; Bramsen, I.; Smidt, N.; Bijlsma, J.A.; Bouter, L.; Van Mechelen, W.; et al. Epidemiological study air disaster in Amsterdam (ESADA): Study design. BMC Public Health 2005, 5, 54. [Google Scholar] [CrossRef] [PubMed]
- Sakuma, A.; Takahashi, Y.; Ueda, I.; Sato, H.; Katsura, M.; Abe, M.; Nagao, A.; Suzuki, Y.; Kakizaki, M.; Tsuji, I.; et al. Post-traumatic stress disorder and depression prevalence and associated risk factors among local disaster relief and reconstruction workers fourteen months after the Great East Japan Earthquake: A cross-sectional study. BMC Psychiatry 2015, 15, 58. [Google Scholar] [CrossRef] [PubMed]
- Birinci, G.G.; Erden, G. Yardım çalışanlarında üstlenilmiş travma, ikincil travmatik stres ve tükenmişliğin değerlendirilmesi [Evaluation of vicarious trauma, secondary traumatic stress and burnout in aid workers]. Turk. J. Psychol. 2016, 31, 10–26. [Google Scholar]
- Li, L.; Ai, H.; Gao, L.; Zhou, H.; Liu, X.; Zhang, Z.; Sun, T.; Fan, L. Moderating effects of coping on work stress and job performance for nurses in tertiary hospitals: A cross-sectional survey in China. BMC Health Serv. Res. 2017, 17, 401. [Google Scholar] [CrossRef]
- Lazarus, R.S.; Folkman, S. Stress, Appraisal, and Coping; Springer: New York, NY, USA, 1984. [Google Scholar]
- Chesney, M.A.; Neilands, T.B.; Chambers, D.B.; Taylor, J.M.; Folkman, S. A validity and reliability study of the coping self-efficacy scale. Br. J. Health Psychol. 2006, 11, 421–437. [Google Scholar] [CrossRef]
- Bosmans, G.; Hofland, H.W.; De Jong, A.E.; Van Loey, N.E. Coping with burns: The role of coping self-efficacy in the recovery from traumatic stress following burn injuries. J. Behav. Med. 2015, 38, 642–651. [Google Scholar] [CrossRef]
- Mitchell, J.; Bray, G. Emergency Services Stress: Guidelines for Preserving the Health and Careers of Emergency Services Personnel; Prentice Hall: Englewood Cliffs, NJ, USA, 1990. [Google Scholar]
- Watson, R.; Deary, I.; Thompson, D.; Li, G. A study of stress and burnout in nursing students in Hong Kong: A questionnaire survey. Int. J. Nurs. Stud. 2008, 45, 1534–1542. [Google Scholar] [CrossRef]
- Howlett, M.; Doody, K.; Murray, J.; LeBlanc-Duchin, D.; Fraser, J.; Atkinson, P.R. Burnout in emergency department healthcare professionals is associated with coping style: A cross-sectional survey. Emerg. Med. J. 2015, 32, 722–727. [Google Scholar] [CrossRef]
- Marmar, C.R.; Weiss, D.S.; Metzler, T.J.; Delucchi, K. Characteristics of emergency services personnel related to peritraumatic dissociation during critical incident exposure. Am. J. Psychiatry 1996, 153, 94–102. [Google Scholar]
- Brown, J.; Mulhern, G.; Joseph, S.A. Incident-related stressors, locus of control, coping, and psychological distress among firefighters in Northern Ireland. J. Trauma Stress 2002, 15, 161–168. [Google Scholar] [CrossRef] [PubMed]
- Chang, C.M.; Lee, L.C.; Connor, K.M.; Davidson, J.R.T.; Jeffries, K.; Lai, T.J. Posttraumatic distress and coping strategies among rescue workers after an earthquake. J. Nerv. Ment. Dis. 2003, 191, 391–398. [Google Scholar] [CrossRef] [PubMed]
- Kerai, S.M.; Khan, R.; Islam, M.; Asad, N.; Razzak, J.; Pasha, O. Post-traumatic stress disorder and its predictors in emergency medical service personnel: A cross-sectional study from Karachi, Pakistan. BMC Emerg. Med. 2017, 17, 26. [Google Scholar] [CrossRef] [PubMed]
- Witt, M.; Stelcer, B.; Czarnecka-Iwanczuk, M. Stress coping styles in firemen exposed to severe stress. Psychiatr. Pol. 2018, 52, 543–555. [Google Scholar] [CrossRef]
- Theleritis, C.; Psarros, C.; Mantonakis, L.; Roukas, D.; Papaioannou, A.; Paparrigopoulos, T.; Bergiannaki, J.D. Coping and Its Relation to PTSD in Greek Firefighters. J. Nerv. Ment. Dis. 2020, 208, 252–259. [Google Scholar] [CrossRef] [PubMed]
- Loo, G.T.; DiMaggio, C.J.; Gershon, R.R.; Canton, D.B.; Morse, S.S.; Galea, S. Coping behavior and risk of post-traumatic stress disorder among federal disaster responders. Disaster Med. Public Health Prep. 2016, 10, 108–117. [Google Scholar] [CrossRef]
- Rodríguez-Rey, R.; Palacios, A.; Tapia, J.A.; Pérez, E.; Álvarez, E.; Coca, A.; Mencía, S.; Marcos, A.M.; Mayordomo-Colunga, J.; Fernandez, F.; et al. Burnout and posttraumatic stress in paediatric critical care personnel: Prediction from resilience and coping styles. Aust. Cril. Care 2019, 32, 46–53. [Google Scholar] [CrossRef]
- Kucmin, T.; Kucmin, A.; Turska, D.; Turski, A.; Nogalski, A. Coping styles and dispositional optimism as predictors of post-traumatic stress disorder (PTSD) symptoms intensity in paramedics. Psychiatr. Pol. 2018, 52, 557–571. [Google Scholar] [CrossRef]
- Clohessy, S.; Ehlers, A. PTSD symptoms, response to intrusive memories and coping in ambulance service workers. Br. J. Clin. Psychol. 1999, 38, 251–265. [Google Scholar] [CrossRef]
- Haraldsdottir, H.A.; Gudmundsdóttir, D.; Romano, E.; Porðardottir, E.B.; Guðmundsdottir, B.; Elklit, A. Volunteers and professional rescue workers: Traumatization and adaptation after an avalanche disaster. J. Emerg. Manag. 2014, 12, 457–466. [Google Scholar] [CrossRef]
- Maunder, R.G.; Lancee, W.J.; Balderson, K.E.; Bennett, J.P.; Borgundvaag, B.; Evans, S.; Fernandes, C.M.; Goldbloom, D.S.; Gupta, M.; Hunter, J.J.; et al. Long-term psychological and occupational effects of providing hospital healthcare during SARS outbreak. Emerg. Infect. Dis. 2006, 12, 1924–1932. [Google Scholar] [CrossRef] [PubMed]
- Wong, T.W.; Yau, J.K.; Chan, C.L.; Kwong, R.S.; Ho, S.M.; Lau, C.C.; Lau, F.L.; Lit, C.H. The psychological impact of severe acute respiratory syndrome outbreak on healthcare workers in emergency departments and how they cope. Eur. J. Emerg. Med. 2005, 12, 13–18. [Google Scholar] [CrossRef] [PubMed]
- Khalid, I.; Khalid, T.J.; Qabajah, M.R.; Barnard, A.G.; Qushmaq, I.A. Healthcare workers emotions, perceived stressors and coping strategies during a MERS-CoV outbreak. Clin. Med. Res. 2016, 14, 7–14. [Google Scholar] [CrossRef]
- Cai, H.; Tu, B.; Ma, J.; Chen, L.; Fu, L.; Jiang, Y.; Zhuang, Q. Psychological impact and coping strategies of frontline medical staff in Hunan between January and March 2020 during the outbreak of coronavirus disease 2019 (COVID 19) in Hubei, China. Med. Sci. Monit. 2020, 26, e924171. [Google Scholar] [PubMed]
- Huang, L.; Xu, F.M.; Liu, H. Emotional responses and coping strategies of nurses and nursing college students during COVID-19 outbreak. Med. Rxiv 2020. Available online: https://www.medrxiv.org/content/10.1101/2020.03.05.20031898v1.full.pdf (accessed on 20 May 2020).
- Ye, Z.; Yang, X.; Zeng, C.; Wang, Y.; Shen, Z.; Li, X.; Lin, D. Resilience, Social Support, and Coping as Mediators between COVID-19-related Stressful Experiences and Acute Stress Disorder among College Students in China. Appl. Psychol. Health Well Being 2020, 15. [Google Scholar] [CrossRef]
- Scuri, S.; Petrelli, F.; Nguyen, T.; Grappasonni, I. Training to improve resilience and coping to monitor PTSD in rescue workers. J. Prev. Med. Hyg. 2019, 60, E58–E63. [Google Scholar]
- Blaney, P.H.; Ganellen, R.J. Hardiness and social support. In Social Support: An Interactional View; Sarason, B.R., Sarason, I.G., Pierce, G.R., Eds.; Wiley: New York, NY, USA, 1990. [Google Scholar]
- Jalali, S.; Amarqan, H.A. Study of the relationship between psychological hardiness and creativity with job stress in personnel of emergency social services of Golestan Province. Indian J. Fundam. Appl. Life Sci. 2015, 5, 1671–1679. [Google Scholar]
- Jamal, Y.; Zahra, S.T.; Yaseen, F.; Nasreen, M. Coping Strategies and Hardiness as Predictors of Stress among Rescue Workers. Pak. J. Psychol. Res. 2017, 32, 141–154. [Google Scholar]
- Judkins, S.K. Stress, hardiness, and coping strategies among midlevel nurse managers: Implications for continuing higher education. Diss. Abstr. Int. 2001, 63, 6. [Google Scholar]
- Dayyeri, Z.; Barzegar, M.; Sarvghad, S. The relationship between coping strategies with stress, self-efficacy and psychological hardiness in relief workers of Red Crescent society of Kohgiluyeh and Boyer-Ahmad province. J. Rescue Relife 2015, 6, 66–75. [Google Scholar]
- Oginska-Bulik, N.; Kobylarczyk, M. Relation between resiliency and post-traumatic growth in a group of paramedics: The mediating role of coping strategies. Int. J. Occup. Med. Environ. Health 2015, 28, 707–719. [Google Scholar] [CrossRef] [PubMed]
- Daniels, J.K.; Hegadoren, K.M.; Coupland, N.J.; Rowe, B.H.; Densmore, M.; Neufeld, R.W.J.; Lanius, R.A. Neural correlates and predictive power of trait resilience in an acutely traumatized sample: A pilot investigation. J. Clin. Psychiatry 2012, 73, 327–332. [Google Scholar] [CrossRef] [PubMed]
- Huang, J.Z.; Han, M.F.; Luo, T.D.; Ren, A.K.; Zhou, X.P. Mental health survey of 230 medical staff in a tertiary infectious disease hospital for COVID-19. J. Ind. Hyg. Occup. Dis. 2020, 38, E001. [Google Scholar]
- Ornell, F.; Halpern, S.C.; Kessler, F.H.P.; Narvaez, J.C. The impact of the COVID-19 pandemic on the mental health of healthcare professionals. Cad. Saude Publica 2020, 36, e00063520. [Google Scholar] [CrossRef] [PubMed]
- Bride, B.E.; Robinson, M.M.; Yegidis, B.; Figley, C.R. Development and Validation of the Secondary Traumatic Stress Scale. Res. Soc. Work Pract. 2004, 14, 27–35. [Google Scholar] [CrossRef]
- Setti, I.; Argentero, P. Vicarious trauma: A contribution to the Italian adaptation of the Secondary Traumatic Stress Scale in a sample of ambulance operators. Appl. Psychon. Bull. 2012, 264, 58–64. [Google Scholar]
- Bandura, A. Self-Efficacy: The Exercise of Control; Worth Publishers, Ed.; W.H. Freeman and Company: New York, NY, USA, 1997. [Google Scholar]
- Picardi, A.; Bartone, P.T.; Querci, R.; Bitetti, D.; Tarsitani, L.; Roselli, V.; Maraone, A.; Fabi, E.; De Michele, F.; Gaviano, I.; et al. Development and validation of the Italian version of the 15-item dispositional resilience scale. Riv. Psichiatr. 2012, 47, 231–237. [Google Scholar]
- Bartone, P.T. Test-retest reliability of the Dispositional Resilience Scale-15, a brief hardiness scale. Psychol. Rep. 2007, 101, 943–944. [Google Scholar] [CrossRef]
- Spoorthy, M.S. Mental health problems faced by healthcare workers due to the COVID-19 pandemic: A review. Asian J. Psychiatr. 2020, 51, 102119. [Google Scholar] [CrossRef]
- Baron, R.M.; Kenny, D.A. The moderator-mediator variable distinction in social psychological research: Conceptual, strategic and statistical considerations. J. Pers. Soc. Psychol. 1986, 51, 1173–1182. [Google Scholar] [CrossRef] [PubMed]
- Sobel, M.E. Asymptotic confidence intervals for indirect effects in structural equation models. In Sociological Methodology; Leinhardt, S., Ed.; American Sociological Association: Washington, DC, USA, 1982. [Google Scholar]
- Chan, A.O.; Huak, C.Y. Psychological impact of the 2003 severe acute respiratory syndrome outbreak on healthcare workers in a medium size regional general hospital in Singapore. Occup. Med. 2004, 54, 190–196. [Google Scholar] [CrossRef] [PubMed]
- Hou, T.; Zhang, T.; Cai, W.; Song, X.; Chen, A.; Deng, G.; Ni, C. Social support and mental health among health care workers during Coronavirus Disease 2019 outbreak: A moderated mediation model. PLoS ONE 2020, 15, e0233831. [Google Scholar] [CrossRef] [PubMed]
- Placentino, A.; Scarcella, C. Risorse Umane ed Emergenza di Massa. In Processi di Aiuto e di Auto Aiuto; Cesvot: Firenze, Italy, 2001. [Google Scholar]
- Ramaci, T.; Barattucci, M.; Ledda, C.; Rapisarda, V. Social Stigma during COVID-19 and its impact on HCWs outcomes. Sustainability 2020, 12, 3834. [Google Scholar] [CrossRef]
- Young, P.M.; Partington, S.; Wetherell, M.A.; St Clair Gibson, A.; Partington, E. Stressors and coping strategies of U.K. firefighters during on-duty incidents. Stress Health 2014, 30, 366–376. [Google Scholar] [CrossRef] [PubMed]
- Ogin’ska-Bulik, N.; Michalska, P. Psychological Resilience and Secondary Traumatic Stress in Nurses Working with Terminally Ill Patients—The Mediating Role of Job Burnout. Psychol. Serv. 2020. [Google Scholar] [CrossRef]
- Romero, C.S.; Catala, J.; Delgado, C.; Ferrer, C.; Errando, C.; Iftimi, A.; Otero, M. COVID-19 Psychological Impact in 3109 Healthcare workers in Spain: The PSIMCOV Group. Psychol. Med. 2020, 1–7. [Google Scholar] [CrossRef]
- Luceno-Moreno, L.; Talavera-Velasco, B.; Garcia-Albuerne, Y.; Martin-García, J. Symptoms of Posttraumatic Stress, Anxiety, Depression, Levels of Resilience and Burnout in Spanish Health Personnel during the COVID-19 Pandemic. Int. J. Environ. Res. Public Health 2020, 17, 5514. [Google Scholar] [CrossRef]
- Pagnini, F.; Bonanomi, A.; Tagliabue, S.; Balconi, M.; Bertolotti, M.; Confalonieri, E.; Di Dio, C.; Gilli, G.; Graffigna, G.; Regalia, C.; et al. Knowledge, Concerns, and Behaviors of Individuals During the First Week of the Coronavirus Disease 2019 Pandemic in Italy. J. Am. Med. Assoc. Netw. Open 2020, 3, e2015821. [Google Scholar]

| DRS-15 | STSS-I | CSES—SF | |||||
|---|---|---|---|---|---|---|---|
| Total DRS | Arousal | Avoidance | Intrusion | Problem Focused | Stop Unpleasant Emotions_Thoughts | Support | |
| ESQ | |||||||
| Organizational– Relational Stress | −0.192 *** | 0.490 *** | 0.416 *** | 0.313 *** | −0.041 | −0.157 *** | −0.001 |
| Physical Stress | −0.298 *** | 0.693 *** | 0.530 *** | 0.431 *** | −0.098 * | −0.319 *** | −0.105 ** |
| Inefficacy Decisional Stress | −0.017 | 0.288 *** | 0.278 *** | 0.299 *** | 0.057 | −0.018 | 0.015 |
| Emotional Stress | −0.325 *** | 0.650 *** | 0.579 *** | 0.486 *** | −0.172 *** | −0.366 *** | −0.127 ** |
| Cognitive Stress | −0.275 *** | 0.511 *** | 0.519 *** | 0.393 *** | −0.194 *** | −0.304 *** | −0.099 * |
| COVID Stress | −0.127 ** | 0.499 *** | 0.408 *** | 0.522 *** | −0.071 | −0.214 *** | −0.041 |
| Total Stress | −0.272 *** | 0.798 *** | 0.599 *** | 0.538 *** | −0.108 ** | −0.303 *** | −0.078 * |
| Total DRS | 1 | −0.385 *** | −0.418 *** | −0.154 *** | 0.324 *** | 0.354 *** | 0.281 *** |
| STSS-I | |||||||
| Arousal | −0.385 *** | 0.754 *** | 0.754 *** | 0.584 *** | −0.163 *** | −0.391 *** | −0.173 *** |
| Avoidance | −0.418 *** | 0.584 *** | 1 | 0.570 *** | −0.206 *** | −0.364 *** | −0.231 *** |
| Intrusion | −0.154 *** | −0.163 *** | 0.570 *** | 1 | −0.117 ** | −0.155 *** | −0.055 |
| CSES-SF | |||||||
| Problem- Focused | 0.324 *** | −0.163 *** | −0.206 *** | −0.117 ** | 1 | 0.487 *** | 0.303 *** |
| Stop Unpleasant Emotions_ Thoughts | 0.354 *** | −0.391 *** | −0.364 *** | −0.155 *** | 0.487 *** | 1 | 0.453 *** |
| Support | 0.281 *** | −0.173 *** | −0.231 *** | −0.055 | 0.303 *** | 0.453 *** | 1 |
| Organizational– Relational Stress | Physical Stress | Emotional Stress | Cognitive Stress | Covid-19 Stress | ||||||
|---|---|---|---|---|---|---|---|---|---|---|
| B | Exp(B) | B | Exp(B) | B | Exp (B) | B | Exp (B) | B | Exp (B) | |
| Model 1 | ||||||||||
| Age | −0.043 | −0.122 ** | −0.057 | −0.157 *** | −0.048 | −0.144 ** | −0.048 | −0.144 ** | −0.025 | −0.077 |
| Gender 1 | 0.325 | 0.035 | 1.951 | 0.202 *** | 0.888 | 0.099 * | 0.394 | 0.073 | 0.158 | 0.019 |
| PPE 2 | 3.750 | 0.319 *** | 1.790 | 0.148 ** | 1.837 | 0.164 *** | 1.753 | 0.259 *** | 0.916 | 0.086 |
| R2 = 0.115 | R2 = 0.089 | R2 = 0.057 | R2 = 0.084 | R2 = 0.013 | ||||||
| F = 21.857 *** | F = 16.428 *** | F = 10.208 *** | F = 15.488 *** | F = 2.277 | ||||||
| Model 2 | ||||||||||
| Age | −0.037 | −105 * | −0.043 | −0.117 ** | −0.034 | −0.102 * | −0.019 | −0.091 * | −0.015 | −0.048 |
| Gender | 0.230 | 0.024 | 1.773 | 0.183 *** | 0.645 | 0.072 | 0.253 | 0.047 | 0.021 | 0.002 |
| PPE | 3.574 | 0.304 *** | 1.406 | 0.116 ** | 1.447 | 0.129 ** | 1.581 | 0.233 *** | 0.659 | 0.062 |
| Problem- Focused | 0.015 | 0.021 | 0.058 | 0.078 | 0.001 | 0.002 | −0.034 | −0.081 | 0.023 | 0.036 |
| Stop Unpleasant Emotions_ Thoughts | −0.075 | −0.156 ** | −0.165 | −0.332 *** | −0.162 | −0.353 *** | −0.068 | −0.244 *** | −0.110 | −0.252 *** |
| Support | 0.059 | 0.068 | 0.027 | 0.030 | 0.031 | 0.038 | 0.018 | 0.037 | 0.053 | 0.068 |
| R2= 0.131 | R2= 0.170 | R2= 0.168 | R2= 0.159 | R2= 0.058 | ||||||
| ΔR2 = 0.017 * | ΔR2 = 0.081 *** | ΔR2 = 0.110 *** | ΔR2 = 0.075 *** | ΔR2 = 0.045 *** | ||||||
| F = 12.691 *** | F = 17.139 *** | F= 16.871 *** | F = 15.835 *** | F = 5.157 *** | ||||||
| Model 3 | ||||||||||
| Age | −0.030 | −0.085 * | −0.033 | −0.090 * | −0.024 | −0.073 | −0.014 | −0.069 | −0.012 | −0.039 |
| Gender | 0.082 | 0.009 | 1.562 | 0.161 *** | 0.434 | 0.049 | 0.155 | 0.029 | −0.041 | −0.005 |
| PPE | 3.429 | 0.292 *** | 1.200 | 0.099 * | 1.240 | 0.111 ** | 1.486 | 0.219 *** | 0.598 | 0.056 |
| Problem Focused | 0.035 | 0.048 | 0.086 | 0.115 * | 0.026 | 0.038 | −0.021 | −0.050 | 0.031 | 0.048 |
| Stop Unpleasant Emotions_ Thoughts | −0.065 | −0.138 ** | −0.150 | −0.301 *** | −0.147 | −0.319 *** | −0.061 | −0.219 *** | −0.105 | −0.241 *** |
| Support | 0.080 | 0.092 * | 0.053 | 0.059 | 0.058 | 0.070 | 0.031 | 0.061 | 0.061 | 0.077 |
| Total DRS | −0.177 | −0.142 ** | −0.252 | −0.196 *** | −0.252 | −0.212 *** | −0.116 | −0.162 *** | −0.074 | −0.065 |
| R2= 0.150 | R2= 0.200 | R2= 0.203 | R2= 0.180 | R2= 0.061 | ||||||
| ΔR2 = 0.016 ** | ΔR2= 0.030 *** | ΔR2 = 0.036 *** | ΔR2 = 0.021 *** | ΔR2 = 0.003 | ||||||
| F = 12.404 *** | F = 17.942 *** | F = 18.293 *** | F = 15.702 *** | F = 4.687 *** | ||||||
| Arousal | Avoidance | Intrusion | ||||
|---|---|---|---|---|---|---|
| Exp (B) | B | Exp (B) | B | Exp (B) | B | |
| Model 1 | ||||||
| Age | −0.045 | −0.143 ** | −0.004 | −0.015 | 0.029 | 0.119 ** |
| Gender 1 | 1.974 | 0.235 *** | 1.309 | 0.174 *** | 0.923 | 0.142 ** |
| PPE 2 | 1.861 | 0.177 *** | 1.894 | 0.201 *** | 0.565 | 0.070 |
| R2= 0.108 | R2= 0.068 | R2= 0.036 | ||||
| F = 20.356 *** | F = 12.289 *** | F = 6.237 *** | ||||
| Model 2 | ||||||
| Age | −0.006 | −0.019 | 0.025 | 0.089 ** | 0.050 | 0.206 *** |
| Gender | 0.945 | 0.112 *** | 0.596 | 0.079 * | 0.485 | 0.075 * |
| PPE | 0.573 | 0.055 | 0.763 | 0.081 * | −0.147 | −0.018 |
| Organizational– Relational Stress | −0.043 | −0.048 | −0.072 | −0.090 | −0.071 | −0.102 * |
| Physical Stress | 0.369 | 0.425 *** | 0.187 | −0.240 *** | 0.110 | 0.164 ** |
| Inefficacy Decisional Stress | −0.052 | −0.048 | −0.017 | −0.017 | 0.067 | 0.078 |
| Emotional Stress | 0.320 | 0.341 *** | 0.285 | 0.338 *** | 0.177 | 0.243 *** |
| Cognitive Stress | 0.054 | 0.035 | 0.282 | 0.203 *** | 0.128 | 0.107 * |
| Covid-19 Stress | 0.116 | 0.117 ** | 0.057 | 0.064 | 0.252 | 0.329 *** |
| R2= 0.610 | R2= 0.444 | R2= 0.401 | ||||
| ΔR2 = 0.502 *** | ΔR2 = 0.376 *** | ΔR2 = 0.366 *** | ||||
| F = 97.800 *** | F = 50.038 *** | F = 41.980 *** | ||||
| Model 3 | ||||||
| Age | 0.000 | 0.000 | 0.032 | 0.114 ** | 0.049 | 0.200 *** |
| Gender | 0.890 | 0.106 *** | 0.508 | 0.067 * | 0.464 | 0.071 * |
| PPE | 0.441 | 0.042 | 0.626 | 0.062 | −0.097 | −0.012 |
| Organizational– Relational Stress | −0.013 | −0.015 | −0.035 | −0.044 | −0.079 | −0.115 * |
| Physical Stress | 0.334 | 0.385 *** | 0.147 | 0.189 *** | 0.122 | 0.182 *** |
| Inefficacy Decisional Stress | −0.020 | −0.018 | 0.028 | 0.029 | 0.064 | 0.077 * |
| Emotional Stress | 0.270 | 0.287 *** | 0.222 | 0.263 *** | 0.189 | 0.261 *** |
| Cognitive Stress | 0.024 | 0.015 | 0.237 | 0.171 *** | 0.129 | 0.107 * |
| Covid-19 Stress | 0.127 | 0.129 *** | 0.078 | 0.088 * | 0.254 | 0.331 *** |
| Problem Focused | 0.023 | 0.036 | 0.010 | 0.018 | −0.025 | −0.051 |
| Stop Unpleasant Emotions_ Thoughts | −0.039 | −0.090 * | −0.020 | −0.052 | −0.032 | −0.094 * |
| Support | −0.016 | −0.021 | −0.057 | −0.081 * | −0.005 | −0.008 |
| Total DRS | −0.130 | −0.117 *** | −0.196 | −0.198 *** | −0.006 | −0.007 |
| R2 = 0.631 | R2= 0.496 | R2= 0.407 | ||||
| ΔR2= 0.021 ***. | ΔR2= 0.052 *** | ΔR2= 0.005 | ||||
| F = 70.709 *** | F = 40.748 *** | F = 28.398 *** | ||||
© 2020 by the authors. Licensee MDPI, Basel, Switzerland. This article is an open access article distributed under the terms and conditions of the Creative Commons Attribution (CC BY) license (http://creativecommons.org/licenses/by/4.0/).
Share and Cite
Vagni, M.; Maiorano, T.; Giostra, V.; Pajardi, D. Hardiness and Coping Strategies as Mediators of Stress and Secondary Trauma in Emergency Workers during the COVID-19 Pandemic. Sustainability 2020, 12, 7561. https://doi.org/10.3390/su12187561
Vagni M, Maiorano T, Giostra V, Pajardi D. Hardiness and Coping Strategies as Mediators of Stress and Secondary Trauma in Emergency Workers during the COVID-19 Pandemic. Sustainability. 2020; 12(18):7561. https://doi.org/10.3390/su12187561
Chicago/Turabian StyleVagni, Monia, Tiziana Maiorano, Valeria Giostra, and Daniela Pajardi. 2020. "Hardiness and Coping Strategies as Mediators of Stress and Secondary Trauma in Emergency Workers during the COVID-19 Pandemic" Sustainability 12, no. 18: 7561. https://doi.org/10.3390/su12187561
APA StyleVagni, M., Maiorano, T., Giostra, V., & Pajardi, D. (2020). Hardiness and Coping Strategies as Mediators of Stress and Secondary Trauma in Emergency Workers during the COVID-19 Pandemic. Sustainability, 12(18), 7561. https://doi.org/10.3390/su12187561

