Country Brand Equity: The Decision Making of Corporate Brand Architecture in Cross-Border Mergers and Acquisitions
Abstract
1. Introduction
2. Literature
2.1. Corporate Brand Architecture (CBA)
2.2. The Country Brand Equity
2.3. Acquirer’s Brand Management System
2.4. Acquirer’s Corporate Reputation
2.5. Acquirer’s Corporate Brand Power
3. Methodology
Sample, Descriptive Data and Research Approach
4. Measurement Development
Control Variables
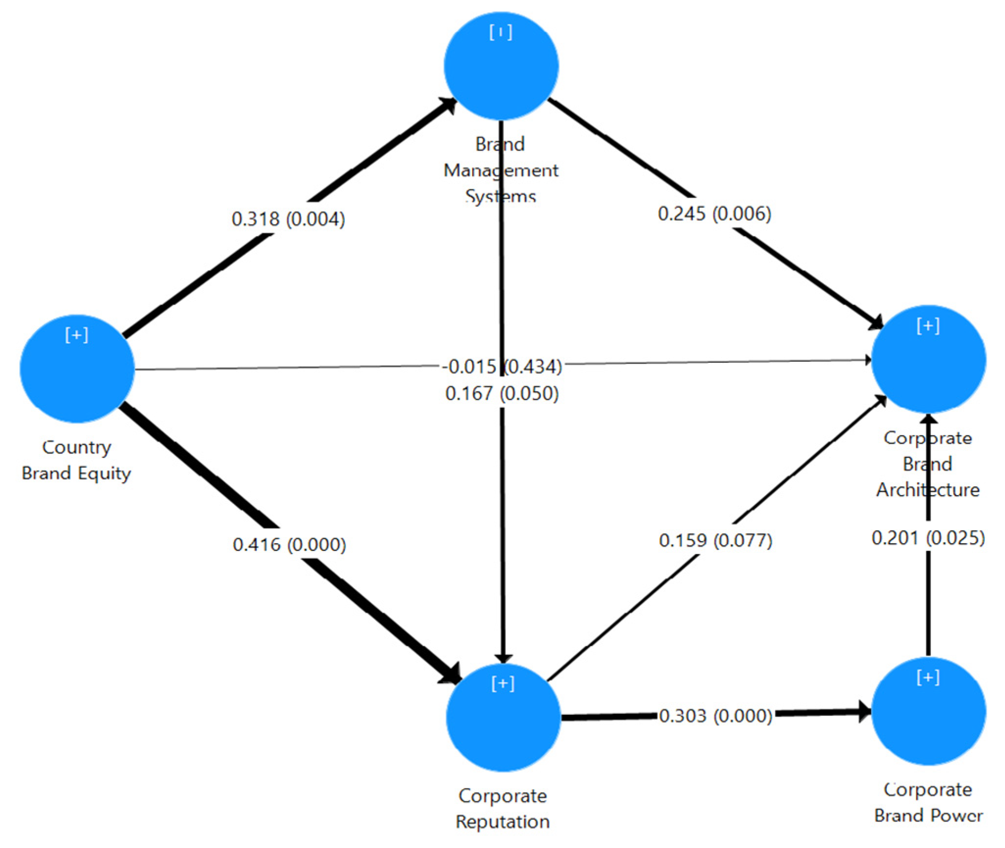
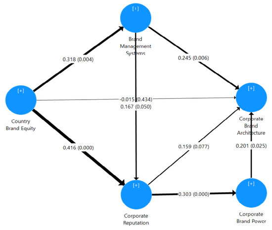
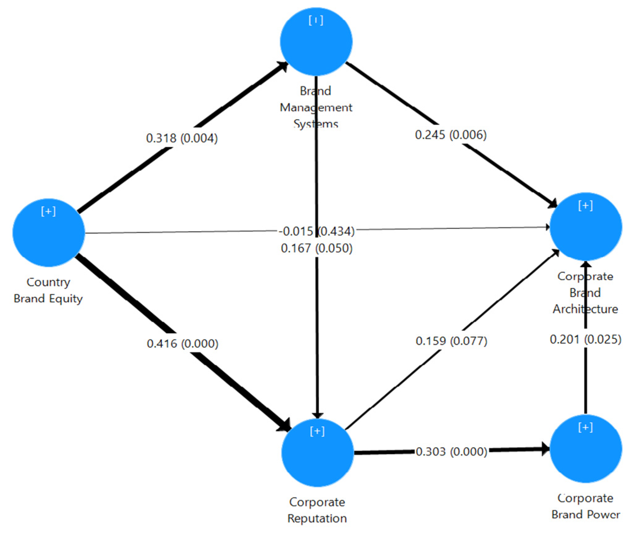
5. The Results
5.1. Assessment of the Measurement and Structural Models
5.2. Hypothesis Testing
5.3. Prioritization
6. Conclusions
6.1. Theoretical Contributions
6.2. Managerial Contributions
6.3. Limitations and Suggestions for Future Research
Author Contributions
Funding
Conflicts of Interest
Appendix A
| Constructs | Research Items |
|---|---|
| Acquirer’s brand management system (BMS) | How was the Brand Management System of your company at the time of acquisition? (Strongly Disagree 1–7 Strongly Agree). |
| |
| |
| |
| |
| |
| |
| |
| Acquirer’s corporate reputation | Indicate the degree of your company’s following attributes related to principal competitors at the time of acquisition? (Very low 1–7 Very high). |
| |
| |
| |
| Acquirer’s corporate brand power (CBP) | How was your company’s corporate brand strength in the target market after the acquisition? (Strongly Disagree 1–7 Strongly Agree) |
| |
| |
| |
| |
| Acquirer’s country brand equity (CBE) | How were products and brands from your company’s home country perceived by customers in the target market at the time of acquisition? (Strongly Disagree 1–7 Strongly Agree). |
| |
| |
| |
| |
| |
| Standardization of corporate brand architecture (CBA) | Which of the following own branding elements your company used after the acquisition in the acquired target? (Not at all used 1–7 Fully Used) |
| |
| |
| |
|
Appendix B
| Control Variables | Research Items |
|---|---|
| Relative Target Size | At the time of the acquisition, what was the proportion of annual sales of the acquired target compared to your company? |
| |
| Considering the number of employees, what was the size of the target compared to your company at the time of acquisition? | |
| |
| Acquirer’s Acquisition Experience | How many international acquisitions had been made by your company before this acquisition? |
| |
| Manufacturing and Service Sector | Which of the following industries does your company belong to? |
| |
| Acquisition Types | Did your company and target belong to the same industry? |
Yes, No, Partly
| |
| Product Category | Which of the following best matches the product category of your company? |
|
Appendix C
| Composite Reliability, AVE, Outer Loadings, and Outer VIF Values. | ||||||||||
|---|---|---|---|---|---|---|---|---|---|---|
| BMS | CBA | CBE | CBP | RPT | ||||||
| Composite Reliability | 0.937 | 0.930 | 0.900 | 0.871 | 0.822 | |||||
| Average Variance Extracted (AVE) | 0.680 | 0.768 | 0.644 | 0.629 | 0.607 | |||||
| Items | Outer loading | Outer VIF | Outer loading | Outer VIF | Outer loading | Outer VIF | Outer loading | Outer VIF | Outer loading | Outer VIF |
| 1 | 0.840 | 3.517 | 0.862 | 3.072 | 0.731 | 1.421 | 0.713 | 1.625 | 0.812 | 1.715 |
| 2 | 0.793 | 2.926 | 0.898 | 4.044 | 0.770 | 2.083 | 0.862 | 2.113 | 0.697 | 1.549 |
| 3 | 0.796 | 3.080 | 0.860 | 2.589 | 0.856 | 3.366 | 0.796 | 1.749 | 0.822 | 1.212 |
| 4 | 0.807 | 2.960 | 0.886 | 3.289 | 0.833 | 2.791 | 0.795 | 1.756 | ||
| 5 | 0.850 | 3.627 | 0.815 | 2.015 | ||||||
| 6 | 0.865 | 3.242 | ||||||||
| 7 | 0.816 | 2.356 | ||||||||
| Common method bias (Total Variance Explained) | ||||||||||
| Component | Initial Eigenvalues | Extraction Sums of Squared Loadings | ||||||||
| Total | % Variance | Cumulative | Total | % of variance | Cumulative% | |||||
| 1 | 7.636 | 33.202 | 33.202 | 7.636 | 33.202 | 33.202 | ||||
| … 23 | … 0.101 | … 0.438 | … 100.000 | |||||||
| Extraction method: Principal Component Analysis | ||||||||||
| Nonresponse Bias | ||||||||||
| A. Group statistics | ||||||||||
| Respondents | N | Mean | Std. Deviation | Std. Error Mean | ||||||
| Manufacturing and service sectors | Early | 72 | 1.86 | 0.827 | 0.098 | |||||
| Late | 52 | 1.90 | 0.748 | 0.104 | ||||||
| Acquiring a firm’s size | Early | 61 | 3.20 | 1.787 | 0.229 | |||||
| Late | 47 | 3.04 | 1.681 | 0.245 | ||||||
| B. The independent samples test | ||||||||||
| Levene’s Test for Equality of Variances | t-test for Equality of Means | |||||||||
| Equal variances | F | Sig. | t | df | Sig. (2-tailed) | Sig. (1-tailed) | ||||
| Manufacturing and service sectors | Assumed | 2.697 | 0.103 | −0.295 | 122 | 0.768 | 0.384 | |||
| Not assumed | −0.300 | 115.949 | 0.765 | 0.3825 | ||||||
| Acquiring firm’s size | Assumed | 0.790 | 0.376 | 0.456 | 106 | 0.649 | 0.3245 | |||
| Not assumed | 0.460 | 101.821 | 0.647 | 0.3235 | ||||||
Appendix D
| BMS | CBA | CBE | CBP | RPT | |||||||||||
|---|---|---|---|---|---|---|---|---|---|---|---|---|---|---|---|
| FLC | HTMT | VIF | FLC | HTMT | VIF | FLC | HTMT | VIF | FLC | HTMT | VIF | FLC | HTMT | VIF | |
| BMS | 0.824 | 1.246 | 1.111 | ||||||||||||
| CBA | 0.343 | 0.371 | 0.876 | ||||||||||||
| CBE | 0.318 | 0.338 | 1.042 | 0.193 | 0.208 | 1.483 | 0.802 | 1.111 | |||||||
| CBP | 0.275 | 0.311 | 0.312 | 0.364 | 1.172 | 0.281 | 0.327 | 0.793 | |||||||
| RPT | 0.299 | 0.339 | 0.286 | 0.345 | 1.451 | 0.469 | 0.545 | 0.303 | 0.362 | 0.779 | 1.000 | ||||
Appendix E
| BMS | CBA | CBE | CBP | RPT | |
|---|---|---|---|---|---|
| CBA_A | 0.227 | 0.862 | 0.222 | 0.375 | 0.329 |
| CBA_B | 0.180 | 0.898 | 0.152 | 0.263 | 0.280 |
| CBA_C | 0.423 | 0.860 | 0.182 | 0.230 | 0.207 |
| CBA_D | 0.348 | 0.886 | 0.109 | 0.212 | 0.181 |
| BMS_A | 0.840 | 0.238 | 0.360 | 0.202 | 0.287 |
| BMS_B | 0.793 | 0.273 | 0.177 | 0.218 | 0.199 |
| BMS_C | 0.796 | 0.278 | 0.172 | 0.222 | 0.193 |
| BMS_D | 0.807 | 0.312 | 0.203 | 0.197 | 0.214 |
| BMS_E | 0.850 | 0.349 | 0.208 | 0.290 | 0.208 |
| BMS_F | 0.865 | 0.304 | 0.299 | 0.244 | 0.314 |
| BMS_G | 0.816 | 0.235 | 0.358 | 0.214 | 0.277 |
| CBP_A | 0.089 | 0.224 | 0.166 | 0.713 | 0.199 |
| CBP_B | 0.254 | 0.250 | 0.238 | 0.862 | 0.269 |
| CBP_C | 0.276 | 0.243 | 0.241 | 0.796 | 0.321 |
| CBP_D | 0.228 | 0.278 | 0.240 | 0.795 | 0.142 |
| RPT_A | 0.215 | 0.168 | 0.378 | 0.168 | 0.812 |
| RPT_B | 0.143 | 0.200 | 0.235 | 0.122 | 0.697 |
| RPT_C | 0.299 | 0.280 | 0.435 | 0.350 | 0.822 |
| CBE_A | 0.219 | 0.132 | 0.731 | 0.233 | 0.526 |
| CBE_B | 0.262 | 0.117 | 0.770 | 0.219 | 0.238 |
| CBE_C | 0.172 | 0.112 | 0.856 | 0.162 | 0.283 |
| CBE_D | 0.274 | 0.173 | 0.833 | 0.254 | 0.400 |
| CBE_E | 0.323 | 0.217 | 0.815 | 0.229 | 0.336 |
References
- Kling, G.; Ghobadian, A.; Hitt, M.A.; Weitzel, U.; O’Regan, N. The effects of cross-border and cross-industry mergers and acquisitions on home-region and global multinational enterprises. Br. J. Manag. 2014, 25, S116–S132. [Google Scholar] [CrossRef]
- Shimizu, K.; A Hitt, M.; Vaidyanath, D.; Pisano, V. Theoretical foundations of cross-border mergers and acquisitions: A review of current research and recommendations for the future. J. Int. Manag. 2004, 10, 307–353. [Google Scholar] [CrossRef]
- Roumeliotis, G.; Barbaglia, P. Dealmakers Eye Cross-Border M&A Recovery as Mega-Mergers Roll on. 2019. Available online: https://www.reuters.com/article/us-global-deals/dealmakers-eye-cross-border-ma-recovery-as-mega-mergers-roll-on-idUSKBN1YZ0YZ (accessed on 8 August 2020).
- Lombardo, C.; Cimilluca, D. The Deals and Deal Markers That Made the Year in M&A. 2019. Available online: https://www.wsj.com/articles/the-deals-and-dealmakers-that-made-the-year-in-m-a-11577701801 (accessed on 7 August 2020).
- Ambrosini, V.; Bowman, C.; Schoenberg, R. Should acquiring firms pursue more than one value creation strategy? An empirical test of acquisition performance. Br. J. Manag. 2011, 22, 173–185. [Google Scholar] [CrossRef]
- Chatterjee, S.; Banerjee, S. Merger and acquisition–A myth? (From an Indian Acquirer’s Perspective). Globsyn Manag. J. 2013, 7, 17–33. [Google Scholar]
- Bauer, F.; Matzler, K.; Wolf, S. M&A, and innovation: The role of integration and cultural differences—A central European target perspective. Int. Bus. Rev. 2016, 25, 76–86. [Google Scholar]
- Vu, D.A.; Shi, Y.; Hanby, T. Strategic framework for brand integration in horizontal mergers and acquisitions. J. Technol. Manag. China 2009, 4, 26–52. [Google Scholar]
- Barney, J.B.; Ketchen, D.J.; Wright, M. The future of resource-based theory: Revitalization or decline? J. Manag. 2011, 37, 1299–1315. [Google Scholar] [CrossRef]
- Aaker, D. Managing Brand Equity; Free Press: New York, NY, USA, 1991. [Google Scholar]
- Basu, K. Merging brands after mergers. Calif. Manag. Rev. 2006, 48, 28–40. [Google Scholar] [CrossRef]
- Ettenson, J.K.R. Merging the brands and branding the merger. MIT Sloan Manag. Rev. 2006, 47, 39–49. [Google Scholar]
- Ming, L.H.; Chi, L.C. Country-of-origin, and brand redeployment impact after the brand acquisition. J. Consum. Mark. 2011, 28, 412–420. [Google Scholar]
- Johne, M. Brand building after the merge. CMA Manag. 2003, 77, 32. [Google Scholar]
- Kumar, S.; Blomqvist, K.H. Making brand equity a critical factor in M&A decision-making. Strategy Leadersh. 2004, 32, 20–27. [Google Scholar]
- Rosson, P.; Brooks, M.R. M&As, and Corporate Visual Identity: An Exploratory Study. Corp. Reput. Rev. 2004, 7, 181–194. [Google Scholar]
- Gussoni, M.; Mangani, A. Corporate branding strategies in mergers and acquisitions. J. Brand Manag. 2012, 19, 772–787. [Google Scholar] [CrossRef]
- Rao, V.R.; Agarwal, M.K.; Dahlhoff, D. How is manifest branding strategy related to the intangible value of a corporation? J. Mark. 2004, 68, 126–141. [Google Scholar] [CrossRef]
- Štrach, P.; Everett, A.M. Brand corrosion: Mass marketing’s threat to luxury automobile brands after merger and acquisition. J. Prod. Brand Manag. 2006, 15, 106–120. [Google Scholar] [CrossRef]
- Rij, J.B.V. Trends, symbols, and brand power in global markets: The business anthropology approach. Strategy Leadersh. 1996, 24, 19–24. [Google Scholar]
- Aspara, J.; Tikkanen, H. Adoption of corporate branding by managers: Case of a Nordic business-to-business company. J. Brand Manag. 2008, 16, 80–91. [Google Scholar] [CrossRef]
- Petromilli, M.; Morrison, D.; Million, M. Brand architecture: Building brand portfolio value. Strategy Leadersh. 2002, 30, 22. [Google Scholar] [CrossRef]
- Alamro, A.; Rowley, J. Brand strategies of Jordanian telecommunications service providers. J. Brand Manag. 2011, 18, 329–348. [Google Scholar] [CrossRef]
- Uggla, H.; Lashgari, M. Brand Portfolio prerogative: Five challenges and research themes within brand portfolio management. Iup. J. Brand Manag. 2012, 9, 7–20. [Google Scholar]
- Bertrand, O.; Betschinger, M.-A. The performance of domestic and cross-border acquisitions: Empirical evidence from Russian acquirers. J. Comp. Econ. 2012, 40, 413–437. [Google Scholar] [CrossRef]
- Erel, I.; Liao, R.C.; Weisbach, M.S. Determinants of Cross-Border Mergers and Acquisitions. J. Financ. 2012, 67, 1045–1082. [Google Scholar] [CrossRef]
- Feito-Ruiz, I.; Menéndez-Requejo, S. Cross-border Mergers, and Acquisitions in different legal environments. Int. Rev. Law Econ. 2011, 31, 169–187. [Google Scholar] [CrossRef]
- Bauer, F.; Matzler, K. Antecedents of M&A success: The role of strategic complementarity, cultural fit, and degree and speed of integration. Strateg Manag. J. 2014, 35, 269–291. [Google Scholar]
- Douglas, S.P.; Craig, C.S.; Nijssen, E.J. Executive insights: Integrating branding strategy across markets: Building international brand architecture. J. Int. Mark. 2001, 9, 97–114. [Google Scholar] [CrossRef]
- Stahl, G.K.; Angwin, D.; Very, P.; Gomes, E.; Weber, Y.; Tarba, S.Y.; Noorderhaven, N.G.; Benyamini, H.; Bouckenooghe, D.; Chreim, S.; et al. Sociocultural Integration in Mergers and Acquisitions: Unresolved Paradoxes and Directions for Future Research. Thunderbird Int. Bus. Rev. 2013, 55, 333–356. [Google Scholar] [CrossRef]
- Roper, D.L.V.d.C.; Guzman, D.D.F.; Rojas-Méndez, J.I. The nation brand molecule. J. Prod. Brand Manag. 2013, 22, 462–472. [Google Scholar]
- Fan, Y. Branding the nation: Towards a better understanding. Place Branding Public Dipl. 2010, 6, 97–103. [Google Scholar] [CrossRef]
- Papadopoulos, N.; Heslop, L. Country equity, and country branding: Problems and prospects. J. Brand Manag. 2002, 9, 294–314. [Google Scholar] [CrossRef]
- Olins, W. Branding the nation-the historical context. J. Brand Manag. 2002, 9, 241–248. [Google Scholar] [CrossRef]
- Alashban, A.A.; Hayes, L.A.; Zinkhan, G.M.; Balazs, A.L. International Brand-Name Standardization/Adaptation: Antecedents and Consequences. J. Int. Mark. 2002, 10, 22–48. [Google Scholar] [CrossRef]
- Cater, T. The Relevance of the Industrial Organization School of Thought on the Sources of a Firm’s Competitive Advantage; Faculty of Economics and Business the University of Zagreb: Zagreb, Croatia, 2004. [Google Scholar]
- Porter, M. The competitive advantage of nations. Harv. Bus. Rev. 1990, 90, 73–93. [Google Scholar]
- Zeugner-Roth, K.; Diamantopoulos, A.; Montesinos, M. Home Country Image, Country Brand Equity, and Consumers’ Product Preferences: An empirical Study. Manag. Int. Rev. 2008, 48, 577–602. [Google Scholar] [CrossRef]
- Pappu, R.; Quester, P. Country equity: Conceptualization and empirical evidence. Int. Bus. Rev. 2010, 19, 276–291. [Google Scholar] [CrossRef]
- Aaker, D.; Joachimsthaler, E. Brand leadership. Brandweek 2000, 41, 30–38. [Google Scholar]
- Aaker, D.; Joachimsthaler, E. The Brand Relationship Spectrum: The Key to the brand architectural challenges. Calif. Manag. Rev. 2000, 42, 8–23. [Google Scholar] [CrossRef]
- Muylle, S.; Dawar, N.; Rangarajan, D. B2B Brand Architecture. Calif. Manag. Rev. 2012, 54, 58–71. [Google Scholar] [CrossRef]
- Aaker, D. Measuring brand equity across products and markets. Calif. Manag. Rev. 1996, 38, 102–120. [Google Scholar] [CrossRef]
- Uggla, H.; Filipsson, D. Business and Brand Strategy: A Framework for Integration. Icfai J. Bus. Strategy 2009, 6, 27–42. [Google Scholar]
- Abraham, M.; Taylor, A. Brand Housing: Best Practice for Brand Architecture 2020. Available online: https://www.warc.cn/content/paywall/article/A93190_Brand_housing_Best_practice_for_brand_architecture/93190 (accessed on 7 June 2020).
- Melewar, T.C.; Saunders, J. Global corporate visual identity systems Standardization, control, and benefits. Int. Mark. Rev. 1998, 15, 291–308. [Google Scholar] [CrossRef]
- Laforet, S.; Saunders, J. Managing brand portfolios: Why leaders do what they do. J. Advert. Res. 1999, 39, 51–66. [Google Scholar]
- Aaker, D. Leveraging the Corporate Brand. (cover story). Calif. Manag. Rev. 2004, 46, 6–18. [Google Scholar] [CrossRef]
- Rajagopal; Sanchez, R. Conceptual analysis of brand architecture and relationships within product categories. J. Brand Manag. 2004, 11, 233–247. [Google Scholar] [CrossRef]
- Ravasi, D.; Schultz, M. Responding to organizational identity threats: Exploring the role of organizational culture. Acad. Manag. J. 2006, 49, 433–458. [Google Scholar] [CrossRef]
- Wheeler, A. Designing Brand Identity: A Complete Guide to Creating, Building, and Maintaining a Strong Brand, 2nd ed.; John Wiley & Sons, Inc.: Hoboken, NJ, USA, 2006. [Google Scholar]
- Jaju, A.; Joiner, C.; Reddy, S.K. Consumer evaluations of corporate brand redeployments. Acad. Mark. Sci. J. 2006, 34, 206–215. [Google Scholar] [CrossRef]
- Nestle, M. Nestlé, Completes the Acquisition of Pfizer Nutrition, Enhancing Its Position in Global Infant Nutrition 2012. Available online: https://www.nestle.com/media/pressreleases/allpressreleases/pfizer-nutrition-closing (accessed on 8 June 2020).
- Telenor. Global Presence. Available online: http://www.telenor.com/about-us/global-presence/ (accessed on 21 October 2014).
- Deng, P. Why do Chinese firms tend to acquire strategic assets in international expansion? J. World Bus. 2009, 44, 74–84. [Google Scholar] [CrossRef]
- O’Donnell, S.; Jeong, I. Marketing standardization within global industries An empirical study of performance implications. Int. Mark. Rev. 2000, 17, 19–33. [Google Scholar] [CrossRef]
- Ryans, J.K.; Griffith, J.D.; White, D.S. Standardized/adaptation of international marketing strategy: Necessary conditions for the advancement of knowledge. Int. Mark. Rev. 2003, 20, 588–603. [Google Scholar] [CrossRef]
- Theodosiou, M.; Katsikeas, C.S. Factors influencing the degree of international pricing strategy standardization of multinational corporations. J. Int. Mark. 2001, 9, 1–18. [Google Scholar] [CrossRef]
- Ang, Z.; Massingham, P. National culture and the standardization versus adaptation of knowledge management. J. Knowl. Manag. 2007, 11, 5–21. [Google Scholar] [CrossRef]
- Leonidou, L.C.; Katsikeas, C.S.; Samiee, S. Marketing strategy determinants of export performance: A meta-analysis. J. Bus. Res. 2002, 55, 51–67. [Google Scholar] [CrossRef]
- Bahadir, S.C.; Bharadwaj, S.G.; Srivastava, R.K. Financial value of brands in mergers and acquisitions: Is value in the eye of the beholder? J. Mark. 2008, 72, 49–64. [Google Scholar] [CrossRef]
- Vrontis, D.; Kitchen, P.J. Entry methods and international marketing decision making: An empirical investigation. Int. J. Bus. Stud. 2005, 13, 87–110. [Google Scholar]
- Theodosiou, M.; Leonidou, L.C. Standardization versus adaptation of international marketing strategy: An integrative assessment of the empirical research. Int. Bus. Rev. 2003, 12, 141–171. [Google Scholar] [CrossRef]
- Vrontis, D.; Thrassou, A. Adaptation vs. standardization in international marketing-the country-of-origin effect. Innov. Mark. 2007, 3, 7–20. [Google Scholar]
- Lee, Y.D. Brand Solutions for An M&A World. Brandweek 2005, 46, 16–17. [Google Scholar]
- Schmid, S.; Kotulla, T. 50 years of research on international standardization and adaptation—From a systematic literature analysis to a theoretical framework. Int. Bus. Rev. 2011, 20, 491–507. [Google Scholar] [CrossRef]
- Geiger, S.W.; Ritchie, W.J.; Marlin, D. Strategy/structure fit and firm performance. Organ. Dev. J. 2006, 24, 10–22. [Google Scholar]
- Kotler, P.; Gertner, D. Country as a brand, product, and beyond: A place marketing and brand management perspective. J. Brand Manag. 2002, 9, 249–261. [Google Scholar] [CrossRef]
- Hakala, U.; Lemmetyinen, A.; Kantola, S.-P. Country image as a nation-branding tool. Mark. Intell. Plan. 2013, 31, 538–556. [Google Scholar] [CrossRef]
- Sun, Q.; Paswan, A. Country branding through the Olympic Games. J. Brand Manag. 2012, 19, 641–654. [Google Scholar] [CrossRef]
- Dinnie, K.; Melewar, T.C.; Fetscherin, M. The determinants, and measurement of a country brand: The country brand strength index. Int. Mark. Rev. 2010, 27, 466–479. [Google Scholar]
- Aaker, D. Innovation: Brand it or lose it. Calif. Manag. Rev. 2007, 50, 8–24. [Google Scholar] [CrossRef]
- Corkindale, D.; Belder, M. Corporate brand reputation and the adoption of innovations. J. Prod. Brand Manag. 2009, 18, 242–250. [Google Scholar] [CrossRef]
- Santos-Vijande, M.L.; Del Río-Lanza, A.B.; Suárez-Álvarez, L.; Díaz-Martín, A.M. The brand management system and service firm competitiveness. J. Bus. Res. 2013, 66, 148–157. [Google Scholar] [CrossRef]
- Harrison, D.J.L. Determining the Existence and Extent of Oligopsonistic Market Power in the Canadian Beef-Packing Industry; University of Manitoba: Winnipeg, MB, Canada, 2005; p. 89. [Google Scholar]
- Lee, J.; Park, S.Y.; Baek, I.; Lee, C.-S. The impact of the brand management system on brand performance in B–B and B–C environments. Ind. Mark. Manag. 2008, 37, 848–855. [Google Scholar] [CrossRef]
- Uggla, H. The corporate brand association base. Eur. J. Mark. 2006, 40, 785–802. [Google Scholar] [CrossRef]
- Häubl, G. A cross-national investigation of the effects of country of origin and brand name on the evaluation of a new car. Int. Mark. Rev. 1996, 13, 76–97. [Google Scholar] [CrossRef]
- Sanyal, S.N.; Datta, S.K. The effect of country of origin on brand equity: An empirical study on generic drugs. J. Prod. Brand Manag. 2011, 20, 130–140. [Google Scholar] [CrossRef]
- Yin, W.H.; Merrilees, B. A brand orientation typology for SMEs: A case research approach. J. Prod. Brand Manag. 2005, 14, 155–162. [Google Scholar]
- Noble, C.H.; Sinha, R.K.; Kumar, A. Market orientation and alternative strategic orientations: A longitudinal assessment of performance implications. J. Mark. 2002, 66, 25–39. [Google Scholar] [CrossRef]
- Dunes, M.; Pras, B. Practices in the brand management system: Identification and considerations for five business sectors. J. Prod. Brand Manag. 2013, 22, 444–461. [Google Scholar] [CrossRef]
- Urde, M.; Baumgarth, C.; Merrilees, B. Brand orientation and market orientation—From alternatives to synergy. J. Bus. Res. 2013, 66, 13–20. [Google Scholar] [CrossRef]
- Park, S.I.; Kim, M.J. Does brand orientation matter? An empirical study of korean SMEs. Asia Mark. J. 2013, 14, 117–142. [Google Scholar]
- Ni, N.; Wan, F. A configurational perspective of branding capabilities development in emerging economies: The case of the Chinese cellular phone industry. J. Brand Manag. 2008, 15, 433–451. [Google Scholar] [CrossRef]
- Lee, M.Y.; Knight, D.; Kim, Y.K. Brand analysis of a US global brand in comparison with domestic brands in Mexico, Korea, and Japan. J. Prod. Brand Manag. 2008, 17, 163–174. [Google Scholar] [CrossRef]
- Alsop, R.J.; Alsop, R. The 18 Immutable Laws of Corporate Reputation: Creating, Protecting, and Repairing Your Most Valuable Asset; Free Press: New York, NY, USA, 2004. [Google Scholar]
- Townsend, J.D.; Cavusgil, S.T.; Baba, M.L. Global Integration of Brands and New Product Development at General Motors. J. Prod. Innov. Manag. 2010, 27, 49–65. [Google Scholar] [CrossRef]
- Sur, S.; Sirsly, C.-A.T. What’s in a name? Decomposing corporate reputation for assessing the relative impact of temporal, firm, and industry-level factors. J. Manag. Gov. 2012, 17, 1047–1072. [Google Scholar] [CrossRef]
- Walker, K. A Systematic Review of the Corporate Reputation Literature: Definition, Measurement, and Theory. Corp. Reput. Rev. 2010, 12, 357–387. [Google Scholar] [CrossRef]
- Zyglidopoulos, S.; Alessandri, S.W.; Alessandri, T.M. Reputation, Image, Identity, and Competitiveness; Reputation Institute: New York, NY, USA, 2006. [Google Scholar]
- Helm, S.; Salminen, R.T. Basking in reflected glory: Using customer reference relationships to build a reputation in industrial markets. Ind. Mark. Manag. 2010, 39, 737–743. [Google Scholar] [CrossRef]
- Carter, S.M.; Ruefli, T.W. Intra-Industry Reputation Dynamics Under a Resource-Based Framework: Assessing the Durability Factor. Corp. Reput. Rev. 2006, 9, 3–25. [Google Scholar] [CrossRef]
- Abratt, R.; Kleyn, N. Corporate identity, corporate branding, and corporate reputations: Reconciliation and integration. Eur. J. Mark. 2012, 46, 1048–1063. [Google Scholar] [CrossRef]
- Kitchen, P.J.; E Tourky, M.; Dean, D.; Shaalan, A. Corporate Identity Antecedents and Components: Toward a Theoretical Framework. Corp. Reput. Rev. 2013, 16, 263–284. [Google Scholar] [CrossRef]
- Van den Bosch, A.L.; De Jong, M.D.; Elving, W.J. How corporate visual identity supports reputation. Corp. Commun. Int. J. 2005, 10, 108–116. [Google Scholar] [CrossRef]
- Varadarajan, R.; DeFanti, M.P.; Busch, P.S. Brand Portfolio, Corporate Image, and Reputation: Managing Brand Deletions. Acad. Mark. Sci. J. 2006, 34, 195–205. [Google Scholar] [CrossRef]
- Hasanbegovic, D. Corporate Reputation, and Brand Architecture: The Debate. Southeast Eur. J. Econ. Bus. 2011, 6, 37–43. [Google Scholar] [CrossRef]
- Tostao, E. Consolidation, and Market Power in the United States Beef Processing Industry; Oklahoma State University: Ann Arbor, OK, USA, 2006; p. 89. [Google Scholar]
- Crosno, J.L.; Freling, T.H.; Skinner, S.J. Does brand social power mean market might? Exploring the influence of brand social power on brand evaluations. Psychol. Mark. 2009, 26, 91–121. [Google Scholar] [CrossRef]
- O’Cass, A.; Ngo, L.V. Balancing external adaptation and internal effectiveness: Achieving better brand performance. J. Bus. Res. 2007, 60, 11–20. [Google Scholar] [CrossRef]
- Na, W.B.; Marshall, R.; Keller, K.L. Measuring brand power: Validating a model for optimizing brand equity. J. Prod. Brand Manag. 1999, 8, 170–184. [Google Scholar]
- Persson, N. An exploratory investigation of the elements of B2B brand image and its relationship to price premium. Ind. Mark. Manag. 2010, 39, 1269–1277. [Google Scholar] [CrossRef]
- Campbell, M.C. Building brand equity. J. Med. Mark. 2002, 2, 208–218. [Google Scholar] [CrossRef]
- Paul, C.B.; Weiss, M.A. An Empirical Investigation of Market Structure, Efficiency, and Performance in Property-Liability Insurance. J. Risk Insur. 2005, 72, 635–673. [Google Scholar]
- Na, W.; Marshall, R. Brand power revisited: Measuring brand equity in cyber-space. J. Prod. Brand Manag. 2005, 14, 49–56. [Google Scholar] [CrossRef]
- Anisimova, T. Evaluating the impact of a corporate brand on consumer satisfaction. Asia Pac. J. Mark. Logist. 2013, 25, 561–589. [Google Scholar] [CrossRef]
- Jun, X.; Jiang, M.S.; Li, S.; Aulakh, P.S. Practice Standardization in Cross-Border Activities of Multinational Corporations: A Resource Dependence Perspective. Manag. Int. Rev. 2014, 54, 707–734. [Google Scholar] [CrossRef]
- Dunning, J.H. Internationalizing Porter’s diamond. Manag. Int. Rev. 1993, 33, 7–15. [Google Scholar]
- Geppert, M.; Dörrenbächer, C. Politics and power within multinational corporations: Mainstream studies, emerging critical approaches, and suggestions for future research. Int. J. Manag. Rev. 2014, 16, 226–244. [Google Scholar] [CrossRef]
- Hongjiu, L.; Yanrong, H.; Weimin, M. An empirical analysis of performance in acquisitions based on different motives. In Proceedings of the Management of Innovation and Technology (ICMIT) 2010 IEEE International Conference, Singapore, 2–5 June 2010. [Google Scholar]
- Dillman, D. Mail, and Internet Surveys: The Tailored Design Method; Wiley: New York, NY, USA, 2000. [Google Scholar]
- Slattery, E.L.; Voelker, C.C.J.; Nussenbaum, B.; Rich, J.T.; Paniello, R.C.; Neely, J.G. A practical guide to surveys and questionnaires. Otolaryngol. Head Neck Surg. 2011, 144, 831–837. [Google Scholar] [CrossRef]
- Bertrand, O.; Zuniga, P. R&D and M&A: Are cross-border M&A different? An investigation of OECD countries. Int. J. Ind. Organ. 2006, 24, 401–423. [Google Scholar]
- Very, P.; Schweiger, D.M. The acquisition process as a learning process: Evidence from a study of critical problems and solutions in domestic and cross-border deals. J. World Bus. 2001, 36, 11–31. [Google Scholar] [CrossRef]
- Buckley, P.J.; Elia, S.; Kafouros, M. Acquisitions by emerging market multinationals: Implications for firm performance. J. World Bus. 2014, 49, 611–632. [Google Scholar] [CrossRef]
- Capron, L. The long-term performance of horizontal acquisitions. Strateg. Manag. J. 1999, 20, 987–1018. [Google Scholar] [CrossRef]
- Homburg, C.; Bucerius, M. Is the speed of integration a success factor of mergers and acquisitions? An analysis of the role of internal and external relatedness. Strateg. Manag. J. 2006, 27, 347–367. [Google Scholar] [CrossRef]
- Homburg, C.; Bucerius, M. A marketing perspective on mergers and acquisitions: How marketing integration affects postmerger performance. J. Mark. 2005, 69, 95–113. [Google Scholar] [CrossRef]
- Glynn, M.S. Primer in B2B brand-building strategies with a reader practicum. J. Bus. Res. 2012, 65, 666–675. [Google Scholar] [CrossRef]
- Gubbi, S.R.; Aulakh, P.S.; Ray, S.; Sarkar, M.B.; Chittoor, R. Make international acquisitions by emerging-economy firms create shareholder value? The case of Indian firms. J. Int. Bus. Stud. 2010, 41, 397–418. [Google Scholar] [CrossRef]
- Yang, M.; Hyland, M. Similarity in Cross-border Mergers and Acquisitions: Imitation, Uncertainty, and Experience among Chinese Firms, 1985–2006. J. Int. Manag. 2012, 18, 352–365. [Google Scholar] [CrossRef]
- Nguyen, H.T.; Yung, K.; Sun, Q. Motives for Mergers and Acquisitions: Ex-Post Market Evidence from the US. J. Bus. Financ. Account. 2012, 39, 1357–1375. [Google Scholar] [CrossRef]
- Hair, J.F. A Primer on Partial Least Squares Structural Equation Modeling (PLS-SEM), 2nd ed.; Sage: Thousand Oaks, CA, USA, 2017; Volume 3. [Google Scholar]
- Fan, W.; Yan, Z. Factors affecting response rates of the web survey: A systematic review. Comput. Hum. Behav. 2010, 26, 132–139. [Google Scholar] [CrossRef]
- Podsakoff, P.M.; MacKenzie, S.B.; Lee, J.Y.; Podsakoff, N.P. Common method biases in behavioral research: A critical review of the literature and recommended remedies. J. Appl. Psychol. 2003, 88, 879–903. [Google Scholar] [CrossRef] [PubMed]
- Feldman, P.M.; Bahamonde, R.A.; Bellido, I.V. A new approach for measuring corporate reputation. Rev. Adm. Empresas 2014, 54, 53–66. [Google Scholar] [CrossRef]
- Miremadi, A.; Yousefian, M.; Babakhani, N.; Fotoohi, H. Importance of the Corporate Reputation in the B2B Context in Iran: An Empirical Study. Int. J. Mark. Stud. 2011, 3, 146–157. [Google Scholar] [CrossRef]
- Déniz, A.Q. Modelization and moderating factors of brand contribution to business performance. Res. Gate 2014, 1, 1–24. [Google Scholar]
- Chailan, C. Brand architecture and brand portfolio: A clarification. EuroMed J. Bus. 2009, 4, 173–184. [Google Scholar] [CrossRef]
- Melewar, T.C.; Saunders, J. International corporate visual identity: Standardization or localization? J. Int. Bus. Stud. 1999, 30, 583–598. [Google Scholar] [CrossRef]
- Capron, L.; Hulland, J. Redeployment of brands, sales forces, and general marketing management expertise following horizontal acquisitions: A resource-based view. J. Mark. 1999, 63, 41–54. [Google Scholar] [CrossRef]
- Drogendijk, R.; Slangen, A. Hofstede, Schwartz, or managerial perceptions? The effects of different cultural distance measures on establishment mode choices by multinational enterprises. Int. Bus. Rev. 2006, 15, 361–380. [Google Scholar] [CrossRef]
- Wong, K. Partial least squares structural equation modelling (PLS-SEM) Techniques using smartPLS. Mark. Bull. 2013, 24, 1–32. [Google Scholar]
- Henseler, J.; Hubona, G.; Ray, P.A. Using PLS path modeling in new technology research: Updated guidelines. Ind. Manag. Data Syst. 2016, 116, 2–20. [Google Scholar] [CrossRef]
- Capron, L.; Mitchell, W.; Swaminathan, A. Asset divestiture following horizontal acquisitions: A dynamic view. Strateg Manag. J. 2001, 22, 817–844. [Google Scholar] [CrossRef]
- Ringle, C.M.; Wende, S.; Becker, J.-M. SmartPLS 3. from SmartPLS GmbH 2015. Available online: http://www.smartpls.com (accessed on 6 July 2018).
- Brown, A.B.; Guler, L.; Marquardt, C.; Davis-Friday, P.Y. M&A decisions and US firms’ voluntary adoption of clawback provisions in executive compensation contracts. J. Bus. Financ. Account. 2015, 42, 237–271. [Google Scholar]
- Chen, S.; Thomas, J.; Zhang, F. Spring-loading future performance when no one is looking? Earnings and cash flow management around acquisitions. Rev. Account. Stud. 2016, 21, 1081–1115. [Google Scholar] [CrossRef]
- Zhao, X.; Lynch, J.G.; Chen, Q. Reconsidering baron and kenny: Myths and truths about mediation analysis. J. Consum. Res. 2010, 37, 197–206. [Google Scholar] [CrossRef]
- Albers, S. PLS and success factor studies in marketing. In Handbook of Partial Least Squares; Vinzi, V.E., Chin, W.W., Henseler, J., Wang, H., Eds.; Springer: Berlin, Germany, 2010. [Google Scholar]
- Matear, S.; Osborne, P.; Garrett, T.; Gray, B.J. How does market orientation contribute to service firm performance? An examination of alternative mechanisms. Eur. J. Mark. 2002, 36, 1058–1075. [Google Scholar] [CrossRef]
- Vinzi, V.E. Handbook of Partial Least Squares: Concepts, Methods, and Applications; Springer: Berlin, Germany, 2010. [Google Scholar]
- Fenton, N.; Neil, M. Risk Assessment and Decision Analysis with Bayesian Networks, 2nd ed.; CRC Press: Boca Raton, FL, USA, 2012. [Google Scholar]
- Sun, Q.; Paswan, A. Country branding using product quality. J. Brand Manag. 2011, 19, 143–157. [Google Scholar] [CrossRef]
- Porter, M. Competitive Strategy: Techniques for Analyzing Industries and Competitors; New Press: New York, NY, USA, 1980. [Google Scholar]
- Speece, M.; Phung, N.D. Countering negative country-of-origin with low prices: A conjoint study in Vietnam. J. Prod. Brand Manag. 2005, 14, 39–48. [Google Scholar] [CrossRef]
- Pappu, R.; Quester, P.G.; Cooksey, R.W. Country image and consumer-based brand equity: Relationships and implications for international marketing. J. Int. Bus. Stud. 2007, 38, 726–745. [Google Scholar] [CrossRef]


| BMS | CBA | CBP | RPT | ||
|---|---|---|---|---|---|
| BMS | Hypothesis/Direct effect | H4 | H5 | ||
| 0.245 ** | 0.167 * | ||||
| Indirect effect | (0.037) | -------- | |||
| Cumulative effect | 0.282 *** | 0.167 * | |||
| RPT | Hypothesis/Direct effect | (H6) | H7 | ||
| (0.159) | 0.303 *** | ||||
| Indirect effect | (0.061) | ----------- | |||
| Cumulative effect | 0.220 * | 0.303 *** | |||
| CBE | Hypothesis/Direct effect | H2 | (H1) | H3 | |
| 0.318 ** | (−0.015) | 0.416 *** | |||
| Indirect effect | -------- | 0.181 *** | (0.053) | ||
| Cumulative effect | 0.318 ** | 0.166 * | 0.469 *** | ||
| CBP | Hypothesis/Direct effect | H8 | |||
| 0.201 * | |||||
| Indirect effect | -------- | ||||
| Cumulative effect | 0.201 * |
© 2020 by the authors. Licensee MDPI, Basel, Switzerland. This article is an open access article distributed under the terms and conditions of the Creative Commons Attribution (CC BY) license (http://creativecommons.org/licenses/by/4.0/).
Share and Cite
Barua, A.; Ioanid, A. Country Brand Equity: The Decision Making of Corporate Brand Architecture in Cross-Border Mergers and Acquisitions. Sustainability 2020, 12, 7373. https://doi.org/10.3390/su12187373
Barua A, Ioanid A. Country Brand Equity: The Decision Making of Corporate Brand Architecture in Cross-Border Mergers and Acquisitions. Sustainability. 2020; 12(18):7373. https://doi.org/10.3390/su12187373
Chicago/Turabian StyleBarua, Arup, and Alexandra Ioanid. 2020. "Country Brand Equity: The Decision Making of Corporate Brand Architecture in Cross-Border Mergers and Acquisitions" Sustainability 12, no. 18: 7373. https://doi.org/10.3390/su12187373
APA StyleBarua, A., & Ioanid, A. (2020). Country Brand Equity: The Decision Making of Corporate Brand Architecture in Cross-Border Mergers and Acquisitions. Sustainability, 12(18), 7373. https://doi.org/10.3390/su12187373

