Ecological Benefit Spillover and Ecological Financial Transfer of Cultivated Land Protection in River Basins: A Case Study of the Yangtze River Economic Belt, China
Abstract
1. Introduction
2. Theory and Analytical Framework of Ecological Compensation for Cultivated Land Protection
2.1. Theoretical Analysis
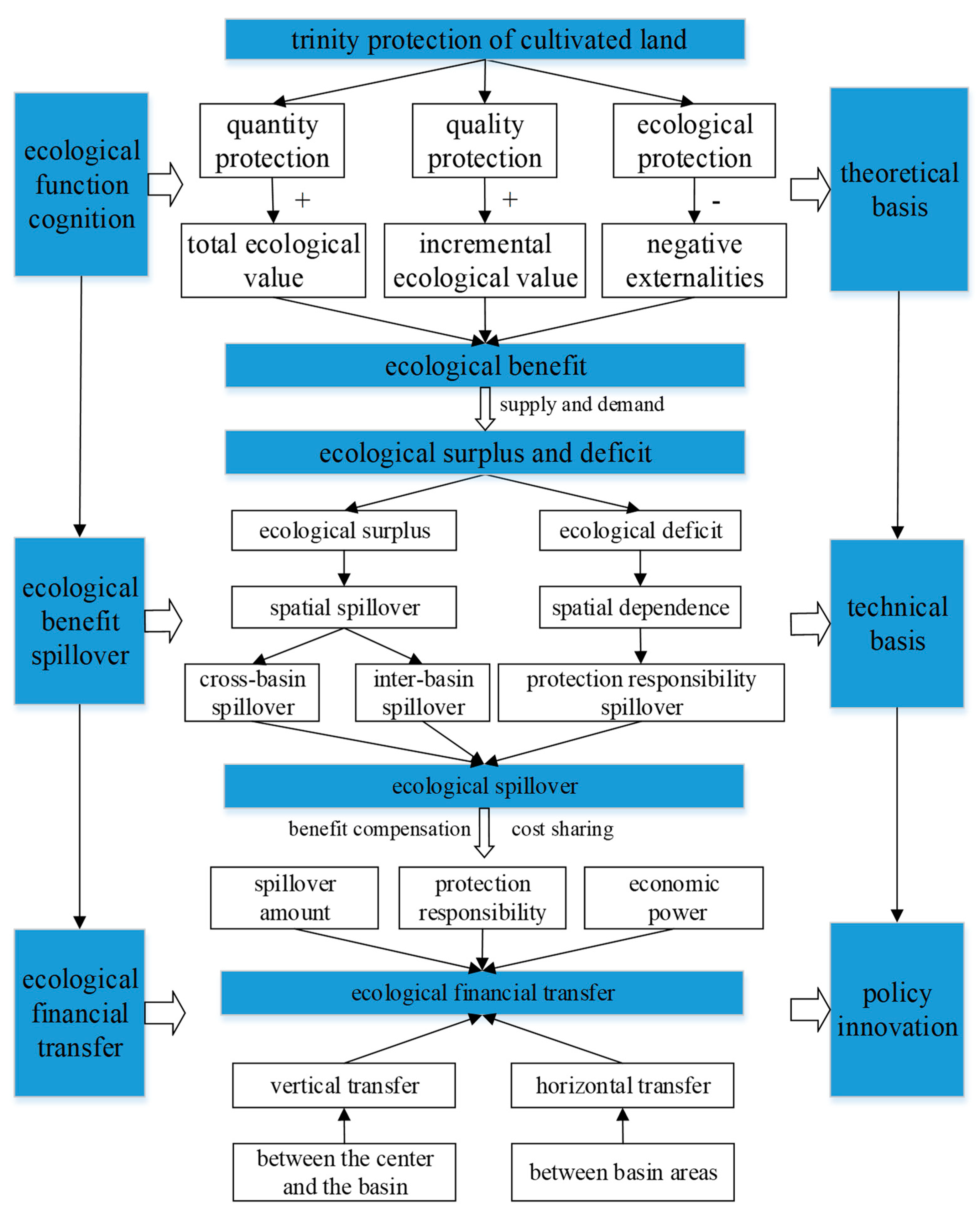
2.2. Framework Construction
3. Measurement Method of Ecological Benefit and Compensation of Cultivated Land Protection
3.1. Methods for Measuring the Ecological Benefits of Cultivated Land Protection
3.2. Methods for Measuring the Ecological Benefit Spillover of Cultivated Land Protection
3.3. Measurement Method of Ecological Financial Transfer of Cultivated Land Protection
4. Empirical Analysis of the Yangtze River Economic Belt
4.1. Data Sources
4.2. Calculation and Analysis of Ecological Benefits of Cultivated Land Protection
4.3. Cultivated Land Protection Ecological Profit and Loss and Benefit Spillover Calculation
4.3.1. Identification of Ecological Profit and Loss Status of Cultivated Land Protection
4.3.2. Spatial Spillover of Cultivated Land Protection Ecological Benefits
4.4. Calculation of Ecological Financial Transfer Amount for Cultivated Land Protection
4.4.1. Test on the Influencing Factors of Ecological Benefits of Cultivated Land Protection
4.4.2. Ecological Benefit Correction and Financial Transfer of Cultivated Land Protection
4.5. Analysis on the Feasibility of Ecological Financial transfer of cultivated Land Protection
4.5.1. Analysis of Compensation Amount in the Compensated Area
4.5.2. Analysis of the Financial Burden of the Payment Area
5. Conclusions and Discussion
Author Contributions
Funding
Conflicts of Interest
References
- Liu, X.; Lynch, L. Do Agricultural Land Preservation Programs Reduce Farmland Loss? Evidence from a Propensity Score Matching Estimator. Land Econ. 2011, 87, 183–201. [Google Scholar] [CrossRef]
- Sgroi, F.; Foderà, M.; Dana, L.-P.; Mangiapane, G.; Tudisca, S.; Di Trapani, A.M.; Testa, R. Evaluation of payment for ecosystem services in Mediterranean forest: An empirical survey. Ecol. Eng. 2016, 90, 399–404. [Google Scholar] [CrossRef]
- Huber, R.; Hunziker, M.; Lehmann, B. Valuation of agricultural land-use scenarios with choice experiments: A political market share approach. J. Environ. Plan. Manag. 2011, 54, 93–113. [Google Scholar] [CrossRef]
- Drake, L. The non-market value of the Swedish agricultural landscape. Eur. Rev. Agric. Econ. 1992, 19, 351–364. [Google Scholar] [CrossRef]
- Yang, X.; Zhang, A.; Zhang, F. Farmers’ Heterogeneous Willingness to Pay for Farmland Non-Market Goods and Services on the Basis of a Mixed Logit Model—A Case Study of Wuhan, China. Int. J. Environ. Res. Public Health 2019, 16, 3876. [Google Scholar] [CrossRef]
- Xie, X.; Wang, P.; Shu, C.; Wu, Q.; Liu, M. Estimation of Ecological Compensation Standards for Fallow Heavy Metal-Polluted Farmland in China Based on Farmer Willingness to Accept. Sustainability 2017, 9, 1859. [Google Scholar] [CrossRef]
- Jin, J.J.; Jiang, C.; Truong, D.T.; Li, L. Public preferences for cultivated land protection in Wenling City, China: A choice experiment study. Land Use Policy 2013, 30, 337–343. [Google Scholar]
- Cho, S.-H.; Newman, D.H.; Bowker, J. Measuring rural homeowners’ willingness to pay for land conservation easements. For. Policy Econ. 2005, 7, 757–770. [Google Scholar] [CrossRef]
- Banzhaf, H.S. Economics at the fringe: Non-market valuation studies and their role in land use plans in the United States. J. Environ. Manag. 2010, 91, 592–602. [Google Scholar] [CrossRef]
- Sutton, P.C.; Costanza, R. Global estimates of market and non-market values derived from nighttime satellite imagery, land cover, and ecosystem service valuation. Ecol. Econ. 2002, 41, 509–527. [Google Scholar] [CrossRef]
- Costanza, R.; De Groot, R.; Sutton, P.C.; Van Der Ploeg, S.; Anderson, S.J.; Kubiszewski, I.; Farber, S.; Turner, R.K. Changes in the global value of ecosystem services. Glob. Environ. Chang. 2014, 26, 152–158. [Google Scholar] [CrossRef]
- Ring, I. Integrating local ecological services into intergovernmental fiscal transfers: The case of the ecological ICMS in Brazil. Land Use Policy 2008, 25, 485–497. [Google Scholar] [CrossRef]
- Santos, S. Phase contrast and operation regimes in multifrequency atomic force microscopy. Appl. Phys. Lett. 2014, 104, 1–5. [Google Scholar] [CrossRef]
- Zbinden, S.; Lee, D.R. Paying for Environmental Services: An Analysis of Participation in Costa Rica’s PSA Program. World Dev. 2005, 33, 255–272. [Google Scholar] [CrossRef]
- Burnett, P. Urban Industrial Composition and the Spatial Expansion of Cities. Land Econ. 2012, 88, 764–781. [Google Scholar] [CrossRef]
- Wang, H.; Tao, R.; Tong, J. Trading Land Development Rights under a Planned Land Use System: The “Zhejiang Model”. China World Econ. 2009, 17, 66–82. [Google Scholar] [CrossRef]
- Wen, L.J.; Van, B.; Jared, R.S.; Zhang, A.L. Can China”s land coupon program activate rural assets? An empirical investigation of program characteristics and results of Chongqing. Habitat Int. 2017, 59, 80–89. [Google Scholar] [CrossRef]
- Liu, L.H.; Yang, L.R. Research on ecological compensation of provincial cultivated land in China. China Pop. Resour. Environ. 2019, 29, 52–62. (In Chinese) [Google Scholar]
- Niu, H.P.; Xiao, D.Y.; Gao, Z.F. Measurement and scale effect of grain-production dominated zone cultivated land protection externalities under multi-level boundaries. Resour. Sci. 2016, 38, 1491–1502. (In Chinese) [Google Scholar]
- Delire, C.; Foley, J.A. Evaluating the performance of a land Surface/ecosystem model with biophysical measurements from contrasting environments. J. Geophys. Res. Atmos. 1999, 104, 16895–16909. [Google Scholar] [CrossRef]
- Wang, K.Q.; Zhang, W.X. Study on compensation mechanism of cultivated land protection: Based on virtual cultivated land. Energ. Procedia 2011, 13, 9997–10003. [Google Scholar]
- Liang, L.T.; Zhu, K.C. Interregional agricultural eco-compensation based on virtual cultivated land flow: Regional division and compensation standard accounting. Geogr. Res. 2019, 38, 1932–1948. (In Chinese) [Google Scholar]
- Uematsu, H.; Khanal, A.; Mishra, A.K. The impact of natural amenity on farmland values: A quantile regression approach. Land Use Policy 2013, 33, 151–160. [Google Scholar] [CrossRef]
- Bastian, C.T.; McLeod, D.M.; Germino, M.J.; Reiners, W.A.; Blasko, B.J. Environmental amenities and agricultural land values: A hedonic model using geographic information systems data. Ecol. Econ. 2002, 40, 337–349. [Google Scholar] [CrossRef]
- Erik, N. Modeling the tradeoffs between ecosystem services and biodiversity. Ecol. Appl. 2009, 7, 4–11. [Google Scholar]
- Moore, D.W.; Booth, P.; Alix, A.; Apitz, S.E.; Forrow, D.; Sannwald, E.H.; Jayasundara, N. Application of ecosystem services in natural resource management decision making. Integr. Environ. Assess. Manag. 2016, 13, 74–84. [Google Scholar] [CrossRef]
- Whittingham, M.J. The future of agri-environment schemes: Biodiversity gains and ecosystem service delivery? J. Appl. Ecol. 2011, 48, 509–513. [Google Scholar] [CrossRef]
- Yi, H.; Güneralp, B.; Filippi, A.M.; Kreuter, U.P.; Güneralp, I. Impacts of Land Change on Ecosystem Services in the San Antonio River Basin, Texas, from 1984 to 2010. Ecol. Econ. 2017, 135, 125–135. [Google Scholar] [CrossRef]
- Schulz, N.; Breustedt, G.; Latacz-Lohmann, U. Assessing Farmers’ Willingness to Accept “Greening”: Insights from a Discrete Choice Experiment in Germany. J. Agric. Econ. 2013, 65, 26–48. [Google Scholar] [CrossRef]
- Ward, P.S.; Bell, A.R.; Parkhurst, G.M.; Droppelmann, K.; Mapemba, L. Heterogeneous preferences and the effects of incentives in promoting conservation agriculture in Malawi. Agric. Ecosyst. Environ 2015, 2016, 67–79. [Google Scholar] [CrossRef][Green Version]
- Guo, J.; Zhu, T.; Ou, M.; Pei, F.; Gan, X.; Ou, W.; Tao, Y. A Framework of Payment for Ecosystem Services to Protect Cropland: A Case Study of the Yangtze River Delta in China. Sustainability 2018, 10, 178. [Google Scholar] [CrossRef]
- Xie, G.D.; Zhang, C.X.; Zhang, L.M.; Chen, W.H.; Li, S.M.. Improvement of the Evaluation Method for Ecosystem Service Value Based on Per Unit Area. J. Nat. Res. 2015, 30, 1243–1254. (In Chinese) [Google Scholar]
- Chai, D.; Lin, M.R. Theory and Empirical Study on Compensation for Inter-provincial Horizontal Cultivated Land Protection Based on “Full Value” Accounting of Cultivated Land. Mod. Econ. Sci. 2018, 40, 69–77, 126–127. (In Chinese) [Google Scholar]
- Feng, D.; Wu, W.; Liang, L.; Li, L.; Zhao, G. Payments for watershed ecosystem services: Mechanism, progress and challenges. Ecosyst. Health Sustain. 2018, 4, 13–28. [Google Scholar] [CrossRef]
- Kleijn, D.; Sutherland, W.J. How effective are European agri-environment schemes in conserving and promoting biodiversity? J. Appl. Ecol. 2003, 40, 947–969. [Google Scholar] [CrossRef]
- Batary, P.; Dicks, L.V.; Kleijn, D.; Sutherland, W.J. The role of agri-environment schemes in conservation and environmental management. Conserv. Biol. 2015, 29, 1006–1016. [Google Scholar] [CrossRef]
- Pannell, D.; Vanclay, F. Changing Land Management: Adoption of New Practices by Rural Landholders; CSIRO Publishing: Clayton, Australia, 2011. [Google Scholar]
- Zhou, X.P.; Song, L.J.; Chai, D.; Liu, Y.M. Empirical research on zoning of externalities compensation for regional cultivated land protection. Econ. Geog. 2010, 30, 1546–1551. (In Chinese) [Google Scholar]
- Cao, R.-F.; Zhang, A.-L.; Wen, L.-J. Trans-regional compensation mechanism under imbalanced land development: From the local government economic welfare perspective. Habitat Int. 2018, 77, 56–63. [Google Scholar] [CrossRef]
- Yang, X.; Zhang, F.; Luo, C.; Zhang, A.-L. Farmland Ecological Compensation Zoning and Horizontal Fiscal Payment Mechanism in Wuhan Agglomeration, China, From the Perspective of Ecological Footprint. Sustainability 2019, 11, 2326. [Google Scholar] [CrossRef]
- Herzog, F.; Dreier, S.; Hofer, G.; Marfurt, C.; Schüpbach, B.; Spiess, M.; Walter, T. Effect of ecological compensation areas on floristic and breeding bird diversity in Swiss agricultural landscapes. Agric. Ecosyst. Environ. 2005, 108, 189–204. [Google Scholar] [CrossRef]
- Kremen, C. Managing ecosystem services: What do we need to know about their ecology? Ecol. Lett. 2005, 8, 468–479. [Google Scholar] [CrossRef] [PubMed]
- Dinar, A.; Nigatu, G.S. Distributional considerations of international water resources under externality: The case of Ethiopia, Sudan and Egypt on the Blue Nile. Water Resour. Econ. 2013, 2–3, 1–16. [Google Scholar] [CrossRef]
- Freeman, A.M. The Measurement of Environmental and Resource Values: Theory and Methods; RFF Press: Washington, DC, USA, 1993; pp. 114–115. [Google Scholar]
- Hanley, N.; Spash, C.L. Cost-Benefit Analysis and the Environment; Cheltenham; Edward Elgar Publishing Ltd.: Cheltenham, UK, 1993; pp. 78–81. [Google Scholar]
- Xiang, P.A.; Huang, H.; Yan, H.M.; Zhou, Y.; Zheng, H.; Huang, X.G. Environmental cost of rice production in Dongting Lake area of Hunan Province. Chin. J. Appl. Eco. 2005, 11, 183–189. (In Chinese) [Google Scholar]
- Wackernagel, M.; Kitzes, J.; Moran, D.; Goldfinger, S.; Thomas, M. The Ecological Footprint of cities and regions: Comparing resource availability with resource demand. Environ. Urban. 2006, 18, 103–112. [Google Scholar] [CrossRef]
- Cai, Y.Y.; Zhang, A.L. Calculation of Farmland Ecological Compensation Standards from the Perspective of Consumer Demand Desire-Taking Wuhan Urban Residents Survey as an Example. J. Agrotech. Econ. 2011, 6, 43–52. (In Chinese) [Google Scholar]

| Area | Ecological Benefits of Cultivated Land Protection per Unit Area (RMB/hm2) | Ecological Benefits of Cultivated Land Protection (104 RMB) | ||||||
|---|---|---|---|---|---|---|---|---|
| 1995 | 2005 | 2015 | 2017 | 1995 | 2005 | 2015 | 2017 | |
| Shanghai | 12,768.37 | 16,233.59 | 37,661.99 | 32,625.31 | 37.03 | 38.52 | 71.49 | 62.51 |
| Jiangsu | 10,209.70 | 12,418.59 | 29,790.65 | 27,924.66 | 454.16 | 596.24 | 1362.88 | 1277.09 |
| Zhejiang | 10,062.07 | 10,748.69 | 15,738.89 | 13,616.44 | 162.78 | 171.29 | 311.41 | 269.20 |
| Anhui | 6636.64 | 8610.29 | 16,069.82 | 15,596.48 | 284.79 | 352.38 | 944.36 | 915.01 |
| Jiangxi | 9823.90 | 13,719.02 | 23,387.52 | 23,549.87 | 226.80 | 287.84 | 720.97 | 726.75 |
| Hubei | 12,538.45 | 19,058.02 | 24,548.88 | 25,467.53 | 421.04 | 602.46 | 1290.04 | 1333.46 |
| Hunan | 13,426.67 | 9375.20 | 29,340.88 | 28,711.40 | 436.33 | 357.76 | 1218.67 | 1191.82 |
| Chongqing | 6776.31 | 6768.19 | 14,687.33 | 13,445.12 | 110.40 | 94.70 | 356.97 | 318.63 |
| Sichuan | 12,048.11 | 8363.59 | 14,936.73 | 14,391.07 | 549.44 | 326.68 | 1005.46 | 967.82 |
| Guizhou | 3764.84 | 4183.22 | 5696.46 | 5402.09 | 69.27 | 73.35 | 258.47 | 244.11 |
| Yunnan | 2857.14 | 2936.48 | 7959.66 | 6853.84 | 82.55 | 123.09 | 494.18 | 425.85 |
| Yangtze River Economic Belt | 9173.84 | 10,219.53 | 19,983.53 | 18,871.25 | 2834.60 | 3024.30 | 8034.90 | 7732.24 |
| Area | Ecological Footprint (104 hm2) | Ecological Carrying Capacity (104 hm2) | Ecological Supply and Demand (104 hm2) | Ecological Overload Degree | Ecological Benefits (108 RMB) | Ecological Spatial Spillover (108 RMB) | Type of Compensation/Payment area |
|---|---|---|---|---|---|---|---|
| Shanghai | 151.81 | 36.26 | –115.55 | –3.19 | 62.51 | –199.20 | deficit |
| Jiangsu | 585.75 | 1438.94 | 853.20 | 0.59 | 1277.09 | 757.23 | surplus |
| Zhejiang | 429.35 | 312.44 | –116.91 | –0.37 | 269.20 | –100.73 | deficit |
| Anhui | 539.64 | 1413.01 | 873.37 | 0.62 | 915.01 | 565.56 | surplus |
| Jiangxi | 364.14 | 864.67 | 500.53 | 0.58 | 726.75 | 420.69 | surplus |
| Hubei | 399.93 | 1056.79 | 656.86 | 0.62 | 1333.46 | 828.82 | surplus |
| Hunan | 571.14 | 1213.01 | 641.87 | 0.53 | 1191.82 | 630.65 | surplus |
| Chongqing | 303.44 | 474.47 | 171.03 | 0.36 | 318.63 | 114.86 | surplus |
| Sichuan | 727.81 | 1422.11 | 694.31 | 0.49 | 967.82 | 472.51 | surplus |
| Guizhou | 267.92 | 479.11 | 211.19 | 0.44 | 244.11 | 107.60 | surplus |
| Yunnan | 308.28 | 784.35 | 476.07 | 0.61 | 425.85 | 258.47 | surplus |
| Yangtze River Economic Belt | 4649.21 | 9495.16 | 4845.96 | 0.51 | 7732.24 | 3946.23 | surplus |
| Variable | Coefficient | T-Statistic | Prob. |
|---|---|---|---|
| GDP per capita | 0.662 | 23.157 | 0.000 |
| Cultivated area per capita | –0.162 | –18.600 | 0.000 |
| Ecological compensation policy | 0.043 | 9.334 | 0.000 |
| Constant | 0.223 | 29.782 | 0.000 |
| R-squared | 0.960 | F-statistics | 446.837 |
| Adjusted R-squared | 0.958 | Prob(F-statistics) | 0.000 |
| Area | Correction Coefficient of Financial/Administrative Rights | Ecological Compensation/Payment (108 RMB) | Ecological Financial Transfer (108 RMB) | Ecological Compensation Standard (RMB/hm2) | Fiscal Transfer Proportion in Fiscal Revenue (%) | Type of Financial Transfer |
|---|---|---|---|---|---|---|
| Shanghai | 1.00 | –199.20 | –199.20 | 105,014.39 | 3.03 | HTP |
| Jiangsu | 0.44 | 333.28 | 336.29 | 7361.06 | 4.12 | HVTC |
| Zhejiang | 0.73 | –73.21 | –73.21 | 3740.27 | 1.27 | HTP |
| Anhui | 0.72 | 409.88 | 413.58 | 7057.11 | 14.72 | HVTC |
| Jiangxi | 0.52 | 217.04 | 219.00 | 7104.11 | 9.76 | HVTC |
| Hubei | 0.69 | 568.15 | 573.28 | 10,960.66 | 17.67 | HVTC |
| Hunan | 0.47 | 294.87 | 297.53 | 7175.34 | 10.80 | HVTC |
| Chongqing | 0.60 | 68.40 | 69.02 | 2915.34 | 3.07 | HVTC |
| Sichuan | 0.63 | 295.76 | 298.43 | 4442.27 | 8.35 | HVTC |
| Guizhou | 0.98 | 104.95 | 105.89 | 2345.90 | 6.57 | HVTC |
| Yunnan | 1.00 | 258.47 | 260.81 | 4202.02 | 13.84 | HVTC |
| Yangtze River Economic Belt | 0.58 | 2301.42 | 2301.42 | 5124.65 | 5.61 | VTC |
© 2020 by the authors. Licensee MDPI, Basel, Switzerland. This article is an open access article distributed under the terms and conditions of the Creative Commons Attribution (CC BY) license (http://creativecommons.org/licenses/by/4.0/).
Share and Cite
Zhang, J.; Zhang, A.; Song, M. Ecological Benefit Spillover and Ecological Financial Transfer of Cultivated Land Protection in River Basins: A Case Study of the Yangtze River Economic Belt, China. Sustainability 2020, 12, 7085. https://doi.org/10.3390/su12177085
Zhang J, Zhang A, Song M. Ecological Benefit Spillover and Ecological Financial Transfer of Cultivated Land Protection in River Basins: A Case Study of the Yangtze River Economic Belt, China. Sustainability. 2020; 12(17):7085. https://doi.org/10.3390/su12177085
Chicago/Turabian StyleZhang, Junfeng, Anlu Zhang, and Min Song. 2020. "Ecological Benefit Spillover and Ecological Financial Transfer of Cultivated Land Protection in River Basins: A Case Study of the Yangtze River Economic Belt, China" Sustainability 12, no. 17: 7085. https://doi.org/10.3390/su12177085
APA StyleZhang, J., Zhang, A., & Song, M. (2020). Ecological Benefit Spillover and Ecological Financial Transfer of Cultivated Land Protection in River Basins: A Case Study of the Yangtze River Economic Belt, China. Sustainability, 12(17), 7085. https://doi.org/10.3390/su12177085

