Sustainable Shopping Mall Rehabilitation
Abstract
1. Introduction
- Discuss evaluation indicators of interior design projects for cultural business centers.
- Construct a hierarchical framework of design project of interior decoration.
2. Materials and Methods
Research Scope of Shopping Mall
3. Results
3.1. Delphi Method
3.2. The Delphi Questionnaire Design, Data Management, and Statistical Analysis
4. The Analytic Hierarchy Process
The Introduction of AHP
5. Data Analysis Methods
Expert Questionnaire Survey through the Delphi Method
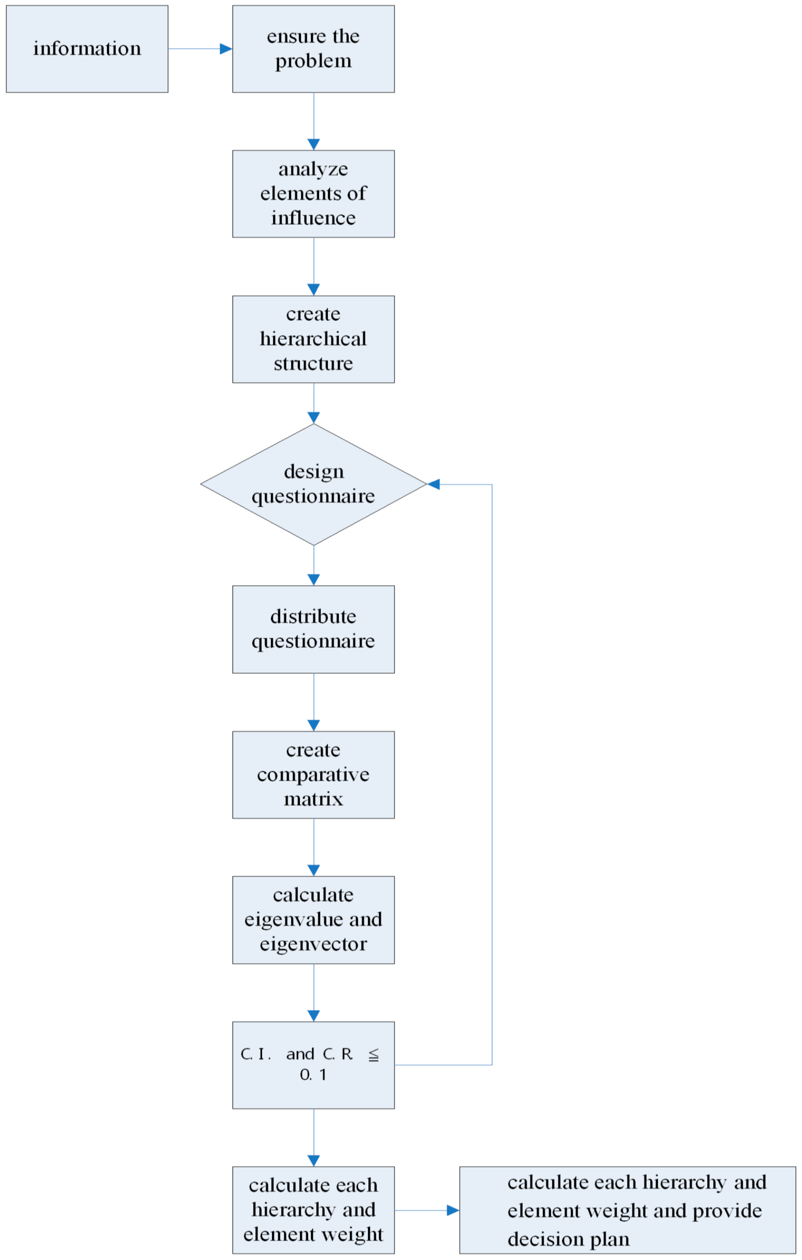
6. Steps of Conducting the AHP
The AHP Questionnaire
7. Discussion
The Top Five Important Items
8. Conclusions
Research Limitations and Future Study
Author Contributions
Funding
Conflicts of Interest
References
- Kusumowidagdoa, A.; Sacharib, A.; Widodo, P. Visitors’ perception towards public space in shopping center in the creation sense of place. Procedia Soc. Behav. Sci. 2015, 184, 266–272. [Google Scholar] [CrossRef]
- Auge, M. Non-Places: Introduction to an Anthropology of Super Modernity; Verso Books: New York, NY, USA, 1995. [Google Scholar]
- Yuo, T.S.-T. Modeling the Optimal Spatial Strategies for Tenant Variety within Vertically Structured Large-scale Shopping Centers. J. Taiwan Land Res. 2008, 15, 87–125. [Google Scholar]
- Li, U.; Li, G.; Sun, X. Environment and green brand authenticity and its effects towards brand purchase intention: The case of green building material. J. Environ. Prot. Ecol. 2019, 20, 1842. [Google Scholar]
- Yin, P.-N. Exhibit or showcase? Study of the transformation process in the reuse of historic buildings as museums and exhibition spaces. Mus. Sci. Q. 2018, 32, 59–83. [Google Scholar]
- Dalkey, N.; Helmer, O. An experimental application of the Delphi method to the use of experts. Manag. Sci. 1963, 9, 458–467. [Google Scholar] [CrossRef]
- Shen, Y. Investigation of key factors of interior environment design of shopping malls. Real Estate Biweekby 2014, 18, 110. [Google Scholar]
- Saaty, T.L. How to make a decision: The analytic hierarchy process. Eur. J. Oper. Res. 1990, 48, 9–26. [Google Scholar] [CrossRef]
- Montealegre, M.G. Solutions for the Sustainable Management of a Cultural Landscape in Danger: Mar Menor, Spain. Sustainability 2020, 12, 335. [Google Scholar] [CrossRef]
- Blow, A.J.; Sprenkle, D.H. Common factor across theories of marriage and family therapya modified Delphi study. J. Marital Fam. Ther. 2001, 27, 385–401. [Google Scholar] [CrossRef]
- Dalkey, N.C. The Delphi Method: An Experimental Study of Group Opinion; The Rand Corporation: Santa Monica, CA, USA, 1969. [Google Scholar]
- Hsu, C.H.; Lin, R.T. A Study on Cultural Product Design Process. J. Des. 2011, 16, 1–18. [Google Scholar]
- Yen, J.-M.; Chou, Y.-C.; Chiu, T.-L. A study on emotional value creation and information transmission design-cultural and creative industry as an example. Manag. Inf. Comput. 2015, 4, 55–72. [Google Scholar]
- Najafi, M.; Shariff, M.K.B.M. The Concept of Place and Sense of Place In Architectural Studies. Int. J. Hum. Soc. Sci. 2011, 6, 187–193. [Google Scholar]
- Lee, H.-W.; Shih, C.-M.; Zhuang, F.-X.; Wang, W.-X. A typological study on the first art museum building boom in the United States before the Great Depression of the 1930s. J. Archit. 2017, 29, 327–335. [Google Scholar]
- Liu, J.Y. Revitalization of community shopping malls: Creating theme shopping malls. Macau Mon. 2017, 6, 10. [Google Scholar]
- Hollden, M.C.; Wedman, J.F. Future issues of computer-mediated communication: The results of a Delphi study. Educ. Technol. Res. Dev. 1993, 41, 5–24. [Google Scholar] [CrossRef]
- Deng, Z.; Xiong, G. Analytic hierarchy process (AHP)connotation and application. Chin. J. Stat. II 1989, 27, 1–20. [Google Scholar]
- Lin, Y.H. Macro analytic hierarchy process discussion on theory and application No.2. Quiz Stat. Brief. 1995, 6, 31–34. [Google Scholar]
- Yang, B. Market Research; Wu-Nan Book Inc.: Taipei City, Taiwan, 1988. [Google Scholar]
- Deng, Z.; Xiong, G. Analytic hierarchy process (AHP)connotation and application. Chin. J. Stat. I 1989, 27, 5–22. [Google Scholar]
- Saaty, T.L. The Analytic Hierarchy Process; McGraw-Hill: New York, NY, USA, 1980. [Google Scholar]
- Saaty, T.L. Decision Making for Leaders: The Analytical Hierarchy Process for Decisions in a Complex World; Latest ed.; Revised, 2000; Wadsworth: Belmont, CA, USA; RWS Publications: Pittsburgh, PA, USA, 1982. [Google Scholar]
- Kurtaslan, B.O.; Demirel, O.; Konakoglu, S.S.K. Investigation of selcuk university campus landscape design in terms of water efficient landscape arrangement. J. Environ. Prot. Ecol. 2019, 20, 2130. [Google Scholar]
- Ikediashi, D.I.; Ogunlana, S.O.; Odesola, I.A. Study on the relationship between customer satisfaction and loyalty in hospital store outsourcing. J. Glob. Manag. Econ. 2015, 13, 17–32. [Google Scholar]
- Kusumowidagdo, A.; Sachari, A.; Widodo, P. The Important Factors of Corridors Settings in Shopping Center Design: A Study of Indonesian Shopping Centers. Archit. Sci. 2015, 11, 1–27. [Google Scholar]
- Wang, Y. Creation of Shopping Malls with Diversity. Macau Mon. 2016, 228, 13. [Google Scholar]
- Wu, X.L. Cultural marketing in enhancement of shopping mall competitiveness. Macau Mon. 2013, 193, 29–30. [Google Scholar]
- Wu, C.J. Investigation of the relationship between shopping behavior and design elements for shopping malls that are directly connected with the subway system. Macau Mon. 2015, 12, 30–31. [Google Scholar]
- Guo, Z. What makes a successful shopping mall? Businessweek 2012, 4, 47. [Google Scholar]
- Yang, D.-J.; Tsai, W.-C. Establishment and analysis of competition indicators of shopping mall in Taiwan. Chung Hua J. Manag. 2004, 5, 77–90. [Google Scholar]
- You, T.S.-T.; Lin, Y.-C.; Yeh, C.-H. A space syntax analysis of tenant placement within large-scale horizontally-designed shopping malls. J. Hous. Stud. 2016, 25, 81–110. [Google Scholar]
- Can, G.F.; Delice, E.K. A task-based fuzzy integrated MCDM approach for shopping mall selection considering universal design criteria. Soft Comput. 2018, 22, 7377–7397. [Google Scholar] [CrossRef]
- Chiang, Y.-J.; Tsai, C.-F.; Lin, Y.-T. The study on the image and experience of customers in shopping mall: A case of breeze center shopping mall. J. Sport Leis. Hosp. Res. 2008, 3, 141–167. [Google Scholar]
- Huang, Y. Somalia issues and its’ development focused on by the international communities after terrorist attack on Westgate in Nairobi. J. Cent. Gen. Educ. Vanung Univ. 2014, 17, 21–39. [Google Scholar]
- You, T.S.-T.; &Chiang, H.-C. Micro-spatial analysis of retail agglomeration within large-scale retail properties--the impact of different operation system to retail floorspace allocation in shopping malls and department stores. Taiwan Geogr. Inf. Soc. 2008, 6, 29–48. [Google Scholar]
- Hami, A.; Moula, F.F.; Maulan, S.B. Public preferences toward shopping mall interior landscape design in Kuala Lumpur, Malaysia. Urban For. Urban Green. 2018, 30, 1–7. [Google Scholar] [CrossRef]
- Hsiao, M.-Y. Case study on cultural creativity and design transformation. J. Chaoyang Univ. Technol. 2011, 16, 69–91. [Google Scholar]


| Attribute | Category | Total Number of People | Percentage |
|---|---|---|---|
| Sex | Male | 16 | 53.00% |
| Female | 14 | 47.00% | |
| Age | 30–40 | 9 | 30.00% |
| 41–50 | 11 | 37.00% | |
| 51–60 | 7 | 23.00% | |
| ≥60 | 3 | 10.00% | |
| Educational Attainment | High school or below | 4 | 13.00% |
| College | 8 | 27.00% | |
| University | 11 | 37.00% | |
| Graduate school or above | 7 | 23.00% | |
| Occupation | Building interior designer | 8 | 27.00% |
| Building material manufacturer | 2 | 7.00% | |
| Construction worker | 1 | 3.00% | |
| Professor in a Department of Interior Design | 10 | 33.00% | |
| Client with experience of interior design | 7 | 23.00% | |
| Professors of National University, including | 2 | 7.00% |
| Evaluation Scales | Definition | Explanation |
|---|---|---|
| 1 | Equally important | Two activities have equal contribution to the objective |
| 3 | Slightly important | One activity is slightly favored by experience and judgment over another. |
| 5 | Quite important | One activity is strongly favored by experience and judgment over another. |
| 7 | Strongly important | Extremely strong preference for one activity over another is demonstrated in practice. Strongly important |
| 9 | Absolutely important | Ample evidence is provided to confirm preference for one activity over another |
| 2, 4, 6, 8 | Intermediate values between two neighboring judgments | When compromise is necessary |
| NO | Dimension | Expert Code/Evaluation Criteria | Total | Mean | SD | Absolute Value |MO-M| |
|---|---|---|---|---|---|---|
| 1 | Value creation | Cultural heritage connection | 138 | 4.60 | 0.6747 | 0.400 |
| 2 | Adjacent unit connection | 133 | 4.43 | 0.7279 | 0.567 | |
| 3 | External resource import | 134 | 4.47 | 0.7761 | 0.533 | |
| 4 | Create new source of revenue | 133 | 4.43 | 0.7739 | 0.567 | |
| 5 | Economic advantages | Appropriation control | 131 | 4.37 | 0.7649 | 0.633 |
| 6 | Schedule management | 136 | 4.53 | 0.7303 | 0.467 | |
| 7 | Easily maintainable | 134 | 4.47 | 0.7761 | 0.533 | |
| 8 | Low operating cost | 133 | 4.43 | 0.7279 | 0.567 | |
| 9 | Modularity easily adjustable | 124 | 4.13 | 0.7303 | 0.133 | |
| 10 | Multiple-lease potential | 123 | 4.10 | 0.7589 | 0.100 | |
| 11 | Designers’ concerns | Firm’s experience | 129 | 4.30 | 0.8769 | 0.700 |
| 12 | Elegant presentation | 122 | 4.07 | 0.9803 | 0.933 | |
| 13 | Familiarity with laws and regulations | 134 | 4.47 | 0.6288 | 0.533 | |
| 14 | Excellent word-of-mouth | 130 | 4.33 | 0.8841 | 0.667 | |
| 15 | Environmental consciousness | Green building materials | 127 | 4.23 | 0.7279 | 0.233 |
| 16 | Energy conservation | 128 | 4.27 | 0.7849 | 0.733 | |
| 17 | Water conservation | 123 | 4.10 | 0.8030 | 0.100 | |
| 0.772 | 0.494 |
| Criteria | Level (1) Wi | Sub-Criteria | Level (2) Wi | Overall Wi | Overall Sequence |
|---|---|---|---|---|---|
| Value creation | 31.45% | Cultural heritage connection | 30.84% | 7.71% | 5 |
| Adjacent unit connection | 30.90% | 7.72% | 4 | ||
| External resource import | 25.80% | 6.45% | 9 | ||
| Create new source of revenue | 12.44% | 3.11% | 13 | ||
| Economic advantages | 32.34% | Appropriation control | 26.38% | 6.59% | 8 |
| Schedule management | 25.77% | 6.44% | 10 | ||
| Easily maintainable | 11.91% | 2.97% | 14 | ||
| Low operating cost | 17.45% | 4.36% | 11 | ||
| Modularity easily adjustable | 9.84% | 2.46% | 16 | ||
| Multiple-lease potential | 8.62% | 2.15% | 17 | ||
| Designers’ concerns | 24.83% | Firm’s experience | 44.49% | 11.12% | 1 |
| Elegant presentation | 32.54% | 8.13% | 3 | ||
| Familiarization with laws and regulations | 12.69% | 3.17% | 12 | ||
| Excellent word-of-mouth | 10.25% | 2.56% | 15 | ||
| Environmental consciousness | 11.36% | Green building materials | 41.79% | 10.44% | 2 |
| Energy conservation | 29.77% | 7.44% | 6 | ||
| Water conservation | 28.43% | 7.10% | 7 | ||
| Total Wi | 100% | 100% |
© 2020 by the authors. Licensee MDPI, Basel, Switzerland. This article is an open access article distributed under the terms and conditions of the Creative Commons Attribution (CC BY) license (http://creativecommons.org/licenses/by/4.0/).
Share and Cite
Lin, M.-F.; Shih, S.-G.; Perng, Y.-H. Sustainable Shopping Mall Rehabilitation. Sustainability 2020, 12, 6698. https://doi.org/10.3390/su12176698
Lin M-F, Shih S-G, Perng Y-H. Sustainable Shopping Mall Rehabilitation. Sustainability. 2020; 12(17):6698. https://doi.org/10.3390/su12176698
Chicago/Turabian StyleLin, Mu-Fa, Shen-Guan Shih, and Yeng-Horng Perng. 2020. "Sustainable Shopping Mall Rehabilitation" Sustainability 12, no. 17: 6698. https://doi.org/10.3390/su12176698
APA StyleLin, M.-F., Shih, S.-G., & Perng, Y.-H. (2020). Sustainable Shopping Mall Rehabilitation. Sustainability, 12(17), 6698. https://doi.org/10.3390/su12176698

