Landscape Evaluation as a Complementary Tool in Environmental Assessment. Study Case in Urban Areas: Salamanca (Spain)
Abstract
1. Introduction
2. Materials and Methods
2.1. Study Area
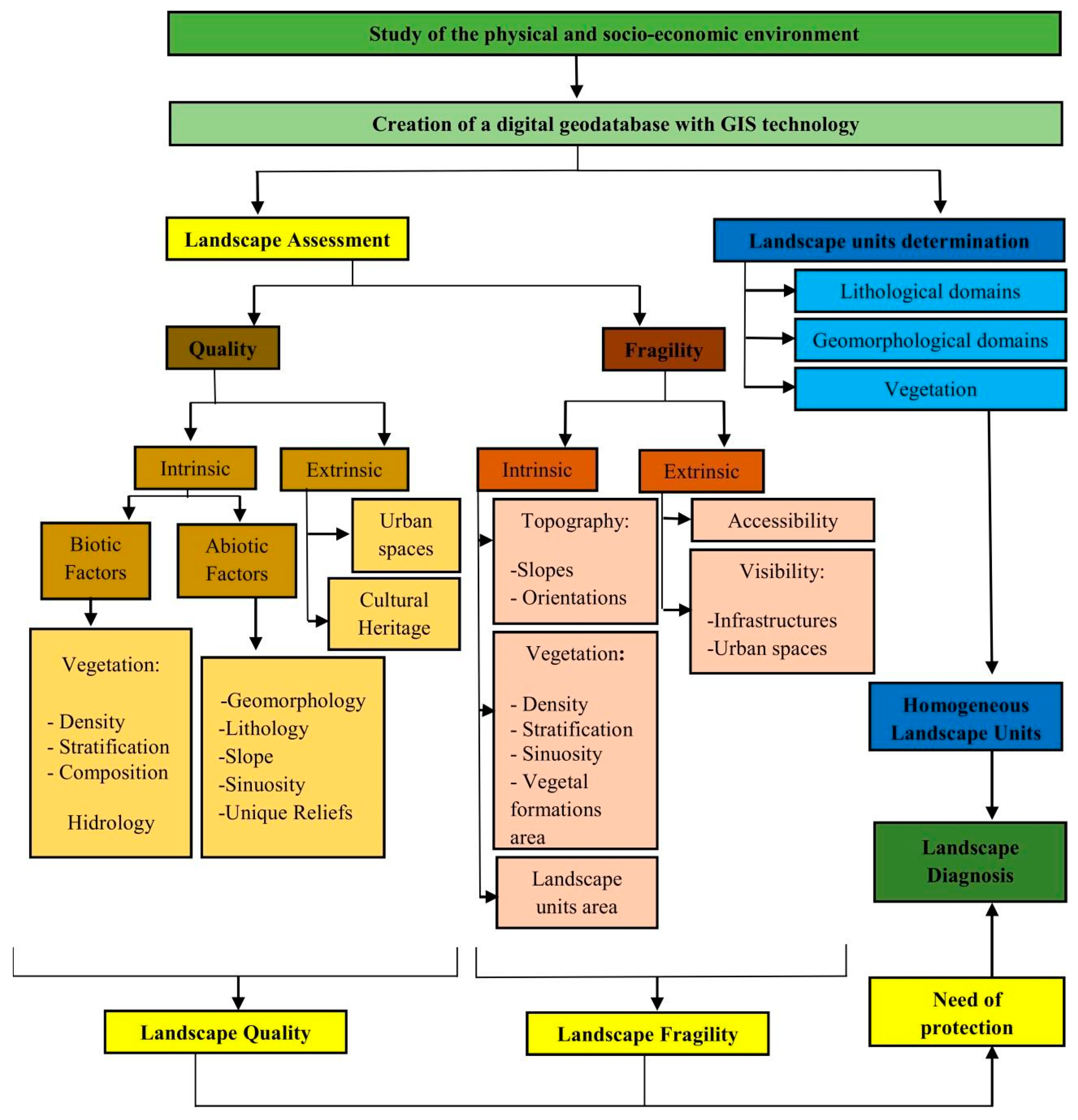
2.2. General Methodology
2.3. Landscape Units Identification
2.4. Landscape Quality
2.4.1. Intrinsic Quality (IQ)
2.4.2. Extrinsic Quality (EQ)
2.5. Landscape Fragility
2.5.1. Intrinsic Fragility (IF)
2.5.2. Extrinsic Fragility (EF)
2.6. Landscape Need of Protection
2.7. Landscape Diagnosis
3. Results
3.1. Landscape Units
3.2. Landscape Quality
3.3. Landscape Fragility
3.4. Landscape Need of Protection
3.5. Landscape Diagnosis
4. Discussion
5. Conclusions
Author Contributions
Funding
Conflicts of Interest
References
- European Landscape Convention. “Council of Europe, Florence”. Available online: https://rm.coe.int/1680080621 (accessed on 10 April 2020).
- Bolós, M. Manual de Ciencia del Paisaje. Teoría, Métodos y Aplicaciones; Masson: Barcelona, Spain, 1992; p. 273. [Google Scholar]
- Zhang, F.; Ayinuer, Y.; Dongfang, W. Ecological risk assessment due to land use/cover changes (LUCC) in Jinghe County, Xinjiang, China from 1990 to 2014 based on landscape patterns and spatial statistics. Environ. Earth Sci. 2018, 77, 491–507. [Google Scholar] [CrossRef]
- Fairclough, G.; Herlin, I.S.; Swanwick, C. (Eds.) Routledge Handbook of Landscape Character Assessment: Current Approaches to Characterisation and Assessment; Routledge: Abingdon, UK, 2018; p. 294. [Google Scholar]
- Thompson, C.W. Linking landscape and health: The recurring theme. Landsc. Urban Plan. 2011, 99, 187–195. [Google Scholar] [CrossRef]
- Liu, B.X. Study on the effects of different landscapes on elderly people’s body-mind health. Landsc. Archit. 2016, 7, 113–120. [Google Scholar]
- Domon, G. Landscape as resource: Consequences, challenges and opportunities for rural development. Landsc. Urban Plan. 2011, 100, 338–340. [Google Scholar] [CrossRef]
- Smith, M.; Ram, Y. Tourism, landscapes and cultural ecosystem services: A new research tool. Tour. Recreat. Res. 2017, 42, 113–119. [Google Scholar] [CrossRef]
- Willemen, L.; Hein, L.; Verburg, P.H. Evaluating the impact of regional development policies on future landscape services. Ecol. Econ. 2010, 69, 2244–2254. [Google Scholar] [CrossRef]
- Nassauer, J.I. Landscape as medium and method for synthesis in urban ecological design. Landsc. Urban Plan. 2012, 106, 221–229. [Google Scholar] [CrossRef]
- Antrop, M. Landscape change and the urbanization process in Europe. Landsc. Urban Plan. 2004, 67, 9–26. [Google Scholar] [CrossRef]
- Angel, S.; Parent, J.; Civco, D.L.; Blei, A.; Potere, D. The dimensions of global urban expansion: Estimates and projections for all countries, 2000–2050. Prog. Plan. 2011, 75, 53–107. [Google Scholar] [CrossRef]
- World Urbanization Prospects: The 2018 Revision. Available online: https://population.un.org/wup/Publications/Files/WUP2018$-$KeyFacts.pdf (accessed on 25 May 2020).
- Criado, M.; Santos-Francés, F.; Martínez-Graña, A.; Sánchez, Y.; Merchán, L. Multitemporal Analysis of Soil Sealing and Land Use Changes Linked to Urban Expansion of Salamanca (Spain) Using Landsat Images and Soil Carbon Management as a Mitigating Tool for Climate Change. Remote Sens. 2020, 12, 1131. [Google Scholar] [CrossRef]
- Antrop, M. Background concepts for integrated landscape analysis. Agric. Ecosyst. Environ. 2000, 77, 17–28. [Google Scholar] [CrossRef]
- Termorshuizen, J.W.; Opdam, P. Landscape services as a bridge between landscape ecology and sustainable development. Landsc. Ecol. 2009, 24, 1037–1052. [Google Scholar] [CrossRef]
- Bateman, I.J.; Harwood, A.R.; Mace, G.M.; Watson, R.T.; Abson, D.J.; Andrews, B.; Binner, A. Bringing Ecosystem Services into Economic Decision-Making: Land Use in the United Kingdom. Science 2013, 341, 45–50. [Google Scholar] [CrossRef] [PubMed]
- Panagopoulos, T. Linking forestry, sustainability and aesthetics. Ecol. Econ. 2009, 68, 2485–2489. [Google Scholar] [CrossRef]
- Mayoh, J.; Onwuegbuzie, A.J. Toward a conceptualization of mixed methods phenomenological research. J. Mixed Methods Res. 2015, 9, 91–107. [Google Scholar] [CrossRef]
- Loures, L.; Loures, A.; Nunes, J.; Panagopoulos, T. Landscape Valuation of Environmental Amenities throughout the Application of Direct and Indirect Methods. Sustainability 2015, 7, 794–810. [Google Scholar] [CrossRef]
- Arthur, L.; Daniel, T.; Boster, R. Scenic assessment: An overview. Landsc. Plan. 1977, 4, 109–129. [Google Scholar] [CrossRef]
- Stamps, A.E. Demographic effects in environmental aesthetics: A meta-analysis. J. Plan. Literature 1999, 14, 155–175. [Google Scholar] [CrossRef]
- Ulrich, R.S. Human responses to vegetation and landscapes. Landsc Urban Plan 1986, 13, 29–44. [Google Scholar] [CrossRef]
- Lothian, A. Landscape and the philosophy of aesthetics: Is landscape quality inherent in the landscape or in the eye of the beholder? Landsc. Urban Plan. 1999, 44, 177–198. [Google Scholar] [CrossRef]
- Daniel, T.C. Whither scenic beauty? Visual landscape quality assessment in the 21st century. Landsc. Urban Plan. 2001, 54, 267–281. [Google Scholar] [CrossRef]
- Cañas, I.; Ayuga, E.; Ayuga, F. A contribution to the assessment of scenic quality of landscapes based on preferences expressed by the public. Land Use Policy 2009, 26, 1173–1181. [Google Scholar] [CrossRef]
- Martínez-Graña, A.M.; Goy, J.L.; Cimarra, C. 2D to 3D geologic map transformation using virtual globes and flight simulators and their applications in the analysis of geodiversity in natural areas. Environ. Earth Sci. 2015, 73, 8023–8034. [Google Scholar] [CrossRef]
- Shi, J.; Honjo, T.; Zhang, K.; Furuya, K. Using virtual reality to assess landscape: A comparative study between on-site survey and virtual reality of aesthetic preference and landscape cognition. Sustainability 2020, 12, 2875. [Google Scholar] [CrossRef]
- Tveit, M.; Ode, A.; Fry, G. Key concepts in a framework for analysing visual landscape character. J. Landsc. Res. 2006, 31, 229–255. [Google Scholar] [CrossRef]
- Ode, A.; Tveit, M.; Fry, G. Capturing landscape visual character using indicators: Touching base with landscape aesthetic theory. Landsc. Res. 2008, 33, 89–117. [Google Scholar] [CrossRef]
- Sevenant, M.; Antrop, M. Cognitive attributes and aesthetic preferences in assessment and differentiation of landscapes. J. Environ. Manage. 2009, 8, 2889–2899. [Google Scholar] [CrossRef]
- Martín, B.; Otero, I. Mapping the visual landscape quality in Europe using physical attributes. J. Maps 2012, 8, 56–61. [Google Scholar]
- Van Der Perk, M.; De Jong, S.M.; McDonnell, R.A. Advances in the spatiotemporal modeling of environment and landscape. Int. J. Geogr. Inf. Sci. 2007, 21, 477–481. [Google Scholar] [CrossRef][Green Version]
- Jeong, J.S.; García-Moruno, L.; Hernández-Blanco, J. A site planning approach for rural buildings into a landscape using a spatial multi-criteria decision analysis methodology. Land Use Policy 2013, 32, 108–118. [Google Scholar] [CrossRef]
- Jeong, J.S.; Montero-Parejo, M.J.; García-Moruno, L.; Hernández-Blanco, J. The visual evaluation of rural areas: A methodological approach for the spatial planning and color design of scattered second homes with an example in Hervás, Western Spain. Land Use Policy 2015, 46, 330–340. [Google Scholar] [CrossRef]
- Veronesi, F.; Hurni, L. A GIS tool to increase the visual quality of relief shading by automatically changing the light direction. Comput. Geosci. 2015, 74, 121–127. [Google Scholar] [CrossRef]
- Criado, M.; Martínez-Graña, A.; Santos-Francés, F.; Veleda, S.; Zazo, C. Multi-Criteria Analyses of Urban Planning for City Expansion: A Case Study of Zamora, Spain. Sustainability 2017, 9, 1850. [Google Scholar] [CrossRef]
- Martínez-Graña, A.M.; Silva, P.G.; Goy, J.L.; Elez, J.; Valdés, V.; Zazo, C. Geomorphology applied to landscape analysis for planning and management of natural spaces. Case study: Las Batuecas-S. de Francia and Quilamas natural parks,(Salamanca, Spain). Sci. Total Environ. 2017, 584, 175–188. [Google Scholar] [CrossRef]
- Soto, S.; Pintó, J. Delineation of natural landscape units for Puerto Rico. Appl. Geogr. 2010, 30, 720–730. [Google Scholar] [CrossRef]
- Bulut, Z.; Yilmaz, H. Determination of landscape beauties through visual quality assessment method: A case study for Kemaliye (Erzincan/Turkey). Environ. Monit. Assess. 2008, 141, 121–129. [Google Scholar] [CrossRef]
- Vizzari, M. Spatial modelling of potential landscape quality. Appl. Geogr. 2011, 31, 108–118. [Google Scholar] [CrossRef]
- Burley, J. Environmental Design for Reclaiming Surface Mines; The Edwin Mellen Press: New York, NY, USA, 2001; p. 504. [Google Scholar]
- Ayala, R.; Ramirez, J.; Camargo, S. Valoración de La Calidad y Fragilidad Visual del Paisage en el Valle de Zapotitlán de Las Salinas, Puebla (México); Faculdad de Geografia e Historia da Universidad de Madrid: Madrid, Spain, 2003. [Google Scholar]
- Vargues, P.; Loures, L. Using Geographic Information Systems in visual and aesthetic analysis: The case study of a golf course in Algarve. WSEAS Trans. Environ. Dev. 2008, 4, 774–783. [Google Scholar]
- von Haaren, C.; Lovett, A.A.; Albert, C. Landscape Planning with Ecosystem Services, 1st ed.; Springer: Dordrecht, The Netherlands, 2019; p. 540. [Google Scholar]
- With, K.A. The application of neutral landscape models in conservation biology. Conserv. Biol. 1997, 11, 1069–1080. [Google Scholar] [CrossRef]
- Galpern, P.; Manseau, M.; Fall, A. Patch-based graphs of landscape connectivity: A guide to construction, analysis and application for conservation. Biol. Conserv. 2011, 144, 44–55. [Google Scholar] [CrossRef]
- Qi, K.; Fan, Z.; Ng, C.N.; Wang, X.; Xie, Y. Functional analysis of landscape connectivity at the landscape, component, and patch levels: A case study of Minqing County, Fuzhou City, China. Appl. Geogr. 2017, 80, 64–77. [Google Scholar] [CrossRef]
- Instituto Nacional de Estadística (National Institute of Statistics of Spain). Available online: http://www.ine.es/dyngs/INEbase/es/operacion.htm?c=Estadistica_C&cid=1254736176951&menu=ultiDatos&idp=1254735572981 (accessed on 28 June 2020).
- UNESCO. Available online: https://whc.unesco.org/en/list/381/ (accessed on 28 June 2020).
- CORINE-Land Cover. Available online: https://land.copernicus.eu/pan-european/corine-land-cover (accessed on 7 April 2020).
- DiPietro, J.A. Geology and Landscape Evolution: General Principles Applied to the United States, 2nd ed.; Elsevier: Amsterdam, The Netherlands, 2018; p. 638. [Google Scholar]
- Meinig, D.W. The Beholding Eye. Ten versions of the same scene. Landsc. Archit. 1976, 66, 47–54. [Google Scholar]
- Dearden, P. Societal Landscape Preferences: A Pyramid of Influences. Landscape Evaluation: Approaches and Applications; University of Victoria: Victoria, BC, Canada, 1989; pp. 41–64. [Google Scholar]
- Kaltenborn, B.P.; Bjerke, T. Associations between environmental value orientations and landscape preferences. Landsc. Urban Plan. 2002, 59, 1–11. [Google Scholar] [CrossRef]
- Dramstad, W.E.; Tveit, M.S.; Fjellstad, W.J.; Fry, G.L. Relationships between visual landscape preferences and map-based indicators of landscape structure. Landsc. Urban Plan. 2006, 78, 465–474. [Google Scholar] [CrossRef]
- Istanbulluoglu, E.; Bras, R.L. Vegetation-modulated landscape evolution: Effects of vegetation on landscape processes, drainage density, and topography. J. Geophys. Res. Earth Surf. 2005, 110. [Google Scholar] [CrossRef]
- Roy, N.G.; Sinha, R. Linking hydrology and sediment dynamics of large alluvial rivers to landscape diversity in the Ganga dispersal system, India. Earth Surf. Proc. Land. 2017, 42, 1078–1091. [Google Scholar] [CrossRef]
- Tengberg, A.; Fredholm, S.; Eliasson, I.; Knez, I.; Saltzman, K.; Wetterberg, O. Cultural ecosystem services provided by landscapes: Assessment of heritage values and identity. Ecosyst. Serv. 2012, 2, 14–26. [Google Scholar] [CrossRef]
- Santé, I.; Fernández-Ríos, A.; Tubío, J.M.; García-Fernández, F.; Farkova, E.; Miranda, D. The Landscape Inventory of Galicia (NW Spain): GIS-web and public participation for landscape planning. Landsc. Res. 2019, 44, 212–240. [Google Scholar] [CrossRef]
- Holgado, P.M.; Rieth, L.J.; Menárguez, A.B.B.; Álvarez, F.A. The Analysis of Urban Fluvial Landscapes in the Centre of Spain, Their Characterization, Values and Interventions. Sustainability 2020, 12, 4661. [Google Scholar] [CrossRef]
- González-Ávila, S.; López-Leiva, C.; Bunce, R.G.; Elena-Rosselló, R. Changes and drivers in Spanish landscapes at the Rural-Urban Interface between 1956 and 2018. Sci. Total Environ. 2020, 714, 136858. [Google Scholar] [CrossRef]









| P | Components of Each Parameter | Quality |
|---|---|---|
| Geomorpholo- gical domains | Ridges and hills | Very high |
| Escarpments | High | |
| Surfaces | Moderate | |
| Hillside | Low | |
| Terraces | Very low | |
| Valley bottoms | Very low | |
| Slope | >30% | Very high |
| 20–30% | High | |
| 15–20% | High | |
| 10–15% | Moderate | |
| 5–10% | Low | |
| <5% | Very low | |
| Sinuosity | <5000 | Very high |
| 5000–10,000 | High | |
| 10,000–15,000 | Moderate | |
| 15,000–25,000 | Low | |
| >25,000 | Very low | |
| Lithology | Red materials: red sediments and white limestone crusts | Very high |
| Sandstone: ochre, beige, yellowish and greenish colors | High | |
| Quartzite: white-grey and reddish colors | Moderate | |
| Slates: brown and greyish shades | Low | |
| Conglomerates and sand: dark brown colors | Very low | |
| Sand, silt and clay: brown or grey shades | Very low | |
| Unique reliefs: ridges and escarpments | Very high | |
| P | Components of Each Parameter | Quality |
|---|---|---|
| Fractional vegetation cover (FVC) | >40% | Very high |
| 10–40% | High | |
| 5–10%: | Moderate | |
| <5% | Low | |
| 0: urban areas and croplands | Very low | |
| Stratification | 3 | High |
| 2 | Moderate | |
| 1 | Low | |
| 0 | Null | |
| Composition | Woodland | Very high |
| Scrubland | High | |
| Mixed crop-tree formations | Moderate | |
| Croplands and grasslands | Low | |
| Urban spaces and areas without vegetation | Null | |
| Hydrology | Visibility and proximity to Tormes river | High |
| Proximity to minor streams | Low |
| P | Components of Each Parameter | Fragility |
|---|---|---|
| Slope | >30% | Very high |
| 20–30% | High | |
| 10–20% | Moderate | |
| 5–10% | Low | |
| <5% | Very low | |
| Orientation | South | Very high |
| East | High | |
| West | Moderate | |
| North | Low | |
| Plane | Very low | |
| Stratification | 3 | Low |
| 2 | Moderate | |
| 1 | High | |
| 0 (urban areas) | Null | |
| Fractional vegetation cover (FVC) | >40% | Low |
| 10–40% | Moderate | |
| 5–10%: | High | |
| <5% | Very high | |
| 0: urban areas and croplands | Null | |
| Vegetal sinuosity (S) | Shrub areas (S = 309) | Very low |
| Mixed (cropland and woodland) (S = 324) | Low | |
| Cropland, grassland and fallows (S = 1062) | Moderate | |
| Woodland (S = 3513) | High | |
| Vegetation units surface (VS) | Shrub areas (VS = 21.6 ha) | High |
| Mixed (cropland and woodland) (VS = 911.3 ha) | Moderate | |
| Woodland (VS = 1923.2 ha) | Low | |
| Cropland, grassland and fallows (VS = 22,770 ha) | Very low | |
| Area of each landscape unit in relation to the average extension | ||
| Quality | ||||||
|---|---|---|---|---|---|---|
| Very Low | Low | Moderate | High | Very High | ||
| Fragility | Very Low | I | I | III | IV | IV |
| Low | I | I | III | IV | IV | |
| Moderate | I | II | III | IV | V | |
| High | II | II | III | V | V | |
| Very High | II | II | III | V | V | |
| Nº | Name of the Landscape Unit |
|---|---|
| 1 | Ridges on quartzite with wooded vegetation |
| 2 | Degraded surface on slates with crops |
| 3 | Structural surface on sandstone with grassland |
| 4 | Polygenic surface on sandstone with crops |
| 5 | Hillsides over slope deposits with crops |
| 6 | Hillsides on slates with grasslands |
| 7 | Slopes on sandstone with crops |
| 8 | Hillsides over red materials with crops |
| 9 | Hillsides on sandstone with mixed crop/tree formations |
| 10 | Hillsides on red materials with mixed crop/tree formations |
| 11 | Hillsides over sandstone with wooded vegetation |
| 12 | Hillsides over red materials with wooded vegetation |
| 13 | Escarpments on sandstone with grasslands |
| 14 | Escarpments on sandstone with wooded vegetation |
| 15 | Fluvial incision on slate with grassland |
| 16 | Terraces with conglomerates and sands with irrigated crops |
| 17 | Terraces with conglomerates and sands with crops |
| 18 | Terraces with conglomerates and sands with mixed crop and tree formations |
| 19 | Terraces with conglomerates and sands with tree formations |
| 20 | Valley bottoms of sands, silts and clays with grasslands |
| 21 | Valley bottoms of sand, silt and clay with wooded vegetation |
| 22 | Semiendorheic areas of silt and clay with grassland |
| 23 | Tormes river |
| 24 | Urban areas |
| LU 1 (nº) | A 2 (ha) | Landscape Quality | Landscape Fragility | Need of Protection | ||||||||||||
|---|---|---|---|---|---|---|---|---|---|---|---|---|---|---|---|---|
| VL 3 | L | M | H | VH | VL | L | M | H | VH | VL | L | M | H | VH | ||
| 1 | 550 | 0 | 0 | 0 | 11 | 89 | 20 | 35 | 22 | 8 | 15 | 0 | 0 | 1 | 57 | 42 |
| 2 | 759 | 5 | 63 | 30 | 2 | 0 | 23 | 48 | 23 | 2 | 4 | 53 | 15 | 30 | 2 | 0 |
| 3 | 373 | 0 | 0 | 38 | 57 | 5 | 22 | 42 | 24 | 7 | 5 | 0 | 0 | 38 | 53 | 9 |
| 4 | 500 | 0 | 1 | 96 | 3 | 0 | 21 | 41 | 31 | 4 | 3 | 1 | 0 | 96 | 2 | 1 |
| 5 | 1007 | 4 | 40 | 16 | 24 | 16 | 11 | 43 | 32 | 9 | 5 | 31 | 14 | 16 | 24 | 15 |
| 6 | 2320 | 1 | 30 | 62 | 6 | 1 | 6 | 23 | 48 | 11 | 12 | 13 | 18 | 62 | 4 | 3 |
| 7 | 4606 | 1 | 13 | 76 | 10 | 0 | 10 | 24 | 51 | 8 | 7 | 5 | 9 | 76 | 7 | 3 |
| 8 | 6060 | 1 | 8 | 79 | 12 | 0 | 10 | 28 | 45 | 14 | 3 | 5 | 4 | 79 | 9 | 3 |
| 9 | 101 | 0 | 0 | 48 | 51 | 1 | 21 | 27 | 23 | 12 | 17 | 0 | 0 | 47 | 33 | 20 |
| 10 | 632 | 0 | 2 | 25 | 57 | 16 | 31 | 41 | 20 | 5 | 3 | 2 | 0 | 25 | 67 | 6 |
| 11 | 455 | 0 | 1 | 7 | 62 | 30 | 20 | 33 | 34 | 7 | 6 | 1 | 0 | 8 | 72 | 19 |
| 12 | 129 | 0 | 0 | 2 | 35 | 63 | 46 | 26 | 16 | 9 | 3 | 0 | 0 | 2 | 78 | 20 |
| 13 | 244 | 0 | 1 | 31 | 53 | 15 | 0 | 11 | 32 | 23 | 34 | 1 | 1 | 32 | 23 | 43 |
| 14 | 87 | 0 | 0 | 5 | 21 | 74 | 2 | 9 | 20 | 12 | 57 | 0 | 0 | 5 | 16 | 79 |
| 15 | 50 | 0 | 2 | 34 | 50 | 14 | 0 | 8 | 32 | 48 | 12 | 0 | 2 | 35 | 20 | 43 |
| 16 | 1967 | 19 | 49 | 30 | 2 | 0 | 0 | 8 | 43 | 44 | 5 | 9 | 59 | 30 | 1 | 1 |
| 17 | 2490 | 29 | 55 | 14 | 2 | 0 | 5 | 26 | 41 | 27 | 1 | 34 | 50 | 14 | 2 | 0 |
| 18 | 254 | 0 | 4 | 66 | 25 | 5 | 17 | 37 | 35 | 7 | 4 | 2 | 2 | 66 | 29 | 1 |
| 19 | 189 | 6 | 12 | 52 | 26 | 4 | 0 | 10 | 40 | 45 | 5 | 3 | 15 | 51 | 21 | 10 |
| 20 | 894 | 16 | 42 | 38 | 4 | 0 | 16 | 27 | 47 | 9 | 1 | 32 | 25 | 39 | 3 | 1 |
| 21 | 214 | 9 | 24 | 29 | 33 | 5 | 0 | 11 | 56 | 26 | 7 | 8 | 26 | 29 | 24 | 13 |
| 22 | 188 | 5 | 33 | 59 | 3 | 0 | 7 | 27 | 55 | 10 | 1 | 16 | 22 | 59 | 2 | 1 |
| Tot | 24069 | 5 | 24 | 54 | 12 | 5 | 10 | 27 | 42 | 15 | 6 | 12 | 17 | 54 | 12 | 5 |
© 2020 by the authors. Licensee MDPI, Basel, Switzerland. This article is an open access article distributed under the terms and conditions of the Creative Commons Attribution (CC BY) license (http://creativecommons.org/licenses/by/4.0/).
Share and Cite
Criado, M.; Martínez-Graña, A.; Santos-Francés, F.; Merchán, L. Landscape Evaluation as a Complementary Tool in Environmental Assessment. Study Case in Urban Areas: Salamanca (Spain). Sustainability 2020, 12, 6395. https://doi.org/10.3390/su12166395
Criado M, Martínez-Graña A, Santos-Francés F, Merchán L. Landscape Evaluation as a Complementary Tool in Environmental Assessment. Study Case in Urban Areas: Salamanca (Spain). Sustainability. 2020; 12(16):6395. https://doi.org/10.3390/su12166395
Chicago/Turabian StyleCriado, Marco, Antonio Martínez-Graña, Fernando Santos-Francés, and Leticia Merchán. 2020. "Landscape Evaluation as a Complementary Tool in Environmental Assessment. Study Case in Urban Areas: Salamanca (Spain)" Sustainability 12, no. 16: 6395. https://doi.org/10.3390/su12166395
APA StyleCriado, M., Martínez-Graña, A., Santos-Francés, F., & Merchán, L. (2020). Landscape Evaluation as a Complementary Tool in Environmental Assessment. Study Case in Urban Areas: Salamanca (Spain). Sustainability, 12(16), 6395. https://doi.org/10.3390/su12166395

