A New Robust Energy Management and Control Strategy for a Hybrid Microgrid System Based on Green Energy
Abstract
1. Introduction
2. Related Work
- Several energy management techniques were designed using the small-signal model. In spite of the straightforward design, small-signal-based control systems do not ensure stability, which is a crucial need for complex networks.
- Several present models face the challenges of partial plant dynamics because they disregard the impact of the inner controllers on the control system, thus altering the stability and performance of the converters.
- To the best of the authors knowledge, this is the first research paper that proposes an energy control system for homes, which regulates the frequency and restoration of the voltage for an islanded or a grid-connected microgrid, which is based on the use of a completely nonlinear framework, without considering uncertainties and parametric disturbances.
- This work proposes a new energy management framework specific to a hybrid microgrid. A localized photovoltaic and fuel cell generator control technique is proposed to manage the load connected to the hybrid system to AC loads as a feasible option for several commercial, domestic, and industrial load scenarios. The performance of the microgrid, both at steady state and in a dynamic scenario, is evaluated to validate the effectiveness of the proposed energy management technique.
- This distributed consensus-based system exhibits the preciseness of power sharing in case the electrical frequency is restored.
- This paper proposes a sophisticated EMS (Energy Management System) capable of providing an optimal operating technique for a typical Microgrid (MG) system where cost is the competitive objective function and emissions are the constraints.
- This work presents a hybrid microgrid architecture based on AC for a smart home, where better adoption of distributed electrical generation may isolate the grid from interference. Therefore, the system can have increased stability and safety despite the dynamic and complex grid environment.
- The MPPT (Maximum Power Point Tracking) method is used to photovoltaic installations to extract maximum energy from hybrid systems during varying environmental aspects.
3. Proposed System Description
4. Distributed Hybrid Energy Generation System
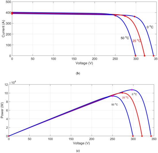
4.1. Photovoltaic Cell Modeling
4.2. Modeling of Photovoltaic Module
4.3. Battery Storage System
4.4. Loads
4.5. Fuel Cell Model
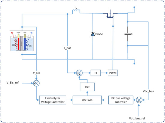
4.6. Electrolyzer Model
5. Control Method for Photovoltaics and Full Cell System
5.1. Control of the Converter Interfaced Fuel Cell
5.2. Control of the Converter Interfaced Photovoltaics
5.3. Control of Bidirectional-Converter Interfacing Battery
5.4. Control of Converter Interfaced Electrolyzer
5.5. Method of Hybrid Microgrid Control
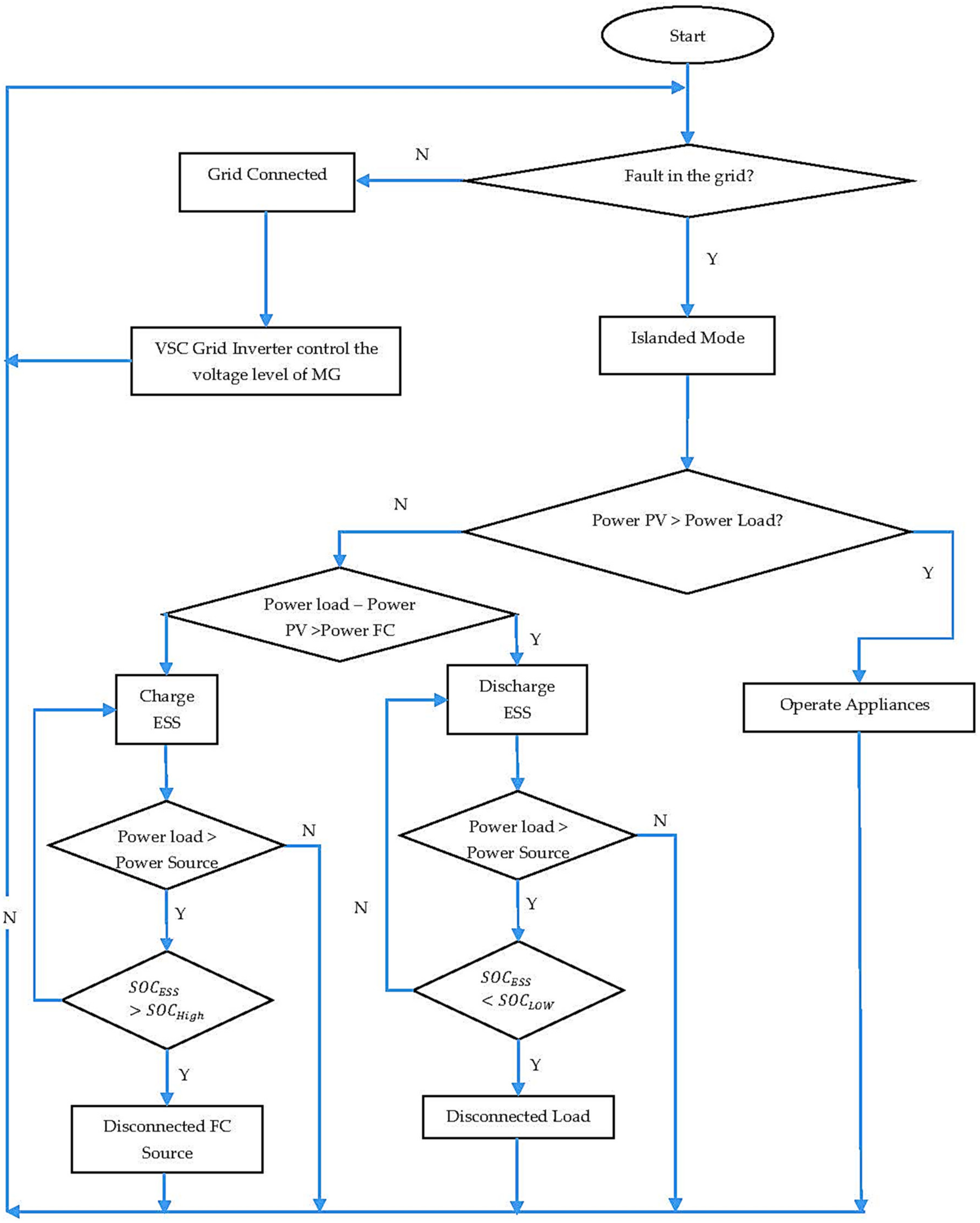
6. Supervisory Control Method of the Proposed System
- If > , then = − That is, if the radiation level is high enough, the photovoltaic powers the loads and the excess power is stored in hydrogen by the electrolyzer.
- If < and − ≤ , then − = . That is, if the photovoltaic cannot power the load, then the loads are connected directly to the photovoltaic and the fuel cell is switched on.
- If < and − > , then = = 0 and = .
7. Energy Management Systems in Houses
8. Results of Proposed System
9. Conclusions
Author Contributions
Funding
Conflicts of Interest
References
- Justo, J.J.; Mwasilu, F.; Lee, J.; Jung, J.W. AC-microgrids versus DC-microgrids with distributed energy resources: A review. Renew. Sustain. Energy Rev. 2013, 24, 387–405. [Google Scholar] [CrossRef]
- Basak, P.; Chowdhury, S.; Nee Dey, S.H.; Chowdhury, S.P. A literature review on integration of distributed energy resources in the perspective of control, protection and stability of microgrid. Renew. Sustain. Energy Rev. 2012, 16, 554–556. [Google Scholar] [CrossRef]
- Moradi, M.H.; Hajinazari, M.; Jamasb, S.; Paripour, M. An energy management system (EMS) strategy for combined heat and power (CHP) systems based on a hybrid optimization method employing fuzzy programming. Energy 2014, 86, 86–101. [Google Scholar] [CrossRef]
- Ma, X.; Wang, Y.; Qin, J. Generic Model of a Community-Based Microgrid Integrating Wind Turbines, Photovoltaic, and CHP Generations. Appl. Energy 2013, 112, 147–582. [Google Scholar] [CrossRef]
- Alonso, M.; Amaris, H.; Alvarez-Ortega, C. Integration of Renewable Energy Sources in Smart Grids by Means of Evolutionary Optimization Algorithms. J. Expert Syst. Appl. 2015, 39, 22–55. [Google Scholar] [CrossRef]
- Zhang, Y.; Gatsis, N.; Giannakis, B. Robust Energy Management for Microgrid with High-Penetration Renewables. IEEE Trans. Sustain. Energy 2015, 4, 45–53. [Google Scholar] [CrossRef]
- Lujano-Rojas, J.M.; Monteiro, C.; Dufo-López, R.; Bernal-Agustín, J.L. Optimum Load Management Strategy for Wind/Diesel/Battery Hybrid Power Systems. J. Renew. Energy 2015, 44, 288–295. [Google Scholar] [CrossRef]
- Delgado, C.; Navarro, D. Optimal Design of a Hybrid Renewable Energy System. In Proceedings of the 2014 Ninth International Conference on Ecological Vehicles and Renewable Energies (EVER), Monte-Carlo, Monaco, 25–27 March 2014. [Google Scholar] [CrossRef]
- Helal, S.; Najee, J.; Hanna, M.; Shaaban, F.; Osman, A.; Hassan, S. An Energy Management System for Hybrid Microgrids in Remote Communities. Can. Conf. Electr. Comput. Eng. 2019, 1275–1286. [Google Scholar] [CrossRef]
- Correa, C.; Marulanda, G.; Garces, A. Optimal microgrid management in the colombian energy market with demand response and energy storage. In Proceedings of the 2016 IEEE Power and Energy Society General Meeting (PESGM), Boston, MA, USA, 17–21 July 2016; pp. 145–156. [Google Scholar] [CrossRef]
- Dufo, R.; Agustín, B. Optimization of Control Strategies for Stand-Alone Renewable Energy Systems with Hydrogen Storage. Renew. Energy 2007, 34, 124–134. [Google Scholar] [CrossRef]
- Das, B.K.; Al-Abdeli, Y.M.; Kothapalli, G. Effect of Load Following Strategies, Hardware, and Thermal Load Distribution on Stand-Alone Hybrid CCHP Systems. Appl. Energy 2018, 4, 34–45. [Google Scholar] [CrossRef]
- Luna, A.; Meng, L.; Diaz, N.; Graells, M.; Vasquez, J.; Guerrero, J. Online Energy Management Systems for Microgrids: Experimental Validation and Assessment Framework. IEEE Trans. Power Electron. 2018, 33, 134–146. [Google Scholar] [CrossRef]
- Abedini, M.; Moradi, H.; Hosseinian, S. Optimal management of microgrids including renewable energy sources using GPSO-GM algorithm. Renew. Energy 2016, 56, 45–55. [Google Scholar] [CrossRef]
- Marzband, M.; Azarinejadian, F.; Savaghebi, M.; Guerrero, J. An Optimal Energy Management System for Islanded Microgrids Based on Multipored Artificial Bee Colony Combined with Markov Chain. IEEE Trans. Sustain. Energy 2017, 45, 67–87. [Google Scholar] [CrossRef]
- Rouholamini, M.; Mohammadian, M. Heuristic-Based Power Management of a Grid-Connected Hybrid Energy System Combined with Hydrogen Storage. Renew. Energy 2016, 89, 12–24. [Google Scholar] [CrossRef]
- Almada, B.; Leão, R.; Sampaio, F.; Barroso, G. A Centralized and Heuristic Approach for Energy Management of an AC Microgrid. Renew. Sustain. Energy Rev. 2016, 45, 67–87. [Google Scholar] [CrossRef]
- Merabet, A.; Tawfique, A.; Ibrahim, K.; Beguenane, R.; Ghias, A. Energy Management and Control System for Laboratory Scale Microgrid Based Wind-PV-Battery. IEEE Trans. Sustain. Energy 2017, 8, 217–224. [Google Scholar] [CrossRef]
- Farzin, H.; Firuzabad, F.; Moeini-Aghtaie, M. Stochastic Energy Management of Microgrids during Unscheduled Islanding Period. IEEE Trans. Ind. Inform. 2017, 13, 1079–1087. [Google Scholar] [CrossRef]
- Battistelli, C.; Agalgaonkar, Y.; Pal, B. Probabilistic dispatch of remote hybrid microgrids including battery storage and load management. IEEE Trans. Smart Grid 2017, 8, 1305–1317. [Google Scholar] [CrossRef]
- Hussaian Basha, C.; Rani, C.; Brisilla, R.M.; Odofin, S. Mathematical Design and Analysis of Photovoltaic Cell Using MATLAB/Simulink. Soft Computing for Problem Solving. Adv. Intel. Syst. 2019, 1048, 711–726. [Google Scholar] [CrossRef]
- Sangwongwanich, A.; Blaabjerg, F. Mitigation of Interharmonics in PV Systems with Maximum Power Point Tracking Modification. IEEE Trans. Power Elect. 2019, 34, 8279–8282. [Google Scholar] [CrossRef]
- Rakhshan, M.; Vafamand, N.; Khooban, M.H.; Blaabjerg, F. Maximum Power Point Tracking Control of Photovoltaic Systems: A Polynomial Fuzzy Model-Based Approach. IEEE J. Emerg. Sel. Top. Power Electron. 2018, 6, 292–299. [Google Scholar] [CrossRef]
- Subramaniyan, A.B.; Pan, R.; Kuitche, J.; TamizhMani, G. Quantification of En-vironmental Effects on PV Module Degradation: A Physics-Based Data-Driven Modeling Method. IEEE J. Photovolt. 2018, 8, 1289–1296. [Google Scholar] [CrossRef]
- Bilal Naji, A.; Basil, H.J.; Anvari-Moghaddam, A.; Blaabjerg, F. A New Robust Control Strategy for Parallel Operated Inverters in Green Energy Applications. Energies 2020, 13, 3480. [Google Scholar] [CrossRef]
- Fathima, A.H.; Palanisamy, K. Optimization in Microgrids with Hybrid Energy Systems—A Review. Renew. Sustain. Energy Rev. 2015, 45, 431–446. [Google Scholar] [CrossRef]
- Mao, L.; Jackson, L.; Davies, B. Effectiveness of a novel sensor selection algorithm in PEM fuel cell on-line diagnosis. IEEE Trans. Ind. Electron 2018, 65, 7301–7310. [Google Scholar] [CrossRef]
- Ghenai, C.; Salameh, T.; Merabet, A. Technical economic analysis of off-grid solar PV/fuel cell energy system for residential community in desert region. Int. J. Hydrog Energy 2018, 6, 97–105. [Google Scholar] [CrossRef]
- Ghenai, C.; Bettayeb, M. Optimized design and control of an off-grid solar PV/hydrogen fuel cell power system for green buildings. IOP Conf. Ser. Earth Environ. 2017, 93, 1–11. [Google Scholar] [CrossRef]
- García, P.; Torreglosa, J.; Fernández, L.; Jurado, F. Control Strategies for High-Power Electric Vehicles Powered by Hydrogen Fuel Cell, Battery and Supercapacitor. Expert Syst. Appl. 2016, 40, 4791–4804. [Google Scholar] [CrossRef]























| Parameters | Value |
|---|---|
| Series connected modules | |
| Parallel string | |
| Voltage of open circuit | |
| Maximum voltage | |
| Temperature coefficient of | −0.27269 (%/°C) |
| Short-circuit current | |
| Maximum current | |
| Temperature coefficient of | 0.061745 (%/°C) |
| Shunt resistance | 269.5934 Ω |
| Series resistance | 0.37152 Ω |
| Diode ideality factor | 0.945 |
| Diode saturation current | (A) |
| PV type | SPR-305E-WHT-D |
| Number of cells | 96 |
| Parameters | Values |
|---|---|
| Capacity | |
| Voltage | |
| Initial State of Charge (SoC) | |
| Battery response time | (s) |
| Voltage of fully charged | |
| Current of discharge | |
| Voltage of cutoff | |
| Resistance |
| Item | Symbols | Values |
|---|---|---|
| Power of fuel cell | – | 40–50 (kW) |
| Depth of battery discharge | – | 60–90 (%) |
| Voltage of DC bus | – | 280–330 (V) |
| Nominal voltage of fuel cell | 250 (V) |
| Item | Description |
|---|---|
| Photovoltaics | 100 kW |
| Proton exchange membrane (PEM) fuel cell | 50 kW (peak) |
| Capacity of battery | |
| Voltage of battery | |
| Initial SoC of battery | |
| Voltage of the fully charged of battery | |
| Current of battery discharge | |
| Super capacitor | 291 V, 15.6 F, (six 48.6 V cells in series) |
© 2020 by the authors. Licensee MDPI, Basel, Switzerland. This article is an open access article distributed under the terms and conditions of the Creative Commons Attribution (CC BY) license (http://creativecommons.org/licenses/by/4.0/).
Share and Cite
Naji Alhasnawi, B.; Jasim, B.H.; Esteban, M.D. A New Robust Energy Management and Control Strategy for a Hybrid Microgrid System Based on Green Energy. Sustainability 2020, 12, 5724. https://doi.org/10.3390/su12145724
Naji Alhasnawi B, Jasim BH, Esteban MD. A New Robust Energy Management and Control Strategy for a Hybrid Microgrid System Based on Green Energy. Sustainability. 2020; 12(14):5724. https://doi.org/10.3390/su12145724
Chicago/Turabian StyleNaji Alhasnawi, Bilal, Basil H. Jasim, and M. Dolores Esteban. 2020. "A New Robust Energy Management and Control Strategy for a Hybrid Microgrid System Based on Green Energy" Sustainability 12, no. 14: 5724. https://doi.org/10.3390/su12145724
APA StyleNaji Alhasnawi, B., Jasim, B. H., & Esteban, M. D. (2020). A New Robust Energy Management and Control Strategy for a Hybrid Microgrid System Based on Green Energy. Sustainability, 12(14), 5724. https://doi.org/10.3390/su12145724

