Design for Societal Resilience: The Risk Evaluation Diversity-Aiding Approach (RED-A)
Abstract
1. Introduction
- The degree to which society has voluntarily accepted the risk, irrespective of contrary evidence [14].
2. Definition of Terms and Context: Complex, Uncertain and Ambiguous Systemic Risks
3. Materials and Methods
3.1. Research Gap and Related Work
- heterogenous risk evaluation approaches.
- approaches that facilitate tolerability and acceptability judgements; and
- approaches for complex, uncertain, and ambiguous systemic risks.
3.2. Research Questions
- RSUBQ1: Does the publication offer a conceptualisation of risk evaluation criteria?
- RSUBQ2: Does the publication describe a risk evaluation approach to address uncertainty, complexity and ambiguity?
- RSUBQ3: Do the publications and practice guide the design of the RED-A typology of risk evaluation criteria and checklist for evaluating uncertainty, complexity and ambiguity?
- RSUBQ4: What result from applying RED-A to the select publications and practice?
- RSUBQ5: To what extent is the RED-A criteria applicable in Solotvyno municipality, Ukraine (select case study)?
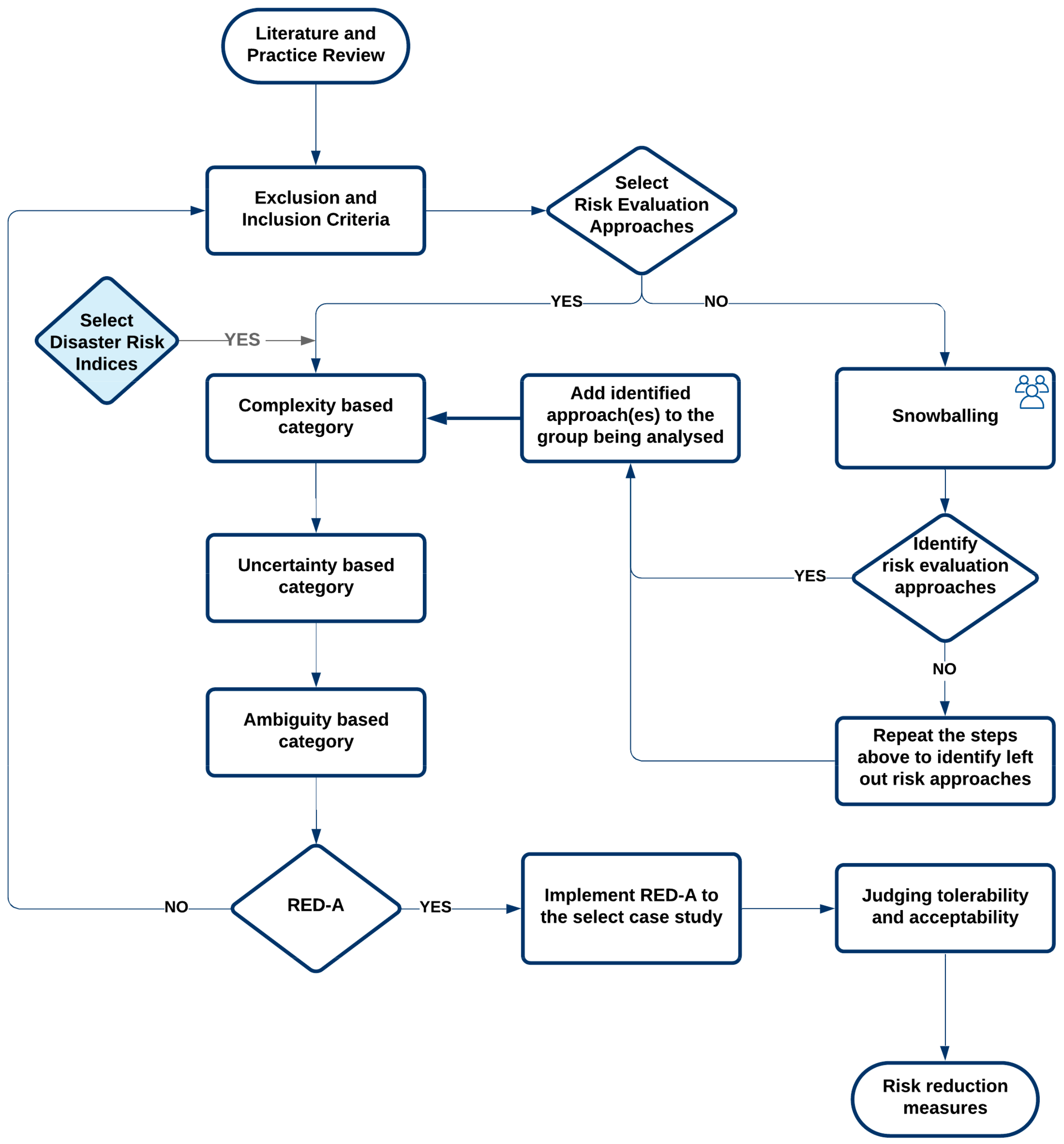
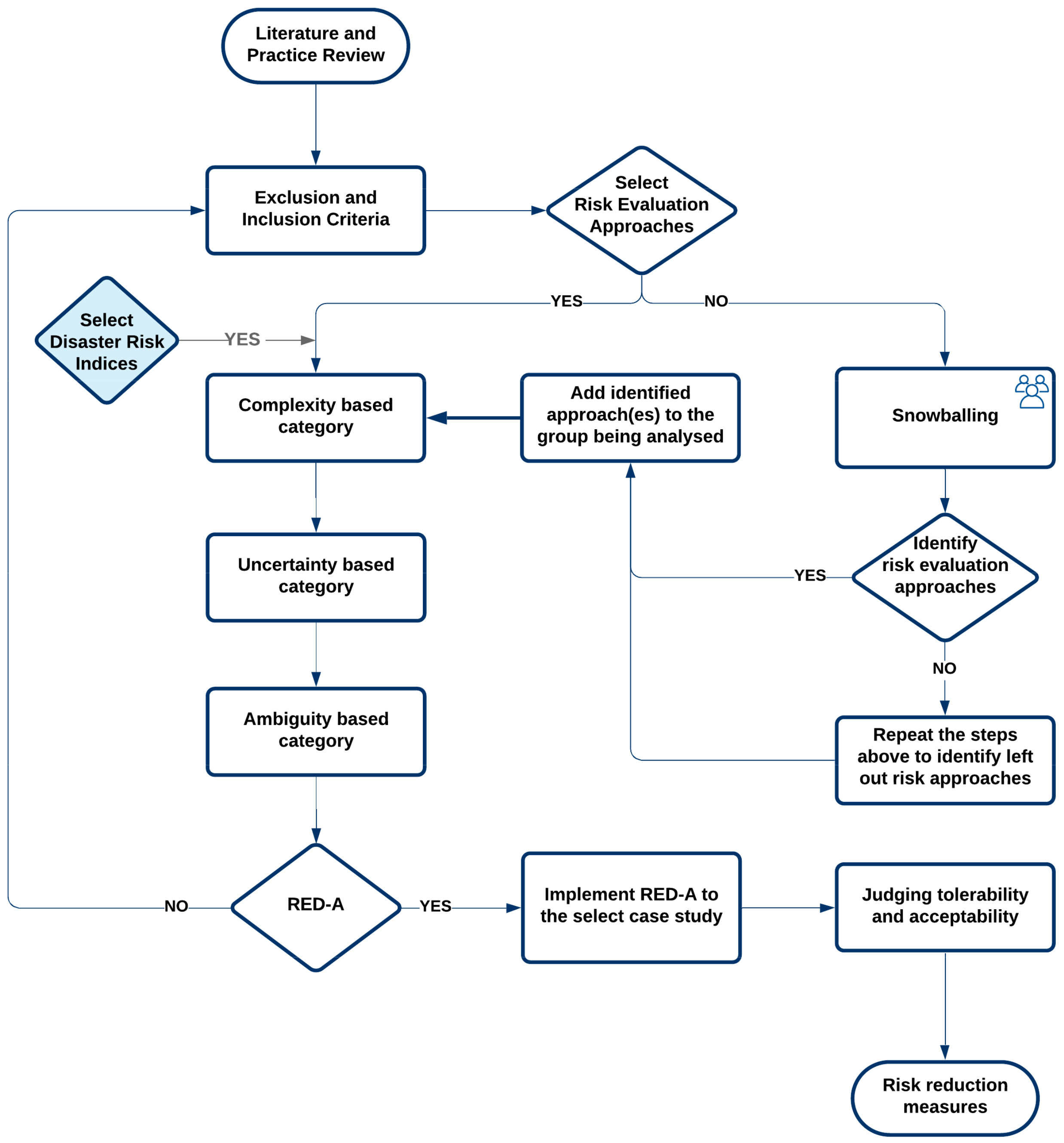
3.3. The Strategy for Searching for Risk Evaluation Approaches
3.4. Selection of the Articles to Study
3.5. Snowballing
- The WorldRiskIndex scientifically managed and calculated by the Institute for Law of Peace and Armed Conflict (IFHV) at Ruhr University Bochum. The index comprises of 180 countries and since 2011 its annual WorldRiskReport is published by Bündnis Entwicklung Hilft. All the annual reports are easily accessed through the official webpage [47].
- The Index for Risk Management—InfoRM. InfoRM was initiated in October 2012 at the Joint Research Centre of the European Commission (JRC) workshop. It is a collaboration between the European Commission and the Inter-Agency Standing Committee Reference Group on Risk, Early Warning and Preparedness. European Commission JRC manages and is the technical lead of InfoRM. It is designed to support disaster risk prevention, preparedness and response decisions. This index is different from the other three since its outputs and data are updated regularly and are made readily accessible in different formats [42].
- The Global Urban Risk Index developed by the World Bank provides information on the high-risk cities to natural hazards and an analysis of temporal changes to risk levels. The index supports the prioritisation of disaster risks and guides the transition from managing emergencies to managing risks [48].
3.6. Quality Assessment of the Literature and Practice Review
- RSUBQ1: Does the publication/index offer a conceptualisation of risk evaluation criteria?
- RSUBQ2: Does the publication/index describe a risk evaluation approach to address uncertainty, complexity and ambiguity?
- RSUBQ3: Do the publications and practice guide the design of the RED-A typology of risk evaluation criteria and checklist for evaluating uncertainty, complexity and ambiguity?
- RSUBQ4: What result appears from applying RED-A to the select publications and practice?
3.7. Extraction of Data
3.8. Analysis and Categorising Data
4. Categorisation of the Results
4.1. What Is the Conceptualisation of Risk Evaluation Criteria for Each of the Select Publications and Practice?
4.1.1. Risk Conceptualization in Selected Publications
4.1.2. Risk Conceptualization in Practice (Select Indices)
4.2. Do the Select Risk Evaluation Approaches Address Uncertainty, Complexity, and Ambiguity?
4.3. What Is the Typology of RED-A Criteria for Evaluating Uncertainty, Complexity, and Ambiguity?
4.4. What Result from Applying Risk Evaluation Diversity-Aiding Approach (RED-A)?
4.5. What Result from Applying RED-A to Solotvyno Municipality?
5. Discussion: Risk Evaluation Diversity-Aiding Approach
5.1. Overview of the RED-A Design and Application Process
5.2. Added Value of RED-A in Unveiling Implicit or Cognitive Biases
- •
- •
- •
- •
- •
- •
- •
- •
- •
5.3. Embodied Uncertainty: Towards Diversity in Risk Evaluation
6. Conclusions
Supplementary Materials
Author Contributions
Funding
Acknowledgments
Conflicts of Interest
Appendix A
- Agency, E.E. Risk Management and New Directions, in Environmental Risk Assessment—Approaches. Exp. Inf. Sources 19984, 119–124.
- Agrawal, N. Disaster Risk Evaluation–Qualitative Methods, in Natural Disasters and Risk Management in Canada; Springer: Geneva, Switzerland, 2018.
- Aven, T.; Vinnem, J.E. On the use of risk acceptance criteria in the offshore oil and gas industry. Reliab. Eng. Syst. Saf. 2005, 90, 15–24.
- Cross, F.B. Facts and values in risk assessment. Reliab. Eng. Syst. Safety 1998, 59, 27–40.
- Drottz-Sjoberg, B.-M. Perception of Risk: Studies of Risk Attitudes, Perceptions and Definitions; Stockholm School of Economics: Stockholm, Sweden, 1991; p. 256.
- HSE, Reducing risks, protecting people. 2001. Available online: https://www.hse.gov.uk/risk/theory/r2p2.pdf (accessed on 06/06/2020).
- Kasperson, R.E. Acceptability of Human Risk. Environ. Health Perspect. 1983, 52, 15–20.
- Klinke, A.; Renn, O. A New Approach to Risk Evaluation and Management: Risk-Based, Precaution-Based, and Discourse-Based Strategies 1. Risk Anal. 2002, 22, 1071–1094.
- Kristensen, V.; Aven, T.; Ford, D. A new perspective on Renn and Klinke’s approach to risk evaluation and management. Reliab. Eng. Syst. Saf. 2006, 91, 421–432.
- Pei, J. and Wang, G. and Luo, S. and Luo, Y.; Societal risk acceptance criteria for pressure pipelines in China. Saf. Sci. 2018, 109, 20–26.
- Philipson, L.L. Risk Acceptance Criteria and Their Development. J. Med. Syst. 1983, 7, 437–154.
- Plattner, T. Modelling public risk evaluation of natural hazards: A conceptual approach. Nat. Hazards Earth Syst. Sci. 2005, 5, 357–366.
- Pollard, S.; Davidson, R.D.; Yearsley, R. Strategic Risk Assessment: A Decision Tool for Complex Decisions; Centre for Risk Analysis and Options Appraisal: London, UK, 2000.
- Renn, O. White Paper on Risk Governance: Toward an Integrative Framework, in Global Risk Governance; Springer: Geneva, Switzerland, 2008; pp. 3–73.
- Rodrigues, M.A.; Arezes, P.M.; Leão, C.P. Defining risk acceptance criteria in occupational settings: A case study in the furniture industrial sector. Saf. Sci. 2015, 80, 288–295.
- Tchiehe, D.N.; Gauthier, F. Classification of risk acceptability and risk tolerability factors in occupational health and safety. Saf. Sci. 2017, 92, 138–147.
Appendix B
| Evaluation Criteria | Represents |
|---|---|
| Voluntariness | Voluntariness |
| Reducibility | Reducibility Predictability Avoidability |
| Knowledge | Familiarity Knowledge about risk Manageability |
| Endangerment | Controllability, Number of people affected Fatality of consequences Distribution of victims Scope of area affected Immediacy of effects Directness of impact |
| Extent of damage | Extent of damage |
| Frequency of event | Frequency of event |
| Attribute | Explanation |
|---|---|
| Stock at Risk | Represents a valuation of the overall harm, either in economic terms of in terms of numbers of receptors. |
| Knock-on Effects | Reflects that harm to one receptor may affect the wellbeing of another receptor. |
| Spatial Extent | Denotes the overall area in which exposures to the hazard that causes environmental harm are experienced. |
| Heterogeneity | Reflects that within the overall area denoted by Spatial Extent, there may be heterogeneity in exposure to the hazard. |
| Sensitivity of Receptor | Reflects the proportion of receptors exposed that exhibit the harm. |
| Severity of Effect | Defines the general physical effect on an individual sensitive receptor only. |
| Temporal Extent | Denotes the time that the environmental harm will be experienced. |
| Latency | The period before the consequent environmental harm is realised during the hazard. |
| Accumulation | The changes in rate at which the harm progresses. |
| Reversibility | Considers both whether the effects of the harm are reversible and, if so, over what time scale. |
| Scarcity | Reflects the abundance of the receptor and is used to consider the loss of cultural resources, and physical environments. |
| Dread | Reflects that society can have an aversion to, or fear of, a harm that may be unrelated to its physical nature. |
| Unfamiliarity | Assesses concern that may arise out of low knowledge and understanding of the harm. |
| Notoriety | Reflects the potential for raised awareness of, and anxiety about, the harm via the media and other channels and information. |
| Unfairness | Reflects the discontent that may arise from the inequity or unfairness of a harm’s distribution. |
| Imposition | Measures the social value afforded by the degree of personal control over the harm. |
| Distrust | Captures the consequences of a lack of trust in the characterization of the harm or in those responsible for its management. |
References
- Kundzewicz, Z.; Krysanova, V.; Dankers, R.; Hirabayashi, Y.; Kanae, S.; Hattermann, F.; Huang, S.; Milly, P.; Stoffel, M.; Driessen, P. Differences in projections of changes in flood hazard in Europe—Their causes and consequences for decision making. Hydrol. Sci. J. 2016. submitted, in review. [Google Scholar] [CrossRef]
- Center for Research on the Epidemiology of Disasters (CRED). Disaster 2019: Year in review. In Cred Crunch Newsletter; Center for Research on the Epidemiology of Disasters (CRED): Louvain, Belgium, 2020; p. 2. [Google Scholar]
- Alfieri, L.; Feyen, L.; Dottori, F.; Bianchi, A. Ensemble flood risk assessment in Europe under high end climate scenarios. Glob. Environ. Chang. 2015, 35, 199–212. [Google Scholar] [CrossRef]
- Wright, K. Resilient communities? Experiences of risk and resilience in a time of austerity. Int. J. Disaster Risk Reduct. 2016, 18, 154–161. [Google Scholar] [CrossRef]
- Driessen, P.; Hegger, D.; van Rijswick, H.; Kundzewicz, Z.W. Toward more resilient flood risk governance: Guest Editorial, part of a special feature on Toward More Resilient Flood Risk Governance. Ecol. Soc. 2016, 21, 53. [Google Scholar] [CrossRef]
- UNISDR (United Nations International Strategy for Disaster Reduction). The Sendai Framework for Disaster Risk Reduction 2015–2030; United Nations, Ed.; UNDRR: Sendai, Japan, 2015. [Google Scholar]
- Van den Brink, M.; Termeer, C.; Meijerink, S. Are Dutch water safety institutions prepared for climate change? J. Water Clim. Chang. 2011, 2, 272–287. [Google Scholar] [CrossRef]
- Aerts, J.C.; Botzen, W.; van der Veen, A.; Krywkow, J.; Werners, S. Dealing with uncertainty in flood management through diversification. Ecol. Soc. 2008, 13, 41. [Google Scholar] [CrossRef]
- Wardekker, J.A.; de Jong, A.; Knoop, J.M.; van der Sluijs, J.P. Operationalising a resilience approach to adapting an urban delta to uncertain climate changes. Technol. Forecast. Soc. Chang. 2010, 77, 987–998. [Google Scholar] [CrossRef]
- Innocenti, D.; Albrito, P. Reducing the risks posed by natural hazards and climate change: The need for a participatory dialogue between the scientific community and policy makers. Environ. Sci. Policy 2011, 14, 730–733. [Google Scholar] [CrossRef]
- Hegger, D.; Driessen, P.; Bakker, M.; Alexander, M.; Beyers, J.-C.; Buijze, A.; Chorynski, A.; Crabbé, A.; Deketelaere, K.; Delvaux, B. A View on More Resilient Flood Risk Governance: Key Conclusions of the STAR-FLOOD Project; STAR-FLOOD Consortium, Digitala Vetenskapliga Arkivet (DiVA): Tours, France, 2016. [Google Scholar]
- Wesselink, A.; Warner, J.; Syed, M.A.; Chan, F.; Tran, D.D.; Huq, H.; Huthoff, F.; Thuy, F.L.; Thuy, N.L.; Pinter, N. Trends in flood risk management in deltas around the world: Are we going ‘soft’. Int. J. Water Gov. 2015, 3, 25–46. [Google Scholar]
- Klinke, A.; Renn, O. A new approach to risk evaluation and management: Risk-based, precaution-based, and discourse-based strategies 1. Risk Anal. 2002, 22, 1071–1094. [Google Scholar] [CrossRef]
- Plattner, T. Modelling public risk evaluation of natural hazards: A conceptual approach. Nat. Hazards Earth Syst. Sci. 2005, 5, 357–366. [Google Scholar] [CrossRef][Green Version]
- Kristensen, V.; Aven, T.; Ford, D. A new perspective on Renn and Klinke’s approach to risk evaluation and management. Reliab. Eng. Syst. Saf. 2006, 91, 421–432. [Google Scholar] [CrossRef]
- Pollard, S.; Davidson, R.D.; Yearsley, R. Strategic Risk Assessment: A Decision Tool for Complex. Decisions; Centre for Risk Analysis and Options Appraisal: London, UK, 2000. [Google Scholar]
- Renn, O.; Klinke, A. Risk governance and resilience: New approaches to cope with uncertainty and ambiguity. In Risk Governance; Springer: Berlin/Heidelberg, Germany, 2015; pp. 19–41. [Google Scholar]
- De Marchi, B.; Ravetz, J.R. Risk management and governance: A post-normal science approach. Futures 1999, 31, 743–757. [Google Scholar] [CrossRef]
- Renn, O.; Klinke, A.; Van Asselt, M. Coping with complexity, uncertainty and ambiguity in risk governance: A synthesis. Ambio 2011, 40, 231–246. [Google Scholar] [CrossRef]
- Khrushchev, D. Regional structural-lithological1modeling of sedimentary cover. Геoлoгічний журнал 2015, 2, 27–38. [Google Scholar] [CrossRef][Green Version]
- European Commission. Advisory Mission to Ukraine Solotvyno Salt Mine Area; Union Civil Protection Mechanism, DG ECHO: Brussels, Belgium, 2016. [Google Scholar]
- Poklad, A. Ecological Disaster in Solotvino; Sumy State University: Sumy, Ukraine, 2010. [Google Scholar]
- Onencan, A.M.; Meesters, K.; van de Walle, B. Methodology for participatory GIS risk mapping and Citizen Science for Solotvyno Salt Mines. Remote Sens. 2018, 10, 1828. [Google Scholar] [CrossRef]
- Aven, T.; Renn, O. On risk defined as an event where the outcome is uncertain. J. Risk Res. 2009, 12, 1–11. [Google Scholar] [CrossRef]
- Onencan, A.M.; Van de Walle, B. Designing disaster diplomacy in the context of a climate change water game. In Proceedings of the International Simulation and Gaming Association Conference, Delft, The Netherlands, 10–14 July 2017; pp. 43–57. [Google Scholar]
- Paton, D.; Buergelt, P.T.; Campell, A. Learning to co-exist with environmental hazards: Community and societal perspectives and strategies. In Advances in Environmental Research; Nova Science Publishers Inc.: New York, NY, USA, 2015; pp. 1–24. [Google Scholar]
- Hellstroem, T. Emerging Technological and Systemic Risk: Three Cases with Management Suggestions; Contribution to the OECD International Futures Project on Emerging Systemic Risks; OECD: Paris, France, 2001. [Google Scholar]
- Onencan, A.; Kortmann, R.; Kulei, F.; Enserin, B. MAFURIKO: Design of nzoia basin location based flood game. Procedia Eng. 2016, 159, 133–140. [Google Scholar] [CrossRef]
- OECD. Emerging Systemic Risks; Final Report to the OECD Futures Project; OECD: Paris, France, 2003. [Google Scholar]
- Aven, T.; Renn, O. The role of quantitative risk assessments for characterizing risk and uncertainty and delineating appropriate risk management options, with special emphasis on terrorism risk. Risk Anal. 2009, 29, 587–600. [Google Scholar] [CrossRef]
- Doyle, E.E.; McClure, J.; Paton, D.; Johnston, D.M. Uncertainty and decision making: Volcanic crisis scenarios. Int. J. Disaster Risk Reduct. 2014, 10, 75–101. [Google Scholar] [CrossRef]
- Jóźwiak, I. Mobility, Work and Citizenship in Uncertain Times. An Ethnography of Cross-Border Links at the Boundaries of the European Union; University of Warsaw: Warszawa, Poland, 2016. [Google Scholar]
- Klinke, A.; Renn, O. Adaptive and integrative governance on risk and uncertainty. J. Risk Res. 2012, 15, 273–292. [Google Scholar] [CrossRef]
- Kasperson, R.E. Acceptability of human risk. Environ. Health Perspect. 1983, 52, 15–20. [Google Scholar] [CrossRef] [PubMed]
- Tchiehe, D.N.; Gauthier, F. Classification of risk acceptability and risk tolerability factors in occupational health and safety. Saf. Sci. 2017, 92, 138–147. [Google Scholar] [CrossRef]
- Jóźwiak, I. Ethnicity, labour and mobility in the contemporary borderland. A case study of a transcarpathian township. Cent. East. Eur. Migr. Rev. 2014, 3, 27–39. [Google Scholar]
- Kitchenham, B.; Charters, S. Guidelines for Performing Systematic Literature Reviews in Software Engineering; Keele University and Durham University Joint Report; EBSE: Keele, UK, 2007. [Google Scholar]
- Müller, S.; Rau, H.A. Decisions under uncertainty in social contexts. Games Econ. Behav. 2019, 116, 73–95. [Google Scholar] [CrossRef]
- Tversky, A.; Simonson, I. Context-dependent preferences. Manag. Sci. 1993, 39, 1179–1189. [Google Scholar] [CrossRef]
- Sword-Daniels, V.; Eriksen, C.; Hudson-Doyle, E.E.; Alaniz, R.; Adler, C.; Schenk, T.; Vallance, S. Embodied uncertainty: Living with complexity and natural hazards. J. Risk Res. 2018, 21, 290–307. [Google Scholar] [CrossRef]
- Renn, O.; Klinke, A. Complexity, Uncertainty and Ambiguity in Inclusive Risk Governance; CSIRO Publishing: Collingwood, Australia, 2012. [Google Scholar]
- IASC Reference Group on Risk, Early Warning and Preparedness. Index for Risk Management—InfoRM GRI 2020; IASC: Geneva, Switzerland; EC: Brussels, Belgium, 2020. [Google Scholar]
- University of Bedfordshire. Writing the Method Section of a Systematic Literature Review in a Dissertation; University of Bedfordshire: Bedford, UK, 2020; pp. 1–3. [Google Scholar]
- Patino, C.M.; Ferreira, J.C. Inclusion and exclusion criteria in research studies: Definitions and why they matter. J. Bras. Pneumol. 2018, 44, 84. [Google Scholar] [CrossRef]
- Renn, O. White paper on risk governance: Toward an integrative framework. In Global Risk Governance; Springer: Berlin/Heidelberg, Germany, 2008; pp. 3–73. [Google Scholar]
- Wohlin, C. Guidelines for Snowballing in Systematic Literature Studies and a Replication in Software Engineering; Blekinge Institute of Technology: Karlskrona, Sweden, 2014. [Google Scholar]
- Day, S.J.; Forster, T.; Himmelsbach, J.; Korte, L.; Mucke, P.; Radtke, K.; Thielbörger, P.; Weller, D. World risk report 2019. In World Risk Report; Bündnis Entwicklung Hilft: Aachen, Germany; Ruhr University Bochum—Institute for International Law of Peace and Armed Conflict (IFHV): Bochum, Germany, 2019; p. 71. [Google Scholar]
- Brecht, H.; Deichmann, U.; Wang, H.G. A Global Urban Risk Index; World Bank: Washington, DC, USA, 2013. [Google Scholar]
- OCHA Regional Office for Asia and the Pacific (ROAP). OCHA 2012 Global Focus Model; Maplecroft: Bangkok, Thailand, 2013; p. 2. [Google Scholar]
- De Groeve, T.; Poljansek, K.; Vernaccini, L. Index for Risk Management-INFORM, Version 2015; Concept and Methodology; European Commission: Brussels, Belgium, 2015. [Google Scholar]
- Cardona, O.D. Disaster risk and vulnerability: Concepts and measurement of human and environmental insecurity. In Coping with Global Environmental Change, Disasters and Security; Springer: Berlin/Heidelberg, Germany, 2011; pp. 107–121. [Google Scholar]
- Phelan, S.E. What is complexity science, really? Emerg. J. Complex. Issues Organ. Manag. 2001, 3, 120–136. [Google Scholar] [CrossRef]
- Health and Safety Executive (HSE). Reducing Risks, Protecting People; HSE: Guernsey, UK, 2001. [Google Scholar]
- ISO. ISO 31000 2018: Plain English Definitions; ISO: Geneva, Switzerland, 2018. [Google Scholar]
- Onencan, A. Institutional Change through Social Learning: Climate Change Policy Gaming in Kenya; Delft University of Technology: Delft, The Netherlands, 2019. [Google Scholar]
- Paton, D.; Johnston, D. Disaster Resilience: An Integrated Approach; Charles C Thomas Publisher: Springfield, IL, USA, 2017. [Google Scholar]
- Onencan, A.M.; Van de Walle, B. From paris agreement to action: Enhancing climate change familiarity and situation awareness. Sustainability 2018, 10, 1929. [Google Scholar] [CrossRef]
- Onencan, A.M.; Enserink, B.; Van de Walle, B. Sustainability indicators: Monitoring cross-county water cooperation in the Nzoia river basin, Kenya. Sustainability 2019, 11, 560. [Google Scholar] [CrossRef]
- Paton, D.; Smith, L.; Johnston, D. When good intentions turn bad: Promoting natural hazard preparedness. Aust. J. Emerg. Manag. 2005, 20, 25. [Google Scholar]
- Onencan, A.M.; Enserink, B.; Van de Walle, B. A study of trust and cooperation in the Nzoia river basin using a water policy game. Sustainability 2018, 10, 4678. [Google Scholar] [CrossRef]
- Paton, D. Preparing for natural hazards: The role of community trust. Disaster Prev. Manag. 2007, 16, 370–379. [Google Scholar] [CrossRef]
- Onencan, A.M.; Enserink, B.; Van de Walle, B. Influence of personal attributes and demographic diversity on Nzoia basin negotiation outcomes. Water 2019, 11, 227. [Google Scholar] [CrossRef]
- Paton, D.; Smith, L.; Daly, M.; Johnston, D. Risk perception and volcanic hazard mitigation: Individual and social perspectives. J. Volcanol. Geotherm. Res. 2008, 172, 179–188. [Google Scholar] [CrossRef]
- Miettinen, R.; Virkkunen, J. Epistemic objects, artefacts and organizational change. Organization 2005, 12, 437–456. [Google Scholar] [CrossRef]
- Paton, D. Disaster resilience: Building capacity to co-exist with natural hazards and their consequences. In Disaster Resilence: An Integrative Approach; Charles C Thomas Publisher Ltd.: Springfield, IL, USA, 2006; pp. 3–10. [Google Scholar]






| Keywords | Databases | Search Outcome | Last Date of Search |
|---|---|---|---|
| (“risk evaluation approaches,” OR “community-based risk evaluation,” OR “community-based risk evaluation approaches,” OR “risk evaluation methods,” OR “criteria for evaluating risk,” AND (“disaster,” OR “natural hazards,” OR “hazards”) | Google Scholar | 1060 | 08/05/2020 |
| ScienceDirect | 446 | ||
| SpringerLink | 201 | ||
| Scopus | 81 | ||
| JSTOR | 5 |
| Inclusion |
|
| Exclusion |
|
| Risk Category | Strategy | Stakeholder Participation |
|---|---|---|
| Cause-effect risk-based strategy | Instrumental discourse
|
| Robustness risk-based strategy | Epistemological discourse
|
| Precaution-based strategy | Reflective discourse
|
| Resilience-based strategy | ||
| Discourse-based strategy | Participative discourse
|
| Objective/Function | Criteria | Approach | |
|---|---|---|---|
| Complexity |
| Extent of damage, Probability of occurrence, Delay effect | Klinke and Renn [13] |
| Endangerment, Extent of damage, Frequency of event | Plattner [14] | ||
| Potential consequences, Delay effect and the difficulty in establishing appropriate performance measures | Kristensen, Aven and Ford [15] | ||
| Stock at Risk, Knock-on Effects, Sensitivity of Receptor, Severity of Effect, Accumulation, Scarcity, Latency | Pollard, Davidson and Yearsley [16] | ||
| Exposure (Earthquakes, Cyclones, Floods, Droughts and Sea-level rise); Susceptibility (public infrastructure, environmental status) | WRI [47] | ||
| Hazard and exposure (natural—earthquake, flood, tsunami, tropical cyclone, drought and epidemics) | InfoRM [42] | ||
| Hazard (frequency and severity); Exposure (population and GDP); and environmental and physical vulnerability | GURI [48] | ||
| Hazard (natural and man-made) | GFM [49] | ||
| Uncertainty |
| Incertitude, Ubiquity, Persistency, Reversibility | Klinke and Renn [13] |
| Reducibility, Knowledge | Plattner [14] | ||
| Uncertainty about consequences, Ubiquity, Persistency, Reversibility | Kristensen, Aven and Ford [15] | ||
| Spatial Extent, Temporal Extent, Heterogeneity, Unfamiliarity, Unfairness, Reversibility | Pollard, Davidson and Yearsley [16] | ||
| Susceptibility (education, gender equality, adaptation strategies, poverty and dependencies, economic capacity and income distribution, housing conditions, nutrition) Coping capacity (government and authorities, services, social networks, insurance) | WRI [47] | ||
| Socio-economic vulnerability and vulnerable groups, Lack of institutional coping capacity (DRR and governance), Infrastructure coping capacity, Investment | InfoRM [42] | ||
| Economic and social vulnerability (access to resources and political power) | GURI [48] | ||
| Capacity (institutional, economic, and infrastructure), Vulnerability (poverty, livelihood, dependency, environment) | GFM [49] | ||
| Ambiguity |
| Violation of equity, Potential of mobilisation | Klinke and Renn [13] |
| Voluntariness, Knowledge | Plattner [14] | ||
| Violation of equity, Potential of mobilisation | Kristensen, Aven and Ford [15] | ||
| Dread, Unfamiliarity, Notoriety, Unfairness, Imposition, Distrust | Pollard, Davidson and Yearsley [16] | ||
| Human conflict (current and projected); | InfoRM [42] |
| Category | Identified Need | Criteria | References |
|---|---|---|---|
| Shift from simple cause-effect rules to generative predictive rules that enable the systematic adaptation of societies to their environments [52]. | Magnitude of damage [53] | [13,14,15,16,42,47,48,49] |
| Probability of occurrence | [13,14,42,47,48,49] | ||
| Delay Effect [Latency] | [13,14,15,16] | ||
| Shift from a single measurable dimension of uncertainty to multiple dimensions [natural systems, social systems, technical systems, temporal variability, spatial variability, frequency] [40] | Uncertainty about consequences [Incertitude] | [13,14,15,16] |
| Ubiquity [Intragenerational justice] | [13,15,16] | ||
| Persistency [Intergenerational justice] | [13,15,16] | ||
| Reversibility | [13,15,16] | ||
| Vulnerability | [42,47,48,49] | ||
| Coping capacity | [42,47,49] | ||
| Shift from single interpretations to variability of interpretations of risk, effects and benefits [13] | Degree of voluntariness | [14] |
| Violation of equity | [13,15,16] | ||
| Potential of mobilisation | [13,15,42] |
| WE HAVE EVALUATED THE FOLLOWING … |
|---|
|
|
|
|
|
|
|
|
|
|
|
|
|
|
|
|
|
|
|
|
|
|
| Criteria | WBGU | Th. Plattner | PBRC Scheme | Pollard Approach | WRI | InfoRM | GURI | GFM | |
|---|---|---|---|---|---|---|---|---|---|
| Complexity | Magnitude of damage (C1) | ||||||||
| Probability of occurrence (C2) | |||||||||
| Delay Effect [Latency] (C3) | |||||||||
| Uncertainty | Uncertainty about consequences (U1) | ||||||||
| Ubiquity (U2) | |||||||||
| Persistency (U3) | |||||||||
| Reversibility (U4) | |||||||||
| Vulnerability (U5) | |||||||||
| Coping capacity (U6) | |||||||||
| Ambiguity | Degree of voluntariness (A1) | ||||||||
| Violation of equity (A2) | |||||||||
| Potential of mobilisation (A3) |
| Criteria | Function | Strategies | Instruments | |
|---|---|---|---|---|
| Complexity | Magnitude of damage | Agreement on the extent of land subsidence damage and measures |
|
|
| Probability of occurrence | Agreement on the probability of land subsidence and measures |
|
| |
| Delay Effect [Latency] | Treatment of latency between initial event and the actual impact |
|
| |
| Uncertainty | Uncertainty about consequences [Incertitude] | Build system and societal resilience as a buffer from uncertain consequences | Resilience building and embracing diversity |
|
| Ubiquity [Intragenerational justice] | Avoid an inequitable geographical dispersion of potential damages |
|
| |
| Persistency [Intergenerational justice] | Avoid inequitable temporal extension of potential damages |
|
| |
| Reversibility | Avoid irreversibility |
|
| |
| Vulnerability | Reducing vulnerabilities and the number of vulnerable groups |
|
| |
| Coping capacity | Strengthen coping capacity (institutional, infrastructural, environmental) |
|
| |
| Ambiguity | Degree of voluntariness | Incorporate diverse risk perceptions |
|
|
| Violation of equity | Address discrepancies between benefit-sharing and risk-bearing. |
|
| |
| Potential of mobilisation | Resolve conflicting values and judgments and competing objectives and concerns. |
|
|
© 2020 by the authors. Licensee MDPI, Basel, Switzerland. This article is an open access article distributed under the terms and conditions of the Creative Commons Attribution (CC BY) license (http://creativecommons.org/licenses/by/4.0/).
Share and Cite
Onencan, A.M.; Liu, L.E.; Van de Walle, B. Design for Societal Resilience: The Risk Evaluation Diversity-Aiding Approach (RED-A). Sustainability 2020, 12, 5461. https://doi.org/10.3390/su12135461
Onencan AM, Liu LE, Van de Walle B. Design for Societal Resilience: The Risk Evaluation Diversity-Aiding Approach (RED-A). Sustainability. 2020; 12(13):5461. https://doi.org/10.3390/su12135461
Chicago/Turabian StyleOnencan, Abby Muricho, Lian Ena Liu, and Bartel Van de Walle. 2020. "Design for Societal Resilience: The Risk Evaluation Diversity-Aiding Approach (RED-A)" Sustainability 12, no. 13: 5461. https://doi.org/10.3390/su12135461
APA StyleOnencan, A. M., Liu, L. E., & Van de Walle, B. (2020). Design for Societal Resilience: The Risk Evaluation Diversity-Aiding Approach (RED-A). Sustainability, 12(13), 5461. https://doi.org/10.3390/su12135461

