Understanding Peer-to-Peer, Two-Sided Digital Marketplaces: Pricing Lessons from Airbnb in Barcelona
Abstract
1. Introduction
2. Pricing and Peer-to-Peer Accommodation on Airbnb
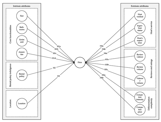
3. Theoretical Framework and Hypotheses
3.1. Intrinsic Qualities of the Value Proposition
3.2. Extrinsic Attributes of the Value Proposition
4. Data and Methods
4.1. Hedonic Pricing Modeling
4.2. Variables
5. Results
5.1. Measurement Model
5.2. Model Estimation
6. Discussion
7. Conclusions
Author Contributions
Funding
Conflicts of Interest
References
- Vargo, S.L.; Lusch, R.F. Institutions and axioms: An extension and update of service-dominant logic. J. Acad. Mark. Sci. 2016, 44, 5–23. [Google Scholar] [CrossRef]
- Kumar, V.; Reinartz, W. Creating enduring customer value. J. Mark. 2016, 80, 36–68. [Google Scholar] [CrossRef]
- Liang, L.J.; Choi, H.C.; Joppe, M. Understanding repurchase intention of Airbnb consumers: Perceived authenticity, electronic word-of-mouth, and price sensitivity. J. Travel Tour. Mark. 2018, 35, 73–89. [Google Scholar] [CrossRef]
- Feldman, S. Airbnb is making a dent in sales for major hotel chains. Statistica. 27 March 2019. Available online: https://www.statista.com/chart/17497/us-lodging-market-sales/ (accessed on 11 June 2020).
- Airbnb Newsroom. Fast Facts. Available online: https://news.airbnb.com/fast-facts/ (accessed on 11 June 2020).
- Kavadias, S.; Ladas, K.; Loch, C. The transformative business model: How to tell if you have one. Harv. Bus. Rev. 2016, 94, 90–98. [Google Scholar]
- Henten, A.H.; Windekilde, I.M. Transaction costs and the sharing economy. Information 2016, 18, 1–15. [Google Scholar] [CrossRef]
- Habibi, M.R. The progression and impact of the sharing economy; a preface. J. Mark. Theory Pract. 2019, 27, 349–354. [Google Scholar] [CrossRef]
- Prahalad, C.K.; Ramaswamy, V. Co-creation experiences: The next practice in value creation. J. Interact. Mark. 2004, 18, 5–14. [Google Scholar] [CrossRef]
- Ranjan, K.R.; Read, S. Value co-creation: Concept and measurement. J. Acad. Mark. Sci. 2016, 44, 290–315. [Google Scholar] [CrossRef]
- Eisenmann, T.; Parker, G.; Van Alstyne, M.W. Strategies for two-sided markets. Harv. Bus. Rev. 2006, 84, 92–101. [Google Scholar]
- Dellaert, B.G.C. The consumer production journey: Marketing to consumers as co-producers in the sharing economy. J. Acad. Mark. Sci. 2019, 47, 238–254. [Google Scholar] [CrossRef]
- Ramaswamy, V.; Ozcan, K. What is co-creation? An interactional creation framework and its implications for value creation. J. Bus. Res. 2018, 84, 196–205. [Google Scholar] [CrossRef]
- Rao, V.R. Pricing research in marketing: The state of the art. J. Bus. 1984, 57, S39–S60. [Google Scholar] [CrossRef]
- Wachsmuth, D.; Weisler, A. Airbnb and the rent gap: Gentrification through the sharing economy. Environ. Plan. A 2018, 50, 1147–1170. [Google Scholar] [CrossRef]
- Horn, K.; Merante, M. Is home sharing driving up rents? Evidence from Airbnb in Boston. J. Hous. Econ. 2017, 38, 14–24. [Google Scholar] [CrossRef]
- Guttentag, D. Progress on Airbnb: A literature review. J. Hosp. Tour. Technol. 2019, 10, 233–263. [Google Scholar] [CrossRef]
- Perez-Sanchez, V.R.; Serrano-Estrada, L.; Marti, P.; Mora-Garcia, R.T. The what, where, and why of Airbnb price determinants. Sustainability 2018, 10, 4596. [Google Scholar] [CrossRef]
- Chen, Y.; Xie, K.L. Consumer valuation of Airbnb listings: A hedonic pricing approach. Int. J. Contemp. Hosp. Manag. 2017, 29, 2405–2424. [Google Scholar] [CrossRef]
- Gibbs, C.; Guttentag, D.; Gretzel, U.; Morton, J.; Goodwill, A. Pricing in the sharing economy: A hedonic pricing model applied to Airbnb listings. J. Travel Tour. Mark. 2018, 35, 46–56. [Google Scholar] [CrossRef]
- Li, J.; Moreno, A.; Zhang, D.J. Agent behavior in the sharing economy: Evidence from Airbnb. In Sharing Economy; Hu, M., Ed.; Springer: Ann Arbor, MI, USA, 2019; pp. 485–503. [Google Scholar]
- Kwok, L.; Xie, K.L. Pricing strategies on Airbnb: Are multi-unit hosts revenue pros? Int. J. Hosp. Manag. 2019, 82, 252–259. [Google Scholar] [CrossRef]
- Hamari, J.; Sjöklint, M.; Ukkonen, A. The sharing economy: Why people participate in collaborative consumption. J. Assoc. Inf. Sci. Technol. 2016, 67, 2047–2059. [Google Scholar] [CrossRef]
- Chattopadhyay, M.; Mitra, S.K. Do Airbnb host listing attributes influence room pricing homogenously? Int. J. Hosp. Manag. 2019, 81, 54–64. [Google Scholar] [CrossRef]
- Aznar, J.P.; Sayeras, J.M.; Segarra, G.; Claveria, J. Airbnb landlords and price strategy: Have they learnt price discrimination from the hotel industry? Evidence from Barcelona. Int. J. Tour. Sci. 2018, 18, 16–28. [Google Scholar] [CrossRef]
- Cai, Y.; Zhou, Y.; Ma, J.; Scott, N. Price determinants of Airbnb listings: Evidence from Hong Kong. Tour. Anal. 2019, 24, 227–242. [Google Scholar] [CrossRef]
- Teubner, T.; Hawlitschek, F.; Dann, D. Price determinants on Airbnb: How reputation pays off in the sharing economy. J. Self-Governance Manag. Econ. 2017, 5, 53–80. [Google Scholar]
- Abrate, G.; Viglia, G. Strategic and tactical price decisions in hotel revenue management. Tour. Manag. 2016, 55, 123–132. [Google Scholar] [CrossRef]
- Zervas, G.; Proserpio, D.; Byers, J.W. The rise of the sharing economy: Estimating the impact of Airbnb on the hotel industry. J. Mark. Res. 2017, 54, 687–705. [Google Scholar] [CrossRef]
- Botsman, R.; Rogers, R. What’s Mine is Yours: The Rise of Collaborative Consumption; HarperCollins: New York, NY, USA, 2010. [Google Scholar]
- Ikkala, T.; Lampinen, A. Monetizing network hospitality: Hospitality and sociability in the context of Airbnb. In Proceedings of the 18th Conference on Computer-Supported Cooperative Work and Social Computing (CSCW), Vancouver, BC, Canada, 14–18 March 2015; pp. 1033–1044. [Google Scholar]
- Li, J.; Moreno, A.; Zhang, D. Pros vs Joes: Agent Pricing Behavior in the Sharing Economy; Working Paper No. 1298; Michigan Ross School of Business: Michigan, MI, USA, 2016. [Google Scholar]
- Wang, D.; Nicolau, J.L. Price determinants of sharing economy based accommodation rental: A study of listings from 33 cities on Airbnb.com. Int. J. Hosp. Manag. 2017, 62, 120–131. [Google Scholar] [CrossRef]
- Falk, M.; Larpin, B.; Scaglione, M. The role of specific attributes in determining prices of Airbnb listings in rural and urban locations. Int. J. Hosp. Manag. 2019, 83, 132–140. [Google Scholar] [CrossRef]
- Benítez-Aurioles, B. Why are flexible booking policies priced negatively? Tour. Manag. 2018, 67, 312–325. [Google Scholar] [CrossRef]
- Ert, E.; Fleischer, A.; Magen, N. Trust and reputation in the sharing economy: The role of personal photos in Airbnb. Tour. Manag. 2016, 55, 62–73. [Google Scholar] [CrossRef]
- Zhang, Z.; Chen, R.J.C.; Han, L.D.; Yang, L. Key factors affecting the price of Airbnb listings: A geographically weighted approach. Sustainability 2017, 9, 1635. [Google Scholar] [CrossRef]
- Magno, F.; Cassia, F.; Ugolini, M.M. Accommodation prices on Airbnb: Effects of host experience and market demand. TQM J. 2018, 30, 608–620. [Google Scholar] [CrossRef]
- Gibbs, C.; Guttentag, D.; Gretzel, U.; Yao, L.; Morton, J. Use of dynamic pricing strategies by Airbnb hosts. Int. J. Contemp. Hosp. Manag. 2018, 30, 2–20. [Google Scholar] [CrossRef]
- Ke, Q. Sharing means renting?: An entire-marketplace analysis of Airbnb. In Proceedings of the ACM Web Science Conference, Troy, NY, USA, 25–28 June 2017; pp. 131–139. [Google Scholar]
- Newlands, G.; Lutz, C.; Fieseler, C. Navigating peer-to-peer pricing in the sharing economy. SSRN Electron. J. 2018. [Google Scholar] [CrossRef]
- Lancaster, K.J. A new approach to consumer theory. J. Polit. Econ. 1966, 74, 132–157. [Google Scholar] [CrossRef]
- Rosen, S. Hedonic prices and implicit markets: Product differ. J. Polit. Econ. 1974, 82, 34–55. [Google Scholar] [CrossRef]
- Zhang, T.C.; Jahromi, M.F.; Kizildag, M. Value co-creation in a sharing economy: The end of price wars? Int. J. Hosp. Manag. 2018, 71, 51–58. [Google Scholar] [CrossRef]
- Olson, J.C.; Jacoby, J. Cue utilization in the quality perception process. In Proceedings of the Third Annual Conference of the Association for Consumer Research, Chicago, IL, USA, 3–5 Novembember 1972. [Google Scholar]
- Richardson, P.S.; Dick, A.S.; Jain, A.K. Extrinsic and instrinsic cue effects on perceptions of store brand quality. J. Mark. 1994, 58, 28–36. [Google Scholar] [CrossRef]
- Diallo, M.F.; Seck, A.M. How store service quality affects attitude toward store brands in emerging countries: Effects of brand cues and the cultural context. J. Bus. Res. 2018, 86, 311–320. [Google Scholar] [CrossRef]
- Alba, J.W.; Hutchinson, J.W.; Hutchinson, J.W. Dimensions of consumer expertise. J. Consum. Res. 1987, 13, 411–454. [Google Scholar] [CrossRef]
- Langan, R.; Besharat, A.; Varki, S. The effect of review valence and variance on product evaluations: An examination of intrinsic and extrinsic cues. Int. J. Res. Mark. 2017, 34, 414–429. [Google Scholar] [CrossRef]
- Park, C.W.; Lessig, V.P. Familiarity and its impact on consumer decision biases and heuristics. J. Consum. Res. 1981, 8, 223–230. [Google Scholar] [CrossRef]
- Choi, H.S.; Ko, M.S.; Medlin, D.; Chen, C. The effect of intrinsic and extrinsic quality cues of digital video games on sales: An empirical investigation. Decis. Support Syst. 2018, 106, 86–96. [Google Scholar] [CrossRef]
- Devlin, J.F. Evaluative cues and services: The effect of consumer knowledge. J. Mark. Manag. 2011, 27, 1366–1377. [Google Scholar] [CrossRef]
- Sundararajan, A. The Sharing Economy: The End of Employment and the Rise of Crowd-Based Capitalism; MIT Press: Cambridge, MA, USA, 2016. [Google Scholar]
- Kakar, V.; Voelz, J.; Wu, J.; Franco, J. The visible host: Does race guide Airbnb rental rates in San Francisco? J. Hous. Econ. 2018, 40, 25–40. [Google Scholar] [CrossRef]
- Bull, A.O. Pricing a motel’s location. Int. J. Contemp. Hosp. Manag. 1994, 6, 10–15. [Google Scholar] [CrossRef]
- Cheshire, P.; Sheppard, S. On the price of land and the value of amenities. Econ. New Ser. 1995, 62, 247–267. [Google Scholar] [CrossRef]
- Lewis, R.C.; Nightingale, M. Targeting service to your customer. Cornell Hotel Restaur. Adm. Q. 1991, 32, 18–27. [Google Scholar] [CrossRef]
- Benítez-Aurioles, B. The role of distance in the peer-to-peer market for tourist accommodation. Tour. Econ. 2018, 24, 237–250. [Google Scholar] [CrossRef]
- Klein, B.; Leffler, K.B. The role of market forces in assuring contractual performance. J. Polit. Econ. 1981, 89, 615–641. [Google Scholar] [CrossRef]
- Shapiro, C. Premiums for high quality products as returns to reputations. Q. J. Econ. 1983, 98, 659–680. [Google Scholar] [CrossRef]
- Meseguer-Artola, A.; Rodríguez-Ardura, I. Learning from customer interaction: How merchants create price-level propositions for experience goods in hybrid market environments. Comput. Hum. Behav. 2015, 51, 952–959. [Google Scholar] [CrossRef]
- Dimoka, A.; Hong, Y.; Pavlou, P.A. On product uncertainty in online markets: Theory and evidence. MIS Q. 2012, 36, 395–426. [Google Scholar] [CrossRef]
- Yang, Y.; Mueller, N.J.; Croes, R.R. Market accessibility and hotel prices in the Caribbean: The moderating effect of quality-signaling factors. Tour. Manag. 2016, 56, 40–51. [Google Scholar] [CrossRef]
- Oskam, J.; Boswijk, A. Airbnb: The future of networked hospitality businesses. J. Tour. Futur. 2016, 2, 22–42. [Google Scholar] [CrossRef]
- Finley, K. Trust in the Sharing Economy: An Exploratory Study; University of Warwick: Coventry, UK, 2013. [Google Scholar]
- Gutt, D.; Herrmann, P. Sharing means caring? Host’s price reaction to rating visibility. In Proceedings of the 23rd European Conference on Information Systems (ECIS), Munster, Germany, 26–29 May 2015. [Google Scholar]
- Mate, M.J.; Trupp, A.; Pratt, S. Managing negative online accommodation reviews: Evidence from the cook islands. J. Travel Tour. Mark. 2019, 36, 627–644. [Google Scholar] [CrossRef]
- Cui, L.; Lui, H.-K.; Guo, X. The effect of online consumer reviews on new product sales. Int. J. Electron. Commer. 2012, 17, 39–57. [Google Scholar] [CrossRef]
- Zhu, F.; Zhang, X.M. Impact of online consumer reviews on sales: The moderating role of product and consumer characteristics. J. Mark. 2010, 74, 133–148. [Google Scholar] [CrossRef]
- Erdem, T.; Swait, J.; Broniarczyk, S.; Chakravarti, D.; Kapferer, J.-N.; Keane, M.; Roberts, J.; Steenkamp, J.E.M.; Zettelmeyer, F. Brand equity, consumer learning and choice. Mark. Lett. 1999, 10, 301–318. [Google Scholar] [CrossRef]
- Chevalier, J.A.; Mayzlin, D. The effect of word of mouth on sales: Online book reviews. J. Mark. Res. 2006, 43, 345–354. [Google Scholar] [CrossRef]
- Ye, Q.; Li, H.; Wang, Z.; Law, R. The influence of hotel price on perceived service quality and value in e-tourism: An empirical investigation based on online traveler reviews. J. Hosp. Tour. Res. 2014, 38, 23–39. [Google Scholar] [CrossRef]
- Kostyra, D.S.; Reiner, J.; Natter, M.; Klapper, D. Decomposing the effects of online customer reviews on brand, price, and product attributes. Int. J. Res. Mark. 2016, 33, 11–26. [Google Scholar] [CrossRef]
- de Maeyer, P. Impact of online consumer reviews on sales and price strategies: A review and directions for future research. J. Prod. Brand Manag. 2012, 21, 132–139. [Google Scholar] [CrossRef]
- Etzion, H.; Awad, N. Pump up the volume? Examining the relationship between number of online reviews and sales: Is more necessarily better? In Proceedings of the Twenty Eighth International Conference on Information Systems (ICIS), Montreal, QC, Canada, 9–12 December 2007. [Google Scholar]
- Maslowska, E.; Malthouse, E.C.; Viswanathan, V. Do customer reviews drive purchase decisions? The moderating roles of review exposure and price. Decis. Support Syst. 2017, 98, 1–9. [Google Scholar] [CrossRef]
- Ye, Q.; Law, R.; Gu, B. The impact of online user reviews on hotel room sales. Int. J. Hosp. Manag. 2009, 28, 180–182. [Google Scholar] [CrossRef]
- Guttentag, D.; Smith, S.; Potwarka, L.; Havitz, M. Why tourists choose Airbnb: A motivation-based segmentation study. J. Travel Res. 2018, 57, 342–359. [Google Scholar] [CrossRef]
- Zhou, S.; Qiao, Z.; Du, Q.; Wang, G.A.; Fan, W.; Yan, X. Measuring customer agility from online reviews using big data text analytics. J. Manag. Inf. Syst. 2018, 35, 510–539. [Google Scholar] [CrossRef]
- Becerra, M.; Santaló, J.; Silva, R. Being better vs. being different: Differentiation, competition, and pricing strategies in the Spanish hotel industry. Tour. Manag. 2013, 34, 71–79. [Google Scholar] [CrossRef]
- Euromonitor International. Top 100 City Destinations: 2019 Edition; Euromonitor International: London, UK, 2019. [Google Scholar]
- Inside Airbnb. Get the Data. Available online: http://insideairbnb.com/get-the-data.html (accessed on 9 September 2019).
- Fleischer, A. A room with a view—A valuation of the Mediterranean Sea view. Tour. Manag. 2012, 33, 598–602. [Google Scholar] [CrossRef]
- Zietz, J.; Zietz, E.N.; Sirmans, G.S. Determinants of house prices: A quantile regression approach. J. Real Estate Financ. Econ. 2008, 37, 317–333. [Google Scholar] [CrossRef]
- Schamel, G. Weekend vs. midweek stays: Modelling hotel room rates in a small market. Int. J. Hosp. Manag. 2012, 31, 1113–1118. [Google Scholar] [CrossRef]
- Sopranzetti, B.J. Hedonic regression analysis in real estate markets: A primer. In Handbook of Quantitative Finance and Risk Management; Springer: New York, NY, USA, 2010; pp. 1201–1207. [Google Scholar]
- Selim, H. Determinants of house prices in Turkey: Hedonic regression versus artificial neural network. Expert Syst. Appl. 2009, 36, 2843–2852. [Google Scholar] [CrossRef]
- Hamilton, J.M. Coastal landscape and the hedonic price of accommodation. Ecol. Econ. 2007, 62, 594–602. [Google Scholar] [CrossRef]
- Yim, E.S.; Lee, S.; Kim, W.G. Determinants of a restaurant average meal price: An application of the hedonic pricing model. Int. J. Hosp. Manag. 2014, 39, 11–20. [Google Scholar] [CrossRef]
- Anderson, J.C.; Gerbing, D.W. Structural equation modeling in practice: A review and recommended two-step approach. Psychol. Bull. 1988, 103, 411–423. [Google Scholar] [CrossRef]
- Lin, H.-H.; Lin, S.; Yeh, C.H.; Wang, Y.-S. Measuring mobile learning readiness: Scale development and validation. Internet Res. 2016, 26, 265–287. [Google Scholar] [CrossRef]
- Soler, I.P.; Gemar, G.; Correia, M.B.; Serra, F. Algarve hotel price determinants: A hedonic pricing model. Tour. Manag. 2019, 70, 311–321. [Google Scholar] [CrossRef]
- Hair, J.F., Jr.; Black, W.C.; Babin, B.J.; Anderson, R.E. Multivariate Data Analysis, 7th ed.; Prentice Hall: Upper Saddle River, NJ, USA, 2010. [Google Scholar]
- Önder, I.; Weismayer, C.; Gunter, U. Spatial price dependencies between the traditional accommodation sector and the sharing economy. Tour. Econ. 2019, 25, 1150–1166. [Google Scholar] [CrossRef]


| Group | Variable | Description |
|---|---|---|
| Dependent variable | Price | Listed price of the accommodation ($) |
| Core functionalities | Size | Number of guests |
| Bathrooms | Number of bathrooms | |
| EntireUnit | Dichotomic variable: 1 = entire home/apt., 0 = not entire home/apt. | |
| AmenitiesIndex | Additive index: Family Friendly + Breakfast + Parking + Wi-Fi + CableTV + Pool + Elevator + Gym + Doorman | |
| Rental policy indulgence | RentalPolicy | Additive index: CancellationFlexibility (strict/very strict) + MinimumNights (>1) + CleaningFee (>0) + GuestPhoto + GuestPhone |
| Location | Location | Mean (Haversine) distance to: Güell Park (41.413525, 2.153077); Milà House (41.395183, 2.161801); Sagrada Família Church (41.404065, 2.174648); Batlló House (41.391737, 2.164962); Picasso Museum (41.385167, 2.180831); FCB Museum (41.380218, 2.120824); Born Cultural Center (41.385661, 2.183570) |
| Host’s service | HostVerified | Dichotomic variable: 1 = host verified by Airbnb, 0 = not verified |
| Superhost | Dichotomic variable: 1 = host is a superhost, 0 = not a superhost | |
| HostExperience | Number of months since host’s appearance in the Airbnb listing | |
| Reviews and ratings | ReviewValence_ PCA | First component scores from the PCA with variables: review_scores_accuracy; review_scores_cleanliness; review_scores_check-in; review_scores_communication; review_scores_location; review_scores_value |
| ReviewsVolume | Number of reviews | |
| Valence_x_Volume | Number of reviews multiplied by ReviewValence_PCA | |
| Differentiation complexity | CompetitionIntensity | Number of competitors with same room type in the neighborhood |
| CompetitionPrice | Nearby competitors’ price per guest mean value |
| Item | Mean | Loading |
|---|---|---|
| review_scores_accuracy | 9.577 | 0.874 |
| review_scores_cleanliness | 9.334 | 0.776 |
| review_scores_checkin | 9.750 | 0.823 |
| review_scores_communication | 9.727 | 0.843 |
| review_scores_location | 9.659 | 0.765 |
| review_scores_value | 9.275 | 0.833 |
| Bathrooms | EntireUnit | Amenities Index | Rental Policy | Location | Host Verified | Superhost | Host Experience | Review Valence_PCA | Reviews Volume | Valence_x_Volume | Competition Intensity | Competition Price | |
|---|---|---|---|---|---|---|---|---|---|---|---|---|---|
| Size | 0.435 | 0.687 | 0.306 | 0.300 | −0.053 | 0.076 | 0.080 | 0.023 | −0.024 | 0.257 | 0.059 | 0.017 | 0.309 |
| Bathrooms | 0.234 | 0.166 | 0.098 | −0.044 | 0.026 | 0.016 | 0.033 | 0.001 | 0.041 | 0.016 | −0.010 | 0.181 | |
| EntireUnit | 0.238 | 0.347 | −0.073 | 0.071 | 0.087 | 0.033 | −0.016 | 0.234 | 0.078 | 0.008 | 0.361 | ||
| AmenitiesIndex | 0.219 | −0.025 | 0.196 | 0.233 | 0.127 | 0.103 | 0.372 | 0.221 | −0.096 | 0.173 | |||
| RentalPolicy | −0.111 | 0.135 | 0.189 | 0.083 | 0.056 | 0.239 | 0.119 | 0.104 | 0.139 | ||||
| Location | −0.043 | −0.023 | −0.038 | −0.055 | −0.057 | −0.059 | −0.554 | −0.232 | |||||
| HostVerified | 0.133 | 0.213 | 0.099 | 0.236 | 0.162 | 0.010 | 0.032 | ||||||
| Superhost | 0.064 | 0.274 | 0.377 | 0.466 | −0.003 | 0.056 | |||||||
| HostExperience | 0.078 | 0.159 | 0.094 | 0.006 | 0.039 | ||||||||
| ReviewValence_PCA | 0.136 | 0.355 | 0.001 | 0.028 | |||||||||
| ReviewVolume | 0.491 | 0.046 | 0.146 | ||||||||||
| Valence_x_Volume | 0.016 | 0.070 | |||||||||||
| CompetitionIntensity | 0.020 |
| Variable | Coefficient | Standardized Coefficient | Std. Error | t-Statistic | p-Value | VIF |
|---|---|---|---|---|---|---|
| (Constant) | −7.537 | − | 3.862 | −1.952 | 0.051 | − |
| Size | 16.288 | 0.563 | 0.761 | 21.413 | 0.000 | 3.183 |
| Bathrooms | 14.242 | 0.130 | 1.806 | 7.885 | 0.000 | 1.052 |
| EntireUnit | 14.957 | 0.143 | 1.692 | 8.839 | 0.000 | 2.840 |
| AmenitiesIndex | 2.401 | 0.058 | 0.434 | 5.529 | 0.000 | 1.308 |
| RentalPolicy | 0.925 | 0.020 | 0.416 | 2.223 | 0.026 | 1.199 |
| Location | −3.097 | −0.059 | 0.516 | −5.998 | 0.000 | 1.550 |
| HostVerified | 0.038 | 0.001 | 0.843 | 0.045 | 0.964 | 1.058 |
| Superhost | 5.308 | 0.047 | 1.129 | 4.701 | 0.000 | 1.471 |
| HostExperience | −0.002 | −0.002 | 0.005 | −0.338 | 0.736 | 1.024 |
| ReviewValence_PCA | 0.165 | 0.003 | 0.495 | 0.334 | 0.739 | 1.181 |
| ReviewVolume | −0.047 | −0.068 | 0.008 | −5.815 | 0.000 | 1.799 |
| Valence_x_Volume | 0.043 | 0.038 | 0.013 | 3.390 | 0.001 | 1.715 |
| CompetitionIntensity | 0.004 | 0.023 | 0.002 | 2.617 | 0.009 | 1.433 |
| CompetitionPrice | 0.108 | 0.032 | 0.050 | 2.177 | 0.030 | 1.494 |
| R-squared | 0.596 | |||||
| Adjusted R-squared | 0.596 | |||||
| F-statistic | 651.277 | |||||
| Prob(F-statistic) | 0.000 |
© 2020 by the authors. Licensee MDPI, Basel, Switzerland. This article is an open access article distributed under the terms and conditions of the Creative Commons Attribution (CC BY) license (http://creativecommons.org/licenses/by/4.0/).
Share and Cite
Lladós-Masllorens, J.; Meseguer-Artola, A.; Rodríguez-Ardura, I. Understanding Peer-to-Peer, Two-Sided Digital Marketplaces: Pricing Lessons from Airbnb in Barcelona. Sustainability 2020, 12, 5229. https://doi.org/10.3390/su12135229
Lladós-Masllorens J, Meseguer-Artola A, Rodríguez-Ardura I. Understanding Peer-to-Peer, Two-Sided Digital Marketplaces: Pricing Lessons from Airbnb in Barcelona. Sustainability. 2020; 12(13):5229. https://doi.org/10.3390/su12135229
Chicago/Turabian StyleLladós-Masllorens, Josep, Antoni Meseguer-Artola, and Inma Rodríguez-Ardura. 2020. "Understanding Peer-to-Peer, Two-Sided Digital Marketplaces: Pricing Lessons from Airbnb in Barcelona" Sustainability 12, no. 13: 5229. https://doi.org/10.3390/su12135229
APA StyleLladós-Masllorens, J., Meseguer-Artola, A., & Rodríguez-Ardura, I. (2020). Understanding Peer-to-Peer, Two-Sided Digital Marketplaces: Pricing Lessons from Airbnb in Barcelona. Sustainability, 12(13), 5229. https://doi.org/10.3390/su12135229

